Abstract
Helper T cells are crucial for maintaining proper immune responses. Yet, they have an undefined relationship with one of the most potent immune stimulatory cytokines, granulocyte macrophage-colony-stimulating factor (GM-CSF). By depleting major cytokines during the differentiation of CD4+ T cells in vitro, we derived cells that were found to produce large amounts of GM-CSF, but little of the cytokines produced by other helper T subsets. By their secretion of GM-CSF, this novel subset of helper T cells (which we have termed ThGM cells) promoted the production of cytokines by other T-cell subtypes, including type 1 helper T cell (Th1), type 2 helper T cell (Th2), type 1 cytotoxic T cell (Tc1), type 2 cytotoxic T cell (Tc2), and naive T cells, as evidenced by the fact that antibody neutralization of GM-CSF abolished this effect. ThGM cells were found to be highly prone to activation-induced cell death (AICD). Inhibitors of TRAIL or granzymes could not block AICD in ThGM cells, whereas inhibition of FasL/Fas interaction partially rescued ThGM cells from AICD. Thus, ThGM cells are a novel subpopulation of T helper cells that produce abundant GM-CSF, exhibit exquisite susceptibility to apoptosis, and therefore play a pivotal role in the regulation of the early stages of immune responses.
Keywords: helper T cell, GM-CSF, apoptosis, cytokine
Antigen-driven T-cell activation and subsequent differentiation processes involve complex interactions among cell surface and soluble molecules, among which cytokines such as interferon-γ (IFN-γ), IL-2, IL-12, IL-4, granulocyte macrophage-colony-stimulating factor (GM-CSF), and IL-10 are central.1, 2, 3, 4, 5, 6 Several types of immune cells, including dendritic cells (DCs), B cells, and NK cells, can influence the polarization of an immune response toward either a humoral or a cellular type, depending on the type of antigen, available cytokines, and the costimulatory environment.5, 7, 8, 9 However, many of the molecules that drive a specific immune response have yet to be identified.1, 3, 10 It is interesting that cytokines such as IL-18 can drive a type 1 helper T cell (Th1)-biased immune response in the absence of the classical cytokines.11, 12 In contrast, the absence of certain cytokines such as GM-CSF diminishes Th1 or type 2 helper T cell (Th2) responses despite the presence of the specific driving cytokines.13, 14, 15, 16 Thus, besides the presence of the driving cytokines, several other factors are also required for an optimal immune response.13, 14, 15, 17, 18, 19, 20, 21
Previous studies have shown that GM-CSF, a pluripotent cytokine that acts as an immune adjuvant, can drive both humoral and cellular immune responses, apart from its several immunomodulatory functions.13, 19, 22, 23, 24 GM-CSF has been reported to initiate activation, proliferation, and differentiation of macrophages, T cells, neutrophils, and various antigen-presenting cells (APCs).13, 19, 22, 23, 24 This cytokine not only enhances antigen-induced immune responses but can also alter the Th1/Th2 cytokine balance. For example, mice lacking GM-CSF die rapidly from severe necrosis when exposed to an aerosol-delivered infection of Mycobacterium tuberculosis because of an inability to mount a Th1 response.14, 25 GM-CSF overexpression, however, failed to focus T cells and macrophages into sites of infection, suggesting that uncontrolled GM-CSF expression leads to dysregulation of cytokine and chemokine networks.26 Therefore, excess GM-CSF does not induce an excessive Th1 response; very fine control of GM-CSF is needed to fight infections such as M. tuberculosis. In another study, it was shown that adenoviral-based gene transfer for the overexpression of GM-CSF promoted a transient increase in IL-4 and IL-5 and an eosinophilic inflammatory response in the lung.27 Increased recruitment of DC, macrophages, and activated CD4+ and CD8+ cells was also observed, and CD69 was upregulated on neutrophils, indicative of their activation. These studies suggest that GM-CSF can promote both Th1- and Th2-type immune responses, depending on the conditions. In fact, this was demonstrated directly in a study combining GM-CSF with a herpes simplex virus (HSV) DNA vaccine, which elicited an immune response to infection with both Th1 and Th2 components.28 Coinjection of GM-CSF with the HSV DNA induced expression of both IL-2 and IFN-γ, and inhibited IL-4 production, characteristics of a Th1 response. The predominant serum IgG isotype, however, was indicative of a Th2 bias. Thus, GM-CSF favors neither a Th1 nor a Th2 response, but rather boosts both types of immune responses.
Although T cells are one of the major sources of GM-CSF, the phenotype of the GM-CSF-producing T cells has not been determined.29, 30 It has been shown that most T cells lose the ability to synthesize GM-CSF during differentiation,31 but the exact role of either Th1 or Th2 cytokines, such as IFN-γ, IL-12, IL-4, and IL-10, in the production and regulation of GM-CSF has not been systematically investigated. Moreover, the function of GM-CSF is not well defined in activated or differentiated Th cells and its physiological relevance, especially in the Th cell response, is largely unknown. Although several Th1 and Th2 differentiation models have been proposed, the molecular mechanisms controlling the differentiation of Th1 and Th2 cells are still uncertain.16, 17, 18, 19, 20, 22, 23, 24, 25 In addition, the exact mechanisms by which cytokines promote differentiation are still debated. Most importantly, it has been reported that Th cells can fully differentiate in the absence of the signature cytokines. Furthermore, the fact that a majority of T cells differentiated under unbiased conditions are neither of the Th1 or Th2 type has not been explained, although new Th subsets such as Th17 have recently been identified. In this study we differentiated naive CD4+ T cells in the absence of IL-12, IFN-γ, and IL-4, and thus derived a novel subset of Th cells that produce large amounts of GM-CSF. We termed these cells ‘ThGM' cells. Through their abundant GM-CSF, these cells are capable of providing help to various T-cell populations to produce their own cytokines. ThGM cells are also exquisitely sensitive to activation-induced cell death (AICD). We believe that ThGM cells are important in generating an optimal immune response by their prompt and robust production of GM-CSF.
Results
Generation and characterization of ThGM cells
Cytokines play a critical role in the differentiation of Th cells. Depletion of IL-4 and supplementation with IL-12 during differentiation in vitro leads to the preferential outgrowth of Th1 cells, whereas removal of IFN-γ and IL-12 in the presence of IL-4 favors Th2 cells.2, 32 As these cytokines are not yet expressed at the early stages of an immune response, we sought to determine the outcome of eliminating all Th1- and Th2-driving cytokines during Th cell differentiation. Accordingly, we depleted IL-12, IFN-γ, and IL-4 with neutralizing antibodies during the activation of CD4+ T cells with anti-CD3 and anti-CD28 in vitro. The Th cells thus differentiated with the inclusion of IL-2 (termed ThGM cells, as they were found to produce abundant GM-CSF; see later) were smaller in size than Th1 and Th2 cells, as indicated by reduced forward scatter on flow cytometric analysis (Figure 1a). These cells also proliferated more slowly than Th1 and Th2 cells (Figure 1b). When ThGM cells were analyzed for various T cell surface markers, we found a marked difference in CD45, and high levels of CD95 and CD69 (Figure 1c) upon restimulation as compared with Th1 and Th2 cells. Therefore, ThGM cells are phenotypically distinct from Th1 and Th2 cells.
Figure 1.
ThGM cells comprise a unique subset of T helper cells. To generate ThGM cells, CD4+ T cells were purified from BALB/c splenocytes and activated with anti-CD3 and anti-CD28 in vitro with antibody neutralization of IL-12, IFN-γ, and IL-4. Th1 and Th2 cells were differentiated as described in the Materials and Methods. Cells were analyzed by flow cytometry for differences in forward scatter (FSC, correlates with cell size) and side scatter (SSC, correlates with granularity) of laser light. Values represent mean channel FSC for the gated population (a). The proliferation of differentiated Th1, Th2, and ThGM cells upon anti-CD3 and anti-CD28 were assessed by 3H-thymidine incorporation. Bars show means±S.E.M. of at least three different experiments, **P<0.01 (b). Cultures of Th1 (lightly shaded), Th2 (darkly shaded), or ThGM (heavy line) cells were restimulated with plastic-bound anti-CD3 for 6 h and stained by direct immunofluorescence for surface markers CD45, CD69, or CD95 as indicated, and analyzed by flow cytometry. ThGM cells stained with an isotype-matched nonspecific antibody served as a negative control (light line) (c). Figures are representative of one out of four independent experiments
ThGM cells promote cytokine production by other T cells
To test the ability of ThGM cells to influence other types of T cells, we co-cultured differentiated ThGM cells with CD4+ T cells, CD8+ T cells, type 1 cytotoxic T cells (Tc1), type 2 cytotoxic T cells (Tc2), Th1 cells, or Th2 cells. We found that each of these cell types produce significantly higher levels of activation-induced cytokines in the presence of ThGM cells (Figures 2a and b). ThGM cells also promoted anti-CD3 activation-induced cytokine production by undifferentiated CD4+ T cells and CD8+ T cells (Figure 2a). We noticed that ThGM-promoted IFN-γ production was more effective in CD4+ cells than in CD8+ cells, whereas the increase in IL-4 and IL-5 was greater in CD8+ cells (Figure 2a). In addition, Tc1 cells produced more tumor necrosis factor-α (TNF-α) whereas Tc2 cells produced more IL-4 and IL-5 in the presence of ThGM (Figure 2a). To examine the potency of ThGM cells, their density in culture was varied. We found that even when added at <25% of the total cells in co-culture, ThGM cells were still able to boost cytokine production by other cell types (Figure 2b), suggesting a very potent capacity to enhance cytokine production in other T-cell populations. To verify our immunoassay, we also tested cytokine expression by intracellular staining and flow cytometry. The results showed that ThGM cells boosted production of type 1 cytokines in Th1 and Tc1 cells (Figure 2c), or production of type 2 cytokines in Th2 (Figure 2c), whereas ThGM cells (the cells were separated by CSFE staining) themselves produced very little of these cytokines (Figures 2a and b).
Figure 2.
Enhanced cytokine production by various T-cell subpopulations after co-culture with ThGM cells. Purified CD4+ or CD8+ T cells and differentiated Tc1 and Tc2 cells were cultured alone or with ThGM cells (1 : 1 ratio) and restimulated with anti-CD3. Culture supernatants were then assayed by ELISA after 36 h for TNF-α, IFN-γ, IL-4, and IL-5, *P<0.05; **P<0.01 (a). Th1 cells (left panel) or Th2 cells (right panel) were cultured alone (open bars) or co-cultured with ThGM cells (solid bars) at graded ratios for 36 h and the indicated cytokines in the supernatant were assayed. ThGM cells cultured alone (shaded bars) are shown as well. P<0.05 in all (b). Differentiated Th1, Tc1, or Th2 cells were cultured alone (lower panel) or with ThGM cells (2 : 1 ratio of responders to ThGM cells, upper panel) and restimulated with anti-CD3 in the presence of brefeldin A for 6 h. Cells were then stained intracellularly for the indicated cytokines and analyzed by flow cytometry. One cell type in each co-culture was prestained with CFSE to distinguish it from the other; percentages are shown based on total CFSE-negative cells (100% in grey box) and total CFSE-positive cells (100% in white box), respectively (c). All ELISA results represent means±S.E.M. of at least four different experiments
ThGM cells produce large amounts of GM-CSF
To further characterize ThGM cells, total RNA from restimulated and control ThGM cells was analyzed for the expression of 50 000 genes by microarray. The 65 most increased genes and 50 most decreased genes are listed in Supplementary Tables S1 and S2. One significant finding was the robust expression of GM-CSF in restimulated ThGM cells at a level greater than any other cytokine. Therefore, we next examined GM-CSF protein levels in the supernatants of cultures of activated ThGM, Th1, and Th2 cells, using the Luminex multiplex microbead-based cytokine assay by simultaneous assay of 18 different cytokines (IL-2, IL-3, IL-4, IL-5, IL-6, IL-12(p40), IL-12(p70), GM-CSF, IFN-γ, TNF-α, and so on). We found that activated ThGM cells produced insignificant amounts of IFN-γ or IL-4 as compared with Th1 or Th2 cells (Figure 3a). ThGM cells did, however, produce strikingly large amounts of GM-CSF at levels several times higher than did Th1 or Th2 cells (Figure 3a). Although GM-CSF is well known as a pluripotent cytokine and has been used in various approaches to boost immune responses, its major source is still unknown.33 To verify that ThGM cells produce high levels of GM-CSF, we did flow cytometric analysis of intracellular GM-CSF staining in ThGM and found significantly greater intensity of GM-CSF staining in ThGM cells than in Th1 or Th2 cells at 6 h after restimulation (Figure 3b). To further confirm GM-CSF expression in ThGM cells, we performed real-time RT-PCR at 6 h after restimulation. ThGM cells were found to express much higher levels of GM-CSF mRNA as compared with Th1 or Th2 cells (Figure 3c). Hence, ThGM cells, differentiated in the complete absence of all driving cytokines, uniquely produce large amounts of GM-CSF. Interestingly, we also found that addition of any one of the Th1 or Th2 signature cytokines at 2 days after differentiation under cytokine-deprived condition of CD4+ T cells resulted in cells that expressed much less GM-CSF (Figure 3d), indicating that ThGM cells develop only in the absence of Th1- and Th2-driving cytokines.
Figure 3.
Expression of GM-CSF by T helper cells. Differentiated Th1, Th2, and ThGM cells (1 × 106 cells/ml) were restimulated with anti-CD3 and supernatants assayed for up to 18 different cytokines using a multiplexed bead array immunoassay (a). The same cells were stimulated (heavy lines) or not (light lines) and stained for intracellular GM-CSF expression, and then analyzed individually by flow cytometry. Cells were stained with a nonspecific isotype control antibody as a negative control (dashed line) (b). GM-CSF mRNA was quantitated by real-time Q-PCR from mRNA prepared from total cell lysates, after being normalized to β-actin, **P<0.01 (c). ThGM cells differentiated normally or differentiated with supplementation of IL-4 (10 ng/ml) or IFN-γ (10 ng/ml) and without the antibody against the respective cytokine were restimulated with anti-CD3 and supernatants assayed by ELISA for GM-CSF, **P<0.01 (d). All bars represent means±S.E.M. of at least four different experiments
We further examined the expression of T-bet and GATA-3 in ThGM cells. Interestingly, unlike Th1 cells, ThGM cells did not express T-bet (Supplementary Figure S1). Unlike Th2 cells, ThGM cells did not express GATA-3 (Supplementary Figure S2). Because IFN-γ or IL-4 impairs the development of Th17 cells and Treg cells,34, 35, 36 it is possible that blocking both cytokines would result in the generation of these two T-cell subtypes. Therefore, we also examined the expression of RORγt and FoxP3. We found that neither was detected in ThGM cells (Supplementary Figures S3 and S4). In addition, unlike Th17 cells, IL-17 cytokine level in ThGM cells was very low, comparable to Th1 cells (Supplementary Figure S5). Taking together, our data strongly suggest that ThGM cells are distinct from the known phenotypes of Th1, Th2, Th17, or Treg cells.
As the transcription factors NFATc1, AP-1 and RUNX-1 were reported to bind to the promoter of GM-CSF and regulate its production,37, 38 we examined these genes and found that NFATc1, AP-1, and RUNX-1 were expressed in ThGM cells, although at different levels (Supplementary Figure S6). This result indicates that these genes may be involved in ThGM differentiation, although further investigation on the molecular level is still required to clarify the mechanism of the transcription factor.
GM-CSF mediates T-cell help by ThGM cells
As our data show that ThGM cells produce large amounts of GM-CSF, and that they are capable of boosting cytokine production in other T cells, we naturally wondered whether GM-CSF mediates this helping function of ThGM cells. When we added antibody against GM-CSF to T-cell culture supplemented with supernatant from activated ThGM cells, the cytokine-boosting capacity of the ThGM supernatant was completely abolished (Figure 4a), providing evidence that GM-CSF secreted by ThGM cells is indeed responsible for the helper function. The role of surface molecules expressed by ThGM cells was also tested; we found that gentle paraformaldehyde fixation caused ThGM cells to lose their ability to promote cytokine production (Figure 4b), whereas separating ThGM cells from the Th1 or Th2 cells by a semipermeable membrane in transwells did not prevent ThGM helper function (Figure 4b). Furthermore, the cytokine-promoting ability of ThGM cells was also reproduced by supernatants from restimulated ThGM cells, thus establishing that a soluble factor is responsible and that ThGM cells must be responsible for secreting this factor (Figure 4b). Taken together, these data indicate that soluble GM-CSF secreted by restimulated ThGM cells mediates their T cell-helping function.
Figure 4.
GM-CSF boosts cytokine production by T helper cells. To examine the mechanism of ThGM cell help on Th1 and Th2 cells, supernatant from restimulated ThGM cells (ThGM sup) was added, with or without anti-GM-CSF (10 μg/ml), to differentiated Th1 or Th2 cells during their restimulation with anti-CD3, and supernatants collected after 36 h and assayed for IFN-γ and IL-4 (a). The same ThGM sup, PFA-fixed ThGM cells (ThGM(F)), or ThGM cells on transwells (ThGM(trans)), were co-cultured with differentiated Th1 or Th2 cells during anti-CD3 stimulation, and IFN-γ and IL-4 were assayed (b). CD8+ cells were cultured alone or with ThGM cells and supernatants assayed for TNF-α at the indicated times after restimulation (c). Th1, Th2, or ThGM cells were differentiated in the presence or absence of GM-CSF (5 ng/ml) and then restimulated and supernatants assayed for IFN-γ and IL-4 (d). All ELISA results are mean±S.E.M. of at least four different experiments, *P<0.05; **P<0.01
To determine when in their differentiation ThGM cells acquire their helper ability, we performed kinetic and functional analyses. First, ThGM cells at various stages of differentiation (days 2, 4, and 6) were co-cultured with unbiased CD8+ cells, and the effect of ThGM cells on the ability of the latter cells to produce TNF-α was tested. We found that TNF-α production reached a maximum on day 6, indicating that ThGM cells require 6 days for full functionality (Figure 4c). Therefore, ThGM cells require 6 days for complete differentiation into GM-CSF-secreting ThGM cells (Figure 4c).
To further investigate the role of ThGM-secreted GM-CSF in promoting the function of other Th cells, we examined the effect of recombinant GM-CSF added to differentiated Th cell subsets. When Th cells were preincubated with GM-CSF (10 ng/ml) for just 15 min before restimulation with anti-CD3 in the presence of GM-CSF, the production of IFN-γ and IL-4 by Th1 and Th2 cells, respectively, was nearly doubled (Figure 4d). Importantly, when ThGM cells were restimulated under this condition, they also produced IFN-γ in the presence of high-amount GM-CSF (Figure 4d).
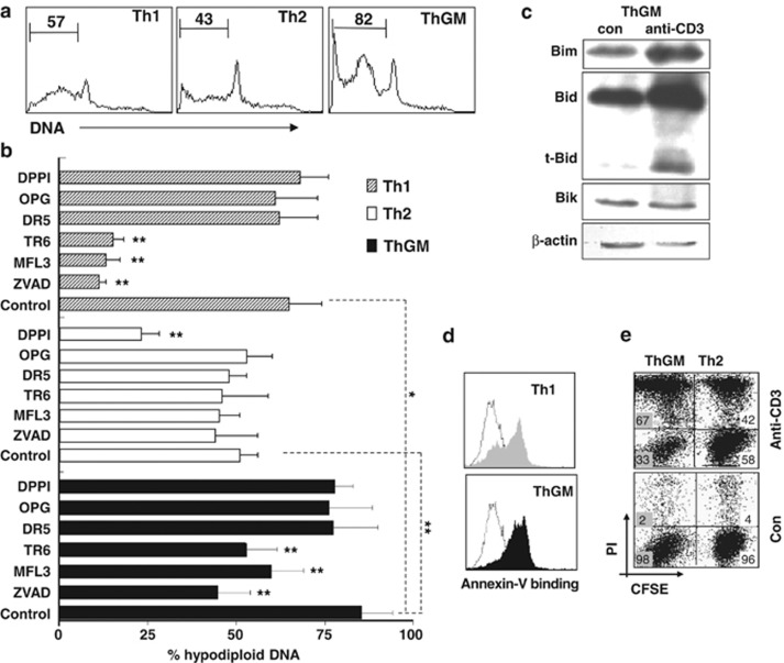
ThGM cells are highly susceptible to AICD
ThGM cells provide help to multiple T-cell populations through their secretion of GM-CSF, a function they acquire after ∼6 days of activation. Inevitably, the continued presence or persistence of this type of Th cells would be expected to result in a highly active immune response, and an effective control mechanism should exist. Thus, we asked whether ThGM cells are susceptible to deletion by AICD. We recently studied AICD in Th1 and Th2 cells and found that a proportion of both cell types undergo AICD, ∼60% in Th1 and 40% in Th2 cells after 12 h.39 When tested for AICD in response to restimulation with anti-CD3, ThGM cells were found to be exquisitely sensitive to apoptosis induction. More than 80% of ThGM cells underwent AICD within 18 h of activation, as compared with only 57% of Th1 cells and 42% of Th2 cells (Figure 5a) suggesting that ThGM cells are exquisitely sensitive to AICD. We further checked the dose response of stimulus strength in ThGM AICD and found that ThGM cells reached maximum apoptosis at 1 μg/ml concentration of anti-CD3 (Supplementary Figure S7). Notably, AICD in ThGM cells decreased at 5 μg/ml anti-CD3 as compared with the 1 μg/ml group. This is understandable that stimulus overstrength inhibits ACID.
Figure 5.
ThGM cells are highly susceptible to AICD. Th1, Th2, and ThGM cells were restimulated with plastic-bound anti-CD3 and apoptotic cells assessed by hypodiploid DNA content after propidium iodide staining of permeabilized cells and analysis by flow cytometry. Values represent percentages of hypodiploid cells (a). Specific inhibitors of apoptosis were added to different T-cell subsets 20 min before anti-CD3 restimulation and apoptosis analyzed after 16 h by DNA content analysis. Statistical analysis was performed with background cell death substracted (b). Restimulated ThGM cells (1 × 106 cells/ml) were probed for proapoptotic proteins Bim, Bid, and Bik by western blottng analysis (c), as described in the Materials and Methods. AICD in ThGM cells and Th1 cells was determined by staining with annexin V-FITC before (open areas) and after TCR restimulation (shaded areas) to reveal apoptotic cells (d). CFSE-labeled Th2 cells were co-cultured with ThGM cells and analyzed for viability 8 h after restimulation. ThGM cells exhibited a progressive loss in viability as evidenced by loss of membrane integrity revealed by increased PI staining after restimulation; percentages are shown based on total CFSE-negative cells (100% in grey box) and total CFSE-positive cells (100% in white box), respectively (e). Bars represent means±S.E.M. of four experiments, *P<0.05; **P<0.01
Interestingly, although AICD could be blocked in Th1 cells by anti-FasL and zVAD, a pan-caspase inhibitor,39 these reagents could only partially rescue ThGM cells from AICD. Inhibition of TRAIL and granzyme B that are known to affect apoptosis had no effect on AICD in ThGM cells (Figure 5b). Our microarray data showed that many proapoptotic genes including some members of the Bcl-2 BH3-only domain family of proteins were upregulated in restimulated ThGM cells (Supplementary Table S1). Real-time Q-PCR and western blotting analysis for these proapoptotic genes confirmed that Bim and Bid are indeed upregulated, whereas Bik is not (Figure 5c). Moreover, we also found that all the classical apoptosis markers, namely, annexin-V binding (Figure 5d), DNA fragmentation, and viability (Figure 5e), are exhibited by restimulated ThGM. When co-cultured with Th2 cells, we found that more ThGM cells became PI+ upon restimulation than Th2 cells (Figure 5f). We also found that ThGM cells are sensitive to dexamethasone-induced cell death (Supplementary Figure S8). Interestingly, the combination of dexamethasone (at the lower concentration with less toxicity) and anti-CD3 only partially reduced AICD in ThGM cells (Supplementary Figure S9), compared with the group restimulated with anti-CD3 alone. However, when ant-CD3 and dexamethasone were used together in A1.1 T-cell hybridoma, which solely undergo FasL-mediated apoptosis,40 AICD was completely blocked (Supplementary Figure S9). As dexamethasone was reported to inhibit FasL expression,41 these results may indicate that unlike in A1.1 T cells, AICD in ThGM cells is not solely dependent on Fas/FasL interaction. Thus, our data suggests that AICD in ThGM cells is through a distinct mechanism that does not involve TRAIL or granzyme B, but does act through caspases and partially through FasL/Fas.
GM-CSF promotes the differentiation of ThGM cells
GM-CSF is well known to promote the differentiation and function of DCs.42 Although it is suspected to be important in T-cell functions,43, 44, 45 the effects of GM-CSF on T cells is not well understood. Therefore, we examined the effect of GM-CSF on the differentiation of CD4+ T cells. CD4+ T cells differentiated in the presence of GM-CSF, without Th1- or Th2-biasing conditions, exhibited similar properties as ThGM cells, which are differentiated with antibody neutralization of IL-4, IL12, and IFNγ, as evidenced by their rapid apoptosis and cytokine production profiles, especially high production of GM-CSF upon restimulation (Figures 6a and b). Therefore, GM-CSF sensitizes differentiating CD4+ T cells to AICD. This novel property of GM-CSF seems somewhat incompatible with its known ability to promote T-cell survival following irradiation. From our results, we infer that the continued presence of IL-2 in the GM-CSF-differentiated cells did not contribute to the high sensitivity of these cells to AICD (Figure 6a). Moreover, we found that spontaneous death in these cells was significantly higher by day 6, rendering them unusable for co-culture studies.
Figure 6.
Effect of ThGM cells or GM-CSF-differentiated T cells on T helper cell cytokine expression and AICD. Normally differentiated ThGM cells or CD4+ T cells differentiated in the presence GM-CSF (Th+GM-CSF), with or without IL-2 (see Materials and Methods), were each restimulated and then analyzed for their apoptosis by DNA content (a, upper panel) using ANOVA statistical analysis (right panel, *P<0.05), intracellular GM-CSF by flow cytometry (a, lower panel), and cytokine production by multiplexed assay of supernatants (b). Bars represent means±S.E.M. of four experiments. CFSE-labeled Th1 cells were restimulated in the presence or absence of Th+GM-CSF cells (4 : 1 ratio) and analyzed for intracellular IFN-γ expression (c). Similarly, CFSE-labeled Tc1 cells were co-cultured with Th+GM-CSF cells and intracellular TNF-α was analyzed (d). Percentages are shown based on total CFSE-negative cells (100% in grey box) and total CFSE-positive cells (100% in white box), respectively
Pluripotent effect of GM-CSF in T cells
We have shown that ThGM cells help boost cytokine production by many different T-cell subpopulations and that this function is abolished by anti-GM-CSF. Therefore, ThGM cells likely exert their helper function through the secretion of GM-CSF, and the potency of this effect suggests a very high concentration of GM-CSF in the microenvironment. Furthermore, we found that GM-CSF alone can drive the differentiation of ThGM cells. Thus, we differentiated Th cells in the presence of ThGM cells, alone or in the presence of Th0, Th1, Th2, Tc0, Tc1, or Tc2 cells. These cells were then co-cultured with ThGM cells or GM-CSF-differentiated T cells and the effect on cytokine production was studied. Remarkably, like ThGM cells (Figure 2c), GM-CSF-differentiated Th cells (Th-GM-CSF) (Figures 6c and d) were able to help Th1 cells produce more IFN-γ and to help Tc1 cells produce more TNF-α. The only difference was that the Th-GM-CSF cells were required at twice the concentration of ThGM cells, likely because of their lesser production of GM-CSF (Figure 6b). Our results suggest that Th cells differentiated in the presence of GM-CSF are capable of promoting cytokine production by other T cells to nearly the same extent as do ThGM cells. Thus, both types of GM-CSF-secreting Th cells can stimulate greater cytokine production by other T cells.
Immune response after adoptive transfer of ThGM cells
The helper function of ThGM demonstrated by our experiments in vitro suggests that these cells may modify the immune response, as they can affect Th cells, cytotoxic T cells, and undifferentiated splenocytes through the secretion of GM-CSF. To examine this possibility, we turned to an in vivo model of adoptive transfer. The in vitro differentiated Th1, Th2, ThGM, or Th0 cells (2.5 × 106), derived from syngeneic BALB/c donor mice, were stimulated into cytokine-secreting T effector cells and then administered to ovalbumin (OVA)-immunized BALB/c mice. After restimulation with OVA-pulsed APCs, cytokine production by purified recipient T cells was assessed ex vivo. As shown in Figures 7b and c, Th2 transfer increased the production of only IL-4 and IL-5 as expected, whereas administration of Th1 cells slightly promoted only IFN-γ production as in Figure 7a. On the other hand, ThGM cells enhanced the production of IFNγ, IL-5, and IL-4. Th0 cells had little effect. Thus, ThGM cells administered in vivo were able to boost the subsequent production of both Th1 and Th2 cytokines by lymphocytes primed in vivo, evidence that ThGM cells may indeed help boost immune responses in general.
Figure 7.
Effect of adoptive transfer of ThGM cells on immune responses. BALB/c mice that had been immunized with OVA in incomplete Freund's adjuvant were injected with cytokine-secreting syngeneic Th1,Th2, Th0, or ThGM effector cells (2.5 × 106) or no cells, and then re-challenged with OVA (see Materials and Methods). After 7 days, purified recipient CD4+ T cells were stimulated with OVA (10 μg/ml) ex vivo for 48 h, and supernatants were assayed for IFN-γ (a), IL-4 (b), and IL-5 (c). Bars represent means±S.E.M. of four experiments. #P<0.05; *P<0.03; **P<0.01; ***P<0.001
Discussion
The development of an immune response involves the concerted action of several different cell types.1, 2 Typically, exogenous antigens are presented to T cells by APCs and DCs. TCR binding of the MHC class II peptide complex along with the interaction of appropriate costimulatory molecules activates naive T cells, which then differentiate into Th1- or Th2-type cells, depending on the cytokine environment.1, 5, 18, 46 After antigen exposure, the early activation process is not equivalent for every T cell, as the cells are influenced by a variety of factors that further influence their response.1, 2, 3, 4, 5, 6, 7 These factors include the types and doses of antigen, duration and site of exposure, cell type responsible for presentation, genetic factors, and the cytokine environment. As several of these factors come into play during an immune response, it is very unlikely that every T cell could experience the same schooling to create a perfectly coordinated response. Rather, each cell is probably exposed to a somewhat unique combination of factors. Hence, an optimal immune response is likely a stochastic event that is influenced by multiple factors, including the presence of DCs and differentiating cytokines.9, 10, 11
To examine the fate of Th cells exposed to a nonbiased cytokine environment, as might occur at the initiation of an immune response before Th cells have had a chance to differentiate and produce their signature cytokines, we differentiated CD4+ T cells in vitro in the absence of Th1/Th2-biasing cytokines by adding antibodies to neutralize IL-12, IL-4, and IFN-γ. This resulted in a distinct type of Th cells that we termed ThGM cells, as they produced large amounts of GM-CSF. These cells have a unique cytokine production profile and are exquisitely susceptible to apoptosis. Not surprisingly, we found that the presence of IL-2 was mandatory for growth during the differentiation of ThGM cells, and mere ligation of the TCR and costimulation through CD28 was not sufficient to support cell viability and activation.12 In contrast, addition of GM-CSF allowed better survival of CD4+ T cells during activation, and also resulted in these cells ultimately being highly susceptible to AICD. Interestingly, addition of IL-2 along with GM-CSF resulted in highly potent cytokine secretors on restimulation. ThGM cells were capable of boosting the production of cytokines by various types of T cells. We found that the abundant production of GM-CSF by these cells was responsible for their helper function.
GM-CSF and IL-3 are two cytokines produced by activated T cells that are potent growth factors for multipotent hematopoietic progenitors. Upon binding to their receptors (composed of a cytokine-specific α-subunit and a common β-subunit shared among the IL-5 receptor and IL-3 receptor), these cytokines generate both mitogenic and antiapoptotic signals. Interestingly, cytokine-specific receptors for GM-CSF have not been shown on T cells. Yet, the diminished production of IFN-γ by CD8+ T cells from GM-CSF−/− mice in response to LPS can be restored by GM-CSF injection. This provides direct evidence that the deficiency is actually in the T-cell component and that the biological effect on T cells is indirect. The lack of expression of the α-chain for the GM-CSF receptor in T cells desensitizes them to low levels of GM-CSF, notwithstanding the presence of the β-chain. Still, the high levels of GM-CSF produced by ThGM cells (20–30 ng/ml) and the proximity of T cells in co-culture allows the T cells to respond to ThGM cells, as we have demonstrated here.
We have found that CD4+ or CD8+ cells, or Tc1 or Tc2 cells, co-cultured with ThGM cells boosts their production of both type 1 and type 2 cytokines via the action of GM-CSF secreted by the ThGM cells. Maximal GM-CSF production was seen from ThGM cells that underwent 3 days of activation followed by 2 days of resting, and then restimulation. These cells showed similar sensitivity to apoptosis as CD4+ T cells grown with GM-CSF alone. Thus, ThGM cells are highly sensitive to AICD, and this might be attributable to exposure to autocrined GM-CSF.
As ThGM cells seem to provide help to all T-cell subsets that we have investigated, we tested whether ThGM cells themselves are capable of producing the cytokines induced in other cell types. Analysis of a total of 18 cytokines showed that TCR-restimulated ThGM cells produced low or undetectable levels of a majority of these cytokines. In contrast, GM-CSF was abundantly produced, at levels at least 5- to 10-fold higher than that from Th1 or Th2 cells. Moreover, even small amounts of GM-CSF, be it from ThGM cell supernatant or recombinant cytokine, elicited a significant response in Th1 and Th2 cells, as evidenced by increased production of IL-4 and IFN-γ by both cell types. Like ThGM cells, CD4+ cells that were differentiated in the presence of exogenous GM-CSF, regardless of any other cytokines, were highly prone to AICD (Figure 6a). Thus, the presence of GM-CSF during CD4+ T-cell differentiation renders them susceptible to AICD.
The adoptive transfer of ThGM cells into OVA-immunized mice showed that these cells were able to enhance cytokine production by splenocytes freshly isolated from these mice after challenge with OVA. Our data suggest that GM-CSF-secreting ThGM cells could be utilized as an effective modulator of the immune response. It has been reported that GM-CSF primes and activates basophils and neutrophils,47 which may shed some light on further exploration of ThGM promoting T-cell response. Further elucidation of the mechanism of ThGM-mediated effects on other Th cell types may lead to the possible use of ThGM cells for pathogen-specific treatment of immunocompromised patients by ex vivo expansion and adoptive transfer of these cells.
Materials and Methods
Reagents and mice
Biotin-labeled antibodies against IFN-γ, IL-4, and TNF-α, and phycoerythrin (PE)-labeled antibodies against IL-5 and IL-10 were purchased from eBiosciences (La Jolla, CA, USA). Neutralizing antibodies against IFN-γ and IL-4 were produced by Harlan Bioproducts for Science (Indianapolis, IN, USA) and anti-IL-12 was from eBiosciences. Chemiluminescence was from Amersham Biosciences (Piscataway, NJ, USA). Brefeldin A and CFSE were from Sigma-Aldrich Corporation (St. Louis, MO, USA). Cytofix and cytoperm were from BD Biosciences (San Jose, CA, USA).
Anti-murine FasL (MFL3), and FITC- or PE-conjugated Annexin-V were purchased from BD Biosciences/Pharmingen (La Jolla, CA, USA). DR5 was a kind gift of Dr. Youhai Chen, University of Pennsylvania (Philadelphia, PA, USA). The GrB inhibitor Z-AAD-CMK was from Calbiochem (San Diego, CA, USA). Pan-caspase inhibitor z-VAD was from Enzyme Systems (Livermore, CA, USA). TR6 recombinant protein was from Dr. Paul Moore, Human Genome Sciences (Rockville, MD, USA). The DPP-I inhibitor Gly-Phe-CHN2 (MP Biochemicals, Aurora, OH, USA) was used to inhibit cathepsin C activity. Antibody against Bim, Bid, and Bik was from eBiosciences.
BALB/c mice at 6 weeks of age were obtained from the National Cancer Institute (Frederick, MD, USA) and maintained in a pathogen-free facility at the Robert Wood Johnson Medical School Vivarium, with food and water provided ad libitum. Animals were used 1 week after shipping and were matched for gender and age in each experiment. All animal experiments were carried out under protocols approved by the IACUC at Robert Wood Johnson Medical School.
Differentiation of Th and cytotoxic subsets
Naive CD4+ or CD8+ T cells were purified from splenocytes of BALB/c mice by negative selection using immunoaffinity columns (mouse T-cell CD4+ or CD8+ subset isolation kit, R&D Systems, Minneapolis, MN, USA) and differentiated into Th subsets. Briefly, CD4+ lymphocytes (1 × 106/ml) were activated with plastic-bound anti-CD3 (coated at 1 μg/ml) and anti-CD28 (soluble, 2 μg/ml). In addition, anti-IL-4 (10 μg/ml) was included for Th1 cells, whereas anti-IL-12 and anti-IFN-γ (10 μg/ml each) were supplied for Th2 cells, as performed previously1, 3, 10). Th0 cells were cells derived from naive T cells and differentiated without cytokine skewing. For differentiation of ThGM cells, anti-IL-4, anti-IL-12, and anti-IFN-γ (10 μg/ml each) were included in the culture. After 24 h, IL-2 (100 U/ml) was added to all cultures, and IL-12 (10 ng/ml) and IL-4 (5 ng/ml) were added to Th1 and Th2 cultures, respectively. Tc1 and Tc2 subsets were differentiated from CD8+ lymphocytes in the similar protocol to Th1 and Th2 differentiation. All T-cell cultures were maintained in RPMI-1640 medium supplemented with 2 mM L-glutamine, 50 μM 2-mercaptoethanol, 10% heat-inactivated FBS, and 10 mM Gentamycin. Cells were subdivided in a 1 : 4 ratio 3 days later and maintained under the above cytokine or antibody conditions in the absence of anti-CD3 and anti-CD28 for another 3 days. Unbiased activation of CD4+ and CD8+ cells was carried out in a similar fashion, except that no cytokine neutralization antibodies were used.
Detection of cell surface and intracellular proteins
ThGM cells were analyzed by flow cytometry for gross morphology by forward scatter (FSC) and side scatter (SSC). The Th cell subsets were restimulated with anti-CD3 and tested for proliferation by standard 3H-thymidine incorporation. Surface marker expression was detected by direct immunofluorescence after blocking Fc-γ receptors with unlabeled anti-CD16/32 (BD Biosciences), and visualized by flow cytometry using a FACScan (BD Immunocytometry Systems, San Jose, CA, USA). Intracellular cytokine expression was detected by staining as described previously.46 Briefly, cells were treated with brefeldin A (10 μg/ml) during the last 4–6 h of their restimulation with anti-CD3, fixed with 1% paraformaldehyde for 15 min., washed, and resuspended in 50 μl of permeabilization buffer (0.5% saponin in PBS, with 2% FCS, and 0.1% sodium azide). After incubating with biotin-labeled rat anti-murine IFN-γ or anti-GM-CSF followed by PE-conjugated streptavidin, staining was quantitated by flow cytometry. IL-10, IL-5, and TNF-γ were detected using directly fluorochrome-conjugated antibodies. Nonspecific binding was determined using isotype-matched nonspecific control antibodies.
Blocking and analysis of apoptosis
Differentiated T cells (106 cells/ml) were analyzed for apoptosis after activation in the presence or absence of the following reagents: z-VAD (5–250 μM), anti-FasL antibody (MFL3, 50–5000 ng/ml), FasL-blocking TR6 recombinant protein (50–5000 ng/ml), TRAIL-binding Osteoprotegerin (OPG, 50–1000 ng/ml, R&D Systems), TRAIL-blocking DR5 fusion protein (5–20 μg /ml), DMSO (0.1–5%), or the DPP-I inhibitor Gly-Phe-CHN2 (5–250 μM). Each reagent was added 15–20 min before restimulation. Apoptosis was analyzed by PI staining for hypodiploid DNA content.48 Briefly, cells were washed with cold PBS, and then resuspended and diluted to 250 μl in DNA staining buffer consisting of 0.5% saponin, 50 μg/ml propidium iodide, and 0.1 mg/ml RNase A before analysis by flow cytometry for the percentage of cells in the hypodiploid region on histogram.
RNA extraction and real-time PCR
Total RNA from was isolated from cell pellets using an RNeasy Mini Kit (QIAGEN, Valencia, CA, USA). Genomic DNA was then removed from total RNA before cDNA synthesis using the RNase-Free DNase during RNA purification. First-strand cDNA synthesis was performed for each RNA sample using Sensiscript RT Kit (QIAGEN). Random hexamers were then used to prime cDNA synthesis. Messenger RNA expression of the genes of interest was determined by real-time PCR (Mx4000, Stratagene, La Jolla, CA, USA) using SYBR Green Master Mix (Applied Biosystems, Foster City, CA, USA). Thermocycler conditions included an initial hold at 50 °C for 2 min, then 95 °C for 10 min, followed by a 2-step PCR program of 95 °C for 15 s and 60 °C for 60 s repeated for 40 cycles. Levels of β-actin were used as endogenous controls to normalize the total amount of RNA in each sample; all values are expressed as fold-increase relative to β-actin RNA.
Western blotting analysis
To analyze protein expression, cells were washed 3 times with PBS and the pellet resuspended in 100 μl lysis buffer. Whole cell protein was extracted and immunoblotting was conducted according to the manufacturer's protocol (Cell Signaling Technology, Danvers, MA, USA). Briefly, 30 μg of protein extract was added to 3 × sample buffer (125 mM Tris-HCl, pH 6.8, 1% SDS, 2% 2-ME, and 0.01% bromophenol blue), boiled for 5 min, and loaded onto a 10% SDS-polyacrylamide gel. After separation, proteins were transferred onto a nitrocellose membrane by electroblotting (Bio-Rad, Hercules, CA, USA). The membrane was blocked with 5% nonfat milk in TBS with 0.1% (w/v) Tween-20 for 1 h at room temperature, probed for 2 h with the specified primary Abs against corresponding proteins, and incubated with a HRP-linked secondary Ab for 1 h before the membrane was washed with 1 × TBS with Tween-20 for 1 h. Protein bands were visualized by chemiluminescence (Amersham Biosciences). The membrane was then stripped according to the manufacturer's protocol (Amersham Biosciences) and reprobed with Ab for a control protein, usually β-actin (Sigma-Aldrich).
Detection of cytokines
Cytokine levels in culture supernatants were determined by multiplexed bead array immunoassay using Luminex technology (Bio-Plex; Bio-Rad Laboratories).
T-cell co-cultures
CD4+, CD8+, Th1, Th2, Tc1 or Tc2 cells were incubated at graded ratios with ThGM cells on anti-CD3-coated or control plates (final density of 1 × 106 cells/ml). To distinguish cell types in the co-cultures, one cell type was labeled with CFSE (1 μM for 10 min, then washed thrice with ice-cold medium). Alternatively, one cell type was separated from the other in the co-culture by a semipermeable membrane using Transwell inserts.
Immunization and adoptive transfer of Th cells
BALB/c mice were immunized by tail base injection of 50 l of OVA (10 g in 50 l saline) emulsified in incomplete Freund's adjuvant. Four groups (Th1, Th2, ThGM, or Th0 cells) of T effector cells, derived from syngeneic BALB/c donor mice, were differentiated from initial 2.5 × 106 T cells and prestained with CFSE and injected i.v. into the immunized BALB/c mice, with the fifth group of no T-cell injection as a control. Subsequently, T lymphocytes were harvested on day 7, and CD4+ T cells were purified. Then, non-CFSE-stained recipient CD4+ T cells were sorted out and stimulated (7.5 × 106 cells/ml) with OVA (10 μg/ml)-pulsed APCs from syngeneic BALB/c mice. Supernatant medium was collected after 48 h and assayed for various cytokines.
Statistical analysis
Statistical significance was assessed by two-tailed Student's t-test or analysis of variance (ANOVA) for repeated measures.
Acknowledgments
This work was supported in part by USPHS grants (AI43384, AI057596, DE014913, DE019932, and GM866889), the Ministry of Science and Technology of China (2010CB945600), and the National Science and Technology Project of China (2009ZX09503-024).
Glossary
- TNF-α
tumor necrosis factor-α
- IFN-γ
interferon-γ
- GM-CSF
granulocyte macrophage-colony-stimulating factor
- AICD
activation-induced cell death
- Th1
type 1 helper T cell
- Th2
type 2 helper T cell
- ThGM
GM-CSF-secreting helper T cell
- Tc1
type 1 cytotoxic T cell
- Tc2
type 2 cytotoxic T cell
The authors declare no conflict of interest.
Footnotes
Supplementary Information accompanies this paper on Cell Death and Differentiation website (http://www.nature.com/cdd)
Edited by RA Knight
Supplementary Material
References
- Romagnani S. Regulation of the T cell response. Clin Exp Allergy. 2006;36:1357–1366. doi: 10.1111/j.1365-2222.2006.02606.x. [DOI] [PubMed] [Google Scholar]
- Abbas AK, Murphy KM, Sher A. Functional diversity of helper T lymphocytes. Nature. 1996;383:787–793. doi: 10.1038/383787a0. [DOI] [PubMed] [Google Scholar]
- Chitnis T, Salama AD, Grusby MJ, Sayegh MH, Khoury SJ. Defining Th1 and Th2 immune responses in a reciprocal cytokine environment in vivo. J Immunol. 2004;172:4260–4265. doi: 10.4049/jimmunol.172.7.4260. [DOI] [PubMed] [Google Scholar]
- Del Prete G. Human Th1 and Th2 lymphocytes: their role in the pathophysiology of atopy. Allergy. 1992;47:450–455. doi: 10.1111/j.1398-9995.1992.tb00662.x. [DOI] [PubMed] [Google Scholar]
- Feili-Hariri M, Falkner DH, Morel PA. Polarization of naive T cells into Th1 or Th2 by distinct cytokine-driven murine dendritic cell populations: implications for immunotherapy. J Leukoc Biol. 2005;78:656–664. doi: 10.1189/jlb.1104631. [DOI] [PubMed] [Google Scholar]
- O'Garra A, Arai N. The molecular basis of T helper 1 and T helper 2 cell differentiation. Trends Cell Biol. 2000;10:542–550. doi: 10.1016/s0962-8924(00)01856-0. [DOI] [PubMed] [Google Scholar]
- Adikari SB, Pettersson A, Soderstrom M, Huang YM, Link H. Interleukin-10-modulated immature dendritic cells control the proinflammatory environment in multiple sclerosis. Scand J Immunol. 2004;59:600–606. doi: 10.1111/j.1365-3083.2004.01453.x. [DOI] [PubMed] [Google Scholar]
- Kaplan MH, Chang HC, Cooper S, Lee Y, Broxmeyer HE. Distinct requirements for Stat4 and Stat6 in hematopoietic progenitor cell responses to growth factors and chemokines. J Hematother Stem Cell Res. 2003;12:401–408. doi: 10.1089/152581603322286033. [DOI] [PubMed] [Google Scholar]
- Voisine C, Hubert FX, Trinite B, Heslan M, Josien R. Two phenotypically distinct subsets of spleen dendritic cells in rats exhibit different cytokine production and T cell stimulatory activity. J Immunol. 2002;169:2284–2291. doi: 10.4049/jimmunol.169.5.2284. [DOI] [PubMed] [Google Scholar]
- Rose S, Guevara P, Farach S, Adkins B. The key regulators of adult T helper cell responses, STAT6 and T-bet, are established in early life in mice. Eur J Immunol. 2006;36:1241–1253. doi: 10.1002/eji.200535563. [DOI] [PMC free article] [PubMed] [Google Scholar]
- Luo Y, Yamada H, Chen X, Ryan AA, Evanoff DP, Triccas JA, et al. Recombinant Mycobacterium bovis bacillus Calmette-Guerin (BCG) expressing mouse IL-18 augments Th1 immunity and macrophage cytotoxicity. Clin Exp Immunol. 2004;137:24–34. doi: 10.1111/j.1365-2249.2004.02522.x. [DOI] [PMC free article] [PubMed] [Google Scholar]
- Constant SL, Bottomly K. Induction of Th1 and Th2 CD4+ T cell responses: the alternative approaches. Annu Rev Immunol. 1997;15:297–322. doi: 10.1146/annurev.immunol.15.1.297. [DOI] [PubMed] [Google Scholar]
- Jean WC, Spellman SR, Wallenfriedman MA, Flores CT, Kurtz BP, Hall WA, et al. Effects of combined granulocyte-macrophage colony-stimulating factor (GM-CSF), interleukin-2, and interleukin-12 based immunotherapy against intracranial glioma in the rat. J Neurooncol. 2004;66:39–49. doi: 10.1023/b:neon.0000013477.94568.0f. [DOI] [PubMed] [Google Scholar]
- Berclaz PY, Shibata Y, Whitsett JA, Trapnell BC. GM-CSF, via PU.1, regulates alveolar macrophage Fcgamma R-mediated phagocytosis and the IL-18/IFN-gamma -mediated molecular connection between innate and adaptive immunity in the lung. Blood. 2002;100:4193–4200. doi: 10.1182/blood-2002-04-1102. [DOI] [PubMed] [Google Scholar]
- Barouch DH, Santra S, Tenner-Racz K, Racz P, Kuroda MJ, Schmitz JE, et al. Potent CD4+ T cell responses elicited by a bicistronic HIV-1 DNA vaccine expressing gp120 and GM-CSF. J Immunol. 2002;168:562–568. doi: 10.4049/jimmunol.168.2.562. [DOI] [PubMed] [Google Scholar]
- Chen GH, Olszewski MA, McDonald RA, Wells JC, Paine R, 3rd, Huffnagle GB, et al. Role of granulocyte macrophage colony-stimulating factor in host defense against pulmonary Cryptococcus neoformans infection during murine allergic bronchopulmonary mycosis. Am J Pathol. 2007;170:1028–1040. doi: 10.2353/ajpath.2007.060595. [DOI] [PMC free article] [PubMed] [Google Scholar]
- Kriegel MA, Tretter T, Blank N, Schiller M, Gabler C, Winkler S, et al. Interleukin-4 supports interleukin-12-induced proliferation and interferon-gamma secretion in human activated lymphoblasts and T helper type 1 cells. Immunology. 2006;119:43–53. doi: 10.1111/j.1365-2567.2006.02404.x. [DOI] [PMC free article] [PubMed] [Google Scholar]
- Guimond M, Fry TJ, Mackall CL. Cytokine signals in T-cell homeostasis. J Immunother. 2005;28:289–294. doi: 10.1097/01.cji.0000165356.03924.e7. [DOI] [PubMed] [Google Scholar]
- Ritz SA, Cundall MJ, Gajewska BU, Alvarez D, Gutierrez-Ramos JC, Coyle AJ, et al. Granulocyte macrophage colony-stimulating factor-driven respiratory mucosal sensitization induces Th2 differentiation and function independently of interleukin-4. Am J Respir Cell Mol Biol. 2002;27:428–435. doi: 10.1165/rcmb.4824. [DOI] [PubMed] [Google Scholar]
- Ureta G, Osorio F, Morales J, Rosemblatt M, Bono MR, Fierro JA. Generation of dendritic cells with regulatory properties. Transplant Proc. 2007;39:633–637. doi: 10.1016/j.transproceed.2006.12.032. [DOI] [PubMed] [Google Scholar]
- L'Huillier A, Ren G, Shi Y, Zhang J. A two-hit model of autoimmunity: lymphopenia and unresponsiveness to TGF-beta signaling. Cell Mol Immunol. 2012;9:369–370. doi: 10.1038/cmi.2012.25. [DOI] [PMC free article] [PubMed] [Google Scholar]
- Della Bella S, Nicola S, Riva A, Biasin M, Clerici M, Villa ML. Functional repertoire of dendritic cells generated in granulocyte macrophage-colony stimulating factor and interferon-alpha. J Leukoc Biol. 2004;75:106–116. doi: 10.1189/jlb.0403154. [DOI] [PubMed] [Google Scholar]
- O'Keeffe M, Hochrein H, Vremec D, Pooley J, Evans R, Woulfe S, et al. Effects of administration of progenipoietin 1, Flt-3 ligand, granulocyte colony-stimulating factor, and pegylated granulocyte-macrophage colony-stimulating factor on dendritic cell subsets in mice. Blood. 2002;99:2122–2130. doi: 10.1182/blood.v99.6.2122. [DOI] [PubMed] [Google Scholar]
- Lu H, Xing Z, Brunham RC. GM-CSF transgene-based adjuvant allows the establishment of protective mucosal immunity following vaccination with inactivated Chlamydia trachomatis. J Immunol. 2002;169:6324–6331. doi: 10.4049/jimmunol.169.11.6324. [DOI] [PubMed] [Google Scholar]
- Gonzalez-Juarrero M, Hattle JM, Izzo A, Junqueira-Kipnis AP, Shim TS, Trapnell BC, et al. Disruption of granulocyte macrophage-colony stimulating factor production in the lungs severely affects the ability of mice to control Mycobacterium tuberculosis infection. J Leukoc Biol. 2005;77:914–922. doi: 10.1189/jlb.1204723. [DOI] [PubMed] [Google Scholar]
- Stampfli MR, Wiley RE, Neigh GS, Gajewska BU, Lei XF, Snider DP, et al. GM-CSF transgene expression in the airway allows aerosolized ovalbumin to induce allergic sensitization in mice. J Clin Invest. 1998;102:1704–1714. doi: 10.1172/JCI4160. [DOI] [PMC free article] [PubMed] [Google Scholar]
- Sin JI, Kim JJ, Ugen KE, Ciccarelli RB, Higgins TJ, Weiner DB. Enhancement of protective humoral (Th2) and cell-mediated (Th1) immune responses against herpes simplex virus-2 through co-delivery of granulocyte-macrophage colony-stimulating factor expression cassettes. Eur J Immunol. 1998;28:3530–3540. doi: 10.1002/(SICI)1521-4141(199811)28:11<3530::AID-IMMU3530>3.0.CO;2-C. [DOI] [PubMed] [Google Scholar]
- Atzeni F, Schena M, Ongari AM, Carrabba M, Bonara P, Minonzio F, et al. Induction of CD69 activation molecule on human neutrophils by GM-CSF, IFN-gamma, and IFN-alpha. Cell Immunol. 2002;220:20–29. doi: 10.1016/s0008-8749(03)00002-9. [DOI] [PubMed] [Google Scholar]
- Tanaka S, Aso H, Miyazawa K, Nagai Y, Watanabe K, Ohwada S, et al. Differential cytokine gene expression in CD4(+) and CD8(+) T cell subsets of calves. Vet Immunol Immunopathol. 2007;118:84–91. doi: 10.1016/j.vetimm.2007.04.013. [DOI] [PubMed] [Google Scholar]
- Otto M, Barfield RC, Iyengar R, Gatewood J, Muller I, Holladay MS, et al. Human gammadelta T cells from G-CSF-mobilized donors retain strong tumoricidal activity and produce immunomodulatory cytokines after clinical-scale isolation. J Immunother. 2005;28:73–78. doi: 10.1097/00002371-200501000-00009. [DOI] [PubMed] [Google Scholar]
- Street NE, Schumacher JH, Fong TA, Bass H, Fiorentino DF, Leverah JA, et al. Heterogeneity of mouse helper T cells. Evidence from bulk cultures and limiting dilution cloning for precursors of Th1 and Th2 cells. J Immunol. 1990;144:1629–1639. [PubMed] [Google Scholar]
- Mosmann TR, Cherwinski H, Bond MW, Giedlin MA, Coffman RL. Two types of murine helper T cell clone. I. Definition according to profiles of lymphokine activities and secreted proteins. J Immunol. 1986;136:2348–2357. [PubMed] [Google Scholar]
- Shi Y, Liu CH, Roberts AI, Das J, Xu G, Ren G, et al. Granulocyte-macrophage colony-stimulating factor (GM-CSF) and T-cell responses: what we do and don't know. Cell Res. 2006;16:126–133. doi: 10.1038/sj.cr.7310017. [DOI] [PubMed] [Google Scholar]
- Cooney LA, Towery K, Endres J, Fox DA. Sensitivity and resistance to regulation by IL-4 during Th17 maturation. J Immunol. 2011;187:4440–4450. doi: 10.4049/jimmunol.1002860. [DOI] [PMC free article] [PubMed] [Google Scholar]
- Wohlfert EA, Grainger JR, Bouladoux N, Konkel JE, Oldenhove G, Ribeiro CH, et al. GATA3 controls Foxp3(+) regulatory T cell fate during inflammation in mice. J Clin Invest. 2011;121:4503–4515. doi: 10.1172/JCI57456. [DOI] [PMC free article] [PubMed] [Google Scholar]
- Zhao J, Zhao J, Perlman S. Differential effects of IL-12 on Tregs and non-Treg T cells: roles of IFN-gamma, IL-2 and IL-2R. PloS One. 2012;7:e46241. doi: 10.1371/journal.pone.0046241. [DOI] [PMC free article] [PubMed] [Google Scholar]
- Cockerill PN, Osborne CS, Bert AG, Grotto RJ. Regulation of GM-CSF gene transcription by core-binding factor. Cell Growth Differ. 1996;7:917–922. [PubMed] [Google Scholar]
- Li X, Vradii D, Gutierrez S, Lian JB, van Wijnen AJ, Stein JL, et al. Subnuclear targeting of Runx1 is required for synergistic activation of the myeloid specific M-CSF receptor promoter by PU.1. J Cell Biochem. 2005;96:795–809. doi: 10.1002/jcb.20548. [DOI] [PubMed] [Google Scholar]
- Devadas S, Das J, Liu C, Zhang L, Roberts AI, Pan Z, et al. Granzyme B is critical for T cell receptor-induced cell death of type 2 helper T cells. Immunity. 2006;25:237–247. doi: 10.1016/j.immuni.2006.06.011. [DOI] [PubMed] [Google Scholar]
- Li L, Qi X, Williams M, Shi Y, Keegan AD. Overexpression of insulin receptor substrate-1, but not insulin receptor substrate-2, protects a T cell hybridoma from activation-induced cell death. J Immunol. 2002;168:6215–6223. doi: 10.4049/jimmunol.168.12.6215. [DOI] [PubMed] [Google Scholar]
- D'Adamio F, Zollo O, Moraca R, Ayroldi E, Bruscoli S, Bartoli A, et al. A new dexamethasone-induced gene of the leucine zipper family protects T lymphocytes from TCR/CD3-activated cell death. Immunity. 1997;7:803–812. doi: 10.1016/s1074-7613(00)80398-2. [DOI] [PubMed] [Google Scholar]
- Saha B, Saini A, Germond R, Perrin PJ, Harlan DM, Davis TA. Susceptibility or resistance to Leishmania infection is dictated by the macrophages evolved under the influence of IL-3 or GM-CSF. Eur J Immunol. 1999;29:2319–2329. doi: 10.1002/(SICI)1521-4141(199907)29:07<2319::AID-IMMU2319>3.0.CO;2-3. [DOI] [PubMed] [Google Scholar]
- Pawelec G, Schaudt K, Rehbein A, Busch FW. Differential secretion of tumor necrosis factor-alpha and granulocyte/macrophage colony-stimulating factors but not interferon-gamma from CD4+ compared to CD8+ human T cell clones. Eur J Immunol. 1989;19:197–200. doi: 10.1002/eji.1830190132. [DOI] [PubMed] [Google Scholar]
- Santoli D, Clark SC, Kreider BL, Maslin PA, Rovera G. Amplification of IL-2-driven T cell proliferation by recombinant human IL-3 and granulocyte-macrophage colony-stimulating factor. J Immunol. 1988;141:519–526. [PubMed] [Google Scholar]
- Shannon MF, Himes SR, Coles LS. GM-CSF and IL-2 share common control mechanisms in response to costimulatory signals in T cells. J Leukoc Biol. 1995;57:767–773. doi: 10.1002/jlb.57.5.767. [DOI] [PubMed] [Google Scholar]
- O'Garra A. Cytokines induce the development of functionally heterogeneous T helper cell subsets. Immunity. 1998;8:275–283. doi: 10.1016/s1074-7613(00)80533-6. [DOI] [PubMed] [Google Scholar]
- Brunner T, de Weck AL, Dahinden CA. Platelet-activating factor induces mediator release by human basophils primed with IL-3, granulocyte-macrophage colony-stimulating factor, or IL-5. J Immunol. 1991;147:237–242. [PubMed] [Google Scholar]
- Wang R, Shi YF. A simplified protocol for apoptosis assay by DNA content analysis. Biotechniques. 2002. pp. 88–91. [PubMed]
Associated Data
This section collects any data citations, data availability statements, or supplementary materials included in this article.







