Abstract
During a clinical trial of the tyrosine kinase inhibitor dasatinib for advanced non–small cell lung cancer (NSCLC) one patient responded dramatically and remains cancer-free 4 years later. A comprehensive analysis of his tumor revealed a previously undescribed, kinase inactivating BRAF mutation (Y472CBRAF); no inactivating BRAF mutations were found in the non-responding tumors taken from other patients. Cells transfected with Y472CBRAF exhibited CRAF, MEK, and ERK activation – characteristics identical to signaling changes that occur with previously known kinase inactivating BRAF mutants. Dasatinib selectively induced senescence in NSCLC cells with inactivating BRAF mutations. Transfection of other NSCLC cells with these BRAF mutations also increased these cells’ dasatinib sensitivity, whereas transfection with an activating BRAF mutation led to their increased dasatinib resistance. The sensitivity induced by Y472CBRAF was reversed by the introduction of a BRAF mutation that impairs RAF dimerization. Dasatinib inhibited CRAF modestly, but concurrently induced RAF dimerization resulting in ERK activation in NSCLC cells with kinase inactivating BRAF mutations. The sensitivity of NSCLC with kinase impaired BRAF to dasatinib suggested synthetic lethality of BRAF and a dasatinib target. Inhibiting BRAF in NSCLC cells expressing wild-type BRAF likewise enhanced these cells’ dasatinib sensitivity. Thus, the patient’s BRAF mutation was likely responsible for his tumor’s marked response to dasatinib, suggesting that tumors bearing kinase impaired BRAF mutations may be exquisitely sensitive to dasatinib. Moreover, the potential synthetic lethality of combination therapy including dasatinib and BRAF inhibitors may lead to additional therapeutic options against cancers with wild-type BRAF.
INTRODUCTION
Lung cancer is the leading cause of cancer-related deaths worldwide. Researchers recently identified two molecular subpopulations of non-small cell lung cancer (NSCLC)—popultations with epidermal growth factor receptor (EGFR) mutations and those with EML4-ALK translocations—for which treatment with targeted agents has produced profound clinical responses. This development has elicited a paradigm shift in treating lung cancer: the tumors’ genetic characteristics dictate therapy. Nevertheless, definition of clinically relevant genetic aberrations is lacking in about 85% of NSCLC cases.
One approach to defining these determinants and thus to discovering effective therapeutic targets is by characterizing tumors that respond significantly to targeted agents. This approach led to the discovery of an increased response to EGFR inhibitors in patients with NSCLC harboring EGFR-activating mutations in an initial characterization of nine patients (1). In a Phase 2 study of the multitargeted kinase inhibitor dasatinib in 34 patients with systemic therapy-naïve stage IV NSCLC, we observed in one patient at 12 weeks of treatment an initial partial response that continued to improve long after dasatinib was discontinued for toxicity (malaise), suggesting that dasatinib induced cancer cell senescence (2). This patient [patient X (PX)], received no further therapy and at present is alive and free of active cancer 4 years after his initial diagnosis.
We hypothesized that a comprehensive analysis of PX’s tumor would identify the determinants of his remarkable response to dasatinib. We thus undertook a comprehensive analysis of his tumor that included mutational analysis of 40 genes, array comparative genomic hybridization, and immunohistochemistry and used site-directed mutagenesis, kinase assays, cell-cycle analysis, TUNEL, and β-galactosidase staining in vitro in NSCLC cell lines to characterize a mutation identified in the tumor. We discovered a previously undescribed BRAF mutation, Y472CBRAF, that results in substantial impairment of BRAF kinase activity. BRAF is a key factor in the RAS pathway: once activated by surface receptors, RAS activates RAFs, including BRAF. RAF phosphorylates mitogen-activated protein kinase kinase (MEK), which then activates extracellular signal-regulated kinase (ERK), which can promote cancer progression or induce cell senescence (3). BRAF mutations include those that cause kinase activation or impair kinase activity. Paradoxically, most BRAF mutants with reduced kinase activity still activate MEK and ERK via transactivation of CRAF (4, 5). In the study described herein, we tested whether the marked and durable clinical response of our patient was due to dasatinib-induced cancer cell senescence of Y472CBRAF carrying cells.
RESULTS
Patients’ Tumor Analysis
In our Phase 2 study of dasatinib in 34 patients with systemic therapy-naïve stage IV NSCLC the sole responder was a male former smoker (PX) who had a profound, durable response (2). Over the 12 weeks of dasatinib-based therapy, PX had a partial response as assessed by both tumor size and metabolic activity and his metastatic tumor (in paraspinal muscle) continued to shrink after therapy was stopped. At the end of therapy, the diameter of the metastasis was 2.8 cm, with a standardized uptake value (SUV) of 17. At 17 weeks, accurately measuring the metastasis on a computed tomography (CT) scan was difficult, but the SUV was 11. At 21 weeks, the SUV was 4.5. At 32 weeks, the mass was undetectable on CT and positron emission tomography scans (2). Subsequent follow up shows that PX remains free of active cancer 4 years after the initial diagnosis and has not received any other cancer therapy. PX still has a 2-cm lung nodule that has no detectable metabolic activity on PET and that has been stable on CT scans for 4 years (Figure S1A). The median progression free survival was 1.4 months and the median overall survival was 15.6 months (Figure S1B). We performed additional studies of PX’s tumor tissue to identify the underlying mechanism of dasatinib sensitivity.
PX’s tumor did not harbor any EGFR or KRAS mutations by intron-based polymerase chain reaction (PCR) of K-Ras exons 1 and 2 (codons 12, 13, and 61) and EGFR exons 18–21 as previously published (2). We did not detect any ALK gene rearrangements by fluorescence in situ hybridization; c-Src mutations by intron-based PCR of exons 7–10; nor any discoidin domain receptor 2 (DDR2) mutations using conventional Sanger Sequencing of all exons as previously described (6). Immunohistochemistry revealed that the tumor did express total and phosphorylated EphA2, c-Kit, and PDGFRα (Table S1). PX did not harbor any germ line BRAF or KRAS mutations by intron-based PCR of BRAF exons 11 and 15 and K-Ras exons 1 and 2 (codons 12, 13, and 61) of DNA isolated from his peripheral blood lymphocytes.
To identify novel mutations or changes in gene copy number in PX’s tumor, we used the MassARRAY system (Sequenom) and performed aCGH. We identified no mutations among the 40 genes tested (Table S2). Using aCGH, we identified several regions of increased and decreased copy numbers (Figure S2; Table S3). We also observed increased copy numbers of the known direct dasatinib targets HCK, DDR1, EPHA3, and ARG (ABL2). We found no copy number changes for LYN, FGR, FYN, SRC, DDR2, EPHB1, EPHB2, EPHB3, EPHA1, EPHA2, EPHA4, TNK2, PTK6, GAK, KIT, PDGFR, KRAS, EGFR, or BRAF.
Identification of a Novel Inactivating Mutation in BRAF
Because the Sequenom MassARRAY technology is limited in that can only identify candidate mutations in which assays are specifically designed and given the known role of BRAF in oncogene-induced senescence, we sequenced exons 11 and 15 of BRAF. These two exons possess many known mutations not included in our panel. We identified the mutation Y472CBRAF, which has not been described previously and occurs in a highly conserved region of exon 11 (Figures S3 and S4). We also analyzed BRAF in 19 patients from our original clinical trial for whom DNA adequate for analysis was available and found no other inactivating mutations (Table S4).
To determine the functional significance of Y472CBRAF, we used site-directed mutagenesis to create Y472CBRAF, G466VBRAF (kinase-impaired), and V600EBRAF (constitutively active) in a Flag-tagged wtBRAF construct. We transfected the constructs into COS7 cells, isolated the Flag-tagged proteins and tested for kinase activity. As expected, V600EBRAF had increased kinase activity and G466VBRAF had reduced kinase activity. Y472CBRAF showed severely reduced kinase activity that was less than 10% that of wtBRAF (Figure 1A).
Figure 1.

Y472CBRAF is biochemically similar to G466VBRAF but different from V600EBRAF. A) Kinase activity in Flag-tagged BRAF proteins with the noted mutations. After immunoprecipitation (IP) from COS7 cells and incubation with kinase-dead MEK (substrate) and ATP, MEK phosphorylation was measured using Western blotting and quantitated with ImageJ. (B–D) The effect of the expression of mutated BRAF proteins on MEK and ERK activity in intact cells. Western blotting was performed in (B) COS7, (C) H661, and (D) H226 cells transfected with BRAF constructs. E) The activity of CRAF in H661 cells transfected with mutated BRAF, as measured by incubating immunoprecipitated CRAF with kinase-dead MEK (substrate) and ATP. F) CRAF kinase activity and BRAF-CRAF binding, as measured in COS7 cells transfected with FLAG-tagged BRAF with the indicated mutations by kinase activity (IVKA) or IP of CRAF followed by blotting with anti-Flag and anti-BRAF antibodies (binding). WT, wild-type.
Lung Cancer Cells Expressing Y472CBRAF Express Activated MEK, ERK, and CRAF
Cancer cells that express kinase impaired BRAF mutations still activate MEK and ERK via transactivation of CRAF (4, 5). To determine whether Y472CBRAF functions similarly, we transfected COS7, H226, and H661 cells (all with wtBRAF) with the BRAF construct panel and measured their ERK and MEK activity (Figures 1B–1D). As we expected, transfection with V600EBRAF resulted in phosphorylation of ERK and MEK to levels markedly above those in cells transfected with wtBRAF. Y472CBRAF and G466VBRAF both activated MEK and ERK to levels at or above those observed after transfection with wtBRAF. Cells transfected with wtBRAF had similar levels of total BRAF compared to cells transfected with mutant BRAF (Figures 1C and 1D).
To determine whether Y472CBRAF transactivates CRAF, we assayed for CRAF kinase activity in H661 cells transfected with our BRAF constructs panel. Cells expressing G466VBRAF or Y472CBRAF had higher CRAF activity than did those cells expressing wtBRAF or V600EBRAF (Figure 1E). Likewise, cells expressing G466VBRAF or Y472CBRAF had higher BRAF-CRAF binding than did cells expressing wtBRAF or V600EBRAF (Figure 1F). These results confirmed that Y472CBRAF functions in the RAS/RAF/MEK/ERK pathway similarly to previously characterized BRAF proteins with inactivating mutations.
Dasatinib Leads to Senescence and Apoptosis in Lung Cancer Cells Expressing Kinase impaired BRAF
To determine whether Y472CBRAF was related to PX’s response to dasatinib, we tested a panel of NSCLC cell lines for their sensitivity to dasatinib. After extensive searching in multiple databases, we identified only two NSCLC cell lines with known inactivating BRAF mutations: H1666 and Cal12T. These two lines, along with one cell line expressing wtBRAF (H322), were sensitive to dasatinib (Table 1). Researchers previously characterized H322 cells as having c-Src amplification, which drives their sensitivity to dasatinib (7). All other lines tested were resistant to dasatinib, including those with activating BRAF mutations (Table 1).
Table 1.
Lung cancer cell sensitivity to dasatinib
| Cell line | BRAF | BRAF mutation type | Dasatinib IC50 (nM) | Kinase activity (fold wt)* | Other known mutations or polymorphisms |
|---|---|---|---|---|---|
| H1666 | G466V | Inactivating | 158 | 0·65 | CDKN2A, STK11 |
| H322 | wt | wt | 142 | 1 | TP53, CDKN2A, STK11 |
| Cal-12T | G466V | Inactivating | 238 | 0·65 | TP53, CDKN2A |
| H661 | wt | wt | 1484 | 1 | TP53, CDKN2A, SMARCA4 |
| H460 | wt | wt | >2500 | 1 | KRAS, CDKN2A, STK11, PIK3CA |
| H1568 | wt | wt | 3321 | 1 | None known |
| H226 | wt | wt | >5000 | 1 | TP53 |
| A549 | wt | wt | >5000 | 1 | KRAS, CDKN2A, SMARCA4, STK11 |
| H522 | wt | wt | >5000 | 1 | TP53 |
| H2087 | L597V | Activating | >5000 | 64 | NRAS, TP53, DGKB, DGKB, PTPRT, ATM, BAI3, HECW1, HEPH, NLRP4, NTRK3, PDZRN4, PTPRM |
| H1755 | G469A | Activating | >5000 | 266 | KRAS, TP53 |
| H1395 | G469A | Activating | >5000 | 266 | STK11, NLRP1, RTPRT, ATM, BIRC6, NLRP4, TRIM36 |
| HCC364 | V600E | Activating | >5000 | 478 | None known |
| H2405 | In-frame deletion | Unknown | >8000 | ND | TP53 |
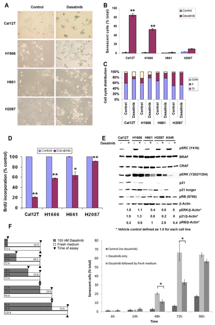
We did not observe significant apoptosis when we treated H1666 or Cal12T cells with dasatinib (Figure S5), but the cells did undergo cell-cycle arrest with an increased proportion of cells in G1, decreased proliferation with reduced BrdU incorporation, and they stained for β-galactosidase and HPI-gamma, indicating senescence (Figures 2A–2D and S6). Consistent with this finding, dasatinib reduced phosphorylated Rb in H1666 and Cal12T (Figures 2E).
Figure 2.
NSCLC cells with an inactivating BRAF mutation undergo senescence when exposed to dasatinib. A–D) Biological effects of dasatinib in NSCLC cells with BRAF mutations. NSCLC cells were incubated with 150 nM dasatinib or a control vehicle for 72 h followed by β-galactosidase (A) staining and (B) quantification, (C) cell cycle analysis using propidium iodide staining and FACS analysis, or (D) BrdU incorporation. E) The effect of dasatinib on downstream signaling as measured by Western blotting of NSCLC cells incubated with 150nM dasatinib for 24 h. (F) The reversibility of dasatinib-induced senescence. Cal12T cells were incubated with 150nM dasatinib or fresh medium (vehicle, but no drug) for the indicated times (left panel) and senescence was measured with β-galactosidase staining using light microscopy. *P <0.05. **P <0.001.
To determine whether dasatinib-induced senescence was reversible, we incubated Cal12T and H1666 cells with dasatinib for 6–96 h followed by drug removal and measurement of β-galactosidase expression (Figure 2F, S7). Induction of significant tumor cell senescence required 72 h of exposure to dasatinib and was largely irreversible by 96h.
To further study the effects of inactivating BRAF mutations on dasatinib sensitivity, we transfected H661 and H226 cells with the panel of BRAF constructs. Expression of the inactivating mutations increased the cells’ sensitivity to dasatinib, whereas expression of V600EBRAF induced further resistance (Figures 3A, 3B, and S8). In contrast H1666 and Cal12T cells, which have endogenous BRAF inactivation (G466VBRAF), H661 cells, which we transfected with kinase impaired BRAF, underwent apoptosis and not senescence when exposed to dasatinib (Figure 3C).
Figure 3.

Expression of kinase inactive and active BRAF leads to sensitivity and resistance to dasatinib, respectively, in NSCLC cells. (A, B, D) Cell viability was assayed following dasatinib treatment in NSCLC cells transfected with BRAF constructs. Following transfection with the noted BRAF constructs (A) H661, (B) H226, and (D) H1666 cells were and incubated with dasatinib at increasing doses for 72 h and cell viability was estimated using the MTT assay. The half-maximal inhibitory concentration (IC50) of dasatinib was calculated for H661. C) Apoptosis in H661 cells expressing BRAF with the noted mutations as measured using the terminal deoxynucleotidyl transferase biotin-dUTP nick-end labeling assay.
To confirm the importance of the inactivating BRAF mutations in mediating dasatinib sensitivity in H1666 cells, we transfected these cells with kinase active BRAF (i.e., V600EBRAF or wtBRAF) and treated them with dasatinib (Figure 3D). Overexpression of kinase active BRAF increased resistance to dasatinib, confirming the role of kinase inactive BRAF in mediating dasatinib sensitivity. None of the constructs in the panel of BRAF constructs had a significant effect on cell number in untreated cells (Figure S9).
Dasatinib Indirectly Inhibits CRAF
The mechanism by which dasatinib induces senescence in NSCLC cells with kinase-deficient BRAF is unknown. We hypothesized that dasatinib induces senescence by affecting CRAF function (8). Although we found that dasatinib did not directly affect CRAF or BRAF kinase activity at relevant concentrations (Figure 4A), which is consistent with published studies (7, 9), it led to decreased CRAF activity in intact cells that express kinase inactive BRAF (Figure 4B). To establish the importance of CRAF in NSCLC cells with kinase impaired BRAF, we knocked down CRAF expression using siRNA in NSCLC cells with kinase active or inactive BRAF. CRAF knockdown in H1666 (G466VBRAF) and Cal12T (G466VBRAF), but not H322 (wtBRAF) or H661 (wtBRAF) cells affected their viability as estimated using an MTT assay (Figure 4C), although the effects on Cal12T cells were modest. Given the limited number of cells lines expressing endogenous mutated BRAF, we utilized a less physiologic approach and transfected H661 cells with kinase active or inactive BRAF. Only cells expressing kinase-deficient BRAF showed reduced cell number after treatment with CRAF siRNA (Figure S10).
Figure 4.
Dasatinib indirectly inhibits CRAF activity in cells with an inactivating BRAF mutation but not in cells with wtBRAF or V600EBRAF. A) Kinase activity of isolated BRAF and CRAF incubated with dasatinib. Purified recombinant BRAF and CRAF were incubated with 100 nM dasatinib in the presence of inactive MEK-1 and ATP. Kinase activity was measured by phosphorylation of MEK-1. B) The effect of dasatinib on the kinase activity of CRAF in intact cells expressing various BRAF constructs. COS-7 cells were transfected with Flag-tagged CRAF along with HA-tagged BRAF constructs with the noted mutations 24 h prior to dasatinib treatment. Transfected cells were incubated with 150 nM dasatinib or vehicle for 24 h followed by immunoprecitation with an anti-Flag antibody. The resulting lysate was subjected to a Western blot with anti-Flag and anti-HA antibodies (lower two rows) and CRAF kinase activity was measured by incubating Flag-immunoprecipitated CRAF with kinase-dead MEK-1 (substrate) and ATP (IVKA, top row). MEK activation was quantitated and normalized with total FLAG. (C) The effect of CRAF knock down (KD) on NSCLC cell number in cells with endogenous BRAF mutations. Untransfected Cat12T, H1666, H322, and H661 cells were incubated with CRAF siRNA, and their viability was estimated using an MTT assay. In all cases, Western blotting was used to confirm CRAF knockdown. At 120h Cal12T cells lost dasatinib sensitivity and CRAF expression recovered.
Dasatinib Induces RAF Dimerization
Consistent with the recent findings of Packer, et. al. we found that dasatinib induced RAF dimerization in cells with a KRAS mutation (A549) (10). In addition, dasatinib induced RAF dimerization in NSCLC cells with kinase impaired BRAF (Figure 5A). Although dasatinib caused a modest inhibition of RAF kinase activity, when corrected for the increase in total RAF dimers, there was no net inhibition of RAF in Cal12T and H1666 cells. Similarly, ERK was activated and p21 expression induced after dasatinib treatment in cells with kinase impaired BRAF consistent with oncogene induced senescence that is observed with KRAS or BRAF activation (Figure 2E) (11). ERK and MEK were inhibited in H661 and A549 cells, which is consistent with their lack of senescence following dasatinib exposure.
Figure 5.
Dasatinib induces RAF dimerization in NSCLC cells which is necessary for sensitivity in cells expressing kinase impaired BRAF. (A) Dasatinib induced RAF dimerization. NSCLC cells were incubated with 150 nM dasatinib for 72h then CRAF was immunoprecipitated. The resulting lysate was split with part used for blotting with antibodies to BRAF or CRAF (to measure dimerization) and part used to measure CRAF kinase activity using MEK as a substrate. (B–C) Introduction of a mutation that interferes with RAF dimerization abrogates the effects of kinase deficient BRAF on dasatinib sensitivity. H661 cells transfected with the BRAF constructs as indicated were subjected to Western blotting (B) and an MTT assay (C).
To further investigate the role of BRAF/CRAF heterodimerization in dasatinib-induced senescence, we transfected a BRAF mutant that prevents dimerization (R509HBRAF) into NSCLC cells with endogenous wtBRAF either as a single mutation or in cis with Y472CBRAF (Figure 5B)(12). As before, the expression of Y472CBRAF led to the activation of ERK and increased sensitivity to dasatinib. The addition of R509HBRAF to Y472CBRAF inhibited Y472CBRAF’s ability to activate ERK. NSCLC cells expressing the double mutations were not more sensitive to dasatinib than those expressing wtBRAF (Figure 5C).
Drug-induced RAF dimerization alone was not adequate to induce senescence in Cal12T or H1666 cells. Nilotinib induced more robust BRAF/CRAF dimerization than did dasatinib in Cal12T cells but did not induce senescence (Figure S11). Together these experiments demonstrate that dasatinib-induced RAF dimerization is essential, but not sufficient for dasatinib sensitivity.
A preliminary investigation of ERK-independent pathways downstream of RAF demonstrated no mutation-specific changes in BAD or JNK (13). Activated Aurora A and PLK1 were not detected by Western blotting (Figure S12) (14). Src family kinase inhibition with AZD0530 or knockdown with siRNA was not adequate to induce significant senescence or cytotoxicity (Figure S11 and S13).
The Combination of a BRAF Inhibitor and Dasatinib Leads to Synergistic Cytotoxicity in Cancer Cells Resistant to Dasatinib
The sensitivity of cancer cells with inactivating BRAF mutations to dasatinib suggests BRAF’s synthetic lethality with a dasatinib target. We treated cell lines with wtBRAF and marked resistance to dasatinib (15, 16) with dasatinib plus the pan-RAF inhibitor sorafenib or dasatinib plus the BRAF inhibitor PLX4032 (vemurafenib) and then measured the treatment’s effect on these lines’ viability in vitro. In all cases, dasatinib enhanced the effect of the RAF inhibitors at clinically relevant doses (Figures 6 and S14) and formal analysis demonstrated synergy (Table S5). Although specific CRAF and pan-RAF inhibitors may be as effective as dasatinib in treating cancers with inactivating BRAF mutations, no credible direct CRAF inhibitors are currently in clinical development, and pan-RAF inhibitors have poor in vivo activity and are not specific (17, 18).
Figure 6.
Dasatinib enhances the cytotoxicity of PLX4032 in cancer cells resistant to dasatinib. Dasatinib-resistant NSCLC cells were incubated with single agent dasatinib (50–600 nM) or single agent PLX5032 (1000- 12000 nM) or in combination of both (dasatinib:PLX4032 = 1:20) for 72 h, and their viability was estimated using an MTT assay.
Discussion
Metastatic NSCLC is a common and fatal disease with a 4-year survival rate of only 2%, but personalized therapies targeting specific genetic aberrations in NSCLC tumors are remarkably successful. We identified a patient with stage IV NSCLC with long term disease control by single-agent dasatinib therapy alone. His tumor harbored a kinase inactivating Y472CBRAF mutation that was likely responsible for its unusual sensitivity to dasatinib. Although effective treatments are available for melanoma patients with activating BRAF mutations, no such therapies are available for cancer patients who harbor inactivating mutations.
We did not observe any inactivating BRAF mutations in any other patients in that clinical trial, all of whom were nonresponders. As with previously characterized kinase inactivating BRAF mutations, Y472CBRAF expression led to CRAF, MEK, and ERK activation. Also, NSCLC cell lines with endogenous inactivating BRAF mutation underwent senescence when exposed to dasatinib; the cell lines’ dasatinib sensitivity reversed with the overexpression of active BRAF. Whereas NSCLC cells transfected with an activating BRAF mutation were more resistant to dasatinib than were controls, transfection of NSCLC cells with kinase impaired BRAF led to their increased dasatinib sensitivity. These data and PX’s pattern of clinical response are consistent with the conclusion that his tumor underwent senescence when exposed to dasatinib owing to its inactivating BRAF mutation. The mechanism of dasatinib-induced senescence and apoptosis in NSCLC cells expressing kinase impaired BRAF is unknown but may relate to increased RAF dimerization leading to ERK activation consistent with the paradigm of oncogene-induced senescence that occurs following moderate BRAF or KRAS activation (11). However, the modest effects on ERK suggest that ERK-independent pathways are involved as well.
BRAF mutations occur in only about 4% of NSCLC cases but are more common in other tumors, such as melanoma (50%) and papillary thyroid cancer (40%) (19, 20). The majority of BRAF mutations cause activation of the kinase (20). In NSCLC, 57% of mutations are V600EBRAF and the remaining 43% are a mixture of kinase inactivating, activating, and uncharacterized mutations (19). CRAF mutations are rare in all cancers (21).
Interactions between CRAF and BRAF are complex and incompletely understood despite several recent elegant studies in melanoma (4, 5, 22, 23). The pathway is not linear and is further complicated by the multiplicity of signaling molecule components; BRAF and CRAF are similar to each other but do not function identically and are not interchangeable and feedback pathways lead to inactivation of upstream components of the pathway (i.e., a negative feedback amplifier) (24). Additionally, MEK is not the only RAF substrate (25).
The complexity of BRAF-CRAF interactions is epitomized by the RAF inhibitor paradox. Specifically, inhibition of BRAF activity in cells that express V600EBRAF results in expected inhibition of ERK activity and subsequent apoptosis; melanomas with V600EBRAF respond clinically to BRAF inhibition (26). Paradoxically, BRAF inhibition in cells with active RAS leads to ERK activation via activation of CRAF (4). These observations are supported by previous research demonstrating that CRAF and BRAF heterodimers are more active than is either the CRAF or BRAF homodimer even when the BRAF protomer has an inactivating mutation (23).
These complex interactions of RAS, BRAF, and CRAF explain the existence and function of inactivating BRAF mutations in cancer cells, which superficially seem to be contrary to natural selection. Activation of CRAF not only allows cells expressing kinase impaired BRAF to survive but also may further promote the cancer phenotype by activating non-ERK-dependent pathways or promoting aneuploidy (25, 27). CRAF activation may also be responsible for BRAF-inhibitor-induced squamous cell carcinomas (26).
Although much of the research involving BRAF has focused on melanoma, the BRAF pathway undoubtedly is active and important in NSCLC. RAS is commonly activated in NSCLC via upstream growth factor receptors or activating mutations. Active KRAS signals predominantly through CRAF, not BRAF (28). The role of CRAF in NSCLC has yet to be elucidated, although CRAF is overexpressed in NSCLC cells, and its forced overexpression leads to lung adenomas in a transgenic mouse model (29).
Oncogene-induced senescence occurs after activation of oncogenes such as RAS and RAF. Classically, it is mediated by activation of the p16INK4A/Rb and/or p14ARF/p53 tumor suppressor pathway. Senescence also can be induced and mediated by other pathways, such as those involving c-Src, STAT3, c-Myc, FOXO4, Chk2, and c-Jun-N-terminal-kinase. In the present study, dasatinib induced senescence in H1666 and Cal12T cells but induced apoptosis in H661 cells into which we transfected kinase impaired BRAF mutations. Possible reasons for this discrepancy are that the absolute level of endogenous wtBRAF, the level of mutant BRAF, or the wt:mutant BRAF ratio may influence the outcome of dasatinib-based treatment. The level of mutant BRAF expression was higher in the transfected cells, which also harbored a full complement of endogenous wtBRAF, than in non-transfected cells.
A limitation of our study was a paucity of cell lines and patients with endogenous inactivating BRAF mutations. Our conclusions would be greatly enhanced by demonstrating BRAF mutations in patients with other cancers that responded clinically to dasatinib. Another limitation of our study is that we did not fully elucidate the molecular mechanisms underlying dasatinib’s biological effects in NSCLC cells with mutant BRAF.
Occasionally, spontaneous tumor regression occurs in melanoma and renal cell carcinoma cases and is thought to be immune mediated. Also, the activating V600EBRAF mutation in melanoma may induce an immune response. Although we cannot exclude such a possibility in the case of PX, spontaneous tumor regression is very rare in NSCLC cases. Instead, the dasatinib sensitivity of NSCLC cell lines with kinase impaired BRAF mutations is consistent with the patient having experienced a direct antitumor effect of dasatinib rather than an immune-mediated mechanism.
Other potential mechanisms that we could not fully explore are the roles of other dasatinib targets in mediating dasatinib sensitivity. Although no protein expression has been linked to dasatinib sensitivity, Sos et al. demonstrated that copy-number gains influence sensitivity of NSCLC cells to kinase inhibitors (7). H322 cells, which have c-Src amplification, are sensitive to dasatinib. PX’s tumor had copy-number gains in several dasatinib targets. Because live tumor tissue specimens are not available from PX, determining whether his tumor was dependent upon HCK, DDR1, EPHA3, or ARG for survival is impossible (30).
In conclusion, we demonstrated that the kinase inactive mutation Y472CBRAF functions similarly to other known inactivating BRAF mutations and was likely responsible for PX’s response to dasatinib. Moreover, the potential for synthetic lethality of combination therapy including dasatinib and BRAF inhibitors may lead to additional therapeutic options. Given that dasatinib and BRAF inhibitors are in clinical use, our work has potential for direct clinical applications.
Methods
Please see supplemental materials for: Immunofluorescence Microscopy, Copy-Number-Variation Analysis, Mutational Analysis, Cell Culture, Genomic DNA preparation, Immunohistochemistry, and Fluorescence In Situ Hybridization.
Materials
Antibodies used in this study were phosphorylated SFK (pSFK, Y416), pERK 1/2 (T202/Y204), p21cip, Bcl2, total ERK, pMEK-1/2 (S217/221), phospho-EphA2 (Tyr594), and p-c-Kit (Y719) (Cell Signaling Technology); total CRAF (BD Biosciences); total BRAF, phospho-platelet-derived growth factor α (pPDGFRα; Y754), total PDGFRα, c-Kit, Flag M2, and agarose-conjugated CRAF (Santa Cruz Biotechnology); Flag and β-actin (Sigma Chemical Co); and p53 (Dako). HP1-γ (Millipore); Anti mouse Alexa fluor 594 (Molecular Probes). Dasatinib, PLX4032 and sorafenib were purchased from Selleck Chemicals and prepared as 10 mM stock solutions in dimethyl sulfoxide.
Cytotoxicity Assay
Cytotoxicity in NSCLC cells was assessed using a 3-(4,5-dimethylthiazol-2-yl)-2,5-diphenyltetrazolium bromide (MTT) assay as described (31). Under each experimental condition, at least four independent wells were treated. Median effects of drugs on viability were calculated using the Chou-Talalay equation (32) with the CalcuSyn software program (Biosoft).
Senescence-Associated β-Galactosidase Staining
NSCLC cells were processed using a senescence-associated β-galactosdiase staining kit (Cell Signaling Technology) according to the manufacturer’s instructions and visualized under an Olympus 1×71 phase microscope (Olympus America). In brief, upon completion of dasatinib-based treatment, cells were washed with phosphate-buffered saline to remove residual media and fixed. A β-galactosidase staining solution containing X-gal was then added to the fixed cells and incubated at 37°C overnight in a dry incubator without CO2. Fields with at least 100 cells were counted, in triplicate.
BRAF and CRAF Kinase Assays
The kinase activity of immunoprecipitated endogenous BRAF and CRAF protein from NSCLC cells; purified recombinant proteins; or immunoprecipitated Flag-tagged BRAF or Flag-tagged CRAF protein expressed in COS-7 cells was measured using an in vitro kinase assay (IVKA) kit for RAF (Millipore). Purified recombinant BRAF and CRAF (Sigma Chemical Co.) and immunoprecipitated proteins (technique described below using anti-Flag, -HA, -BRAF, or -CRAF antibodies) were incubated with 100–250 μM ATP/Mg2+ along with 1 μg of inactive recombinant GST-MEK-1 at 30°C for 30 min and subsequently boiled with 1x sample buffer to stop the reaction. MEK-1 activation was quantified by measuring the phospho-specific MEK-1 band (ImageJ software program; National Institutes of Health) after Western blotting (described below).
Cell-Cycle, Proliferation and Apoptosis Assays
For cell-cycle analysis, cells were harvested, fixed, and stained with propidium iodide, and their DNA content was analyzed using a cytofluorimeter and fluorescence-activated cell sorter (FACS) (FACScan; Becton Dickinson) and using the ModFit software program (Verity Software House) (31). To measure apoptosis, fixed cells were subjected to terminal deoxynucleotidyl transferase biotin-dUTP nick-end labeling (TUNEL) staining according to the manufacturer’s procedure (APO-BRDU kit; Phoenix Flow Systems) and quantitated using the FACS (31). BrdU incorporation was measured according to the manufacturer’s instruction (BrdU Flow Kits, BD Biosciences). Briefly, subconfluent cell cultures were treated with DMSO or 150 nM dasatinib for 72 hours, then labeled with 10 μM BrdU for 4 hr. Cells were trypsinized, fixed, and stained with FITC-conjugated anti-BrdU antibody and 7-Aminoactinomycin D (7-AAD). Samples were analyzed by two-dimensional flow cytometry to detect both fluorescein and 7-AAD.
Transfection of NSCLC Cells with a Small Interfering RNA
Cells were harvested, washed, and suspended (106 cells/100 μL) in Nucleofector Solution V (Amaxa), and small interfering RNA (siRNA; 200 pmol/100 μL) was added to the cells. Cells were then electroporated using the Nucleofector program U24 (Amaxa) and diluted with a prewarmed 500-μL RPMI medium supplemented with 10% serum and plated onto 60-mm plates and the medium was changed 16 h later. The c-Src and CRAF siRNAs were predesigned as sets of four independent sequences (siGENOME SMARTpool; Dharmacon). Controls were cells transfected with a nontargeting (scrambled) siRNA and mock-transfected cells (i.e., no siRNA).
Site-Directed Mutagenesis
Flag-tagged wtBRAF and V600EBRAF plasmids were provided by Dr. Walter Kolch (Systems Biology Ireland and The Conway Institute, University College Dublin). The wtBRAF construct was used as a template to create the Y472CBRAF, G466VBRAF, R509HBRAF and Y472C/R509HBRAF mutations using the QuikChange XL site-directed mutagenesis kit (Stratagene) according to the manufacturer’s instructions. The sense mutagenic primers used were 5′-GATCATTTGGAACAGTCTGCAAGGGAAAGTGGCATGGT -3′ for Y472CBRAF and 5′-GTGGGACAAAGAATTGGATCTGTATCATTTGGAACA GTC -3′ for G466VBRAF, 5′-GTAGGAGTACTCAGGAAAACACACCATGTGAATATCCTACTCT-3′ for R509HBRAF and Y472C/R509HBRAF. To confirm successful introduction of the mutations, six different plasmids for each mutant were Sanger sequenced.
Immunoprecipitation and Western Blot Analysis
For both Western blot and immunoprecipitation (IP) analysis, cells were lysed on ice, and the lysates were centrifuged at 20,000g for 5 min at 4°C as described previously (31). For IP, equal amounts of the protein cell lysate supernatant (500 mg) were precleared with protein A and G sepharose beads (Invitrogen). The precleared lysate was incubated with an IP antibody (anti-Flag or anti-CRAF) overnight. The immunoprecipitates were washed four times with an immunocomplex wash buffer (50 mmol/L Tris-HCl, pH 7.5, 100 mmol/L NaCl, 1% Triton X-100, 1 mmol/L egtazic acid, 1 mmol/L ethylenediaminetetraacetic acid, 1% glycerol, 20 μg/mL leupeptin, 10 μg/mL aprotinin, 1 mmol/L phenylmethylsulfonyl fluoride, 1 mmol/L sodium vanadate) and boiled with 1× sample buffer for 5 min. For both the IP and Western blot analysis, equal protein aliquots were resolved using sodium dodecyl sulfate polyacrylamide gel electrophoresis, transferred to nitrocellulose membranes, immunoblotted with a primary antibody, and detected using a horseradish peroxidase-conjugated secondary antibody (Bio-Rad Laboratories) and ECL reagent (Amersham Biosciences).
Clinical Tissue Specimens
Patients’ tissue specimens were obtained in an MD Anderson Institutional Review Board-approved clinical trial in which all participants gave permission for testing of residual tumor tissue. For PX, residual tissue from a metastatic axillary lymph node resected 2 months before treatment was used. The metastasis was formalin-fixed and paraffin-embedded (FFPE) according to a standard protocol. One 4-μm tissue section was cut and stained with hematoxylin and eosin. Histopathological tumor examination and visual estimation of the tumor area and tumor-cell percentage were conducted by a pathologist. The tissue section had a 2.5 × 1.8 cm lymph node extensively infiltrated with malignant epithelial cells representing ~60 % of the whole tissue section. Five 10-μm unstained tissue sections were cut and placed in sterile tubes for genomic DNA (gDNA) extraction and isolation.
Summary.
Induction of tumor cell senescence may explain the response of a patient with BRAF-kinase impaired lung cancer to the multi-kinase inhibitor dasatinib.
Acknowledgments
The Flag-tagged and HA-tagged wtBRAF, V600EBRAF and wtCRAF plasmids were provided by Dr. Walter Kolch (Systems Biology Ireland and The Conway Institute, University College Dublin). We thank Dr. Luisa M. Solis (MD Anderson) for histopathological examination of the tissue specimen, Christina L. McDowell (MD Anderson) for assistance with gDNA preparation, Uma Giri (MD Anderson) and Michael Peyton (University of Texas Southwestern) for assistance with cell-line acquisition, and Drs. Roman Thomas and Martin Sos (Max Planck Institute, University of Cologne) for performing the DDR2 mutational analysis. We thank Donald R. Norwood and Diane Hackett (MD Anderson) for editorial assistance and Drs. Lewis Strauss and William Geese (Bristol Myers Squibb) for critical reading of the manuscript.
Funding: This work was supported by the generous donations of patients with cancer and their families. Our prior clinical trial was supported by the National Cancer Institute’s Cancer Therapy Evaluation Program (N01 CM-62202), The University of Texas Lung SPORE (P50 CA097007), and Bristol-Myers Squibb. FACS, microscopy, and sequencing were supported in part by the National Institutes of Health through MD Anderson’s Cancer Center Support Grant CA016672.
Footnotes
Author contributions: FMJ, SP, and BS designed and executed the experiments and wrote the paper. TM executed the experiments and edited the manuscript. XT, HE, HG, and IW analyzed the patients’ tissues and interpreted those data. DS was involved in the original clinical trial design and edited the manuscript.
Competing Interests: The authors declare that they have no conflict of interest.
References and Notes
- 1.Lynch TJ, Bell DW, Sordella R, Gurubhagavatula S, Okimoto RA, Brannigan BW, Harris PL, Haserlat SM, Supko JG, Haluska FG, Louis DN, Christiani DC, Settleman J, Haber DA. Activating Mutations in the Epidermal Growth Factor Receptor Underlying Responsiveness of Non-Small-Cell Lung Cancer to Gefitinib. N Engl J Med. 2004;350:2129–2139. doi: 10.1056/NEJMoa040938. [DOI] [PubMed] [Google Scholar]
- 2.Johnson FM, Bekele BN, Feng L, Wistuba I, Tang XM, Tran HT, Erasmus JJ, Hwang LL, Takebe N, Blumenschein GR, Lippman SM, Stewart DJ. Phase Ii Study of Dasatinib in Patients with Advanced Non-Small-Cell Lung Cancer. J Clin Oncol. 2010;28:4609–4615. doi: 10.1200/JCO.2010.30.5474. [DOI] [PMC free article] [PubMed] [Google Scholar]
- 3.Kuilman T, Michaloglou C, Mooi WJ, Peeper DS. The Essence of Senescence. Genes Dev. 2010;24:2463–2479. doi: 10.1101/gad.1971610. [DOI] [PMC free article] [PubMed] [Google Scholar]
- 4.Heidorn SJ, Milagre C, Whittaker S, Nourry A, Niculescu-Duvas I, Dhomen N, Hussain J, Reis-Filho JS, Springer CJ, Pritchard C, Marais R. Kinase-Dead Braf and Oncogenic Ras Cooperate to Drive Tumor Progression through Craf. Cell. 2010;140:209–221. doi: 10.1016/j.cell.2009.12.040. [DOI] [PMC free article] [PubMed] [Google Scholar]
- 5.Poulikakos PI, Zhang C, Bollag G, Shokat KM, Rosen N. Raf Inhibitors Transactivate Raf Dimers and Erk Signalling in Cells with Wild-Type Braf. Nature. 2010;464:427–430. doi: 10.1038/nature08902. [DOI] [PMC free article] [PubMed] [Google Scholar]
- 6.Hammerman PS, Sos ML, Ramos AH, Xu C, Dutt A, Zhou W, Brace LE, Woods BA, Lin W, Zhang J, Deng X, Lim SM, Heynck S, Peifer M, Simard JR, Lawrence MS, Onofrio RC, Salvesen HB, Seidel D, Zander T, Heuckmann JM, Soltermann A, Moch H, Koker M, Leenders F, Gabler F, Querings S, Ansén S, Brambilla E, Brambilla C, Lorimier P, Brustugun OT, Helland Ãs, Petersen I, Clement JH, Groen H, Timens W, Sietsma H, Stoelben E, Jr, Wolf, Beer DG, Tsao MS, Hanna M, Hatton C, Eck MJ, Janne PA, Johnson BE, Winckler W, Greulich H, Bass AJ, Cho J, Rauh D, Gray NS, Wong K-K, Haura EB, Thomas RK, Meyerson M. Mutations in the Ddr2 Kinase Gene Identify a Novel Therapeutic Target in Squamous Cell Lung Cancer. Cancer Discovery. 2011;1:0F76–70F87. doi: 10.1158/2159-8274.CD-11-0005. [DOI] [PMC free article] [PubMed] [Google Scholar]
- 7.Sos ML, Michel K, Zander T, Weiss J, Frommolt P, Peifer M, Li D, Ullrich R, Koker M, Fischer F, Shimamura T, Rauh D, Mermel C, Fischer S, Stuckrath I, Heynck S, Beroukhim R, Lin W, Winckler W, Shah K, LaFramboise T, Moriarty WF, Hanna M, Tolosi L, Rahnenfuhrer J, Verhaak R, Chiang D, Getz G, Hellmich M, Wolf J, Girard L, Peyton M, Weir BA, Chen TH, Greulich H, Barretina J, Shapiro GI, Garraway LA, Gazdar AF, Minna JD, Meyerson M, Wong KK, Thomas RK. Predicting Drug Susceptibility of Non-Small Cell Lung Cancers Based on Genetic Lesions. J Clin Invest. 2009;119:1727–1740. doi: 10.1172/JCI37127. [DOI] [PMC free article] [PubMed] [Google Scholar]
- 8.Smalley KS, Xiao M, Villanueva J, Nguyen TK, Flaherty KT, Letrero R, Van Belle P, Elder DE, Wang Y, Nathanson KL, Herlyn M. Craf Inhibition Induces Apoptosis in Melanoma Cells with Non-V600e Braf Mutations. Oncogene. 2009;28:85–94. doi: 10.1038/onc.2008.362. [DOI] [PMC free article] [PubMed] [Google Scholar]
- 9.Li J, Rix U, Fang B, Bai Y, Edwards A, Colinge J, Bennett KL, Gao J, Song L, Eschrich S, Superti-Furga G, Koomen J, Haura EB. A Chemical and Phosphoproteomic Characterization of Dasatinib Action in Lung Cancer. Nat Chem Biol. 2010;6:291–299. doi: 10.1038/nchembio.332. [DOI] [PMC free article] [PubMed] [Google Scholar]
- 10.Packer LM, Rana S, Hayward R, O’Hare T, Eide CA, Rebocho A, Heidorn S, Zabriskie MS, Niculescu-Duvaz I, Druker BJ, Springer C, Marais R. Nilotinib and Mek Inhibitors Induce Synthetic Lethality through Paradoxical Activation of Raf in Drug-Resistant Chronic Myeloid Leukemia. Cancer Cell. 2012;20:715–727. doi: 10.1016/j.ccr.2011.11.004. [DOI] [PMC free article] [PubMed] [Google Scholar]
- 11.Collado M, Serrano M. Senescence in Tumours: Evidence from Mice and Humans. Nat Rev Cancer. 2010;10:51–57. doi: 10.1038/nrc2772. [DOI] [PMC free article] [PubMed] [Google Scholar]
- 12.Poulikakos PI, Persaud Y, Janakiraman M, Kong X, Ng C, Moriceau G, Shi H, Atefi M, Titz B, Gabay MT, Salton M, Dahlman KB, Tadi M, Wargo JA, Flaherty KT, Kelley MC, Misteli T, Chapman PB, Sosman JA, Graeber TG, Ribas A, Lo RS, Rosen N, Solit DB. Raf Inhibitor Resistance Is Mediated by Dimerization of Aberrantly Spliced Braf(V600e) Nature. 2011;480:387–390. doi: 10.1038/nature10662. [DOI] [PMC free article] [PubMed] [Google Scholar]
- 13.Alejandro EU, Kalynyak TB, Taghizadeh F, Gwiazda KS, Rawstron EK, Jacob KJ, Johnson JD. Acute Insulin Signaling in Pancreatic Beta-Cells Is Mediated by Multiple Raf-1 Dependent Pathways. Endocrinology. 2010;151:502–512. doi: 10.1210/en.2009-0678. [DOI] [PMC free article] [PubMed] [Google Scholar]
- 14.Mielgo A, Seguin L, Huang M, Camargo MF, Anand S, Franovic A, Weis SM, Advani SJ, Murphy EA, Cheresh DA. A Mek-Independent Role for Craf in Mitosis and Tumor Progression. Nat Med. 2011;17:1641–1645. doi: 10.1038/nm.2464. [DOI] [PMC free article] [PubMed] [Google Scholar]
- 15.Sen B, Peng S, Saigal B, Williams MD, Johnson FM. Distinct Interactions between C-Src and C-Met in Mediating Resistance to C-Src Inhibition in Head and Neck Cancer. Clin Cancer Res. 2011;17:514–524. doi: 10.1158/1078-0432.CCR-10-1617. [DOI] [PMC free article] [PubMed] [Google Scholar]
- 16.Johnson FM, Saigal B, Talpaz M, Donato NJ. Dasatinib (Bms-354825) Tyrosine Kinase Inhibitor Suppresses Invasion and Induces Cell Cycle Arrest and Apoptosis of Head and Neck Squamous Cell Carcinoma and Non-Small Cell Lung Cancer Cells. Clin Cancer Res. 2005;11:6924–6932. doi: 10.1158/1078-0432.CCR-05-0757. [DOI] [PubMed] [Google Scholar]
- 17.Kwong LN, Chin L. The Brothers Raf. Cell. 2010;140:180–182. doi: 10.1016/j.cell.2010.01.013. [DOI] [PubMed] [Google Scholar]
- 18.Flaherty KT, McArthur G. Braf, a Target in Melanoma: Implications for Solid Tumor Drug Development. Cancer. 2010;116:4902–4913. doi: 10.1002/cncr.25261. [DOI] [PubMed] [Google Scholar]
- 19.Marchetti A, Felicioni L, Malatesta S, Sciarrotta MG, Guetti L, Chella A, Viola P, Pullara C, Mucilli F, Buttitta F. Clinical Features and Outcome of Patients with Non-Small-Cell Lung Cancer Harboring Braf Mutations. J Clin Oncol. 2011 doi: 10.1200/JCO.2011.35.9638. [DOI] [PubMed] [Google Scholar]
- 20.Paik PK, Arcila ME, Fara M, Sima CS, Miller VA, Kris MG, Ladanyi M, Riely GJ. Clinical Characteristics of Patients with Lung Adenocarcinomas Harboring Braf Mutations. J Clin Oncol. 2011 doi: 10.1200/JCO.2010.33.1280. [DOI] [PMC free article] [PubMed] [Google Scholar]
- 21.Emuss V, Garnett M, Mason C, Marais R. Mutations of C-Raf Are Rare in Human Cancer Because C-Raf Has a Low Basal Kinase Activity Compared with B-Raf. Cancer Res. 2005;65:9719–9726. doi: 10.1158/0008-5472.CAN-05-1683. [DOI] [PubMed] [Google Scholar]
- 22.Joseph EW, Pratilas CA, Poulikakos PI, Tadi M, Wang W, Taylor BS, Halilovic E, Persaud Y, Xing F, Viale A, Tsai J, Chapman PB, Bollag G, Solit DB, Rosen N. The Raf Inhibitor Plx4032 Inhibits Erk Signaling and Tumor Cell Proliferation in a V600e Braf-Selective Manner. Proc Natl Acad Sci U S A. 2010;107:14903–14908. doi: 10.1073/pnas.1008990107. [DOI] [PMC free article] [PubMed] [Google Scholar]
- 23.Rushworth LK, Hindley AD, O’Neill E, Kolch W. Regulation and Role of Raf-1/B-Raf Heterodimerization. Mol Cell Biol. 2006;26:2262–2272. doi: 10.1128/MCB.26.6.2262-2272.2006. [DOI] [PMC free article] [PubMed] [Google Scholar]
- 24.Sturm OE, Orton R, Grindlay J, Birtwistle M, Vyshemirsky V, Gilbert D, Calder M, Pitt A, Kholodenko B, Kolch W. The Mammalian Mapk/Erk Pathway Exhibits Properties of a Negative Feedback Amplifier. Sci Signal. 2010;3:ra90. doi: 10.1126/scisignal.2001212. [DOI] [PubMed] [Google Scholar]
- 25.Niault TS, Baccarini M. Targets of Raf in Tumorigenesis. Carcinogenesis. 2010;31:1165–1174. doi: 10.1093/carcin/bgp337. [DOI] [PubMed] [Google Scholar]
- 26.Flaherty KT, Puzanov I, Kim KB, Ribas A, McArthur GA, Sosman JA, O’Dwyer PJ, Lee RJ, Grippo JF, Nolop K, Chapman PB. Inhibition of Mutated, Activated Braf in Metastatic Melanoma. N Engl J Med. 2010;363:809–819. doi: 10.1056/NEJMoa1002011. [DOI] [PMC free article] [PubMed] [Google Scholar]
- 27.Kamata T, Hussain J, Giblett S, Hayward R, Marais R, Pritchard C. Braf Inactivation Drives Aneuploidy by Deregulating Craf. Cancer Res. 2011;70:8475–8486. doi: 10.1158/0008-5472.CAN-10-0603. [DOI] [PMC free article] [PubMed] [Google Scholar]
- 28.Blasco RB, Francoz S, Santamaria D, Canamero M, Dubus P, Charron J, Baccarini M, Barbacid M. C-Raf, but Not B-Raf, Is Essential for Development of K-Ras Oncogene-Driven Non-Small Cell Lung Carcinoma. Cancer Cell. 2011;19:652–663. doi: 10.1016/j.ccr.2011.04.002. [DOI] [PMC free article] [PubMed] [Google Scholar]
- 29.Fedorov LM, Papadopoulos T, Tyrsin OY, Twardzik T, Gotz R, Rapp UR. Loss of P53 in Craf-Induced Transgenic Lung Adenoma Leads to Tumor Acceleration and Phenotypic Switch. Cancer Res. 2003;63:2268–2277. [PubMed] [Google Scholar]
- 30.Kim HG, Hwang SY, Aaronson SA, Mandinova A, Lee SW. Ddr1 Receptor Tyrosine Kinase Promotes Prosurvival Pathway through Notch1 Activation. J Biol Chem. 2011;286:17672–17681. doi: 10.1074/jbc.M111.236612. [DOI] [PMC free article] [PubMed] [Google Scholar] [Retracted]
- 31.Sen B, Saigal B, Parikh N, Gallick G, Johnson FM. Sustained Src Inhibition Results in Signal Transducer and Activator of Transcription 3 (Stat3) Activation and Cancer Cell Survival Via Altered Janus-Activated Kinase-Stat3 Binding. Cancer Res. 2009;69:1958–1965. doi: 10.1158/0008-5472.CAN-08-2944. [DOI] [PMC free article] [PubMed] [Google Scholar]
- 32.Chou TC, Talalay P. Quantitative Analysis of Dose-Effect Relationships: The Combined Effects of Multiple Drugs or Enzyme Inhibitors. Adv Enzyme Regul. 1984;22:27–55. doi: 10.1016/0065-2571(84)90007-4. [DOI] [PubMed] [Google Scholar]
- 33.Wan PT, Garnett MJ, Roe SM, Lee S, Niculescu-Duvaz D, Good VM, Jones CM, Marshall CJ, Springer CJ, Barford D, Marais R. Mechanism of Activation of the Raf-Erk Signaling Pathway by Oncogenic Mutations of B-Raf. Cell. 2004;116:855–867. doi: 10.1016/s0092-8674(04)00215-6. [DOI] [PubMed] [Google Scholar]
- 34.Ikenoue T, Hikiba Y, Kanai F, Tanaka Y, Imamura J, Imamura T, Ohta M, Ijichi H, Tateishi K, Kawakami T, Aragaki J, Matsumura M, Kawabe T, Omata M. Functional Analysis of Mutations within the Kinase Activation Segment of B-Raf in Human Colorectal Tumors. Cancer Res. 2003;63:8132–8137. [PubMed] [Google Scholar]




