ABSTRACT
The Golgi apparatus in mammalian cells consists of stacks that are often laterally linked into a ribbon-like structure. During cell division, the Golgi disassembles into tubulovesicular structures in the early stages of mitosis and reforms in the two daughter cells by the end of mitosis. Valosin-containing protein p97–p47 complex-interacting protein, p135 (VCIP135), an essential factor involved in p97-mediated membrane fusion pathways, is required for postmitotic Golgi cisternae regrowth and Golgi structure maintenance in interphase. However, how VCIP135 function is regulated in the cell cycle remains unclear. Here, we report that VCIP135 depletion by RNA interference results in Golgi fragmentation. VCIP135 function requires membrane association and p97 interaction, both of which are inhibited in mitosis by VCIP135 phosphorylation. We found that wild-type VCIP135, but not its phosphomimetic mutants, rescues Golgi structure in VCIP135-depleted cells. Our results demonstrate that VCIP135 phosphorylation regulates its Golgi membrane association and p97 interaction, and thus contributes to the tight control of the Golgi disassembly and reassembly process during the cell cycle.
KEY WORDS: VCIP135, Phosphorylation, p97, Golgi fragmentation, Membrane association, Cell cycle
INTRODUCTION
The Golgi apparatus is a central organelle mediating protein and lipid transport and modifications in the secretory pathway. In mammalian cells, this membranous apparatus comprises dozens of stacks of parallel-aligned flattened cisternae, which are linked into a ribbon-like structure. During each cycle of cell division, the Golgi undergoes regulated disassembly and reassembly. At the onset of mitosis, the Golgi structure is fragmented through ribbon unlinking, cisternae unstacking and vesiculation. In telophase, the Golgi reassembles through reverse processes by membrane fusion to generate new cisternae, cisternal restacking to form stacks, and lateral linking to form a new ribbon in each daughter cell (Tang and Wang, 2013; Wang and Seemann, 2011). A number of factors have been identified that regulate Golgi membrane dynamics during the cell cycle. Two ATPases associated with diverse cellular activities (AAA) ATPases, the N-ethylmaleimide-sensitive fusion protein (NSF) and valosin-containing protein (VCP) p97, together with their adaptors, have been implicated in postmitotic cisternal regrowth from mitotic Golgi fragments (Rabouille et al., 1998; Rabouille et al., 1995a). Although the role of NSF and its adaptors α/γ-SNAP in Golgi membrane fusion has been well characterized and reviewed (Rabouille et al., 1995a; Shorter and Warren, 2002), p97-mediated membrane fusion has become particularly interesting because of the recent finding of its connection with the ubiquitin system (Meyer et al., 2002; Tang and Wang, 2013; Wang et al., 2004).
Golgi membrane fusion mediated by p97 requires two distinct cofactors, p47 and p37 (Kondo et al., 1997; Meyer et al., 1998; Uchiyama et al., 2006). We have shown that monoubiquitylation of Golgi proteins during mitotic Golgi disassembly is required for subsequent postmitotic Golgi membrane fusion mediated by the p97–p47 complex; this process requires the interaction between monoubiquitin and the ubiquitin-associated (UBA) domain of p47 (Meyer et al., 2002; Tang et al., 2011; Wang et al., 2004). Unlike p47, p37 lacks a ubiquitin-binding domain, and therefore, the p97–p37 pathway does not require ubiquitin for its function in maintaining Golgi structure during interphase and reassembly of this organelle in the later stages of mitosis (Uchiyama et al., 2006). Both p97–p47 and p97–p37 pathways require Valosin-containing protein p97–p47 complex-interacting protein, p135 (VCIP135), a deubiquitylating enzyme (DUB) that interacts with p97 and functions in p97-mediated membrane fusion (Uchiyama et al., 2002; Uchiyama et al., 2006; Wang et al., 2004). Inhibition of VCIP135 by injecting VCIP135 antibodies into prometaphase cells caused dramatic vesiculation of Golgi membranes in the daughter cells (Uchiyama et al., 2002). The p97–p47 pathway requires VCIP135 and its deubiquitylase activity, and is regulated by ubiquitylation (Wang et al., 2004). The p97–p37 pathway does not need the ubiquitin system, but still requires VCIP135 (Uchiyama et al., 2006), suggesting a wider role for VCIP135 in membrane fusion in addition to its deubiquitylation function.
Golgi membrane fusion is inhibited in early mitosis to facilitate Golgi fragmentation and resumed in late mitosis for Golgi reformation in the daughter cells (Shorter and Warren, 2002). Phosphorylation plays an important role in regulating Golgi disassembly and reassembly during the cell cycle. For example, GM130 phosphorylation disrupts p115–GM130 interaction in mitosis, resulting in interruption of NSF-mediated membrane fusion (Lowe et al., 2000; Sönnichsen et al., 1998). Conversely, dephosphorylation of GM130 in telophase enhances Golgi reassembly by tethering the mitotic fragments together (Lowe et al., 1998; Nakamura et al., 1997). Both the p97 cofactors, p47 and p37, are phosphorylated in mitosis by cdc2, resulting in their dissociation from Golgi membranes and inhibition of p97-mediated membrane fusion (Kaneko et al., 2010; Uchiyama et al., 2003). It would be interesting to examine whether VCIP135 is also phosphorylated during mitosis and whether VCIP135 phosphorylation contributes to the regulation of membrane fusion during the cell cycle.
In this study, we used RNA interference (RNAi) to deplete VCIP135 and determined its function in Golgi membrane fusion in vivo. We found that VCIP135 depletion resulted in Golgi fragmentation. Furthermore, VCIP135 must be associated with a membrane for it to function correctly. VCIP135 is phosphorylated during mitosis, which reduces its association with Golgi membranes and binding to p97 and thus inhibits its function in membrane fusion. Consistently, exogenously expressed wild-type (WT) VCIP135 but not its phosphomimetic mutants rescued Golgi structure in VCIP135-depleted cells. Our results reveal that phosphorylation regulates VCIP135 function during the cell cycle.
RESULTS
VCIP135 depletion leads to Golgi fragmentation
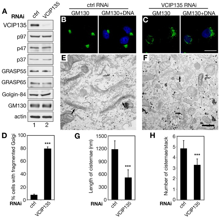
It has been previously shown that microinjection of VCIP135 antibodies into prometaphase cells leads to dramatic vesiculation of Golgi cisternal membranes after mitosis (Uchiyama et al., 2002), suggesting a role for VCIP135 in postmitotic Golgi membrane fusion. However, the microinjection technique does not allow for adequate biochemistry and cell biology to examine the underlying mechanism; therefore, we depleted VCIP135 by RNA interference (RNAi) in HeLa cells. We designed three sets of RNAi oligonucleotides for VCIP135 and chose the one (Oligo 3, 50 nM) that achieved the most efficient VCIP135 depletion, as assessed by western blotting (supplementary material Fig. S1; Fig. 1A). As expected, VCIP135 depletion resulted in dramatic Golgi fragmentation, whereas transfection with control RNAi had no effect (Fig. 1B–D). VCIP135 depletion had no significant effect on the cellular levels of p97, p47 and p37 as well as Golgi structural proteins such as GRASP55, GRASP65, golgin-84 and GM130 (Fig. 1A). Because knocking down each of these Golgi structural proteins results in Golgi destruction (Diao et al., 2003; Puthenveedu et al., 2006; Tang et al., 2010b; Xiang and Wang, 2010), it is unlikely that VCIP135 induces Golgi fragmentation through disruption of these proteins.
Fig. 1.
VCIP135 depletion causes Golgi fragmentation. (A) HeLa cells were transfected with either control (ctrl) or VCIP135 RNAi. After 72 hours, cells were lysed and analyzed by western blotting with the indicated antibodies. (B,C) Fluorescence images of cells transfected with control or VCIP135 RNAi. Cells were immunostained for GM130. Scale bar: 20 µm. (D) Quantification of B and C expressed as the percentage of cells with fragmented Golgi in three sets of independent experiments. Over 200 cells were counted in each experiment. (E,F) Representative electron micrographs of cells treated with control and VCIP135 RNAi. Arrows indicate Golgi stacks. Note that the length of the cisternae in the stacks is reduced in VCIP135-depleted cells. Scale bar: 0.5 µm. (G,H) Quantification of the EM images as in E and F, from three independent experiments. 20 different cells were measured in each set of experiments. Results are expressed as the means ± s.e.m.; *P<0.05; **P<0.01; ***P<0.001 (Student's t-test) in this and all following figures.
To determine the effects of VCIP135 depletion on Golgi membrane fusion, we examined the lengths of Golgi cisternae using electron microscopy (EM). EM analysis showed that the length of cisternae was dramatically reduced in VCIP135-depleted cells compared with controls (Fig. 1E–G), strongly supporting that VCIP135 is required for Golgi membrane fusion. The number of cisternae per Golgi stack was also reduced (Fig. 1H), though less dramatic, possibly owing to the lack of membrane fusion activity.
P97 depletion increases VCIP135 protein level and membrane association
Next, we examined the effects of VCIP135 depletion on other membrane fusion components, and vise versa. VCIP135 depletion did not affect the endogenous levels of p97, p47, p37 and other proteins such as NSF, syntaxin 5 and Gos28; depletion of p97, NSF or p97 and NSF together had no effect on the cellular level of p47, p37, syntaxin 5 and Gos28. p97 depletion significantly (P<0.001) increased the protein level of VCIP315 in the cell by about fivefold (Fig. 2A,B), whereas NSF knockdown did not change VCIP135 expression, consistent with our model that VCIP135 and p97, but not NSF, function in the same pathway (Tang and Wang, 2013). These results also suggest that the increase in the VCIP135 level in p97 knockdown cells is to compensate for the loss of p97.
Fig. 2.
p97 depletion increases the VCIP135 protein level and membrane association. (A) p97 depletion increases VCIP135 protein level. HeLa cells transfected with the indicated RNAi were subjected to western blotting with the indicated antibodies. Note the increased VCIP135 protein level after p97 depletion (lanes 2 and 4 versus 1). (B) Quantification of A to show the fold-change of VCIP135 by protein depletion (knockdown/control). Results are expressed as the means ± s.e.m., N = 3. (C) p97 depletion promotes VCIP135 membrane association. HeLa cells transfected with the indicated RNAi were subjected to subcellular fractionation to separate membranes (mem) from cytosol (cyt). Equal proportions of samples were analyzed by western blotting. Asterisks indicate nonspecific bands. Note the increased membrane association of VCIP135 upon p97 depletion. (D,E) Quantification of C to show membrane association of VCIP135 (D) and p97 (E). Results are expressed as the means ± s.e.m., N = 3.
It has been proposed that membrane association is essential for p37 and p47 to exert their functions in Golgi membrane fusion (Kaneko et al., 2010; Uchiyama et al., 2003). Therefore, we performed subcellular fractionation to separate membranes from the cytosol and determined the membrane association property of VCIP135 upon protein depletion. After fractionation, membrane proteins such as syntaxin 5 and Gos28 were only found in the membrane fractions in all treatments, whereas tubulin was recovered in the cytosolic fraction (Fig. 2C), indicating a good separation of membranes from the cytosol. VCIP135 and p97 were found to be partially associated with membranes in control cells (Fig. 2C); depletion of VCIP135 or p97 resulted in enhanced membrane association of the undepleted pool of VCIP135 and p97, respectively (Fig. 2C–E), demonstrating that these proteins are depleted preferably from the cytosolic pool, leaving the membrane-bound molecules less affected. Furthermore, p97 depletion enhanced VCIP135 membrane association, suggesting that p97 is not required for VCIP135 membrane binding. VCIP135 depletion did not affect p97 membrane distribution, possibly because p97 is an abundant cytosolic protein with multiple functions (Meyer et al., 2012; Meyer et al., 2002). Knockdown of NSF alone had no effect on the level and membrane association of VCIP135 and p97. We also depleted WAC, a VCIP135-binding protein that has recently been shown to activate the deubiquitylase activity of VCIP135 (Totsukawa et al., 2011), and found that it did not affect VCIP135 expression or membrane association (supplementary material Fig. S2). Taken together, these results support the idea that membrane association is important for the function of both VCIP135 and p97.
The membrane association of VCIP135 is cell cycle and phosphorylation regulated
The next important question was how VCIP135 membrane association is regulated. Mass spectrometry studies (Dephoure et al., 2008; Olsen et al., 2010) identified a number of sites on VCIP135 that are phosphorylated in mitosis; a recent report by Totsukawa and co-workers also showed that VCIP135 is phosphorylated by cdc2 during mitosis (Totsukawa et al., 2013). Therefore, we determined whether phosphorylation plays a role in the regulation of VCIP135 membrane association. We observed that VCIP135 from mitotic cells had a slower migration rate on SDS-PAGE than VCIP135 from interphase cells (Fig. 3A). We established that this slower migration was due to VCIP135 phosphorylation as it was abolished by treating mitotic cells with staurosporine, a general kinase inhibitor (Fig. 3A). These results confirmed that VCIP135 is phosphorylated during mitosis.
Fig. 3.
VCIP135 phosphorylation and membrane association in the cell cycle. (A) VCIP135 is phosphorylated in mitosis. Non-synchronous interphase (Int) cells and nocodazole-arrested mitotic (Mit) cells were treated with DMSO or 2 µM staurosporine (Stau) for 45 minutes and analyzed by western blotting for VCIP135. Note the shift of the band in lanes 2 and 3 versus 1. (B) Schematic representation of VCIP135 structure and constructs expressed in HeLa cells. Each construct was tagged with GFP at the C-terminus. The catalytic domain (OTU domain; ovarian tumor domain) is shaded dark gray and the UBX-like (UBX-L) domain is light grey. FL, full-length VCIP135. (C) VCIP135 membrane association is decreased during mitosis. Non-synchronous interphase (Int) cells and nocodazole-arrested mitotic (Mit) HeLa cells transfected with a GFP vector or GFP-tagged VCIP135 constructs (B) were subjected to subcellular fractionation. Equal proportion of cytosol (cyt) and membranes (mem) were analyzed by western blotting. Asterisks indicate nonspecific bands. Note that the membrane association of FL and 741–end is cell–cycle regulated, whereas 1–740 is not. (D) Quantification of C to show membrane association of the indicated proteins. Percentage of each protein found in the membrane fractions over the total is shown. Results are expressed as the means ± s.e.m., N = 3. P-values are for the difference between interphase and mitosis for each individual construct. (E) Endogenous VCIP135 is less associated with membranes during mitosis than in interphase. Treatment as for C but probed for endogenous proteins.
In order to determine which structural domain in VCIP135 mediates membrane association, we constructed full length (FL) and different truncation mutants of VCIP135 into a GFP vector (Fig. 3B), expressed them in HeLa cells by transient transfection and determined membrane association by subcellular fractionation and western blotting. We used both non-synchronized interphase cells and nocodazole-arrested mitotic cells to determine whether the membrane association of VCIP135 and its truncation mutants is cell-cycle regulated. GFP itself was found only in the cytosolic fraction in both interphase and mitotic cells, whereas about 50% of the FL VCIP135–GFP was membrane bound in interphase cells (Fig. 3C,D). VCIP135 was phosphorylated during mitosis as indicated by the band shift (Fig. 3C, lanes 3 versus 2), which correlates with the dissociation of the protein from membranes (Fig. 3C, lanes 4 versus 2). Similar results were obtained for endogenous VCIP135, which is phosphorylated and dissociated from membranes in mitotic cells (Fig. 3E). Consistent with the results obtained above (Fig. 2C–E), expression of FL or fragments of VCIP135 did not affect membrane association of p97 in both interphase and mitotic cells (Fig. 3C). These results indicate that phosphorylation of VCIP135 regulates the association of the protein with membranes.
Two N-terminal fragments of VCIP135, amino acids (aa)1–415 and aa1–740, have comparable membrane distribution during interphase and mitosis, even though these fragments contain a single phosphorylation site, S130, identified by the previous phosphoproteomic studies (Olsen et al., 2010) (Fig. 3C), indicating that this site is not important for regulation of membrane dissociation. In contrast, similar to FL VCIP135, two C-terminal fragments, aa416–end and aa741–end, are both bound to membranes in interphase and dissociated from membranes in mitosis (Fig. 3C,D), suggesting that they contain phosphorylation sites important for regulation of membrane dissociation. This is consistent with previous phosphoproteomic studies which showed that the VCIP135 C-terminus (aa741–end) contains most of the phosphorylation sites (Dephoure et al., 2008; Olsen et al., 2010; Totsukawa et al., 2013). Therefore, we propose that phosphorylation in the C-terminus of VCIP315 inhibits its membrane association during mitosis. In agreement with this hypothesis, aa1–960 of VCIP315 had slightly lower membrane association during mitosis than in interphase, whereas the extreme C-terminus, 961aa–end, did not bind to membranes (Fig. 3C,D).
Phosphorylation of VCIP135 C-terminus inhibits its membrane association
To obtain direct evidence that phosphorylation regulates VCIP135 membrane association, we generated point mutations in which the phosphorylation sites of VCIP135 were mutated either to alanines (A) to mimic phospho-deficient VCIP135, or to glutamic acids (E) as phosphomimetic VCIP135 mutants. According to the phosphoproteomic results of human VCIP135 (Dephoure et al., 2008; Olsen et al., 2010), rat VCIP135 contains 11 known phosphorylation sites: S130, S746, S755, T760, T762, Y766, S767, S993, S997, T1131 and S1197. In addition, S756, which is next to the S755 phosphorylation site, could possibly be phosphorylated, and T769 matches the S/T-P-X-R/K consensus motif for cdc2 phosphorylation (Songyang et al., 1994). Therefore, we mutated all these phosphorylation sites in VCIP135 to A or E and constructed the 13A and 13E mutants as depicted in Fig. 4A. To specify the role of phosphorylation in the N-terminal and the C-terminal regions in VCIP135 membrane association, we also mutated S130 in the N-terminus (1–740 aa) and the 12 sites in the C-terminus (741–end) and constructed the S130A and S130E, and the 12A and 12E mutants of FL VCIP135. When expressed in cells, the 13A mutant associated with membranes to the same extent as WT VCIP135 in interphase cells; but unlike the WT protein, 13A did not dissociate from membranes during mitosis. The 13E mutant did not bind to membranes in either interphase or mitosis (Fig. 4B,C). These results strongly suggest that phosphorylation of VCIP135 in mitosis reduces its membrane association. Although the 12A and 12E mutants of VCIP135 had the same membrane association properties as 13A and 13E in interphase and mitosis, respectively, the S130A and S130E mutants were similar to WT VCIP135, clearly indicating that phosphorylation of the C-terminus inhibits VCIP135 membrane association in mitosis (Fig. 4B,C). In addition, the enzyme-dead mutant of VCIP135, C218S, behaved like the WT protein in membrane association in the cell cycle (Fig. 4B,C), suggesting that the enzymatic activity of VCIP135 is not required for its membrane association.
Fig. 4.
Phosphorylation of VCIP135 in the C-terminus reduces its Golgi membrane association. (A) Schematic representation of full-length (FL) VCIP135 phosphorylation-deficient mutants (S130A, 12A or 13A, phosphorylation sites were mutated to alanines) and phosphomimetic mutants (S130E, 12E or 13E, mutated to glutamic acids). The hatched shading in the diagram show the region with the indicated phosphorylation sites. (B) VCIP135 phosphorylation in the C-terminus reduced its membrane association. HeLa cells transfected with the indicated VCIP135 constructs were synchronized, fractionated and analyzed by western blotting. Note that FL, 12A and 13A have comparable membrane association in interphase (Int) and mitosis (Mit), whereas 12E and 13E do not bind to membranes, and that phosphorylation on S130 (S130A or S130E) does not affect its membrane association in the cell cycle. (C) Quantification of B to show membrane association of the indicated FL VCIP135 WT or its mutants in interphase and mitosis; values are from three independent experiments. P-value are for the difference in membrane association between WT and the different mutants. (D) VCIP135 association with Golgi membranes is decreased during mitosis. Purified rat liver Golgi (RLG) membranes were incubated with either interphase cytosol (IC) or mitotic cytosol (MC). Golgi membranes were re-isolated by centrifugation and analyzed by western blotting for VCIP135. Syntaxin 5 (Syn5) was used as a Golgi marker to shown equal amounts of Golgi membranes in the three lanes. (E) In vitro binding of recombinant VCIP135 to purified Golgi membranes. Salt-washed rat liver Golgi (sw-RLG) (30 µg) was incubated with recombinant SBP-tagged WT VCIP135 or its mutants (0.5 µg). Re-isolated membranes were analyzed by western blotting for SBP to determine the amount of VCIP135 bound to the Golgi membranes. The Coomassie-Brilliant-Blue (CBB)-stained gel showed purified SBP-tagged VCIP135 proteins (1 µg each) used in this experiment. Note that 12E and 13E do not bind to the Golgi membranes (lanes 7 and 9).
Because the aa741–end construct is membrane bound and behaves like FL VCIP135, we constructed the 12A and 12E mutants (mutated the 12 phosphorylation sites to A or E) of this fragment to confirm the above results (supplementary material Fig. S3A). Although the 12A mutant of the aa741–end construct had higher membrane association than the WT construct in mitosis, the 12E mutant did not bind to membranes in either interphase or mitosis (supplementary material Fig. S3B,C). The extreme C-terminus (aa961–end) of VCIP135 did not bind to membranes (Fig. 3) but contains four phosphorylation sites, thus we determined whether phosphorylation of this region also plays a role in regulating VCIP135 membrane association. We mutated the four phosphorylation sites in this region in the aa741–end construct and generated the 4A and 4E mutants (supplementary material Fig. S3A). The 4A mutant had higher membrane association than the WT in mitosis, whereas the 4E mutant has lower membrane binding in interphase, although both had less effects than the 12A and 12E mutants, respectively (supplementary material Fig. S3B,C). These results indicate that all the phosphorylation sites in the C-terminus of VCIP135 are involved in the regulation of membrane association.
To determine whether phosphorylation regulates the association of VCIP135 with Golgi membranes, we incubated purified Golgi membranes with interphase cytosol and mitotic cytosol prepared from HeLa cells, re-isolated the Golgi membranes, and determined the amount of bound VCIP135 by western blotting. The results showed that much less VCIP135 was bound to Golgi membranes in the mitotic cytosol compared with that in the interphase cytosol (Fig. 4D). Syntaxin 5 was used as an indicator of equal loading of Golgi membranes (Fig. 4D). The results also showed that mitotic cytosol treatment reduced the mobility of VCIP135 on SDS-PAGE, consistent with its phosphorylation in mitotic cells (Fig. 3A). We also purified recombinant streptavidin-binding peptide (SBP)-tagged VCIP135 and its phosphomutants and determined their binding to Golgi membranes in a similar way to that described above. The results in Fig. 4E show that WT VCIP135 and its S130A, S130 E, 12A, 13A and C218S mutants bound to Golgi membranes, whereas the 12E and 13E mutants had no membrane association. Taken together, our results demonstrate that phosphorylation of VCIP135 in the C-terminus inhibits its Golgi membrane association.
Phosphorylation of VCIP135 inhibits its interaction with p97
VCIP135 functions in a complex with p97 on the membrane; therefore, we determined whether phosphorylation of VCIP135 also regulates the VCIP135–p97 interaction. We first investigated the p97-binding site on VCIP135. For this purpose, we transfected cells with cDNAs encoding GFP or GFP-tagged FL VCIP135 or its truncation mutants, immunoprecipitated GFP or GFP-tagged proteins with an anti-GFP antibody, and determined bound p97 by western blotting. Both FL VCIP135 and aa1–960 of VCIP135 bound to p97 strongly; the aa1–740 and aa416–end fragments had reduced affinity, whereas all other constructs, including the aa741–end and the aa741–960 constructs that contain the entire UBX-like (UBX-L) domain, had no interaction with p97 (supplementary material Fig. S4). These results suggest that both N-terminus (aa1–740) and the UBX-L domain of VCIP135 are required for p97 binding.
To determine the role of phosphorylation in regulating the VCIP135–p97 interaction, we transfected cells with the GFP-tagged VCIP135 constructs with point mutations shown in Fig. 4B, immunoprecipitated VCIP135 from non-synchronized interphase cells or nocodazole-arrested mitotic cells using an anti-GFP antibody, and determined the amount of p97 in the bound fraction by western blotting (Fig. 5). The results showed that p97 bound to WT VCIP135 and the C218S mutant in interphase but the binding was significantly lower in mitotic cells (Fig. 5A), suggesting that phosphorylation of VCIP135 in mitosis inhibits its interaction with p97. Both S130A and 12A mutants bound to p97 in interphase and with lower affinity during mitosis, whereas the S130E and 12E mutants had reduced but detectable interaction with p97 in interphase, which was further reduced in mitosis (Fig. 5B,C). Mutating all the 13 phosphorylation sites on VCIP135 to alanines (13A) had no effect on the binding to p97 in interphase cells but abolished its mitotic regulation. Conversely, the phosphomimetic mutant (13E) did not interact with p97 (Fig. 5D). These results indicate that the phosphorylation of both the N-terminus (1–740) and C-terminus (741–end) of VCIP135 is required to inhibit the interaction between p97 and VCIP135. These results are also consistent with our conclusion that the N-terminus of VCIP135 is also required for binding to p97 in addition to the UBX-L domain.
Fig. 5.

Phosphorylation of VCIP135 reduces its interaction with p97. (A–D) Non-synchronized interphase or nocodazole-arrested mitotic HeLa cells transfected with the indicated GFP-tagged VCIP135 constructs were lysed and VCIP135 was immunoprecipitated using a GFP antibody. GFP and p97 were analyzed by western blotting. Note that 13A binds to p97 at a similar level in interphase (Int) and during mitosis (Mit), whereas S130E, 12E or 13E do not bind to p97 even in interphase.
Phosphorylation of VCIP135 reduces Golgi membrane assembly
So far our results showed that phosphorylation of VCIP135 regulates its membrane association and p97 interaction. To determine the role of VCIP135 phosphorylation in regulating Golgi membrane fusion in cells, we examined whether expression of WT VCIP135 protein or its mutants would rescue the Golgi structure in VCIP135 knockdown cells. Cells treated with VCIP135 RNAi were transfected with GFP or GFP-tagged RNAi-resistant WT VCIP135, the enzyme-dead C218S mutant, the phospho-deficient mutants (S130A, 12A, 13A), or the phosphomimetic mutants (S130E, 12E, 13E). Western blotting analysis showed that all constructs were expressed at a similar level (Fig. 6A), and VCIP135 depletion reduced its endogenous expression in comparison to control RNAi-treated cells. In this experiment, exogenous VCIP135 was expressed at a level approximately two- to three-fold that of the endogenous protein in control cells. It appeared to be higher on this blot (Fig. 6A) because the VCIP135 antibody used for this blot was raised against a rat VCIP135 fragment, and thus it had much higher immunoreactivity to rat VCIP135 than to its human homologue (supplementary material Fig. S5). Microscopy analysis and quantification showed that WT VCIP135 and its phosphorylation-deficient mutants (S130A, 12A and 13A) rescued the Golgi structure in VCIP135-depleted cells, whereas GFP or the phosphomimetic mutants (12E and 13E) did not (Fig. 6B,C), suggesting that phosphorylation of VCIP135 blocked its function in Golgi assembly. Moreover, unlike the 12E and 13E mutants that do not bind to Golgi membranes and p97 (Fig. 5C,D; Fig. 4B,E), the S130E mutant binds to Golgi membranes but not p97 (Fig. 5B; Fig. 4B,E); this mutant also exhibited a lower ability than WT VCIP135 to rescue the Golgi structure, suggesting that both p97 interaction and Golgi membrane association are required for VCIP135 function in Golgi membrane fusion. In addition, the deubiquitylase inactive mutant C218S rescued the Golgi structure, possibly because the p97–p37-mediated Golgi membrane fusion pathway is involved, in which the deubiquitylase activity of VCIP135 is not required (Uchiyama et al., 2006). These results demonstrate that phosphorylation plays a major role in regulating VCIP135 membrane association, interaction with p97, and its function in the formation and maintenance of the Golgi membrane structure during the cell cycle.
Fig. 6.
The phosphomimetic mutant of VCIP135 does not rescue the Golgi morphology in VCIP135-depleted cells. (A) HeLa cells were first transfected with control or VCIP135 RNAi for 48 hours, and then with GFP or the indicated GFP-tagged RNAi-resistant VCIP135 constructs for another 24 hours, and analyzed by western blotting. Empty and filled arrowheads indicate endogenous VCIP135 and exogenously expressed GFP-tagged VCIP135, respectively. (B) Representative fluorescence images of HeLa cells in which endogenous VCIP135 was replaced with exogenously expressed GFP or VCIP135–GFP. Cells were stained for GM130. Asterisks indicate cells with normal Golgi morphology restored by the expression of RNAi-insensitive WT VCIP135 or its C218S, S130A, 12A, or 13A mutant. Scale bar: 20 µm. (C) Quantification of B; values are from three sets of independent experiments. Results are expressed as the means ± s.e.m., with over 200 cells counted in each experiment. Note that WT, S130A, 12A and 13A VCIP135 partially rescued Golgi fragmentation resulting from VCIP135 depletion, whereas GFP and VCIP135 12E and 13E mutants did not, and that S130E had moderate activity in rescuing Golgi structure. P-value are for the difference between GFP- and VCIP135–GFP-expressing cells.
DISCUSSION
The Golgi apparatus is a dynamic membranous structure that undergoes disassembly and reassembly during cell division. Many factors have been found to regulate these morphological changes, such as Golgi matrix proteins, vesicle budding and fusion machineries, kinases and phosphatases, ubiquitin ligases and deubiquitylating enzymes (Meyer, 2005; Tang and Wang, 2013). VCIP135 was first identified as an essential regulator of the p97–p47 pathway that mediates postmitotic Golgi membrane fusion. VCIP135 was then discovered as a deubiquitylating enzyme that is required for this process (Uchiyama et al., 2002; Wang et al., 2004). Subsequently, VCIP135 was also found to play essential roles in the p97–p37 pathway in maintaining ER and Golgi structure during interphase and in postmitotic reassembly (Uchiyama et al., 2006); however, VCIP135 enzymatic activity is not required in this pathway. We found that VCIP135 depletion causes Golgi fragmentation; the association of VCIP135 with membranes is required for its function in membrane fusion; and that phosphorylation of VCIP135 during mitosis reduces its Golgi membrane association and p97 binding and thus blocks Golgi membrane fusion. This mechanism may contribute to the tight control of Golgi disassembly and reassembly during the cell cycle.
Our RNAi and subcellular fractionation results showed that most of the undepleted VCIP135 in VCIP135 knockdown cells was membrane bound (Fig. 2C,D). Similar results were observed for p97 (Fig. 2C,E). These results suggest that membrane association of p97 and VCIP135 might be important for their functions. In addition, p97 depletion increased VCIP135 membrane association in the cell (Fig. 2C,D), suggesting that p97 is not required for binding of VCIP135 to the membrane, but rather it may be responsible for VCIP135 dissociation from membranes. Therefore, when p97 was reduced, VCIP135 could not dissociate from membranes, leaving more VCIP135 membrane bound. Depletion of the other AAA ATPase NSF had no effect on VCIP135 expression and membrane association. However, depletion of VCIP135 decreased the NSF protein level (Fig. 2A). This reduction was rescued by the expression of both WT VCIP135 and its mutants, but not GFP alone (Fig. 6A). Because only WT VCIP135 and some mutants rescued the Golgi structure in VCIP135-depleted cells (Fig. 6B,C), and VCIP135 and NSF do not interact with each other (data not shown), this excludes the possibility that VCIP135 and its mutants control the Golgi structure through regulating the NSF protein level. Taken together, our results indicate the importance of VCIP135 membrane association for its function.
Phosphorylation plays an important role in regulating VCIP135 membrane association. VCIP135 is phosphorylated during mitosis (Fig. 3A), which decreases its membrane association (Fig. 3C–E). By expressing different truncation mutants of VCIP135, we showed that both the N-terminus (aa1–740) and C-terminus (aa741–end) of VCIP135 are required for membrane association (Fig. 3B–D). The N-terminus contains one phosphorylation site, S130, and is associated with membranes throughout the cell cycle, whereas the C-terminus contains as many as 12 phosphorylation sites and binds to membranes in interphase but not mitosis, suggesting that phosphorylation of VCIP135 in the C-terminus inhibits its membrane association (Fig. 3). Consistent with our results using truncated VCIP135, we observed that the N-terminal phosphomimetic mutant S130E is bound to membranes in interphase but not mitosis, similar to WT VCIP135, whereas the C-terminal phosphomimetic mutant 12E had reduced membrane binding even in interphase in vivo and in vitro (Fig. 4). We speculate that phosphorylation of VCIP135 at the C-terminus triggers a conformational change causing decreased membrane binding.
VCIP135 functions in a complex with p97 on the membrane, and here we found that phosphorylation of VCIP135 inhibits their interaction. Recently, Totsukawa and co-workers reported that phosphorylation of VCIP135 inhibited its binding to p97 and p97-mediated Golgi assembly in vitro, and identified T760 and S767 in the C-terminus of VCIP135 as cdc2 phosphorylation sites (Totsukawa et al., 2013), but missed other sites described here, especially the important N-terminus phosphorylation site S130 that also contributes to the regulation of the VCIP135–p97 interaction (Fig. 5). On the basis of the sequence around S130 it might be phosphorylated by ERK1 or ERK2 (Gonzalez et al., 1991). In contrast to this report of Gonzalez et al. that phosphorylation of T760 and S767 is sufficient to inhibit VCIP135–p97 interaction, we found that only the 13A mutant interacts effectively with p97 during mitosis, whereas neither the S130A N-terminal mutant nor the 12A C-terminal mutant binds p97 during mitosis (Fig. 5). Consistent with this result, VCIP135–p97 interaction requires not only the UBX-L domain of VCIP135, but also its N-terminal domain (supplementary material Fig. S4). Protein–protein interactions may require multiple binding sites on each protein. For example, besides the UBX domain, the binding site 1 (BS1) of p47 or the PUB domain of UBXD1 is also required for their interaction with p97 (Schuberth and Buchberger, 2008). How the N-terminus of VCIP135 mediates its binding with p97 needs future investigation.
To determine how phosphorylation affects the function of VCIP135 in Golgi membrane fusion, we depleted endogenous VCIP135 by RNAi, and replaced it with RNAi-resistant constructs that encode WT or mutant VCIP135. Significantly, depletion of endogenous VCIP135 leads to Golgi fragmentation, whereas expression of WT VCIP135 and the phospho-deficient mutants (S130A, 12A, 13A), but not the phosphomimetic mutants (S130E, 12E, 13E), rescued Golgi structure in VCIP135-depleted cells (Fig. 6), strongly indicating that phosphorylation regulates VCIP135 function in Golgi membrane fusion. Moreover, the 12E and 13E mutants that do not bind p97 and Golgi membranes exhibited less rescue activity than S130E that does not interact with p97 but is still associated with Golgi membranes (Fig. 6C), indicating that both p97 interaction and Golgi membrane association are required for VCIP135 function. The enzyme-dead mutant, C218S, also rescued the Golgi structure in VCIP135-depleted cells (Fig. 6). This might be because VCIP135 functions in both p97–p47 and p97–p37 pathways, and the latter does not require its deubiquitylase activity.
Our results demonstrate that Golgi membrane fusion requires VCIP135 binding to Golgi membrane, which brings it into close proximity with its substrates on the membrane and facilitates its interaction with p97 and other effectors that mediate membrane fusion. Furthermore, our results strongly implicate phosphorylation in regulating the interaction of VCIP135 with Golgi membranes and Golgi membrane fusion machineries during the cell cycle.
MATERIALS AND METHODS
Cell culture, transfection and treatment
HeLa cells were grown in DMEM (Invitrogen) containing 10% fetal bovine serum at 37°C in a 5% CO2 incubator. Mitosis-arrested cells were obtained by treatment with 100 ng/ml nocodazole (Sigma-Aldrich) for 18 hours. Lipofectamine RNAiMAX was used for knockdown transfection according to the manufacturer's instructions (Invitrogen). Assays were performed 72 hours after transfection. Control non-specific RNAi was purchased from Ambion. RNAi for human p97 (5′-AACAGCCATTCTCAAACAGAA-3′) (Meerang et al., 2011) and NSF (5′-TGGAAATGCTTAACGCTTT-3′) (Sangwan et al., 2011) were purchased from Invitrogen. Three sets of RNAi oligonucleotides for VCIP135 were designed and synthesized by Invitrogen: Oligo 1 (5′-CCGGAAGCCTCCTGTATTT-3′), Oligo 2 (5′-CCAAACTGCCTATGAATTT-3′), and Oligo 3 (5′-GCAAATGTGGTTGTGGATT-3′). These oligonucleotides were tested at different concentrations for VCIP135 depletion, followed by western blotting. The results (supplementary material Fig. S1) showed that Oligo 3 was the most efficient and thus was used in the following experiments at a concentration of 50 nM.
Plasmids, recombinant proteins and antibodies
To obtain RNAi-resistant VCIP135 constructs, six nucleotides were mutated within the RNAi targeting region of Oligo 3 by site-directed mutagenesis. The non-phosphorylatable S130A, 4A, 12A and 13A mutants, the phosphomimetic S130E, 4E, 12E and 13E mutants, and the deubiquitylase inactive C218S mutant of VCIP135 were obtained through site-directed mutagenesis. Plasmids encoding full-length rat VCIP135 (WT, C218S, S130A, 12A, 13A, S130E, 12E and 13E, and all RNAi-insensitive) and its fragments (aa1–415, aa416–end, aa1–740, aa741–end, aa741–end 4A, aa741–end 4E, aa741–end 12A, aa741–end 12E, aa1–960, and aa961–end, aa416–740, aa741–960), and full-length human VCIP135 (VCPIP1; Open Biosystems Clone 4823131) were inserted into the pEGFP-N1 vector (Clontech). All constructs were confirmed by DNA sequencing.
Recombinant streptavidin-binding peptide (SBP)-tagged VCIP135 WT and mutant proteins were expressed in Sf9 insect cells and purified with streptavidin–Sepharose. To generate baculovirus, DNA fragments encoding full-length VCIP135 WT, C218S, S130A, S130E, 12A, 12E, 13A and 13E were cloned into the pFastBac vector with an SBP tag. Baculoviruses were generated according to the manufacturer's instructions (Invitrogen). After Sf9 cells were infected with baculoviruses for 48 hours, cells were collected, washed with PBS and lysed with ice-cold NETN100 buffer (50 mM Tris-HCl, pH 7.4, 2 mM EDTA and 100 mM NaCl). The soluble fraction was incubated with streptavidin-conjugated beads and eluted with biotin.
The following antibodies were used: monoclonal antibodies against Gos28 and GM130 (BD Transduction Laboratories), p37 (Abcam), β-actin (Sigma), GFP (Sigma), and α-tubulin (DSHB); polyclonal antibodies against human GRASP55 (Proteintech Group); antibodies against GRASP65, golgin-84, NSF, p47, p97, syntaxin 5 and VCIP135 were previously described (Tang et al., 2011; Wang et al., 2004; Xiang et al., 2013); WAC antibodies were kindly provided by Dr Xiaochun Yu (Zhang and Yu, 2011).
Subcellular fractionation
HeLa cells were treated with the indicated RNAi for 72 hours, or transfected with the indicated GFP-tagged constructs overnight. To synchronize cells in mitosis, they were treated with 100 ng/ml nocodazole for 18 hours, washed with and collected in cold PBS with a cell scraper. The cells were resuspended in homogenization buffer (0.25 M sucrose, 10 mM HEPES, pH 7.2, 1 mM Mg(OAc)2, 1 mM EDTA, 0.5 mM PMSF and protease inhibitor cocktail) and homogenized using a ball-bearing homogenizer to ∼70% breakage, determined by Trypan Blue exclusion. Homogenate was centrifuged for 10 minutes at 1000 g and 4°C. Postnuclear supernatant (PNS) was subjected to ultracentrifugation for 60 minutes in a TLA55 rotor at 55,000 r.p.m. (186,000 g) and 4°C to separate membranes from cytosol. The cytosol was precipitated with methanol and chloroform and both cytosol and membrane pellets were dissolved in equal volumes of SDS buffer. Equal proportions of the membrane and cytosol were loaded onto SDS-PAGE and analyzed by western blotting using the indicated antibodies.
Golgi membrane binding assay
Rat liver Golgi (RLG) membranes (Wang et al., 2006), and cytosol from interphase and mitotic cells (Rabouille et al., 1995b; Tang et al., 2010a) were prepared as previously described. To remove VCIP135 from RLG membranes, RLG was incubated in 1 M KCl buffer (1 M KCl, 25 mM Hepes-KOH, pH 7.5, 0.2 M sucrose, 1 mM glutathione) on ice for 30 minutes, and the membranes were recovered by centrifugation. SBP-tagged VCIP135 or its mutants were incubated with salt-washed Golgi membranes in buffer (0.1 M KCl, 20 mM Tris, 1 mM MgCl2, 1 mM ATP, 0.4 g/l BSA, 0.2 M sucrose, pH 7.4) on ice for 1 hour, and the membranes were recovered by ultracentrifugation for 60 minutes in a TLA55 rotor at 55,000 r.p.m. (186,000 g) followed by western blot analysis.
Microscopy
HeLa cells were grown on glass coverslips and fixed in 3.7% paraformaldehyde, permeabilized with 0.3% Triton X-100 and processed for immunofluorescence microscopy with the indicated antibodies. Cells were observed using a 63× oil objective on a Zeiss Observer Z1 epifluorescence microscope; Axiovert software was used for image acquisition and analysis. For quantification, fragmented Golgi was defined as scattered dots (not connected) in the perinuclear region or multiple dots dissociated from the major Golgi apparatus in the cell.
Immunoprecipitation
To determine p97 and VCIP135 interaction, HeLa cells transfected with GFP-tagged WT or mutant VCIP135 were lysed in 20 mM Tris-HCl, pH 7.4, 150 mM NaCl, 1% Triton X-100, 25 mM β-glycerolphosphate and protease inhibitors. Lysate was cleared by centrifugation, mixed with antibodies to GFP, and subsequently isolated using protein A beads and analyzed by western blotting.
Quantification and statistics
In all figures, the quantification results are expressed as the means ± standard error of the mean (s.e.m.) from three independent experiments (N = 3). The statistical significance of the results was assessed using Student's t-test: *P<0.05, **P<0.01, ***P<0.001. NIH ImageJ software was used to quantify the intensity of protein bands on western blots.
Supplementary Material
Acknowledgments
We thank Drs Hemmo Meyer and Graham Warren for the VCIP135 cDNA and antibody, Dr Qiang Chen for help with recombinant VCIP135 preparation, Dr Xiaochun Yu for the WAC antibody, members of the Wang lab for helpful discussions and comments on the project, and Dr Saiprasad Ramnarayanan for editing the manuscript.
Footnotes
Competing interests
The authors declare no competing interests.
Author contributions
Y.W. and X.Z. conceived the project and designed experiments. X.Z. performed all the experiments except the electron microscopy, H.Z. performed the electron microscopy. X.Z. and Y.W. analyzed the data. Y.W. and X.Z. wrote the manuscript.
Funding
This work was supported by the National Institutes of Health [grant number GM087364 to Y.W.]; and American Cancer Society [grant number RGS-09-278-01-CSM to Y.W.]. Deposited in PMC for release after 12 months.
Supplementary material available online at http://jcs.biologists.org/lookup/suppl/doi:10.1242/jcs.134668/-/DC1
References
- Dephoure N., Zhou C., Villén J., Beausoleil S. A., Bakalarski C. E., Elledge S. J., Gygi S. P. (2008). A quantitative atlas of mitotic phosphorylation. Proc. Natl. Acad. Sci. USA 105, 10762–10767 10.1073/pnas.0805139105 [DOI] [PMC free article] [PubMed] [Google Scholar]
- Diao A., Rahman D., Pappin D. J., Lucocq J., Lowe M. (2003). The coiled-coil membrane protein golgin-84 is a novel rab effector required for Golgi ribbon formation. J. Cell Biol. 160, 201–212 10.1083/jcb.200207045 [DOI] [PMC free article] [PubMed] [Google Scholar]
- Gonzalez F. A., Raden D. L., Davis R. J. (1991). Identification of substrate recognition determinants for human ERK1 and ERK2 protein kinases. J. Biol. Chem. 266, 22159–22163 [PubMed] [Google Scholar]
- Kaneko Y., Tamura K., Totsukawa G., Kondo H. (2010). Phosphorylation of p37 is important for Golgi disassembly at mitosis. Biochem. Biophys. Res. Commun. 402, 37–41 10.1016/j.bbrc.2010.09.097 [DOI] [PubMed] [Google Scholar]
- Kondo H., Rabouille C., Newman R., Levine T. P., Pappin D., Freemont P., Warren G. (1997). p47 is a cofactor for p97-mediated membrane fusion. Nature 388, 75–78 10.1038/40411 [DOI] [PubMed] [Google Scholar]
- Lowe M., Rabouille C., Nakamura N., Watson R., Jackman M., Jämsä E., Rahman D., Pappin D. J., Warren G. (1998). Cdc2 kinase directly phosphorylates the cis-Golgi matrix protein GM130 and is required for Golgi fragmentation in mitosis. Cell 94, 783–793 10.1016/S0092-8674(00)81737-7 [DOI] [PubMed] [Google Scholar]
- Lowe M., Gonatas N. K., Warren G. (2000). The mitotic phosphorylation cycle of the cis-Golgi matrix protein GM130. J. Cell Biol. 149, 341–356 10.1083/jcb.149.2.341 [DOI] [PMC free article] [PubMed] [Google Scholar]
- Meerang M., Ritz D., Paliwal S., Garajova Z., Bosshard M., Mailand N., Janscak P., Hübscher U., Meyer H., Ramadan K. (2011). The ubiquitin-selective segregase VCP/p97 orchestrates the response to DNA double-strand breaks. Nat. Cell Biol. 13, 1376–1382 10.1038/ncb2367 [DOI] [PubMed] [Google Scholar]
- Meyer H. H. (2005). Golgi reassembly after mitosis: the AAA family meets the ubiquitin family. Biochim. Biophys. Acta 1744, 108–119 10.1016/j.bbamcr.2005.03.011 [DOI] [PubMed] [Google Scholar]
- Meyer H. H., Kondo H., Warren G. (1998). The p47 co-factor regulates the ATPase activity of the membrane fusion protein, p97. FEBS Lett. 437, 255–257 10.1016/S0014-5793(98)01232-0 [DOI] [PubMed] [Google Scholar]
- Meyer H. H., Wang Y., Warren G. (2002). Direct binding of ubiquitin conjugates by the mammalian p97 adaptor complexes, p47 and Ufd1-Npl4. EMBO J. 21, 5645–5652 10.1093/emboj/cdf579 [DOI] [PMC free article] [PubMed] [Google Scholar]
- Meyer H., Bug M., Bremer S. (2012). Emerging functions of the VCP/p97 AAA-ATPase in the ubiquitin system. Nat. Cell Biol. 14, 117–123 10.1038/ncb2407 [DOI] [PubMed] [Google Scholar]
- Nakamura N., Lowe M., Levine T. P., Rabouille C., Warren G. (1997). The vesicle docking protein p115 binds GM130, a cis-Golgi matrix protein, in a mitotically regulated manner. Cell 89, 445–455 10.1016/S0092-8674(00)80225-1 [DOI] [PubMed] [Google Scholar]
- Olsen J. V., Vermeulen M., Santamaria A., Kumar C., Miller M. L., Jensen L. J., Gnad F., Cox J., Jensen T. S., Nigg E. A. et al. (2010). Quantitative phosphoproteomics reveals widespread full phosphorylation site occupancy during mitosis. Sci. Signal. 3, ra3 10.1126/scisignal.2000475 [DOI] [PubMed] [Google Scholar]
- Puthenveedu M. A., Bachert C., Puri S., Lanni F., Linstedt A. D. (2006). GM130 and GRASP65-dependent lateral cisternal fusion allows uniform Golgi-enzyme distribution. Nat. Cell Biol. 8, 238–248 10.1038/ncb1366 [DOI] [PubMed] [Google Scholar]
- Rabouille C., Levine T. P., Peters J. M., Warren G. (1995a). An NSF-like ATPase, p97, and NSF mediate cisternal regrowth from mitotic Golgi fragments. Cell 82, 905–914 10.1016/0092-8674(95)90270-8 [DOI] [PubMed] [Google Scholar]
- Rabouille C., Misteli T., Watson R., Warren G. (1995b). Reassembly of Golgi stacks from mitotic Golgi fragments in a cell-free system. J. Cell Biol. 129, 605–618 10.1083/jcb.129.3.605 [DOI] [PMC free article] [PubMed] [Google Scholar]
- Rabouille C., Kondo H., Newman R., Hui N., Freemont P., Warren G. (1998). Syntaxin 5 is a common component of the NSF- and p97-mediated reassembly pathways of Golgi cisternae from mitotic Golgi fragments in vitro. Cell 92, 603–610 10.1016/S0092-8674(00)81128-9 [DOI] [PubMed] [Google Scholar]
- Sangwan V., Abella J., Lai A., Bertos N., Stuible M., Tremblay M. L., Park M. (2011). Protein-tyrosine phosphatase 1B modulates early endosome fusion and trafficking of Met and epidermal growth factor receptors. J. Biol. Chem. 286, 45000–45013 10.1074/jbc.M111.270934 [DOI] [PMC free article] [PubMed] [Google Scholar]
- Schuberth C., Buchberger A. (2008). UBX domain proteins: major regulators of the AAA ATPase Cdc48/p97. Cell. Mol. Life Sci. 65, 2360–2371 10.1007/s00018-008-8072-8 [DOI] [PMC free article] [PubMed] [Google Scholar]
- Shorter J., Warren G. (2002). Golgi architecture and inheritance. Annu. Rev. Cell Dev. Biol. 18, 379–420 10.1146/annurev.cellbio.18.030602.133733 [DOI] [PubMed] [Google Scholar]
- Songyang Z., Blechner S., Hoagland N., Hoekstra M. F., Piwnica-Worms H., Cantley L. C. (1994). Use of an oriented peptide library to determine the optimal substrates of protein kinases. Curr. Biol. 4, 973–982 10.1016/S0960-9822(00)00221-9 [DOI] [PubMed] [Google Scholar]
- Sönnichsen B., Lowe M., Levine T., Jämsä E., Dirac-Svejstrup B., Warren G. (1998). A role for giantin in docking COPI vesicles to Golgi membranes. J. Cell Biol. 140, 1013–1021 10.1083/jcb.140.5.1013 [DOI] [PMC free article] [PubMed] [Google Scholar]
- Tang D., Wang Y. (2013). Cell cycle regulation of Golgi membrane dynamics. Trends Cell Biol. 23, 296–304 10.1016/j.tcb.2013.01.008 [DOI] [PMC free article] [PubMed] [Google Scholar]
- Tang D., Xiang Y., Wang Y. (2010a). Reconstitution of the cell cycle-regulated Golgi disassembly and reassembly in a cell-free system. Nat. Protoc. 5, 758–772 10.1038/nprot.2010.38 [DOI] [PMC free article] [PubMed] [Google Scholar]
- Tang D., Yuan H., Wang Y. (2010b). The role of GRASP65 in Golgi cisternal stacking and cell cycle progression. Traffic 11, 827–842 10.1111/j.1600-0854.2010.01055.x [DOI] [PMC free article] [PubMed] [Google Scholar]
- Tang D., Xiang Y., De Renzis S., Rink J., Zheng G., Zerial M., Wang Y. (2011). The ubiquitin ligase HACE1 regulates Golgi membrane dynamics during the cell cycle. Nat. Commun 2, 501 10.1038/ncomms1509 [DOI] [PMC free article] [PubMed] [Google Scholar]
- Totsukawa G., Kaneko Y., Uchiyama K., Toh H., Tamura K., Kondo H. (2011). VCIP135 deubiquitinase and its binding protein, WAC, in p97ATPase-mediated membrane fusion. EMBO J. 30, 3581–3593 10.1038/emboj.2011.260 [DOI] [PMC free article] [PubMed] [Google Scholar]
- Totsukawa G., Matsuo A., Kubota A., Taguchi Y., Kondo H. (2013). Mitotic phosphorylation of VCIP135 blocks p97ATPase-mediated Golgi membrane fusion. Biochem. Biophys. Res. Commun. 433, 237–242 10.1016/j.bbrc.2013.02.090 [DOI] [PubMed] [Google Scholar]
- Uchiyama K., Jokitalo E., Kano F., Murata M., Zhang X., Canas B., Newman R., Rabouille C., Pappin D., Freemont P. et al. (2002). VCIP135, a novel essential factor for p97/p47-mediated membrane fusion, is required for Golgi and ER assembly in vivo. J. Cell Biol. 159, 855–866 10.1083/jcb.200208112 [DOI] [PMC free article] [PubMed] [Google Scholar]
- Uchiyama K., Jokitalo E., Lindman M., Jackman M., Kano F., Murata M., Zhang X., Kondo H. (2003). The localization and phosphorylation of p47 are important for Golgi disassembly-assembly during the cell cycle. J. Cell Biol. 161, 1067–1079 10.1083/jcb.200303048 [DOI] [PMC free article] [PubMed] [Google Scholar]
- Uchiyama K., Totsukawa G., Puhka M., Kaneko Y., Jokitalo E., Dreveny I., Beuron F., Zhang X., Freemont P., Kondo H. (2006). p37 is a p97 adaptor required for Golgi and ER biogenesis in interphase and at the end of mitosis. Dev. Cell 11, 803–816 10.1016/j.devcel.2006.10.016 [DOI] [PubMed] [Google Scholar]
- Wang Y., Seemann J. (2011). Golgi biogenesis. Cold Spring Harb. Perspect. Biol. 3, a005330 10.1101/cshperspect.a005330 [DOI] [PMC free article] [PubMed] [Google Scholar]
- Wang Y., Satoh A., Warren G., Meyer H. H. (2004). VCIP135 acts as a deubiquitinating enzyme during p97-p47-mediated reassembly of mitotic Golgi fragments. J. Cell Biol. 164, 973–978 10.1083/jcb.200401010 [DOI] [PMC free article] [PubMed] [Google Scholar]
- Wang Y., Taguchi T., Warren G. (2006). Purification of rat liver Golgi stacks. Cell Biology: A Laboratory Handbook, 3rd edn Celis J, ed33–39San Diego, CA: Elsevier Science [Google Scholar]
- Xiang Y., Wang Y. (2010). GRASP55 and GRASP65 play complementary and essential roles in Golgi cisternal stacking. J. Cell Biol. 188, 237–251 10.1083/jcb.200907132 [DOI] [PMC free article] [PubMed] [Google Scholar]
- Xiang Y., Zhang X., Nix D. B., Katoh T., Aoki K., Tiemeyer M., Wang Y. (2013). Regulation of protein glycosylation and sorting by the Golgi matrix proteins GRASP55/65. Nat. Commun 4, 1659 10.1038/ncomms2669 [DOI] [PMC free article] [PubMed] [Google Scholar]
- Zhang F., Yu X. (2011). WAC, a functional partner of RNF20/40, regulates histone H2B ubiquitination and gene transcription. Mol. Cell 41, 384–397 10.1016/j.molcel.2011.01.024 [DOI] [PMC free article] [PubMed] [Google Scholar]
Associated Data
This section collects any data citations, data availability statements, or supplementary materials included in this article.





