Abstract
The maintenance of stem cells is central to generating diverse cell populations in many tissues throughout the life of an animal. Elucidating the mechanisms involved in how stem cells are formed and maintained is crucial to understanding both normal developmental processes and the growth of many cancers. Previously, we showed that Zfrp8/PDCD2 is essential for the maintenance of Drosophila hematopoietic stem cells. Here, we show that Zfrp8/PDCD2 is also required in both germline and follicle stem cells in the Drosophila ovary. Expression of human PDCD2 fully rescues the Zfrp8 phenotype, underlining the functional conservation of Zfrp8/PDCD2. The piRNA pathway is essential in early oogenesis, and we find that nuclear localization of Zfrp8 in germline stem cells and their offspring is regulated by some piRNA pathway genes. We also show that Zfrp8 forms a complex with the piRNA pathway protein Maelstrom and controls the accumulation of Maelstrom in the nuage. Furthermore, Zfrp8 regulates the activity of specific transposable elements also controlled by Maelstrom and Piwi. Our results suggest that Zfrp8/PDCD2 is not an integral member of the piRNA pathway, but has an overlapping function, possibly competing with Maelstrom and Piwi.
Keywords: Somatic stem cells, Germline stem cells, piRNA pathway, Drosophila
INTRODUCTION
Gene expression in multicellular organisms is regulated at many levels. Complex transcriptional control is followed by processing, transport and translation of all mRNAs. Small RNAs function in all of these steps by guiding the regulatory protein complexes to specific RNA and DNA targets. One class of small RNAs is the repeat-associated small interfering RNAs (rasi-RNAs) or, more commonly, Piwi-interacting RNAs (piRNAs) (Saito et al., 2006; Vagin et al., 2006; Brennecke et al., 2007). These 23-31 nt small RNAs are produced by Dicer-independent mechanisms and associate with Piwi family Argonaute (AGO) proteins. Both RNAs and protein components of the piRNA pathway are most abundantly expressed in the gonads of all animals, but recent studies suggest that the pathway may similarly function in other somatic stem and progenitor cells (reviewed by Juliano et al., 2011; Siddiqi and Matushansky, 2012; Mani and Juliano, 2013; Peng and Lin, 2013).
Much of the progress in understanding piRNA pathway mechanisms comes from Drosophila ovaries, where piRNAs suppress the activity of transposable elements (TEs) and protect genome integrity during germ stem cell (GSC) differentiation and oocyte development (reviewed by Siomi et al., 2011; Guzzardo et al., 2013; Peng and Lin, 2013). Different sets of TEs are active in the ovarian germline and surrounding somatic cells and are regulated by piRNA mechanisms that partially overlap (Malone et al., 2009). The pathway used in the somatic cells is called the primary piRNA processing pathway. The primary single-stranded RNAs are transcribed from piRNA clusters and exported into the cytoplasm. Their maturation requires the RNA helicase Armitage (Armi) (Klattenhoff et al., 2007; Olivieri et al., 2010; Saito et al., 2010; Qi et al., 2011), co-chaperone Shutdown (Shu) (Munn and Steward, 2000; Olivieri et al., 2012; Preall et al., 2012), endoribonuclease Zucchini (Zuc) (Pane et al., 2007; Nishimasu et al., 2012), and soma-specific Tudor domain-containing RNA helicase, Yb [Fs(1)Yb - FlyBase] (Olivieri et al., 2010; Saito et al., 2010; Qi et al., 2011). Then primary piRNAs complex with Piwi and are targeted to the nucleus (Cox et al., 2000; Ishizu et al., 2011; Darricarrère et al., 2013). Current studies suggest that Piwi silences TEs at the transcriptional level by inducing chromatin changes at genomic TE sites (Brower-Toland et al., 2007; Klenov et al., 2007; Sienski et al., 2012; Huang et al., 2013; Le Thomas et al., 2013; Rozhkov et al., 2013).
TE silencing in the germline requires two additional Piwi family proteins, Aubergine (Aub) and Argonaute 3 (AGO3) (Harris and Macdonald, 2001; Vagin et al., 2004; Brennecke et al., 2007; Gunawardane et al., 2007; Li et al., 2009). Unlike Piwi, Aub and AGO3 are cytoplasmic proteins. They mainly localize to the germline-specific perinuclear structure called the nuage (Harris and Macdonald, 2001; Brennecke et al., 2007; Lim and Kai, 2007; Patil and Kai, 2010). The nuage is thought to serve as a docking site for assembly of the piRNA machinery and as a site of ‘ping-pong’ piRNA amplification (Gunawardane et al., 2007; Lim and Kai, 2007; Ishizu et al., 2011; Siomi et al., 2011). The nuage contains many other conserved components of the piRNA pathway, including Vasa (Vas), Spindle E (Spn-E) and Maelsrom (Mael) (Findley et al., 2003; Vagin et al., 2004; Klenov et al., 2007).
Zinc finger protein RP-8 (Zfrp8), PDCD2 in vertebrates, is a conserved protein with unknown molecular function (Minakhina et al., 2007). All Zfrp8/PDCD2 proteins share a zinc finger, Myeloid, Nervy and Deaf1 (MYND) domain, present in a large group of proteins and involved in protein-protein interactions (Matthews et al., 2009). Mammalian PDCD2 is most prevalent in the cytoplasm, but is also detected in the nucleus, where it is associated with chromatin (Scarr and Sharp, 2002; Mu et al., 2010).
We showed previously that Zfrp8/PDCD2 is essential in fly hematopoietic stem cells (HSCs), but is largely dispensable in more mature cells (Minakhina and Steward, 2010). PDCD2 is highly expressed in human HSCs and precursor cells (Kokorina et al., 2012; Barboza et al., 2013). Zfrp8/PDCD2 is also essential in mouse embryonic stem cells (Mu et al., 2010), and profiling of mouse embryonic, neural and hematopoietic stem cells showed an enrichment of PDCD2 mRNA (Ramalho-Santos et al., 2002).
To investigate if the requirement of Zfrp8 is restricted to Drosophila hematopoiesis and to obtain insight into the molecular function of the gene, we studied the Zfrp8 phenotype in ovaries and found that loss of Zfrp8 protein results in the abnormal development of germline and somatic stem cell-derived cells. Importantly, we found that Zfrp8 is essential in stem cells, as both somatic and germline mutant stem cells stop dividing and are ultimately lost. The phenotype can be rescued by the expression of human PDCD2, demonstrating that the molecular function of Zfrp8/PDCD2 is conserved. We discovered genetic interactions of Zfrp8 with piRNA pathway genes and confirmed their close connection at the cellular and molecular levels. We show that Zfrp8 complexes with Mael and is required for perinuclear localization of Mael in GSCs and cystoblasts. In turn, the nuage components Spn-E, AGO3 and Vas are required for nuclear localization of Zfrp8. Zfrp8 regulates a subset of germline-specific TEs, which are also regulated by Piwi and Mael. Although Zfrp8 has weaker effects on transposon expression than piwi and mael, it causes stronger phenotypes, especially in stem cells. We propose that Zfrp8, though not an integral component of the piRNA pathway, does have overlapping function with Piwi and Mael and is particularly important in the maintenance of stem cell identity and survival.
RESULTS
Zfrp8 is essential in follicle stem cells
Zfrp8 was originally identified by its strong hematopoietic phenotype and lethality (Minakhina et al., 2007). Clonal analysis in lymph glands showed that Zfrp8 is essential in stem cells, as no persistent clones were recovered, but is dispensable in more mature cells, as transient Zfrp8 clones had the same developmental potential as wild-type clones (Minakhina and Steward, 2010), for clone nomenclature see Fox et al. (Fox et al., 2008). To investigate whether Zfrp8 may be required in other stem cells, we studied its function in the Drosophila ovary, which contains two distinct populations of stem cells: GSCs and somatic or follicle stem cells (SSCs or FSCs) located in the germarium (reviewed by Kirilly and Xie, 2007; Morrison and Spradling, 2008; Losick et al., 2011; Spradling et al., 2011).
To determine the function of Zfrp8 in follicle stem cells, we induced mosaic analysis with a repressible cell marker (MARCM) clones in wild type and Zfrp8/+ (see Materials and Methods) (Lee and Luo, 2001), and analyzed persistent clones in adult females 10 and 20 days after induction (ACI) (Fig. 1) when transient clones were no longer detectable in the ovary (Margolis and Spradling, 1995). In wild-type ovaries 10 days ACI, we observed persistent clones in nearly 60% of ovarioles (Fig. 1E), whereas the number of ovarioles with Zfrp8 clones was only ∼20%. Twenty days ACI, 38% of ovarioles contained wild-type clones but only 2% contained Zfrp8 clones. Wild-type persistent clones usually included one stem cell and ∼50% of the follicle cells in one ovariole (Fig. 1A,B, arrow). By contrast, mutant clones were often found in only few egg chambers and were smaller (Fig. 1D), suggesting that mutant FSCs initially undergo a few divisions but that their progeny cannot sustain normal development. The absence of mutant stem cells or persistent clones in older flies demonstrates that Zfrp8 stem cells stop dividing and are lost.
Fig. 1.
Zfrp8 is required for somatic stem cell maintenance. Wild-type MARCM FSC persistent clones (green) in ovariole (A,A′) and germarium (B,B′). The number of Zfrp8 FSC clones (C-D′) is strongly reduced 10 and 20 days ACI (E), whereas the number of wild-type and Zfrp8 escort cell clones (arrowheads in A′-C′) is similar (E). Abnormal, persistent Zfrp8 clones are observed 10 days ACI. FSC clones encompass less than 50% of the follicle cells (compare D and A). See also inset (D′ and D′, MAX projection). The number and appearance of wild-type and Zfrp8 transient clones (2 and 5 days ACI) are similar (F). MARCM clones are labeled with CD8-GFP (green), 1B1 (red) stains follicle cells, fusomes and spectrosomes, DNA is shown in blue. Scale bars: 10 μm. WT, wild type.
Interestingly, in the absence of Zfrp8 persistent clones Zfrp8 mutant escort cells were observed with similar frequency as wild-type controls [∼70% of ovarioles 10 days ACI, and ∼40% of ovarioles 20 days ACI (Fig. 1B′,C′ arrowheads, 1E)]. The location, morphology and numbers of wild-type and Zfrp8 escort cell clones were similar to those observed previously (Fig. 1A-C,E) (Kirilly et al., 2011). The presence of Zfrp8 escort cells suggests that in contrast to the FSCs, Zfrp8 function is dispensable in these somatic self-duplicating cells. Using the same approach we also looked for transient Zfrp8 clones 2 and 5 days ACI. At each time point, the number and morphology of wild-type and mutant clones were similar. Together, our results show that loss of Zfrp8 only affects cells derived from mutant FSCs and the FSCs themselves. The requirement of Zfrp8 in ovarian stem cells is in agreement with our prior observations that the gene is required in lymph gland stem cells but not in prohemocytes (Minakhina and Steward, 2010).
Zfrp8 function in the germline
To investigate the requirement of Zfrp8 in the germline and GSCs, we induced clones by flippase recognition target (FRT)-mediated site-specific mitotic recombination (see Materials and Methods) (Xu and Rubin, 1993). Phenotypes were analyzed 10 and 20 days ACI. At both time points, we detected similar numbers of wild-type and Zfrp8 clones (45% of ovarioles 10 days ACI and 15% of ovarioles 20 days ACI). But Zfrp8 clones showed strong phenotypes that became more pronounced in older clones. We did not detect Zfrp8 egg chambers older than stage 8 (Fig. 2A-D) and ovarioles containing only mutant germ cells accumulated several egg chambers of similar size (stage 4 to 5; Fig. 2A, all egg chambers in 2D). In mosaic ovarioles, smaller Zfrp8 egg chambers were located posterior to developmentally more advanced heterozygous cysts (Fig. 2B). These phenotypes were observed in 40% of ovarioles 10 days ACI and 35% 20 days ACI (small egg chambers in Fig. 2D). Twenty days ACI, 7% of Zfrp8 clones were restricted to the germarium compared with none in control GSC clones. Thus, similar to the phenotype observed in the soma, depletion of Zfrp8 in the germline stem cells results in germline cysts that cannot support normal development.
Fig. 2.
Zfrp8 function in germline. Germline Zfrp8 FRT clones (A-B′) in Zfrp8/Ubi-GFP.nls background. Mutant stem cells and their progeny cysts are recognized by the absence of GFP. Similar numbers of wild-type and mutant clones were observed 10 and 20 days ACI (C), but Zfrp8 mutant cysts show delay in growth and development that worsen with time (D). In both mosaic ovarioles and ovarioles in which all egg chambers were mutant, cyst development stopped before stage 8. Undersized mutant cysts were frequently observed posterior to more mature wild-type cysts (B, arrows in B′, ‘Small egg chambers’ in D). In ovarioles with all mutant egg chambers (‘All egg chambers’ in D), cysts appeared to reach mostly stage 4 to 5 (A,A′). 20 days ACI 7% (compare with 0% in wild type) of mutant clones were confined to the germarium (‘Germarium only’ in D) and showed a strong GSC phenotype (see Fig. 3F,F′). 1B1 (red), Vasa (red), DNA (blue). Scale bars: 10 μm.
To investigate the function of Zfrp8 in GSCs further, we obtained a short hairpin RNAi line (TRiP at Harvard Medical School, Boston, MA, USA) and expressed Zfrp8 RNAi under the nos-Gal4 germline-specific driver (see Materials and Methods). Ovaries from flies carrying either the RNAi or the driver alone did not show any phenotype, but the Zfrp8 knockdown (KD) ovaries displayed an array of phenotypes that worsened with the age of the flies (Fig. 3). In young flies (<2 days old) the organization of the germarium was close to normal and contained GSCs that gave rise to a few egg chambers (Fig. 3H,J). Ovarioles of older flies (7-10 days) either contained a large cyst of cells instead of a well-organized germarium and egg chambers (Fig. 3A) or ovarioles that lost most or all of the germline cells (Fig. 3A, arrow).
Fig. 3.
Loss of Zfrp8 results in abnormal GSCs and failed oogenesis. The array of phenotypes observed in Zfrp8 KD driven by nos-Gal4 (A,B,H,J) ovaries was rescued by expression of human Zfrp8 homolog, PDCD2 (37% identical aa sequence) in the same genetic background (nos-Gal4, UAS-Zfrp8 RNAi, UAS-GFP-PDCD2 C,D, green). In 10-day-old females Zfrp8 KD (A,B) leads to fused cysts and eventual loss of germline (arrow in A). Zfrp8 KD GSCs were P-MAD (red) positive (B, arrowhead), indicating that normal niche signaling has occurred. However, instead of normal spectrosomes (red in D), the Zfrp8 KD stem cells contain fusome-like structures (green in B) typical of wild-type cysts. Similarly, Zfrp8 mutant stem cells were often found connected to the cystoblast with symmetric fusomes; compare the dumbbell-shaped spectrosome/fusome in Zfrp8 GSC clone (red in F,F′, arrow) to normal round and exclamation-mark-shaped spectrosomes (arrow and arrowhead) in wild-type clones (red in E,E′). Clones are recognized by the absence of GFP (green). In younger ovaries (<24 hours from eclosure), depletion of Zfrp8 results in abnormal localization of BicD and Orb (G-J). In nos-Gal4 Zfrp8 KD egg chambers BicD (green) is distributed and forms aggregates in the nurse cells instead of accumulating in the oocyte (compare G and H). Orb is mislocalized to the oocyte anterior (green in J) instead of sharp lateral and posterior localization observed in wild type (green in I). nos-Gal4/+ was used as a wild-type control. DNA (blue) Scale bars: 10 μm.
To verify that the observed phenotype was specific to the loss of Zfrp8, we complemented the nos-Gal4 Zfrp8 KD by expressing the green fluorescent protein (GFP)-tagged human homolog of Zfrp8, PDCD2, under the same driver. The rescued GSCs gave rise to normal egg chambers, and the flies were fertile (Fig. 3C,D). These results underline the strong functional conservation of the fly Zfrp8 and human PDCD2 proteins.
In both Zfrp8 germline clones and Zfrp8 KD ovaries, we observed abnormalities in the stem cells and disruption of egg chamber development, but depletion of Zfrp8 due to KD had a stronger phenotype. To assess the effect of loss of Zfrp8 on GSCs, we stained ovaries with P-MAD, a marker for TGFβ signaling between the niche and GSCs (Kai and Spradling, 2003), and an antibody (1B1) that stains spectrosomes and fusomes (de Cuevas et al., 1996). In wild-type GSCs round spectrosomes are located on the anterior side next to the cap cells that form the niche, and in dividing GSCs it forms an asymmetric extension reminiscent of an ‘exclamation mark’ (Fig. 3E,E′, arrows). The majority of Zfrp8 GSC clones (60% in 65 total mutant stem cells analyzed) contained morphologically abnormal spectrosomes. Frequently, there was no spectrosome visible on the cap-side, and only a short dumbbell-shaped spectrosome connecting the GSC to a daughter cystoblast was detected (Fig. 3F′, arrow). We did not detect the same abnormalities in wild-type GSCs. In Zfrp8 KD GSCs the spectrosomes were also abnormal and frequently replaced by a fusome connecting several cells, a hallmark of more advanced cysts (Fig. 3B,D). Interestingly, these abnormal GSCs kept their connection to the cap cells and were positive for P-MAD, indicating that TGFβ signaling between the niche and GSCs was not affected (Fig. 3B, arrowhead) (Kai and Spradling, 2003).
To explore how Zfrp8 affects egg chamber formation and oocyte development, we studied the distribution of Bicaudal D (BicD) and Orb in early oogenesis. In normal ovarioles, both proteins become localized to the oocyte as soon as the 16-cell cyst is formed and control the establishment of the polar axes (Lantz et al., 1994; Oh and Steward, 2001). In Zfrp8-depleted egg chambers BicD failed to localize to the oocyte and remained distributed throughout all 16 cyst cells, forming aggregates, whereas Orb accumulated and was abnormally distributed within the oocyte. Oocyte specification and polarity is disrupted in a similar way in ovaries with defects in the dynein motor complex and in piRNA pathway mutants, such as spn-E, aub, armi, vas and mael (Paré and Suter, 2000; Navarro et al., 2009). The abnormal distribution of the BicD and Orb proteins was reminiscent of our findings several years ago in shutdown (shu) mutants when we identified shu as a gene regulating BicD localization within the egg chamber and the oocyte (Munn and Steward, 2000). Shu protein has recently been shown to be a part of the piRNA biogenesis machinery, acting as a co-chaperone (Olivieri et al., 2012; Preall et al., 2012). In addition, a number of piRNA pathway mutants [piwi, fs(1)Yb, zuc, cuff] cause severe abnormalities in germline development, reduction in GSC divisions and eventual GSC loss (Cox et al., 1998; King et al., 2001; Szakmary et al., 2005; Chen et al., 2007; Klenov et al., 2011). These observations lead us to investigate a possible function of Zfrp8 in the piRNA pathway.
Nuage components alter Zfrp8 protein distribution
Zfrp8 is expressed at all stages of development (supplementary material Fig. S1B; FlyBase data) (Tweedie et al., 2009; Marygold et al., 2013). To study the tissue-specific expression and subcellular localization of Zfrp8 we raised antibodies that specifically recognize the protein on western blots and in tissues (see Materials and Methods; supplementary material Fig. S1). The protein was present in all cells of the ovary, distributed throughout the cytoplasm and nucleus (Fig. 4A,A′).
Fig. 4.

Zfrp8 localization in pi-RNA pathway mutants. In the wild-type germarium (A,A′) Zfrp8 is present in all cells and evenly distributed throughout nuclei and cytoplasm. In vas (B,B′), AGO3 (C,C′) and spnE (D,D′) mutants, the nuclear localization of Zfrp8 is strongly reduced. mael (E,E′) does not affect Zfrp8 nuclear localization in GSCs. Lamin (green) is used to visualize the nuclear envelope, Zfrp8 is shown in red and as a separate channel (white). Mutant alleles are indicated. w118 is used as a wild-type control. Scale bars: 10 μm. WT, wild type. For complete germaria and more mutants see supplementary material Fig. S2.
A large number of piRNA pathway proteins are enriched in the cytoplasm, often in the nuage (Lim and Kai, 2007; Pane et al., 2007; Patil and Kai, 2010). By contrast, Piwi and Mael proteins are detected in the cytoplasm, the nuage and the nucleus (Findley et al., 2003; Klenov et al., 2011; Sienski et al., 2012), and their subcellular distribution is regulated by the cytoplasmic factors Armi, Aub, Spn-E and Vas (Findley et al., 2003; Sienski et al., 2012). To investigate the possible connection between Zfrp8 and the piRNA pathway we tested the subcellular localization of Zfrp8 in a number of mutants. We found that the nuclear localization of Zfrp8 was most strongly reduced in vas, AGO3, spn-E and squ GSCs (Fig. 4; for all tested mutants see supplementary material Fig. S2).
To study the relationship between Zfrp8 and piRNA pathway factors we tested whether lack of one copy of Zfrp8 can modify the phenotypes of mutants with an established function in piRNA biogenesis, even though Zfrp8/+ ovaries do not show a notable phenotype. Zfrp8 dominantly enhanced or suppressed the ovary or egg phenotypes of the majority of piRNA pathway mutants (supplementary material Table S1A,B). The egg phenotypes of vas, AGO3 and spn-E mutants were notably enhanced by lack of one copy of Zfrp8, consistent with their effect on Zfrp8 nuclear localization. These results suggest that Zfrp8 functions in the nucleus and that its function is regulated at least in part by piRNA pathway genes.
Mael and Zfrp8 interaction
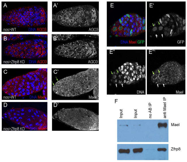
We further defined the function of Zfrp8 within the piRNA pathway by looking at the distribution of piRNA pathway proteins in Zfrp8 ovary clones and Zfrp8 KD germaria. We did not observe notable changes in Piwi nuclear localization or in the cytoplasmic distribution of Armi (data not shown; supplementary material Fig. S3). Three cytoplasmic proteins, Vas, AGO3 and Aub, which normally accumulate in the nuage of nurse cells, also show similar perinuclear localization in GSCs and cystoblasts. In Zfrp8 KD germaria their distribution was not disrupted (Fig. 5A-B′, supplementary material Fig. S3) suggesting that Zfrp8 does not affect the formation of nuage-like structures in the germarium. By contrast, the distribution of Mael was clearly changed in both Zfrp8 KD and Zfrp8 GSC clones (Fig. 5D-E′′, white arrows). In normal germaria, Mael shows strong perinuclear accumulation (Fig. 5C,C′,E-E′′, green arrows) and is also found in the cytoplasm and the nucleus. The nuage-like localization of Mael was lost in Zfrp8 GSCs and cystoblasts and Mael protein distribution appeared more uniform, reminiscent of Mael distribution previously observed in vas and spn-E mutant ovaries, where the nuage is disrupted (Findley et al., 2003).
Fig. 5.
Zfrp8 and Mael interaction. (A-E′′) The distribution of AGO3 (red in A,B, white in A′,B′) shows that depletion of Zfrp8 (nos-Gal4 Zfrp8 KD, B,B′) does not disrupt nuage formation in GSCs and cystoblasts. Localization of Mael (red in C,D, white in C′,D′) to nuage of GSCs and cystoblasts in control germaria (C,C′, green arrows), is not observed in Zfrp8 KD germaria (D,D′). Similarly, Mael was mislocalized in Zfrp8 GSC clones 10 days ACI (E-E′′). Compare mutant clone GSC and cystoblast (white arrows) and corresponding heterozygous cells (green arrows). Clones are recognized by absence of GFP (green). Mael is shown in red; DNA is in blue (each channel is shown separately in E′-E′′). (F) Immunoprecipitation from wild-type ovary extracts with anti-Mael antibody show that Zfrp8 is found in a complex with Mael. The upper panel shows western blot of extracts (Input) and co-immunoprecipitates (IP) probed with anti-Mael antibody. The lower panel shows the same western blot probed with anti-Zfrp8. For the negative control, co-immunoprecipitation without antibody (no AB) was performed.
In contrast to vas and spn-E, the egg phenotype of mael and the ovary phenotype of piwi are suppressed by loss of one copy of Zfrp8 (supplementary material Table S1), suggesting that Zfrp8 has an opposite function to that of Mael and Piwi and is required downstream of or in parallel with the two proteins.
Zfrp8, Piwi and Mael are all found in the cytoplasm and the nucleus. This led us to investigate whether the three proteins are physically associated. Co-immunoprecipitation with anti-Mael antibody (Fig. 5F; see Materials and Methods) shows that indeed Zfpr8 protein interacts with Mael, but no interaction between Zfrp8 and Piwi was observed in co-immunoprecipitation experiments using anti-Piwi antibody (data not shown). Taken together, our data show that Zfrp8 and Mael are found in the same complex, and that perinuclear accumulation of Mael depends on Zfrp8. They have antagonistic functions but do not control each other’s nuclear targeting (Fig. 4E; Fig. 5E′′).
Zfrp8 and transposon activity
Of all the functions associated with the piRNA pathway, its role in the repression of TEs has been most intensively studied. In many piRNA pathway mutants the RNA levels of TEs is strongly increased. We have chosen nine representatives of different TE classes mainly expressed in somatic cells (mdg1, Gypsy), germline cells (G-element, roo, HeT-A and TART-A) or in both soma and germline (F-element, 297 and 412) for quantitative reverse transcription polymerase chain reaction (RT-PCR) analysis (Fig. 6; see Materials and Methods).
Fig. 6.

Zfrp8 is involved in TE repression. Quantitative RT-PCR of fold accumulation of TE transcripts in young mutant ovaries relative to w118 controls (log2 scale, mean ± s.d.; n≥3, normalized to RP49/RPL32). (A) Mutations in piwi (piwi06843/piwi2), mael (maelr20/Df(3L)ED230) and aub (aubQC42/aubHN2) leads to TE de-repression. As expected, soma specific TEs (blue) were not affected by aub, but de-repressed in piwi. Germline-specific (yellow) and intermediate (green) TEs were differentially affected in different mutants. Germline-specific telomeric elements HeT-A and TART-A (black and gray) are strongly de-repressed in piwi and mael, but not in aub mutant ovaries. Mutants lacking one copy of Zfrp8 show insignificant changes of TE levels compared with mutants in Zfrp8+ background (P≥0.05). (B) Fold accumulation of transcripts in young ovaries with Zfrp8 KD in the germline (nos>Zfrp8 KD), soma (tj>Zfrp8 KD) and in controls (average nos-Gal4/+ tj-Gal4/+ UAS-Zfrp8 RNAi/+) relative to w118 ovaries (Log2 scale, mean ± s.d.; n≥6, normalized to RP49/RPL32). Major changes were observed for HeT-A and TART-A TEs in nos>Zfrp8 KD ovaries (six to ten times, P<0.01). Other TEs, with the exception of mdg1 in nos>Zfrp8 KD and roo in tj>Zfrp8 KD, were not significantly changed (P≥0.1).
For these experiments, we used RNA prepared from wild-type and mutant ovaries of newly eclosed flies (>10 hours old). At this stage, Zfrp8 KD and wild-type ovaries are both small and contain similar numbers of egg chambers. The levels of TE RNAs in these young wild-type ovaries were 3-5 times higher (P<0.01) than those in ovaries of 5-day-old flies that are usually the source for this type of experiment (supplementary material Fig. S5) (Li et al., 2013). Consequently, piRNA pathway mutants did not show as strong an increase in the levels of expression of several TEs in our experiments as noted by others (Klenov et al., 2011) (Fig. 6A). Lack of one copy of Zfrp8 did not significantly affect the level of expression of TEs in piwi, mael and aub (P>0.05 in Fig. 6A) mutant ovaries, suggesting that the phenotypic suppression by Zfrp8 we described above did not depend, or only partly depended, on reduction of transposon activity.
To assess the germline-specific effects of Zfrp8 on TE expression, we used nos-Gal4 Zfrp8 KD that strongly depleted the protein in the germline (supplementary material Fig. S1D,D′). Out of the seven TEs typically expressed in germline, RNA levels of two TEs, TART-A and HeT-A, were significantly increased in Zfrp8 KD ovaries (six to eight times, P<0.01). HeT-A and TART-A are non-long-terminal-repeat (LTR) elements that constitute Drosophila telomeres (Danilevskaya et al., 1997; Pardue et al., 2005; Shpiz and Kalmykova, 2011; Shpiz et al., 2011). Unlike roo and most other germline TEs, they have a clear cellular role in maintaining genome integrity, and at early stages of oogenesis both are mainly regulated by Piwi and Mael rather than by Aub (Fig. 6A).
In the Zfrp8 somatic KD ovaries (tj-GAL4 Zfrp8RNAi) the RNA levels of soma-specific TEs were not specifically affected, but it must be noted that in these ovaries the level of protein expression is not strongly reduced (supplementary material Fig. S1E). We did observe increased expression of one germline element, roo, about twice (P<0.003). Furthermore, in nos-GAL4 Zfrp8 ovaries the expression of one soma-specific element, mdg1, was increased threefold (P<0.001). These results suggest that Zfrp8 has a non-cell- or non-tissue-autonomous effect on the expression of these TEs.
DISCUSSION
Our studies on Zfrp8 requirement in the Drosophila ovary show that the gene is essential in stem cells. Our results suggest that Zfrp8 is not required in cells with limited developmental potential, as transient wild-type and mutant clones were similar in number and size. We also found no difference in Zfrp8 and wild-type escort cell clones, indicating that Zfrp8 is not required in these cells that multiply by self-duplication (Margolis and Spradling, 1995; Kirilly et al., 2011). Furthermore, Zfrp8 and wild-type MARCM clones induced in third instar larvae were indistinguishable in the adult antenna and legs 20 days ACI (supplementary material Fig. S5). These results support the conclusion that Zfrp8 function is primarily required in stem cells.
Despite this functional requirement, Zfrp8 protein was not enriched in Drosophila GSCs and FSCs. This is surprising, because in mice Zfrp8/PDCD2 is enriched in several types of stem cell (Ramalho-Santos et al., 2002; Mu et al., 2010). Zfrp8/PDCD2 is also highly expressed in human bone marrow and cord blood stem and precursor cells with protein levels decreasing significantly as these cells differentiate (Kokorina et al., 2012; Barboza et al., 2013).
We observed that loss of Zfrp8 in the Drosophila germline did not affect signaling from the niche to the stem cells. But the stem cells themselves are highly sensitive to loss of Zfrp8. In both Zfrp8germline stem cell clones and Zfr8 KD germaria we observed abnormal spectrosomes reminiscent of fusomes. These phenotypes suggest that these germline stem cells are losing stem identity and show features of a stem cell and a more advanced cystocyte. Germline and somatic stem cells and their daughter cells ultimately stop dividing when depleted of Zfrp8 but continue to survive for several days, as evident from the phenotype of the persistent stem cell clones. Similarly, in leukemia and in cancer cell lines that initially have high levels of the protein, reduction of Zfrp8/PDCD2 correlates with delay or arrest of the cell cycle rather than cell death (Barboza et al., 2013).
The most severe abnormalities were observed 10-20 days ACI in Zfrp8 GSC clones induced in larvae (Fig. 2) and adults (data not shown). The phenotype of Zfrp8 KD ovarioles also became more pronounced with age, starting from a relatively normal-looking germarium and a few egg chambers (Fig. 3H,J) in young flies, to ovarioles made up of disorganized cysts (Fig. 3A), and finally, to ovarioles in which germ cells were almost entirely absent (Fig. 3A, arrow). The temporal change in phenotype can be explained in two ways. First, it is possible that Zfrp8 levels are initially high enough in mutant and KD stem cells to support a few divisions and the formation of mutant cysts. However, as Zfrp8 is gradually depleted the cells stop dividing and are eventually lost. Alternatively, lack of Zfrp8 may induce changes in parental cells that affect the developmental potential of the daughter cells. For instance, chromatin modifications could be affected in the absence of Zfrp8, but it could take several cell generations for these changes to have a phenotypic effect. In both these scenarios, loss of Zfrp8 would predominantly affect cells undergoing constant or rapid divisions, such as stem cells and cancer cells.
The loss of asymmetry in the stem cells, the mislocalization of BicD and Orb proteins to and within the oocyte, the mislocalization of Zfrp8 protein in GSCs of several piRNA pathway mutants, and the genetic interaction of Zfrp8 with piRNA pathway genes suggested a connection between Zfrp8 and the piRNA pathway. The de-repression of the subset of transposons in Zfrp8 KD ovaries further links the gene with the piRNA pathway.
We have tested several LTR and non-LTR retroelements that represent three major TE classes based on their tissue-specific activity in the germline, soma or in both tissues (intermediate) (Malone et al., 2009; Sienski et al., 2012; Rozhkov et al., 2013). When Zfrp8 is depleted in the germline, two out of seven intermediate and germline elements tested, HeT-A and TART, show significant de-repression. These elements are different from the majority of Drosophila TEs. The HeT-A, TART and the TAHRE elements are integral components of fly telomere. Their activity is tightly regulated and is required to protect chromosome ends (Danilevskaya et al., 1997; George et al., 2010; Shpiz and Kalmykova, 2011; Shpiz et al., 2011). These elements, like other TEs, are controlled by the piRNA machinery, but their primary piRNAs are likely to be derived from the same telomeric loci that are also their targets for repression. By contrast, the majority of primary piRNAs are derived from piRNA clusters and target TEs dispersed throughout the genome (Brennecke et al., 2007; Yin and Lin, 2007). Furthermore, the repression of TART and HeT-A in the germline involves an unusual combination of piRNA factors. We found that at early stages of oogenesis they appear to be regulated by piwi and mael, but not by the germline-specific Piwi family member Aub (Fig. 6A). This result is in agreement with recent studies on piwi function in the soma and germline that showed that HeT-A and TART elements are among the TEs most strongly regulated by Piwi in the germline (Rozhkov et al., 2013). Thus, Zfrp8 may target the same TEs as Piwi and Mael but not those regulated by Aub.
De-repression of TEs caused by Zfrp8 KD could be responsible for the enhancement of developmental defects seen in piRNA pathway mutants. For instance, the increase of TE transcripts may enhance dorsoventral patterning defects in armi, AGO3, aub, spnE and vas because of the competition between TE transcripts and oocyte polarity factors for the same RNA transport machinery (Van De Bor et al., 2005; Chen et al., 2007; Klattenhoff et al., 2007; Navarro et al., 2009). However, the interaction of Zfrp8 with the piRNA pathway machinery seems to be more complex. Zfrp8 enhanced the egg phenotype of only three mutants, spnE, AGO3 and vas, and in these mutants the nuclear localization of Zfrp8 protein was also affected. These results suggest that Zfrp8 functions downstream of the three factors.
Both piwi and mael are dominantly suppressed by Zfrp8. Both these factors have important nuclear functions, regulating chromatin modifications and controlling TEs at the transcriptional level, and both are required to repress HeT-A and TART-A elements. Zfrp8 could suppress piwi or mael by inducing a competing chromatin modification at the genomic loci targeted by Piwi or Mael. Chromatin modifications are generally stable through several cell generations (Trifonov, 2011; Rando, 2012). Such a function would therefore be consistent with the temporal changes of phenotypes in Zfrp8 ovarian clones and KD ovarioles.
Although Piwi and Mael target the same genomic loci, no interaction between the two proteins have been detected (Sato et al., 2011; Le Thomas et al., 2013). Our co-immunoprecipitation experiments suggest that Zfrp8 complexes with Mael but not with Piwi, indicating that the observed genetic interaction between Zfrp8 and piwi may be mediated by mael. Mael is one of the most enigmatic proteins in the piRNA pathway. It is found in the cytoplasm, nuage and nucleus, and has been implicated in diverse cellular processes including the ping-pong piRNA amplification cycle in the germline (Findley et al., 2003; Aravin et al., 2009), MTOC assembley in the oocyte (Sato et al., 2011) and Piwi-dependent chromatin modification in somatic cells (Sienski et al., 2012). Zfrp8/PDCD2 is also required in the soma and germline and may function both in the cytoplasm and in nuclei (Scarr and Sharp, 2002; Mu et al., 2010). However, in contrast to mael, Zfrp8 homozygous mutants are lethal and Zfrp8 ovaries show a stronger phenotype. Based on the observation that Mael and Zfrp8 are found in the same complex and that Zfrp8 dominantly suppresses Mael, we propose that they act in opposite fashion on a common target, whether during piRNA biogenesis or chromatin modification.
MATERIALS AND METHODS
Fly lines and genetic interactions
We obtained a Zfrp8 RNAi construct in the VALIUM22 vector (line GL00541) from the TRiP at Harvard Medical School, Boston, MA, USA. The soma-specific Zfrp8RNAi line (P{GD4600}v11521) was obtained from the Vienna Drosophila RNAi Center (Dietzl et al., 2007). The nos-Gal4 driver (P{GAL4::VP16-nos.UTR}), alleles of aub, cuff, tud, vas and piwi2 were obtained from T. Schupbach (Princeton, NJ, USA), piwi1 and piwi2 alleles from H. Lin (New Haven, CT, USA) and tj-GAL4 (tj-GAL4/Cyo; tub-GAL80ts/MKRS) from S. DiNardo (Philadelphia, PA, USA). Other mutant alleles, balancer and deficiency stocks were from the Bloomington Stock Center.
UAS-GFP-PDCD2 was made by RT-PCR amplification of the human PDCD2 coding region (Barboza et al., 2013). The gene was cloned into the Gateway vector pDONR4 (Life Technologies) and subsequently transferred into pPGW (Gateway). Transgenic fly lines were created following standard protocols (Rubin and Spradling, 1982; Brand and Perrimon, 1993). For RNAi experiments, flies were raised at 29°C.
For genetic interaction experiments, the Zfpr8null allele (Minakhina et al., 2007) was recombined/combined with alleles of each gene tested (supplementary material Table S1A,B). Eggs were collected from 5- to 7-day-old females and allowed to develop for 2 days at 25°C for examination of egg phenotypes. Mutant females that produced few or no eggs were dissected and 10-15 ovaries of 2-, 5- and 14-day-old females were analyzed.
Clonal analysis
The fly stocks used to induce MARCM clones have been previously described (Lee and Luo, 2001; Minakhina and Steward, 2010). To induce clones, third instar larvae and 3-day-old adults of the appropriate genotype were exposed to 38°C for 60 minutes in the morning of two consecutive days. Ovaries were dissected, fixed stained and analyzed 2 and 5 days ACI, for transient clones, and 10 and 20 days ACI, for persistent clones.
The FLP/FRP site-specific recombination system was used to generate mutant clones with a heat-shock promoter (Xu and Rubin, 1993). We induced mutant clones in FRTG13 UAS-mCD8-GFP/FRTG13 Zfrp8null (Zfrp8) larvae. More than 200 ovarioles of each genotype were analyzed on a Zeiss Axioplan-2 microscope.
Zfrp8 antibody
The C-terminal Zfrp8 sequence coding for amino acids 168 to 347 of Zfrp8 was cloned into the pET15 vector expressed, and purified following the standard protocols of the Northeast Structural Genomics (NESG) consortium (Acton et al., 2011). Polyclonal antibodies were raised in rabbits and affinity purified at Pocono Rabbit Farm and Laboratory (Canadensis, PA, USA). Antibodies were tested on western blots and by immunostaining ovaries (supplementary material Fig. S1).
Co-immunoprecipitation
Co-immunoprecipitation with monoclonal mouse anti-Mael and anti-Piwi antibody (Saito et al., 2006; Sato et al., 2011) was performed in the presence of RNase inhibitor RNaseOUT (Invitrogen) as previously described (Brennecke et al., 2007). Ovaries from 50 young flies (<20 hours old) were used for each experiment. Proteins were analyzed by western blotting using rabbit polyclonal anti-Mael, anti-Piwi and anti-Zfrp8.
Antibodies and microscopy
Rat anti-Vas antibody (1:20) developed by A. Spradling and D. Williams and mouse anti-1B1 antibody (1:20) developed by H. Lipshitz were obtained from the Developmental Studies Hybridoma Bank (Iowa University, Iowa City, IA, USA). Rabbit anti P-MAD (anti-phosphorylated Smad1, PS1) used at 1:3500 was given to us by N. Yakoby (Rutgers University, Camden, NJ, USA) (Persson et al., 1998; Niepielko et al., 2011). Monoclonal mouse anti-Mael (1:200), anti-Armi (1:200) and anti-Piwi (1:500) were a gift from M. C. Siomi (University of Tokyo, Tokyo, Japan) (Saito et al., 2006; Sato et al., 2011). Polyclonal rabbit anti-Aub (1:2000); anti-AGO3 (1:250) and anti-Piwi (1:500) were from T. Schupbach (Princeton University, Princeton, NJ, USA) and G. Hannon (Cold Spring Harbor Laboratory, Cold Spring Harbor, NY, USA) (Brennecke et al., 2007). Polyclonal rabbit anti-Mael (1:200) was a gift from H. Ruohola-Baker (University of Washington, Seattle, WA, USA) (Findley et al., 2003). Phalloidin-546 (Invitrogen) and secondary antibodies (Jackson Laboratories) were used at 1:300. Hoechst 33258 (1:5000) was used to stain DNA. Images were captured using a Leica DM IRBE SP2 or Leica TSC SP5 laser scanning confocal microscope (objectives 40× and 63× oil), analyzed with Leica Microsystems software and further processed using Adobe Photoshop.
Quantitative RT-PCR
The level of TE transcripts depends on age and may be dependent on the stage of egg chambers (supplementary material Fig. S4). For comparative analysis, we used young virgin ovaries (<10 hours old). RNA was isolated from 10-20 ovaries using RNeasy Plus Mini kit (Qiagen). Quantitative RT-PCR was performed as described in the manufacturer’s instructions using the QuantiTect SYBR Green kit (Qiagen), Smart cycler II (Cepheid) and the relative standard curve method. Primers used for RT-PCT are listed in supplementary material Table S2. Transcript levels were normalized to those of Rp49. nos-GAL4/+, tj-GAL4/+ and UAS-Zfrp8RNAi/+ were used as control ovaries, and all data were normalized to the transcript levels in w118 ovaries (baseline=1). At least two biological and two technical replicates were performed for each genotype. Statistical significance (P-value) was determined using two-tailed Student’s t-test.
Supplementary Material
Acknowledgments
We thank T. Schupbach, G. Desphande and E. Reilly for helpful comments on the manuscript. The TRiP at Harvard Medical School (NIH/NIGMS R01-GM084947) is acknowledged for providing the transgenic Zfrp8RNAi fly stock. We also thank L. Nguyen and J. Sussman for expert fly food preparation and stock maintenance, B. MacTaggart for the help with the genetic screen, G. Hannon, H. Ruohola-Baker, T. Schupbach, M. C. Siomi, and N. Yakoby for antibodies, and H. Lin, S. DiNardo and T. Schupbach for fly stocks.
Footnotes
Competing interests
The authors declare no competing financial interests.
Author contributions
S.M. and N.C. prepared the manuscript and performed experiments and data analysis. R.S. conceived the studies and prepared and edited the manuscript.
Funding
This work was supported by National Institutes of Health (NIH) [NIHD018055 and 5R01GM089992]; and by the Goldsmith Foundation. Deposited in PMC for release after 12 months.
Supplementary material
Supplementary material available online at http://dev.biologists.org/lookup/suppl/doi:10.1242/dev.101410/-/DC1
References
- Acton T. B., Xiao R., Anderson S., Aramini J., Buchwald W. A., Ciccosanti C., Conover K., Everett J., Hamilton K., Huang Y. J., et al. (2011). Preparation of protein samples for NMR structure, function, and small-molecule screening studies. Methods Enzymol. 493, 21–60 [DOI] [PMC free article] [PubMed] [Google Scholar]
- Aravin A. A., van der Heijden G. W., Castañeda J., Vagin V. V., Hannon G. J., Bortvin A. (2009). Cytoplasmic compartmentalization of the fetal piRNA pathway in mice. PLoS Genet. 5, e1000764 [DOI] [PMC free article] [PubMed] [Google Scholar]
- Barboza N., Minakhina S., Medina D. J., Balsara B., Greenwood S., Huzzy L., Rabson A. B., Steward R., Schaar D. G. (2013). PDCD2 functions in cancer cell proliferation and predicts relapsed leukemia. Cancer Biol. Ther. 14, 546–555 [DOI] [PMC free article] [PubMed] [Google Scholar]
- Brand A. H., Perrimon N. (1993). Targeted gene expression as a means of altering cell fates and generating dominant phenotypes. Development 118, 401–415 [DOI] [PubMed] [Google Scholar]
- Brennecke J., Aravin A. A., Stark A., Dus M., Kellis M., Sachidanandam R., Hannon G. J. (2007). Discrete small RNA-generating loci as master regulators of transposon activity in Drosophila. Cell 128, 1089–1103 [DOI] [PubMed] [Google Scholar]
- Brower-Toland B., Findley S. D., Jiang L., Liu L., Yin H., Dus M., Zhou P., Elgin S. C., Lin H. (2007). Drosophila PIWI associates with chromatin and interacts directly with HP1a. Genes Dev. 21, 2300–2311 [DOI] [PMC free article] [PubMed] [Google Scholar]
- Chen Y., Pane A., Schüpbach T. (2007). Cutoff and aubergine mutations result in retrotransposon upregulation and checkpoint activation in Drosophila. Curr. Biol. 17, 637–642 [DOI] [PMC free article] [PubMed] [Google Scholar]
- Cox D. N., Chao A., Baker J., Chang L., Qiao D., Lin H. (1998). A novel class of evolutionarily conserved genes defined by piwi are essential for stem cell self-renewal. Genes Dev. 12, 3715–3727 [DOI] [PMC free article] [PubMed] [Google Scholar]
- Cox D. N., Chao A., Lin H. (2000). piwi encodes a nucleoplasmic factor whose activity modulates the number and division rate of germline stem cells. Development 127, 503–514 [DOI] [PubMed] [Google Scholar]
- Danilevskaya O. N., Arkhipova I. R., Traverse K. L., Pardue M. L. (1997). Promoting in tandem: the promoter for telomere transposon HeT-A and implications for the evolution of retroviral LTRs. Cell 88, 647–655 [DOI] [PubMed] [Google Scholar]
- Darricarrère N., Liu N., Watanabe T., Lin H. (2013). Function of Piwi, a nuclear Piwi/Argonaute protein, is independent of its slicer activity. Proc. Natl. Acad. Sci. USA 110, 1297–1302 [DOI] [PMC free article] [PubMed] [Google Scholar]
- de Cuevas M., Lee J. K., Spradling A. C. (1996). alpha-spectrin is required for germline cell division and differentiation in the Drosophila ovary. Development 122, 3959–3968 [DOI] [PubMed] [Google Scholar]
- Dietzl G., Chen D., Schnorrer F., Su K. C., Barinova Y., Fellner M., Gasser B., Kinsey K., Oppel S., Scheiblauer S., et al. (2007). A genome-wide transgenic RNAi library for conditional gene inactivation in Drosophila. Nature 448, 151–156 [DOI] [PubMed] [Google Scholar]
- Findley S. D., Tamanaha M., Clegg N. J., Ruohola-Baker H. (2003). Maelstrom, a Drosophila spindle-class gene, encodes a protein that colocalizes with Vasa and RDE1/AGO1 homolog, Aubergine, in nuage. Development 130, 859–871 [DOI] [PubMed] [Google Scholar]
- Fox D., Morris L., Nystul T., Spradling A. (2008). Lineage analysis of stem cells. In Stem Book: Innitiative in Innovative Computing at Harvard University (ed. Girard L.). Cambridge, MA: Harvard Stem Cell Institute; [PubMed] [Google Scholar]
- George J. A., Traverse K. L., DeBaryshe P. G., Kelley K. J., Pardue M. L. (2010). Evolution of diverse mechanisms for protecting chromosome ends by Drosophila TART telomere retrotransposons. Proc. Natl. Acad. Sci. USA 107, 21052–21057 [DOI] [PMC free article] [PubMed] [Google Scholar]
- Gunawardane L. S., Saito K., Nishida K. M., Miyoshi K., Kawamura Y., Nagami T., Siomi H., Siomi M. C. (2007). A slicer-mediated mechanism for repeat-associated siRNA 5′ end formation in Drosophila. Science 315, 1587–1590 [DOI] [PubMed] [Google Scholar]
- Guzzardo P. M., Muerdter F., Hannon G. J. (2013). The piRNA pathway in flies: highlights and future directions. Curr. Opin. Genet. Dev. 23, 44–52 [DOI] [PMC free article] [PubMed] [Google Scholar]
- Harris A. N., Macdonald P. M. (2001). Aubergine encodes a Drosophila polar granule component required for pole cell formation and related to eIF2C. Development 128, 2823–2832 [DOI] [PubMed] [Google Scholar]
- Huang X. A., Yin H., Sweeney S., Raha D., Snyder M., Lin H. (2013). A major epigenetic programming mechanism guided by piRNAs. Dev. Cell 24, 502–516 [DOI] [PMC free article] [PubMed] [Google Scholar]
- Ishizu H., Nagao A., Siomi H. (2011). Gatekeepers for Piwi-piRNA complexes to enter the nucleus. Curr. Opin. Genet. Dev. 21, 484–490 [DOI] [PubMed] [Google Scholar]
- Juliano C., Wang J., Lin H. (2011). Uniting germline and stem cells: the function of Piwi proteins and the piRNA pathway in diverse organisms. Annu. Rev. Genet. 45, 447–469 [DOI] [PMC free article] [PubMed] [Google Scholar]
- Kai T., Spradling A. (2003). An empty Drosophila stem cell niche reactivates the proliferation of ectopic cells. Proc. Natl. Acad. Sci. USA 100, 4633–4638 [DOI] [PMC free article] [PubMed] [Google Scholar]
- King F. J., Szakmary A., Cox D. N., Lin H. (2001). Yb modulates the divisions of both germline and somatic stem cells through piwi- and hh-mediated mechanisms in the Drosophila ovary. Mol. Cell 7, 497–508 [DOI] [PubMed] [Google Scholar]
- Kirilly D., Xie T. (2007). The Drosophila ovary: an active stem cell community. Cell Res. 17, 15–25 [DOI] [PubMed] [Google Scholar]
- Kirilly D., Wang S., Xie T. (2011). Self-maintained escort cells form a germline stem cell differentiation niche. Development 138, 5087–5097 [DOI] [PMC free article] [PubMed] [Google Scholar]
- Klattenhoff C., Bratu D. P., McGinnis-Schultz N., Koppetsch B. S., Cook H. A., Theurkauf W. E. (2007). Drosophila rasiRNA pathway mutations disrupt embryonic axis specification through activation of an ATR/Chk2 DNA damage response. Dev. Cell 12, 45–55 [DOI] [PubMed] [Google Scholar]
- Klenov M. S., Lavrov S. A., Stolyarenko A. D., Ryazansky S. S., Aravin A. A., Tuschl T., Gvozdev V. A. (2007). Repeat-associated siRNAs cause chromatin silencing of retrotransposons in the Drosophila melanogaster germline. Nucleic Acids Res. 35, 5430–5438 [DOI] [PMC free article] [PubMed] [Google Scholar]
- Klenov M. S., Sokolova O. A., Yakushev E. Y., Stolyarenko A. D., Mikhaleva E. A., Lavrov S. A., Gvozdev V. A. (2011). Separation of stem cell maintenance and transposon silencing functions of Piwi protein. Proc. Natl. Acad. Sci. USA 108, 18760–18765 [DOI] [PMC free article] [PubMed] [Google Scholar]
- Kokorina N. A., Granier C. J., Zakharkin S. O., Davis S., Rabson A. B., Sabaawy H. E. (2012). PDCD2 knockdown inhibits erythroid but not megakaryocytic lineage differentiation of human hematopoietic stem/progenitor cells. Exp. Hematol. 40, 1028–1042 e1023 [DOI] [PMC free article] [PubMed] [Google Scholar]
- Lantz V., Chang J. S., Horabin J. I., Bopp D., Schedl P. (1994). The Drosophila orb RNA-binding protein is required for the formation of the egg chamber and establishment of polarity. Genes Dev. 8, 598–613 [DOI] [PubMed] [Google Scholar]
- Le Thomas A., Rogers A. K., Webster A., Marinov G. K., Liao S. E., Perkins E. M., Hur J. K., Aravin A. A., Tóth K. F. (2013). Piwi induces piRNA-guided transcriptional silencing and establishment of a repressive chromatin state. Genes Dev. 27, 390–399 [DOI] [PMC free article] [PubMed] [Google Scholar]
- Lee T., Luo L. (2001). Mosaic analysis with a repressible cell marker (MARCM) for Drosophila neural development. Trends Neurosci. 24, 251–254 [DOI] [PubMed] [Google Scholar]
- Li C., Vagin V. V., Lee S., Xu J., Ma S., Xi H., Seitz H., Horwich M. D., Syrzycka M., Honda B. M., et al. (2009). Collapse of germline piRNAs in the absence of Argonaute3 reveals somatic piRNAs in flies. Cell 137, 509–521 [DOI] [PMC free article] [PubMed] [Google Scholar]
- Li W., Prazak L., Chatterjee N., Grüninger S., Krug L., Theodorou D., Dubnau J. (2013). Activation of transposable elements during aging and neuronal decline in Drosophila. Nat. Neurosci. 16, 529–531 [DOI] [PMC free article] [PubMed] [Google Scholar]
- Lim A. K., Kai T. (2007). Unique germ-line organelle, nuage, functions to repress selfish genetic elements in Drosophila melanogaster. Proc. Natl. Acad. Sci. USA 104, 6714–6719 [DOI] [PMC free article] [PubMed] [Google Scholar]
- Losick V. P., Morris L. X., Fox D. T., Spradling A. (2011). Drosophila stem cell niches: a decade of discovery suggests a unified view of stem cell regulation. Dev. Cell 21, 159–171 [DOI] [PMC free article] [PubMed] [Google Scholar]
- Malone C. D., Brennecke J., Dus M., Stark A., McCombie W. R., Sachidanandam R., Hannon G. J. (2009). Specialized piRNA pathways act in germline and somatic tissues of the Drosophila ovary. Cell 137, 522–535 [DOI] [PMC free article] [PubMed] [Google Scholar]
- Mani S. R., Juliano C. E. (2013). Untangling the web: the diverse functions of the PIWI/piRNA pathway. Mol. Reprod. Dev. 80, 632–664 [DOI] [PMC free article] [PubMed] [Google Scholar]
- Margolis J., Spradling A. (1995). Identification and behavior of epithelial stem cells in the Drosophila ovary. Development 121, 3797–3807 [DOI] [PubMed] [Google Scholar]
- Marygold S. J., Leyland P. C., Seal R. L., Goodman J. L., Thurmond J., Strelets V. B., Wilson R. J.; FlyBase consortium (2013). FlyBase: improvements to the bibliography. Nucleic Acids Res. 41 D751–D757 [DOI] [PMC free article] [PubMed] [Google Scholar]
- Matthews J. M., Bhati M., Lehtomaki E., Mansfield R. E., Cubeddu L., Mackay J. P. (2009). It takes two to tango: the structure and function of LIM, RING, PHD and MYND domains. Curr. Pharm. Des. 15, 3681–3696 [DOI] [PubMed] [Google Scholar]
- Minakhina S., Steward R. (2010). Hematopoietic stem cells in Drosophila. Development 137, 27–31 [DOI] [PMC free article] [PubMed] [Google Scholar]
- Minakhina S., Druzhinina M., Steward R. (2007). Zfrp8, the Drosophila ortholog of PDCD2, functions in lymph gland development and controls cell proliferation. Development 134, 2387–2396 [DOI] [PubMed] [Google Scholar]
- Morrison S. J., Spradling A. C. (2008). Stem cells and niches: mechanisms that promote stem cell maintenance throughout life. Cell 132, 598–611 [DOI] [PMC free article] [PubMed] [Google Scholar]
- Mu W., Munroe R. J., Barker A. K., Schimenti J. C. (2010). PDCD2 is essential for inner cell mass development and embryonic stem cell maintenance. Dev. Biol. 347, 279–288 [DOI] [PMC free article] [PubMed] [Google Scholar]
- Munn K., Steward R. (2000). The shut-down gene of Drosophila melanogaster encodes a novel FK506-binding protein essential for the formation of germline cysts during oogenesis. Genetics 156, 245–256 [DOI] [PMC free article] [PubMed] [Google Scholar]
- Navarro C., Bullock S., Lehmann R. (2009). Altered dynein-dependent transport in piRNA pathway mutants. Proc. Natl. Acad. Sci. USA 106, 9691–9696 [DOI] [PMC free article] [PubMed] [Google Scholar]
- Niepielko M. G., Hernáiz-Hernández Y., Yakoby N. (2011). BMP signaling dynamics in the follicle cells of multiple Drosophila species. Dev. Biol. 354, 151–159 [DOI] [PubMed] [Google Scholar]
- Nishida K. M., Okada T. N., Kawamura T., Mituyama T., Kawamura Y., Inagaki S., Huang H., Chen D., Kodama T., Siomi H., et al. (2009). Functional involvement of Tudor and dPRMT5 in the piRNA processing pathway in Drosophila germlines. EMBO J. 28, 3820–3831 [DOI] [PMC free article] [PubMed] [Google Scholar]
- Nishimasu H., Ishizu H., Saito K., Fukuhara S., Kamatani M. K., Bonnefond L., Matsumoto N., Nishizawa T., Nakanaga K., Aoki J., et al. (2012). Structure and function of Zucchini endoribonuclease in piRNA biogenesis. Nature 491, 284–287 [DOI] [PubMed] [Google Scholar]
- Oh J., Steward R. (2001). Bicaudal-D is essential for egg chamber formation and cytoskeletal organization in drosophila oogenesis. Dev. Biol. 232, 91–104 [DOI] [PubMed] [Google Scholar]
- Olivieri D., Sykora M. M., Sachidanandam R., Mechtler K., Brennecke J. (2010). An in vivo RNAi assay identifies major genetic and cellular requirements for primary piRNA biogenesis in Drosophila. EMBO J. 29, 3301–3317 [DOI] [PMC free article] [PubMed] [Google Scholar]
- Olivieri D., Senti K. A., Subramanian S., Sachidanandam R., Brennecke J. (2012). The cochaperone shutdown defines a group of biogenesis factors essential for all piRNA populations in Drosophila. Mol. Cell 47, 954–969 [DOI] [PMC free article] [PubMed] [Google Scholar]
- Pane A., Wehr K., Schüpbach T. (2007). zucchini and squash encode two putative nucleases required for rasiRNA production in the Drosophila germline. Dev. Cell 12, 851–862 [DOI] [PMC free article] [PubMed] [Google Scholar]
- Pardue M. L., Rashkova S., Casacuberta E., DeBaryshe P. G., George J. A., Traverse K. L. (2005). Two retrotransposons maintain telomeres in Drosophila. Chromosome Res. 13, 443–453 [DOI] [PMC free article] [PubMed] [Google Scholar]
- Paré C., Suter B. (2000). Subcellular localization of Bic-D:GFP is linked to an asymmetric oocyte nucleus. J. Cell Sci. 113, 2119–2127 [DOI] [PubMed] [Google Scholar]
- Patil V. S., Kai T. (2010). Repression of retroelements in Drosophila germline via piRNA pathway by the Tudor domain protein Tejas. Curr. Biol. 20, 724–730 [DOI] [PubMed] [Google Scholar]
- Peng J. C., Lin H. (2013). Beyond transposons: the epigenetic and somatic functions of the Piwi-piRNA mechanism. Curr. Opin. Cell Biol. 25, 190–194 [DOI] [PMC free article] [PubMed] [Google Scholar]
- Persson U., Izumi H., Souchelnytskyi S., Itoh S., Grimsby S., Engström U., Heldin C. H., Funa K., ten Dijke P. (1998). The L45 loop in type I receptors for TGF-beta family members is a critical determinant in specifying Smad isoform activation. FEBS Lett. 434, 83–87 [DOI] [PubMed] [Google Scholar]
- Preall J. B., Czech B., Guzzardo P. M., Muerdter F., Hannon G. J. (2012). Shutdown is a component of the Drosophila piRNA biogenesis machinery. RNA 18, 1446–1457 [DOI] [PMC free article] [PubMed] [Google Scholar]
- Qi H., Watanabe T., Ku H. Y., Liu N., Zhong M., Lin H. (2011). The Yb body, a major site for Piwi-associated RNA biogenesis and a gateway for Piwi expression and transport to the nucleus in somatic cells. J. Biol. Chem. 286, 3789–3797 [DOI] [PMC free article] [PubMed] [Google Scholar]
- Ramalho-Santos M., Yoon S., Matsuzaki Y., Mulligan R. C., Melton D. A. (2002). “Stemness”: transcriptional profiling of embryonic and adult stem cells. Science 298, 597–600 [DOI] [PubMed] [Google Scholar]
- Rando O. J. (2012). Combinatorial complexity in chromatin structure and function: revisiting the histone code. Curr. Opin. Genet. Dev. 22, 148–155 [DOI] [PMC free article] [PubMed] [Google Scholar]
- Rozhkov N. V., Hammell M., Hannon G. J. (2013). Multiple roles for Piwi in silencing Drosophila transposons. Genes Dev. 27, 400–412 [DOI] [PMC free article] [PubMed] [Google Scholar]
- Rubin G. M., Spradling A. C. (1982). Genetic transformation of Drosophila with transposable element vectors. Science 218, 348–353 [DOI] [PubMed] [Google Scholar]
- Saito K., Nishida K. M., Mori T., Kawamura Y., Miyoshi K., Nagami T., Siomi H., Siomi M. C. (2006). Specific association of Piwi with rasiRNAs derived from retrotransposon and heterochromatic regions in the Drosophila genome. Genes Dev. 20, 2214–2222 [DOI] [PMC free article] [PubMed] [Google Scholar]
- Saito K., Ishizu H., Komai M., Kotani H., Kawamura Y., Nishida K. M., Siomi H., Siomi M. C. (2010). Roles for the Yb body components Armitage and Yb in primary piRNA biogenesis in Drosophila. Genes Dev. 24, 2493–2498 [DOI] [PMC free article] [PubMed] [Google Scholar]
- Sato K., Nishida K. M., Shibuya A., Siomi M. C., Siomi H. (2011). Maelstrom coordinates microtubule organization during Drosophila oogenesis through interaction with components of the MTOC. Genes Dev. 25, 2361–2373 [DOI] [PMC free article] [PubMed] [Google Scholar]
- Scarr R. B., Sharp P. A. (2002). PDCD2 is a negative regulator of HCF-1 (C1). Oncogene 21, 5245–5254 [DOI] [PubMed] [Google Scholar]
- Shpiz S., Kalmykova A. (2011). Role of piRNAs in the Drosophila telomere homeostasis. Mob. Genet. Elements 1, 274–309 [DOI] [PMC free article] [PubMed] [Google Scholar]
- Shpiz S., Olovnikov I., Sergeeva A., Lavrov S., Abramov Y., Savitsky M., Kalmykova A. (2011). Mechanism of the piRNA-mediated silencing of Drosophila telomeric retrotransposons. Nucleic Acids Res. 39, 8703–8711 [DOI] [PMC free article] [PubMed] [Google Scholar]
- Siddiqi S., Matushansky I. (2012). Piwis and piwi-interacting RNAs in the epigenetics of cancer. J. Cell. Biochem. 113, 373–380 [DOI] [PubMed] [Google Scholar]
- Sienski G., Dönertas D., Brennecke J. (2012). Transcriptional silencing of transposons by Piwi and maelstrom and its impact on chromatin state and gene expression. Cell 151, 964–980 [DOI] [PMC free article] [PubMed] [Google Scholar]
- Siomi M. C., Sato K., Pezic D., Aravin A. A. (2011). PIWI-interacting small RNAs: the vanguard of genome defence. Nat. Rev. Mol. Cell Biol. 12, 246–258 [DOI] [PubMed] [Google Scholar]
- Spradling A., Fuller M. T., Braun R. E., Yoshida S. (2011). Germline stem cells. Cold Spring Harb. Perspect. Biol. 3, a002642 [DOI] [PMC free article] [PubMed] [Google Scholar]
- Szakmary A., Cox D. N., Wang Z., Lin H. (2005). Regulatory relationship among piwi, pumilio, and bag-of-marbles in Drosophila germline stem cell self-renewal and differentiation. Curr. Biol. 15, 171–178 [DOI] [PubMed] [Google Scholar]
- Trifonov E. N. (2011). Thirty years of multiple sequence codes. Genomics Proteomics Bioinformatics 9, 1–6 [DOI] [PMC free article] [PubMed] [Google Scholar]
- Tweedie S., Ashburner M., Falls K., Leyland P., McQuilton P., Marygold S., Millburn G., Osumi-Sutherland D., Schroeder A., Seal R., et al. ; FlyBase Consortium (2009). FlyBase: enhancing Drosophila Gene Ontology annotations. Nucleic Acids Res. 37 D555–D559 [DOI] [PMC free article] [PubMed] [Google Scholar]
- Vagin V. V., Klenov M. S., Kalmykova A. I., Stolyarenko A. D., Kotelnikov R. N., Gvozdev V. A. (2004). The RNA interference proteins and vasa locus are involved in the silencing of retrotransposons in the female germline of Drosophila melanogaster. RNA Biol. 1, 53–57 [PubMed] [Google Scholar]
- Vagin V. V., Sigova A., Li C., Seitz H., Gvozdev V., Zamore P. D. (2006). A distinct small RNA pathway silences selfish genetic elements in the germline. Science 313, 320–324 [DOI] [PubMed] [Google Scholar]
- Van De Bor V., Hartswood E., Jones C., Finnegan D., Davis I. (2005). gurken and the I factor retrotransposon RNAs share common localization signals and machinery. Dev. Cell 9, 51–62 [DOI] [PubMed] [Google Scholar]
- Xu T., Rubin G. M. (1993). Analysis of genetic mosaics in developing and adult Drosophila tissues. Development 117, 1223–1237 [DOI] [PubMed] [Google Scholar]
- Yin H., Lin H. (2007). An epigenetic activation role of Piwi and a Piwi-associated piRNA in Drosophila melanogaster. Nature 450, 304–308 [DOI] [PubMed] [Google Scholar]
Associated Data
This section collects any data citations, data availability statements, or supplementary materials included in this article.




