Abstract
A cancer is a robustly evolving cell population originating from a normal diploid cell. Improper chromosome segregation causes aneuploidy, a driving force of cancer development and malignant progression. Telomeric repeat binding factor 1 (TRF1) has been established as a telomeric protein that negatively regulates telomere elongation by telomerase and promotes efficient DNA replication at telomeres. Intriguingly, overexpression of a mitotic kinase, Aurora-A, compromises efficient microtubule-kinetochore attachment in a TRF1-dependent manner. However, the precise role of TRF1 in mitosis remains elusive. Here we demonstrate that TRF1 is required for the centromeric function of Aurora-B, which ensures proper chromosome segregation. TRF1 depletion abolishes centromeric recruitment of Aurora-B and loosens sister centromere cohesion, resulting in the induction of merotelic kinetochore attachments, lagging chromosomes, and micronuclei. Accordingly, an absence of TRF1 in human and mouse diploid cells induces aneuploidy. These phenomena seem to be telomere independent, because a telomere-unbound TRF1 mutant can suppress the TRF1 knockdown phenotype. These observations indicate that TRF1 regulates the rigidity of the microtubule-kinetochore attachment, contributing to proper chromosome segregation and the maintenance of genomic integrity.
INTRODUCTION
Proper segregation of chromosomes is required for the genomic integrity of dividing cells. Its failure leads to aneuploidy, which is closely associated with carcinogenesis. Aneuploidy is mechanically caused by defects in the accurate regulation of centrosome number, sister chromatid cohesion, microtubule-kinetochore attachment, and the spindle assembly checkpoint (SAC) (1). For example, overexpression of the mitotic kinase Aurora-A, which is often observed in various cancers (2), perturbs microtubule-kinetochore attachment and the SAC, resulting in cytokinetic failure and tetraploidization. Recently, we reported that Aurora-A-induced lagging chromosomes, which occur because of a failure in microtubule-kinetochore attachment, occur only in the presence of telomeric repeat binding factor 1 (TRF1) (3).
TRF1 is a component of the telomeric shelterin complex, which consists of six proteins (TRF1, TRF2, TRF1-interacting nuclear protein 2 [TIN2], TPP1 [also known as TINT1, PTOP, and PIP1], protection of telomeres protein 1 [POT1], and repressor/activator site binding protein 1 [RAP1]) and regulates telomere functions at chromosome ends (4). TRF1 directly binds double-stranded telomeric DNA (TTAGGG repeats) and negatively regulates telomere length (5). Longer telomeres allow more TRF1 to bind and block the access of telomerase for telomere synthesis. TRF1 is also involved in efficient DNA replication at telomeres (6).
Accumulating evidence suggests a role for TRF1 in mitosis. TRF1 binds to the SA1 orthologue of the Scc3 cohesin subunit, which in turn mediates telomere association between sister chromatids (7, 8). While most TRF1 localizes to telomeres, it is also found in mitotic spindles and kinetochores (8–10), and TRF1 overexpression induces mitotic failure with spindle aberrations (10, 11). TRF1-dependent failure of microtubule-kinetochore attachment in Aurora-A-overexpressing cells is independent of telomere length (3), and the precise function of this telomeric protein in mitosis still remains obscure. Here we demonstrate an essential role of TRF1 in the centromeric localization of Aurora-B kinase, which is required for correction of the merotelic attachment of microtubules to a single kinetochore and for proper chromosome segregation.
MATERIALS AND METHODS
Cell culture and retroviral infection.
Cells were grown in Dulbecco's modified Eagle's medium (Nacalai Tesque, Kyoto, Japan) supplemented with 10% heat-inactivated calf serum and 100 μg/ml of kanamycin at 37°C in a humidified atmosphere of 5% CO2. Retroviral infection was performed as previously described (12). HeLa I.2.11 cells were obtained from Susan Smith (New York University School of Medicine, New York, NY). These cells retain very long telomeres (13) and have been tested routinely by telomere fluorescence in situ hybridization (FISH) and Southern blot analysis. HeLa-Kyoto cells expressing histone H2B–enhanced green fluorescent protein (histone H2B-EGFP) and coexpressing EGFP-centromere protein A (EGFP–CENP-A) and EGFP–α-tubulin were a gift from Toru Hirota (JFCR Cancer Institute, Tokyo, Japan). Mouse conditionally TRF1-deficient embryonic stem (ES) cells were provided by Yoichi Shinkai (RIKEN Advanced Science Institute, Saitama, Japan). In these cells, both alleles of the endogenous murine TRF1 (mTRF1) gene were inactivated, but exogenous mTRF1 cDNA flanked by two loxP sequences and a transgene encoding a Cre-estrogen receptor fusion molecule, Mer-Cre-Mer, was expressed (14).
siRNA transfection.
TRF1 small interfering RNAs (siRNAs) were purchased from Qiagen (Hilden, Germany) and had the following sequences: 5′-AACGUAUUCUGUAAAGCTT-3′ (siRNA 6) and 5′-ACAGTAGTAGTCCTTTGAT-3′ (siRNA 7) (3). The TRF1 constructs used here lacked the 3′ untranslated region of the gene, in which the target sites of siRNAs 6 and 7 were located. A nonsilencing control siRNA (D-001210-02) was purchased from Thermo Fisher Scientific (Lafayette, CO). POT1 Stealth siRNA was purchased from Invitrogen, Life Technologies (Carlsbad, CA) and had the sequence 5′-UAAGAAAGCUUCCAACCUUCAGAGA-3′. As a control, Stealth RNAi negative control LO GC (12935-200) was used. Cells were transfected with the siRNAs by use of Lipofectamine RNAiMAX (Invitrogen, Life Technologies). For synchronization, cells were grown in the presence of 2 mM thymidine (Sigma-Aldrich, St. Louis, MO) for 14 h, washed three times with phosphate-buffered saline (PBS), and released in fresh medium containing the siRNA-RNAiMAX complexes for 11 h. Aphidicolin (Sigma-Aldrich) was added to a final concentration of 1 μg/ml to block cells at G1/S. After another 14 h of incubation, cells were released, and at the G2/M transition, before an increase of the mitotic index, either 50 ng/ml nocodazole (Sigma-Aldrich) or 0.125 to 0.25 μg/ml colcemid (Invitrogen, Life Technologies) was added. The cells were harvested after 4 to 6 h of mitotic arrest.
Western blot analysis.
Proteins were subjected to SDS-PAGE and transferred to polyvinylidene difluoride (PVDF) membranes (Millipore, Billerica, MA). The membranes were blocked in Blocking One (Nacalai Tesque) and then incubated with the primary antibodies listed in “Antibodies.” The membranes were washed with PBS containing 0.1% Tween 20 and then incubated with horseradish peroxidase-conjugated donkey anti-mouse (NA934V) and anti-rabbit (NA931V) secondary antibodies (1:1,000; GE Healthcare, Uppsala, Sweden). Bound antibody was detected using an enhanced chemiluminescence kit (GE Healthcare).
Time-lapse microscopy.
To monitor the time from nuclear envelope breakdown (NEBD) to anaphase, we used time-lapse microscopy with a confocal laser scanning microscope (Fluoview FV-1000; Olympus, Tokyo, Japan) equipped with a 20×, 0.75-numerical-aperture (NA) Plan Apochromat air objective lens (Olympus) and an incubation chamber to ensure a controlled atmosphere. HeLa-Kyoto cells expressing histone H2B were cultured on poly-l-lysine-coated 35-mm culture dishes (Matsunami Glass, Osaka, Japan), and images were captured every 1 min. Images were analyzed by use of FluoView FV1000 software (Olympus). In some experiments, low-dose nocodazole (10 ng/ml) was added to the cells 48 h after transfection of the siRNAs. To monitor the movement of microtubules and centromeres, we used a time-lapse microscope (IX-71; Olympus) equipped with a 100×, 1.40-NA Plan Apochromat oil objective lens (Carl Zeiss, Jena, Germany), a Cool Snap HQ charge-coupled device (CCD) camera (Photometrics, Tucson, AZ) that was driven by Delta Vision softWoRx software (Applied Precision, Issaquah, WA), and a custom-built temperature-controlled incubator. HeLa-Kyoto cells coexpressing EGFP–CENP-A and EGFP–α-tubulin (kindly provided by Kazuhiko Uchida, JFCR Cancer Institute, Tokyo, Japan) were flattened by the pressure of an agar overlay. The medium was removed, a 3% agar gel was placed on the cells in Lab-Tek chambered coverslips (Nunc, Rochester, NY) to press down on the cells, and the chamber lids were sealed with silicone grease. Images were captured every 6 s. A series of projected images of z-sections were analyzed by ImageJ software (version 1.40g; NIH).
Immunofluorescence staining.
Cells on the coverslips were fixed with 2% paraformaldehyde (Wako, Osaka, Japan)–PBS for 10 min and permeabilized with 0.5% Nonidet P-40 (NP-40; Nacalai Tesque)–PBS. To detect shugoshin 1 (Sgo1) signals, mitotic cells were shaken off, immersed in a hypotonic buffer (2:3 solution of medium-distilled water) for 5 min, and spun onto coverslips at 1,000 rpm for 5 min, using a cytospin centrifuge (Shandon, Pittsburgh, PA). A preextraction step was then carried out by incubating the coverslips in extraction buffer (0.5% Triton X-100, 20 mM HEPES-KOH, pH 7.9, 50 mM NaCl, 3 mM MgCl2, 300 mM sucrose [Nacalai Tesque]) for 5 min, and then the cells were fixed with 3% paraformaldehyde–2% sucrose–PBS and permeabilized with the extraction buffer. Cells were blocked in PBS containing 1% bovine serum albumin (BSA) (Roche, Indianapolis, IN) and incubated with the primary antibodies listed below in “Antibodies” for 120 min at room temperature. The coverslips were mounted in 1% BSA–PBS, washed with 1% BSA–PBS, and incubated for 60 min at room temperature with Alexa Fluor 488-, 568-, or 633-conjugated secondary antibodies diluted in 1% BSA–PBS. After washing 5 times, antifading solution containing DAPI (4′,6-diamidino-2-phenylindole) (Vectashield-DAPI; Vector Laboratories, Burlingame, CA) was used for DNA counterstaining. For some experiments, cells were treated with 100 μM monastrol (Enzo Life Sciences, Farmingdale, NY) for 8 h. Confocal images were acquired using a confocal laser scanning microscope (Fluoview FV-1000; Olympus) equipped with a 60×, 1.40-NA Plan Apochromat oil objective lens (Olympus) and FluoView FV1000 software (Olympus). z-series of images were converted into a single image (see Fig. 2D and 4A and B). Other images were acquired using a microscope (IX-71; Olympus) equipped with 40× and 60×, 0.90-NA Plan SemiApochromat air objective lenses (Olympus) and a Cool Snap HQ CCD camera (Photometrics) (see Fig. 4C and 5B).
FIG 2.
Merotelic microtubule attachments are induced by TRF1 depletion. (A) Time-lapse images of HeLa-Kyoto cells coexpressing EGFP–CENP-A and EGFP–α-tubulin. Cells were transfected with the indicated siRNAs. Forty-eight hours after transfection, soft agar was placed on the cells. After 1 h of incubation, the medium was removed, and images were obtained every 6 s. Insets, magnified images of the merotelic attachment. Bar, 10 μm. (B) Selected serial kinetochore images from panel A. Each kinetochore moves toward the poles. TRF1 depletion causes merotelic kinetochores. (C) Incidence of merotelic kinetochores. Error bars represent the standard deviations for three independent experiments. The numbers of examined kinetochores are indicated in parentheses. An asterisk indicates statistical significance (chi-square test). (D) HeLa-Kyoto cells expressing histone H2B-EGFP were transfected with the indicated siRNAs. After 48 h, the cells were treated with 100 μM monastrol for 8 h and then fixed 90 min after release from monastrol arrest. α-Tubulin (red) and CREST (white) were detected by indirect immunofluorescence staining. Blue, DAPI staining of DNA. The inset shows a magnified image representing lagging chromatids. Bar, 10 μm. (E) Quantification of cells with lagging chromatids from panel D. Error bars represent the standard deviations for three independent experiments. An asterisk indicates statistical significance (chi-square test).
FIG 4.
TRF1 depletion compromises the centromeric function of Aurora-B kinase and the efficient centromeric localization of Sgo1. (A) (Left) Mitotic cells accumulated by exposure to nocodazole for 30 min were fixed and stained with Aurora-B (white) and CREST (red) antibodies and with DAPI (blue). Representative images of control and TRF1-depleted cells are shown. (Right) According to the signal intensity of Aurora-B that was colocalized with CREST (i.e., centromeres), cells were classified into two categories: high and low. We performed a randomized, double-blind study to classify the centromeric signals, which were of almost uniform intensity in each cell. Data were collected from at least three independent experiments. Bar, 10 μm. (B) Centromeric localization of phospho-T232-Aurora-B [p-Aurora-B (T232)] (white) was evaluated as described for panel A. Bar, 10 μm. (C) Mitotic cells were shaken off, immersed in a hypotonic buffer, and transferred onto coverslips. The cells were preextracted with 0.5% Triton buffer, fixed, and stained with Sgo1 (green) and CREST (red) antibodies and with DAPI (blue). Bar, 10 μm. (D) Frequencies of cells with centromeric Sgo1 staining. According to the signal intensity of Sgo1 that was colocalized with CREST (i.e., centromeres), cells were classified into two categories: Sgo1 positive and Sgo1 negative. Error bars represent the standard deviations for three independent experiments. An asterisk indicates statistical significance (chi-square test).
FIG 5.
TRF1 depletion induces CIN and aneuploidy. (A) HFF at passage 20 were infected with lentiviruses expressing control or TRF1 shRNAs. Ten days after lentiviral infection, Western blot analysis was performed to confirm the knockdown of TRF1. (B) HFF from panel A were subjected to immunofluorescence staining for TRF1 (green). DNA was counterstained by DAPI (blue). Bar, 10 μm. (C) FISH analysis with probes for centromeric α-satellite DNA of chromosomes 7 (green) and 8 (red) was performed 10 days after the indicated lentiviral infection. Representative images of control (top) and TRF1 knockdown (bottom) cells are shown. Error bars represent the standard deviations for three independent experiments. Bar, 10 μm. (D) Quantification of cells that displayed deviation from the modal chromosome number of 2 for both chromosomes 7 and 8. Error bars represent the standard deviations for three independent experiments. The numbers of examined cells are indicated in parentheses. An asterisk indicates statistical significance (chi-square test). (E) FISH analysis of HFF metaphase spreads for centromeric (FITC; green) and telomeric (Cy3; red) DNA. DNA was counterstained by DAPI (blue). Representative images of diploid (2N) and hypodiploid (<2N) metaphases are shown. (Right) Magnified views of aberrant chromosomes in the dotted boxes. The arrows indicate a loss of telomere signals, whereas the arrowhead indicates a telomere doublet. Bar, 10 μm. (F) Quantification of aneuploidy. Chromosomes in the metaphase spreads from panel E were counted 10 days after shRNA infection. Error bars represent the standard deviations for three independent experiments. An asterisk indicates statistical significance (chi-square test).
Giemsa staining.
For Giemsa staining, mitotic cells collected by shake-off were incubated in hypotonic buffer (2:3 cell culture medium:tap water) for 5 min 30 s and then fixed and washed with Carnoy solution (3:1 methanol:acetic acid). The fixed cells were stored overnight at −20°C and then dropped onto slides and dried. The cells were stained with 5% Giemsa stain (Merck, Darmstadt, Germany) at pH 6.8 for 7 min, washed with tap water, dried, and mounted with Entellan (Merck). Images were acquired by use of a fluorescence microscope (IX-71; Olympus) equipped with a 60×, 0.90-NA SemiApochromat air objective lens (Olympus) and a Cool Snap HQ CCD camera (Photometrics).
FISH.
FISH analyses of centromeric α-satellite DNAs of chromosomes 7 (LPE007G) and 8 (LPE008R) (Cytocell, Cambridge, United Kingdom) of human foreskin fibroblasts (HFF) and of chromosomes 2 (AurKa [2qH3]) and 11 (TK [11qE1]) (Kreatech Diagnostics, Amsterdam, Netherlands) of mouse conditionally TRF1-deficient ES cells were performed according to the manufacturer's protocols. In brief, cells on coverslips were fixed in Carnoy solution, washed in 2× SSC (1× SSC is 0.15 M NaCl plus 0.015 M sodium citrate) for 2 min, and then dehydrated in an ethanol series (70%, 85%, and 100%; 2 min each following air drying). The coverslips were then prewarmed at 37°C for 5 min, and the DNA probes were put on the coverslips and denatured at 75°C for 2 min. The coverslips were then incubated for 1 h and washed with 0.25× SSC at 72°C for 2 min. After a wash in 2× SSC–0.05% Tween 20 at room temperature for 30 s, the coverslips were mounted in antifading solution containing DAPI for DNA counterstaining, and the analysis was carried out using a fluorescence microscope (IX-71; Olympus) equipped with a 60×, 0.90-NA SemiApochromat air objective lens (Olympus) and a Cool Snap HQ CCD camera (Photometrics). For mTRF1 knockout experiments, the conditionally mTRF1-deficient ES cells were treated with or without 0.8 μM 4-hydroxy-tamoxifen (4-OHT) for 2 days and further cultured for 8 days without 4-OHT.
FISH analysis of metaphase spreads for centromeres and telomeres was performed essentially as previously described (15). In brief, cells were treated with 0.125 to 0.25 μg/ml colcemid solution for 4 to 16 h, trypsinized, and swollen in 0.6% sodium citrate for 30 min at 37°C. The cells were fixed in Carnoy solution at room temperature for 15 min, washed in Carnoy solution, and then dropped onto glass slides following air drying. After fixation with 3.7% formaldehyde–PBS for 2 min, the cells were treated with 1 mg/ml pepsin (pH 2.8)–10 mM glycine for 10 min at 37°C. The cells were fixed with 3.7% formaldehyde–PBS for 2 min and then dehydrated in an ethanol series (70%, 95%, and 100%; 5 min each following air drying). A Cy3-labeled telomere peptide nucleic acid (PNA) probe and a fluorescein isothiocyanate (FITC)-labeled centromere PNA probe were used to detect the telomere and centromere signals in human and mouse chromosomes, as previously described (16).
Immuno-FISH.
Cells grown on coverslips were fixed with 2% paraformaldehyde–PBS for 10 min and permeabilized with 0.5% NP-40–PBS. Indirect immunofluorescence staining was performed as described previously (17). The cells were then fixed with 2% paraformaldehyde–PBS for 5 min. The cells were dehydrated in 70% and 95% ethanol and then air dried, and nuclear DNA was denatured for 4 min at 83°C in hybridization buffer containing 300 ng/ml Cy3-PNA telomeric probe, 70% formamide, 10 mM Tris-HCl (pH 7.5), and 0.05% B/M blocking reagent (Boehringer-Mannheim, Indianapolis, IN). After denaturation, incubation was continued for 2 h at room temperature in a dark humid chamber. The cells were then washed twice for 15 min with PNA wash solution, consisting of 70% formamide, 10 mM Tris-HCl (pH 7.5), and 0.001% BSA, followed by washing with 0.1% Tween 20–PBS for 5 min three times. The cells were then blocked in 1% BSA–PBS and subjected to immunofluorescence staining with anti-53BP1 as the primary antibody.
Immunoprecipitation.
For detection of Cdc20 coimmunoprecipitants, cell lysates were prepared with a buffer containing 20 mM Tris-HCl (pH 7.5), 150 mM NaCl, 20 mM β-glycerophosphate, 5 mM MgCl2, 5% glycerol, 0.5% NP-40, a 1/100 volume of Benzonase (Merck), a 1/50 volume of protease inhibitor cocktail (Nacalai Tesque), and 1 mM dithiothreitol. Cdc20 was immunoprecipitated from the lysates by using anti-Cdc20 antibody (H-175; Santa Cruz Biotechnology, Santa Cruz, CA) cross-linked to protein G Sepharose beads (GE Healthcare) as previously described (18, 19). POT1 protein was detected by immunoprecipitation followed by Western blot analysis as previously described (20).
In vitro binding assay.
Glutathione S-transferase (GST)-fused proteins were prepared as described previously (17). FLAG-Aurora-A, FLAG-Aurora-B, and FLAG-tankyrase proteins were prepared by using a TNT T7 transcription-translation system (Promega, Madison, WI) according to the manufacturer's instructions. Five microliters of protein was incubated for 1 h at 4°C with GST fusion protein-bound glutathione-Sepharose (containing 1 μg of fusion protein) in TNE buffer (21). The beads were washed with TNE buffer and subjected to SDS-PAGE. Signals were detected by Western blot analysis.
shRNA lentiviral infection.
The following TRF1 short hairpin RNA (shRNA) lentiviral vectors were purchased from Sigma-Aldrich: shRNA 1, 5′-CCCAGCAACAAGACCTTAATA-3′; and shRNA 2, 5′-CCCTTGATGCACAGTTTGAAA-3′ (Mission shRNAs TRCN0000040161 and TRCN0000040162). As an shRNA control, we used a nontargeting shRNA (SHC002) purchased from Sigma-Aldrich. To generate shRNAs that target luciferase or Apollo, the pLKO.1 lentiviral vector system (Addgene) was used (22; http://www.addgene.org/tools/protocols/plko/). In brief, specific oligonucleotides corresponding to luciferase or Apollo (23) were introduced into AgeI and EcoRI sites of pLKO.1. The sequences of the shRNA targets were as follows: Apollo H2, 5′-GAAGCTGCCCACCAGATTG-3′; Apollo H6, 5′-GACTCTGTACAGCAATACA-3′; Apollo H7, 5′-GATCAATCTCAAGCTGACA-3′; and luciferase, 5′-CGTACGCGGAATACTTCGA-3′. 293FT packaging cells (Invitrogen, Life Technologies) were cotransfected with the shRNA plasmids and ViraPower lentiviral packaging mix (Invitrogen, Life Technologies) by use of Lipofectamine 2000 (Invitrogen, Life Technologies). The culture medium was replaced with fresh medium after 12 h. The supernatant was collected 60 h after transfection. HFF, HeLa I.2.11, and HeLa-Kyoto cells were infected with the vectors in the presence of 4 μg/ml Polybrene (Sigma-Aldrich). The culture medium was replaced 6 h later with fresh medium and 24 h later with fresh medium containing puromycin (Sigma-Aldrich) at a concentration of 1 μg/ml. To maintain the established cell lines, 0.5 μg/ml of puromycin was added to the growth medium.
MTS assay.
MTS [3-(4,5-dimethylthiazol-2-yl)-5-(3-carboxymethoxyphenyl)-2-(4-sulfophenyl)-2H-tetrazolium; inner salt] assay was done in 96-well plates by use of a CellTiter 96 AQueous assay kit (Promega) according to the manufacturer's instructions. Briefly, cells (1,000 cells in 100 μl medium per well) were plated in 96-well plates 1 day before the experiment, and at various time points, 20 μl of MTS solution was added to each well and further incubated for 4 h at 37°C. Samples were read by use of a microplate reader at a wavelength of 490 nm, with a 630-nm reference wavelength.
Real-time reverse transcription-PCR (RT-PCR).
Total RNA was extracted by using an RNeasy kit (Qiagen) and was subjected to first-strand cDNA synthesis using Superscript III first-strand synthesis supermix (Invitrogen). A gene-specific probe and primers were obtained from a universal probe library (Roche), and the primer sequences were as follows: 5′-TTTTGGAACCATCCTCTACACA-3′ (Apollo forward) and 5′-GGATCTGTTTCCCCAGTGTC-3′ (Apollo reverse). PCR was performed using a LightCycler 480 system (Roche). Relative amounts of transcripts were calculated by using the comparative threshold cycle method after normalization to human β-actin.
Construction of TRF1 mutants.
TRF1 mutants were generated by PCR amplification using pLPCX-TRF1 as the template. Primer pairs used were as follows: for the TRF1 ΔDimerization mutant, 5′-AGCAAAAGGACAAGAACAATAAC-3′ and 5′-GCCCGCGTCCTCCTCCTCCTCCTCCTCCTCCTC-3′; and for the TRF1 ΔMyb mutant, 5′-TAGAACCCAGCTTTCTTGTAC-3′ and 5′-TCTAGCTCGATGTTTTTCAGG-3′. Point mutations were created using a QuikChange II XL site-directed mutagenesis kit (Stratagene, La Jolla, CA) according to the manufacturer's protocol. The pairs of mutagenic primers were as follows: for the TRF1 T371A mutant, 5′-CAAAGAGTCAGCCGGTAGCTCCTGAAAAACATCGAGC-3′ and 5′-GCTCGATGTTTTTCAGGAGCTACCGGCTGACTCTTTG-3′; and for the TRF1 R425V mutant, 5′-CATGTTAAAAGACAGATGGGTGACCATGAAGAAAC-3′ and 5′-GTTTCTTCATGGTCACCCATCTGTCTTTTAACATG-3′.
Antibodies.
Primary antibodies used for Western blot analysis were rabbit anti-TRF1 (5747) (0.13 μg/ml) (17), mouse anti-glyceraldehyde-3-phosphate dehydrogenase (anti-GAPDH) (0.5 μg/ml) (RDI-TRK5G4-6C5; Research Diagnostics, Flanders, NJ), rabbit anti-Cdc20 antibody (0.4 μg/ml) (H-175; Santa Cruz Biotechnology), mouse anti-BubR1 (0.5 μg/ml) (9/BUBR1; BD Biosciences, San Jose, CA), mouse anti-Mad2 (0.5 μg/ml) (48/MAD2; BD Biosciences), mouse anti-cyclin B (0.5 μg/ml) (18/Cyclin B; BD Biosciences), and rabbit anti-POT1 (1:500) (D6442; raised in our laboratory) (20). Primary antibodies used for immunofluorescence staining were human anti-CREST serum (1:5,000; kindly provided by Toru Hirota, JFCR Cancer Institute, Tokyo, Japan), mouse anti-α-tubulin (1:500 ascites fluid) (B-5-1-2; Sigma-Aldrich), rabbit anti-Aurora-B (0.4 μg/ml) (3094; Cell Signaling Technology, Danvers, MA), rabbit anti-Aurora-B (phospho-T232) (1 μg/ml) (600-401-677; Rockland, Rockland, ME), rabbit anti-TRF1 (5747) (0.26 μg/ml), mouse anti-shugoshin 1 (5 μg/ml) (ab58023; Abcam, Tokyo, Japan), mouse anti-Mad2 (1 μg/ml) (48/MAD2; BD Biosciences), mouse anti-γ-tubulin (1:500 ascites fluid) (GTU-88; Sigma-Aldrich), rabbit anti-Aurora-A (0.5 μg/ml) (KR051; Trans Genic, Kumamoto, Japan), and rabbit anti-CENP-A (phospho-S7) (0.475 μg/ml) (2187; Cell Signaling Technology), anti-53BP1 (0.16 μg/ml) (4937; Cell Signaling Technology), and anti-TRF2 (5 μg/ml) (IMG-124A; Imgenex, San Diego, CA).
RESULTS
TRF1 depletion shortens the time from nuclear envelope breakdown to anaphase onset.
Because TRF1 knockdown alleviates the delayed mitotic progression in Aurora-A-overexpressing cells (3), we examined whether TRF1 affects mitotic progression without Aurora-A overexpression. As shown in Fig. 1A to C, siRNA-mediated TRF1 depletion in HeLa I.2.11 cells shortened the time from nuclear envelope breakdown (NEBD) to anaphase onset. To confirm this observation, we used a low dose (10 ng/ml) of nocodazole, which lowered the rate of tubulin polymerization and improved the resolution of the time scale in which we monitored events. Again, TRF1-depleted cells had a shorter mitotic duration than the control cells (Fig. 1D). These results indicate that TRF1 affects the onset of anaphase even without excess amounts of Aurora-A.
FIG 1.
TRF1 depletion shortens the duration of mitosis. (A) HeLa-Kyoto cells expressing histone H2B-EGFP were transfected with the indicated siRNAs. After 48 h, nuclear extracts were prepared and subjected to Western blot analysis. (B) Time-lapse images of HeLa-Kyoto cells expressing histone H2B-EGFP (green). Cells were transfected with the indicated siRNAs. Forty-eight hours after transfection, the images were obtained every 1 min for 6 h. The elapsed time, in minutes, is shown at the bottom left in each panel. Blue and red squares indicate NEBD and anaphase onset, respectively. Bar, 10 μm. (C) Quantification of the mitotic progression times in panel B. Solid horizontal bars represent mean values. An asterisk indicates statistical significance (Fisher's exact test; the mean value for the control siRNA-treated cells was defined as the threshold [dotted line]). Data were collected from at least three independent experiments. The numbers of examined cells are indicated in parentheses. (D) HeLa-Kyoto cells expressing histone H2B-EGFP were transfected with the indicated siRNAs. After 48 h, the medium was replaced with medium containing a low dose of nocodazole (10 ng/ml). After 1 h of incubation, lime-lapse experiments were performed as described for panel B. Data were collected from at least three independent experiments.
We next addressed whether TRF1 depletion weakens the SAC, which in turn leads to early anaphase onset. The SAC involves the association of key proteins, such as mitotic arrest deficient 2 (Mad2) and budding uninhibited by benzimidazoles related 1 (BubR1), with cell division cycle 20 (Cdc20), an activator of the anaphase-promoting complex (APC) (24). However, we detected no significant difference between control and TRF1-depleted cells in the nocodazole-induced association of these proteins (see Fig. S1A in the supplemental material). Furthermore, nocodazole-induced Mad2 relocation onto the metaphase plate was comparable in control and TRF1-depleted cells (see Fig. S1B in the supplemental material), indicating that TRF1 knockdown does not detectably compromise the SAC. These results indicate that TRF1 depletion shortens the time from NEBD to anaphase onset in a SAC-independent manner.
TRF1 depletion induces merotelic attachment of microtubules to kinetochores.
We next monitored merotelic kinetochore attachment, in which a single kinetochore is captured by microtubules from opposite spindle poles. Because the SAC does not detect this type of error, a cell with merotelic attachments can enter into anaphase even before all chromosomes accomplish normal bipolar attachment (25, 26). Live-cell imaging of control HeLa-Kyoto cells coexpressing EGFP–CENP-A (a kinetochore marker) and EGFP–α-tubulin (a microtubule marker) showed that all kinetochores successfully aligned on the metaphase plate, followed by separation of the sister kinetochores to opposite poles (Fig. 2A, top panels; see Movie S1 in the supplemental material). In contrast, the kinetochores of TRF1-depleted cells did not clearly align on the metaphase plate. Furthermore, even after the onset of anaphase, several kinetochores kept moving back and forth, suggesting merotelic attachments (Fig. 2A, bottom panels; see Movie S2 in the supplemental material). As shown in Fig. 2B and C, the frequency of merotelic-like kinetochores was significantly increased in TRF1-depleted cells. Consistent with these observations, TRF1-depleted cells exhibited a higher frequency of lagging chromosomes (Fig. 2D and E). Knockdown of another telomeric protein, POT1, did not increase the number of lagging chromosomes, indicating a specific involvement of TRF1 in this phenotype (Fig. 2E; see Fig. S2A in the supplemental material). This type of kinetochore movement is also observed in sister chromatids with an anaphase bridge at the chromosome ends. However, we did not detect anaphase bridges in TRF1-depeleted cells (Fig. 2D and E, gray bars). Accordingly, we judged that these centromeres/kinetochores were merotelic.
While centrosome amplification causes merotelic kinetochores (1, 27, 28), there was no difference in the interphase and mitotic centrosome numbers between control and TRF1-depleted cells (see Fig. S2B and C in the supplemental material). These observations indicate that TRF1 depletion causes merotelic attachments through a mechanism distinct from centrosome amplification.
TRF1 depletion weakens sister chromatid cohesion.
Proper sister chromatid cohesion is necessary to correct inappropriate (e.g., merotelic) microtubule-kinetochore attachments (29, 30). To investigate whether TRF1 depletion affects sister chromatid cohesion, we monitored the metaphase spreads of Giemsa-stained chromosomes. While most of the control cells in metaphase exhibited persistent sister chromatid cohesion, TRF1-depleted cells showed a higher incidence of prematurely separated chromatids (Fig. 3A to D). Furthermore, TRF1 knockdown increased the distance between sister centromeres in HeLa I.2.11 cells (Fig. 3E and F) and foreskin fibroblasts (see Fig. 5A and B; also see Fig. S3A and B in the supplemental material), indicating weakened sister chromatid cohesion. These observations indicate that TRF1 depletion disrupts proper sister chromatid cohesion.
FIG 3.
TRF1 depletion compromises sister chromatid cohesion. (A) Schematic outline of the experimental procedure. HeLa I.2.11 cells were transfected with siRNAs during synchronization by the thymidine and aphidicolin block protocol, and 50 ng/ml nocodazole was added at the G2/M transition (60). Mitotic cells were collected at the indicated times after nocodazole or colcemid treatment and analyzed by Giemsa staining or FISH analysis of metaphase spreads. (B) Knockdown of TRF1 expression in mitotic cells collected as described for panel A was assessed by Western blot analysis. (C) Representative chromosomes with paired (left) or prematurely separated (right) sister chromatids. Insets show magnified images of the single chromosomes in the dotted boxed regions. Bar, 10 μm. (D) Quantification of cells with prematurely unpaired chromosomes after treatment with nocodazole for 6 h. Cells were classified into three categories according to the number of prematurely separated chromosomes: zero, one to three, or four or more. Error bars represent the standard deviations for three independent experiments. The numbers of examined cells are indicated in parentheses. An asterisk indicates statistical significance (chi-square test). (E) (Top) FISH analysis of metaphase spreads of HeLa I.2.11 cells with PNA probes for centromeric DNA (green) and telomeric DNA (red). DNA was counterstained with DAPI (blue). Cells were treated with 0.125 μg/ml colcemid for 6 h to prepare metaphase spreads. (Bottom left) Magnified views of typical chromosomes in the dotted boxed regions for control cells (a and b) and TRF1-depleted cells (c and d). Yellow lines indicate the lines scanned. (Bottom right) Line scans through centromere signals of sister chromatids were performed to determine the intercentromere distances. Bar, 10 μm. (F) Intercentromere distances between sister chromatids quantified as described for panel E. Error bars represent the standard deviations for three independent experiments. Student's t test was performed to determine the statistical significance of differences.
Inefficient centromeric localization of Aurora-B in TRF1-depleted cells.
Premature separation of sister chromatids compromises the error correction mechanism by which microtubule attachment errors, including merotelic attachment, are dissolved in an Aurora-B kinase-dependent manner (31, 32). Because the centromeric localization of Aurora-B and sister chromatid cohesion are mutually dependent (33), we next monitored the distribution of Aurora-B in TRF1-depleted cells. After nocodazole arrest at prometaphase, punctate dots of Aurora-B disappeared more swiftly in TRF1-depleted cells than in control cells (Fig. 4A). Consistent with these observations, phosphorylation of Aurora-B at Thr232, which reflects its kinase activity, was reduced by TRF1 depletion (Fig. 4B). Because CENP-A, which is the centromere-specific histone H3 variant and is essential for chromosome segregation, is phosphorylated at Ser7 in a manner dependent on Aurora-A in prophase and is required for the localization of Aurora-B to the inner centromere (34), we also examined the phosphorylation status of CENP-A. Although Ser7 phosphorylation of CENP-A was strongly observed as spots at centromeres in control siRNA-treated cells, the signals were reduced in the TRF1 siRNA-treated cells (see Fig. S4A in the supplemental material). In contrast, calcinosis, Raynaud phenomenon, esophageal dysmotility, sclerodactyly, and telangiectasia (CREST, a kinetochore marker) signals were not diminished by TRF1 depletion. To distinguish whether TRF1 knockdown leads to a decreased protein level of Aurora-B or disturbs the centromeric localization of Aurora-B, we performed Western blot analysis and confirmed that TRF1 knockdown does not decrease the protein level of Aurora-B (see Fig. S4B in the supplemental material). These results suggest that TRF1 depletion attenuates the centromeric recruitment and function of Aurora-B, leading to a failure to correct merotelic attachments. Activation of several mitotic kinases, including Aurora-B, is responsible for the correct sequence of events in mitosis. Given that mislocalization of Aurora-B is the most upstream event among the abnormalities led by TRF1 depletion, TRF1 would be closely involved in Aurora-B recruitment to centromeres, and this failure would lead to the downstream abnormalities.
TRF1 binds to the end-binding protein (EB1), which localizes to and controls the plus ends of growing microtubules (35, 36). To examine whether EB1 is involved in the regulation of centromeric Aurora-B localization, we established cell lines in which EB1 is overexpressed or downregulated (see Fig. S5A and B in the supplemental material). However, neither overexpression nor downregulation of EB1 per se influenced the localization of Aurora-B (see Fig. S5C and D in the supplemental material). In contrast, TRF1 depletion caused mislocalization of Aurora-B in both EB1-overexpressing and -downregulated cells (see Fig. S5C and D in the supplemental material). These results suggest that EB1 does not regulate the centromeric localization of Aurora-B by TRF1.
TRF1 depletion reduces the kinetochore localization of Sgo1.
Aurora-B promotes kinetochore targeting of shugoshin 1 (Sgo1) (33), which is required for the cohesion of sister centromeres from prophase to the onset of anaphase (37–40). Depletion of Aurora-B compromises the centromeric localization of Sgo1 (33). Thus, we next examined the effect of TRF1 knockdown on the centromeric localization of Sgo1. In cells treated with control siRNA, Sgo1 accumulated on centromeres (Fig. 4C and D). In contrast, TRF1-depleted cells exhibited much less efficient accumulation of Sgo1 on the centromeres. These observations suggest that disruption of the centromeric function of Aurora-B by TRF1 depletion reduces Sgo1 loading onto kinetochores, which in turn weakens sister chromatid cohesion.
TRF1 is required for maintenance of chromosome stability.
Because merotelic attachments are a primary cause of chromosome instability (CIN), which leads to aneuploidy (25, 27, 28, 41), we hypothesized that TRF1 depletion causes aneuploidy. HFF, which retain a normal diploid karyotype, were infected with a TRF1 shRNA-expressing lentivirus (Fig. 5A and B). FISH analysis of chromosomes 7 and 8 revealed that TRF1 knockdown increased the frequency of aneuploidy, depending on the degree of TRF1 downregulation (Fig. 5C and D). Consistent with these observations, TRF1 depletion resulted in a high incidence of cells with aberrant chromosome numbers (Fig. 5E and F). We also quantified the number of micronuclei, which are caused by aberrant chromosome separation during mitosis (42, 43). As expected, the incidence of micronuclei with CREST staining, which may have arisen from merotelic attachments, was specifically increased in TRF1-depleted cells (see Fig. S6A and B in the supplemental material). To exclude the possibility that telomere end-to-end fusions contribute to an increase in aneuploidy, we performed telomere FISH. As shown in Table 1, we could not detect any end-to-end fusions in control and TRF1-depleted cells. This result further supports the hypothesis that TRF1 depletion induces aneuploidy through merotelic attachment of kinetochores but not through anaphase bridging of telomeres. Aneuploidy is also observed at cellular senescence (44). However, we did not detect cellular senescence in either control or TRF1-depleted cells, even though TRF1-depleted cells showed an increased frequency of abnormal telomeres (doublets or a loss of telomeres) and marginal growth retardation compared to control cells (Fig. 5E, panels a and b, and Table 1; see Fig. S6C and D in the supplemental material). These results indicate that loss of TRF1 causes aneuploidy through a mechanism different from chromosomal end-to-end fusions and cellular senescence.
TABLE 1.
Telomere abnormalities in TRF1-depleted human foreskin fibroblastsa
| Parameter | Value |
||
|---|---|---|---|
| Control shRNA | TRF1 shRNA 1 | TRF1 shRNA 2 | |
| No. of telomeres analyzed | 1,048 | 1,136 | 1,084 |
| No. (%) of samples with phenotype | |||
| Doublet and broken telomere signals | 3 (0.29) | 6 (0.53) | 27 (2.49) |
| Loss of telomere signals | 14 (1.34) | 26 (2.29) | 30 (2.77) |
| End-to-end fusion of telomeres | 0 (0) | 0 (0) | 0 (0) |
Cells were treated with 0.125 μg/ml colcemid for 16 h, and the metaphase spreads were analyzed by telomere FISH.
To explore whether the role of TRF1 in chromosomal stability is conserved between species, we examined the effect of TRF1 knockout on mouse ES cells (14). Conditional knockout of mTRF1 by use of 4-OHT increased the frequency of aneuploidy, with no significant difference in the frequency of telomere end-to-end fusions (Table 2; see Fig. S6E to H in the supplemental material). Furthermore, mTRF1 knockout caused a high incidence of cells with aberrant chromosome numbers (see Fig. S6I and J in the supplemental material). mTRF1 knockout cells showed an increased frequency of abnormal telomere structures, consistent with our data from HFF and previous reports (Table 2; see Fig. S6I in the supplemental material) (14, 45). Together, these observations indicate that TRF1 depletion induces aneuploidy in both human and mouse cells, even without telomeric end-to-end fusions.
TABLE 2.
Telomere abnormalities in TRF1 knockout mouse embryonic stem cellsa
| Parameter | Value |
|
|---|---|---|
| Control | TRF1 KO | |
| No. of telomeres analyzed | 924 | 852 |
| No. (%) of samples with phenotype | ||
| Doublet and broken telomere signals | 3 (0.32) | 77 (9.04) |
| Loss of telomere signals | 4 (0.43) | 31 (3.64) |
| End-to-end fusion of telomeres | 0 (0) | 0 (0) |
In mouse embryonic stem cells, TRF1 was conditionally knocked out (KO) by treatment with 4-hydroxy-tamoxifen for 2 days. The cells were further incubated for 13 days and then treated with 0.25 μg/ml colcemid for 16 h. The metaphase spreads were analyzed by telomere FISH.
Telomere binding of TRF1 is required for telomere integrity but not for mitotic function.
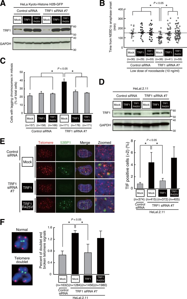
To examine whether telomere binding of TRF1 is required for the proper regulation of mitotic progression and chromosome segregation, we established histone H2B-EGFP-expressing HeLa-Kyoto cell lines that overexpressed either wild-type or telomere-unbound mutant (R425V) TRF1 (46). Wild-type TRF1, but not telomere-unbound mutant (R425V) TRF1, could localize to telomeres (see Fig. S7A to C in the supplemental material). Transfection of a TRF1 siRNA (siRNA 7) that targeted the 3′ untranslated region decreased only endogenous TRF1 (Fig. 6A). Intriguingly, both the wild-type and telomere-unbound TRF1 proteins were able to suppress not only the shortened mitotic progression (Fig. 6B) but also the lagging chromosomes (Fig. 6C) caused by TRF1 depletion.
FIG 6.
Telomere-nonbinding mutant of TRF1 rescues the mitotic but not telomeric abnormalities in TRF1-depleted cells. (A) Histone H2B-EGFP-expressing HeLa-Kyoto cells were infected with retroviruses expressing the wild-type or telomere-nonbinding mutant (R425V) allele of TRF1. Cells were transfected with TRF1 siRNA. After 48 h, nuclear extracts were prepared and subjected to Western blot analysis. (B) Quantification of mitotic progression times as described in the legend to Fig. 1D. Cells were transfected with TRF1 siRNA as described for panel A. After 48 h, the medium was replaced with medium containing a low dose of nocodazole (10 ng/ml). After 1 h of incubation, time-lapse experiments were performed as described in the legend to Fig. 1B. Data were collected from at least three independent experiments. Solid horizontal bars represent mean values. An asterisk indicates statistical significance (Fisher's exact test). (C) Quantification of cells with lagging chromosomes during mitosis, as described in the legend to Fig. 2E. Cells were transfected with TRF1 siRNA as described for panel A. After 48 h, the cells were treated with 100 μM monastrol for 8 h and then fixed 90 min after release from monastrol arrest. Error bars represent the standard deviations for three independent experiments. An asterisk indicates statistical significance (chi-square test). (D) HeLa I.2.11 cells were infected with retroviruses expressing the wild-type or telomere-nonbinding mutant (R425V) allele of TRF1. After 96 h of transfection with the indicated siRNAs, nuclear extracts were prepared and subjected to Western blot analysis. (E) (Left) HeLa I.2.11 cells were transfected with the indicated siRNAs. After 96 h of incubation, the cells were fixed and subjected to immuno-FISH analysis to detect telomeres (red) and 53BP1 (green). The rightmost column, representing colocalization of telomeres and 53BP1, shows magnified images of the dotted boxes. (Right) Percentages of nuclei exhibiting >2 TIFs as determined by colocalization of 53BP1 and telomeric foci. The graph shows the averages for three experiments. Error bars indicate the standard deviations. Total numbers of examined cells are indicated in parentheses. An asterisk indicates statistical significance (chi-square test). (F) FISH analysis of HeLa I.2.11 metaphase spreads was performed as described in the legend to Fig. 3E. Ninety-two hours after transfection of siRNAs, colcemid was added, and cells were harvested after 4 h of mitotic arrest. (Left) Metaphase chromosomes depicting normal (top) and abnormal (bottom) telomeres. (Right) Quantification of telomere doublets. Standard deviations derived from three independent experiments are indicated. Total numbers of examined telomeres are indicated in parentheses. An asterisk indicates statistical significance (chi-square test).
TRF1 is also known to be involved in efficient DNA replication at telomeres, and loss of TRF1 causes increased telomere fragility and activates DNA damage responses at telomeres (6, 45). To confirm that telomere binding of TRF1 is required for telomere protection, we monitored the incidence of the telomere-associated 53BP1 protein, a DNA damage response protein, as a telomere dysfunction-induced focus (TIF), as well as the frequency of fragile telomeres, by using HeLa I.2.11 cell lines that overexpressed either wild-type or telomere-unbound mutant (R425V) TRF1 (Fig. 6D). We confirmed that TRF1 depletion increases the incidence of TIFs and telomere doublets (Fig. 6E and F). As expected, wild-type TRF1 could rescue both abnormalities, but the telomere-unbound mutant could not (Fig. 6E and F). These results indicate that TRF1 regulates mitotic progression and chromosome segregation in a telomere-independent manner.
To further investigate the importance of specific domains and the CDK1 phosphorylation site of TRF1, we established HeLa-Kyoto cell lines stably expressing wild-type TRF1 or ΔDimerization (lacking residues 65 to 265), ΔMyb (lacking residues 378 to 439), or T371A mutant TRF1 (see Fig. S8A in the supplemental material). Using these established cell lines, we performed rescue experiments and found that not only the wild-type but also the T371A mutant could rescue the centromeric localization of Aurora-B led by TRF1 depletion. In contrast, neither the ΔDimerization nor ΔMyb mutant rescued the abnormality (see Fig. S8B to D in the supplemental material). Consistent with these observations, we obtained similar results using an Aurora-B (Thr232) phosphorylation antibody (data not shown). These results suggest that dimerization and functional Myb domains of TRF1 are required to recruit Aurora-B to the inner centromeres, whereas telomeric localization and CDK1 phosphorylation of TRF1 are dispensable for centromeric localization of Aurora-B.
We further examined the relevance of telomere status and Aurora-B localization to exclude the possibility that telomeric DNA damage and/or fragile telomeres are the cause of Aurora-B dysfunction. As shown in Fig. 6E, TRF1 depletion significantly increased the incidence of TIFs, and similar results were obtained by POT1 depletion (see Fig. S9A and D in the supplemental material). Meanwhile, as demonstrated in Fig. 2E, depletion of TRF1, but not that of POT1, led to lagging chromosomes. These results support the idea that TRF1 depletion-induced mitotic defects are distinct from the telomeric DNA damage response. To further confirm this idea, we analyzed Apollo-depleted cells. Apollo, an Artemis-related nuclease, is a telomere protection factor, and loss of Apollo activates the DNA damage response, leading to a fragile-telomere phenotype (23). Ten days after lentiviral infection with TRF1 or Apollo shRNAs, HeLa-Kyoto cells showed a high frequency of TIFs and fragile telomeres (see Fig. S9A to E in the supplemental material). Meanwhile, TRF1-depleted cells showed reduced Aurora-B signals at centromeres, whereas Apollo-depleted cells showed almost no effect on the localization of Aurora-B (see Fig. S9F in the supplemental material). These results provide evidence that TRF1 depletion-induced mitotic defects are not caused by the telomeric DNA damage response or fragile telomeres.
DISCUSSION
Aneuploidy is a common feature of cancer cells (1, 41). Elucidating the factors responsible for aneuploidy could provide insight into cancer development and malignant progression. TRF1 has been well defined as a negative regulator of telomere length and is required for the efficient replication of telomeres (5, 6). However, knockout of TRF1 in mice results in embryonic lethality without detectable telomere impairment (47), suggesting that TRF1 may have a role distinct from telomere maintenance. In this study, we demonstrated an unexpected causal link between the loss of TRF1 and the generation of aneuploid cells.
Functional involvement of TRF1 in sister chromatid cohesion.
Sister chromatid cohesion, mediated by the cohesin complexes, and their proper dissociation are crucial for the maintenance of genomic stability and integrity. We showed that TRF1 knockdown in HeLa I.2.11 cells increases the incidence of prematurely separated sister chromatids during metaphase. It has been reported that TRF1 and its interacting partner, TIN2, bind to the SA1 orthologue of the Scc3 cohesin subunit (7). While knockdown of either TIN2 or SA1 induces premature dissociation of sister telomeres and chromatid arms, such abnormalities have not been detected in TRF1-depleted cells (48). In the present study, prolonged exposure to colcemid or nocodazole revealed that TRF1 depletion was able to destabilize sister chromatid cohesion at centromeres as well as at telomeres and arms. Given that TRF1 plays a less dominant role in mediating sister telomere cohesion than that of TIN2 (48) and that SA1 deficiency impairs sister chromatid cohesion at telomeres but not at centromeres (49), it is possible that TRF1 depletion perturbs sister chromatid cohesion in a manner distinct from the disruption of the TRF1-TIN2-SA1 complexes.
TRF1 can localize to kinetochores and the plus ends of microtubules near kinetochores (10). Pathologically, TRF1 is involved in microtubule-kinetochore attachment failure in Aurora-A-overexpressing cells (3). These previous observations suggest that TRF1 plays a role at centromeres. We demonstrated that TRF1 knockdown decreases the centromeric accumulation of Sgo1. Because the Sgo1-protein phosphatase 2A (PP2A) complex protects the centromeric cohesion of sister chromatids from polo-like kinase 1 (Plk1)-mediated dissociation (reviewed in reference 50), premature dissociation of the centromeric cohesion in TRF1-depleted cells could be derived from incomplete protection by the Sgo1-PP2A complex.
What, then, is the molecular link between Sgo1 and TRF1? Sgo1 recruitment to centromeres is mediated by heterochromatin protein 1 (HP1) (51). Intriguingly, HP1 (HP1γ and HP1α) binds to TIN2, and the resulting protein complexes are required for sister telomere cohesion (52). One possibility is that TIN2 also supports HP1-mediated Sgo1 recruitment to centromeres and thus a lack of the interaction of TIN2 with TRF1 perturbs the proper recruitment of Sgo1 to centromeres by HP1.
TRF1 as a regulator of Aurora-B in mitotic chromosomes.
We demonstrated that TRF1 depletion leads to Aurora-B dysfunction at centromeres and to premature resolution of centromeric cohesion, both of which have been reported to promote merotelic attachments and lagging chromosomes (29–32). Because Aurora-B knockdown delocalizes Sgo1 from the centromeres to the chromatid arms and loosens centromeric cohesion (33), Aurora-B dysfunction must disturb the centromeric accumulation of Sgo1 in TRF1-depleted cells. Aurora-B also controls the association of condensin with mitotic chromosomes (53, 54). Depletion of a condensin subunit, structural maintenance of chromosomes protein 2 (SMC2), produces elongated and deformed centromeres, which further cause Aurora-B deregulation and merotelic attachments (55). Collectively, these observations indicate that TRF1 ensures centromeric cohesion and proper microtubule-kinetochore attachments by modulating the centromeric function of Aurora-B.
Because TRF1 does not directly bind Aurora-B (3; data not shown), TRF1-mediated regulation of Aurora-B must involve other interacting partners. In mitosis, Aurora-A binds and phosphorylates TRF1, and aberrant phosphorylation of TRF1 by excessive Aurora-A is necessary to induce abnormal mitosis, including kinetochore-microtubule attachment failure (3), Therefore, TRF1 may cause mislocalization of Aurora-B through the function of Aurora-A. In fact, we found that phosphorylation of CENP-A at Ser7 was also reduced by TRF1 depletion (see Fig. S4A in the supplemental material). Since Aurora-A-dependent phosphorylation of CENP-A at Ser7 in prometaphase is required for proper targeting of Aurora-B to the inner centromeres and for accurate kinetochore-microtubule attachment (34), TRF1 may regulate chromosomal segregation by regulating Aurora-A kinase activity in early mitosis. Recently, Lee and Gollahon reported on the functional importance of TRF1 in unaligned chromosomes led by overexpression of Nek2, another member of the mitotic kinase family regulating proper mitotic progression (56). They showed that TRF1 depletion suppresses the Nek2-induced occurrence of unaligned chromosomes in metaphase. These data are in good agreement with our observation that TRF1 is involved in the regulation of kinetochore-microtubule attachment.
Our data suggest that TRF1 depletion causes mislocalization of Aurora-B through abnormal functioning of Aurora-A. How TRF1 regulates the function of Aurora-A and whether coordination between TRF1 and Aurora-A is needed to recruit Aurora-B to centromeres require further investigation.
TRF1 dysfunction is implicated in aneuploidy and carcinogenesis.
Our finding that TRF1 depletion increases the frequency of merotelic kinetochore attachments, leading to chromosome missegregation and aneuploidy, suggests a possible involvement of TRF1 dysfunction in carcinogenesis. In fact, TRF1 and p53 double-null conditional mice spontaneously develop squamous cell carcinomas (SCCs) in the tail and ear skin, where numerous mitotic abnormalities are observed (45). Furthermore, TRF1 expression is downregulated in various cancers, and TRF1 downregulation is associated with tumor progression and poor prognosis (11, 57–59). These observations suggest that TRF1 acts as a tumor suppressor. Given that CIN and aneuploidy occur at rather early stages in carcinogenesis, loss of TRF1 may allow premalignant cells to acquire additional genetic alterations that promote their malignant progression.
Because the mitotic abnormalities in TRF1-depleted cells were attenuated by ectopic expression of a telomere-unbound mutant TRF1 protein, those abnormalities are independent of telomeric function of the protein. On the other hand, TRF1 is required for efficient replication of telomeric DNA (6). Therefore, TRF1 dysfunction threatens both the integrity of chromosome ends and the accuracy of the chromosome number, in S phase and mitosis, respectively.
In conclusion, we have demonstrated that TRF1 regulates the rigidity of the microtubule-kinetochore attachment, contributing to proper chromosome segregation in mitosis. We propose that TRF1 maintains the genomic integrity of mammalian cells by ensuring both telomere homeostasis and proper chromosome segregation.
Supplementary Material
ACKNOWLEDGMENTS
We thank Kazuhiko Uchida and Kentaro Takagaki (JFCR Cancer Institute, Tokyo, Japan) for providing technical advice on time-lapse microscopy and analytical methods, Toru Hirota (JFCR Cancer Institute, Tokyo, Japan) for the HeLa-Kyoto cells expressing histone H2B-EGFP, HeLa-Kyoto cells coexpressing EGFP–CENP-A and EGFP–α-tubulin, and anti-CREST serum, and Yoichi Shinkai (RIKEN Advanced Science Institute, Saitama, Japan) for the conditionally mTRF1-deficient ES cells and anti-mTRF1 antibody.
This work was funded in part by MEXT KAKENHI grant 23117527 and by JSPS KAKENHI grant 22300341 (to H. Seimiya).
Footnotes
Published ahead of print 21 April 2014
Supplemental material for this article may be found at http://dx.doi.org/10.1128/MCB.00161-14.
REFERENCES
- 1.Gordon DJ, Resio B, Pellman D. 2012. Causes and consequences of aneuploidy in cancer. Nat. Rev. Genet. 13:189–203. 10.1038/nrg3123 [DOI] [PubMed] [Google Scholar]
- 2.Bischoff JR, Anderson L, Zhu Y, Mossie K, Ng L, Souza B, Schryver B, Flanagan P, Clairvoyant F, Ginther C, Chan CS, Novotny M, Slamon DJ, Plowman GD. 1998. A homologue of Drosophila aurora kinase is oncogenic and amplified in human colorectal cancers. EMBO J. 17:3052–3065. 10.1093/emboj/17.11.3052 [DOI] [PMC free article] [PubMed] [Google Scholar]
- 3.Ohishi T, Hirota T, Tsuruo T, Seimiya H. 2010. TRF1 mediates mitotic abnormalities induced by Aurora-A overexpression. Cancer Res. 70:2041–2052. 10.1158/0008-5472.CAN-09-2008 [DOI] [PubMed] [Google Scholar]
- 4.de Lange T. 2005. Shelterin: the protein complex that shapes and safeguards human telomeres. Genes Dev. 19:2100–2110. 10.1101/gad.1346005 [DOI] [PubMed] [Google Scholar]
- 5.van Steensel B, de Lange T. 1997. Control of telomere length by the human telomeric protein TRF1. Nature 385:740–743. 10.1038/385740a0 [DOI] [PubMed] [Google Scholar]
- 6.Sfeir A, Kosiyatrakul ST, Hockemeyer D, MacRae SL, Karlseder J, Schildkraut CL, de Lange T. 2009. Mammalian telomeres resemble fragile sites and require TRF1 for efficient replication. Cell 138:90–103. 10.1016/j.cell.2009.06.021 [DOI] [PMC free article] [PubMed] [Google Scholar]
- 7.Canudas S, Houghtaling BR, Kim JY, Dynek JN, Chang WG, Smith S. 2007. Protein requirements for sister telomere association in human cells. EMBO J. 26:4867–4878. 10.1038/sj.emboj.7601903 [DOI] [PMC free article] [PubMed] [Google Scholar]
- 8.McKerlie M, Zhu XD. 2011. Cyclin B-dependent kinase 1 regulates human TRF1 to modulate the resolution of sister telomeres. Nat. Commun. 2:371. 10.1038/ncomms1372 [DOI] [PMC free article] [PubMed] [Google Scholar]
- 9.Nakamura M, Zhou XZ, Kishi S, Kosugi I, Tsutsui Y, Lu KP. 2001. A specific interaction between the telomeric protein Pin2/TRF1 and the mitotic spindle. Curr. Biol. 11:1512–1516. 10.1016/S0960-9822(01)00456-0 [DOI] [PubMed] [Google Scholar]
- 10.Munoz P, Blanco R, de Carcer G, Schoeftner S, Benetti R, Flores JM, Malumbres M, Blasco MA. 2009. TRF1 controls telomere length and mitotic fidelity in epithelial homeostasis. Mol. Cell. Biol. 29:1608–1625. 10.1128/MCB.01339-08 [DOI] [PMC free article] [PubMed] [Google Scholar]
- 11.Kishi S, Wulf G, Nakamura M, Lu KP. 2001. Telomeric protein Pin2/TRF1 induces mitotic entry and apoptosis in cells with short telomeres and is down-regulated in human breast tumors. Oncogene 20:1497–1508. 10.1038/sj.onc.1204229 [DOI] [PubMed] [Google Scholar]
- 12.Cook BD, Dynek JN, Chang W, Shostak G, Smith S. 2002. Role for the related poly(ADP-ribose) polymerases tankyrase 1 and 2 at human telomeres. Mol. Cell. Biol. 22:332–342. 10.1128/MCB.22.1.332-342.2002 [DOI] [PMC free article] [PubMed] [Google Scholar]
- 13.van Steensel B, Smogorzewska A, de Lange T. 1998. TRF2 protects human telomeres from end-to-end fusions. Cell 92:401–413. 10.1016/S0092-8674(00)80932-0 [DOI] [PubMed] [Google Scholar]
- 14.Iwano T, Tachibana M, Reth M, Shinkai Y. 2004. Importance of TRF1 for functional telomere structure. J. Biol. Chem. 279:1442–1448. 10.1074/jbc.M309138200 [DOI] [PubMed] [Google Scholar]
- 15.Seimiya H, Muramatsu Y, Ohishi T, Tsuruo T. 2005. Tankyrase 1 as a target for telomere-directed molecular cancer therapeutics. Cancer Cell 7:25–37. 10.1016/j.ccr.2004.11.021 [DOI] [PubMed] [Google Scholar]
- 16.Meeker AK, Gage WR, Hicks JL, Simon I, Coffman JR, Platz EA, March GE, De Marzo AM. 2002. Telomere length assessment in human archival tissues: combined telomere fluorescence in situ hybridization and immunostaining. Am. J. Pathol. 160:1259–1268. 10.1016/S0002-9440(10)62553-9 [DOI] [PMC free article] [PubMed] [Google Scholar]
- 17.Seimiya H, Muramatsu Y, Smith S, Tsuruo T. 2004. Functional subdomain in the ankyrin domain of tankyrase 1 required for poly(ADP-ribosyl)ation of TRF1 and telomere elongation. Mol. Cell. Biol. 24:1944–1955. 10.1128/MCB.24.5.1944-1955.2004 [DOI] [PMC free article] [PubMed] [Google Scholar]
- 18.Sumara I, Vorlaufer E, Gieffers C, Peters BH, Peters JM. 2000. Characterization of vertebrate cohesin complexes and their regulation in prophase. J. Cell Biol. 151:749–762. 10.1083/jcb.151.4.749 [DOI] [PMC free article] [PubMed] [Google Scholar]
- 19.Sumara I, Vorlaufer E, Stukenberg PT, Kelm O, Redemann N, Nigg EA, Peters JM. 2002. The dissociation of cohesin from chromosomes in prophase is regulated by Polo-like kinase. Mol. Cell 9:515–525. 10.1016/S1097-2765(02)00473-2 [DOI] [PubMed] [Google Scholar]
- 20.Muramatsu Y, Tahara H, Ono T, Tsuruo T, Seimiya H. 2008. Telomere elongation by a mutant tankyrase 1 without TRF1 poly(ADP-ribosyl)ation. Exp. Cell Res. 314:1115–1124. 10.1016/j.yexcr.2007.12.005 [DOI] [PubMed] [Google Scholar]
- 21.Seimiya H, Smith S. 2002. The telomeric poly(ADP-ribose) polymerase, tankyrase 1, contains multiple binding sites for telomeric repeat binding factor 1 (TRF1) and a novel acceptor, 182-kDa tankyrase-binding protein (TAB182). J. Biol. Chem. 277:14116–14126. 10.1074/jbc.M112266200 [DOI] [PubMed] [Google Scholar]
- 22.Moffat J, Grueneberg DA, Yang X, Kim SY, Kloepfer AM, Hinkle G, Piqani B, Eisenhaure TM, Luo B, Grenier JK, Carpenter AE, Foo SY, Stewart SA, Stockwell BR, Hacohen N, Hahn WC, Lander ES, Sabatini DM, Root DE. 2006. A lentiviral RNAi library for human and mouse genes applied to an arrayed viral high-content screen. Cell 124:1283–1298. 10.1016/j.cell.2006.01.040 [DOI] [PubMed] [Google Scholar]
- 23.van Overbeek M, de Lange T. 2006. Apollo, an Artemis-related nuclease, interacts with TRF2 and protects human telomeres in S phase. Curr. Biol. 16:1295–1302. 10.1016/j.cub.2006.05.022 [DOI] [PubMed] [Google Scholar]
- 24.Kops GJ, Weaver BA, Cleveland DW. 2005. On the road to cancer: aneuploidy and the mitotic checkpoint. Nat. Rev. Cancer 5:773–785. 10.1038/nrc1714 [DOI] [PubMed] [Google Scholar]
- 25.Cimini D, Howell B, Maddox P, Khodjakov A, Degrassi F, Salmon ED. 2001. Merotelic kinetochore orientation is a major mechanism of aneuploidy in mitotic mammalian tissue cells. J. Cell Biol. 153:517–527. 10.1083/jcb.153.3.517 [DOI] [PMC free article] [PubMed] [Google Scholar]
- 26.Cimini D, Moree B, Canman JC, Salmon ED. 2003. Merotelic kinetochore orientation occurs frequently during early mitosis in mammalian tissue cells and error correction is achieved by two different mechanisms. J. Cell Sci. 116:4213–4225. 10.1242/jcs.00716 [DOI] [PubMed] [Google Scholar]
- 27.Ganem NJ, Godinho SA, Pellman D. 2009. A mechanism linking extra centrosomes to chromosomal instability. Nature 460:278–282. 10.1038/nature08136 [DOI] [PMC free article] [PubMed] [Google Scholar]
- 28.Silkworth WT, Nardi IK, Scholl LM, Cimini D. 2009. Multipolar spindle pole coalescence is a major source of kinetochore mis-attachment and chromosome mis-segregation in cancer cells. PLoS One 4:e6564. 10.1371/journal.pone.0006564 [DOI] [PMC free article] [PubMed] [Google Scholar]
- 29.Loncarek J, Kisurina-Evgenieva O, Vinogradova T, Hergert P, La Terra S, Kapoor TM, Khodjakov A. 2007. The centromere geometry essential for keeping mitosis error free is controlled by spindle forces. Nature 450:745–749. 10.1038/nature06344 [DOI] [PMC free article] [PubMed] [Google Scholar]
- 30.Manning AL, Longworth MS, Dyson NJ. 2010. Loss of pRB causes centromere dysfunction and chromosomal instability. Genes Dev. 24:1364–1376. 10.1101/gad.1917310 [DOI] [PMC free article] [PubMed] [Google Scholar]
- 31.Tanaka TU, Rachidi N, Janke C, Pereira G, Galova M, Schiebel E, Stark MJ, Nasmyth K. 2002. Evidence that the Ipl1-Sli15 (Aurora kinase-INCENP) complex promotes chromosome bi-orientation by altering kinetochore-spindle pole connections. Cell 108:317–329. 10.1016/S0092-8674(02)00633-5 [DOI] [PubMed] [Google Scholar]
- 32.Knowlton AL, Lan W, Stukenberg PT. 2006. Aurora B is enriched at merotelic attachment sites, where it regulates MCAK. Curr. Biol. 16:1705–1710. 10.1016/j.cub.2006.07.057 [DOI] [PubMed] [Google Scholar]
- 33.Dai J, Sullivan BA, Higgins JM. 2006. Regulation of mitotic chromosome cohesion by Haspin and Aurora B. Dev. Cell 11:741–750. 10.1016/j.devcel.2006.09.018 [DOI] [PubMed] [Google Scholar]
- 34.Kunitoku N, Sasayama T, Marumoto T, Zhang D, Honda S, Kobayashi O, Hatakeyama K, Ushio Y, Saya H, Hirota T. 2003. CENP-A phosphorylation by Aurora-A in prophase is required for enrichment of Aurora-B at inner centromeres and for kinetochore function. Dev. Cell 5:853–864. 10.1016/S1534-5807(03)00364-2 [DOI] [PubMed] [Google Scholar]
- 35.Nakamura M, Zhou XZ, Kishi S, Lu KP. 2002. Involvement of the telomeric protein Pin2/TRF1 in the regulation of the mitotic spindle. FEBS Lett. 514:193–198. 10.1016/S0014-5793(02)02363-3 [DOI] [PubMed] [Google Scholar]
- 36.Vaughan KT. 2005. TIP maker and TIP marker; EB1 as a master controller of microtubule plus ends. J. Cell Biol. 171:197–200. 10.1083/jcb.200509150 [DOI] [PMC free article] [PubMed] [Google Scholar]
- 37.Salic A, Waters JC, Mitchison TJ. 2004. Vertebrate shugoshin links sister centromere cohesion and kinetochore microtubule stability in mitosis. Cell 118:567–578. 10.1016/j.cell.2004.08.016 [DOI] [PubMed] [Google Scholar]
- 38.Kitajima TS, Kawashima SA, Watanabe Y. 2004. The conserved kinetochore protein shugoshin protects centromeric cohesion during meiosis. Nature 427:510–517. 10.1038/nature02312 [DOI] [PubMed] [Google Scholar]
- 39.Tang Z, Sun Y, Harley SE, Zou H, Yu H. 2004. Human Bub1 protects centromeric sister-chromatid cohesion through Shugoshin during mitosis. Proc. Natl. Acad. Sci. U. S. A. 101:18012–18017. 10.1073/pnas.0408600102 [DOI] [PMC free article] [PubMed] [Google Scholar]
- 40.McGuinness BE, Hirota T, Kudo NR, Peters JM, Nasmyth K. 2005. Shugoshin prevents dissociation of cohesin from centromeres during mitosis in vertebrate cells. PLoS Biol. 3:e86. 10.1371/journal.pbio.0030086 [DOI] [PMC free article] [PubMed] [Google Scholar]
- 41.Thompson SL, Compton DA. 2008. Examining the link between chromosomal instability and aneuploidy in human cells. J. Cell Biol. 180:665–672. 10.1083/jcb.200712029 [DOI] [PMC free article] [PubMed] [Google Scholar]
- 42.Cimini D, Fioravanti D, Salmon ED, Degrassi F. 2002. Merotelic kinetochore orientation versus chromosome mono-orientation in the origin of lagging chromosomes in human primary cells. J. Cell Sci. 115:507–515 [DOI] [PubMed] [Google Scholar]
- 43.Thompson SL, Compton DA. 2011. Chromosome missegregation in human cells arises through specific types of kinetochore-microtubule attachment errors. Proc. Natl. Acad. Sci. U. S. A. 108:17974–17978. 10.1073/pnas.1109720108 [DOI] [PMC free article] [PubMed] [Google Scholar]
- 44.Baker DJ, Jeganathan KB, Cameron JD, Thompson M, Juneja S, Kopecka A, Kumar R, Jenkins RB, de Groen PC, Roche P, van Deursen JM. 2004. BubR1 insufficiency causes early onset of aging-associated phenotypes and infertility in mice. Nat. Genet. 36:744–749. 10.1038/ng1382 [DOI] [PubMed] [Google Scholar]
- 45.Martinez P, Thanasoula M, Munoz P, Liao C, Tejera A, McNees C, Flores JM, Fernandez-Capetillo O, Tarsounas M, Blasco MA. 2009. Increased telomere fragility and fusions resulting from TRF1 deficiency lead to degenerative pathologies and increased cancer in mice. Genes Dev. 23:2060–2075. 10.1101/gad.543509 [DOI] [PMC free article] [PubMed] [Google Scholar]
- 46.Fairall L, Chapman L, Moss H, de Lange T, Rhodes D. 2001. Structure of the TRFH dimerization domain of the human telomeric proteins TRF1 and TRF2. Mol. Cell 8:351–361. 10.1016/S1097-2765(01)00321-5 [DOI] [PubMed] [Google Scholar]
- 47.Karlseder J, Kachatrian L, Takai H, Mercer K, Hingorani S, Jacks T, de Lange T. 2003. Targeted deletion reveals an essential function for the telomere length regulator Trf1. Mol. Cell. Biol. 23:6533–6541. 10.1128/MCB.23.18.6533-6541.2003 [DOI] [PMC free article] [PubMed] [Google Scholar]
- 48.Canudas S, Smith S. 2009. Differential regulation of telomere and centromere cohesion by the Scc3 homologues SA1 and SA2, respectively, in human cells. J. Cell Biol. 187:165–173. 10.1083/jcb.200903096 [DOI] [PMC free article] [PubMed] [Google Scholar]
- 49.Remeseiro S, Cuadrado A, Carretero M, Martinez P, Drosopoulos WC, Canamero M, Schildkraut CL, Blasco MA, Losada A. 2012. Cohesin-SA1 deficiency drives aneuploidy and tumourigenesis in mice due to impaired replication of telomeres. EMBO J. 31:2076–2089. 10.1038/emboj.2012.11 [DOI] [PMC free article] [PubMed] [Google Scholar]
- 50.Peters JM, Tedeschi A, Schmitz J. 2008. The cohesin complex and its roles in chromosome biology. Genes Dev. 22:3089–3114. 10.1101/gad.1724308 [DOI] [PubMed] [Google Scholar]
- 51.Yamagishi Y, Sakuno T, Shimura M, Watanabe Y. 2008. Heterochromatin links to centromeric protection by recruiting shugoshin. Nature 455:251–255. 10.1038/nature07217 [DOI] [PubMed] [Google Scholar]
- 52.Canudas S, Houghtaling BR, Bhanot M, Sasa G, Savage SA, Bertuch AA, Smith S. 2011. A role for heterochromatin protein 1gamma at human telomeres. Genes Dev. 25:1807–1819. 10.1101/gad.17325211 [DOI] [PMC free article] [PubMed] [Google Scholar]
- 53.Ono T, Fang Y, Spector DL, Hirano T. 2004. Spatial and temporal regulation of Condensins I and II in mitotic chromosome assembly in human cells. Mol. Biol. Cell 15:3296–3308. 10.1091/mbc.E04-03-0242 [DOI] [PMC free article] [PubMed] [Google Scholar]
- 54.Lipp JJ, Hirota T, Poser I, Peters JM. 2007. Aurora B controls the association of condensin I but not condensin II with mitotic chromosomes. J. Cell Sci. 120:1245–1255. 10.1242/jcs.03425 [DOI] [PubMed] [Google Scholar]
- 55.Samoshkin A, Arnaoutov A, Jansen LE, Ouspenski I, Dye L, Karpova T, McNally J, Dasso M, Cleveland DW, Strunnikov A. 2009. Human condensin function is essential for centromeric chromatin assembly and proper sister kinetochore orientation. PLoS One 4:e6831. 10.1371/journal.pone.0006831 [DOI] [PMC free article] [PubMed] [Google Scholar]
- 56.Lee J, Gollahon L. 2013. Mitotic perturbations induced by Nek2 overexpression require interaction with TRF1 in breast cancer cells. Cell Cycle 12:3599–3614. 10.4161/cc.26589 [DOI] [PMC free article] [PubMed] [Google Scholar]
- 57.Yamada K, Yagihashi A, Yamada M, Asanuma K, Moriai R, Kobayashi D, Tsuji N, Watanabe N. 2002. Decreased gene expression for telomeric-repeat binding factors and TIN2 in malignant hematopoietic cells. Anticancer Res. 22:1315–1320 [PubMed] [Google Scholar]
- 58.Lin X, Gu J, Lu C, Spitz MR, Wu X. 2006. Expression of telomere-associated genes as prognostic markers for overall survival in patients with non-small cell lung cancer. Clin. Cancer Res. 12:5720–5725. 10.1158/1078-0432.CCR-05-2809 [DOI] [PubMed] [Google Scholar]
- 59.Chuang HC, Chen CH, Huang CC, Fang FM, Tsai HT, Chien CY. 2011. Reduced expression of TRF1 is associated with tumor progression and poor prognosis in oral squamous cell carcinoma. Exp. Ther. Med. 2:63–67. 10.3892/etm.2010.168 [DOI] [PMC free article] [PubMed] [Google Scholar]
- 60.Heintz N, Sive HL, Roeder RG. 1983. Regulation of human histone gene expression: kinetics of accumulation and changes in the rate of synthesis and in the half-lives of individual histone mRNAs during the HeLa cell cycle. Mol. Cell. Biol. 3:539–550 [DOI] [PMC free article] [PubMed] [Google Scholar]
Associated Data
This section collects any data citations, data availability statements, or supplementary materials included in this article.






