Summary
The ubiquitin–proteasome system is central to the regulation of cellular proteostasis. Nevertheless, the impact of in vivo proteasome dysfunction on the proteostasis networks and the aging processes remains poorly understood. We found that RNAi-mediated knockdown of 20S proteasome subunits in Drosophila melanogaster resulted in larval lethality. We therefore studied the molecular effects of proteasome dysfunction in adult flies by developing a model of dose-dependent pharmacological proteasome inhibition. Impaired proteasome function promoted several ‘old-age’ phenotypes and markedly reduced flies’ lifespan. In young somatic tissues and in gonads of all ages, loss of proteasome activity induced higher expression levels and assembly rates of proteasome subunits. Proteasome dysfunction was signaled to the proteostasis network by reactive oxygen species that originated from malfunctioning mitochondria and triggered an Nrf2-dependent upregulation of the proteasome subunits. RNAi-mediated Nrf2 knockdown reduced proteasome activities, flies’ resistance to stress, as well as longevity. Conversely, inducible activation of Nrf2 in transgenic flies upregulated basal proteasome expression and activity independently of age and conferred resistance to proteotoxic stress. Interestingly, prolonged Nrf2 overexpression reduced longevity, indicating that excessive activation of the proteostasis pathways can be detrimental. Our in vivo studies add new knowledge on the proteotoxic stress-related regulation of the proteostasis networks in higher metazoans. Proteasome dysfunction triggers the activation of an Nrf2-dependent tissue- and age-specific regulatory circuit aiming to adjust the cellular proteasome activity according to temporal and/or spatial proteolytic demands. Prolonged deregulation of this proteostasis circuit accelerates aging.
Keywords: Aging, Drosophila, Keap1, Nrf2, proteasome, somatic tissue
Introduction
Organismal aging is a multifactorial process modulated by the interplay between genetic and environmental factors, and it affects most, if not all, tissues and organs of the body (Kirkwood, 2005; Kourtis & Tavernarakis, 2011). At the tissue level, aging-related damage of biomolecules affects all types of cells and the extracellular matrix. The clearance of proteome damage (or proteotoxic stress) is largely mediated by the concerted activities of the two main cellular proteolytic systems, namely the proteasome (Breusing & Grune, 2008) and the lysosome (Hubbard et al., 2012).
Proteasome is involved in the degradation of both normal short-lived ubiquitinated proteins and mutated or damaged proteins, thereby regulating a vast number of cellular functions (Navon & Ciechanover, 2009). The 26S proteasome consists of a 20S core particle bound to 19S regulatory particles; the latter are involved in substrate recognition, deubiquitination, unfolding, and translocation into the core particle (Navon & Ciechanover, 2009). The 20S eukaryotic proteasome comprises of four stacked heptameric rings (two α type surrounding two of β type) that form a barrel-like structure. The α subunits restrict substrate entry, while the β subunits contribute to the proteolytic active sites, namely the caspase-like (C-L), trypsin-like (T-L), and chymotrypsin-like (CT-L) activities, which are located at the β1, β2, and β5 proteasome subunits, respectively. The 26S proteasome performs the ATP-dependent degradation of short-lived ubiquitinated proteins, whereas the 20S proteasome mediates the degradation of damaged polypeptides, in a manner that is mostly ATP- and ubiquitin-independent (Kastle & Grune, 2011).
Reportedly, mammalian cells senescence is accompanied by reduced proteasome activity (Chondrogianni et al., 2003). Proteasome functionality was also found to decline with age in cells derived from donors (Carrard et al., 2002) and in somatic tissues of Drosophila flies (Fredriksson et al., 2012; Tsakiri et al., 2013). Recent studies have shown that overexpression of the Rpn11 19S proteasome subunit in eclosed Drosophila increased lifespan (Tonoki et al., 2009), whereas elevated proteasome capacity extended replicative lifespan in Saccharomyces cerevisiae (Kruegel et al., 2011). Conversely, impaired function of the 19S Rpn11 or Rpn10 subunits decreased lifespan in Drosophila (Tonoki et al., 2009) or caused larval-pupal polyphasic lethality (Szlanka et al., 2003), respectively. Similarly, heterozygotes of two dominant Drosophila missense mutations of the β2 and β6 proteasome genes develop normally until metamorphosis, but pupae fail to mature and die before eclosion (Covi et al., 1999). Deletion of the Rpn10 subunit resulted in marked accumulation of defective 26S proteasome particles (Szlanka et al., 2003), while RNAi-mediated knockdown of proteasome subunits in Drosophila S2 cells disrupted proteasome assembly (Wójcik & DeMartino, 2002). Moreover, proteasomes carrying mutated β2 or β6 subunits had similar peptidase activities with wild-type proteasomes; it was suggested that although the incorporation of the mutated subunits altered proteasome assembly, it had little effect on catalytic activities (Covi et al., 1999).
Proteome quality control also depends on the activity of the networks that regulate cellular responses to oxidative and electrophilic stress. The NFE2-related factor 2 (Nrf2)/Kelch-like ECH-associated protein 1 (Keap1) signaling pathway is central to these networks (Sykiotis & Bohmann, 2010). In the absence of stress, Nrf2 is retained in the cytoplasm by the actin-binding protein Keap1, a substrate adaptor protein for the Cullin3-containing E3-ligase complex, which targets Nrf2 for ubiquitination and degradation by the proteasome (Grimberg et al., 2011). Oxidative stress abrogates the Keap1-mediated degradation of Nrf2, which in turn accumulates in the nucleus where it heterodimerizes with a small musculoaponeurotic fibrosarcoma (Maf) protein on antioxidant response elements (AREs) to stimulate the expression of phase II and antioxidant enzymes (Sykiotis & Bohmann, 2010). The pathway and its constituent components [i.e., the Nrf2 ortholog, cap’-n’-collar isoform-C (CncC), and the Keap1 and Maf proteins] are conserved in Drosophila and appear to engage in the same regulatory interactions as in vertebrates (Sykiotis & Bohmann, 2008). Following a recent RNA interference (RNAi) screen in Drosophila cells, CncC was identified as a candidate transcriptional regulator of proteasome components’ expression (Grimberg et al., 2011). It was thus postulated that there may be a cross talk between the network of antioxidant responses and the proteasome-mediated protein quality control.
Nevertheless, and despite the fact that proteasome function is seemingly under tight regulation in conditions of increased oxidative stress including aging and disease (Kastle & Grune, 2011), the molecular details of in vivo basal and stress-related proteasome regulation in tissues of higher metazoans are poorly understood. Moreover, the relevance (i.e., a cause or effect) of impaired proteasome catalytic activities to organism aging along with the molecular mechanisms that couple proteasome dysfunction to the antioxidant response networks remains largely elusive. Likely, this relates to the fact that the existing genetic models are in most cases lethal in early life, and they not only (presumably) suppress proteasome peptidase activities in an uncontrolled way, but also introduce severe proteasome structural defects, thereby complicating the phenotypic analysis of reduced proteasome peptidase activities.
As shown herein, we found that suppression of proteasome activity by inducible RNAi-mediated knockdown of 20S proteasome subunits was lethal at early developmental stages. Thus, to investigate the tissue- and age-specific molecular effects of proteasome dysfunction in the adult organism, as well as the mechanisms that couple proteasome inhibition to the antioxidant responses, we developed in Drosophila a pharmacological model of in vivo dose-dependent inhibition of the catalytic activities of (otherwise structurally intact) proteasomes. Drosophila is well suited to this line of investigation, due to its powerful genetics and its similarities in key metabolic and aging pathways with mammals (Kim, 2007); the fact that it expresses proteasomes that structurally resemble those from mammals (Nickell et al., 2009); and also because it comprises a soma-germ line demarcation composed of both postmitotic and mitotic cells. We found that loss of proteasome function in Drosophila signals to an Nrf2-dependent, age- and tissue-specific feedback regulatory circuit aiming to restore cellular proteostasis and suppress ‘old-age’ phenotypes.
Results
RNAi-mediated knockdown of 20S proteasome subunits in Drosophila results in sharp reduction in proteasome activities and early larval lethality
Considering that the hitherto in vivo genetic analyses of proteasome dysfunction have focused on 19S proteasome subunits, we initially studied the effects on flies’ physiology of inducible RNAi-mediated knockdown of the 20S proteasome subunits β5 and α7. To this end, we used transgenic flies expressing β5 or α7 dsRNA hairpins under the control of RU486-regulated UAS-Gal4; this conditional driver is ubiquitously activated upon dietary administration of RU486. Of note, we found that F1 larvae grown in the absence of RU486 had reduced size (compared with controls) and died before the third-instar larva stage. This finding suggested a ‘leaky’ expression of the transgene in the absence of RU486; transgene leakage from GeneSwitch systems independent of RU486 has been also reported previously (Ford et al., 2007). In support, we found a severe reduction in proteasome CT-L activity in F1 larvae cultured in the absence of RU486 (Fig. S1A). A more severe phenotype was noted in the presence of RU486 as although F1 embryos developed and hatched, the emerged larvae were significantly less mobile compared with controls (Videos, S1–3) and died within a few hours. We surmise that consumption of RU486 induced high transgene expression levels resulting in lethal suppression of proteasome functionality.
We hypothesized that the proteasome dysfunction–related early development lethality relates to increased demands for proteasome peptidase activities to support the sharp increase in mitotic activities of imaginal disks during the larval-pupal developmental transition. Thus, we measured the developmental profile of the 26S CT-L proteasome activity in larval and pupal stages of wild-type flies. We found that the CT-L activity increased sharply in the third-instar larval stage and during pupation as compared to early larval stages (Fig. S1B), suggesting that at these developmental stages, increased proteasome functionality is essential for the completion of the developmental program. In conclusion, RNAi-mediated knockdown of 20S proteasome suppressed proteasome activities and induced larval lethality, precluding the use of this genetic approach to study effects of proteasome dysfunction on adult physiology.
Feeding of proteasome inhibitors to eclosed flies causes dose-dependent decrease in proteasome activities, disruption of proteostasis, reduced motor function, and shorter lifespan
On the basis of our aforementioned studies, we concluded that the molecular effects of in vivo proteasome loss of function in the adult organism should be ideally studied in structurally unimpaired proteasomes by developing a model of dose-dependent pharmacological inhibition of proteasome activities. We asked whether this approach could be achieved in Drosophila, where the use of food intake is the most practical mode of drug delivery. Considering that Drosophila expresses in the gut cytochrome P450s enzymes, which may metabolize pharmaceuticals (Jafari et al., 2006) thereby reducing drug delivery to target tissues beyond the digestive tract, we screened different classes of specific proteasome inhibitors, namely MG-132, epoxomicin, and PS-341, for their effectiveness in suppressing proteasome activity in Drosophila tissues following their addition to fly food. By applying a wide range of distinct concentrations per inhibitor (MG-132, 10–1000 µ m; epoxomicin, 1–10 µm; PS-341, 0.1–20 µm) in short-term experiments, we found that this approach had no effect on insects’ food consumption and fecundity and could effectively suppress the proteasome activities of somatic tissues in both male and female flies (data not shown).
We focused our detailed analyses on PS-341, a highly specific, water-soluble, proteasome inhibitor that is currently used in the clinic for the treatment of various malignancies (Dick & Fleming, 2010). As shown in Fig. 1A (see also Fig. S2A), sustained consumption of food containing various concentrations of PS-341 induced in young flies’ somatic tissues a dose-dependent reduction in proteasome activities. This effect was accompanied by disruption of proteostasis as evidenced by the accumulation of ubiquitinated (Fig. 1B) and carbonylated proteins (Fig. 1C). Additionally, partial loss of proteasome function introduced severe pathophysiological consequences, such as a significant dose-dependent drop in locomotor performance of young flies exposed to the inhibitor (Fig. 1D) and a dose-dependent reduction in flies’ lifespan (Fig. 1E). Lifespan reduction was accompanied by a pattern of reactive oxygen species (ROS) increase that paralleled that observed during normal aging (Fig. S3A). In addition, lifespan reduction was accompanied by accelerated rates of accumulation of advanced glycation end-products (AGEs) (Fig. 1F); this nonenzymatic post-translational modification reportedly represents a biomarker of aging-related damage in flies (Jacobson et al., 2010). Thus, suppression of the proteasome peptidase activities in vivo triggered the manifestation of aging-associated molecular indices and behavioral phenotypes and significantly reduced lifespan.
Fig. 1.
Sustained proteasome dysfunction in young somatic tissues after eclosion disrupts proteostasis, reduces locomotor performance, and shortens flies lifespan in a dose-dependent manner. (A) Relative (%) 26S (A1) and 20S (A2) proteasome activities in Drosophila somatic tissues following exposure for 6–9 days of young flies to the indicated concentrations of PS-341. (B, C) Immunoblot analyses of total protein ubiquitination (Ub) (B) and carbonylation (DNP) (C) in somatic tissues of young flies treated [as in (A)] with increasing concentrations of PS-341. (D) Climbing activity (%) at the indicated ages of either not treated flies (normal aging) or flies exposed to the shown doses of PS-341. (E) Longevity curves of flies exposed to the indicated concentrations of PS-341. Flies median lifespan and comparative statistics are reported in Table S1 (Supporting information). (F) Immunoblot analyses of AGEs-modified proteins in somatic tissues of flies treated (or not) with PS-341 for 17 days. In (B), (C), and (F), probing with GAPDH was used as a loading reference. Controls in (A) were set to 100%. Dashed circles in (D) indicate not significant differences vs. the control (normal aging). Bars, ± SD (n = 3). *P < 0.05; **P < 0.01.
Loss of proteasome function induces the expression of proteasome genes and protein subunits in an age- and tissue-specific manner
Time course experiments of small molecule inhibitors’ effects on the proteasome activities of somatic tissues in young Drosophila revealed that the decline of the enzymatic activities was enhanced by prolonged exposure of flies to PS-341 (Fig. S4). Thus, we hypothesized that partial loss of proteasome activity might engage a regulatory feedback circuit aiming to restore proteasome activities. In support of this hypothesis, we found that impaired proteasome functionality in young somatic tissues triggered a dose-dependent upregulation of the proteasome mRNAs and protein subunits (Fig. 2A,B1), which correlated with higher accumulation rates of assembled proteasomes (Fig. 2C). Proteasome inhibition also mobilized a generalized stress response involving induction of other known mediators of cellular proteostasis, such as the autophagy-related genes atg6 and atg8, and the Nrf2/Keap1 antioxidant response pathway (Fig. 2B2). Interestingly, this feedback loop circuit seemed to be functional mainly in young organisms, as proteasome inhibition in aged flies resulted in minimal changes in the expression of proteasome subunit genes at the mRNA (data not shown) or protein level (Fig. 2D). Next, we focused on identifying how in vivo proteasome dysfunction is signaled to other components of the proteostasis network and to the genome. Important observations toward the understanding of this signaling pathway were as follows: (i) the induction of the cncC gene after proteasome inhibition (Fig. 2B2); and (ii) the fact that sustained loss of proteasome function triggered a significant accumulation of ROS (Fig. 2E1) or hydrogen peroxide (H2O2) (Fig. 2E2) in the somatic tissues of young flies, whereas only minimal amounts of ROS could be induced in aged somatic tissues (Fig. 2E3) (see also Fig. S2B). Thus, proteasome dysfunction might be signaled in young somatic tissues by increased oxidative stress that triggers the upregulation of proteasome genes.
Fig. 2.
Proteasome inhibition in young somatic tissues results in dose-dependent upregulation of the proteasome genes and protein subunits, higher proteasome assembly rates, and reactive oxygen species (ROS) accumulation. (A) Representative immunoblot analyses of young female and male somatic tissues protein samples probed with antibodies against Rpn7, 20S-α, and β5 after exposure of flies to the indicated doses of PS-341. (B) RT–PCR analyses of the rpn11, α7, β1, β2, β5 (B1), atg6, atg8, cncC, and keap1 (B2) genes expression following proteasome inhibition. (C) Co-immunoprecipitation of the 20S-α and β5 proteins (indicating assembled proteasome) in lysates from young Drosophila somatic tissues after treatment of flies with PS-341. Immunoprecipitation (IP) was performed with an anti-20S-α antibody, and immunoprecipitates were probed (IB) with anti-20S-α, anti-β5, and anti-Ub antibodies. (D) Comparative immunoblot analyses of young (♀/♂) and aged (♀/♂ aged) somatic tissues protein samples probed with antibodies against Rpn7, 20S-α, β5, and Ub; flies were exposed to 5–20 µm of PS-341. (E) Relative (%) ROS (E1, E3) and H2O2 (E2) levels in the somatic tissues of young (E1, E2) and old (E3) flies exposed to PS-341 (control samples were set to 100%); in absolute values, aged flies had higher endogenous ROS and H2O2 levels (see also, Fig. S2B). In all cases, flies were exposed to PS-341 for 4 days. GAPDH probing (A), (D) and rp49 gene (B) expression were used as reference for total protein and RNA input, respectively; Coommassie Blue (CB) stain of unbound fraction in (C) depicts total protein input. Bars, ± SD (n = 2); *P < 0.05.
As we have found that proteasome regulation in the reproductive tissues of Drosophila is different than in the soma (Tsakiri et al., 2013), we also investigated the molecular responses induced in the ovaries and the spermathecae of flies exposed to PS-341. We noted significantly lower suppression of proteasome activities and no significant accumulation of carbonylated proteins in the gonads of flies treated with proteasome inhibitors (Fig. S5). These findings suggested that the gonads are more resistant than somatic tissues to proteasome inhibition. Supportively, a more intense upregulation of proteasome genes and protein subunits in the gonads vs. the soma was noted after partial loss of proteasome function in young flies (Fig. S6A,B). Moreover, as in young somatic tissues, proteasome inhibition resulted in ROS accumulation in both the ovaries and the spermathecae (Fig. S6C). However, elevated ROS in the gonads did not correlate with higher amounts of carbonylated proteins or with proteome instability (see Fig. S5C), apparently due to an overactivation of the proteasome that can effectively remove oxidized polypeptides. Interestingly, the aging flies’ gonads retained their capacity to upregulate proteasome protein subunits after proteasome inhibition (Fig. S6D); similar to young organisms, this response correlated with an increase in ROS levels (Fig. S6E).
The effects of proteasome dysfunction on early life programming (potentially associated with the developmental origins of longevity) were also studied in experiments where exposure to PS-341 was performed specifically either during postegg fertilization/laying developmental stages (i.e., embryogenesis and the three larval and pupal stages) or only during gametogenesis (oogenesis or spermatogenesis) (Fig. S7). Consistently with our genetic analyses showing larval-pupal lethality after RNAi-mediated knockdown of 20S proteasome subunits, we noted that the postegg fertilization/laying developmental stages were extremely sensitive to even low concentrations of the inhibitor (Fig. S7A). In contrast, the gonads appeared relatively resistant to the inhibitor, as eggs laid by flies exposed to even high doses of PS-341 completed development and showed comparatively smaller reductions in lifespan (Fig. S7B). In conclusion, proteasome dysfunction triggers in the young somatic tissues of flies an age-specific regulatory feedback loop aiming to restore proteasome activity and normal rates of proteolysis. In the gonads, this regulatory loop is more intensively activated, and it remains functional during aging.
Proteasome dysfunction is signaled via a burst of mitochondria-originating ROS due to mitochondrial proteome damage
The molecular events related to in vivo signaling of proteasome dysfunction remained hitherto obscure. As ROS accumulation after proteasome inhibition was a universal effect in young somatic tissues and (independently of age) in the gonads of Drosophila and correlated positively with induction of proteasome genes, we hypothesized that ROS are part of the circuit that signals proteasome dysfunction. Thus, we measured proteasome activities and ROS production in time course experiments after the administration of the inhibitor to flies. We found that after 24 h of flies’ treatment with the inhibitor, the peptidase activities of the proteasome both in the gonads (data not shown) and in young somatic tissues (Fig. 3A) were suppressed. Nevertheless, ROS burst 2–4 days postproteasome inhibition (Fig. 3B), coinciding with the upregulation of proteasome subunits (Fig. 3C); this suggested that ROS accumulation was a delayed response solely related to prolonged specific inhibition of proteasome. Indeed, proteasome inhibition–mediated ROS accumulation was essential for the upregulation of proteasome subunits, as cotreatment with the potent ROS scavenger Tiron (Han & Park, 2009) significantly reduced tissue ROS levels (Fig. S8A) and suppressed the induction of proteasome protein subunits (Fig. 3D). We also found that the addition of Tiron partially restored proteasome activities (Fig. S8B) and alleviated the effects of the inhibitor on flies’ lifespan (Fig. S8C), indicating that the prolonged accumulation of proteasome inhibition–related oxidative stress directly affected proteasome functionality. Parallel experiments in human cancer cells indicated that (as in the fly) exposure to PS-341 induced in the very early phases higher levels of ROS and upregulation of the β5 proteasome subunit (Fig. S9). Thus, after a relatively short ‘silent’ period, proteasome dysfunction is signaled to the cellular proteostasis network that mobilizes genomic responses via increased ROS; in the short term, this ROS response triggers proteasome upregulation, but in the long term, it contributes to tissue damage.
Fig. 3.
Proteasome impaired function-related reactive oxygen species (ROS) start accumulating in young somatic tissues after 2–4 days of treatment and correlate with proteasome protein subunits upregulation. (A, B) Relative fold change of 26S (A1) or 20S (A2) proteasome activities and ROS levels (B), in time course experiments following administration of 1 µm PS-341 to flies; controls were set to 1. Although proteasome is already inhibited at day 1, ROS burst after ~2–4 days of treatment. (C) Representative immunoblot analyses of young somatic tissues protein samples probed with antibodies against Rpn7, 20S-α, β5, and Ub after treatment of flies as in (A). (D) Representative immunoblot analyses of somatic tissues protein samples derived from young flies treated (or not) for 3 days with 1 µm PS-341 or with 1 µm PS-341 and the indicated doses of Tiron; blots were probed with antibodies against Rpn7, 20S-α, β5, and Ub. GAPDH was used as a reference. Bars, ± SD (n = 2). *P < 0.05 [in (A), values lower than 0.8 were significant]; **P < 0.01.
Considering that mitochondria are the main source of ROS production in eukaryotic cells (Ferguson et al., 2005), we examined mitochondrial physiology after loss of proteasome function. Proteasome dysfunction caused a significant accumulation of carbonylated and ubiquitinated proteins in mitochondria from young somatic tissues (Fig. 4A). The accumulation of mitochondrial proteome damage at 2–4 days postproteasome inhibition correlated with higher activities of the Krebs cycle enzyme succinate dehydrogenase (Fig. 4B1) and of the respiratory chain enzymes of complex II/III (Fig. 4B2), as well as with higher ROS production (Fig. 4C). Interestingly, sustained proteasome inhibition resulted in lower activity of the mitochondrial respiratory chain protein complexes (Fig. 4B2; D-1 vs. D-17) and a gradual reduction in mitochondrial ROS production (Fig. 4C,D), presumably due to generalized impairment of mitochondria function; these mitochondria stress responses are indicative of an initial hyperactivation at the alarm stage and a subsequent decrease in responses at the adaptation stage. Further analyses showed that ROS continued to accumulate in whole cell and cytosolic preparations (Fig. 4D), indicating a reduced effectiveness of the cytosolic ROS clearance mechanisms and/or increased ROS production from other sources. Moreover, partial proteasome loss of function could not trigger the production of increased levels of ROS in mitochondria from somatic tissues of aged flies (Fig. 4E). Thus, proteasome dysfunction in the young soma disrupts mitochondria functionality, resulting in a burst of ROS production that indirectly signals impaired proteasome activity.
Fig. 4.
Proteasome dysfunction in young somatic tissues disrupts mitochondria function triggering increased production of reactive oxygen species (ROS). (A) Immunoblotting analysis of total protein carbonylation (left panel) and ubiquitinated proteins (right panel) in isolated mitochondria from young flies’ somatic tissues following exposure to PS-341 for 12 days. Probing with an antibody against OxPhos complex IV and Ponceau staining (PN) were used as protein-loading reference. (B) Relative (%) succinate dehydrogenase activity at day-13 (B1) and respiratory chain complex II/III activity (B2) at time course experiments following PS-341 administration to the flies. (C, D) Relative% ROS levels in isolated tissue mitochondria [(C); exposure to PS-341 for 1 up to 17 days] and in whole cell lysates, mitochondria, and cytosolic purified fractions [(D); flies were treated with the inhibitor for 3–14 days]. (E) ROS-related fluorescence units per protein µg (left panel) or relative (%) (right panel) ROS levels in isolated mitochondria from somatic tissues of young (Y) or old (O) flies treated for 3–4 days with PS-341. In all experiments, flies were exposed to 1 µm PS-341. Bars, ± SD (n = 3); *P < 0.05. Controls (%) in (B–E) were set to 100%.
Impaired proteasome function promotes an Nrf2-mediated upregulation of proteasome genes
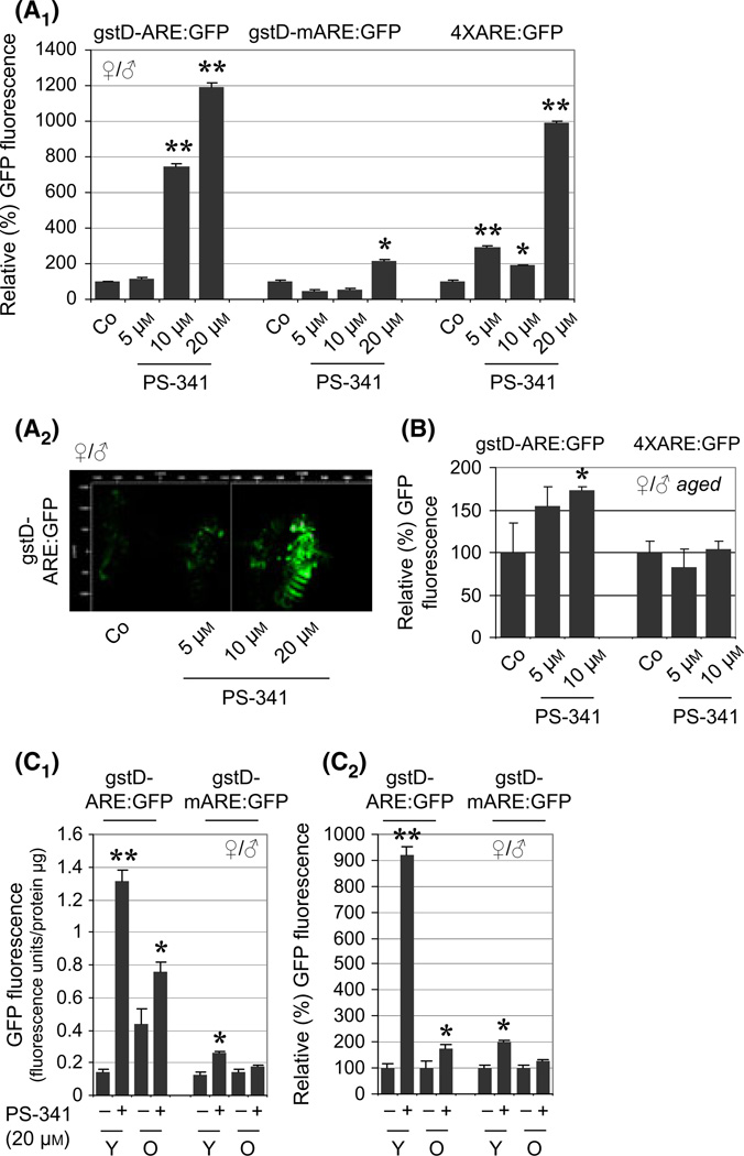
To identify the downstream components of the proteasome loss of function signaling circuit, we first used transgenic flies that express green fluorescent protein (GFP) under the control of genomic sequences bearing the ARE of the gstD1 gene, a GFP reporter transgene driven by a synthetic multimer ARE (4X), as well as a GFP reporter transgene driven by a mutated ARE (Sykiotis & Bohmann, 2008). We found that proteasome dysfunction caused a potent induction of either the gstD1 or the synthetic AREs in young somatic tissues (Fig. 5A), indicating that loss of proteasome function mobilizes the antioxidant responses. These effects [also observed in the gonads independently of age (data not shown)] were restricted to somatic tissues of young animals, as in the aged soma, the intensity of AREs activation was significantly reduced under similar conditions of impaired proteasome function (Fig. 5B,C). Specifically, as shown in Fig. 5C, although the basal GFP levels in the old soma are higher (~2 fold) compared with the young somatic tissues, the induction of GFP in the old flies after loss of proteasome function reaches neither the absolute maximum GFP levels found in the young stressed flies (~40–45% less; Fig. 5C1) nor the intensity of the response achieved in the young soma (~4–4.5 fold less; Fig. 5C2). These findings suggest that the observed lack of responsiveness in the old soma is most likely due to age-related defects in the mechanisms involved in stress responses. In support, aged flies are extremely more sensitive (compared with young controls) to even mild proteasome inhibition (Fig. S3B).
Fig. 5.
Proteasome loss of function triggers activation of antioxidant response elements (AREs) in young Drosophila somatic tissues. (A1) Relative (%)green fluorescent protein (GFP) fluorescent levels following proteasome inhibition in young transgenic gstD-ARE:GFP, gstD-mARE:GFP, and 4XARE:GFP flies. (A2) Direct viewing of proteasome inhibition–related AREs activation by whole-body GFP fluorescence detection at Confocal Laser Scanning Microscope (CLSM). (B) Relative (%) GFP fluorescent levels following proteasome inhibition in aged transgenic gstD-ARE: GFP and 4XARE:GFP flies. (C) GFP-related fluorescence levels per somatic tissue protein µg (C1) or (%) (C2) following PS-341-mediated proteasome inhibition in young (Y) or old (O) transgenic gstD-ARE:GFP or gstD-mARE:GFP flies. In all cases, flies were exposed to the indicated concentrations of PS-341 for 4 days. Controls in (A1), (B) and (C2) were set to 100%. Bars, ± SD (n = 2). *P < 0.05; **P < 0.01.
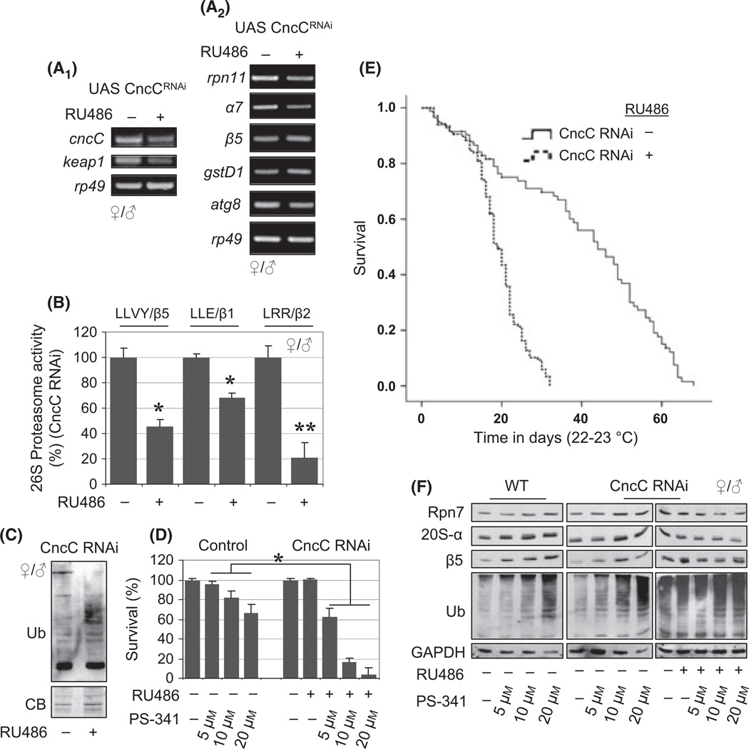
Considering that CncC, the Drosophila homologue of the mammalian Nrf2 (Sykiotis & Bohmann, 2010), mediates cellular responses to oxidative stress by binding to the AREs in the enhancers of various detoxifying and antioxidant defense genes, we addressed whether CncC was directly implicated in proteasome inhibition–mediated upregulation of proteasome genes. To this end, we used transgenic flies where either CncC [(II)UAS-CncC RNAi/tubGS10Gal4;(III)WizC/+] or its cytosolic suppressor Keap1 [(II)UAS-Keap1 RNAi/+;(III)UAS-Keap1 RNAi/tubGS5Gal4)] could be knocked down by inducible RNAi, as well as two lines of transgenic flies where CncC was subject to inducible overexpression [(II)UAS CncC/+;(III)tubGS5Gal4/+ and;(III)UAS CncC/tubGS5Gal4]. Initially, we characterized the transgenic flies in terms of functionality of the proteostasis (and particularly proteasome) network and found that RNAi-mediated CncC knockdown (Fig. 6A1) resulted in reduced proteasome enzymatic activities in young somatic tissues (Fig. 6B) and in accumulation of ubiquitinated proteins (Fig. 6C); this manipulation also decreased the flies’ resistance to proteotoxic stress (Fig. 6D) and significantly reduced their lifespan (Fig. 6E). Moreover, decreased CncC signaling moderately affected the mRNA expression of the rpn11 and α7 proteasome-related genes (Fig. 6A2), suggesting that CncC is involved (at least to some extent) in regulating the basal expression levels of proteasome genes in somatic tissues of Drosophila. Finally, RNAi-mediated CncC knockdown did not affected ROS upregulation after loss of proteasome function in the young soma (Fig. S10A), and it effectively suppressed the upregulation of proteasome protein subunits after proteasome inhibition (resulting also in higher amounts of ubiquitinated proteins) (Fig. 6F; see also Fig. S10B); these findings provided direct evidence that CncC activity is essential for the induction of proteasome genes in somatic tissues of young flies under conditions of in vivo proteotoxic stress.
Fig. 6.
RNAi-mediated CncC knockdown in eclosed flies suppresses proteasome activities, disrupts proteostasis, and decreases resistance to proteotoxic stress; it also reduces flies’ lifespan and abolishes proteasome components upregulation after proteasome loss of function. (A) RT–PCR of the cncC, keap1 (A1) and rpn11, α7, β5, gstD1, and atg8 (A2) genes expression levels in somatic tissues samples following RNAi-mediated CncC knockdown. rp49 gene expression was used as reference; to induce transgene expression, flies were fed with RU486 for 4 days. (B) Relative (%) 26S proteasome activity in flies somatic tissues after CncC knockdown. (C) Immunoblotting analysis of total ubiquitinated (Ub) protein levels in lysates of transgenic flies’ somatic tissues after CncC knockdown (flies were fed with RU486 for 14 days); CB stain was used as a reference of total protein input. (D) Survival rates of flies expressing the cncCRNAi transgene after exposure (or not) to PS-341 for 6 days; RU486 was administered (or not) for the whole duration of the experiment. (E) Longevity curves of transgenic flies grown in the absence [CncC RNAI(−)] or in the continuous presence [CncC RNAI(+)] of RU486. Flies’ median lifespan and comparative statistics are reported in Table S1 (Supporting information). (F) Representative immunoblot analyses of young somatic tissues protein samples probed with antibodies against Rpn7, 20S-α, β5, and Ub. Transgenic flies were treated (or not) with RU486 and the indicated concentrations of PS-341 for 4 days. As it is evident, CncC RNAi abolishes proteasome subunits induction after proteasome loss of function. GAPDH was used as reference. Bars, ± SD (n = 2). *P < 0.05; **P < 0.01. Controls in (B) and (D) were set to 100%.
In a complementary approach, we studied two transgenic lines, (II) UAS CncC/+;(III)tubGS5Gal4/+ and;(III)UAS CncC/tubGS5Gal4, over expressing relatively low and high levels of CncC, respectively (Fig. S11A). We found that inducible CncC overexpression promoted dose-dependent upregulation of the basal expression levels of proteasome genes and gstD1 (but not atg8) (Fig. S11B). It also correlated with higher 26S proteasome peptidase activities (Fig. S11C); promoted a more robust upregulation of the proteasome protein subunits under conditions of proteasome inhibition (data not shown); and conferred resistance to transient proteotoxic stress (Fig. S11D). However, sustained CncC overexpression in young transgenic flies reduced their lifespan (Fig. S11E), indicating that although high levels of the proteostasis machinery are transiently beneficial to combat stress, they are not sustainable for extended lifetime periods. The relationship of Nrf2 and proteasome activities with longevity was also investigated following inducible knockdown of the CncC suppressor Keap1 (Fig. S12). We found that Keap1 knockdown (presumably via CncC activation) upregulated the expression of proteasome genes and gstD1 in somatic tissues (Fig. S12A); it also increased proteasome activities (Fig. S12B) and conferred protection from PS-341 (Fig. S12C). Nevertheless, prolonged RNAi-mediated Keap1 knockdown reduced the lifespan of flies (Fig. S12D), extending the similar observation with transgenic CncC flies (Fig. S11E) to the activation of the endogenous CncC.
Finally, we addressed the question whether the reduced inducibility of proteasome genes as a response to proteasome dysfunction in aged somatic tissues (see Fig. 2D) also correlates with age-related chromatin modifications that alter chromatin occupancy and inhibit CncC access to AREs associated with proteasome genes. To address this question, we induced CncC overexpression in young and aged flies and comparatively assayed the downstream effects on proteasome physiology. We found that CncC overexpression promoted the induction of proteasome subunits (Fig. S13A, S13B), and it also increased the assembly rates of proteasomes (Fig. S13C) and the proteasome subunits’ catalytic activities (Fig. S13D); these effects were independent of age. In conclusion, proteasome dysfunction–mediated cellular responses in somatic tissues of Drosophila are driven by CncC.
Discussion
The effects of proteostasis disruption on aging have only recently started to be elucidated (Kourtis & Tavernarakis, 2011; Hubbard et al., 2012). As we found that genetic knockdown of 20S proteasome components was lethal in early developmental stages, we developed instead a pharmacological approach aiming to experimentally modulate proteasome activity in structurally intact Drosophila proteasomes. We observed that loss of proteasome function in adult flies resulted in extensive proteome damage in somatic tissues and also in reduced lifespan. Our studies indicate that reduction in proteasome activities to ~50% (or less) of the basal levels found in the young somatic tissues cannot effectively support life, as forced suppression (see Fig. 1A) of proteasome activity to this low level in young somatic tissues dramatically reduced flies’ survival. In support, other in vivo conditions of reduced survival, such as normal aging of somatic tissues (Tsakiri et al., 2013) or RNAi-mediated knockdown of either 20S proteasome subunits or Nrf2, also correlated with proteasome catalytic activities that were suppressed by ~50% (or less) compared with those found in healthy young tissues. To the best of our knowledge, this is the first study addressing this issue in vivo. Also, our findings provide experimental evidence, supporting the prediction that a decline in the capacity of a core proteostasis network component, such as the proteasome, will most likely saturate the proteostasis network, resulting in the collapse of proteostasis boundary below a threshold that can sustain cell viability (Powers et al., 2009). Because tissue-specific (and/or hormonal, neuronal, etc.) effects of altered proteostasis are likely critical for the regulation of aging, it will be interesting to elucidate how such mechanisms are impacted by proteotoxic challenges and to identify which ones are critical to aging-related phenotypes.
We also noted that postfertilization developmental stages are extremely sensitive to proteasome malfunction (compared with adult tissues or with gametogenesis), as induced impairment of proteasome functionality early in life, by either genetic or pharmacological means, resulted in larval or pupal lethality. These observations are in agreement with previous genetic analyses (Covi et al., 1999; Szlanka et al., 2003; Tonoki et al., 2009), and they likely relate to increased cell-specific proteolytic demands required for cell proliferation and morphogenesis during early Drosophila development. Interestingly, even in those cases where milder inhibition of the proteasome during gametogenesis or postfertilization developmental stages permitted successful completion of development, there were clear defects in adult flies’ survival and healthspan, indicating that proteome damage impacts on early life programming and potentially also on the developmental origins of longevity. Consistent with this notion, it was recently shown that exposure to DNA damage during mammalian embryonic development has a severe impact on the later rates of aging (Murga et al., 2009), indicating that aging-related processes can commence already during early life in utero.
In the short term, reduced proteasome activity in the somatic tissues of young Drosophila (and in the gonads independently of age) triggered a dose-dependent upregulation of proteasome genes, protein subunits, and assembled proteasomes, suggesting that under these conditions, there are no intermediate regulatory steps in restoring proteasome activity. These in vivo findings extend previous in vitro studies showing upregulation of proteasome genes after proteasome inhibition in Drosophila (Lundgren et al., 2005) or in human cells (Zhu et al., 2011). Moreover, the observed dose-dependent induction of proteasome genes’ expression after impairment of proteasome activity indicates the existence of a cellular signaling mechanism that is coupled to a surveillance network of very sensitive sensors. We have shown that loss of proteasome function is signaled to the proteostasis network via a delayed burst of ROS and H2O2 from malfunctioning respiratory chain protein complexes in damaged mitochondria. Mitochondrial homeostasis seems to be significantly dependent on proteasome functionality, as damaged mitochondrial proteins can be recruited to the outer mitochondrial membrane for proteasomal degradation (Taylor & Rutter, 2011); also, pharmacological inhibition of the proteasome in human fibroblasts led to decreased mitochondrial function (Kozieł et al., 2011). Interestingly, and in accordance with studies showing a decline of mitochondrial functionality during aging (Ferguson et al., 2005), our presented data indicate that the capacity of mitochondria to indirectly signal proteasome malfunction is hindered in the aged soma. This observation suggests a novel extranuclear mechanism by which stress signaling and homeostasis can break down in the aged soma. We propose that this failure is not primarily associated with higher ROS production by older mitochondria, but rather with a failure of aged mitochondrial to engage the mechanisms that sense stress and upregulate the proteostasis network in response. Interestingly, a subset of the cytoplasmic Nrf2/Keap1 ROS-sensing complexes are tethered to the outer mitochondrial membrane via the interaction of Keap1 with the mitochondrial protein PGAM5 (Lo & Hannink, 2008).
In sharp contrast to the aging somatic tissues, the gonads retain youthful proteostasis-maintaining responses even in the old organism, presumably to safeguard reproduction by maintaining a high-quality proteome. These observations extend recent findings by us (Tsakiri et al., 2013) and others (Fredriksson et al., 2012), showing that proteasome expression and catalytic activities do not decline significantly in the reproductive tissues of Drosophila during aging. The necessity of a functional proteome for optimal reproduction was also documented in yeast, where uneven partitioning of damaged proteins is required for old mother cells to develop a rejuvenated, germ-like, daughter cell lineage (Erjavec & Nyström, 2007), as well as in Caenorhabditis elegans where carbonylated proteins are removed during reproduction in a proteasome- dependent manner (Goudeau & Aguilaniu, 2010). Moreover, forced reinvestment of resources from the germ line to the soma in C. elegans resulted in elevated somatic proteasome activity, clearance of damaged proteins, and increased longevity (Vilchez et al., 2012). Our observations add further experimental evidence to the trade-off theories of aging evolution (Kirkwood, 2005), where aging is considered a consequence of increased energetic investment in maintenance of the germ line (preserving viability across generations) over maintenance of the soma (only needed to support survival of a single generation).
As shown herein, upregulation of proteasome in young somatic tissues, in response to in vivo impairment of proteasome function and mitochondria-originating ROS, was mediated by Nrf2 (CncC in Drosophila). Additionally, inducible activation of Nrf2 conferred resistance to transient proteotoxic stress and enhanced basal proteasome expression in an age-independent manner. Previous work has documented that Nrf2 has a protective role in conditions of oxidative stress in Drosophila (Sykiotis & Bohmann, 2008); this is similar to mice, where Nrf2−/− animals are sensitive to a wide variety of diverse oxidative insults and to several age-related pathologies (Ramos-Gomez et al., 2001; Hubbs et al., 2007). Moreover, in cell-based assays, Nrf2 was recently identified as a candidate transcriptional regulator of proteasome genes (Grimberg et al., 2011), while Nrf2-dependent induction of proteasome genes and of the Pa28αβ regulator was required for cellular adaptation to oxidative stress (Pickering et al., 2012). Interestingly, it seems that, due to currently unknown defects, the signaling capacity of the Nrf2/Keap1 pathway is impaired in the aged soma (Fig. 5). A similar age-related decline in responsiveness has also been noted in other stress-responsive signaling pathways, such as heat shock factor-1 and hypoxia-inducible factor-1 (Frenkel-Denkberg et al., 1999; Ben-Zvi et al., 2009). It is plausible that the suppression of signaling competence limits healthspan and contributes to increased oxidative damage and loss of vital functions during aging. Notably, in the case of Nrf2, this dysfunction can be reversed with specific genetic manipulations of the pathway (Mahidur Rahman et al., 2013; Tsakiri et al., 2013).
Intriguingly, we found that prolonged overactivation of Nrf2 in adult flies reduced their longevity. This observation clearly indicates that deregulation of the intensity and/or the duration of the antioxidant responses beyond a certain beneficial and tolerable range is eventually detrimental for the organism. In support of this notion, loss of both keap1 alleles (Sykiotis & Bohmann, 2008) or of CncC function (Veraksa et al., 2000) causes lethality during mid-larval stages or in early development, respectively. Similarly, although the transgenic overexpression of SKN-1 in C. elegans intestine promoted longevity, expression from high-copy transgenic arrays is toxic (Tullet et al., 2008). On the other hand, overexpression of the 19S Rpn11 proteasome subunit in Drosophila flies increased mildly the 26S peptidase activities (by ~30%) and extended flies’ lifespan (Tonoki et al., 2009), while male keap1 heterozygous flies lived longer than controls (Sykiotis & Bohmann, 2008). Thus, it seems that only moderate enhancement of the activity of proteostasis network components (e.g., Nrf2 or proteasome) is tolerated and is beneficial for the organism in the long term. Together with the findings of constitutive Nrf2 and/or proteasome activation in various human cancers (Ruschak et al., 2011; Sporn & Liby, 2012; Trougakos et al., 2013), these observations pose warnings against prolonged uncontrolled pharmacological stimulation of Nrf2 and/or proteasome in nonmalignant diseases or for anti-aging purposes.
In summary, as depicted in Fig. S14 (Supporting information), in young somatic tissues (and, independently of age, in the gonads), the tissue- and age-specific regulatory circuit, which aims to adjust proteasome activity according to temporal and/or spatial proteolytic demands after proteasome dysfunction, involves mitochondria-originating ROS signaling and Nrf2-mediated upregulation of proteasome genes. The signal flow between proteasome dysfunction and proteasome genes’ upregulation is severely compromised in aged somatic tissues (most likely, due to disruption of ROS signaling from damaged mitochondria or due to a decline in the functionality of the Nrf2/Keap1 signaling pathway), resulting in impaired de novo proteasome biogenesis after proteotoxic stress. Either the sustained inhibition of the proteasome or of antioxidant pathways and failure to restore proteostasis in young organisms, or the prolonged overactivation of the proteostasis maintenance pathways (e.g., Nrf2/Keap1 signaling) disrupts organismal homeostasis and reduces survival. The fact that the basal proteasome or Nrf2 activities were not set by evolution at a higher point (or that their inhibitors were not eliminated) further supports the existence of a delicate balance among their beneficial and detrimental effects in organismal homeostasis.
Experimental procedures
Drosophila lines
Oregon R Drosophila flies were used as the wild-type strain. The AREs-GFP reporter transgenic lines, namely gstD-ARE:GFP/II (ARE of the gstD gene); the gstD-mARE:GFP/III (mutated version of gstD-ARE), and the transgenic line carrying four synthetic multimer AREs [4XARE:GFP-16 (R7)/II], along with the transgenic lines overexpressing an inverted repeat of the cncC-specific gene coding segment (for RNAi-mediated knockdown of CncC) have been previously described (Sykiotis & Bohmann, 2008). Tubulin-GeneSwitch-Gal4 (tubGSGal4) flies express RU486-regulated Gal4 under the control of the tubulin enhancer. Thus, the conditional driver (tubGSGal4) is ubiquitously activated upon dietary administration of RU486 (320 µm); as reported previously (Ford et al., 2007), we found that RU486 did not affected wild-type flies’ longevity (data not shown).
Flies stocks culture, exposure to proteasome inhibitor, climbing, and longevity assays
Flies stocks were maintained at 25 °C, 60% relative humidity on a 12-h light: 12-h dark cycle and were fed standard medium (unless otherwise indicated). The proteasome inhibitor PS-341 was added either continuously or for the time period denoted, in the flies’ culture medium. PS-341 used doses and duration of flies’ exposure to the inhibitor are indicated in figure legends. To assay effects to different age groups, young (≤ 15 days old) and terminally aged (≥ 50 days old) flies were used.
The climbing assays were performed by the method of Vernace et al. (2007), see also Data S1 (Supporting information). Longevity assays and a detailed analysis of lifespan experiments and relative statistics are presented in Data S1 (Supporting information) and in Table S1 (Supporting information).
Measurement of ROS, H2O2, and GFP
Reactive oxygen species levels in somatic tissues, in gonads, or in subcellular isolated fractions (e.g., cytosol or mitochondria) were measured in a VersaFluor™ Fluorometer System (Excitation, 490 nm; Emission, 520 nm; Bio-Rad, Hercules, CA, USA) using the CM-H2DCFDA dye (Molecular Probes; Invitrogen, Carlsbad, CA, USA). H2O2 was measured using the Amplex Red H2O2 assay kit (Invitrogen) in a SmartSpec™ 3000 Spectrophotometer (Bio-Rad laboratories,) at 560 nm, as per manufacturer’s instructions. GFP levels in cleared lysates of the reporter transgenic flies were measured (VersaFluor™ Fluorometer System) at excitation and emission wavelengths of 490 and 510 nm, respectively. For direct visualization of GFP fluorescence, flies were slightly anesthetized and viewed under a Digital Eclipse C1 (Nikon, Melville, NY, USA) Confocal Laser Scanning Microscope (CLSM). In all assays (ROS, H2O2, and GFP), obtained absorbance was normalized to total protein input; for a detailed description of ROS, H2O2, and GFP measurement, see Data S1 (Supporting information).
RNA extraction and Reverse transcriptase–PCR (RT–PCR) analysis
Total RNA was extracted from Drosophila tissues using RNAzol (Molecular Research Center, Inc, OH, USA) and converted to cDNA with the iScript cDNA synthesis kit (Bio-Rad Laboratories). Aliquots of 1 µL cDNA from each RT reaction were then subjected to PCR analysis. Specific primers for the Drosophila proteasome genes rpn11, α4, α7, β1, β2, and β5, and the genes atg6, atg8, cncC, and keap1 (see Data S1) were designed using the primer-BLAST tool (http://www.ncbi.nlm.nih.gov/tools/primer-blast/). PCR products were analyzed by agarose gel electrophoresis, and quantification of gels was performed by scanning densitometry (Gel Analyzer version 1.0; Biosure, Athens, Greece).
Preparation of tissue protein extracts, isolation of cytoplasm and mitochondria, immunoblot analysis, proteasome immunoprecipitation, and detection of protein carbonyl groups
Flies were slightly etherized, and their somatic tissues (i.e., head, thorax, and abdomen) or ovaries were dissected into cold Drosophila Ringer’s solution. Samples were then homogenized on ice in NP-40 lysis buffer containing protease inhibitors; isolation of mitochondria and cytosol is described in Data S1 (Supporting information). Tissue lysates were cleared with centrifugation for 10 min at 19 000 g (4 °C); adjusted by Bradford (Bio-Rad); and were then analyzed by SDS-PAGE and immunoblotting as described previously (Trougakos & Margaritis, 1998). Primary and horse-radish peroxidase-conjugated secondary antibodies were applied for 1 h at room temperature. Immunoblots were developed using an enhanced chemiluminescence reagent kit (GE Healthcare Amersham, Buckinghamshire, UK). Blots quantification was performed by scanning densitometry.
For proteasome immunoprecipitation analyses, tissue protein extracts were cleared by adding protein A–Sepharose beads (code number: 17-0974-01, GE Healthcare), and the target antigen was then overnight immunoprecipitated at 4 °C with 2 µg of the corresponding antibody, followed by the addition of protein A–Sepharose beads for 2 h at 4 °C. Immunoprecipitated protein complexes were then analyzed by immunoblotting (see also, Data S1).
Dissected tissue samples or subcellular fractions (e.g., cytosol and mitochondria) were processed for the detection of carbonyl groups using the Oxyblot® detection kit (S7150) as per manufacturer’s specifications (Millipore, Chemicon, Temecula, CA, USA).
Measurement of proteasome peptidase, mitochondrial succinate dehydrogenase, and complex II/III activities
Isolated tissues were lysed on ice using buffers suitable for the isolation of either 26S or 20S proteasomes (Tsakiri et al., 2013). Cleared lysates were then adjusted for protein concentration, and the proteasome CT-L (LLVY), C-L (LLE), and T-L (LRR) activities were measured by recording (excitation, 350 nm; emission, 440 nm) the hydrolysis of the fluorogenic peptides Suc-Leu-Leu-Val-Tyr-AMC, Z-Leu-Leu-Glu-AMC, and Boc- Leu-Arg-Arg-AMC, respectively (Chondrogianni et al., 2003; see Data S1).
To measure the succinate dehydrogenase activity, 20–60 µg of isolated mitochondria was added in the reaction mixture (0.42 mm indophenol, 0.014 m succinate acid, 0.084 m sucrose, and 1.4 mm KCN), and the absorbance at 600 nm (SmartSpec™ 3000 Spectrophotometer, California, CA, USA) was monitored for 5 min.
The mitochondrial complex II/III activity was measured by the method of Ferguson et al. (2005); see also, Data S1 (Supporting information).
Antibodies and reagents
The polyclonal antibody against the Drosophila β5 proteasome subunit was a generous gift from Dr. Maria Figueiredo-Pereira (Hunter College of City University of New York, USA); all other antibodies and reagents are described in Data S1 (Supporting information).
Statistical analysis
Experiments were performed at least in duplicates (for each biological replicate, n ≥ 2). Data points correspond to the mean of the independent experiments. For statistical analysis, the MS Excel and the Statistical Package for Social Sciences (IBM SPSS; version 19.0 for Windows, New York, NY, USA) were used. Statistical significance was evaluated using one-way analysis of variance (anova). Error bars denote standard deviation (SD); significance at P < 0.05 or P < 0.01 is indicated in graphs by one or two asterisks, respectively.
Supplementary Material
Acknowledgments
We thank Maria Figueiredo-Pereira (Hunter College of City University of New York, USA) for the antibody against the Drosophila β5 proteasome subunit and Marianna Antonelou for helpful suggestions. DB acknowledges support from the NIH grant R01 AG039753; this work was supported by an EU-FP7 Capacities grant INsPiRE (REGPOT-CT-2011-284460) to IPT.
Footnotes
Author Contributions
IPT designed and supervised the study; ENT and IPT conducted the experiments and interpreted the data; ENT, GPS, ISP, ET, MAD, VGG, and DB generated or contributed reagents/materials/analysis tools and edited the manuscript; and IPT wrote the manuscript.
Author disclosure
No competing financial interests exist.
Supporting information
Additional Supporting information may be found in the online version of this article at the publisher’s web-site.
Fig. S1 RNAi-mediated knockdown of the 20S proteasome subunits β5 or α7 results in sharp decrease of proteasome activities. (B) Proteasome activity increases significantly in late larval and pupal developmental stages.
Fig. S2 Fluorescence units per µg of somatic tissue protein following measurement of the 26S (A1) and 20S (A2) proteasome peptidase activities or ROS levels (B) in tissue samples from young (A, B1) or aged (B2) flies treated for 6–9 days (A) or for 4 days (B) with the indicated doses of the PS-341 inhibitor (see also, Fig. 1A, 2E1, 2E3). Bars, ± SD (n = 3); *P < 0.05; **P < 0.01.
Fig. S3 (A) Fluorescence units per µg of somatic tissue protein following measurement of ROS levels in samples from young (Y), middle aged (M) and old (O) flies. (B) Differential sensitivity of young and aged flies to proteasome inhibition.
Fig. S4 Time-dependent effects of PS-341 on proteasome activities of young flies’ somatic tissues.
Fig. S5 The ovarian and spermathecae tissues are relatively resistant (compared to somatic tissues) to proteasome inhibitors.
Fig. S6 Partial loss of proteasome function in the gonads induces a potent induction of proteasome genes and protein subunits in both the young and aged organism.
Fig. S7 Differential sensitivity of post-egg fertilization/laying developmental stages and gametogenesis to proteasome inhibition; for details of the experimental procedures, see Data S1 (Supporting information).
Fig. S8 Co-treatment of flies with proteasome inhibitors and a potent ROS scavenger (Tiron) suppressed proteasome-inhibition-mediated ROS accumulation; partially restored proteasome activities; and extended flies’ lifespan.
Fig. S9 Proteasome inhibition in human cells triggers ROS accumulation and upregulation of the β5 proteasome subunit.
Fig. S10 (A) Relative (%) ROS level in flies’ somatic tissues samples, after CncC knockdown in the absence or presence (for 3 days) of 5 µm PS-341. Bars, ± SD (n = 2); *P < 0.05. (B) CncC RNAi abolishes induction of proteasome subunits after proteasome loss of function independently of age.
Fig. S11 Transgene-mediated inducible CncC overexpression after flies’ eclosion upregulates basal 19 and 20S proteasome gene expression, enhances proteasome activities, and mediates flies’ resistance to stress; whereas in the long-term it shortens lifespan.
Fig. S12 RNAi-mediated Keap1 knockdown (via overexpression of an inverted repeat corresponding to the keap1 -specific gene coding segment) enhanced proteasome genes expression and proteasome activities; conferred resistance to stress but in the long term reduced flies’ lifespan.
Fig. S13 Inducible Nrf2 activation upregulates target proteasome genes in somatic tissues independently of age.
Fig. S14 A proposed model of proteasome activity-related feedback regulatory circuit.
Table S1 Statistics and presentation of lifespan experiments.
Data S1 Experimental procedures, references and figure legends.
Video S1–S3 UAS B5/III control (video 1) and (III) UAS B5/tubGS5Gal4 F1 larvae (video 2) cultured in normal medium; (video 3) (III) UAS B5/tubGS5Gal4 F1 larvae cultured in RU486 containing medium.
References
- Ben-Zvi A, Miller EA, Morimoto RI. Collapse of proteostasis represents an early molecular event in Caenorhabditis elegans aging. Proc. Natl Acad. Sci. USA. 2009;106:14914–14919. doi: 10.1073/pnas.0902882106. [DOI] [PMC free article] [PubMed] [Google Scholar]
- Breusing N, Grune T. Regulation of proteasome-mediated protein degradation during oxidative stress and aging. Biol. Chem. 2008;389:203–209. doi: 10.1515/BC.2008.029. [DOI] [PubMed] [Google Scholar]
- Carrard G, Bulteau AL, Petropoulos I, Friguet B. Impairment of proteasome structure and function in aging. Int. J. Biochem. Cell Biol. 2002;34:1461–1474. doi: 10.1016/s1357-2725(02)00085-7. [DOI] [PubMed] [Google Scholar]
- Chondrogianni N, Stratford FL, Trougakos IP, Friguet B, Rivett AJ, Gonos ES. Central role of the proteasome in senescence and survival of human fibroblasts: induction of a senescence-like phenotype upon its inhibition and resistance to stress upon its activation. J. Biol. Chem. 2003;278:28026–28037. doi: 10.1074/jbc.M301048200. [DOI] [PubMed] [Google Scholar]
- Covi JA, Belote JM, Mykles DL. Subunit compositions and catalytic properties of proteasomes from developmental temperature- sensitive mutants of Drosophila melanogaster. Arch. Biochem. Biophys. 1999;368:85–97. doi: 10.1006/abbi.1999.1294. [DOI] [PubMed] [Google Scholar]
- Dick LR, Fleming PE. Building on bortezomib: second-generation proteasome inhibitors as anti-cancer therapy. Drug Discov. Today. 2010;15:243–249. doi: 10.1016/j.drudis.2010.01.008. [DOI] [PubMed] [Google Scholar]
- Erjavec N, Nyström T. Sir2p-dependent protein segregation gives rise to a superior reactive oxygen species management in the progeny of Saccharomyces cerevisiae. Proc. Natl Acad. Sci. USA. 2007;104:10877–10881. doi: 10.1073/pnas.0701634104. [DOI] [PMC free article] [PubMed] [Google Scholar]
- Ferguson M, Mockett MJ, Shen Y, Orr WC, Sohal RS. Age-associated decline in mitochondrial respiration and electron transport in Drosophila melanogaster. Biochem. J. 2005;390:501–511. doi: 10.1042/BJ20042130. [DOI] [PMC free article] [PubMed] [Google Scholar]
- Ford D, Hoe N, Landis GN, Tozer K, Luu A, Bhole D, Badrinath A, Tower J. Alteration of Drosophila life span using conditional, tissue specific expression of transgenes triggered by doxycyline or RU486/Mifepristone. Exp. Gerontol. 2007;42:483–497. doi: 10.1016/j.exger.2007.01.004. [DOI] [PMC free article] [PubMed] [Google Scholar]
- Fredriksson A, Johansson Krogh E, Hernebring M, Pettersson E, Javadi A, Almstedt A, Nyström T. Effects of aging and reproduction on protein quality control in soma and gametes of Drosophila melanogaster. Aging Cell. 2012;11:634–643. doi: 10.1111/j.1474-9726.2012.00823.x. [DOI] [PubMed] [Google Scholar]
- Frenkel-Denkberg G, Gershon D, Levy AP. The function of hypoxia-inducible factor 1 (HIF-1) is impaired in senescent mice. FEBS Lett. 1999;462:341–344. doi: 10.1016/s0014-5793(99)01552-5. [DOI] [PubMed] [Google Scholar]
- Goudeau J, Aguilaniu H. Carbonylated proteins are eliminated during reproduction in C. elegans. Aging Cell. 2010;9:991–1003. doi: 10.1111/j.1474-9726.2010.00625.x. [DOI] [PubMed] [Google Scholar]
- Grimberg KB, Beskow A, Lundin D, Davis MM, Young P. Basic Leucine zipper protein Cnc-C Is a substrate and transcriptional regulator of the Drosophila 26S proteasome. Mol. Cell. Biol. 2011;31:897–909. doi: 10.1128/MCB.00799-10. [DOI] [PMC free article] [PubMed] [Google Scholar]
- Han YH, Park WH. Tiron, a ROS scavenger, protects human lung cancer Calu-6 cells against antimycin A-induced cell death. Oncol. Rep. 2009;21:253–261. [PubMed] [Google Scholar]
- Hubbard VM, Valdor R, Macian F, Cuervo AM. Selective autophagy in the maintenance of cellular homeostasis in aging organisms. Biogerontology. 2012;13:21–35. doi: 10.1007/s10522-011-9331-x. [DOI] [PubMed] [Google Scholar]
- Hubbs AF, Benkovic SA, Miller DB, O’Callaghan JP, Battelli L, Schwegler-Berry D, Ma Q. Vacuolar leukoencephalopathy with widespread astrogliosis in mice lacking transcription factor Nrf2. Am. J. Pathol. 2007;170:2068–2076. doi: 10.2353/ajpath.2007.060898. [DOI] [PMC free article] [PubMed] [Google Scholar]
- Jacobson J, Lambert AJ, Portero-Otín M, Pamplona R, Magwere T, Miwa S, Driege Y, Brand MD, Partridge L. Biomarkers of aging inDrosophila. Aging Cell. 2010;9:466–477. doi: 10.1111/j.1474-9726.2010.00573.x. [DOI] [PMC free article] [PubMed] [Google Scholar]
- Jafari M, Long AD, Mueller LD, Rose MR. The pharmacology of ageing inDrosophila. Curr. Drug Targets. 2006;7:1479–1483. doi: 10.2174/1389450110607011479. [DOI] [PubMed] [Google Scholar]
- Kastle M, Grune T. Protein oxidative modification in the aging organism and the role of the ubiquitin proteasomal system. Curr. Pharm. Des. 2011;17:4007–4022. doi: 10.2174/138161211798764898. [DOI] [PubMed] [Google Scholar]
- Kim SK. Common aging pathways in worms, flies, mice and humans. J. Exp. Biol. 2007;210:1607–1612. doi: 10.1242/jeb.004887. [DOI] [PubMed] [Google Scholar]
- Kirkwood TBL. Understanding the odd science of aging. Cell. 2005;120:437–447. doi: 10.1016/j.cell.2005.01.027. [DOI] [PubMed] [Google Scholar]
- Kourtis N, Tavernarakis N. Cellular stress response pathways and ageing: intricate molecular relationships. EMBO J. 2011;30:2520–2531. doi: 10.1038/emboj.2011.162. [DOI] [PMC free article] [PubMed] [Google Scholar]
- Kozieł R, Greussing R, Maier AB, Declercq L, Jansen-Dürr P. Functional interplay between mitochondrial and proteasome activity in skin aging. J. Invest. Dermatol. 2011;131:594–603. doi: 10.1038/jid.2010.383. [DOI] [PubMed] [Google Scholar]
- Kruegel U, Robison B, Dange T, Kahlert G, Delaney JR, Kotireddy S, Tsuchiya M, Tsuchiyama S, Murakami CJ, Schleit J, Sutphin G, Carr D, Tar K, Dittmar G, Kaeberlein M, Kennedy BK, Schmidt M. Elevated proteasome capacity extends replicative lifespan in Saccharomyces cerevisiae. PLoS Genet. 2011;7:e1002253. doi: 10.1371/journal.pgen.1002253. [DOI] [PMC free article] [PubMed] [Google Scholar]
- Lo SC, Hannink M. PGAM5 tethers a ternary complex containing Keap1 and Nrf2 to mitochondria. Exp. Cell Res. 2008;314:1789–1803. doi: 10.1016/j.yexcr.2008.02.014. [DOI] [PMC free article] [PubMed] [Google Scholar]
- Lundgren J, Masson P, Mirzaei Z, Young P. Identification and characterization of a Drosophila proteasome regulatory network. Mol. Cell. Biol. 2005;25:4662–4675. doi: 10.1128/MCB.25.11.4662-4675.2005. [DOI] [PMC free article] [PubMed] [Google Scholar]
- Rahman MM, Sykiotis GP, Nishimura M, Bodmer R, Bohmann D. Declining signal dependence of Nrf2-MafS regulated gene expression correlates with aging phenotypes. Aging Cell. 2013 doi: 10.1111/acel.12078. [Epub ahead of print]. [DOI] [PMC free article] [PubMed] [Google Scholar]
- Murga M, Bunting S, Montaña MF, Soria R, Mulero F, Cañlamero M, Lee Y, McKinnon PJ, Nussenzweig A, Fernandez-Capetillo O. A mouse model of ATR-Seckel shows embryonic replicative stress and accelerated aging. Nat. Genet. 2009;41:891–898. doi: 10.1038/ng.420. [DOI] [PMC free article] [PubMed] [Google Scholar]
- Navon A, Ciechanover A. The 26 S proteasome: from basic mechanisms to drug targeting. J. Biol. Chem. 2009;284:33713–33718. doi: 10.1074/jbc.R109.018481. [DOI] [PMC free article] [PubMed] [Google Scholar]
- Nickell S, Beck F, Scheres SH, Korinek A, Förster F, Lasker K, Mihalache O, Sun N, Nagy I, Sali A, Plitzko JM, Carazo JM, Mann M, Baumeister W. Insights into the molecular architecture of the 26S proteasome. Proc. Natl Acad. Sci. USA. 2009;106:11943–11947. doi: 10.1073/pnas.0905081106. [DOI] [PMC free article] [PubMed] [Google Scholar]
- Pickering AM, Linder RA, Zhang H, Forman HJ, Davies KJ. Nrf2-dependent induction of proteasome and Pa28αβ regulator are required for adaptation to oxidative stress. J. Biol. Chem. 2012;287:10021–10031. doi: 10.1074/jbc.M111.277145. [DOI] [PMC free article] [PubMed] [Google Scholar]
- Powers ET, Morimoto RI, Dillin A, Kelly JW, Balch WE. Biological and chemical approaches to diseases of proteostasis deficiency. Annu. Rev. Biochem. 2009;78:959–991. doi: 10.1146/annurev.biochem.052308.114844. [DOI] [PubMed] [Google Scholar]
- Ramos-Gomez M, Kwak MK, Dolan PM, Itoh K, Yamamoto M, Talalay P, Kensler TW. Sensitivity to carcinogenesis is increased and chemoprotective efficacy of enzyme inducers is lost in nrf2 transcription factor-deficient mice. Proc. Natl Acad. Sci. USA. 2001;98:3410–3415. doi: 10.1073/pnas.051618798. [DOI] [PMC free article] [PubMed] [Google Scholar]
- Ruschak AM, Slassi M, Kay LE, Schimmer AD. Novel proteasome inhibitors to overcome bortezomib resistance. J. Natl Cancer Inst. 2011;103:1007–1017. doi: 10.1093/jnci/djr160. [DOI] [PubMed] [Google Scholar]
- Sporn MB, Liby KT. Nrf2 and cancer: the good, the bad and the importance of context. Nat. Rev. Cancer. 2012;12:564–571. doi: 10.1038/nrc3278. [DOI] [PMC free article] [PubMed] [Google Scholar]
- Sykiotis GP, Bohmann D. Keap1/Nrf2 signaling regulates oxidative stress tolerance and lifespan in Drosophila. Dev. Cell. 2008;14:76–85. doi: 10.1016/j.devcel.2007.12.002. [DOI] [PMC free article] [PubMed] [Google Scholar]
- Sykiotis GP, Bohmann D. Stress-activated cap’n’collar transcription factors in aging and human disease. Sci. Signal. 2010;3:re3. doi: 10.1126/scisignal.3112re3. [DOI] [PMC free article] [PubMed] [Google Scholar]
- Szlanka T, Haracska L, Kiss I, Deáak P, Kurucz E, Andóo I, Viráagh E, Udvardy A. Deletion of proteasomal subunit S5a/Rpn10/p54 causes lethality, multiple mitotic defects and overexpression of proteasomal genes in Drosophila melanogaster. J. Cell Sci. 2003;116:1023–1033. doi: 10.1242/jcs.00332. [DOI] [PubMed] [Google Scholar]
- Taylor EB, Rutter J. Mitochondrial quality control by the ubiquitin-proteasome system. Biochem. Soc. Trans. 2011;39:1509–1513. doi: 10.1042/BST0391509. [DOI] [PubMed] [Google Scholar]
- Tonoki A, Kuranaga E, Tomioka T, Hamazaki J, Murata S, Tanaka K, Miura M. Genetic evidence linking age-dependent attenuation of the 26S proteasome with the aging process. Mol. Cell. Biol. 2009;29:1095–1106. doi: 10.1128/MCB.01227-08. [DOI] [PMC free article] [PubMed] [Google Scholar]
- Trougakos IP, Margaritis LH. The formation of the functional chorion structure of Drosophila virilis involves inercalation of the “middle” and “late” major chorion proteins: a general model for chorion assembly in Drosophilidae. J. Struct. Biol. 1998;123:97–110. doi: 10.1006/jsbi.1998.4999. [DOI] [PubMed] [Google Scholar]
- Trougakos IP, Sesti F, Tsakiri E, Gorgoulis VG. Non-enzymatic post-translational protein modifications and proteostasis network deregulation in carcinogenesis. J. Proteomics. 2013 doi: 10.1016/j.jprot.2013.02.024. [Epub ahead of print]. [DOI] [PubMed] [Google Scholar]
- Tsakiri EN, Sykiotis GP, Papassideri IS, Gorgoulis VG, Bohmann D, Trougakos IP. Differential regulation of proteasome functionality in reproductive vs. somatic tissues of Drosophila during aging or oxidative stress. FASEB J. 2013;27:2407–2420. doi: 10.1096/fj.12-221408. [DOI] [PMC free article] [PubMed] [Google Scholar]
- Tullet JM, Hertweck M, An JH, Baker J, Hwang JY, Liu S, Oliveira RP, Baumeister R, Blackwell TK. Direct inhibition of the longevity promoting factor SKN-1 by insulin-like signalling in C. elegans. Cell. 2008;132:1025–1038. doi: 10.1016/j.cell.2008.01.030. [DOI] [PMC free article] [PubMed] [Google Scholar]
- Veraksa A, McGinnis N, Li X, Mohler J, McGinnis W. Cap ‘n’ collar B cooperates with a small Maf subunit to specify pharyngeal development and suppress deformed homeotic function in the Drosophila head. Development. 2000;127:4023–4037. doi: 10.1242/dev.127.18.4023. [DOI] [PubMed] [Google Scholar]
- Vernace VA, Arnaud L, Schmidt-Glenewinkel T, Figueiredo-Pereira ME. Aging perturbs 26S proteasome assembly in Drosophila melanogaster. FASEB J. 2007;21:2672–2682. doi: 10.1096/fj.06-6751com. [DOI] [PMC free article] [PubMed] [Google Scholar]
- Vilchez D, Morantte I, Liu Z, Douglas PM, Merkwirth C, Rodrigues AP, Manning G, Dillin A. RPN-6 determines C. elegans longevity under proteotoxic stress conditions. Nature. 2012;489:263–268. doi: 10.1038/nature11315. [DOI] [PubMed] [Google Scholar]
- Wójcik C, DeMartino GN. Analysis of Drosophila 26 S proteasome using RNA interference. J. Biol. Chem. 2002;277:6188–6197. doi: 10.1074/jbc.M109996200. [DOI] [PubMed] [Google Scholar]
- Zhu YX, Tiedemann R, Shi CX, Yin H, Schmidt JE, Bruins LA, Keats JJ, Braggio E, Sereduk C, Mousses S, Stewart AK. RNAi screen of the druggable genome identifies modulators of proteasome inhibitor sensitivity in myeloma including CDK5. Blood. 2011;117:3847–3857. doi: 10.1182/blood-2010-08-304022. [DOI] [PMC free article] [PubMed] [Google Scholar]
Associated Data
This section collects any data citations, data availability statements, or supplementary materials included in this article.






