Abstract
In response to biological and mechanical injury, or in vitro culturing, vascular smooth muscle cells (VSMCs) undergo phenotypic modulation from a differentiated “contractile” phenotype to a dedifferentiated “synthetic” one. This results in the capacity to proliferate, migrate, and produce extracellular matrix proteins, thus contributing to neointimal formation. Cyclic nucleotide phosphodiesterases (PDEs), by hydrolyzing cAMP or cGMP, are critical in the homeostasis of cyclic nucleotides that regulate VSMC growth. Here, we demonstrate that PDE1A, a Ca2+-calmodulin–stimulated PDE preferentially hydrolyzing cGMP, is predominantly cytoplasmic in medial “contractile” VSMCs but is nuclear in neointimal “synthetic” VSMCs. Using primary VSMCs, we show that cytoplasmic and nuclear PDE1A were associated with a contractile marker (SM-calponin) and a growth marker (Ki-67), respectively. This suggests that cytoplasmic PDE1A is associated with the “contractile” phenotype, whereas nuclear PDE1A is with the “synthetic” phenotype. To determine the role of nuclear PDE1A, we examined the effects loss-of-PDE1A function on subcultured VSMC growth and survival using PDE1A RNA interference and pharmacological inhibition. Reducing PDE1A function significantly attenuated VSMC growth by decreasing proliferation via G1 arrest and inducing apoptosis. Inhibiting PDE1A also led to intracellular cGMP elevation, p27Kip1 upregulation, cyclin D1 downregulation, and p53 activation. We further demonstrated that in subcultured VSMCs redifferentiated by growth on collagen gels, cytoplasmic PDE1A regulates myosin light chain phosphorylation with little effect on apoptosis, whereas inhibiting nuclear PDE1A has the opposite effects. These suggest that nuclear PDE1A is important in VSMC growth and survival and may contribute to the neointima formation in atherosclerosis and restenosis.
Keywords: PDE, smooth muscle cell, growth, apoptosis, vascular injury
Vascular smooth muscle cells (VSMCs) in response to injury and hormonal stimuli exhibit phenotypic plasticity, changing from a differentiated (quiescent, contractile) phenotype to a dedifferentiated (active, synthetic) one.1 This process was originally defined as “phenotypic modulation.”2 Under normal conditions, VSMCs residing in the media of vessels are quiescent with a very low turnover rate.3,4 Quiescent VSMCs are fully differentiated cells that possess the “contractile” phenotype and function principally to maintain vascular tone. If the vessel is injured or cells are placed in tissue culture, VSMCs respond by changing from the “contractile” to the “synthetic” phenotype.4 Synthetic VSMCs contribute to neointima formation by downregulating contractile proteins and acquiring the capacity to proliferate, migrate, and produce extracellular matrix proteins.5 Therefore, phenotypic modulation of VSMCs plays a key role in the pathogenesis of cardiovascular disorders such as atherosclerosis, postangioplasty restenosis, bypass vein graft failure, and cardiac allograft vasculopathy.6
The endothelium plays a critical role in determining the nature of the VSMC growth response. Healthy endothelium synthesizes and secretes factors that relax VSMCs and inhibit VSMC growth. Two major factors are prostacyclin and NO, which stimulate production of cAMP and cGMP, respectively, in the underlying VSMCs. cAMP and cGMP regulate many VSMC biological processes, including contraction, proliferation, migration, and apoptosis.7 cAMP and cGMP appear to function as a brake on VSMC growth.8 Cyclic nucleotide phosphodiesterases (PDEs), by catalyzing the hydrolysis of cAMP and cGMP to 5′AMP and 5′GMP, regulate the amplitude, duration, and compartmentalization of intracellular cyclic nucleotide signaling. PDEs constitute a large superfamily of enzymes grouped into 11 broad families based on distinct kinetic, regulatory, and inhibitory properties.9 Four major families of PDEs have been identified in VSMCs, including Ca2+/calmodulin-stimulated PDE1, cGMP-regulated PDE3, cAMP-specific PDE4, and cGMP-specific PDE5. PDE3 and PDE4 have been shown to account for the majority of the cAMP-hydrolyzing PDE activity (>80%), whereas PDE1 and PDE5 contribute to the majority of cGMP-hydrolyzing activity in VSMCs.10,11 Because the activity and expression of PDE isoforms is tightly regulated, altered PDE function may have pathological consequences.
PDE1A is a Ca2+/calmodulin-stimulated PDE that preferentially hydrolyzes cGMP. The PDE1 inhibitor vinpocetine increased cGMP but did not affect cAMP levels in large arteries, where PDE1A is the major PDE1 subfamily in VSMCs.12,13 This suggests that PDE1A is important in regulating cGMP signaling in VSMCs. Several groups found that angiotensin II (Ang II), via increasing intracellular Ca2+ concentrations, rapidly activated PDE1A to attenuate cGMP accumulation in VSMCs.10,14 Furthermore, the activity and expression of the PDE1A1 isoform were selectively induced in nitrate-tolerant vessels, which may be one mechanism by which NO/cGMP-mediated vasodilation is desensitized and Ca2+-mediated vasoconstriction is supersensitized.10 In this study, we report that PDE1A is predominantly localized in the cytoplasm of “contractile” VSMCs found in the medial layer of arteries but is in the nucleus of “synthetic” VSMCs found in neointima, atherosclerotic lesions, and subcultured VSMCs. We also show that nuclear PDE1A controls the growth and survival of “synthetic” VSMCs, whereas cytoplasmic PDE1A may regulate the contractility of “contractile” VSMCs. Our findings suggest that nuclear PDE1A may play a critical role in cardiovascular diseases associated with VSMC proliferation such as atherosclerosis and restenosis.
Materials and Methods
An expanded Methods section is available in the online data supplement, available at http://circres.ahajournals.org.
VSMC Cell Culture
Rat aortic VSMCs were prepared using enzymatic digestion of aortas from 10-week-old Sprague-Dawley rats (Charles River Laboratories, Wilmington, Mass) as described previously.15 Primary cultured VSMCs refer to cells that were freshly isolated from rat aorta and cultured in vitro without undergoing passage. Subcultured VSMCs refer to those cells that were repeatedly passaged. VSMCs were grown in DMEM containing 10% FBS in a humidified incubator (37°; 5% CO2). To induce VSMC redifferentiation, cells were plated onto fibrillar collagen for three days. Fibrillar collagen gels were made by diluting rat type 1 collagen (Cohesion) in 7×DMEM (Cellgro) and water according to the product instruction.
Results
Differential Subcellular Localization of PDE1A in Medial and Neointimal VSMCs
PDE1A has been detected in both “contractile” and “synthetic” VSMCs in many different species.16 To determine the roles of PDE1A in VSMCs with different phenotypes in vivo, we examined the expression of PDE1A in “contractile” VSMCs found in the media and “synthetic” VSMCs in the neointima of injured vessels. Using the rat balloon-injury model, we found that PDE1A was predominantly detected in the cytoplasm of VSMCs in normal, uninjured carotid arteries and in medial VSMCs of injured arteries (Figure 1A, left and middle panels). However, in neointimal VSMCs, PDE1A was predominantly localized to the nucleus (Figure 1A, middle panel). To confirm this observation, we used flow-dependent remodeling in the mouse carotid, where decreased flow through the carotid causes neointima formation.17 PDE1A was primarily expressed in the cytoplasm of medial VSMCs from normal-flow arteries (Figure 1B, left panel) but was mostly nuclear in neointimal VSMCs from low-flow arteries (Figure 1B, middle panel). Finally, we examined human coronary arteries with restenosis lesions and found cytoplasmic PDE1A in medial VSMCs (Figure 1C, left panel) and nuclear PDE1A in intimal VSMCs (Figure 1C, middle panel). In these examples of vascular remodeling, most cells in the neointima areas were SM-actin positive (Figure 1A through 1C, right panels), suggesting they were VSMC-like cells. These findings indicate that PDE1A subcellular locations correlate with VSMC phenotypes, cytoplasmic PDE1A with “contractile” phenotype, and nuclear PDE1A with “synthetic” phenotype.
Figure 1.
PDE1A localization in vascular injury models. Immunostaining of PDE1A in various vascular injury models. PDE1A staining was revealed by diaminobenzidine (brown) and nuclei were counterstained with Methyl Green (Dakocytomation). Left panels show PDE1A staining in a normal rat carotid artery (A), a normal mouse carotid artery (B), and in the medial area of a human coronary artery (C). Middle panels show PDE1A staining in an injured rat carotid artery (A), in the mouse partialligation model (B), and in an atherosclerotic lesion of a human coronary artery (C). Right panels show SM-actin staining (vector red) in an injured rat carotid artery (A), in a partially ligated mouse carotid artery (B), and in the neointima of a human coronary artery (C). PDE1A staining is predominantly found in the cytoplasm of most VSMCs in the medial layer of both uninjured and injured carotid arteries (arrowheads). However, PDE1A staining is predominantly nuclear in the VSMCs of the neointima of injured vessels (arrows). Similar results were observed in at least four different rat, mouse, and human vessel samples.
PDE1A Location Changes During Phenotypic Modulation of Primary Cultured VSMCs
Isolated adult VSMCs (primary culture), when plated on plastic substrates, undergo a spontaneous change in phenotype from a “contractile” to a “synthetic” state, thereby gaining the capacity to proliferate in response to mitogens such as serum.18 To study the relationship between PDE1A distribution and VSMC phenotypes, we compared PDE1A localization with the expression of smooth muscle calponin (SM-calponin), a specific marker for differentiated VSMCs and a proliferation marker (Ki-67) in primary cultured VSMCs.19 As shown in Figure 2A, we observed dramatic changes in PDE1A localization over 96 hours of VSMC primary culture accompanied by morphological changes from “contractile” to “synthetic” phenotype. PDE1A was expressed throughout the cytoplasm of freshly seeded VSMCs with limited nuclear staining for the initial 6 hours. Within 24 hours of culture, PDE1A began to accumulate in the nucleus and became primarily nuclear between 48 and 72 hours. Cells that expressed significant amounts of cytoplasmic PDE1A also expressed high levels of SM-calponin (Figure 2A) but had little detectable Ki-67 (Figure 2B). However, after culture for 96 hours, most cells had PDE1A predominantly in the nucleus, accompanied by no detectable SM-calponin (Figure 2A), and high levels of Ki-67 (Figure 2B). Interestingly, PDE5, another cGMP-hydrolyzing PDE present in VSMCs, was primarily found in cytoplasm and did not change its subcellular location during VSMC phenotypic change (supplemental Figure S1).
Figure 2.

The subcellular distribution of PDE1A associates with the phenotypic modulation of freshly isolated VSMCs during in vitro culturing. A, Freshly isolated VSMCs were cultured in plastic dishes for 6, 24, 48, 72, and 96 hours and immunostained for PDE1A and SM-calponin as described in the Methods section. Green, red, and blue staining represent PDE1A, calponin, and nuclei, respectively. At 72 hours, some cells with high levels of cytoplasmic PDE1A staining have high levels of SM-calponin staining (arrows), whereas others with high levels of nuclear and low levels of cytoplasmic PDE1A staining do not have detectable SM-calponin (arrowheads). B, Freshly isolated rat aortic VSMCs were cultured for 24 or 96 hours and immunostained for PDE1A or Ki-67. Green, red, and blue staining represent PDE1A, Ki-67, and nuclei, respectively. Similar observations were obtained from at least three experiments. DAPI indicates 4′,6-diamidino-2-phenylindole.
Role of PDE1A in the Proliferation and Apoptosis of Primary Cultured VSMCs
Because nuclear PDE1A location is associated with the “synthetic” phenotype of VSMCs, we attempted to determine the role of PDE1A in regulating primary cultured VSMC growth and survival. We used “loss of function” approaches, with a pharmacological inhibitor (IC86340) to inhibit PDE1A activity or with adenovirus-mediated expression of a small hairpin RNA (shRNA) to downregulate PDE1A expression. IC86340 has an IC50 of 0.4 μmol/L for PDE1 and 500 μmol/L for PDE5 (another cGMP-hydrolyzing PDE present in VSMCs), providing ≈1200-fold greater potency for PDE1 inhibition (Table). Because PDE1A represents the major member of the PDE1 family in rat aortic VSMCs,16 the effects of IC86340 should be attributable to PDE1A inhibition. Expression of PDE1A shRNA significantly reduced PDE1A protein levels in a dose-dependent manner but did not affect the expression level of PDE5 protein (Figure 3A). The negative control, an shRNA that targets green fluorescent protein (GFP), had no affect on PDE1A protein expression (Figure 3A).
Table.
Potency and Selectivity of IC86340
| PDE Name | IC50 value (μM) | Selectivity |
|---|---|---|
| PDE1C1 | 0.06 | 1.0X |
| PDE1C3 | 0.06 | 1.0X |
| PDE1B1 | 0.21 | 3.4X |
| PDE1A3 | 0.44 | 7.3X |
| PDE11A1 | 11.30 | 185.0X |
| PDE9A1 | 100.00 | 1640.0X |
| PDE10A | 117.00 | 1930.0X |
| PDE4B2 | 232.00 | 3815.0X |
| PDE7A | 272.00 | 4470.0X |
| PDE8A | 298.00 | 4905.0X |
| PDE3A | 356.00 | 5850.0X |
| PDE2A | 489.00 | 8040.0X |
| PDE5A | 499.00 | 8215.0X |
Figure 3.
Effects of PDE1A inhibition on the proliferation and apoptosis of primary cultured VSMCs. A, Effects of PDE1A shRNA on PDE1A and PDE5A protein expression. Subcultured VSMCs were transduced with adenovirus containing PDE1A shRNA or GFP shRNA at indicated multiplicities of infection (mois) for 72 hours. PDE1A and PDE5A protein levels were detected by Western blotting. B, Effects of IC86340 and PDE1A shRNA on proliferation (percentage of Ki-67–positive cells). C, Effects of IC86340 and PDE1A shRNA on the apoptosis (percentage of TUNEL-positive cells). Freshly isolated rat aortic VSMCs were treated with IC86340 or vehicle or transduced with adenovirus containing PDE1A shRNA or GFP shRNA (50 mois). Cells were fixed and stained for TUNEL or Ki-67 48 hours after seeding (for IC86340 groups) or 72 hours after seeding (for shRNA groups because shRNA takes 48 hours to elicit effects). TUNEL or Ki67 cells were counted from 5 different fields from triplicates for each group. Data represent the mean of three samples (mean±SEM). Similar results were obtained from at least three experiments. DMSO indicates dimethyl sulfoxide.
We examined the effects of IC86340 and PDE1A shRNA on cell proliferation and apoptosis in primary cultured rat aortic VSMCs. Ki-67 and TUNEL were used for proliferative and apoptotic indices, respectively. We found that the number of Ki-67–positive cells was greatly decreased in the presence of either IC86340 or PDE1A shRNA compared with controls (Figure 3B). In contrast, the number of TUNEL-positive cells was significantly increased by IC86340 and PDE1A shRNA (Figure 3C). Because inhibiting PDE1A enzyme activity and reducing PDE1A protein levels had similar effects, our data suggest that the role of PDE1A in the regulation of VSMC proliferation and apoptosis is dependent on PDE1A enzyme activity.
Role of Nuclear PDE1A in the Proliferation and Apoptosis of Subcultured VSMCs
To further understand the function of nuclear PDE1A in VSMC growth and survival, we used subcultured VSMCs, in which PDE1A is highly enriched in the nuclear fraction (Figure 4A and 4B). We first examined the effects of IC86340 and PDE1A shRNA on cell growth and death curves. We found that inhibiting PDE1A with IC86340 dose-dependently decreased the rate of cell growth (Figure 4C) and increased cell death (Figure 4D), respectively. We obtained similar results when VSMCs were transduced with PDE1A shRNA (Figure 4E and 4F).
Figure 4.
Effects of inhibiting nuclear PDE1A on growth and death of subcultured VSMCs. Subcultured VSMCs grown in plastic dishes were fractionated into cytoplasmic and nuclear fractions as described in the Methods section. A, Western blots showing the expression of PDE1A, nuclear protein proliferating cell nuclear antigen (PCNA), and cytoplasmic protein GAPDH. Nuc indicates nucleus; Cyto, cytoplasm. B, Quantified results of the Western blot analyzed by densitometry in the linear range of film exposure using a scanner and NIH Image J. Data were normalized to cytoplasm that was arbitrarily set to 1.0. Values are mean±SEM from three different samples. *P=0.0002. Effects of IC86340 (C and D) or PDE1A siRNA (E and F) on cell growth (C and E) and death (D and F). Subcultured VSMCs were pretreated with various doses of IC86340 or vehicle or transduced with adenovirus containing PDE1A shRNA or GFP shRNA (50 mois), followed by stimulation with 10% serum for the indicated time points. The number of living (trypan blue exclusion) and dead (trypan blue inclusion) cells was counted as described in the Methods section. Data represent mean of triplicates (mean±SEM), *P≤0.01 vs vehicle; #P<0.01 vs GFP shRNA. Similar experiments were repeated at least three times.
To delineate the role of nuclear PDE1A in cell proliferation, we evaluated the ability of PDE1A to regulate the cell cycle. We found that IC86340 caused a dose-dependent increase in the amount of cells in G1 and a decrease in cells in the S and G2 phases (Figure 5A). Similar effects were obtained in the presence of PDE1A shRNA (Figure 5A). In addition, by analyzing the time course of cell cycle progression, we found that IC86340 significantly blocked G1/S transition (supplemental Figure S2).
Figure 5.
Effects of nuclear PDE1A inhibition on cell cycle progression and apoptosis. A, Effects of IC86340 and PDE1A shRNA on cell cycle progression. Subcultured VSMCs were growth-arrested by serum starvation for 48 hours and pretreated with IC86340 or vehicle at the indicated doses or with adenovirus containing PDE1A shRNA or GFP shRNA (50 mois), followed by 10% serum stimulation. Cells were then collected and subjected to flow cytometry as described in the Methods section. B, Effects of IC86340 and PDE1A shRNA on annexin V–positive cells. Subcultured cells were treated as described above and stained with annexin V and analyzed with flow cytometry. Data represent mean of triplicates (mean±SEM); *P<0.01 vs vehicle; #P<0.01 vs GFP shRNA. Similar experiments were repeated at least three times.
To confirm the importance of nuclear PDE1A in promoting survival of VSMCs, we examined the effects of PDE1A inhibition on annexin V–positive cells (an early marker of apoptosis).20 Inhibiting nuclear PDE1A activity by IC86340 or reducing nuclear PDE1A expression by shRNA significantly increased the number of apoptotic cells (Figure 5B). These results strongly suggest that nuclear PDE1A is critical for both VSMC proliferation and survival.
Role of Nuclear PDE1A in Cell Cycle Regulator Expression
PDE1A is an enzyme that preferentially hydrolyzes cGMP in intact vessels,13 and in cultured VSMCs.10 We examined nuclear PDE1A-mediated regulation of cGMP by measuring the total level of cellular cGMP after inhibiting PDE1A activity and expression in subcultured VSMCs. We found that IC86340 and PDE1A shRNA significantly elevated intracellular cGMP levels (Figure 6A). However, cAMP levels were not significantly affected by either treatment (data not shown). These results confirm that PDE1A plays a critical role in the maintenance of basal cGMP homeostasis in VSMCs.
Figure 6.

Effects of PDE1A inhibition on intracellular cGMP and cell cycle regulatory protein expression. A, Effects of IC86340 and PDE1A shRNA on intracellular cGMP levels. Subcultured VSMCs were treated with C-type natriuretic peptide (CNP) at indicated doses for 15minutes (as positive controls), various doses of IC86340 (15 μmol/L) for 15 minutes, or transduced with adenovirus containing PDE1A shRNA or GFP shRNA (50 mois) for 48 hours. Total cellular cGMP levels were measured with ELISA. Data were normalized to control (without treatment), which was arbitrarily set to 1.0. Data represent mean of three samples (mean±SEM); *P<001 vs vehicle; #P<0.01 vs GFP shRNA. Similar experiments were repeated twice. B and C, The effects of IC86340 on p27, cyclin D1, and phosphorylated p53 protein levels. Subcultured VSMCs were serum starved for 48 hours, pretreated with IC86340 (15 μmol/L) for 30 minutes, and stimulated with 10% serum for various times up to 24 hours. We found that there are dynamic changes in p27, cyclin D1, and p53 in the cell cycle. B, Representative Western blots of p27 (8 hours), cyclin D1 (8 hours), and p53 (12 hours). C, Quantified data of Western blots analyzed by densitometry using a scanner and NIH Image J, which were normalized to control (no treatment) that was arbitrarily set to 1.0. Values are mean±SEM (n=3); *P≤0.05.
In mammalian cells, cyclins and cyclin-dependent kinases regulate the G1 to S transition in the cell cycle.21 In addition, cell cycle progression is regulated by expression of the cyclin-dependent kinase inhibitors p21Cip1 and p27Kip1.22,23 Because cGMP can influence the expression of cell cycle regulatory proteins,24,25 we evaluated the effect of inhibiting nuclear PDE1A on the expression of candidate cell cycle proteins. As shown in Figure 6B and 6C, IC86340 significantly blocked serum-induced p27kip1 downregulation and cyclin D1 upregulation.
It has been reported that the tumor suppressor p53 inhibits cell cycle progression and promotes apoptosis of “synthetic” VSMCs,26 indicating that p53 is a functional link between cell proliferation and apoptosis in pathological VSMC growth.27 With this in mind, we examined the consequences of inhibiting nuclear PDE1A on p53 phosphorylation in subcultured VSMCs. Phosphorylation of Serine 15 on p53 leads to increased accumulation of active p53.28,29 As shown in Figure 6B and 6C, PDE1A inhibition increased phosphorylated p53 levels. The changes of cyclin D1, p27, and p53 activation on PDE1A inhibition are consistent with the observations that loss-of-PDE1A function has dual effects on VSMC proliferation and apoptosis.
Differential Roles of Nuclear Versus Cytoplasmic PDE1A in VSMCs
Subcultured VSMCs in plastic dishes are dedifferentiated and actively grow. Coating cell culture dishes with fibrillar collagen inhibits VSMC growth and induces redifferentiation of subcultured VSMCs.30,31 We found that subcultured VSMCs had predominant nuclear PDE1A when grown on plastic dishes (Figure 7A, upper middle panel). However, VSMCs grown on dishes coated with fibrillar collagen had significantly increased amounts of cytoplasmic PDE1A and decreased nuclear PDE1A (Figure 7A, lower middle panel). This change in PDE1A location was not attributable to altered PDE1A expression, as detected by Western blotting (supplemental Figure S3). These observations indicate that VSMCs cultured in collagen-coated and noncoated dishes are suitable to study cytoplasmic and nuclear PDE1A functions, respectively.
Figure 7.

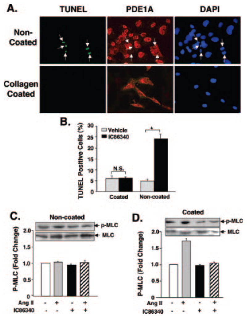
Role of nuclear and cytoplasmic PDE1A in apoptosis and MLC phosphorylation. Subcultured VSMCs were grown in fibrillar collagen-coated or in noncoated plastic dishes for three days. A and B, PDE1A localization and effects of IC86340 on cell apoptosis. A, Subcultured cells grown on noncoated dishes (top panels) or coated dishes (bottom panels) were treated with IC86340 (15 μmol/L) or vehicle for 48 hours followed by PDE1A (left panels) or TUNEL staining (middle panels). B, Quantified data of percentage of TUNEL-positive cells (mean±SEM; n=3); *P<0.01. Similar experiments were repeated twice. C and D, Effects of IC86340 on MLC phosphorylation. Subcultured cells grown on noncoated dishes (C) or coated dishes (D) were pre-treated with 15 μmol/L IC86340 or vehicle (30 minutes) before stimulation with or without Ang II for 3 minutes, followed by Western blotting analysis using MLC serine 20 phosphospecific antibody. Quantified data of the Western blots were normalized to the control (no treatment) arbitrarily set to 1.0. Values are mean±SEM (n=3); *P<0.05.
To evaluate the differential roles of nuclear versus cytoplasmic PDE1A, we compared the effects of IC86340 on cell apoptosis and myosin light chain (MLC) phosphorylation at serine 20 (an indicator of VSMC contraction). Interestingly, we found that in VSMCs cultured in noncoated dishes, IC86340 treatment caused a dramatic increase in the amount of apoptotic cells (Figure 7A, upper left panel, and 7B), but this was not seen in VSMCs on collagen-coated dishes (Figure 7A, lower left panel, and 7B). In contrast, IC86340 attenuated Ang II–stimulated MLC phosphorylation in VSMCs from collagen-coated dishes but not noncoated dishes (Figure 7C and 7D). Theses data strongly suggest that cytoplasmic PDE1A in “contractile” VSMCs regulates cell contractility, and nuclear PDE1A in “synthetic” VSMCs mainly controls cell proliferation and survival.
Discussion
The major finding of this study is that cytoplasmic and nuclear distribution of PDE1A correlates with VSMC phenotypic modulation both in vitro and in vivo. Specifically, we demonstrate in several vascular injury models that dedifferentiated “synthetic” VSMCs in the neointima contain PDE1A predominantly in the nucleus, whereas differentiated “contractile” VSMCs in the medial layer express PDE1A predominantly in the cytoplasm. Using freshly isolated VSMCs, we further show the rapid change of PDE1A location from the cytoplasm to the nucleus in response to phenotypic modulation. Because nuclear PDE1A corresponds with the “synthetic” phenotype, and cytoplasmic PDE1A corresponds with the “contractile” phenotype, we hypothesized that nuclear and cytoplasmic PDE1A may have different physiologic consequences. We demonstrated that loss-of-PDE1A function leads to decreased ability of “synthetic” VSMCs to grow because of the attenuation of cell proliferation and the promotion of apoptosis. This suggests that nuclear PDE1A may play a critical role in VSMC growth and neointima formation. A likely mechanism for the proliferative and antiapoptotic effects of PDE1A involves decreased cGMP levels, increased cyclin D1 expression, decreased p27Kip1 expression, and decreased p53 activation. Although the function of cytoplasmic PDE1A deserves further investigation, our previous findings suggest that PDE1A, in normal vessels, functions as a regulator of smooth muscle contractility.10 This hypothesis is further supported by the experiments shown in Figure 7, where we demonstrate that inhibiting cytoplasmic PDE1A does not induce apoptosis but does inhibit MLC phosphorylation. In contrast, inhibiting nuclear PDE1A had little effect on MLC phosphorylation but significantly induced apoptosis.
Intracellular cGMP is produced by soluble guanylyl cyclases (in response to NO) or particulate guanylyl cyclases (the receptors of natriuretic peptides) and plays a key role in the regulation of VSMC contractility and growth.8,32 The contractile force of VSMCs is primarily dependent on the status of MLC phosphorylation, which is regulated by the balance of MLC kinase (MLCK) and MLC phosphatase (MLCP).32 MLCK is activated in a Ca2+/calmodulin-dependent manner, and activation of MLCK leads to contraction. In contrast, activation of MLCP produces relaxation. One of the ways in which cGMP inhibits cell contraction is by activating cGMP-dependent protein kinase (PKG), which decreases intracellular Ca2+ and MLC phosphorylation.32,33 cGMP/PKG may also induce MLCP activity to attenuate MLC phosphorylation.32 We found that inhibiting cytoplasmic PDE1A caused a decrease in Ang II–induced MLC phosphorylation. However, inhibiting nuclear PDE1A did not have a significant effect on MLC phosphorylation, suggesting that cytoplasmic cGMP has different regulatory properties from nuclear cGMP. The potential role of nuclear cGMP in the regulation of nuclear function has not been studied extensively, although early reports showed nuclear cGMP, cGMP-regulating proteins, and cGMP-mediated effects in the nucleus. For example, immunofluorescent staining has shown that cAMP and cGMP have distinct staining patterns in a variety of cell types.34,35 cAMP is largely confined to cytoplasmic domains, with very little nuclear staining, whereas cGMP is found in nuclei, with some cytoplasmic localization. In addition, a nuclear guanylyl cyclase has been identified in hepatocytes.36 In this study, we report the existence of a nuclear cGMP-hydrolyzing PDE1A and show a functional role in VSMC proliferation and survival. Thus, it is plausible that nuclear cGMP can be regulated locally by a set of nuclear-specific enzymes, which may be important in the regulation of nucleus-directed events.
The IC50 value of IC86340 on PDE11 is 11.3 μmol/L. Thus, it is possible that at the concentrations used in this study, IC86340 may partially inhibit PDE11. However, we believe that the IC86340 effects on VSMCs are attributable to PDE1A inhibition because we obtain virtually the same results with an shRNA that specifically targets PDE1A. In addition, this is supported by the report from Loughney et al that found that PDE11 is not expressed in rat VSMCs.37 PDE1C, a different Ca2+/calmodulin-stimulated PDE subfamily member, hydrolyzes both cAMP and cGMP with high affinity. It has been shown that PDE1C was highly expressed in proliferating human VSMCs in culture and in human fetal aorta but not in the quiescent VSMCs of intact adult human aorta.16,30 Induction of PDE1C in human synthetic VSMCs promotes cell proliferation.30 It appears that the induction of PDE1C in proliferating VSMCs was restricted to human cells.16 However, PDE1A preferentially hydrolyzes cGMP and has been detected in large vessels from many different species.16 We observed phenotype-dependent alteration in PDE1A location in mouse, rat, and human VSMCs, suggesting that the phenotypic change of PDE1A localization is not species specific. We also found PDE1A expressed in the nuclei of some adventitial myofibroblasts from injured vessels (data not shown), suggesting this phenomenon may be common to vascular myofibroblast-like cells. In addition, we found distinct subcellular localization of PDE1A and PDE1C in “synthetic” VSMCs of human coronary arteries. For example, PDE1A is predominantly concentrated in nuclei, whereas PDE1C is more cytoplasmic (data not shown). These observations suggest that PDE1A and PDE1C play distinct roles in the regulation of human VSMC cAMP and cGMP. The mechanisms by which PDE1A and PDE1C regulate cell growth in human cells are likely to be different; however, this remains to be determined.
The molecular mechanisms responsible for alterations in PDE1A localization during phenotypic modulation are not clear. There are several possibilities: (1) If the cytoplasmic and nuclear PDE1A molecules are identical, then subcellular distribution may be dependent on association with another protein that is differentially regulated during phenotypic modulation. (2) The amino acid sequences of cytoplasmic and nuclear PDE1A molecules are identical, but different post-translational modulations are responsible for differential targeting to the cytoplasm and nucleus. (3) Cytoplasmic and nuclear PDE1A molecules have different amino acid sequences that mediate localization. To resolve this question, it will be necessary to clone PDE1A from contractile and synthetic VSMCs as well as to study the protein interactions and modifications that determine PDE1A localization.
Supplementary Material
Acknowledgments
This work was supported by National Institutes of Health grants HL080500 to C.Y., HL63462 to B.C.B., HL070077 to J.M.M., and an American Heart Association grant-in-aid (Northeast Affiliate) 0455847T to C.Y. The National Key Program on Basic Research G2000056904 provided additional support to P.G. from the ministry of science and technology, China. We would like to thank Drs Joseph A. Beavo and Sergei Rybalkin at the University of Washington for their generous gift of antibodies. We would also like to thank Mary Georger for technical assistance.
References
- 1.Ross R. Atherosclerosis–an inflammatory disease. N Engl J Med. 1999;340:115–126. doi: 10.1056/NEJM199901143400207. [DOI] [PubMed] [Google Scholar]
- 2.Campbell-Chamley JH, Campbell GR. What controls smooth muscle phenotype. Atherosclerosis. 1981;40:347–357. doi: 10.1016/0021-9150(81)90145-3. [DOI] [PubMed] [Google Scholar]
- 3.Owens GK, Kumar MS, Wamhoff BR. Molecular regulation of vascular smooth muscle cell differentiation in development and disease. Physiol Rev. 2004;84:767–801. doi: 10.1152/physrev.00041.2003. [DOI] [PubMed] [Google Scholar]
- 4.Ross R. The pathogenesis of atherosclerosis: a perspective for the 1990s. Nature. 1993;362:801–809. doi: 10.1038/362801a0. [DOI] [PubMed] [Google Scholar]
- 5.Lincoln TM, Dey N, Sellak H. Invited review: cGMP-dependent protein kinase signaling mechanisms in smooth muscle: from the regulation of tone to gene expression. J Appl Physiol. 2001;91:1421–1430. doi: 10.1152/jappl.2001.91.3.1421. [DOI] [PubMed] [Google Scholar]
- 6.Dzau VJ, Braun-Dullaeus RC, Sedding DG. Vascular proliferation and atherosclerosis: new perspectives and therapeutic strategies. Nat Med. 2002;8:1249–1256. doi: 10.1038/nm1102-1249. [DOI] [PubMed] [Google Scholar]
- 7.Klein C. Nitric oxide and the other cyclic nucleotide. Cell Signal. 2002;14:493–498. doi: 10.1016/s0898-6568(01)00283-2. [DOI] [PubMed] [Google Scholar]
- 8.Koyama H, Bornfeldt KE, Fukumoto S, Nishizawa Y. Molecular pathways of cyclic nucleotide-induced inhibition of arterial smooth muscle cell proliferation. J Cell Physiol. 2001;186:1–10. doi: 10.1002/1097-4652(200101)186:1<1::AID-JCP1012>3.0.CO;2-D. [DOI] [PubMed] [Google Scholar]
- 9.Beavo JA. Cyclic nucleotide phosphodiesterases: functional implications of multiple isoforms. Physiol Rev. 1995;75:725–748. doi: 10.1152/physrev.1995.75.4.725. [DOI] [PubMed] [Google Scholar]
- 10.Kim D, Rybalkin SD, Pi X, Wang Y, Zhang C, Munzel T, Beavo JA, Berk BC, Yan C. Upregulation of phosphodiesterase 1A1 expression is associated with the development of nitrate tolerance. Circulation. 2001;104:2338–2343. doi: 10.1161/hc4401.098432. [DOI] [PubMed] [Google Scholar]
- 11.Kim D, Aizawa T, Wei H, Pi X, Rybalkin SD, Berk BC, Yan C. Angiotensin II increases phosphodiesterase 5A expression in vascular smooth muscle cells: a mechanism by which angiotensin II antagonizes cGMP signaling. J Mol Cell Cardiol. 2005;38:175–184. doi: 10.1016/j.yjmcc.2004.10.013. [DOI] [PMC free article] [PubMed] [Google Scholar]
- 12.Hagiwara M, Endo T, Hidaka H. Effects of vinpocetine on cyclic nucleotide metabolism in vascular smooth muscle. Biochem Pharmacol. 1984;33:453–457. doi: 10.1016/0006-2952(84)90240-5. [DOI] [PubMed] [Google Scholar]
- 13.Ahn HS, Crim W, Romano M, Sybertz E, Pitts B. Effects of selective inhibitors on cyclic nucleotide phosphodiesterases of rabbit aorta. Biochem Pharmacol. 1989;38:3331–3339. doi: 10.1016/0006-2952(89)90631-x. [DOI] [PubMed] [Google Scholar]
- 14.Jaiswal RK. Endothelin inhibits the atrial natriuretic factor stimulated cGMP production by activating the protein kinase C in rat aortic smooth muscle cells. Biochem Biophys Res Commun. 1992;182:395–402. doi: 10.1016/s0006-291x(05)80158-5. [DOI] [PubMed] [Google Scholar]
- 15.Travo P, Barrett G, Burnstock G. Differences in proliferation of primary cultures of vascular smooth muscle cells taken from male and female rats. Blood Vessels. 1980;17:110–116. doi: 10.1159/000158240. [DOI] [PubMed] [Google Scholar]
- 16.Rybalkin SD, Bornfeldt KE, Sonnenburg WK, Rybalkina IG, Kwak KS, Hanson K, Krebs EG, Beavo JA. Calmodulin-stimulated cyclic nucleotide phosphodiesterase (PDE1C) is induced in human arterial smooth muscle cells of the synthetic, proliferative phenotype. J Clin Invest. 1997;100:2611–2621. doi: 10.1172/JCI119805. [DOI] [PMC free article] [PubMed] [Google Scholar]
- 17.Korshunov VA, Berk BC. Flow-induced vascular remodeling in the mouse: a model for carotid intima-media thickening. Arterioscler Thromb Vasc Biol. 2003;23:2185–2191. doi: 10.1161/01.ATV.0000103120.06092.14. [DOI] [PubMed] [Google Scholar]
- 18.Chamley-Campbell J, Campbell GR, Ross R. The smooth muscle cell in culture. Physiol Rev. 1979;59:1–61. doi: 10.1152/physrev.1979.59.1.1. [DOI] [PubMed] [Google Scholar]
- 19.Miano JM, Kitchen CM, Chen J, Maltby KM, Kelly LA, Weiler H, Krahe R, Ashworth LK, Garcia E. Expression of human smooth muscle calponin in transgenic mice revealed with a bacterial artificial chromosome. Am J Physiol Heart Circ Physiol. 2002;282:H1793–H1803. doi: 10.1152/ajpheart.00875.2001. [DOI] [PubMed] [Google Scholar]
- 20.Hunter A. Detection of apoptosis in cardiovascular diseases. In: Jonathan C, Choy D, Sherr C, editors. Molecular Cardiology. Totawa, NJ: Humana Press; 2004. pp. 272–290. [Google Scholar]
- 21.Sherr CJ. Mammalian G1 cyclins. Cell. 1993;73:1059–1065. doi: 10.1016/0092-8674(93)90636-5. [DOI] [PubMed] [Google Scholar]
- 22.Yang ZY, Simari RD, Perkins ND, San H, Gordon D, Nabel GJ, Nabel EG. Role of the p21 cyclin-dependent kinase inhibitor in limiting intimal cell proliferation in response to arterial injury. Proc Natl Acad Sci U S A. 1996;93:7905–7910. doi: 10.1073/pnas.93.15.7905. [DOI] [PMC free article] [PubMed] [Google Scholar]
- 23.Sedding DG, Seay U, Fink L, Heil M, Kummer W, Tillmanns H, Braun-Dullaeus RC. Mechanosensitive p27Kip1 regulation and cell cycle entry in vascular smooth muscle cells. Circulation. 2003;108:616– 622. doi: 10.1161/01.CIR.0000079102.08464.E2. [DOI] [PubMed] [Google Scholar]
- 24.Sato J, Nair K, Hiddinga J, Eberhardt NL, Fitzpatrick LA, Katusic ZS, O’Brien T. eNOS gene transfer to vascular smooth muscle cells inhibits cell proliferation via upregulation of p27 and p21 and not apoptosis. Cardiovasc Res. 2000;47:697–706. doi: 10.1016/s0008-6363(00)00137-1. [DOI] [PubMed] [Google Scholar]
- 25.Fukumoto S, Koyama H, Hosoi M, Yamakawa K, Tanaka S, Morii H, Nishizawa Y. Distinct role of cAMP and cGMP in the cell cycle control of vascular smooth muscle cells: cGMP delays cell cycle transition through suppression of cyclin D1 and cyclin-dependent kinase 4 activation. Circ Res. 1999;85:985–991. doi: 10.1161/01.res.85.11.985. [DOI] [PubMed] [Google Scholar]
- 26.George SJ. Wild-type p53 gene transfer inhibits neointima formation in human saphenous vein by modulation of smooth muscle cell migration and induction of apoptosis. Gene Ther. 2001;8:668– 676. doi: 10.1038/sj.gt.3301431. [DOI] [PubMed] [Google Scholar]
- 27.Aoki M, Morishita R, Matsushita H, Hayashi S, Nakagami H, Yamamoto K, Moriguchi A, Kaneda Y, Higaki J, Ogihara T. Inhibition of the p53 tumor suppressor gene results in growth of human aortic vascular smooth muscle cells. Potential role of p53 in regulation of vascular smooth muscle cell growth. Hypertension. 1999;34:192–200. doi: 10.1161/01.hyp.34.2.192. [DOI] [PubMed] [Google Scholar]
- 28.Shieh SY. DNA damage-induced phosphorylation of p53 alleviates inhibition by MDM2. Cell. 1997;91:325–334. doi: 10.1016/s0092-8674(00)80416-x. [DOI] [PubMed] [Google Scholar]
- 29.Tibbetts RS, Brumbaugh KM, Williams JM, Sarkaria JN, Cliby WA, Shieh S-Y, Taya Y, Prives C, Abraham RT. A role for ATR in the DNA damage-induced phosphorylation of p53. Genes Dev. 1999;13:152–157. doi: 10.1101/gad.13.2.152. [DOI] [PMC free article] [PubMed] [Google Scholar]
- 30.Rybalkin SD, Rybalkina I, Beavo JA, Bornfeldt KE. Cyclic nucleotide phosphodiesterase 1C promotes human arterial smooth muscle cell proliferation. Circ Res. 2002;90:151–157. doi: 10.1161/hh0202.104108. [DOI] [PubMed] [Google Scholar]
- 31.Koyama H, Raines EW, Bornfeldt KE, Roberts JM, Ross R. Fibrillar collagen inhibits arterial smooth muscle proliferation through regulation of Cdk2 inhibitors. Cell. 1996;87:1069–1078. doi: 10.1016/s0092-8674(00)81801-2. [DOI] [PubMed] [Google Scholar]
- 32.Yan C, Kim D, Aizawa T, Berk BC. Functional interplay between angiotensin II and nitric oxide: cyclic GMP as a key mediator. Arte-rioscler Thromb Vasc Biol. 2003;23:26–36. doi: 10.1161/01.atv.0000046231.17365.9d. [DOI] [PubMed] [Google Scholar]
- 33.Sauzeau V, Le Jeune H, Cario-Toumaniantz C, Smolenski A, Lohmann SM, Bertoglio J, Chardin P, Pacaud P, Loirand G. Cyclic GMP-dependent protein kinase signaling pathway inhibits RhoA-induced Ca2+ sensitization of contraction in vascular smooth muscle. J Biol Chem. 2000;275:21722–21729. doi: 10.1074/jbc.M000753200. [DOI] [PubMed] [Google Scholar]
- 34.Steiner AL, Whitely TH, Ong SH, Stowe NW. Cyclic AMP and cyclic GMP: studies utilizing immunohistochemical techniques for the localization of the nucleotides in tissue. Metabolism. 1975;24:419– 428. doi: 10.1016/0026-0495(75)90121-3. [DOI] [PubMed] [Google Scholar]
- 35.Whitley TH, Stowe NW, Ong SH, ey RL, Steiner AL. Control and localization of rat adrenal cyclic guanosine 3′, 5′-monophosphate. Comparison with adrenal cyclic adenosine 3′, 5′-monophosphate. J Clin Invest. 1975;56:146–154. doi: 10.1172/JCI108063. [DOI] [PMC free article] [PubMed] [Google Scholar]
- 36.Earp HS, Smith P, Huang Ong SH, Steiner AL. Regulation of hepatic nuclear guanylate cyclase. Proc Natl Acad Sci U S A. 1977;74:946–950. doi: 10.1073/pnas.74.3.946. [DOI] [PMC free article] [PubMed] [Google Scholar]
- 37.Loughney K, Taylor J, Florio VA. 3′,5′-cyclic nucleotide phosphodiesterase 11A: localization in human tissues. Int J Impot Res. 2005;17:320–325. doi: 10.1038/sj.ijir.3901317. [DOI] [PubMed] [Google Scholar]
Associated Data
This section collects any data citations, data availability statements, or supplementary materials included in this article.




