ABSTRACT
Defects in the biogenesis of the spindle pole body (SPB), the yeast centrosome equivalent, can lead to monopolar spindles and mitotic catastrophe. The KASH domain protein Kms2 and the SUN domain protein Sad1 colocalize within the nuclear envelope at the site of SPB attachment during interphase and at the spindle poles during mitosis in Schizosaccharomyces pombe. We show that Kms2 interacts with the essential SPB components Cut12 and Pcp1 and the Polo kinase Plo1. Depletion of Kms2 delays mitotic entry and leads to defects in the insertion of the SPB into the nuclear envelope, disrupting stable bipolar spindle formation. These effects are mediated in part by a delay in the recruitment of Plo1 to the SPB at mitotic entry. Plo1 activity supports mitotic SPB remodeling by driving a burst of incorporation of Cut12 and Pcp1. Thus, a fission yeast SUN–KASH complex plays an important role in supporting the remodeling of the SPB at mitotic entry.
KEY WORDS: LINC complex, Nuclear envelope, Spindle pole body
INTRODUCTION
In eukaryotic cells, the activity of the cyclin-dependent kinase Cdk1 (also known as Cdc2, Cdc28 or mitosis-promoting factor) determines the timing of mitotic entry and cell division (Nurse, 1990). Cdk1 activity and the transition from G2 to M phase are tightly controlled by the antagonistic activities of the Wee1 kinase and Cdc25 phosphatase (Nurse, 1990). In response to physiological cues, such as appropriate cell mass and nutrient availability, the inhibitory phosphorylation of Cdk1 (catalyzed by Wee1) is removed by Cdc25; Cdc25 is further activated by Cdk1 phosphorylation (Decottignies et al., 2001; Gould et al., 1991; Gould and Nurse, 1989; Russell and Nurse, 1986; Strausfeld et al., 1991). The highly conserved serine/threonine Polo-like kinases (Plks) reinforce this positive-feedback loop by activating Cdc25 and inhibiting Wee1 (Barr et al., 2004; Llamazares et al., 1991; Lowery et al., 2005). This robust signaling network is coordinated in space as well as time, with the Cdk1 feedback mechanism occurring primarily at the centrosome (Jackman et al., 2003). In Schizosaccharomyces pombe, regulation of mitotic entry is also linked to components of the centrosome equivalent, the spindle pole body (SPB) (Bridge et al., 1998; Grallert et al., 2013a; Grallert et al., 2013b; MacIver et al., 2003; Mulvihill et al., 1999; Tallada et al., 2007; Tallada et al., 2009).
The centrosome is composed of a pair of centrioles and a surrounding cloud of electron-dense pericentriolar material (PCM; Bettencourt-Dias and Glover, 2007). The PCM anchors and nucleates interphase and spindle microtubules (Mennella et al., 2012; Moritz et al., 1995; Ou and Rattner, 2004). During centrosome maturation in late G2, the PCM expands in size and recruits additional γ-tubulin ring complex (γTuRC) to support robust mitotic spindle assembly (Decker et al., 2011; Palazzo et al., 2000). The recruitment and incorporation of γTuRC is achieved by several PCM proteins, among them the large coiled-coil protein pericentrin (Dictenberg et al., 1998; Doxsey et al., 1994). Pericentrin is required for centrosome maturation, as its depletion leads to monopolar spindles and perturbed PCM assembly (Zimmerman et al., 2004). Phosphorylation of PCM components occurs concomitant with centrosome maturation, thus coupling changes in its physical state to cell cycle kinase activity (Barr et al., 2004; Glover et al., 1998). Quantitative proteomics of isolated mitotic spindles has identified pericentrin and other PCM components as Plk1 substrates; phosphorylation of pericentrin by Plk1 is required for proper spindle formation and centrosomal microtubule nucleation in HeLa cells (Lee and Rhee, 2011; Santamaria et al., 2011).
In S. pombe, the electron-dense material equivalent to the PCM, including the pericentrin homolog, Pcp1 (Flory et al., 2002), resides close to the outer nuclear membrane, with an additional enrichment of nuclear γ-tubulin underneath the apposed inner nuclear membrane (Ding et al., 1997). Late in G2, the sole Polo-like kinase, Plo1, is recruited to the SPB, in part through its interaction with Pcp1 and the SPB component Cut12, where it helps to drive mitotic entry (Bähler et al., 1998a; Fong et al., 2010; Grallert et al., 2013b; MacIver et al., 2003; Mulvihill et al., 1999). As the cell enters ‘closed’ mitosis, cytoplasmic microtubules depolymerize and the nuclear envelope opens to form fenestrae to allow for the insertion of the mother and daughter SPBs (Ding et al., 1997). Pcp1, Cut12 and Plo1 are required for bipolar spindle formation and mitotic progression (Bridge et al., 1998; Flory et al., 2002; Ohkura et al., 1995). When mitosis is complete, the SPBs are extruded back into the cytoplasm (Ding et al., 1997).
Little is known about how Pcp1 and other components of the SPB are tethered to (and coordinated across) the nuclear envelope in S. pombe. In other model systems, the centrosome is tethered to the nuclear envelope by KASH (Klarsicht, Anc1, SYNE1 homology) domain proteins integrated into the outer nuclear membrane either directly or indirectly through microtubules and the associated motors dynein and kinesin (Fan and Ready, 1997; Malone et al., 2003; Minn et al., 2009; Roux et al., 2009; Whited et al., 2004; Zhang et al., 2009). KASH proteins bind to well-conserved integral inner nuclear membrane SUN (Sad1/Unc84) proteins within the nuclear envelope lumen (Razafsky and Hodzic, 2009; Sosa et al., 2012; Tzur et al., 2006). The S. pombe genome encodes two KASH proteins, Kms1 and Kms2, and one SUN protein, Sad1 (Hagan and Yanagida, 1995; Miki et al., 2004; Shimanuki et al., 1997). Kms1 and Kms2 are strong candidates for mediating the association of the SPB with the outer nuclear membrane, thereby coupling the SPB to the nuclear interior through interactions with Sad1. Sad1 is also required for normal SPB function in mitosis, although its molecular function is not explicitly known (Hagan and Yanagida, 1995); alleles of the budding yeast SUN protein Mps3 lead to defects in SPB duplication or insertion of the SPB into the nuclear envelope (Friederichs et al., 2011; Jaspersen et al., 2002).
Here, we investigate the contribution of the KASH protein Kms2 to SPB function. We find that Kms2 supports timely mitotic onset and stable formation of the bipolar spindle, in part by supporting insertion of the SPBs into the nuclear envelope. Furthermore, Kms2 interacts with Pcp1, Cut12 and Plo1. Plo1 is required for the phosphorylation of Pcp1 at mitotic onset and its daughter-specific incorporation into the SPB. Depletion of Kms2 affects the efficiency of SPB remodeling at mitotic entry, suggesting that Kms2 helps to coordinate SPB remodeling with the cell cycle.
RESULTS
Kms2 colocalizes with Sad1 and the SPB throughout the cell cycle
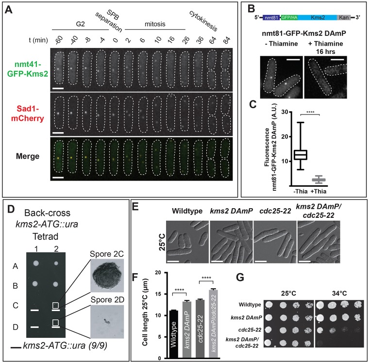
As observed previously, GFP–Kms2 colocalizes with the SUN domain protein Sad1 during interphase, oscillating along the nuclear envelope in concert with the SPB as it is pushed by microtubules (Fig. 1A; King et al., 2008). We also find that Sad1 and Kms2 remain constitutively associated with the SPB during the closed mitosis of S. pombe; at each mitosis the SPB goes through a cycle of insertion at mitotic entry and extrusion during anaphase B, (Fig. 1A; supplementary material Fig. S1; Ding et al., 1997).
Fig. 1.
Kms2 localizes to the nuclear envelope–SPB interface and is essential during germination. (A) Kms2 and Sad1 colocalize at the SPB during interphase and mitosis. Representative time-lapse fluorescence micrographs over one cell division are shown. nmt41-GFP–Kms2 (green) and Sad1–mCherry (red) were visualized over the course of 84 min at 2-min intervals in EMM medium with a thiamine concentration of 25 ng/ml. (B) Thiamine addition causes Kms2 depletion. Schematic of the Kms2-knockdown allele (kms2 DAmP). GFP- or HA-tagged Kms2 is under the control of the thiamine-repressible nmt81 promoter. The 3′ UTR has also been disrupted to destabilize the mRNA. Fluorescent micrographs of cells expressing nmt81-GFP-Kms2 DAmP in the absence or presence of thiamine. Images are an average intensity projection (ten Z-sections with 0.5-µm spacing). Cell outlines are indicated by dashed white lines. (C) Quantification of nmt81-GFP-Kms2 DAmP fluorescence intensities at interphase SPBs from images acquired as in B. For box and whisker plots, the lower and upper sides of the box display the first and third quartile, and the band inside the box presents the median. The ends of the whiskers represent the minimum and maximum of all data. >100 cells were analyzed. A.U., arbitrary units. (D) Gene disruption of kms2 results in germination defects. Backcross of the kms2-ATG::ura4+ haploid strain to the wild-type strain gave rise to tetrads with a ratio of normal∶absent colonies of 2∶2. White bars indicate absent colonies. n = 9. Insets, images of the microcolonies formed upon germination of the kms2-ATG::ura4+-containing spores show representative brightfield micrographs of germinated spores, which often display increased cell length. (E) Kms2 contributes to mitotic entry. Differential interference contrast (DIC)-micrographs of cells harboring wild-type, kms2 DAmP and/or cdc25-22 alleles, grown at 25°C. Scale bars: 5 µm. (F) Quantification of cell length from images taken in E. Data are represented as the mean±s.e.m. (>100 cells); for C and F, ****P<0.0001 (unpaired two-tailed Student's t-test). (G) The repressed kms2 DAmP and cdc25-22 alleles are synthetically lethal at 34°C. Cells were grown at 25°C in YE5S, serially diluted tenfold, spotted onto YE5S plates and incubated at 25°C (5 days) or 34°C (2 days).
Kms2 is essential after germination
Kms2 is reported to be an essential gene (Kim et al., 2010). Thus, in order to better understand the impact of loss of Kms2 function(s), we designed a knockdown allele of Kms2 (kms2 DAmP); kms2 DAmP was generated by both replacing the kms2 promoter with the nmt81 thiamine-repressible promoter and eliminating the 3′ UTR (Fig. 1B). After 16 h of growth in the presence of thiamine, we could no longer detect GFP–Kms2 by fluorescence microscopy (Fig. 1B,C) or by immunoblotting (supplementary material Fig. S2A). Surprisingly, we did not detect a growth defect even when GFP–Kms2 could no longer be detected (see also Fig. 1G). Furthermore, we were able to create gene disruptants of kms2 in vegetatively growing haploid cells, consistent with a previous study (Tamm et al., 2011). Interestingly, backcrossing a kms2-ATG::ura4+ haploid strain, in which the ura4 cassette is integrated after the start codon, leading to gene disruption, gave rise to tetrads with normal∶absent colonies at a ratio of 2∶2 – all viable colonies were uracil auxotrophs (Fig. 1D). Upon closer inspection, some kms2-ATG::ura4+ disruptants do form microcolonies, which appear to arrest with very long cells, suggesting possible mitotic arrest (Fig. 1D, insets). Thus, we conclude that loss of Kms2 has its greatest impact during early cell divisions after germination from spores, whereas it is largely dispensable during vegetative growth.
Kms2 supports timely mitotic onset
Repression of Kms2 led to an increase in cell length, indicative of a cell cycle delay at the G2 to M phase transition (Fig. 1E,F). Combining the kms2 DAmP allele with the cdc25-22 allele (Nurse et al., 1976), which disrupts the dephosphorylation and activation of Cdc2/Cdk1, caused a significant increase in cell length compared with that observed in cells carrying single-mutant alleles (Fig. 1F). Strikingly, the combination of the kms2 DAmP and cdc25-22 alleles was synthetically lethal at 34°C (Fig. 1G). These observations suggest a role for Kms2 in promoting mitotic entry.
Kms2 contributes to stable bipolar spindle formation
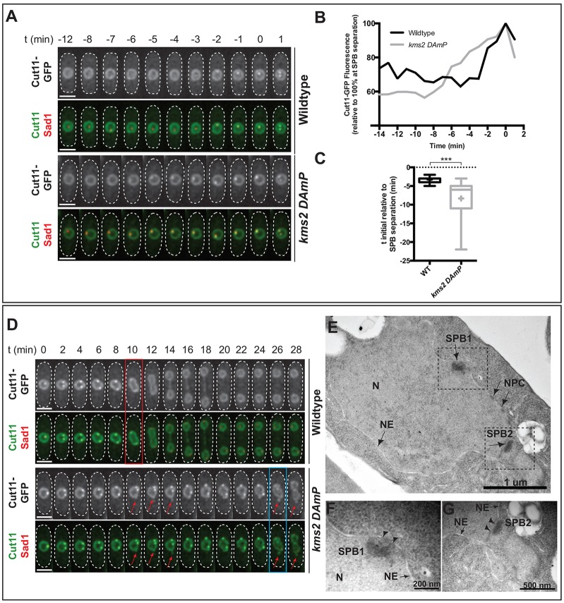
Mitotic entry is linked to the activation and insertion of the SPBs into the nuclear envelope to support spindle formation. To test whether spindle formation is affected by the kms2 DAmP allele, we monitored SPB position (marked by Sad1–mCherry) and mitotic spindle formation and stabilization (marked by α2-tubulin, GFP–Atb2) in live cells progressing through mitosis. Wild-type cells formed bipolar spindles that grew to the cell poles after the anaphase A to anaphase B transition (Fig. 2A,B). By contrast, kms2 DAmP cells often displayed spindle stabilization problems (SSP; Fig. 2A,B), which were sometimes so severe as to lead to persistent monopolar spindles (MPS; Fig. 2A,B; supplementary material Fig. S2B). In order to further understand the events leading to the spindle defects, we investigated the timing of SPB separation, which coincides with the initiation of bipolar spindle formation. In normal mitoses, spindle assembly follows immediately after the depolymerization of the cytoplasmic microtubule array. As in cells harboring a temperature-sensitive allele of Cut12 (cut12.1) or Cut11 (cut11.1), we see a ‘nucleation delay’ between the loss of cytoplasmic microtubules and SPB separation (Fig. 2C; supplementary material Fig. S2C; Tallada et al., 2009). This delay also corresponds to a period in which α-tubulin appears diffusely nucleoplasmic (supplementary material Fig. S2C, kms2 DAmP panel, time-points 0–4). These results suggest a possible delay in the insertion and/or activation of the SPBs.
Fig. 2.
Kms2 supports stable bipolar spindle formation. (A) Kms2 depletion leads to spindle defects. Time-lapse images of wild-type or kms2 DAmP cells expressing GFP–Atb2 and Sad1–mCherry grown in medium containing thiamine. Representative mitotic spindle phenotypes are shown. SSP, spindle stabilization problem; MPS, monopolar spindle. t = 0 represents the time-point of SPB separation. Images were taken every 2 min and are shown as average intensity projections (eight Z-sections with 0.4-µm spacing). Red arrows indicate supernumerary Sad1 foci. (B) Quantification of the kms2 DAmP spindle phenotypes observed in A. Wild-type and kms2 DAmP cells expressing mCherry–Atb2 were binned by phenotype – normal, SSP or MPS. Data show the mean±s.d. (>50 cells in each group). (C) SPB separation is delayed with respect to loss of cytoplasmic microtubules in the kms2 DAmP mutant. The duration from the time-point at which microtubules depolymerize (MT depol) until SPB separation was measured in cells expressing Pcp1–GFP and mCherry–Atb2. (D) Loss of Kms2 leads to a delay before anaphase B. The duration from SPB separation and progression into anaphase B was measured in cells expressing Pcp1–GFP and mCherry–Atb2. For C and D, data show the mean±s.e.m. (>20 cells per group); **P = 0.0031, ****P<0.0001 (unpaired two-tailed Student's t-test). (E) Kms2 promotes stable spindle growth. Comparative plot of spindle length versus time for wild-type (blue) and kms2 DAmP (red) cells. In contrast to wild-type cells, some kms2 DAmP cells display repeated spindle collapses. The numbers of individual traces are referred to in the main text. (F) Supernumerary Sad1 foci that arise in the absence of Kms2 reside in the nuclear envelope (red arrows). Representative micrographs of wild-type or kms2 DAmP cells expressing Cut11–GFP (green) and Sad1–mCherry (red) grown in medium containing thiamine. All images are shown as maximum intensity projections (eight Z-sections with 0.4-µm spacing). Cell outlines are indicated by dashed white lines. Scale bars: 5 µm.
In kms2 DAmP cells that successfully separated SPBs, additional defects in spindle stabilization arose. In the population of kms2 DAmP cells that successfully completed mitosis, the average time from SPB separation to anaphase B was significantly longer than in wild-type cells (Fig. 2D). The nature of the SSP phenotype in kms2 DAmP cells was further revealed by plotting spindle length over time for individual mitoses that ultimately progressed through anaphase B (Fig. 2E; supplementary material Fig. S2B for examples). In wild-type cells (blue lines), a short spindle of ∼3 µm forms within 8 min after SPB separation, with the anaphase A to anaphase B transition clearly visible as the inflection point when the spindle begins to grow linearly. Although some kms2 DAmP traces appear indistinguishable from those of wild-type cells, several alterations of the normal timing and progression of spindle growth are clear. First, in a population of cells there was a delay in the formation of the short spindle, which sometimes remains smaller at the anaphase A to anaphase B transition than in wild-type cells (Fig. 2E, trace 1). Second, another population of cells appeared to be delayed after the formation of the short spindle, suggesting a possible delay in chromosome biorientation (Fig. 2E, trace 2). Finally, in some cells, the spindle went through periods of growth and collapse before anaphase B (Fig. 2E, traces 3 and 4). We suspect that most of the cells with the MPS phenotype underwent a permanent collapse of the spindle, as there are often two Sad1 foci visible in these cells, suggesting that SPB separation did occur at some stage (Fig. 2A, MPS panel). The instability of bipolar spindle formation in the absence of Kms2 raises the possibility that chromosome segregation could also be compromised. Indeed, kms2 DAmP cells display higher rates of minichromosome loss (2.63±0.43% per cell division; mean±s.d.) than wild-type cells (0.79±0.15% per cell division). Taken together, these observations suggest that Kms2 supports stable bipolar spindle formation and faithful chromosome segregation. Another striking phenotype of kms2 DAmP cells is an increase in the number of Sad1 foci in some cells (Fig. 2A, MPS panel, arrows). These foci remained associated with the nuclear envelope, as visualized by the expression of Cut11–GFP (Fig. 2F, arrows).
kms2 DAmP cells display slowed and defective SPB insertion into the nuclear envelope
Cut11, the S. pombe homolog of the budding yeast and mammalian Ndc1, is a constitutive component of the nuclear pore complex and also transiently associates with the SPB during mitosis (West et al., 1998). Interestingly, in Saccharomyces cerevisiae, Ndc1 is constitutively associated with the SPB, which remains inserted into the nuclear envelope throughout the cell cycle (Byers and Goetsch, 1974; Chial et al., 1998). These observations are consistent with a model in which Cut11 associates with the SPB specifically when it is inserted in the nuclear envelope. We quantitatively measured the timing of Cut11 association with the SPB in wild-type cells. As shown in Fig. 3A,B, Cut11–GFP becomes colocalized with Sad1–mCherry ∼3 min before SPB separation (3.3±0.7 min, n>20 cells; mean±s.d.) and remains associated until the anaphase A to anaphase B transition (Fig. 3D, t = 10, wild-type panel), when it has been reported that the SPB begins to be extruded back to the cytoplasm with microtubules passing through the nuclear envelope (Ding et al., 1997). In kms2 DAmP cells, the duration of Cut11 recruitment to the SPB is lengthened (Fig. 3A–C), consistent with a potential defect in SPB insertion. In addition, upon spindle collapse in kms2 DAmP cells (Fig. 3D, between time-points 8 and 10), we sometimes observed large deformation of the nuclear envelope (time-points 10–14, arrows), which could be driven by disorganized microtubule polymerization (supplemental material Fig. S2B). This nuclear envelope defect appears to persist and is still apparent when the cell finally progresses into anaphase B (time-points 26–28, arrows). We observe such large deformations of the nucleus in about a fifth of kms2 DAmP mitoses (18±1%, n = 163 cells; never seen in >200 wild-type cells).
Fig. 3.
The timing of Cut11 recruitment to the SPB and SPB insertion are affected by the loss of Kms2. (A) Kms2 depletion delays but does not abrogate Cut11 incorporation into the SPB. Shown are representative time-lapse images at mitotic entry of wild-type or kms2 DAmP cells expressing Cut11–GFP (green) and Sad1–mCherry (red) in the presence of thiamine. t = 0 represents the time-point of SPB separation. (B) Loss of Kms2 affects the rate of Cut11 recruitment to the SPB. Quantification of fluorescence intensities of Cut11–GFP from the time-lapse experiment shown in A. (C) The t initial (time-point at which the recruitment of Cut11 begins relative to SPB separation; see Materials and Methods) is plotted. WT, wild-type. Box and whisker plots of the t initial for n>20 cells (boxes show the median, first and third quartiles; whiskers show the maximum and minimum). + indicates the mean of the data. ***P<0.001. (D) The loss of Kms2 delays anaphase B and leads to persistent nuclear envelope blebbing. Time-lapse images of the mitotic entry of wild-type or kms2 DAmP cells expressing Cut11–GFP (green) and Sad1–mCherry (red) in the presence of thiamine. The red box indicates the onset of anaphase B in wild-type cells, whereas the blue box marks the start of anaphase B in kms2 DAmP cells. Red arrows indicate a nuclear envelope bleb. Images were taken every minute and are shown as average intensity projections (ten Z-sections with 0.5-µm spacing). Cell outlines are indicated by dashed white lines. (E–G) kms2 DAmP cells show defects in stable SPB insertion into the nuclear envelope. kms2 DAmP cells were grown in thiamine-containing medium, fixed, embedded and processed for transmission electron microscopy. (E) A kms2 DAmP cell in early mitosis. N, nucleus; NE, nuclear envelope; NPC, nuclear pore complex. The dashed boxes show the locations of the insets shown in F and G. (F) SPB1 is within the nucleoplasm in association with a fenestra of the nuclear envelope (arrowheads). (G) SPB2 is retained in the cytoplasm near an open nuclear envelope fenestra. Arrowheads show the edges of the fenestration in the nuclear membrane. Scale bars: 5 µm (A,D) or as labeled (E–G).
To further examine potential defects in SPB insertion and nuclear envelope structure, we used electron microscopy to investigate the phenotype(s) in kms2 DAmP cells. We did not observe overt defects in SPB appearance in interphase cells (supplementary material Fig. S2D,E). However, in cells that had two separated SPBs but had not entered anaphase, we observed two types of defects in SPB insertion, sometimes in the same cell (Fig. 3E–G). First, we observed examples in which the mitotic SPB appeared to have fallen into the nuclear interior, leaving an open fenestra in the nuclear envelope (Fig. 3E,F; SPB1). By contrast, the second SPB in the same nucleus failed to stably insert into the nuclear envelope and was instead found slightly askew in the cytoplasm near to an open fenestra (Fig. 3E,G; SPB2). Thus, although it appeared that the remodeling of the nuclear envelope occurred to facilitate SPB insertion (the fenestrae are present), the SPB failed to become stably integrated into this opening. The presence of the fenestra might explain the ability of the cytoplasmic SPB to support short-lived bipolar spindles by nucleating or stabilizing microtubules through the nuclear envelope, although in this preparation we are unable to visualize microtubules directly. SPB2 also appears to be associated with a large nuclear envelope bleb (Fig. 3G); this structure might be the basis for nuclear envelope blebs observed in kms2 DAmP cells in the light microscope during anaphase (Fig. 3D, time-point 28). These defects are reminiscent of those seen in cells harboring mutated alleles of established mitotic SPB components such as Cut11 and Cut12 (Tallada et al., 2009; West et al., 1998).
Kms2 interacts biochemically with components of the SPB
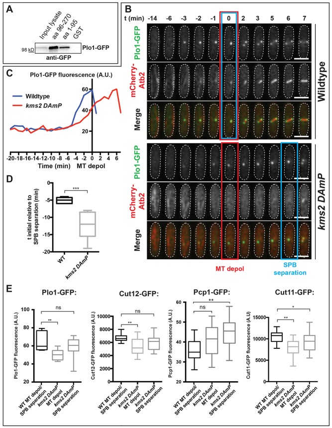
Kms2 appears to be poised to couple SPB components to the nuclear envelope. Kms2 is predicted to have at least three domains: an N-terminal EF-hand that is also present in the related KASH protein Kms1, a Kms2-specific coiled-coil middle domain and the C-terminal KASH domain that includes a transmembrane helix (Fig. 4A). Because of the significant challenges in maintaining protein–protein interactions while extracting the full-length Kms2, which is an SPB-associated membrane protein, we turned to identifying protein interactors of soluble recombinant Kms2 fragments, focusing on the regions of Kms2 that face the cytoplasm.
Fig. 4.
Kms2 interacts physically and genetically with SPB components. (A) Schematic of the Kms2 domain structure. An N-terminal EF-hand [amino acids (aa) 1–95; purple] is followed by a middle domain predicted to contain an extended coiled-coil domain (amino acids 96–384; green) and the KASH domain at the C-terminus, which also contains a transmembrane segment (TM; 385–457). (B) S. pombe proteins are specifically enriched on GST–Kms2 aa 1–95 beads. Recombinant GST–Kms2 fragment aa 1–95 or GST alone was immobilized on glutathione beads and incubated with a cryolysate. Interacting proteins were subjected to SDS-PAGE and Coomassie Blue staining. The bracket indicates the region excised for mass spectrometry. (C) The GST–Kms2 aa 1–95 domain interacts with the SPB components Pcp1 and Cut12. The experimental set-up was as described in B, except the cryolysates contained Cut12–CFP and Pcp1–GFP. Interacting proteins were subjected to SDS-PAGE followed by immunoblotting using an anti-GFP antibody. The asterisk indicates a non-specific band. (D) kms2 DAmP is synthetically lethal with the pcp1-18 allele. Three examples of tetratypes arising from a cross of kms2 DAmP and pcp1-18 incubated at the permissive temperature of 25°C. Genotypes are indicated by the legend on the left. The combination of the kms2 DAmP and pcp1-18 alleles is lethal (n = 8). (E,F) kms2 DAmP has a weaker synthetic effect on the pcp1-15 allele, whereas deletion of Kms1 suppresses pcp1-18. Genetic interactions between kms2 DAmP and pcp1-15 (E) or kms1Δ and pcp1-18 (F). Cells were grown at 25°C in YE5S, serially diluted tenfold, spotted onto YE5S plates and incubated at 25°C (5 days) or 36°C (2 days). (G) kms2 DAmP enhances the nda3 KM311 allele at the permissive temperature. Cells were grown at 30°C in YE5S, serially diluted tenfold, spotted onto YE5S plates and incubated at 25°C (5 days) or 30°C (3 days).
We expressed a GST-fusion of Kms2 amino acids 1–95 as a bait to isolate interacting proteins from S. pombe cryolysates. By Coomassie Blue staining, we observed several specific bands in pulldowns with GST–Kms2 (amino acids 1–95) that were not enriched on beads coupled to GST alone (Fig. 4B). The entire lane was cut into slices and proteins were identified by mass spectrometry. Focusing specifically on proteins known to be enriched at the nuclear envelope and/or SPB region, we found established constitutive components of the SPB, including Pcp1 and Cut12; these factors were excellent candidates for associating with Kms2 because they are both reported to be biased on the nuclear-envelope-proximal aspect of the SPB (supplementary material Table S1; Bridge et al., 1998; Flory et al., 2002). Using cryolysates derived from a strain expressing Cut12–CFP and Pcp1–GFP, we confirmed that Pcp1–GFP and Cut12–CFP were highly enriched on GST–Kms2 (amino acids 1–95) beads (Fig. 4C).
Kms2 genetically interacts with Pcp1
Cells harboring temperature-sensitive alleles of Pcp1, pcp1-15 and pcp1-18, display mitotic defects similar to kms2 DAmP cells (Fong et al., 2010). Because Kms2 is a multi-copy suppressor of the pcp1-18 allele (Fong et al., 2010), we predicted that the loss of Kms2 might enhance the pcp1 alleles. Indeed, the combination of the kms2 DAmP and pcp1-18 alleles is lethal at the permissive temperature of 25°C (Fig. 4D). kms2 DAmP has a milder synthetic effect on the pcp1-15 allele, consistent with the inability of Kms2 overexpression to suppress this allele (Fig. 4E; Fong et al., 2010). Strikingly, the deletion of the second KASH protein in S. pombe, Kms1, suppresses pcp1-18 lethality at 36°C (Fig. 4F). This pattern of genetic interactions (enhancement by kms2 and suppression by kms1) is similar to those seen for an allele of brr6 that compromises mitotic SPB insertion into the nuclear envelope (Tamm et al., 2011). These findings suggest that Kms1 cannot functionally compensate for Kms2. Lastly, the kms2 DAmP allele potentiates the growth defect of an allele of β-tubulin, nda3 KM311, at the permissive temperature of 30°C (Fig. 4G), consistent with a role in supporting mitotic spindle formation.
New Pcp1 is incorporated into the daughter SPB shortly before SPB separation
We wanted to further investigate whether the loss of Kms2 impacted on the localization or dynamics of Pcp1 and/or Cut12. We were intrigued by an observation that the relative intensities of Pcp1–GFP and Sad1–mCherry fluctuated in an asynchronous culture (Fig. 5A). Based on cell morphology, we binned cells into approximate cell-cycle groups (Fig. 5A, lower panels) and analyzed the ratio of fluorescence intensity of Pcp1 to Sad1 in the assigned bins. Setting this value to 1 at mitosis, this analysis revealed that each cell cycle bin had a characteristic ratio of Pcp1 to Sad1, suggesting that these factors might be recruited to the SPB in different waves (Fig. 5B). To investigate this phenomenon more precisely, we looked at the dynamics of Pcp1–GFP and Sad1–mCherry throughout two cell divisions (Fig. 5C). We observed that a burst of Pcp1–GFP incorporation occurs at 4 min before SPB separation (Fig. 5C,D, t = −4, asterisk), consistent with studies in HeLa cells in which pericentrin levels were found to be highest at the centrosome at mitotic entry (Zimmerman et al., 2004). Prior to the next SPB separation, we detected a second burst of Pcp1 incorporation (t = 234, asterisk). The rapidity of this burst of Pcp1 incorporation before mitosis suggests that Pcp1 recruitment is from a pre-existing soluble pool rather than being driven by a peak in new synthesis of Pcp1. Consistent with this idea, neither the Pcp1 transcript nor protein levels have been reported to be linked to the cell cycle (Marguerat et al., 2012; Rustici et al., 2004). In contrast to Pcp1–GFP, Sad1 incorporation did not appear to increase prior to mitosis (Fig. 5D; supplementary material Fig. S1B).
Fig. 5.
New Pcp1 is recruited to the daughter SPB shortly before SPB separation. (A) The ratio of Pcp1∶Sad1 at the SPB changes through the cell cycle. Fluorescence micrographs of an asynchronous cell culture expressing Pcp1–GFP and Sad1–mCherry. Cells were binned into approximate cell-cycle specific groups – mid/late G2 phase (1), mitosis (2), G1/S phase (3) and early G2 (4). Images are an average intensity projection (18 Z-sections with 0.3-µm spacing). (B) Quantification of the Pcp1∶Sad1 ratio of the bins assigned in A. The ratio of fluorescence intensity of Pcp1–GFP∶Sad1–mCherry at the SPB of mitotic cells (group 2) was set to 1. Data show the mean±s.e.m. (>80 cells in each group); ***P = 0.0002, ****P<0.0001 (unpaired two-tailed Student's t-test). (C) A burst of Pcp1 incorporation into the SPBs occurs just before mitotic division. Representative time-lapse fluorescence micrographs over two cell divisions. Pcp1–GFP (green) and Sad1–mCherry (red) were visualized as average intensity projections (ten Z-sections with 0.5-µm spacing) over the course of 240 min at 2-min intervals. Asterisks indicate bursts. (D) Quantification of the fluorescence intensity of the time-lapse experiment shown in C. Fluorescence intensity at the SPB of one cell expressing Pcp1–GFP (blue line) and Sad1–mCherry (red line) is shown. t = 0 represents the first SPB separation, after which time the upper SPB was analyzed. Asterisks indicate the bursts at G2/M. A.U., arbitrary units. (E) The burst of Pcp1 incorporation before mitotic division occurs primarily at the daughter SPB. Fluorescence recovery after photobleaching of a G2 cell expressing Pcp1–GFP that enters mitosis. The interphase SPB was bleached after the first image. Cdc7–mCherry, a marker of the daughter SPB in anaphase B, was clearly visible at time-point t = 16 (red circle). The cell was monitored every minute; images are an average intensity projection (12 Z-sections with 0.5-µm spacing). Cell outlines are indicated by dashed white lines. (F) Quantification of Pcp1–GFP recovery at the bleached SPB in E. The fluorescence of Pcp1–GFP at the SPB before the bleach was set to 100%. After SPB separation, the blue line represents the daughter SPB, whereas the red line is the mother SPB. Ten out of ten times, Cdc7–mCherry was at the SPB that displayed greater recovery of Pcp1–GFP. (G) A model of the Pcp1–GFP bleach experiment. After bleaching the interphase SPB, recovery of Pcp1 is not observed until 4 min before SPB separation, with the majority of new Pcp1 incorporated into the daughter (d) SPB. After separation, the daughter SPB contains mostly new detectable Pcp1–GFP, whereas the mother (M) SPB contains primarily older bleached Pcp1–GFP. Scale bars: 5 µm.
To better understand the dynamics of Pcp1 incorporation, we photobleached Pcp1–GFP at the SPB during interphase and measured the recovery of fluorescence over time (Fig. 5E). Interestingly, there was essentially no recovery of Pcp1–GFP at the SPB during G2 (∼30 min before mitotic entry), suggesting that Pcp1 does not exchange with a soluble pool during this time. Consistent with the burst seen in Fig. 5C,D, Pcp1–GFP rapidly recovered from ∼4 min before SPB separation, with its maximum at t = 0 (SPB separation; Fig. 5E,F). Remarkably, at SPB separation, one SPB was brighter than the other, suggesting an asymmetric accumulation of the newly-recruited Pcp1–GFP at the daughter SPB. To test whether this was the case, we monitored the septation initiation network (SIN)-kinase Cdc7, which localizes specifically to the daughter SPB in anaphase B (Grallert et al., 2004; Sohrmann et al., 1998). In the ten times that we performed this experiment, Cdc7–mCherry always localized to the SPB with the higher intensity of Pcp1–GFP. Taken together, these results suggest that the burst of Pcp1 incorporation at mitotic entry occurs primarily at the daughter SPB (Fig. 5G).
Plo1 recruitment precedes that of Pcp1 and is required for Pcp1 phosphorylation
To begin to unravel the molecular mechanisms controlling the burst of Pcp1 recruitment, we considered that the Polo kinase Plo1 is first detected at the SPB ∼30 min before mitotic entry and this is considered as the start of mitotic commitment; Plo1 further accumulates strongly at the SPB just prior to bipolar spindle formation (Bähler et al., 1998a; Mulvihill et al., 1999). Given this information, we wondered whether Plo1 might regulate the burst of Pcp1 recruitment before SPB separation. At ∼6 min before SPB separation (time of initial recruitment (ti) = −6.0±1.1 min, n = 39 cells; mean±s.d.), Plo1–mCherry started to accumulate rapidly at the SPB, whereas Pcp1–GFP began to accumulate later (ti = −3.9±1.1 min, n = 34 cells, Fig. 6A,B). Thus, Plo1 recruitment precedes the initiation of Pcp1 incorporation, after which both proteins rapidly accumulate until SPB separation.
Fig. 6.
The Polo kinase Plo1 is required for mitotic phosphorylation of Pcp1 and regulates Pcp1 incorporation into the SPB. (A) Plo1 accumulates at the SPB before Pcp1 recruitment is initiated. Time-lapse fluorescence micrographs of a wild-type cell expressing Pcp1–GFP and Plo1–mCherry entering mitosis. Images are average intensity projections (eight Z-sections with 0.4-µm spacing) taken at 1-min intervals. Solid blue and red boxes indicate the time-point of initiation of recruitment; dashed boxes indicate the time-point of half-maximal recruitment. (B) Quantification of fluorescence intensities at the SPB of time-lapse experiment shown in A. t = 0 is set to 100% fluorescence intensity. ti, t initial (statistics are given in the text; see also Fig. 3). (C,D) Plo1 activity is required for Pcp1 phosphorylation at mitosis. Immunoblot of Pcp1–HA from mitotically arrested cells harboring either the nda3 KM311, plo1-24C or nda3 KM311/plo1.as8 alleles, as indicated. λ-phosphatase (PPase) was added as indicated. P-Pcp1–HA, phosphorylated Pcp1–HA. (E) Pcp1 incorporation is affected by loss of Plo1 function. Time-lapse images of Pcp1–GFP (green) and mCherry–Atb2 (red) in a wild-type or plo1-24C cell. Both strains were grown at 30°C and then shifted to 36°C for 90 min before imaging. Images were taken every minute and are shown as average intensity projections (ten Z-sections with 0.5-µm spacing). Cell outlines are indicated by dashed white lines. Scale bars: 5 µm. (F) After division, the intensity of Pcp1 at the SPBs is asymmetric in plo1-24C cells. Quantification of the time-lapse experiments shown in E. Fluorescence intensity of Pcp1–GFP in the single wild-type (upper graph) or plo1-24C-mutant (lower graph) cell was measured. The intensity of the SPBs circled in blue (SPB1) and red (SPB2) indicated at t = 1 are plotted. A.U., arbitrary units. (G) Quantification of the unequal distribution of Pcp1–GFP at SPB1 and SPB2 after division from a population of cells imaged as in E. The graph shows the ratio of Pcp1–GFP fluorescence intensities of SPB2∶SPB1 in wild-type and plo1-24C cells or plo1.as8 cells in the absence or presence of the inhibitor 3-BrB-PP1 (each group contains >20 cells), with the less intense SPB assigned as SPB2. (H) Less Pcp1 is associated with the SPB both during interphase and at SPB separation in plo1-24C cells. Quantification of Pcp1–GFP fluorescence intensity of interphase SPBs and SPBs just prior to division in wild-type and plo1-24C cells (n>30). All box and whiskers plots as in 1C. **P = 0.0061, ****P<0.0001 (unpaired two-tailed Student's t-test using Welch's correction when necessary).
The temporal recruitment of Plo1 to the SPB, followed by the burst of Pcp1 incorporation, suggested that Plo1 might stimulate Pcp1 incorporation during SPB remodeling. Consistent with this possibility, a temperature-sensitive allele of Plo1 that disrupts its catalytic activity, plo1-24C, displayed severe spindle assembly defects comparable to those seen in cells harboring the pcp1-18 and kms2 DAmP alleles (Bähler et al., 1998a). Upon shifting the plo1-24C cells to the non-permissive temperature of 36°C, ∼45% of the cells that entered mitosis had SSP and proceeded through mitosis with a delay, and an additional 15% completely failed to assemble a bipolar spindle, resulting in apparent MPS (supplementary material Fig. S3A,B). To investigate the possibility that Pcp1 is phosphorylated in mitosis, we extracted Pcp1–HA from cells that had been arrested using the β-tubulin nda3 KM311 allele. We observed an apparent mobility shift of Pcp1–HA by SDS-PAGE and immunoblotting after extraction from nda3 KM311 cells at the non-permissive temperature (Fig. 6C). This slower-migrating species could be resolved by the addition of λ-phosphatase, suggesting that it resulted from the mitotic-specific phosphorylation of Pcp1. We then compared this result with results derived from the use of Pcp1–HA extracted from mitotically-arrested cells harboring the plo1-24C allele; in this case we could not observe the phosphorylated form of Pcp1–HA, suggesting that the phosphorylation of Pcp1 at mitotic entry is dependent on Plo1. Using an alternative approach, we also see a loss of mitotic Pcp1 phosphorylation in arrested nda3 KM311/plo1.as8 cells when we inhibit the Plo1 activity of this 3-BrB-PP1-sensitive allele of Plo1 (Grallert et al., 2013b) (Fig. 6D). Furthermore, the inhibited plo1.as8 allele led to similar mitotic defects to those observed in cells harboring the plo1-24C allele (supplementary material Fig. S3F). These data support a model in which Plo1 recruitment to the SPB occurs upstream of Pcp1 phosphorylation and recruitment, although it is possible that another Plo1-activated kinase directly phosphorylates Pcp1.
Loss of Plo1 activity leads to slower, reduced and unequal incorporation of Pcp1
To investigate the function of Plo1-dependent Pcp1 phosphorylation just before SPB separation, we monitored Pcp1–GFP in wild-type and plo1-24C cells at mitotic entry. In plo1-24C cells, like kms2 DAmP cells, SPB separation was delayed with respect to the loss of cytoplasmic microtubules (supplementary material Fig. S3D,E; gray bar). Simultaneously, the duration of Pcp1–GFP recruitment to the SPB was extended in the absence of Plo1 activity (supplementary material Fig. S3E, black bar; Fig. S3G). In the population of plo1-24C cells that retained sufficient activity to enter mitosis, we noticed an unequal distribution of Pcp1–GFP at the two SPBs upon separation (Fig. 6E,F; blue circle, SPB1; red circle, SPB2). Taking the ratio of fluorescence intensities of SPB2∶SPB1 from a larger sample of cells (n = 20) further supported this observation (Fig. 6G). We observed the same trend when we repeated this analysis using the plo1.as8 allele, which allows for specific inhibition of kinase activity in the presence of 3-BrbB-PP1 (Fig. 6G). Such an asymmetric effect is not seen for Sad1 (supplementary material Fig. S3C). Furthermore, the maximum fluorescence intensities of Pcp1–GFP even at SPB separation were extremely reduced when compared with those of wild-type cells (Fig. 6F, plo1-24C graph; Fig. 6H), which might contribute to the frequently observed SSP phenotype in plo1-24C cells (supplementary material Fig. S3A,B). This same trend was observed in cells harboring the plo1.as8 allele in the presence of 3-BrB-PP1 (supplementary material Fig. S3H). Interestingly, interphase SPBs also contained lower amounts of Pcp1 (Fig. 6H), although this was not observed in cells carrying the inhibited plo1.as8 allele, suggesting that this defect might accumulate over multiple cell cycles (supplementary material Fig. S3I). Taken together, these observations suggest that Plo1 activity is required for Pcp1 incorporation during mitotic SPB remodeling.
Fig. 7.
Plo1 activity influences a burst of symmetric Cut12 incorporation into the SPB at mitotic entry. (A,B) A burst of Cut12 incorporation into the SPBs occurs just before mitotic division. Representative time-lapse fluorescence micrographs. Cut12–GFP (green) and Sad1–mCherry (red) were visualized as average intensity projections (ten Z-sections with 0.5-µm spacing) over the course of 60 min at 2-min intervals. Cell outlines are indicated by dashed white lines. Scale bars: 5 µm. (B) Quantification of fluorescence intensity of the time-lapse experiment shown in A is plotted. Fluorescence intensity of Cut12 (green tones) and Sad1 (red tones) at the G2 SPB (squares) and SPB1 and SPB2 after division (circles) as indicated in the legend. t = 0 is set as the time of SPB separation. A.U., arbitrary units. (C) Cut12–GFP is dynamic during G2 and is inherited equally into both SPBs after division. Fluorescence recovery after photobleaching was carried out on a G2 cell expressing Cut12–GFP that enters mitosis. The fluorescence of Cut12–GFP at the SPB before the bleach was set to 100% and recovery at the bleached SPB is plotted. After SPB separation, the two SPBs have similar intensity (cyan and red traces). WT, wild type. (D,E) Incorporation of Cut12 at mitotic entry is dependent on Plo1 activity. (D) Less Cut12 is associated with the SPB both at microtubule depolymerization (MT depol) and SPB separation in plo1-24C cells. Quantification of Cut12–GFP fluorescence intensity in wild-type and plo1-24C cells (n>30). (E) Comparison of the time from the beginning of the burst until SPB separation (t initial) for the same wild-type and plo1-24C cells. (F) Cut12–GFP is found equally in both SPBs after division. Graph shows the ratio of fluorescence intensities of SPB2∶SPB1 of Cut12–GFP in wild-type and plo1-24C cells (n>20). The SPB with the lower intensity is assigned as SPB2. (G) Summary of the timing of initial burst of recruitment for the indicated factors in wild-type cells. + indicates the mean. All box and whiskers plots are as described in 1C. *P<0.05; **P<0.01; ****P<0.0001; ns, not significant (unpaired two-tailed Student's t-test using Welch's correction when necessary).
Cut12 incorporation requires Plo1 but is symmetric
We were curious whether the behaviors that we observe for Pcp1 were unique or common to other components of the SPB that associate with Kms2, such as Cut12. Cut12 is a mitotic substrate of the NIMA kinase Fin1, and an allele of Cut12 (cut12.s11) can override the cdc25-22 allele by enhancing Plo1 recruitment and activity during mitotic entry (Grallert et al., 2013a). Measuring the intensity of Cut12–GFP in wild-type cells revealed that there is also a burst of Cut12 recruitment prior to SPB separation, whereas Sad1 levels remain constant (Fig. 7A,B). However, photobleaching revealed that Cut12–GFP molecules exchange with a soluble pool to a greater extent than do molecules of Pcp1–GFP during G2, as indicated by a steady recovery after photobleaching prior to an increase in the rate of recovery in the burst stage (Fig. 7C; supplementary material Fig. S4A). In addition, the intensity of Cut12–GFP at the two SPBs after SPB separation was equal when measured after fluorescence recovery after photobleaching (FRAP) (Fig. 7C), consistent with the ability of Cut12 molecules to exchange. Interestingly, we found that the intensity of Cut12–GFP at the SPB at the time-points of microtubule depolymerization or SPB separation in plo1-24C cells was reduced in a fashion similar to that of Pcp1 (Fig. 7D; representative time lapse in supplementary material Fig. S4B); this also correlates with an increase in the ti for Cut12 recruitment prior to SPB separation (Fig. 7E; supplementary material Fig. S4B). However, consistent with the FRAP results, Cut12–GFP was found to be equally intense at both SPBs after SPB separation in plo1-24C cells, again suggesting that Cut12 molecules exchange between mother and daughter SPBs even in the absence of Plo1 activity (Fig. 7F). Thus, although Cut12 undergoes rapid recruitment prior to mitosis that is dependent on Plo1 activity, newly incorporated Cut12 appears to be dispersed equally between the mother and daughter SPBs. Furthermore, based on our observations, we can begin to place the initiation of the recruitment burst for Plo1, Cut12, Pcp1 and Cut11 at mitotic entry into a temporal context, which is reflected in the ti values for each factor in wild-type cells (Fig. 7G).
Depletion of Kms2 abrogates coordinated recruitment of Plo1 and SPB proteins
We next investigated whether Kms2 contributes to the coordination of Pcp1, Cut12, Cut11 and Plo1 recruitment at mitotic entry. Using GST-pulldowns, we found that Plo1–GFP associates with both the GST–Kms2 (amino acids 1–95) fragment, as well as a more central fragment of Kms2 that is predicted to contain coiled-coil domains (amino acids 96–270; Fig. 8A). We therefore investigated the recruitment of Plo1–GFP to the SPB at mitotic entry in kms2 DAmP cells (Fig. 8B–D). Although the timing of Plo1 recruitment with respect to microtubule depolymerization was not statistically different between wild-type and kms2 DAmP cells (−5.1±0.8 min compared to −5.5±1.4 min, respectively; mean±s.d., n>10 cells), at the time of cytoplasmic microtubule depolymerization the amount of accumulated Plo1–GFP at the SPB was significantly lower in kms2 DAmP cells (t = 0, Fig. 8B,C,E), leading to a delay between ti and SPB separation (Fig. 8D). However, at the time of delayed SPB separation ∼5 min later, Plo1–GFP levels were equivalent to those of wild-type cells (Fig. 8B,C,E). A similar effect was seen for Cut12–GFP recruitment (Fig. 8E). By contrast, Pcp1 levels at SPB separation in kms2 DAmP cells were unexpectedly higher than in wild-type cells (Fig. 8E; supplementary material Fig. S4C). Taken together, these results suggest that kms2 DAmP cells that successfully separate their SPBs do so with normal levels of Plo1 and Cut12 and excess Pcp1. Interestingly, Cut11–GFP levels remain slightly but significantly lower at SPB separation than those seen in wild-type cells (Fig. 8E). Thus, Kms2 affects the rate but not the extent of Plo1 recruitment to the SPB. Furthermore, Plo1 recruitment and potentially SPB insertion (as reflected by Cut11 association), but not Pcp1 recruitment, appear limiting for SPB separation. Importantly, it is likely an exacerbation of these defects that underlies the complete failure of mitosis in the third of kms2 DAmP cells that arrest with MPS.
Fig. 8.
Kms2 coordinates SPB remodeling at mitotic entry. (A) Kms2 interacts with Plo1. Binding assay of a cryolysate containing Plo1–GFP carried out as in Fig. 4B,C. aa, amino acids. (B) Recruitment of Plo1 to the SPB is delayed in cells harboring the kms2 DAmP allele. Time-lapse images of mitotic entry in wild-type or kms2 DAmP cells expressing Plo1–GFP (green) and mCherry–Atb2 (red) grown in medium containing thiamine. Images were taken every 1 min and are shown as average intensity projections (ten Z-sections with 0.5-µm spacing). The time of microtubule depolymerization (MT depol) is indicated by the red boxes and SPB separation is indicated by the blue boxes. Cell outlines are indicated by dashed white lines. Scale bars: 5 µm. (C,D) Loss of Kms2 affects the rate but not extent of Plo1 recruitment to the SPB. (C) Quantification of fluorescence intensities of Plo1–GFP from the time-lapse experiment shown in B. A.U., arbitrary units. (D) t initial values for Plo1–GFP in wild-type (WT) and kms2 DAmP cells were plotted as in Fig. 3C. (E) Less Plo1 and Cut12 are recruited at the time of microtubule depolymerization in kms2 DAmP cells, but the recruitment of these proteins reaches wild-type levels at SPB separation, whereas more Pcp1 and less Cut11 are incorporated at SPB separation. All box and whiskers plots are as described in 1C. ns, not significant; *P<0.05; **P<0.01; ***P<0.001 (unpaired two-tailed Student's t-test using Welch's correction when necessary).
DISCUSSION
To ensure stable bipolar spindle formation and faithful chromosome segregation, SPB/centrosome biogenesis must be tightly coordinated with the cell cycle. Here, we characterize the temporal recruitment of the mitotic regulator Plo1 and the SPB components Pcp1, Cut12 and Cut11 to the SPB during a rapid period of SPB remodeling at mitotic entry. We demonstrate that Pcp1 phosphorylation, which requires Plo1 activity at the G2 to M transition, occurs concurrently with the incorporation of new Pcp1 into the daughter SPB. Cut12 accumulation is also dependent on Plo1 activity, but we suspect that this effect is likely indirect as we (and others) have found no evidence that Cut12 is, itself, a Plo1 substrate (Grallert et al., 2013a). When cells enter into mitosis without undergoing this full remodeling step (reflected by lower levels of Pcp1 and Cut12 at SPB separation in the plo1-24C mutant) they are more likely to have defects in bipolar spindle formation and/or stability (supplementary material Fig. S3A,B,F). Cells lacking Kms2 fail to properly coordinate the hallmark events of SPB remodeling at mitotic entry, which include Plo1 recruitment, SPB insertion and regulation of Pcp1 and Cut12 levels at mitotic SPBs. This leads to a delay in (and sometimes complete failure of) spindle formation and chromosome segregation, consistent with a role for Kms2 in ensuring that changes in the physical state of the SPB are appropriately coupled to mitotic entry.
Evidence for both dispersive and conservative aspects of SPB biogenesis
In mammalian cells, mother and daughter centrioles have been shown to be biochemically and functionally distinct (Piel et al., 2000; Piel et al., 2001). Our data suggest that, in S. pombe, some molecules (such as Cut12) are incorporated symmetrically between mother and daughter SPBs, whereas others, like Pcp1, are incorporated asymmetrically, with new material being preferentially incorporated into the daughter SPB. These different behaviors are mirrored in the relative ability of these proteins to exchange in G2, with Cut12 but not Pcp1 capable of recovering fluorescence after photobleaching. Like Pcp1, the related budding yeast protein Spc110p was found to be dynamic only in G1 (nearly absent in the fission yeast cell cycle) and at the G2 to M transition (equivalent to this SPB remodeling phase; Yoder et al., 2003). Indeed, the initial evidence for conservative SPB biogenesis comes from the observation of slow-folding fluorescent fusion proteins of Pcp1 in S. pombe or Spc42 in budding yeast (Grallert et al., 2004; Pereira et al., 2001). Our data suggest that this behavior might be limited to a subset of SPB proteins. Thus, whereas maturation might be daughter-specific, the shuffling of individual dynamic SPB component protomers will result in an equal inheritance of new and old molecules for proteins such as Cut12. Interestingly, recent studies of SPB remodeling at meiotic prophase have revealed a concerted loss of Plo1, Cut12 and Pcp1; in this context, forced tethering of Plo1 to the SPB was sufficient to recruit Cut12 and Pcp1, whereas forced recruitment of either Cut12 or Pcp1 was sufficient to recruit the other but not Plo1 (Ohta et al., 2012). These observations are consistent with the necessity of additional factors, one of which might be Kms2, to drive Plo1 recruitment at mitotic entry; furthermore, Plo1 recruitment is likely the key ‘founding’ event in triggering SPB remodeling. Interestingly, Kms1 is also required for normal meiotic prophase, suggesting that the KASH proteins might play discrete roles in meiosis and mitosis, as suggested by our genetic analysis (Fig. 4D,F) (Shimanuki et al., 1997; Yoshida et al., 2013).
An asymmetric defect in SPB function
Our data suggest that a defect in SPB insertion and/or remodeling at mitotic entry leads to a defective daughter SPB that cannot nucleate or stabilize microtubules, resulting in a spindle phenotype that resembles MPS. However, it is important to note that, in many cases resulting in apparent MPS, the SPBs have successfully separated (that is, mother and daughter SPBs could likely form a transient spindle sufficient to drive the separation of SPBs along the nuclear envelope), but the daughter subsequently fails whereas the mother continues to stabilize microtubules; similar observations have been made in cells harboring alleles of Cut12 and Cut11 (Tallada et al., 2009). Our work suggests that the maturation of the daughter SPB at mitotic entry might make it particularly sensitive to perturbations during the preceding cell cycle, which could then manifest as an asymmetric defect. Another possibility, which is not mutually exclusive, is that the mother SPB uniquely possesses redundant mechanisms to support microtubule stabilization. The ability of the kinetochores, which are associated with the inner aspect of the mother SPB, to contribute to microtubule stabilization offers one potential explanation (Appelgren et al., 2003; Fong et al., 2010; Funabiki et al., 1993).
Conserved roles for Polo activity during centrosome maturation
Our observation that Plo1 activation is essential for the remodeling of the daughter SPB is consistent with the conserved roles for Polo and Aurora kinases in driving the maturation of centrosomes by the phosphorylation of PCM proteins (Barr et al., 2004; Glover et al., 1998; Hannak et al., 2001). In HeLa cells, pericentrin and other PCM proteins are gathered at the centrosome in a PLK1-dependent but otherwise unknown manner (Lee and Rhee, 2011). The relationship between Plo1 activity and Pcp1 dynamics suggested by our results could coordinate the timing and rate of PCM incorporation to define the extent of PCM accumulation. Consistent with this possibility, we see a greater than wild-type level of Pcp1 accumulation when Pcp1 recruitment is uncoupled from Plo1 levels at the SPB in kms2 DAmP cells (Fig. 8E); increased SPB size has also been seen in budding yeast cells expressing loss-of-function alleles of Ndc1 and Mps2 (Winey et al., 1991; Winey et al., 1993) or subjected to a prolonged mitotic arrest (O'Toole et al., 1997). In addition, the observation that the loss of Plo1 activity specifically compromises the incorporation of Pcp1 into the daughter SPB suggests the possibility that temporal and spatial regulation of Polo kinase activity could drive asymmetry in PCM accumulation. Indeed, the asymmetric distribution of pericentrin to the mother and daughter centrioles has been observed in higher organisms such as flies (Januschke et al., 2013), and the rate of incorporation of the Drosophila PCM protein Cnn regulates centrosome size (Conduit et al., 2010).
Concluding remarks
Although mammalian cells undergo an open mitosis, the conservation of the SUN and KASH proteins suggests the possibility that they might also play a role in coordinating nuclear envelope remodeling with mitotic entry and centrosome biogenesis in higher eukaryotes. Indeed, it has recently been reported that SUN proteins are important for nuclear envelope breakdown in mammalian cells; defects in this remodeling lead to spindle defects and disorganized pericentrin (Turgay et al., 2014). Furthermore, the finding that the Drosophila homologs of the PCM components Cnn, Sad1 and Kms2 are essential for nonrandom sister chromatid segregation during the asymmetric divisions of germ-line stem cells suggests that the ability to tie centrosome state with the nuclear interior could play important roles in specific developmental contexts (Yadlapalli and Yamashita, 2013).
MATERIALS AND METHODS
S. pombe strain generation and culture conditions
S. pombe strains are described in supplementary material Table S2. Standard manipulations and cell culturing were carried out as described previously (Moreno et al., 1991). C-terminal GFP or mCherry tagging was performed with the pFa6a-GFP-kanMX6 or pFa6a-mCherry-kanMX6 cassette (Bähler et al., 1998b; Snaith et al., 2005). Either pFa6a-kanMX6-nmt41-GFP, pFa6a-natMX6-nmt81-GFP or pFa6a-natMX6-nmt81-HA was used to tag Kms2 at the N-terminus as established previously (Bähler et al., 1998b). Further repression was achieved by integrating a kanMX6 cassette after the stop codon to displace the 3′-UTR (Muhlrad and Parker, 1999). All strains generated by cassette integration were confirmed by PCR. After genetic crosses, progeny were tested by the segregation of markers, PCR or the presence of the relevant fluorescent protein fusion, as appropriate. S. pombe were grown at 30°C, except when indicated otherwise. Strains carrying the kms2 DAmP allele were maintained on EMM5S plates. To repress the expression of Kms2, cells were grown either in EMM5S plus thiamine (5 µg/ml) or YE5S medium (Maundrell, 1990). For imaging strains harboring the plo1.as8 allele, 3-BrB-PP1 (Toronto Research Chemicals) was added at the indicated concentration for 90 min prior to imaging.
Genetic interactions
Cultures were grown to saturation in YE5S medium. A tenfold dilution series was plated to YE5S and incubated at the indicated temperatures for 2–5 days. Plates were scanned either on a BioRad VersaDoc or Epson Perfection V600 scanner.
Microscopy and statistics
Cells were cultured to an OD600 of 0.6–0.8 in YE5S medium containing 250 mg/l adenine except for the experiment presented in Fig. 1B, when cells were grown in EMM5S with or without thiamine, mounted on agarose pads (1.4% agarose in EMM) and sealed with VALAP (1∶1∶1, vaseline∶lanolin∶paraffin). plo1-24C descendants were shifted at an OD600 of 0.6–0.8 to 36°C for 1.5 h. Images were acquired on a Deltavision Widefield Deconvolution Microscope (Applied Precision/GE Healthcare) with an EvolveTM 512 EMCCD camera (Photometrics), with an incubation chamber set to the appropriate temperature, except for the cells in Fig. 1E, which were imaged on an AxioImager Z1 (Carl Zeiss). Imaging parameters for each experiment are indicated in the figure legends. Typically, a Z-stack of 5-µm thickness with single planes spaced by 0.5 µm was acquired and subsequently projected to a single image (average or maximum intensity projection, as indicated in Figure legends). Photobleaching was achieved with an argon laser targeted at the SPB after the first image was captured with a laser power of 40% and duration of 0.05 s. Images were analyzed and processed with FIJI (ImageJ 1.47q). t = 0 indicates the time-point at which SPBs first separate, except for Fig. 8B and supplementary material Figs S2C, S3E, in which t = 0 indicates the time-point at which cytoplasmic microtubules begin to depolymerize. Fluorescence intensities were measured by defining regions of interest around each SPB and subtracting the corresponding background. t initial is measured as the first time-point at which the fluorescence intensity undergoes a continual increase until SPB separation from the mean of the preceding ten time-points. If necessary, contrast was adjusted in Adobe Photoshop CS (version 8.0). Statistical significance was determined with multiple t-tests in Prism (version 6), using Welch's correction when applicable (for populations with statistically different s.d. values). The lower and upper sides of the box in the box and whisker plots display the first and third quartiles, respectively, and the band inside the box represents the second quartile (i.e. the median). The ends of the whiskers represent the minimum and maximum of all data. If shown, the mean is indicated by the plus symbol (+).
Minichromosome-loss assay
Wild-type and kms2 DAmP cells carrying the linear minichromosome Ch16 (Nimmo et al., 1994; Niwa et al., 1989; Niwa et al., 1986) were used to determine chromosome stability. Ch16 contains the ade6-M216 mutation that, together with the ade6-M210 allele at the endogenous locus, confers interallelic complementation and white colonies. Loss of the minichromosome in an ade6-M210 background leads to red colonies on YE plates containing minimal adenine (12 mg/l). The frequency of chromosome loss was calculated as described previously (Allshire et al., 1995). Strains were streaked out onto EMM plates containing minimal adenine (12 mg/l) for 2 days and then inoculated into YE medium with minimal adenine (12 mg/l). Cells were harvested at an OD600 of 0.6–0.8, serially diluted with water to 10,000 cells/ml and plated onto YE plates with 12 mg/l adenine. Colony number was determined after 5 days at 30°C. A total of 8050 (wild-type) and 6340 (kms2 DAmP) cells were analyzed in three independent experiments.
Electron microscopy
kms2 DAmP cells were grown in YE5S medium and processed as described previously (Wente and Blobel, 1993). In short, 2×108 cells were harvested at an OD600 of 0.8, washed in phosphate-Mg buffer (40 mM K2HPO4-KH2PO4 pH 6.5, 0.5 mM MgCl2), resuspended in a final volume of 2 ml of fixative (2% glutaraldehyde, 2% formaldehyde in phosphate-Mg buffer) and incubated on ice for 30 min. Afterwards, cells were incubated in 10 ml of pre-treatment solution (100 mM Tris-HCl pH 9.4, 20 mM EDTA and 10 mM DTT) for 10 min. After washing with phosphate-citrate buffer (0.17 M KH2PO4, 30 mM NaC6H5O7), cells were resuspended in 1 ml of phosphate-citrate buffer containing 0.38 mg/ml Zymolyase 20T (MB Biomedicals), 0.5 mg/ml lysing enzymes (Sigma) and a 1∶20 dilution of β-glucuronidase (MP Biomedicals) and incubated for 30 min at 30°C with rotation. After washing in 0.1 M NaOAc pH 6.1, cells were osmicated, stained with 2% uranyl acetate, dehydrated and embedded in epon. Blocks were sectioned and collected on carbon-coated grids. Before imaging, sections were stained with uranyl acetate and lead citrate. Samples were imaged on a transmission electron microscope (Tecnai Biotwin; FEI) at 80 kV; images were obtained with a CCD camera (Morada).
Preparation of yeast cryolysates
Cells were harvested at an OD600 of 0.6–0.8, collected by centrifugation and washed with water. The pellet was resuspended in 100 µl/g ice-cold freezing solution (20 mM HEPES pH 7.4, 1.2% polyvinylpyrrolidone and protease inhibitors) and frozen in liquid nitrogen as droplets. Complete cell lysis was achieved using a MM400 Retsch mill with a 20-mm ball and a 25-ml jar subjected to six cycles of 3 min each, followed by 3–5 min of chilling in liquid nitrogen. The resulting cryolysate powder was stored at −80°C until further use.
Protein purification and binding studies
To obtain the GST-fusion fragments of Kms2, the coding sequences amino acids 1–95 or amino acids 96–270 were amplified by PCR from first-strand cDNA synthesis of S. pombe RNA and inserted into the BamHI-XmaI sites of pGEX-6P-1 (GE Healthcare Life Sciences). The GST-tagged Kms2 fragments and GST alone were expressed in BL21-DE3 upon induction with 1 M IPTG at 18°C overnight. Pellets were resuspended in lysis buffer (50 mM Tris-HCl pH 7.4, 150 mM NaCl, 0.05% NP-40, 1 mM DTT and protease inhibitors). Lysozyme was added to 0.67 mg/ml followed by incubating on ice for 10 min. The lysate was sonicated at power 3–4 for 10 s (Virsonic) and cleared by centrifugation at 30,000 g. 100 µl of glutathione–Sepharose (GE Healthcare Life Sciences), which had been equilibrated with lysis buffer, was incubated with the lysate for 1 h at 4°C with rotation, and then washed three times with lysis buffer, followed by three wash steps with transport buffer (50 mM HEPES pH 7.4, 110 mM potassium acetate, 2 mM MgCl2, 0.1% Tween-20, 1 mM DTT and protease inhibitors). A total of 1 g of yeast cryolysate containing Plo1–GFP or Cut12–CFP and Pcp1–GFP was resuspended in 5 ml of transport buffer. The lysate was homogenized for 10 s using a Polytron homogenizer, incubated on ice for 10 min and then cleared by centrifugation at 5000 g. The supernatant was filtered through a 5-µm filter and desalted using two tandem 5-ml HiTrap desalting columns (GE Healthcare). The desalted lysate was added to the GST-coated beads and incubated for 2 h at 4°C with rotation. The beads were then washed three times with transport buffer. Bound proteins were eluted by using SDS sample buffer (25 mM Tris-HCl pH 6.8, 9 M urea, 1 mM EDTA, 1% SDS, 10% glycerol). Interacting proteins were separated by SDS-PAGE followed by immunoblotting.
Mass spectrometry
Samples for mass spectrometry were prepared as described above, except that after SDS-PAGE the gel was stained with Coomassie Blue G-250. Protein identification was carried out at the Proteomics Resource Center at Rockefeller University. Briefly, SDS-PAGE slices were reduced, alkylated and digested with trypsin. Released peptides were analyzed by liquid chromatography-tandem mass spectrometry (LC-MS/MS). Data was analyzed using Mascot.
Preparation of total protein lysates for SDS-PAGE and immunoblotting
Cells were harvested at an OD600 of 0.6–0.8, washed with 1 mM EDTA, resuspended in 2 M NaOH, and incubated on ice for 10 min followed by the addition of an equivalent volume of 50% trichloroacetic acid. Proteins were precipitated overnight, collected by centrifugation and washed with ice-cold acetone. Protein pellets were resuspended in 5% SDS and an equal amount of SDS sample buffer by sonication and incubation for 10 min at 37°C. Samples were incubated for 5 min at 90°C and subjected to SDS-PAGE, followed by immunoblotting. Primary rabbit anti-GFP (a gift of Michael P. Rout), anti-HA.11 mouse (Covance) or mouse anti-actin (Abcam, ab8824) antibodies were diluted 1∶5000 (GFP) or 1∶1000 (HA, actin). HRP-conjugated secondary antibodies (Pierce) against the appropriate species were diluted 1∶10,000. Chemiluminescence was detected on a BioRad VersaDoc.
Phosphorylation of Pcp1–HA
Strains were grown to an OD600 of 0.4–0.6 and arrested at the G2 to M transition by shifting the temperature to either 20°C for 8 h (nda3 KM311 Pcp1-HA derivatives) or 36°C for 1.5 h (plo1-24C Pcp1-HA). For the plo1.as8 allele, 3-BrB-PP1 (Toronto Research Chemicals) was added at the indicated concentration during the nda3 KM311 arrest. Cell length was used as an indicator for successful mitotic arrest. Total protein samples were prepared by resuspending cells in 0.5% SDS and the correct amount of 4× Laemmli buffer (250 mM Tris-HCl pH 6.8, 8% SDS, 40% glycerol), followed by sonication. Samples subjected to dephosphorylation were resuspended in 0.5% SDS by sonication and diluted to a final concentration of 0.05% SDS in λ-phosphatase buffer (New England Biolabs). Reaction conditions included 150 U of λ-phosphatase incubated at 30°C for 30 min. The addition of 4× Laemmli sample buffer and incubation at 90°C for 5 min stopped the reaction. All samples were subjected to SDS-PAGE followed by immunoblotting.
Supplementary Material
Acknowledgments
We are indebted to the Yeast Genomic Resource Center (YGRC) at Osaka University for providing access to S. pombe strains, as well as to the many researchers who have deposited their strains at this resource. We also thank the laboratories of Paul Nurse, Takashi Toda (both of Cancer Research UK London Research Institute, UK) and Iain Hagan (Cancer Research UK Manchester Institute, UK) for providing additional strains. We thank Teddy Drivas (University of Pennsylvania, Philadelphia, PA) for help building Kms2 constructs, Ljiljana Djukanovic (Spanish National Cancer Research Centre, Madrid, Spain) for helping prepare samples for mass spectrometry, Rachel Stewart for generating the kms2-ATG::ura4+ strain and Morven Graham (both of the Yale School of Medicine, New Haven, CT) for electron microscopy support. For valuable feedback during preparation of the manuscript, we thank members of the King laboratory, as well as Patrick Lusk and Topher Carroll (both of the Yale School of Medicine, New Haven, CT).
Footnotes
Competing interests
The authors declare no competing interests.
Author contributions
S.W. and M.C.K. conceived of, designed, carried out and analyzed the experiments and wrote the paper.
Funding
This work was supported by the G. Harold and Leila Y. Mathers Charitable Foundation; the Searle Scholars Program; and the New Innovator Award (DP2), Office of the Director from the National Institutes of Health [grant number 1DP2OD008429] to M.C.K. Deposited in PMC for release after 12 months.
Supplementary material available online at http://jcs.biologists.org/lookup/suppl/doi:10.1242/jcs.154997/-/DC1
References
- Allshire R. C., Nimmo E. R., Ekwall K., Javerzat J. P., Cranston G. (1995). Mutations derepressing silent centromeric domains in fission yeast disrupt chromosome segregation. Genes Dev. 9, 218–233 10.1101/gad.9.2.218 [DOI] [PubMed] [Google Scholar]
- Appelgren H., Kniola B., Ekwall K. (2003). Distinct centromere domain structures with separate functions demonstrated in live fission yeast cells. J. Cell Sci. 116, 4035–4042 10.1242/jcs.00707 [DOI] [PubMed] [Google Scholar]
- Bähler J., Steever A. B., Wheatley S., Wang Y., Pringle J. R., Gould K. L., McCollum D. (1998a). Role of polo kinase and Mid1p in determining the site of cell division in fission yeast. J. Cell Biol. 143, 1603–1616 10.1083/jcb.143.6.1603 [DOI] [PMC free article] [PubMed] [Google Scholar]
- Bähler J., Wu J. Q., Longtine M. S., Shah N. G., McKenzie A., 3rd, Steever A. B., Wach A., Philippsen P., Pringle J. R. (1998b). Heterologous modules for efficient and versatile PCR-based gene targeting in Schizosaccharomyces pombe. Yeast 14, 943–951 [DOI] [PubMed] [Google Scholar]
- Barr F. A., Silljé H. H. W., Nigg E. A. (2004). Polo-like kinases and the orchestration of cell division. Nat. Rev. Mol. Cell Biol. 5, 429–441 10.1038/nrm1401 [DOI] [PubMed] [Google Scholar]
- Bettencourt-Dias M., Glover D. M. (2007). Centrosome biogenesis and function: centrosomics brings new understanding. Nat. Rev. Mol. Cell Biol. 8, 451–463 10.1038/nrm2180 [DOI] [PubMed] [Google Scholar]
- Bridge A. J., Morphew M., Bartlett R., Hagan I. M. (1998). The fission yeast SPB component Cut12 links bipolar spindle formation to mitotic control. Genes Dev. 12, 927–942 10.1101/gad.12.7.927 [DOI] [PMC free article] [PubMed] [Google Scholar]
- Byers B., Goetsch L. (1974). Duplication of spindle plaques and integration of the yeast cell cycle. Cold Spring Harb. Symp. Quant. Biol. 38, 123–131 10.1101/SQB.1974.038.01.016 [DOI] [PubMed] [Google Scholar]
- Chial H. J., Rout M. P., Giddings T. H., Winey M. (1998). Saccharomyces cerevisiae Ndc1p is a shared component of nuclear pore complexes and spindle pole bodies. J. Cell Biol. 143, 1789–1800 10.1083/jcb.143.7.1789 [DOI] [PMC free article] [PubMed] [Google Scholar]
- Conduit P. T., Brunk K., Dobbelaere J., Dix C. I., Lucas E. P., Raff J. W. (2010). Centrioles regulate centrosome size by controlling the rate of Cnn incorporation into the PCM. Curr. Biol. 20, 2178–2186 10.1016/j.cub.2010.11.011 [DOI] [PubMed] [Google Scholar]
- Decker M., Jaensch S., Pozniakovsky A., Zinke A., O'Connell K. F., Zachariae W., Myers E., Hyman A. A. (2011). Limiting amounts of centrosome material set centrosome size in C. elegans embryos. Curr. Biol. 21, 1259–1267 10.1016/j.cub.2011.06.002 [DOI] [PubMed] [Google Scholar]
- Decottignies A., Zarzov P., Nurse P. (2001). In vivo localisation of fission yeast cyclin-dependent kinase cdc2p and cyclin B cdc13p during mitosis and meiosis. J. Cell Sci. 114, 2627–2640 [DOI] [PubMed] [Google Scholar]
- Dictenberg J. B., Zimmerman W., Sparks C. A., Young A., Vidair C., Zheng Y., Carrington W., Fay F. S., Doxsey S. J. (1998). Pericentrin and gamma-tubulin form a protein complex and are organized into a novel lattice at the centrosome. J. Cell Biol. 141, 163–174 10.1083/jcb.141.1.163 [DOI] [PMC free article] [PubMed] [Google Scholar]
- Ding R., West R. R., Morphew D. M., Oakley B. R., McIntosh J. R. (1997). The spindle pole body of Schizosaccharomyces pombe enters and leaves the nuclear envelope as the cell cycle proceeds. Mol. Biol. Cell 8, 1461–1479 10.1091/mbc.8.8.1461 [DOI] [PMC free article] [PubMed] [Google Scholar]
- Doxsey S. J., Stein P., Evans L., Calarco P. D., Kirschner M. (1994). Pericentrin, a highly conserved centrosome protein involved in microtubule organization. Cell 76, 639–650 10.1016/0092--8674(94)90504--5 [DOI] [PubMed] [Google Scholar]
- Fan S. S., Ready D. F. (1997). Glued participates in distinct microtubule-based activities in Drosophila eye development. Development 124, 1497–1507 [DOI] [PubMed] [Google Scholar]
- Flory M. R., Morphew M., Joseph J. D., Means A. R., Davis T. N. (2002). Pcp1p, an Spc110p-related calmodulin target at the centrosome of the fission yeast Schizosaccharomyces pombe. Cell Growth Differ. 13, 47–58 [PubMed] [Google Scholar]
- Fong C. S., Sato M., Toda T. (2010). Fission yeast Pcp1 links polo kinase-mediated mitotic entry to gamma-tubulin-dependent spindle formation. EMBO J. 29, 120–130 10.1038/emboj.2009.331 [DOI] [PMC free article] [PubMed] [Google Scholar]
- Friederichs J. M., Ghosh S., Smoyer C. J., McCroskey S., Miller B. D., Weaver K. J., Delventhal K. M., Unruh J., Slaughter B. D., Jaspersen S. L. (2011). The SUN protein Mps3 is required for spindle pole body insertion into the nuclear membrane and nuclear envelope homeostasis. PLoS Genet. 7, e1002365 10.1371/journal.pgen.1002365 [DOI] [PMC free article] [PubMed] [Google Scholar]
- Funabiki H., Hagan I., Uzawa S., Yanagida M. (1993). Cell cycle-dependent specific positioning and clustering of centromeres and telomeres in fission yeast. J. Cell Biol. 121, 961–976 10.1083/jcb.121.5.961 [DOI] [PMC free article] [PubMed] [Google Scholar]
- Glover D. M., Hagan I. M., Tavares A. A. (1998). Polo-like kinases: a team that plays throughout mitosis. Genes Dev. 12, 3777–3787 10.1101/gad.12.24.3777 [DOI] [PubMed] [Google Scholar]
- Gould K. L., Nurse P. (1989). Tyrosine phosphorylation of the fission yeast cdc2+ protein kinase regulates entry into mitosis. Nature 342, 39–45 10.1038/342039a0 [DOI] [PubMed] [Google Scholar]
- Gould K. L., Moreno S., Owen D. J., Sazer S., Nurse P. (1991). Phosphorylation at Thr167 is required for Schizosaccharomyces pombe p34cdc2 function. EMBO J. 10, 3297–3309 [DOI] [PMC free article] [PubMed] [Google Scholar]
- Grallert A., Krapp A., Bagley S., Simanis V., Hagan I. M. (2004). Recruitment of NIMA kinase shows that maturation of the S. pombe spindle-pole body occurs over consecutive cell cycles and reveals a role for NIMA in modulating SIN activity. Genes Dev. 18, 1007–1021 10.1101/gad.296204 [DOI] [PMC free article] [PubMed] [Google Scholar]
- Grallert A., Chan K. Y., Alonso-Nuñez M-L., Madrid M., Biswas A., Alvarez-Tabarés I., Connolly Y., Tanaka K., Robertson A., Ortiz J-M. et al. (2013a). Removal of centrosomal PP1 by NIMA kinase unlocks the MPF feedback loop to promote mitotic commitment in S. pombe. Curr. Biol. 23, 213–222 10.1016/j.cub.2012.12.039 [DOI] [PubMed] [Google Scholar]
- Grallert A., Patel A., Tallada V. A., Chan K. Y., Bagley S., Krapp A., Simanis V., Hagan I. M. (2013b). Centrosomal MPF triggers the mitotic and morphogenetic switches of fission yeast. Nat. Cell Biol. 15, 88–95 10.1038/ncb2633 [DOI] [PMC free article] [PubMed] [Google Scholar]
- Hagan I., Yanagida M. (1995). The product of the spindle formation gene sad1+ associates with the fission yeast spindle pole body and is essential for viability. J. Cell Biol. 129, 1033–1047 10.1083/jcb.129.4.1033 [DOI] [PMC free article] [PubMed] [Google Scholar]
- Hannak E., Kirkham M., Hyman A. A., Oegema K. (2001). Aurora-A kinase is required for centrosome maturation in Caenorhabditis elegans. J. Cell Biol. 155, 1109–1116 10.1083/jcb.200108051 [DOI] [PMC free article] [PubMed] [Google Scholar]
- Jackman M., Lindon C., Nigg E. A., Pines J. (2003). Active cyclin B1-Cdk1 first appears on centrosomes in prophase. Nat. Cell Biol. 5, 143–148 10.1038/ncb918 [DOI] [PubMed] [Google Scholar]
- Januschke J., Reina J., Llamazares S., Bertran T., Rossi F., Roig J., Gonzalez C. (2013). Centrobin controls mother-daughter centriole asymmetry in Drosophila neuroblasts. Nat. Cell Biol. 15, 241–248 10.1038/ncb2671 [DOI] [PubMed] [Google Scholar]
- Jaspersen S. L., Giddings T. H., Jr and Winey M. (2002). Mps3p is a novel component of the yeast spindle pole body that interacts with the yeast centrin homologue Cdc31p. J. Cell Biol. 159, 945–956 10.1083/jcb.200208169 [DOI] [PMC free article] [PubMed] [Google Scholar]
- Kim D-U., Hayles J., Kim D., Wood V., Park H-O., Won M., Yoo H-S., Duhig T., Nam M., Palmer G. et al. (2010). Analysis of a genome-wide set of gene deletions in the fission yeast Schizosaccharomyces pombe. Nat. Biotechnol. 28, 617–623 10.1038/nbt.1628 [DOI] [PMC free article] [PubMed] [Google Scholar]
- King M. C., Drivas T. G., Blobel G. (2008). A network of nuclear envelope membrane proteins linking centromeres to microtubules. Cell 134, 427–438 10.1016/j.cell.2008.06.022 [DOI] [PMC free article] [PubMed] [Google Scholar]
- Lee K., Rhee K. (2011). PLK1 phosphorylation of pericentrin initiates centrosome maturation at the onset of mitosis. J. Cell Biol. 195, 1093–1101 10.1083/jcb.201106093 [DOI] [PMC free article] [PubMed] [Google Scholar]
- Llamazares S., Moreira A., Tavares A., Girdham C., Spruce B. A., Gonzalez C., Karess R. E., Glover D. M., Sunkel C. E. (1991). polo encodes a protein kinase homolog required for mitosis in Drosophila. Genes Dev. 5 12A, 2153–2165 10.1101/gad.5.12a.2153 [DOI] [PubMed] [Google Scholar]
- Lowery D. M., Lim D., Yaffe M. B. (2005). Structure and function of Polo-like kinases. Oncogene 24, 248–259 10.1038/sj.onc.1208280 [DOI] [PubMed] [Google Scholar]
- MacIver F. H., Tanaka K., Robertson A. M., Hagan I. M. (2003). Physical and functional interactions between polo kinase and the spindle pole component Cut12 regulate mitotic commitment in S. pombe. Genes Dev. 17, 1507–1523 10.1101/gad.256003 [DOI] [PMC free article] [PubMed] [Google Scholar]
- Malone C. J., Misner L., Le Bot N., Tsai M-C., Campbell J. M., Ahringer J., White J. G. (2003). The C. elegans hook protein, ZYG-12, mediates the essential attachment between the centrosome and nucleus. Cell 115, 825–836 10.1016/S0092--8674(03)00985--1 [DOI] [PubMed] [Google Scholar]
- Marguerat S., Schmidt A., Codlin S., Chen W., Aebersold R., Bähler J. (2012). Quantitative analysis of fission yeast transcriptomes and proteomes in proliferating and quiescent cells. Cell 151, 671–683 10.1016/j.cell.2012.09.019 [DOI] [PMC free article] [PubMed] [Google Scholar]
- Maundrell K. (1990). nmt1 of fission yeast. A highly transcribed gene completely repressed by thiamine. J. Biol. Chem. 265, 10857–10864 [PubMed] [Google Scholar]
- Mennella V., Keszthelyi B., McDonald K. L., Chhun B., Kan F., Rogers G. C., Huang B., Agard D. A. (2012). Subdiffraction-resolution fluorescence microscopy reveals a domain of the centrosome critical for pericentriolar material organization. Nat. Cell Biol. 14, 1159–1168 10.1038/ncb2597 [DOI] [PMC free article] [PubMed] [Google Scholar]
- Miki F., Kurabayashi A., Tange Y., Okazaki K., Shimanuki M., Niwa O. (2004). Two-hybrid search for proteins that interact with Sad1 and Kms1, two membrane-bound components of the spindle pole body in fission yeast. Mol. Genet. Genomics 270, 449–461 10.1007/s00438--003--0938--8 [DOI] [PubMed] [Google Scholar]
- Minn I. L., Rolls M. M., Hanna-Rose W., Malone C. J. (2009). SUN-1 and ZYG-12, mediators of centrosome-nucleus attachment, are a functional SUN/KASH pair in Caenorhabditis elegans. Mol. Biol. Cell 20, 4586–4595 10.1091/mbc.E08--10--1034 [DOI] [PMC free article] [PubMed] [Google Scholar]
- Moreno S., Klar A., Nurse P. (1991). Molecular genetic analysis of fission yeast Schizosaccharomyces pombe. Methods Enzymol. 194, 795–823 10.1016/0076--6879(91)94059--L [DOI] [PubMed] [Google Scholar]
- Moritz M., Braunfeld M. B., Sedat J. W., Alberts B., Agard D. A. (1995). Microtubule nucleation by gamma-tubulin-containing rings in the centrosome. Nature 378, 638–640 10.1038/378638a0 [DOI] [PubMed] [Google Scholar]
- Muhlrad D., Parker R. (1999). Aberrant mRNAs with extended 3′ UTRs are substrates for rapid degradation by mRNA surveillance. RNA 5, 1299–1307 10.1017/S1355838299990829 [DOI] [PMC free article] [PubMed] [Google Scholar]
- Mulvihill D. P., Petersen J., Ohkura H., Glover D. M., Hagan I. M. (1999). Plo1 kinase recruitment to the spindle pole body and its role in cell division in Schizosaccharomyces pombe. Mol. Biol. Cell 10, 2771–2785 10.1091/mbc.10.8.2771 [DOI] [PMC free article] [PubMed] [Google Scholar]
- Nimmo E. R., Cranston G., Allshire R. C. (1994). Telomere-associated chromosome breakage in fission yeast results in variegated expression of adjacent genes. EMBO J. 13, 3801–3811 [DOI] [PMC free article] [PubMed] [Google Scholar]
- Niwa O., Matsumoto T., Yanagida M. (1986). Construction of a mini-chromosome by deletion and its mitotic and meiotic behavior in fission yeast. Mol. Gen. Genet. 203, 397–405 10.1007/BF00422063 [DOI] [Google Scholar]
- Niwa O., Matsumoto T., Chikashige Y., Yanagida M. (1989). Characterization of Schizosaccharomyces pombe minichromosome deletion derivatives and a functional allocation of their centromere. EMBO J. 8, 3045–3052 [DOI] [PMC free article] [PubMed] [Google Scholar]
- Nurse P. (1990). Universal control mechanism regulating onset of M-phase. Nature 344, 503–508 10.1038/344503a0 [DOI] [PubMed] [Google Scholar]
- Nurse P., Thuriaux P., Nasmyth K. (1976). Genetic control of the cell division cycle in the fission yeast Schizosaccharomyces pombe. Mol. Gen. Genet. 146, 167–178 10.1007/BF00268085 [DOI] [PubMed] [Google Scholar]
- O'Toole E. T., Mastronarde D. N., Giddings T. H., Jr, Winey M., Burke D. J., McIntosh J. R. (1997). Three-dimensional analysis and ultrastructural design of mitotic spindles from the cdc20 mutant of Saccharomyces cerevisiae. Mol. Biol. Cell 8, 1–11 10.1091/mbc.8.1.1 [DOI] [PMC free article] [PubMed] [Google Scholar]
- Ohkura H., Hagan I. M., Glover D. M. (1995). The conserved Schizosaccharomyces pombe kinase plo1, required to form a bipolar spindle, the actin ring, and septum, can drive septum formation in G1 and G2 cells. Genes Dev. 9, 1059–1073 10.1101/gad.9.9.1059 [DOI] [PubMed] [Google Scholar]
- Ohta M., Sato M., Yamamoto M. (2012). Spindle pole body components are reorganized during fission yeast meiosis. Mol. Biol. Cell 23, 1799–1811 10.1091/mbc.E11--11--0951 [DOI] [PMC free article] [PubMed] [Google Scholar]
- Ou Y., Rattner J. B. (2004). The centrosome in higher organisms: structure, composition, and duplication. Int. Rev. Cytol. 238, 119–182 10.1016/S0074--7696(04)38003--4 [DOI] [PubMed] [Google Scholar]
- Palazzo R. E., Vogel J. M., Schnackenberg B. J., Hull D. R., Wu X. (2000). Centrosome maturation. Curr. Top. Dev. Biol. 49, 449–470 10.1016/S0070--2153(99)49021--0 [DOI] [PubMed] [Google Scholar]
- Pereira G., Tanaka T. U., Nasmyth K., Schiebel E. (2001). Modes of spindle pole body inheritance and segregation of the Bfa1p-Bub2p checkpoint protein complex. EMBO J. 20, 6359–6370 10.1093/emboj/20.22.6359 [DOI] [PMC free article] [PubMed] [Google Scholar]
- Piel M., Meyer P., Khodjakov A., Rieder C. L., Bornens M. (2000). The respective contributions of the mother and daughter centrioles to centrosome activity and behavior in vertebrate cells. J. Cell Biol. 149, 317–330 10.1083/jcb.149.2.317 [DOI] [PMC free article] [PubMed] [Google Scholar]
- Piel M., Nordberg J., Euteneuer U., Bornens M. (2001). Centrosome-dependent exit of cytokinesis in animal cells. Science 291, 1550–1553 10.1126/science.1057330 [DOI] [PubMed] [Google Scholar]
- Razafsky D., Hodzic D. (2009). Bringing KASH under the SUN: the many faces of nucleo-cytoskeletal connections. J. Cell Biol. 186, 461–472 10.1083/jcb.200906068 [DOI] [PMC free article] [PubMed] [Google Scholar]
- Roux K. J., Crisp M. L., Liu Q., Kim D., Kozlov S., Stewart C. L., Burke B. (2009). Nesprin 4 is an outer nuclear membrane protein that can induce kinesin-mediated cell polarization. Proc. Natl. Acad. Sci. USA 106, 2194–2199 10.1073/pnas.0808602106 [DOI] [PMC free article] [PubMed] [Google Scholar]
- Russell P., Nurse P. (1986). cdc25+ functions as an inducer in the mitotic control of fission yeast. Cell 45, 145–153 10.1016/0092--8674(86)90546--5 [DOI] [PubMed] [Google Scholar]
- Rustici G., Mata J., Kivinen K., Lió P., Penkett C. J., Burns G., Hayles J., Brazma A., Nurse P., Bähler J. (2004). Periodic gene expression program of the fission yeast cell cycle. Nat. Genet. 36, 809–817 10.1038/ng1377 [DOI] [PubMed] [Google Scholar]
- Santamaria A., Wang B., Elowe S., Malik R., Zhang F., Bauer M., Schmidt A., Silljé H. H. W., Körner R., Nigg E. A. (2011). The Plk1-dependent phosphoproteome of the early mitotic spindle. Mol. Cell Prot. 10, M110.004457. [DOI] [PMC free article] [PubMed] [Google Scholar]
- Shimanuki M., Miki F., Ding D. Q., Chikashige Y., Hiraoka Y., Horio T., Niwa O. (1997). A novel fission yeast gene, kms1+, is required for the formation of meiotic prophase-specific nuclear architecture. Mol. Gen. Genet. 254, 238–249 10.1007/s004380050412 [DOI] [PubMed] [Google Scholar]
- Snaith H. A., Samejima I., Sawin K. E. (2005). Multistep and multimode cortical anchoring of tea1p at cell tips in fission yeast. EMBO J. 24, 3690–3699 10.1038/sj.emboj.7600838 [DOI] [PMC free article] [PubMed] [Google Scholar]
- Sohrmann M., Schmidt S., Hagan I., Simanis V. (1998). Asymmetric segregation on spindle poles of the Schizosaccharomyces pombe septum-inducing protein kinase Cdc7p. Genes Dev. 12, 84–94 10.1101/gad.12.1.84 [DOI] [PMC free article] [PubMed] [Google Scholar]
- Sosa B. A., Rothballer A., Kutay U., Schwartz T. U. (2012). LINC complexes form by binding of three KASH peptides to domain interfaces of trimeric SUN proteins. Cell 149, 1035–1047 10.1016/j.cell.2012.03.046 [DOI] [PMC free article] [PubMed] [Google Scholar]
- Strausfeld U., Labbé J. C., Fesquet D., Cavadore J. C., Picard A., Sadhu K., Russell P., Dorée M. (1991). Dephosphorylation and activation of a p34cdc2/cyclin B complex in vitro by human CDC25 protein. Nature 351, 242–245 10.1038/351242a0 [DOI] [PubMed] [Google Scholar]
- Tallada V. A., Bridge A. J., Emery P. A., Hagan I. M. (2007). Suppression of the Schizosaccharomyces pombe cut12.1 cell-cycle defect by mutations in cdc25 and genes involved in transcriptional and translational control. Genetics 176, 73–83 10.1534/genetics.107.072090 [DOI] [PMC free article] [PubMed] [Google Scholar]
- Tallada V. A., Tanaka K., Yanagida M., Hagan I. M. (2009). The S. pombe mitotic regulator Cut12 promotes spindle pole body activation and integration into the nuclear envelope. J. Cell Biol. 185, 875–888 10.1083/jcb.200812108 [DOI] [PMC free article] [PubMed] [Google Scholar]
- Tamm T., Grallert A., Grossman E. P. S., Alvarez-Tabares I., Stevens F. E., Hagan I. M. (2011). Brr6 drives the Schizosaccharomyces pombe spindle pole body nuclear envelope insertion/extrusion cycle. J. Cell Biol. 195, 467–484 10.1083/jcb.201106076 [DOI] [PMC free article] [PubMed] [Google Scholar]
- Turgay Y., Champion L., Balazs C., Held M., Toso A., Gerlich D. W., Meraldi P., Kutay U. (2014). SUN proteins facilitate the removal of membranes from chromatin during nuclear envelope breakdown. J. Cell Biol. 204, 1099–1109 10.1083/jcb.201310116 [DOI] [PMC free article] [PubMed] [Google Scholar]
- Tzur Y. B., Wilson K. L., Gruenbaum Y. (2006). SUN-domain proteins: ‘Velcro’ that links the nucleoskeleton to the cytoskeleton. Nat. Rev. Mol. Cell Biol. 7, 782–788 10.1038/nrm2003 [DOI] [PubMed] [Google Scholar]
- Wente S. R., Blobel G. (1993). A temperature-sensitive NUP116 null mutant forms a nuclear envelope seal over the yeast nuclear pore complex thereby blocking nucleocytoplasmic traffic. J. Cell Biol. 123, 275–284 10.1083/jcb.123.2.275 [DOI] [PMC free article] [PubMed] [Google Scholar]
- West R. R., Vaisberg E. V., Ding R., Nurse P., McIntosh J. R. (1998). cut11(+): A gene required for cell cycle-dependent spindle pole body anchoring in the nuclear envelope and bipolar spindle formation in Schizosaccharomyces pombe. Mol. Biol. Cell 9, 2839–2855 10.1091/mbc.9.10.2839 [DOI] [PMC free article] [PubMed] [Google Scholar]
- Whited J. L., Cassell A., Brouillette M., Garrity P. A. (2004). Dynactin is required to maintain nuclear position within postmitotic Drosophila photoreceptor neurons. Development 131, 4677–4686 10.1242/dev.01366 [DOI] [PMC free article] [PubMed] [Google Scholar]
- Winey M., Goetsch L., Baum P., Byers B. (1991). MPS1 and MPS2: novel yeast genes defining distinct steps of spindle pole body duplication. J. Cell Biol. 114, 745–754 10.1083/jcb.114.4.745 [DOI] [PMC free article] [PubMed] [Google Scholar]
- Winey M., Hoyt M. A., Chan C., Goetsch L., Botstein D., Byers B. (1993). NDC1: a nuclear periphery component required for yeast spindle pole body duplication. J. Cell Biol. 122, 743–751 10.1083/jcb.122.4.743 [DOI] [PMC free article] [PubMed] [Google Scholar]
- Yadlapalli S., Yamashita Y. M. (2013). Chromosome-specific nonrandom sister chromatid segregation during stem-cell division. Nature 498, 251–254 10.1038/nature12106 [DOI] [PMC free article] [PubMed] [Google Scholar]
- Yoder T. J., Pearson C. G., Bloom K., Davis T. N. (2003). The Saccharomyces cerevisiae spindle pole body is a dynamic structure. Mol. Biol. Cell 14, 3494–3505 10.1091/mbc.E02--10--0655 [DOI] [PMC free article] [PubMed] [Google Scholar]
- Yoshida M., Katsuyama S., Tateho K., Nakamura H., Miyoshi J., Ohba T., Matsuhara H., Miki F., Okazaki K., Haraguchi T. et al. (2013). Microtubule-organizing center formation at telomeres induces meiotic telomere clustering. J. Cell Biol. 200, 385–395 10.1083/jcb.201207168 [DOI] [PMC free article] [PubMed] [Google Scholar]
- Zhang X., Lei K., Yuan X., Wu X., Zhuang Y., Xu T., Xu R., Han M. (2009). SUN1/2 and Syne/Nesprin-1/2 complexes connect centrosome to the nucleus during neurogenesis and neuronal migration in mice. Neuron 64, 173–187 10.1016/j.neuron.2009.08.018 [DOI] [PMC free article] [PubMed] [Google Scholar]
- Zimmerman W. C., Sillibourne J., Rosa J., Doxsey S. J. (2004). Mitosis-specific anchoring of gamma tubulin complexes by pericentrin controls spindle organization and mitotic entry. Mol. Biol. Cell 15, 3642–3657 10.1091/mbc.E03--11--0796 [DOI] [PMC free article] [PubMed] [Google Scholar]
Associated Data
This section collects any data citations, data availability statements, or supplementary materials included in this article.








