Abstract
We investigated the protective effects of Gymnaster koraiensis against oxidative stress-induced hepatic cell damage. We used two different cytotoxicity models, i.e., the administration of tert-butyl hydroperoxide (t-BHP) and acetaminophen, in HepG2 cells to evaluate the protective effects of G. koraiensis. The ethyl acetate (EA) fraction of G. koraiensis and its major compound, 3,5-di-O-caffeoylquinic acid (DCQA), exerted protective effects in the t-BHP-induced liver cytotoxicity model. The EA fraction and DCQA ameliorated t-BHP-induced reductions in GSH levels and exhibited free radical scavenging activity. The EA fraction and DCQA also significantly reduced t-BHP-induced DNA damage in HepG2 cells. Furthermore, the hexane fraction of G. koraiensis and its major compound, gymnasterkoreayne B (GKB), exerted strong hepatoprotection in the acetaminopheninduced cytotoxicity model. CYP 3A4 enzyme activity was strongly inhibited by the extract, hexane fraction, and GKB. The hexane fraction and GKB ameliorated acetaminophen-induced reductions in GSH levels and protected against cell death. [BMB Reports 2013; 46(10): 513-518]
Keywords: Gymnaster koraiensis, Gymnasterkoreayne B, Hepatoprotection, HepG2, Wild vegetable
INTRODUCTION
Cells are damaged by the cellular oxidants, which are normally produced by cellular metabolism from endogenous and exogenous sources (1). Imbalance between radical-generating and radical-scavenging systems produces oxidative stress. Normally, reactive oxygen species (ROS), such as superoxide, peroxide, and free radicals, are scavenged by enzymatic and non-enzymatic antioxidant defense systems (1,2). ROS randomly damage DNA, lipids, and proteins in cells. The excessive production of ROS in cells contributes to human diseases including liver diseases (3,4). The liver is an essential organ for survival, and it has a wide range of functions, including detoxification, protein synthesis, and the production of biochemicals that are necessary for digestion (5). Oxidative stress contributes to several liver diseases, such as alcoholic hepatitis, drug-induced liver injury, and liver cancer (6-8).
tert-Butyl hydroperoxide (t-BHP) is an organic hydroperoxide that is commonly used to investigate the biological mechanisms of cytotoxicity induced by oxidative stress. t-BHP initiates lipid peroxidation, oxidative DNA damage, and glutathione (GSH) depletion, and it forms covalent bonds with cellular molecules to injure cells (9).
Acetaminophen (AP) is a widely used analgesic and antipyretic drug. At physiologically relevant concentration, AP is mostly metabolized via glucuronidation and sulfation reactions via UDP-glucuronosyltransferases (UGT) and sulfotransferases (SULT) (10). AP is also oxidized by cytochrome P450 (CYP450) enzyme including CYP 2E1, 1A2, and 3A4 to the hepatotoxic metabolite N-acetyl-p-benzoquinone imine (NAPQI), which binds cellular macromolecules (11,12). Then, NAPQI is rapidly detoxified by glutathione S-transferase (GST) to a nontoxic metabolite, AP-GSH (13). High doses of AP saturate the glucuronidation and sulfation metabolic pathways, and more NAPQI is produced by CYP450 enzymes. In the case of hepatotoxicity occurred by the overdose of acetaminophen, detoxification of NAPQI by glutathione conjugation is more prominent for the AP metabolism. However, high doses of acetaminophen induce the oxidative stress and decrease the cellular GSH content, and finally the toxic NAPQI accumulates in the liver and induces liver damage.
In the present study, we hypothesized that Gymnaster koraiensis, an edible wild vegetable can protect oxidative stress induced by t-BHP or AP in HepG2 cells, since our previous study suggested that G. koraiensis potently increased various antioxidant defense enzymes including GST, UGT, and glutathione reductase (GR) in rat liver through the activation of Nrf2 signaling pathway (14). To evaluate the protective effects of G. koraiensis against hapatotoxicants and elucidate their mechanism, we measured cell viability, cellular glutathione levels, antioxidant capacity, the sub G0/G1 content, and CYP 3A4 activity in HepG2 cells pre-treated with the extract, fractions, and compounds from G. koraiensis, and subsequently damaged with t-BHP or AP.
RESULTS
Effects of G. koraiensis on HepG2 cell death induced by t-BHP or AP
We investigated the protective effects of the extract, fractions, and compounds against t-BHP-induced HepG2 cell death using a cell viability assay (Fig. 1A, B). t-BHP (200 μM) induced cell death, and cell viability was significantly decreased to 10.5% of the vehicle control cells. Pre-treatment with EXT; H, EA, B fractions; or EGCG significantly protected HepG2 cells against t-BHP-induced cell death. The EA fraction exhibited the strongest protective activity among the fractions against t-BHP-induced cell death, the protective effects of the EA fraction showed in a concentration-dependent manner. At the highest concentration (60 μg/ml) of the H fraction decreased HepG2 cells viability, which should be due to its own cytotoxicity of the H fraction (Fig. 1A). We also measured the protective effects of 3,5-di-O-caffeoylquinic acid (DCQA), which is a major compound of the EA fraction of G. koraiensis (15). DCQA reduced t-BHP-induced cell death in a concentration-dependent manner (Fig. 1B).
Fig. 1. Protective effects of G. koraiensis against cell death induced by (A, B) tert-butyl hydroperoxide (t-BHP) or (C, D) acetaminophen (AP) in HepG2 cells. Cells were pre-treated with the extract (EXT, 3.25-60 μg/ml); hexane, ethyl acetate, butanol fractions (H, EA, B, 3.25- 60 μg/ml); 3,5-di-O-caffeoylquinic acid (DCQA, 1.25-80 μM), gymnasterkoreayne B (GKB, 1.25-80 μM), or epigallocatechin gallate (EGCG, 10 μM) for 24 h. The cells were treated with t-BHP (200 μM) for 3 h or AP (40 mM) for 24 h. The graphs are representative of three independent experiments. Each bar represents the mean ± SD from triplicate experiments. *P < 0.05, **P < 0.01, ***P < 0.001, significantly different from t-BHP or AP treatment.

We also measured the protective effects of the extract, fractions, and compounds from G. koraiensis against AP-induced cell death (Fig. 1C, D). AP (40 mM) treatment for 24 h induced HepG2 cell death, and cell viability was significantly decreased to 44.8% of the vehicle control cells. Pre-treatment of HepG2 cells with EXT; H, EA fractions; or EGCG significantly protected the cells against AP-induced cell death. The H fraction (3.75-15 μg/ml) exhibited the strongest protective activity among the fractions against AP (Fig. 1C). Therefore, we also tested gymnasterkoreayne B (GKB), which is a major polyacetylene compound in the H fraction of G. koraiensis (14). GKB significantly protected against AP-induced HepG2 cell death in a dose-dependent manner, in the range of 1.25-20 μM (Fig. 1D). But at the highest concentration (80 μM) of GKB significantly decreased cells viability owing to the cytotoxicity of GKB (16).
Effects of G. koraiensis on glutathione levels
We measured cellular glutathione levels in response to G. koraiensis treatment. Intracellular GSH levels were significantly reduced by t-BHP treatment, on the other hand, pre-treatment with EXT, the EA fraction, and DCQA recovered GSH levels in HepG2 cells. Oxidized GSH levels were significantly increased by the pre-treatment of EXT and the EA fraction (Fig. 2A).
Fig. 2. Effects of G. koraiensis on glutathione levels (A, B) and antioxidant capacity (C) in HepG2 cells damaged by tert-butyl hydroperoxide (t-BHP) or acetaminophen (AP). Cells were pre-treated with the extract (EXT, 7.5-30 μg/ml); the ethyl acetate (EA, 30 and 60 μg/ml), hexane fractions (H, 15 μg/ml); 3,5-di-O-caffeoylquinic acid (DCQA, 20 and 40 μM), or gymnasterkoreayn B (GKB, 20 μM) for 24 h. The cells were treated with t-BHP (200 μM) for 3 h or AP (40 mM) for 24 h. (A, B) Effect of G. koraiensis on glutathione levels. The graphs are representative of three independent experiments. Each bar represents the mean ± SD from triplicate experiments. **P < 0.01, ***P < 0.001, significantly different from the reduction of GSH levels by t-BHP or AP treatment. ##P < 0.01, ###P < 0.001, significantly different from the oxidization of GSSG by t-BHP or AP treatment. (C) The antioxidant capacity was determined using the ORAC assay. The results are expressed as μM Trolox equivalents per mg protein (TE/mg protein). The graphs are representative of three independent experiments. Each bar represents the mean ± SD from triplicate experiments. ***P < 0.001, significantly different from t-BHP treatment.

AP decreased glutathione levels as compared with non-treated cells. In contrast, pre-treatment with the H fraction, GKB, and sulforaphane (positive control) ameliorated the AP-induced reduction in GSH levels. GKB also significantly increased the oxidation of GSH to GSSG (Fig. 2B).
Effect of G. koraiensis on free radical scavenging in t-BHP damaged HepG2 cells
The oxygen radical antioxidant capacity (ORAC) assay was performed to investigate the effect of G. koraiensis on radical scavenging activity. The EA fraction and DCQA exhibited the strong capacity for radical scavenging (Fig. 2C). These results suggested that the protective activity of the EA fraction and DCQA against t-BHP-induced HepG2 cell death was primarily caused by the scavenging of radicals generated by t-BHP.
Effects of G. koraiensis on the DNA damage induced by t-BHP
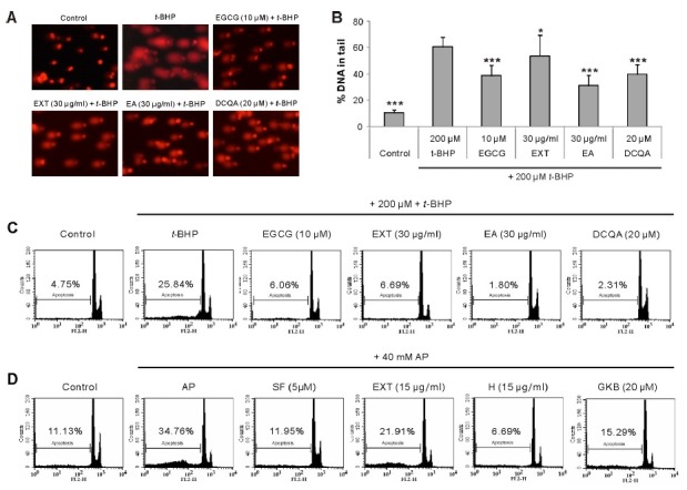
The protective effects of G. koraiensis against t-BHP-induced oxidative DNA damage were determined using the single-cell gel electrophoresis (comet assay). The comet assay is routinely used to evaluate in vitro hepatoprotective activity against t-BHP in cultured hepatic cells. The length and intensity of comet tail correlated well with the severity of DNA damage in hepatic cells (17). t-BHP (200 μM) induced strong DNA damage in HepG2 cells, so t-BHP significantly increased the percentage of DNA in the tail. The EA fraction (30 μg/ml) and DCQA (20 μM) exerted significant protective activity against oxidative stress-induced DNA damage, and significantly decreased the intensity of comet tails as compared to the t-BHP treatment (Fig. 3A, B).
Fig. 3. Effect of G. koraiensis on the DNA damage and the sub G0/G1 content in HepG2 cells damaged by tert-butyl hydroperoxide (t-BHP) or acetaminophen (AP). (A, B) The oxidative DNA damage was determined by using comet assay. Cells were pre-treated with the extract (EXT, 30 μg/ml), the ethyl acetate fraction (EA, 30 μg/ml), or 3,5-di-O-caffeoylquinic acid (DCQA, 20 μM) for 24 h. The cells were treated with t-BHP (200 μM) for another 1 h. (A) Fluorescence microscope images. (B) The percentage of DNA in the tail, the index of DNA damage, was calculated using comet image analysis software. The data are representative of three independent experiments. Each bar represents the mean ± SD (n = 30). *P < 0.05, ***P < 0.001, significantly different from t-BHP treatment. (C, D) The sub G0/G1 content was measured by using flow cytometric DNA content analysis. HepG2 cells were pre-treated with EXT (15 and 30 μg/ml), the EA fraction (30 μg/ml), the hexane fraction (H, 15 μg/ml), DCQA (20 μM), or gymnasterkoreayn B (GKB, 20 μM) for 24 h. The cells were treated with t-BHP (200 μM) for 3 h or AP (40 mM) for 24 h. The data are representative of three independent experiments.

Effects of G. koraiensis on the sub G0/G1 content
Next, we also performed the flow cytometric DNA content analysis to measure the sub G0/G1 content, which is an indirect index of the apoptotic cell death (17). t-BHP (200 μM) treatment for 3 h increased the sub G0/G1 content to 25.84% in HepG2 cells while the sub G0/G1 content in non-treated cells was 4.75%. Pre-treatment with EXT (30 μg/ml), the EA fraction (30 μg/ml), and DCQA (20 μM) recovered the sub G0/G1 content to 6.69, 1.80, and 2.31%, respectively (Fig. 3C). AP treatment (40 mM) for 24 h also increased the sub G0/G1 content to 34.76% while the sub G0/G1 content in non-treated cells was maintained at 11.13%. Pre-treatment with EXT (15 μg/ml), the H fraction (15 μg/ml), and GKB (20 μM) decreased the sub G0/G1 content to 21.91, 6.69, and 15.29%, respectively (Fig. 3D).
Effect of G. koraiensis on CYP 3A4 enzyme activity in AP-damaged HepG2 cells
We also tested the activity of CYP 3A4, which is a critical enzyme for AP-induced cytotoxicity in hepatic cells (12). AP treatment (40 mM) for 24 h significantly increased CYP 3A4 activity in HepG2 cells, which suggests that AP was oxidized to NAPQI. Pre-treatment with EXT, the H fraction, GKB, and SF significantly inhibited CYP 3A4 activity (Fig. 4).
Fig. 4. Inhibitory effects of G. koraiensis on CYP 3A4 activity in acetaminophen (AP)-damaged HepG2 cells. Cells were pre-treated with EXT (7.5 and 15 μg/ml), the H fraction (7.5 and 15 μg/ml), GKB (10 and 20 μM), or sulforaphane (SF, positive control, 5 μM) for 24 h. The cells were treated with AP (40 mM) for 24 h. The results were normalized against cell viability. The graphs are representative of three independent experiments. Each bar represents the mean ± SD from triplicate experiments. **P < 0.01, ***P < 0.001, significantly different from AP treatment.

DISCUSSION
In the present study, protective effects of G. koraiensis against t-BHP- or AP-induced oxidative damage were evaluated in HepG2 cells. Strong protective effects were observed for the EA fraction and DCQA against t-BHP-induced HepG2 cell death. Several possible mechanisms may underlie the protective effect against t-BHP. First, GSH levels were reduced by t-BHP, and pre-treatment with the EA fraction and DCQA ameliorated the t-BHP-induced reductions in GSH levels. Therefore, the EA fraction and DCQA may contribute to t-BHP metabolism through a two-electron reduction mediated by the glutathione peroxidase system (18). Second, the free radical-scavenging activities of the EA fraction and DCQA directly protected against t-BHP-mediated induction of toxic radicals. Third, the EA fraction and DCQA significantly prevented t-BHP-induced DNA damage as measured by the comet assay. t-BHP-induced DNA single-strand breakage is caused by the covalent binding of free radicals to DNA through iron-dependent mechanisms (19). The anti-genotoxic effects of the EA fraction and DCQA could be mediated by the strong scavenging of free radicals. Fourth, the antiapoptotic effects of the EA fraction and DCQA seemed to be partially contributed to the protective effects against t-BHP, which were evaluated by the flow cytometric DNA content analysis.
Protective effects of the H fraction and GKB against AP-induced cell death were also observed in this study. These effects may be explained by the induction of detoxification and antioxidant defense systems through different modes of action. First, pre-treatment with the H fraction and GKB significantly inhibited the CYP 3A4 activity, which is a key enzyme for the generation of NAPQI, a toxic AP metabolite (11,13). These results suggest that the H fraction and GKB inhibit AP-induced NAPQI formation by inhibiting CYP 3A4 activity. Second, AP-induced reductions in GSH levels were recovered by pre-treatment with the H fraction and GKB. NAPQI is rapidly detoxified by GST to a nontoxic metabolite, AP-GSH (11). GKB could increase the expression of GSH-related enzymes, such as GST and GR through the activation of Nrf2 pathway (14). Third, AP is also metabolized via conjugation reactions, such as sulfation by SULT or glucuronidation by UGT (10,20). Our previous study demonstrated that GKB increases the mRNA expression of UGT (12). Fourth, anti-apoptotic effects of the H fraction and GKB against AP may partially contribute to the hepatoprotective effects.
Based on these data, we could speculate that the direct radical scavenging activity is crucial for the hepatoprotection against t-BHP. In contrast, induction activity of detoxification enzymes such as UGT and GST via the activation of Nrf2 pathway and inhibitory activity on CYP450 enzymes are more important for the hepatoprotection against acetaminophen. These speculations are also consistent with the previous report (17).
EXT (1.4 kg) was partitioned with hexane (182.4 g) and ethyl acetate (266.0 g) for solvent fractionation in this study (14). The yields of H and EA fractions were 13.0% and 19.0%, respectively. The EA fraction showed stronger hepatoprotective activity against t-BHP than that of EXT. Protective activities of EXT and the H fraction against AP were similar. DCQA and GKB, major active compounds of EXT, may give synergistic or antagonistic hepatoprotective effect against t-BHP or AP. But the synergistic effect of DCQA and GKB was not clear in this study. Further investigation on the synergistic effect of DCQA and GKB is needed.
In conclusion, G. koraiensis protected HepG2 cells against oxidative stress induced by t-BHP or AP. We demonstrated that the EA fraction and DCQA protected the hepatic cell death against t-BHP. The EA fraction and DCQA ameliorated reductions in GSH levels and exhibited radical scavenging, anti-apoptotic, and anti-genotoxic effects. We also demonstrated that the hepatoprotective effects of the H fraction and GKB against AP were exerted via the inhibition of CYP 3A4 activity, amelioration of reduced GSH levels, and induction of various detoxification enzymes including UGT and GST. Therefore, G. koraiensis has potential as a nutraceutical to enhance liver health against various oxidative stresses.
MATERIALS AND METHODS
Materials
G. koraiensis was collected in July 2008 at the Wild Vegetable Experiment Station, Pyeongchang, Korea. Voucher specimens (D-011) were stored at the Korea Institute of Science and Technology, Gangneung, Korea. The extract, fractions, and compounds were prepared from G. koraiensis as previously described (14, 15). The HPLC chromatogram of G. koraiensis extract (EXT) used in this study was shown in Supplementary Fig. S1. Dimethyl sulfoxide, t-BHP, AP, propidium iodide, 5,5’-dithiobis-2-nitrobenzoic acid, GR, β-nicotinamide adenine dinucleotide phosphate, and epigallocatechin gallate (EGCG) were purchased from Sigma (St. Louis, MO). Sulforaphane was purchased from Calbiochem (San Diego, CA).
Cell culture
HepG2 human hepatoma cells were obtained from the American Type Culture Collection (ATCC, Manassas, VA), and they were maintained in Dulbecco’s modified Eagle medium (DMEM) supplemented with 10% (w/v) fetal bovine serum (FBS), 100 U/ml penicillin, and 100 μg/ml streptomycin. The cells were maintained at subconfluence in a humidified atmosphere of 95% air and 5% CO2 at 37℃. HepG2 cells were cultured in serum-free DMEM for all assay treatments.
Cell viability assay
HepG2 cells were pre-treated with the phytochemicals in serum-free DMEM for 24 h. The cells were washed with Dulbecco’s phosphate-buffered saline (DPBS) and treated with t-BHP (200 μM) for 3 h or AP (40 mM) for 24 h in serum-free DMEM. Then, cell viability was measured as described previously (17).
Glutathione quantification
HepG2 cells were pre-treated with the phytochemiclas in serum-free DMEM for 24 h. The cells were washed with DPBS and treated with t-BHP (200 μM) for 3 h or AP (40 mM) for 24 h in serum-free DMEM. Then, the concentrations of reduced (GSH) and oxidized (GSSG) glutathione in the cell extracts were determined using an enzymatic recycling assay as described previously (17).
ORAC assay
The antioxidant effects of G. koraiensis were measured using an ORAC assay kit (Cell Biolabs, CA) according to the manufacturer’s instructions and previous reports (21). HepG2 cells were pre-treated with the phytochemicals in serum-free DMEM for 24 h. The cells were washed with DPBS and treated with t-BHP (200 μM) in serum-free DMEM for 3 h, except for control cells. The cells were lysed by sonication in cold DPBS and centrifuged at 10,000 ×g for 10 min at 4℃. The supernatant was placed in a 96-well plate to determine antioxidant capacity. Trolox (2.5-50 μM), which is a water-soluble analogue of vitamin E, was used as a control standard. The final results were calculated according to differences in the area under the curve (AUC) between the blanks and samples, and the results are expressed as Trolox equivalents (TE) per mg of sample (μM TE/mg).
CYP 3A4 assay
CYP 2E1, 1A2, and 3A4 convert acetaminophen to NAPQI in the acetaminophen metabolism (11). Among these enzymes, in the present study we selectively measured CYP 3A4 activity because HepG2 cells are suitable to study the up-regulation of CYP 3A4 by the treatment of various chemicals (21). CYP 3A4 assays were performed using a P450-GloTM luciferin-PFBE assay kit (Promega, Madison, WI) according to the manufacturer’s instructions. Briefly, HepG2 cells were pre-treated with the phytochemicals in serum-free DMEM for 24 h. The cells were washed with DPBS and treated with AP (40 mM) for 24 h in serum-free DMEM. The cells were washed with DPBS, and 60 μl of fresh medium and 1.5 μl of luminogenic-PFBE substrate agent were added. The cells were incubated for 4.5 h at 37℃. Aliquots (30 μl) of the resulting medium were mixed with the luciferin detection reagent (30 μl) in a 96-well opaque white luminometer plate. The mixture was incubated at room temperature for 20 min, and luminescence was measured in a Synergy HT Multi-microplate reader.
Flow cytometric DNA content analysis
The sub G0/G1 content, an indirect index of apoptotic cell death, was evaluated by using flow cytometric DNA analysis as described previously (23). HepG2 cells were pre-treated with the phytochemicals in serum-free DMEM for 24 h. The cells were washed with DPBS and treated with t-BHP (200 μM) for 3 h or AP (40 mM) for 24 h in serum-free DMEM. Then, the cells were harvested and stained using propidium iodide for flow cytometry.
Comet assay
The antigenotoxic activity of G. koraiensis was evaluated using comet assay as described previously (16). Briefly, HepG2 cells were pre-treated with the phytochemicals in serum-free DMEM for 24 h. The cells were washed with DPBS and treated with t-BHP (200 μM) for 1 h in serum-free DMEM. The comet images were obtained using a fluorescence microscope and analyzed using comet image software to calculate the % DNA in the tail.
Statistical analysis
The data are expressed as the means ± SD values. Statistical significance was determined by one-way analysis of variance (ANOVA) followed by Dunnett’s multiple comparison test using GraphPad Prism 5 software (La Jolla, CA). Values of P < 0.05 were considered statistically significant.
Acknowledgments
This work was supported by the KIST, Intramural Research Grant (2Z03850).
References
- 1.Finkel T., Holbrook N. J. Oxidants, oxidative stress and the biology of ageing. Nature. (2000);408:239–247. doi: 10.1038/35041687. [DOI] [PubMed] [Google Scholar]
- 2.Alia M., Ramos S., Mateos R., Bravo L., Goya L. Response of the antioxidant defense system to tert-butyl hydroperoxide and hydrogen peroxide in a human hepatoma cell line (HepG2). J. Biochem. Mol. Toxicol. (2005);19:119–128. doi: 10.1002/jbt.20061. [DOI] [PubMed] [Google Scholar]
- 3.Ames B. N., Shigenaga M. K., Hagen T. M. Oxidants, antioxidants, and the degenerative diseases of aging. Proc. Natl. Acad. Sci. U.S.A. (1993);90:7915–7922. doi: 10.1073/pnas.90.17.7915. [DOI] [PMC free article] [PubMed] [Google Scholar]
- 4.Quan H. Y., Kim do Y., Chung S. H. Caffeine attenuates lipid accumulation via activation of AMP-activated protein kinase signaling pathway in HepG2 cells. BMB Rep. (2013);46:207–212. doi: 10.5483/BMBRep.2013.46.4.153. [DOI] [PMC free article] [PubMed] [Google Scholar]
- 5.Girish C., Pradhan S. C. Drug development for liver diseases: focus on picroliv, ellagic acid and curcumin. Fundam. Clin. Pharmacol. (2008);22:623–632. doi: 10.1111/j.1472-8206.2008.00618.x. [DOI] [PubMed] [Google Scholar]
- 6.Loguercio C., Federico A. Oxidative stress in viral and alcoholic hepatitis. Free Radic. Biol. Med. (2003);34:1–10. doi: 10.1016/S0891-5849(02)01167-X. [DOI] [PubMed] [Google Scholar]
- 7.Mayoral W., Lewis J. H. Drug-induced liver disease. Curr. Opin. Gastroenterol. (2000);16:231–238. doi: 10.1097/00001574-200005000-00005. [DOI] [PubMed] [Google Scholar]
- 8.Kim I. H., Kim D. G., Hao P., Wang Y., Kim S. H., Kim S. W., Lee S. O., Lee S. T. Anti-fibrotic effects of L-2-oxothiazolidine-4-carboxylic acid via modulation of nuclear factor erythroid 2-related factor 2 in rats. BMB Rep. (2012);45:348–353. doi: 10.5483/BMBRep.2012.45.6.276. [DOI] [PubMed] [Google Scholar]
- 9.Guidarelli A., Cattabeni F., Cantoni O. Alternative mechanisms for hydroperoxide-induced DNA single strand breakage. Free Radic. Res. (1997);26:537–547. doi: 10.3109/10715769709097825. [DOI] [PubMed] [Google Scholar]
- 10.Black M. Acetaminophen hepatotoxicity. Gastroenterology. (1980);78:382–392. [PubMed] [Google Scholar]
- 11.Dahlin D. B., Miwa G. T., Lu A. Y. H., Nelson S. D. N-Acetyl-p-benzoquinone imine: a cytochrome-P-450-mediated oxidation product of acetaminophen. Proc. Natl. Acad. Sci. U.S.A. (1984);81:1327–1331. doi: 10.1073/pnas.81.5.1327. [DOI] [PMC free article] [PubMed] [Google Scholar]
- 12.Thummel K. E., Lee C. A., Kunze K. L., Nelson S. D., Slattery J. T. Oxidation of acetaminophen to N-acetyl-p-aminobenzoquinone imine by human CYP3A4. Biochem. Pharmacol. (1993);45:1563–1569. doi: 10.1016/0006-2952(93)90295-8. [DOI] [PubMed] [Google Scholar]
- 13.Albano E., Rundgren M., Harvison P. J., Nelson S. D., Moldeus P. Mechanisms of N-Acetyl-p-benzoquinone imine cytotoxicity. Mol. Pharmacol. (1985);28:306–311. [PubMed] [Google Scholar]
- 14.Lee S. B., Kang K., Oidovsambuu S., Jho E. H., Yun J. H., Yoo J. H., Lee E. H., Pan C. H., Lee J. K., Jung S. N., Nho C. W. A polyacetylene from Gymnaster koraiensis exerts hepatoprotective effects in vivo and in vitro. Food Chem. Toxicol. (2010);48:3035–3041. doi: 10.1016/j.fct.2010.07.035. [DOI] [PubMed] [Google Scholar]
- 15.Lee J. Y., Song D. G., Lee E. H., Jung S. H., Nho C. W., Cha K. H., Pan C. H. Inhibitory effects of 3,5-O-dicaffeoyl-epi-quinic acid from Gymnaster koraiensis on AKR1B10. J. Korean Soc. Appl. Biol. Chem. (2009);52:731–734. doi: 10.3839/jksabc.2009.121. [DOI] [Google Scholar]
- 16.Jung H. J., Min B. S., Park J. Y., Kim Y. H., Lee H. K., Bae K. H. Gymnasterkoreaynes A-F, cytotoxic polyacetylenes from Gymnaster koraiensis. J. Nat. Prod. (2002);65:897–901. doi: 10.1021/np0104018. [DOI] [PubMed] [Google Scholar]
- 17.Kang K., Jho E. H., Lee H. J., Oidovsambuu S., Yun J. H., Kim C. Y., Yoo J. H., Kim Y. J., Kim J. H., Ahn S. Y., Nho C. W. Youngia denticulata protects against oxidative damage induced by tert-butylhydroperoxide in HepG2 cells. J. Med. Food. (2011);14:1198–1207. doi: 10.1089/jmf.2010.1557. [DOI] [PubMed] [Google Scholar]
- 18.Sparnins V. L., Chuan J., Wattenberg L. W. Enhancement of glutathione S-transferase activity of the esophagus by phenols, lactones, and benzyl isothiocyanate. Cancer Res. (1982);42:1205–1207. [PubMed] [Google Scholar]
- 19.Sestili P., Guidarelli A., Dacha M., Cantoni O. Quercetin prevents DNA single strand breakage and cytotoxicity caused by tert-butylhydroperoxide: free radical scavenging versus iron chelating mechanism. Free Radic. Biol. Med. (1998);25:196–200. doi: 10.1016/S0891-5849(98)00040-9. [DOI] [PubMed] [Google Scholar]
- 20.Kostrubsky S. E., Sinclair J. F., Strom S. C., Wood S., Urda E., Stolz D. B., Wen Y. H., Kulkarni S., Mutlib A. Phenobarbital and phenytoin increased acetaminophen hepatotoxicity due to inhibition of UDP-glucuronosyltransferases in cultured human hepatocytes. Toxicol. Sci. (2005);87:146–155. doi: 10.1093/toxsci/kfi211. [DOI] [PubMed] [Google Scholar]
- 21.Ou B. X., Huang D. J., Hampsch-Woodill M., Flanagan J. A., Deemer E. K. Analysis of antioxidant activities of common vegetables employing oxygen radical absorbance capacity (ORAC) and ferric reducing antioxidant power (FRAP) assays: A comparative study. J. Agric. Food Chem. (2002);50:3122–3128. doi: 10.1021/jf0116606. [DOI] [PubMed] [Google Scholar]
- 22.Westerink W. M., Schoonen W. G. Cytochrome P450 enzyme levels in HepG2 cells and cryopreserved primary human hepatocytes and their induction in HepG2 cells. Toxicol. In Vitro. (2007);21:1581–1591. doi: 10.1016/j.tiv.2007.05.014. [DOI] [PubMed] [Google Scholar]
- 23.Kang K., Oh S. H., Yun J. H., Jho E. H., Kang J. H., Batsuren D., Tunsag J., Park K. H., Kim M., Nho C. W. A novel topoisomerase inhibitor, daurinol, suppresses growth of HCT116 cells with low hematological toxicity compared to etoposide. Neoplasia. (2011);13:1043–1057. doi: 10.1593/neo.11972. [DOI] [PMC free article] [PubMed] [Google Scholar]
