Abstract
Character-based video games do more than allow one to practice various kinds of behaviors in a virtual environment, they allow one to practice being a different kind of person. As such, we propose that games can alter self-perceptions of personal characteristics, attitudes, and values with broad consequences for behavior. In a multiwave, longitudinal study of adolescents, we examined the extent to which play of mature-rated, risk-glorifying (MRRG) games was associated with increases in alcohol use, cigarette smoking, aggression, delinquency, and risky sex as a consequence of its effects on personality, attitudes, and affiliations indicative of increased tolerance of deviance. Participants were selected using random digit dial procedures and followed for four years. Data were analyzed using linear mixed modeling to assess change over time and structural equation modeling with latent variables to test hypothesized mediational processes. Among those who play video games, playing MRRG games was associated with increases in all measures of behavioral deviance. Mediational models support the hypothesis that these effects are in part a consequence of the effects of such gameplay on sensation seeking and rebelliousness, attitudes toward deviant behavior in oneself and others, and affiliation with deviant peers. Effects were similar for males and females, and strongest for those who reported heavy play of mature-rated games and games that involved protagonists who represent non-normative and anti-social values. In sum, the current research supports the perspective that MRRG gameplay can have consequences for deviant behavior broadly defined by affecting the personality, attitudes, and values of the player.
Keywords: video games, alcohol use, cigarette smoking, aggression, risky sex, delinquency
Research on the adverse effects of video games has focused primarily on playing violent games and behaving aggressively. A large body of research has shown that playing violent video games increases aggressiveness in laboratory-based experimental studies (see Anderson, Shibuya, Ihori, Swing, Bushman, Sakamoto, Rothstein, & Saleem, 2010). In addition, longitudinal studies show that play of violent games is associated with increased aggressiveness over time (Anderson, Gentile, & Buckley, 2007), although the effect sizes are generally small, and their interpretation subject to dispute (e.g., Ferguson, Garza, Jerabeck, Ramos, & Galindo, 2013). Recently, research on video gameplay has begun to investigate behaviors other than aggression. The current study examines the association of playing mature-rated and risk-glorifying video games with behavioral deviance in adolescents.
Theoretical accounts of the consequences of playing video games
Given the focus of video game research on violent video games and aggressiveness, it is not surprising that theorizing regarding the consequences of playing such games has tended to focus on aggression-relevant constructs (e.g., the General Aggression Model, GAM; Anderson & Bushman, 2002). More generally, current theoretical approaches tend to emphasize that specific thoughts, feelings, and actions practiced in video games can generalize to real-world contexts. Elsewhere (Hull, Draghici, & Sargent, 2012), we have characterized this perspective as adopting a behavioral simulation logic: Video games serve as opportunities to try out different actions and experience associated thoughts and feelings. These thought, feeling, and action patterns then become chronically accessible and generalize to the real (non-virtual) world.
According to Hull et al. (2012) behavioral simulation approaches can be distinguished from approaches that adopt an identity simulation logic. Rather than focusing on the generalization of specific thoughts, feelings, and behaviors enacted in games, this perspective emphasizes the impact of video gameplay on one's sense of self: Character-based video games provide an opportunity to practice being someone else. As a result, the behavioral consequences of playing such games are potentially much broader than the specific kinds of behaviors enacted in the game. The current research tests hypotheses derived from this approach.
Video games as behavioral simulators
The behavioral simulation account of the consequences of playing violent video games is perhaps best exemplified by the General Aggression Model (Anderson & Bushman, 2002). According to this model, playing violent video games teaches one to behave aggressively by rewarding aggressive behavior. This account adopts basic learning principles (classical and operant conditioning) with the assumption that the distinction between virtual and non-virtual contexts is blurred. Consistent with such an account, a large body of experimental research has found that playing violent videogames in a lab setting increases subsequent aggressive behavior (e.g., Anderson & Dill, 2000; Anderson, Gentile, & Buckley, 2007, Study 1; Bartholow & Anderson, 2002; Cooper & Mackie, 1986; Konijn, Nije Bijvank, & Bushman, 2007; Schutte, Malouff, Post-Gorden, & Rodasta, 1988; Silvern & Williamson, 1987; although see Ferguson & Rueda, 2010), decreases prosocial and cooperative behavior (Anderson & Bushman, 2001; Sheese & Graziano, 2005), and these effects appear to be moderated by the extent to which violence is rewarded in the game (e.g., Carnagey & Anderson, 2005).
In addition to assuming a correspondence between virtual and non-virtual behavior, this approach identifies aggression-relevant cognitive and emotional processes as mediators of behavioral effects. Thus, according to the GAM, the effect of violent video gameplay on aggressive behavior is mediated in part by increased feelings of anger, decreased feelings of empathy for victims, and increased expectations that others have hostile intent. Consistent with such an account, relative to non-violent alternatives, playing violent videogames has been shown to induce a “hostile expectation bias.” For example, Bushman and Anderson (2002) found that playing a violent videogame increased the extent to which participants subsequently judged the character in an ambiguous story as thinking aggressive thoughts, feeling angry, and behaving aggressively. In addition to increasing hostile expectations, playing violent video games is argued to increase aggressive responses by desensitizing reactions to the consequences of violence. Thus, long-term exposure to violent videogames is associated with lower empathy to vignette characters (Funk, Buchman, Jenks, & Bechtoldt, 2003) and reduced responsiveness to violent images (Bartholow, Bushman, & Sestir, 2006; Carnagey, Anderson, & Bushman, 2007). Consistent with the GAM, Bartholow, Sestir, and Davis (2005) provide evidence that decreased empathy and increased hostile perceptions partially account for the association of increased videogame violence exposure and self-reports of aggressive behavior.
Video games as identity simulators
According to an identity simulation account, character-based video games provide more than opportunities to practice specific kinds of behaviors (and experience associated thoughts and feelings); they provide opportunities to try out different selves. As a consequence, video gameplay has behavioral implications that go well beyond the actual behaviors simulated in the game. Thus, rather than focusing on lower level mediators of cognitive expectations (e.g., hostile intent) and behaviorally-linked emotions (e.g., anger, decreased empathy), this account focuses on higher level mediators related to the self-perception of character-based attitudes and personality characteristics (e.g., Konijn, et al., 2007; Uhlmann & Swanson, 2004).1
This identity simulation account is illustrated in recent studies. For example, Fischer, Greitemeyer, Morton, Kastenmüller, Postmes, Frey, Kubitzki, and Odenwäler (2009) found that perception of self as a reckless driver mediates between playing a racing video game and behaving in a reckless manner in a driving simulator. Similarly, in our own research, self-reports of sensation seeking and rebelliousness mediated the effects of playing risk-glorifying video games on reports of real-world reckless driving behaviors, being pulled over by the police, and being in automobile accidents (Hull et al., 2012).
Although the Fischer et al. studies use racing video games, the self-perceptions theorized to mediate the observed effects (“I am behaving recklessly because I am a reckless person;” Fischer et al. 2009, emphasis in original, p. 1398) neither require video game effects to be limited to driving games (they can follow from other non-driving games that encourage self-perceptions of recklessness), nor are the effects of driving video games necessarily restricted to driving outcomes (they can affect a broad variety of behaviors typical of “recklessness”). A recent meta-analysis supports this view of the impact of risk-glorifying media exposure on risk cognition, emotion, and behavior (Fischer, Greitemeyer, Kastenmüller, Vogrincic, & Sauer, 2011).
Current study
Although we feel that behavioral simulation and identity simulation models both provide valid accounts of different aspects of video gameplay, in the current study we are particularly interested in the association of playing mature-rated and risk-glorifying video games and adolescent risk behavior. It is our general thesis that mature-rated, risk-glorifying (MRRG) video games have effects on adolescent behavior in part because they encourage identification with a deviant protagonist. This approach to adolescent risk behavior is broadly consistent with the tenets of problem behavior theory (Jessor, 1987; Jessor & Jessor, 1977). According to this approach, a wide range of adolescent risk behaviors share a common source in an underlying style of “unconventionality.” This style is associated with a general tolerance of deviance regarding the wrongness of a variety of normative transgressions. Among adolescents these non-normative behaviors include alcohol use (Donovan & Jessor, 1978; Donovan, Jessor, & Costa, 1999), cigarette smoking (Costa, Jessor, & Turbin, 2007; Turbin, Jessor, & Costa, 2000; Presson, Chassin, & Sherman, 2002), delinquency (including aggression; Jessor, Van Den Bos, Vanderryn, Costa, & Turbin, 1995), reckless driving (Jessor, 1987), and risky sex (precocious sex, Costa, Jessor, Donovan, & Fortenberry, 1995; unprotected sex, Costa, Jessor, Fortenberry, & Donovan, 1996). Of these behaviors, we have previously examined links between MRRG video games and reckless driving (Hull et al., 2012). The present research examines the association of MRRG gameplay and alcohol use, cigarette smoking, aggression, delinquency, and risky sexual behavior.
Consistent with the identity simulation logic that video gameplay affects behavior by altering self-perception of character-based attitudes and personality characteristics, we hypothesized that MRRG gameplay increases subsequent behavioral deviance because of its effects on self-perceptions of sensation seeking and rebelliousness and attitudes of tolerance toward deviant activity in the form of positive perceptions of and affiliation with peers engaging in such activity and positive expectations regarding consequences of the activity. In addition, we hypothesized that the behaviors affected by gameplay will be much more broadly deviant than those enacted in the games, which are typically simply aggressive. Finally, these effects were predicted to remain after controlling for demographic (gender, age, race, parental income, parental education) and parenting (responsiveness, demandingness) variables.
In order to test these hypotheses, linear mixed models and structural equation models with latent variables were applied to a longitudinal data set with four measurement periods or “waves.” The principal outcome variables of interest were self-reports of alcohol consumption, cigarette smoking, aggression, behavioral delinquency, and risky sex. Insofar as gameplay is proposed to have its effects by increasing sensation seeking and rebelliousness, we assessed play of three specific risk-glorifying games (Grand Theft Auto, Manhunt, Spiderman) as well as general play of mature-rated games.
Alcohol Use
Very few studies have related video game play and alcohol consumption. Among those that have, there are conflicting patterns of results. For example, Desai, Krishnan-Sarin, Cavallo, and Potenza (2010) found no relation between time spent playing video games and reported alcohol consumption frequency in adolescents (see also Carson, Pickett, & Janssen, 2011), and neither Desai et al. (2010) nor Walther, Morgenstern, and Hanewinkel (2012) found a relation between problematic gaming and alcohol consumption frequency. In contrast, Andersson, Andersson, Holmgren, Mårdby, and Hensing (2012) found that regularly playing computer or video games was related to reported binge drinking in older adults (ages 31-64). Of direct relevance to the current study, an experiment by Brady and Matthews (2006) found that male participants randomly assigned to play Grand Theft Auto III (as opposed to The Simpsons: Hit & Run) reported more permissive attitudes toward drinking alcohol.
We propose that these inconsistent effects are a consequence of researchers not being sufficiently precise in identifying the kinds of games that participants play. In the current study, we predicted that among adolescents who play video games, greater play of mature-rated, risk glorifying games would be associated with increased alcohol consumption. We adopted two data analytic strategies. Initial analyses used a repeated measures approach to examine the association of MRRG video game play with change in individual measures of alcohol consumption over time. Subsequently, structural equation modeling was used to examine potential mediators of the association of MRRG video gameplay and alcohol consumption defined as a latent variable with multiple indicators. The specific mediators used in these alcohol models involved the personality variables of increased sensation-seeking and rebelliousness, and attitudinal variables of increased tolerance for deviance as reflected in positive perceptions of and associations with peers who drink and positive expectancies regarding the effects of alcohol consumption.
Methods
Participants
We conducted a multiwave random-digit-dial telephone survey of US adolescents. The aim of the survey was to assess media exposures and adolescent risk behaviors. The survey contained, among other variables, questions about video game use, alcohol consumption, smoking, aggression, delinquent behavior, sexual behavior, personality constructs, and attitudes and expectancies regarding smoking and drinking. To recruit the sample we first generated a random sample of residential phone numbers, identified households with age-eligible adolescents, obtained permission from the parents to interview their child, and enrolled the adolescents to participate in the study. Our response rate (which includes estimates of households lost during the screening process) of 32% is typical for a contemporary random digit dial survey with two levels of consent needed to complete an interview. The characteristics of the families mirrored the results for the 2000 U.S. census with respect to age, gender, region of the country and household income. The initial sample was 49% female. Distribution by race/ethnicity was 11% African-American, 2% Asian/Pacific Islander, 62% Caucasian, 19% Hispanic, 0.4% Native American/Alaska Native, 6% multiple ethnicity, and 0.3% other ethnicity. A previous article using this data set and associating MRRG gameplay and reckless driving was published by Hull, Draghici, and Sargent (2012).
Procedures
For the purposes of this report, the first survey in which questions about MRRG video game play were included is designated as Wave 0. An interval of 8 months separated this survey and the next survey, designated Wave 1. One and one-half years separated Wave 1 and Wave 2. Two years separated Waves 2 and 3. The sample of interviewed adolescents at each wave was 5019 (Wave 0), 4575 (Wave 1), 3653 (Wave 2), and 2718 (Wave 3). The average age of participants at each of the respective waves was 13.8, 14.5, 15.9, and 17.9 years. As is typical of longitudinal surveys of this nature, adolescents lost to follow-up were more likely to be minorities (Black, Hispanic, or other), and be from families with lower parental education and income. In addition, they had lower school performance, and were higher on sensation seeking, rebelliousness, deviant behavior (drinking, smoking, aggression, delinquency, and risky sex), and MRRG game play.
The telephone surveys were conducted by trained interviewers who administered the survey in English or Spanish using a computer-assisted telephone interview (CATI) system. To protect confidentiality, adolescents indicated their answers to sensitive questions by pressing numbers on the telephone, rather than speaking aloud. Respondents were paid $5.00 for completing each interview. All aspects of the survey were approved by two institutional review boards (Committee for the Protection of Human Subjects at Dartmouth College, and the Human Subjects Committee at Westat, the survey contractor).
Measures
Video game measures
At Wave 0, participants were asked “How often do your parents let you play Mature-rated video games” on a four point scale: “Never, once in a while, sometimes, all the time.” A fifth response allowed participants to report that they did not play video games. Unless participants reported that they did not play video games, they were then asked whether or not they had played three specific games: Spiderman II, Grand Theft Auto III (GTA), and Manhunt. All three games are violent and risk-glorifying in content although they vary in the extremity of violence allowed and the depiction of gore. A composite 4-item MRRG video game measure was created among participants who acknowledged that they did play video games by standardizing and summing these measures (Wave 0, α = .55). Note that all results for this measure therefore refer to level of MRRG gameplay among those who play video games. After investigating these effects, we turn to examining the behaviors of individuals who do not play video games.
Personality measures
Measures of individual differences in sensation seeking and rebelliousness were collected at both Waves 0 and 1. Sensation seeking was measured by four items: “I like to do scary things;” “I like to do dangerous things;” “I often think that there is nothing to do;” “I like to listen to loud music.” Each item involved a four point scale: “Would you say it's not like you, a little like you, a lot like you, or just like you?” These items were then summed to form a scale (Wave 0, α = .62; Wave 1, α = .62) that has been extensively validated (Sargent, Tanski, Stoolmiller, & Hanewinkel, 2010) and shown to predict a variety of outcomes among adolescents (Stoolmiller, Gerrard, Sargent, Worth, & Gibbons, 2010; Wills, Gibbons, Sargent, Gerrard, Lee, & Dal Cin, 2010).
Rebelliousness was measured by four items: “I get in trouble at school;” “I argue a lot with other kids;” “I argue with teachers;” “I like to break the rules” using the same response choices as for Sensation Seeking. These items were summed to form a scale (Wave 0, α = .74; Wave 1, α = .76).
Alcohol consumption measures
Measures of alcohol consumption were collected at Waves 0, 1, 2, and 3. Alcohol was defined for participants as “beer, wine, wine coolers, or liquor, like vodka or gin.” At Waves 0 and 1, participants were asked if they had ever drunk alcohol (Yes/No). At all four waves, alcohol consumption frequency was measured by asking: “Over the past month, on how many days did you have a drink containing alcohol? Your choices are none, one, 2-3 days, 4-5 days, 6 or more days.” For purposes of analysis, responses were coded 0 – 4, respectively. Quantity of alcohol consumed was measured by asking: “In the past month, how many drinks of alcohol did you usually have on days when you drank alcohol? Your choices are none, one, two to three, four to five, six to nine, or ten or more (emphasis in original).” For purposes of analysis, responses were coded 0 – 5, respectively. In order to assess binge drinking, participants were asked “Have you ever had 5 or more drinks in a row, that is, within a couple hours” (Yes/No) and “Did you have 5 or more drinks of alcohol in a row during the past month?” The latter question involved simple Yes/No responses for Waves 0, 1, and 2. For Wave 3, responses were expanded to none, once, two or three times, four or five times, and more than 5 times. For the repeated measures mixed modeling analyses, Wave 3 responses were recoded to Yes/No in order to be consistent over time. For structural equation latent variable modeling, all responses were included as originally collected.
Alcohol prototypes, alcohol expectancies, and friend drinking
Attitudinal tolerance for deviance was assessed in terms of association with and positive perceptions of peers who drink as well as positive expectancies regarding the effects of alcohol assessed at both Waves 0 and 1. To assess friend drinking, participants were asked how many of their friends drank alcohol (none, some, or most). Alcohol prototypes, or positive perceptions of peers who drink, were measured with five items. In each case, participants were asked to think about kids their age who drink alcohol. They were then asked how popular, smart, cool, attractive, and sexy they regarded these individuals to be using a three point scale (Not at all, Kind of, Very). These items were summed to form a scale (Wave 0, α = .81; Wave 1, α = .82).
Alcohol expectancies were measured with eight items: I think drinking alcohol would make me: (a) more fun at parties, (b) feel more part of the group, (c) feel more sure of myself, (d) be less worried about what others think of me, (e) be less nervous about having sex, (f) be more likely to have sex, (g) be able to take my mind off my problems, and (h) be more relaxed. Each item involved a four point scale (Strongly Disagree, Disagree, Agree, Strongly Agree). These items were scored so that higher scores reflected more positive expectancies and summed to form a scale (Wave 0, α = .87; Wave 1, α = .87).
Background covariates
The principal analyses controlled for participants' age (in months), gender, race (white/non-white), parental income, and parental education. In addition, they controlled for two parenting variables: warmth/responsiveness and demandingness using a modified version of an authoritative measure validated by Jackson and colleagues (Jackson, Bee-Gates, & Henriksen, 1994; Jackson, Henriksen, & Foshee, 1998). Parental warmth and responsiveness was measured by five items that referred to the adult with whom they spent the most time in an average week (e.g., she/he “listens to what I have to say;” “makes me feel better when I'm upset;” “likes me just the way I am”). Each item involved a four point scale: “Would you say that's not like, a little like, a lot like, or just like him/her?” These items were then summed to form a scale (Wave 0, α = .82). Parental demandingness was measured by four items (e.g., she/he “knows where I am after school;” “makes sure I go to bed on time;” “asks me what I do with my friends”). These items were summed to form a scale using the same four responses as for parental warmth and responsiveness (Wave 0, α = .67).
Results
Gameplay Descriptive Statistics
In our sample, 35.5% of participants reported that they did not play video games, 15% reported that their parents never allowed them to play Mature-rated games, and the remaining 49.5% of participants reported that their parents allowed them to play Mature-rated games at least occasionally. Among those participants who reported that they did play video games, 32.4% reported that they had played Spiderman II, 12.3% Manhunt, and 57.9% Grand Theft Auto III.
Mixed Modeling Repeated Measures Analyses
For modeling the association of MRRG gameplay and various aspects of alcohol use over time, we treated each alcohol measure separately as a dependent variable assessed at four time points in a factorial linear mixed model. For modeling purposes, time was treated as a repeated factor and MRRG game play was treated as a time-invariant, continuous covariate. We assessed fixed effects for these variables and their interaction using SPSS Mixed with restricted maximum likelihood estimation. These analyses also included background variables (age, gender, race, parental income, parental education, parental warmth and responsiveness, and parental demandingness) as time-invariant covariates together with each background variable's interaction with time. For the purpose of analysis, the error covariance matrix was unstructured.
Of primary interest in these analyses was the main effect of video gameplay and the time by MRRG gameplay interaction. Across the four analyses, there was a highly significant main effect of video gameplay for each measure of alcohol consumption: (a) alcohol quantity typically consumed in an individual setting, F(1,2156) = 133.01, p < .001, (b) alcohol consumption frequency, F(1,2153) = 127.28, p < .001, (c) ever binge drunk, F(1,2245) = 193.75, p < .001, and (d) binge drunk in the past month, F(1,1974) = 90.51, p < .001. In addition, there was also a highly significantly interaction of MRRG gameplay and time for each measure of alcohol use: (a) alcohol quantity, F(3,1816) = 21.04, p < .001, (b) alcohol frequency, F(3,1817) = 22.10, p < .001, (c) ever binge drunk, F(3,1823) = 24.41, p < .001, and (d) binge drunk in the past month, F(3,1815) = 16.39, p < .001. These effects are depicted in Figures 1a-d. As these figures show, relative to those low in MRRG gameplay, participants who were high in MRRG gameplay reported higher and more rapidly increasing levels of alcohol use over time.2
Figures 1a-d.
Alcohol use as a function of time and video gameplay. Gameplay is treated as a continuous measure; as a consequence, the plotted values do not represent means. Rather they represent constructed values for individuals one standard deviation above and below the mean in game play after adjusting for the control covariates and each control variable by time interaction. Error bars represent standard errors. VG = video game play. Alcohol Quantity (0 = No drinks, 1 = 1 drink, 2 = 2-3 drinks). Alcohol Frequency (0 = No days, 1 = 1 Day, 2 = 2-3 Days). Ever Binge and Binge Last 30 Days (0 = No, 1 = Yes).
Structural Equation Modeling
Correlation matrices
A partial correlation matrix appears in Table 1, along with means and standard deviations for all variables of primary interest (MRRG Video Game composite scale, Wave 0; Sensation-Seeking, Rebelliousness, Alcohol Prototype, Alcohol Expectancy, and Friend Drinking, Waves 0 and 1; and Alcohol Consumption (Alcohol Quantity, Alcohol Frequency, Ever Binged, Binged in last Month; Waves 0, 1, 2, and 3) after covarying the control variables of Age, Gender, Race (white/non-white), Parental Education, Parental Income, Parental Responsiveness, and Parental Demandingness. All correlations in excess of r = .054 are statistically significant. As can be seen, this includes all but 2 of the 300 correlations. Of note, MRRG gameplay is significantly related to all but one of the other variables in the matrix and all of the alcohol consumption variables assessed at Waves 1, 2, and 3. For the purpose of modeling direct and indirect associations of MRRG gameplay and alcohol consumption, structural equation models were applied to the matrix in Table 1 using EQS (Bentler, 1995). In all models, Alcohol Consumption was treated as a latent variable with four indicators at each Wave (consumption quantity, frequency, ever binged, and binged in past month).
Table 1. Descriptive statistics and correlations between all variables in the multivariate alcohol predictive model†.
| AQ0 | AF0 | EB0 | BG0 | AQ1 | AF1 | EB1 | BG1 | AQ2 | AF2 | EB2 | |
|---|---|---|---|---|---|---|---|---|---|---|---|
| Alcohol Quantity Wave 0 | 1.000 | ||||||||||
| Alcohol Frequency Wave 0 | .748 | 1.000 | |||||||||
| Ever Binge Wave 0 | .553 | .429 | 1.000 | ||||||||
| Binge Past Month Wave 0 | .671 | .418 | .639 | 1.000 | |||||||
| Alcohol Quantity Wave 1 | .459 | .349 | .487 | .452 | 1.000 | ||||||
| Alcohol Frequency Wave 1 | .424 | .388 | .417 | .394 | .740 | 1.000 | |||||
| Ever Binge Wave 1 | .426 | .335 | .571 | .462 | .528 | .467 | 1.000 | ||||
| Binge Past Month Wave 1 | .424 | .249 | .497 | .523 | .679 | .510 | .606 | 1.000 | |||
| Alcohol Quantity Wave 2 | .244 | .186 | .257 | .176 | .355 | .316 | .299 | .261 | 1.000 | ||
| Alcohol Frequency Wave 2 | .255 | .248 | .280 | .191 | .373 | .322 | .292 | .257 | .836 | 1.000 | |
| Ever Binge Wave 2 | .272 | .242 | .299 | .209 | .316 | .295 | .382 | .267 | .543 | .501 | 1.000 |
| Binge Past Month Wave 2 | .211 | .206 | .288 | .199 | .308 | .287 | .287 | .242 | .710 | .602 | .605 |
| Alcohol Quantity Wave 3 | .143 | .164 | .166 | .074 | .238 | .229 | .214 | .144 | .349 | .330 | .406 |
| Alcohol Frequency Wave 3 | .202 | .226 | .164 | .114 | .261 | .255 | .236 | .158 | .373 | .362 | .426 |
| Ever Binge Wave 3 | .178 | .168 | .195 | .110 | .215 | .194 | .247 | .171 | .343 | .324 | .473 |
| Binge Past Month Wave 3 | .187 | .163 | .188 | .099 | .250 | .232 | .219 | .193 | .360 | .306 | .418 |
| Video Game Play | .099 | .084 | .117 | 0.040 | .123 | .113 | .154 | .105 | .152 | .151 | .233 |
| Sensation-seeking Wave 0 | .120 | .127 | .150 | .078 | .175 | .154 | .196 | .133 | .131 | .145 | .260 |
| Sensation-seeking Wave 1 | .058 | .081 | .115 | 0.024 | .161 | .148 | .190 | .099 | .164 | .156 | .217 |
| Rebelliousness Wave 0 | .144 | .126 | .153 | .107 | .175 | .180 | .182 | .164 | .080 | .121 | .151 |
| Rebelliousness Wave 1 | .188 | .146 | .142 | .148 | .230 | .188 | .195 | .178 | .155 | .177 | .179 |
| Alcohol Expectancies Wave 0 | .316 | .288 | .341 | .258 | .297 | .280 | .278 | .246 | .215 | .225 | .271 |
| Alcohol Expectancies Wave 1 | .220 | .214 | .231 | .194 | .334 | .295 | .271 | .247 | .251 | .263 | .281 |
| Alcohol Prototype Wave 0 | .226 | .187 | .242 | .209 | .245 | .206 | .179 | .193 | .177 | .176 | .212 |
| Alcohol Prototype Wave 1 | .153 | .155 | .198 | .111 | .270 | .219 | .228 | .181 | .211 | .211 | .264 |
| Friend Drinking Wave 0 | .319 | .302 | .352 | .271 | .358 | .326 | .343 | .299 | .259 | .277 | .322 |
| Friend Drinking Wave 1 | .247 | .244 | .283 | .211 | .372 | .337 | .344 | .258 | .290 | .267 | .367 |
| Means | .204 | .199 | .64 | .029 | .298 | .286 | .096 | .041 | .521 | .431 | .247 |
| Standard Deviations | .702 | .639 | .244 | .168 | .863 | .765 | .295 | .198 | 1.128 | .917 | .431 |
| BG2 | AQ3 | AF3 | EB3 | BG3 | VG | SS0 | SS1 | RB0 | RB1 | Exp0 | |
|---|---|---|---|---|---|---|---|---|---|---|---|
| Binge Past Month Wave 2 | 1.000 | ||||||||||
| Alcohol Quantity Wave 3 | .292 | 1.000 | |||||||||
| Alcohol Frequency Wave 3 | .319 | .816 | 1.000 | ||||||||
| Ever Binge Wave 3 | .283 | .557 | .526 | 1.000 | |||||||
| Binge Past Month Wave 3 | .350 | .710 | .681 | .523 | 1.000 | ||||||
| Video Game Play | .111 | .244 | .229 | .265 | .191 | 1.000 | |||||
| Sensation-seeking Wave 0 | .141 | .260 | .246 | .212 | .205 | .291 | 1.000 | ||||
| Sensation-seeking Wave 1 | .146 | .255 | .218 | .242 | .183 | .253 | .686 | 1.000 | |||
| Rebelliousness Wave 0 | .094 | .130 | .111 | .111 | .110 | .175 | .411 | .326 | 1.000 | ||
| Rebelliousness Wave 1 | .150 | .168 | .136 | .172 | .151 | .179 | .362 | .424 | .650 | 1.000 | |
| Alcohol Expectancies Wave 0 | .193 | .186 | .206 | .266 | .183 | .133 | .277 | .199 | .229 | .232 | 1.000 |
| Alcohol Expectancies Wave 1 | .212 | .283 | .291 | .272 | .239 | .133 | .233 | .237 | .170 | .258 | .576 |
| Alcohol Prototype Wave 0 | .135 | .182 | .216 | .193 | .176 | .162 | .180 | .104 | .140 | .144 | .362 |
| Alcohol Prototype Wave 1 | .177 | .259 | .273 | .248 | .227 | .160 | .203 | .213 | .137 | .200 | .319 |
| Friend Drinking Wave 0 | .223 | .267 | .272 | .231 | .237 | .186 | .229 | .152 | .227 | .172 | .340 |
| Friend Drinking Wave 1 | .233 | .316 | .338 | .275 | .277 | .229 | .289 | .296 | .222 | .274 | .328 |
| Means | .121 | 1.152 | 1.150 | .416 | .554 | -.151 | 8.202 | 8.413 | 5.584 | 5.679 | 28.334 |
| Standard Deviations | .327 | 1.507 | 1.474 | .493 | 1.137 | .958 | 2.499 | 2.514 | 1.911 | 1.951 | 4.268 |
| Exp1 | Pro0 | Pro1 | Frnd0 | Frnd1 | |
|---|---|---|---|---|---|
| Alcohol Expectancies Wave 1 | 1.000 | ||||
| Alcohol Prototype Wave 0 | .295 | 1.000 | |||
| Alcohol Prototype Wave 1 | .392 | .513 | 1.000 | ||
| Friend Drinking Wave 0 | .253 | .358 | .297 | 1.000 | |
| Friend Drinking Wave 1 | .332 | .310 | .423 | .485 | 1.000 |
| Means | 27.611 | 7.379 | 7.512 | 1.406 | 1.521 |
| Standard Deviations | 4.608 | 2.237 | 2.217 | .623 | .671 |
VG = Videogame Play; SS = Sensation Seeking; RB = Rebelliousness; AQ = Alcohol Quantity; AF = Alcohol Frequency; EB = Ever Binge; BG = Binge in Past 30 Days; Pro = Alcohol Prototype; Exp = Alcohol Expectancy; Frnd = Friend Drinking.
All correlations > .054 significant at p < .05, two-tailed.
Sample consists of video game users at Wave 0; N = 1350
Partial correlations controlling for Age, Gender, Race, Parental Education, Parental Income, Parental Responsiveness, Parental Demandingness
Direct effects model
Consistent with Hypothesis 1, an initial, direct effects model was specified in which MRRG gameplay was used to predict sensation seeking, rebelliousness, alcohol expectancies, alcohol prototypes, friend drinking, and alcohol consumption over time after covarying the value of each variable at the previous point in time. All theorized effects appear as arrows in Figure 2a. At Wave 0, MRRG gameplay was allowed to correlate with the personality variables of Sensation Seeking and Rebelliousness, the cognitive variables of Alcohol Expectancies and Alcohol Prototype, the social variable of Friend Drinking, and the latent variable of Alcohol Consumption. MRRG gameplay at Wave 0 was then used to predict (a) Wave 1 Sensation Seeking, Rebelliousness, Alcohol Prototype, Alcohol Expectancy, Friend Drinking, and Alcohol Consumption controlling for their respective Wave 0 auto-regressive lags, (b) Wave 2 Alcohol Consumption controlling for its Wave 1 autoregressive lag, and (c) Wave 3 Alcohol Consumption controlling for its Wave 2 autoregressive lag.
Figure 2a.

Direct effects model for alcohol use. All exogenous variables intercorrelated.
This initial direct effects model provided a reasonable fit to the data χ2(296, N = 1350) = 2331.02, p < .001, CFI = .893, SRMR = .132, RMSEA = .071, .069 < ε < .074.3 Of the 8 hypothesized direct effects of MRRG gameplay on personality, cognitions, social behavior, and alcohol consumption, all achieved statistical significance. This model is depicted in Figure 2a.
Mediational model
Consistent with Hypothesis 2, a mediational model was specified in which MRRG gameplay was predicted to affect alcohol use in part because of its effects of increasing sensation seeking and rebelliousness and making alcohol consumption attractive in terms of prototype perceptions, expectancies, and affiliations. In order to test this mediational model, the initial direct effects model was modified to include direct effects of Wave 1 Sensation Seeking, Rebelliousness, Alcohol Prototype, Expectancies, and Friend Drinking on the Wave 2 and Wave 3 Alcohol Consumption latent variable.
This mediational model provided a reasonable fit of the data, χ2(286, N = 1350) = 2152.66, p < .001, CFI = .902, SRMR = .120, RMSEA = .070, .067 < ε < .072, and a significantly better fit than the direct effects model, χ2(10, N = 1350) = 178.36, p < .001. This model was then trimmed of all non-significant paths. This trimmed model also provided a reasonable fit of the data, χ2(288, N = 1350) = 2153.49, p < .001, CFI = .902, SRMR = .120, RMSEA = .069, .067 < ε < .072, was significantly better than the direct effects model, χ2(8, N = 1350) = 177.53, p < .001, and did not fit worse than the less parsimonious full mediational model, χ2(2, N = 1350) = .83, p > .25. It is depicted in Figure 2b. According to this model, MRRG gameplay affects alcohol consumption in part because it is associated with an increase in sensation seeking, positive expectancies regarding the effects of drinking, and increasingly positive perceptions of and associations with those who drink. Despite these mediated effects, MRRG gameplay continued to be associated with significant direct effects on alcohol consumption at each wave in time.
Figure 2b.

Trimmed mediational model for alcohol use. All exogenous variables intercorrelated.
Discussion
Among those who play video games, , higher initial levels of mature-rated, risk glorifying video game play were associated with greater levels of alcohol use across multiple waves of data, and multiple measures of alcohol consumption. Indeed, alcohol use increased exponentially over time and the rate of increase was a function of gameplay. A latent variable structural equation model found support for both direct and indirect effects of initial MRRG video gameplay on alcohol consumption, controlling for prior levels of consumption at each measurement period. In addition, MRRG gameplay was found to be associated with increases in both personality variables (sensation seeking and rebelliousness) and attitudinal tolerance for deviance (positive perceptions of and affiliation with those who drink and positive expectancies regarding the effects of drinking). Although the mediational model provided a significant improvement in fit relative to a direct effects model, inclusion of mediational paths did not eliminate the direct effects of video gameplay. Given that such direct effects persist in subsequent models of other deviant behavior, we will consider accounts of these effects after presenting those models.
Insofar as alcohol consumption is not the focus of any video games, nor are we aware of any game that rewards drinking and drunkenness, it is difficult to conceive these effects in behavioral simulation terms. Rather, we propose that these effects are best construed in terms of identification with protagonists in mature-rated and risk-glorifying games for whom drinking and drunkenness are consistent with their deviant character. This interpretation is supported by the indirect effects in the structural model: MRRG gameplay had effects by virtue of its association with increased (a) sensation seeking, (b) positive expectancies regarding the effects of alcohol, and (c) positive perceptions of and association with peers who drink. Although MRRG gameplay was associated with increased rebelliousness, contrary to predictions this variable did not appear to mediate the effects of gameplay on alcohol consumption.
In sum, these findings are consistent with the notion that games do more than entrain specific behavioral scripts integral to the particular type of game (e.g., aggressive games → aggressive behaviors). Play of mature-rated and risk-glorifying games would appear to result in personality development and attitude change consistent with the values of characters enacted in such games and indicative of a growing tolerance for deviant others and generally deviant behavior.
Cigarette Smoking
Few studies have examined the association of playing video games and cigarette smoking. Among those that have, there are conflicting patterns of results. In an early study, Groër, Thomas, Droppleman, and Younger (1994) found a positive relationship between playing video games and smoking. On the other hand, Desai, Krishnan-Sarin, Cavallo, and Potenza (2010) found no relation between time spent playing video games and reported smoking in adolescents (see also Carson, et al., 2011). Shi and Mao (2011) found that time spent playing video games on weekdays was positively associated with cigarette smoking, although hours spent playing on weekends was negatively associated with smoking. With respect to problematic video gaming, Desai et al. (2010) found a significant positive association with cigarette smoking whereas Walther et al. (2012) found no relation.
As with alcohol consumption, we propose that these inconsistent effects are in part a consequence of not being sufficiently precise in identifying the kinds of games that participants play. In the current study, we predicted that increased play of mature-rated, risk glorifying games would be associated with increased smoking in adolescents. As with alcohol consumption, initial analyses used a repeated measures approach to examine the association of MRRG game play with change in individual measures of cigarette smoking over time. Subsequently, structural equation modeling was used to examine potential mediators of the association of MRRG gameplay and smoking defined as a latent variable with multiple indicators. The mediators used in these smoking models involved the personality variables of increased sensation-seeking and rebelliousness, and attitudinal tolerance of deviance in the form of increased association with deviant others (friends who smoke) and positive expectancies regarding the effects of smoking.
Measures
Cigarette smoking measures
Measures of smoking were collected at Waves 0, 1, 2, and 3. Participants were first asked “Have you ever tried smoking a cigarette, even just a puff?” (Yes/No). In addition, they were asked “During the past 30 days, on how many days did you smoke cigarettes? Your choices are none, 1-10 days, 11-29 days, or every day.” For purposes of analysis, responses were coded 0 – 3 respectively. Finally, if they had previously responded that they had tried smoking, they were asked “How many cigarettes have you smoked in your life? Your choices are just a few puffs, 1 to 19 cigarettes, 20 to 100 cigarettes, or more than 100 cigarettes.” For purposes of analysis, responses were coded 1 – 4, respectively. If they had previously responded that they had never tried smoking, then lifetime smoking was coded as 0. A scale based on these items had good reliability at each wave (Wave 0, α = .80; Wave 1, α = .82; Wave 2, α = .79; Wave 3, α = .80).
Friend smoking and smoking expectancies
To assess friend smoking, participants were asked how many of their friends smoke cigarettes (none, some, or most). Although friend smoking was assessed at Waves 0 and 1, smoking expectancies were only measured at Waves 2 and 3. The expectancy measure was composed of six items: I think smoking cigarettes would: (a) help when I am feeling stressed, (b) help me when I'm feeling down or depressed, (c) help me control my weight, (d) make it easier for me to concentrate, (e) help me feel more comfortable with others, and (f) make me look older. Each item involved a four point scale (Strongly Disagree, Disagree, Agree, Strongly Agree). These items were scored so that higher scores reflected more positive expectancies and summed to form a scale (Wave 2, α = .83; Wave 3, α = .88).
Results
Mixed Modeling Repeated Measures Analyses
For modeling the association of video gameplay and various aspects of cigarette smoking over time, we treated each smoking measure separately as a continuous dependent variable assessed at four time points in a factorial linear mixed model. Modeling assumptions, covariates, and estimation procedures were the same as those adopted for the previous analyses of alcohol consumption.
Of primary interest in these analyses were the main effect of MRRG gameplay and the time by gameplay interaction. Across the three analyses, there was a highly significant main effect of MRRG gameplay for each measure of cigarette smoking: (a) ever having smoked, F(1,2457) = 150.24, p < .001, (b) lifetime smoking, F(1,2377) = 156.34, p < .001, and (c) smoking during past month, F(1,1936) = 87.32, p < .001. In addition, there was also a highly significantly interaction of MRRG gameplay and time for each measure of cigarette smoking: (a) ever having smoked, F(3,1854) = 9.20, p < .001, (b) lifetime smoking, F(3,1807) = 22.35, p < .001, and (c) smoking during past month, F(3,1766) = 14.74, p < .001. These effects are depicted in Figures 3a-c. As these figures show, relative to those low in MRRG gameplay, participants who were high in MRRG gameplay showed higher and more rapidly increasing levels of cigarette smoking.
Figures 3 a-c.
Cigarette smoking as a function of time and video game play. Game play is treated as a continuous measure; plotted values represent values one standard deviation above and below the mean in game play after adjusting for the control covariates and each control variable by time interaction. Error bars represent standard errors. VG = video game play. Ever Smoke (0 = No, 1 = Yes). Smoke Last 30 Days (0 = None; 1 = 1-10 Days). Cigarettes in Lifetime (0 = None; 1 = Few puffs; 2 = 1-19 Cigarettes).
Structural Equation Modeling
Correlation matrices
A partial correlation matrix appears in Table 2, along with means and standard deviations for all independent variables of primary interest (Video Game composite scale, Wave 0; Sensation-Seeking, Rebelliousness, and Friend Smoking, Waves 0 and 1; Smoking Expectancies, Waves 2 and 3) and indicators of the latent variable of Cigarette Smoking (Ever Smoked, Lifetime Smoking, Smoked in Last Month; Waves 0, 1, 2, and 3) after covarying the control variables of Age, Gender, Race (white/non-white), Parental Education, Parental Income, Parental Responsiveness, and Parental Demandingness. All correlations in excess of r = .054 are statistically significant. As can be seen, this includes all but 1 of the 210 correlations. Of note, MRRG gameplay is significantly related to all of the other variables in the matrix in the predicted direction. For the purpose of modeling direct and indirect associations of MRRG gameplay and cigarette smoking, structural equation models were applied to the matrix in Table 2 using EQS (Bentler, 1995). In an initial model, Cigarette Smoking was treated as a latent variable with three indicators at each wave. This model showed clear signs of misspecification (linear dependencies) associated with the use of “Ever Smoked” as a latent variable indicator. As a consequence, Cigarette Smoking was treated as a latent variable with two indicators (“Lifetime Smoking” and “Smoked in Last Month”) at each wave.
Table 2. Descriptive statistics and correlations between all variables in the multivariate smoking predictive model†.
| Sm0 | ES0 | LC0 | Sm1 | ES1 | LC1 | Sm2 | ES2 | LC2 | Sm3 | ES3 | |
|---|---|---|---|---|---|---|---|---|---|---|---|
| Smoke Past 30 Days Wave 0 | 1.000 | ||||||||||
| Ever smoke Wave 0 | .327 | 1.000 | |||||||||
| Lifetime Cigarettes Wave 0 | .517 | .844 | 1.000 | ||||||||
| Smoke Past 30 Days Wave 1 | .470 | .343 | .550 | 1.000 | |||||||
| Ever Smoke Wave 1 | .257 | .707 | .616 | .384 | 1.000 | ||||||
| Lifetime Cigarettes Wave 1 | .429 | .668 | .763 | .682 | .839 | 1.000 | |||||
| Smoke Past 30 Days Wave 2 | .301 | .260 | .397 | .428 | .311 | .476 | 1.000 | ||||
| Ever Smoke Wave 2 | .134 | .380 | .323 | .176 | .477 | .410 | .353 | 1.000 | |||
| Lifetime Cigarettes Wave 2 | .265 | .441 | .487 | .380 | .515 | .585 | .657 | .792 | 1.000 | ||
| Smoke Past 30 Days Wave 3 | .208 | .226 | .313 | .290 | .274 | .358 | .521 | .348 | .509 | 1.000 | |
| Ever Smoke Wave 3 | .071 | .260 | .226 | .135 | .344 | .294 | .228 | .515 | .462 | .424 | 1.000 |
| Lifetime Cigarettes Wave 3 | .167 | .326 | .353 | .270 | .405 | .422 | .441 | .534 | .636 | .741 | .780 |
| Videogame Play | .062 | .150 | .156 | .126 | .173 | .178 | .128 | .218 | .224 | .196 | .243 |
| Sensation Seeking Wave 0 | .062 | .186 | .185 | .130 | .209 | .223 | .203 | .255 | .291 | .253 | .276 |
| Rebelliousness Wave 0 | .129 | .218 | .243 | .212 | .246 | .293 | .159 | .183 | .208 | .194 | .153 |
| Friend Smoking Wave 0 | .211 | .316 | .355 | .269 | .316 | .380 | .233 | .246 | .306 | .182 | .207 |
| Sensation Seeking Wave 1 | .046 | .137 | .136 | .147 | .197 | .207 | .217 | .262 | .276 | .259 | .297 |
| Rebelliousness Wave 1 | .122 | .151 | .198 | .222 | .212 | .262 | .216 | .174 | .221 | .217 | .164 |
| Friend Smoking Wave 1 | .151 | .216 | .262 | .288 | .307 | .360 | .263 | .257 | .315 | .178 | .212 |
| Smoke Expectancies Wave 2 | .164 | .153 | .197 | .229 | .184 | .238 | .434 | .253 | .405 | .361 | .232 |
| Smoke Expectancies Wave 3 | .095 | .107 | .134 | .141 | .153 | .180 | .314 | .265 | .359 | .578 | .335 |
| Means | .040 | .129 | .214 | .077 | .172 | .314 | .166 | .342 | .639 | .408 | .492 |
| Standard Deviations | .281 | .335 | .646 | .388 | .377 | .802 | .565 | .474 | 1.087 | .885 | .500 |
| LC3 | VG | SS0 | RB0 | Fr0 | SS1 | RB1 | Fr1 | Exp2 | Exp3 | |
|---|---|---|---|---|---|---|---|---|---|---|
| Lifetime Cigarettes Wave 3 | 1.000 | |||||||||
| Videogame Play | .264 | 1.000 | ||||||||
| Sensation Seeking Wave 0 | .309 | .293 | 1.000 | |||||||
| Rebelliousness Wave 0 | .210 | .177 | .412 | 1.000 | ||||||
| Friend Smoking Wave 0 | .246 | .191 | .233 | .280 | 1.000 | |||||
| Sensation Seeking Wave 1 | .325 | .254 | .687 | .327 | .183 | 1.000 | ||||
| Rebelliousness Wave 1 | .222 | .179 | .360 | .649 | .240 | .424 | 1.000 | |||
| Friend Smoking Wave 1 | .263 | .191 | .231 | .214 | .448 | .243 | .249 | 1.000 | ||
| Smoke Expectancies Wave 2 | .368 | .092 | .129 | .125 | .194 | .191 | .195 | .162 | 1.000 | |
| Smoke Expectancies Wave 3 | .548 | .098 | .181 | .116 | .119 | .206 | .144 | .129 | .442 | 1.000 |
| Means | 1.135 | -.154 | 8.189 | 5.580 | 1.336 | 8.402 | 5.673 | 1.397 | 9.095 | 9.348 |
| Standard Deviations | 1.442 | .957 | 2.505 | 1.905 | .550 | 2.517 | 1.948 | .586 | 3.040 | 3.564 |
Sm = Smoke Past 30 Days; ES = Ever Smoke; LC = Lifetime Cigarettes; VG = Videogame Play; SS = Sensation Seeking; RB = Rebelliousness; Fr = Friend Smoking; Exp = Smoking Expectancies.
All correlations > .054 significant at p < .05, two-tailed.
Sample consists of video game users at baseline; N = 1364
Partial correlations controlling for Age, Gender, Race, Parental Education, Parental Income, Parental Responsiveness, Parental Demandingness
Direct effects model
Consistent with Hypothesis 1, an initial, direct effects model was specified in which MRRG gameplay was used to predict personality variables, smoking expectancies, friend smoking, and cigarette smoking over time after covarying the value of each variable at the previous point in time. All theorized effects appear as arrows in Figure 4a. All exogenous variables were allowed to correlate, including Wave 0 MRRG Gameplay, Sensation Seeking, Rebelliousness, Friend Smoking, and the latent variable of Cigarette Smoking, as well as Wave 2 Smoking Expectancies. MRRG gameplay at Wave 0 was then used to predict (a) Wave 1 Sensation Seeking, Rebelliousness, and Friend Smoking, as well as Wave 3 Smoking Expectancies controlling for their respective first order auto-regressive lags, (b) Wave 2 Cigarette Smoking controlling for its Wave 1 autoregressive lag, and (c) Wave 3 Cigarette Smoking, controlling for its Wave 2 autoregressive lag.
Figure 4a.

Direct effects model for cigarette smoking. All exogenous variables intercorrelated.
This initial direct effects model provided a somewhat poor fit to the data χ2(83, N = 1364) = 1267.69, p < .001, CFI = .885, SRMR = .104, RMSEA = .102, .097 < ε < .107. On the other hand, of the 7 hypothesized direct effects of MRRG Gameplay on personality, friend associations, expectancies, and cigarette smoking all achieved statistical significance. This model is depicted in Figure 4a.
Mediational model
Consistent with Hypothesis 2, a mediational model was specified in which MRRG gameplay was predicted to affect smoking in part because of its effects of increasing sensation seeking and rebelliousness, making smoking attractive in terms of expectancies, and promoting associations with others who smoke. In order to test this mediational model, the initial direct effects model was modified to include direct effects of Wave 1 Sensation Seeking, Rebelliousness, and Friend Smoking on the Wave 2 and Wave 3 Cigarette Smoking latent variable. In addition, Wave 3 smoking was also predicted to be a consequence of Wave 3 Smoking Expectancies.
This mediational model provided a reasonable fit of the data, χ2(76, N = 1364) = 797.46, p < .001, CFI = .930, SRMR = .078, RMSEA = .083, .078 < ε < .089, and a significantly better fit than the direct effects model, χ2(7, N = 1364) = 470.23, p < .001. This model is depicted in Figure 4b after trimming all non-significant paths. This trimmed model also provided a reasonable fit of the data, χ2(79, N = 1364) = 798.38, p < .001, CFI = .930, SRMR = .079, RMSEA = .082 .077 < ε < .087, fit better than the direct effects model, χ2(4, N = 1364) = 469.31, p < .001, and did not fit worse than the less parsimonious full mediational model, χ2(3, N = 1364) = .92, p > .25. According to this model, MRRG gameplay affects cigarette smoking in part because it is associated with an increase in sensation seeking and association with others who smoke, as well as positive expectancies regarding the consequences of smoking. Despite these mediated effects, MRRG gameplay continues to be associated with significant direct effects on cigarette smoking at each wave in time.
Figure 4b.

Trimmed mediational model for cigarette smoking. All exogenous variables intercorrelated.
Discussion
Paralleling effects observed for alcohol use, among those who play video games, high relative to low play of mature-rated, risk glorifying games was associated with greater and exponentially increasing levels of cigarette smoking. A latent variable structural equation model found support for both direct and indirect effects of video gameplay on smoking, controlling for prior levels of smoking at each measurement period. In addition, MRRG gameplay was found to be associated with increases in both personality variables (sensation seeking and rebelliousness) and attitudinal tolerance for deviance (increased association with those who smoke and positive perceptions of smoking). Once again, although the mediational model provided a significant improvement in fit relative to a direct effects model, inclusion of mediational paths did not eliminate the direct effects of video gameplay.
Because smoking is not the focus of any video games, nor are we aware of any games that reward smoking, it is difficult to conceive these effects in behavioral simulation terms. Rather, we propose that these effects are best construed in terms of identification with protagonists in mature-rated and risk-glorifying games for whom smoking is consistent with their deviant character. This interpretation is supported by the indirect effects in the structural model: MRRG gameplay effects were mediated by increased sensation seeking, association with peers who smoke, and positive expectations regarding the effects of smoking. Once again, although MRRG gameplay was associated with increased rebelliousness, contrary to predictions this variable did not appear to mediate the effects of MRRG gameplay on cigarette smoking.
Aggression
As noted earlier, experimental research has generally found that playing violent videogames in a lab setting increases subsequent aggressive behavior and decreases prosocial and cooperative behavior. In addition to lab experiments, correlational evidence indicates that everyday video gameplay is positively related to aggressive behavior (Anderson & Dill, 2000; Bartholow, et al., 2005; although see Ferguson, Garza, Jerabeck, Ramos, & Galindo, 2013; Olson, 2004). Gentile, Lynch, Linder, and Walsh (2004) reported that adolescents exposed to video game violence are more hostile, get into arguments with teachers more frequently, and are more likely to be involved in physical fights (see also Escobar-Chaves, Kelder, & Orpinas, 2002; Rudatsikira, Muula, & Siziya, 2008). Anderson et al. (2007, Study 2) found that associations between videogame violence exposure and violent behavior remained after controlling for gender, general media exposure, and attitudes toward aggression and violence.
In contrast to cross-sectional research and a relatively large body of laboratory-based experimental studies, relatively few longitudinal studies have been conducted on the effects of violent videogame play. In a 5-month longitudinal study of 3rd through 5th graders, Anderson, et al. (2007, Study 3) reported that elementary school children who played violent video games were higher in verbal and physical aggression even after controlling for gender, race, general media exposure, parental involvement in media, hostile attributions, and the corresponding autoregressive lag (Time 1 verbal and physical aggression, respectively). These effects remained despite the fact that these analyses controlled for variables theorized to partially mediate the effects of video gameplay (i.e., hostile attributions). Violent video gameplay was also associated with decreases in prosocial behavior (being helpful, kind, supportive) and grades in school, although neither of these effects survived the addition of autoregressive controls. Anderson, Sakamoto, Gentile, Ihori, Shibuta, et al. (2008) report analyses that combine data from this sample with two Japanese samples that involved slightly shorter time lags. After taking into account gender and baseline aggressiveness, video gameplay had very similar effects of increasing subsequent aggressiveness across cultures. Möller and Krahè (2009) report parallel effects in a 30-month study of 295 German adolescents. Willoughby, Adachi, and Good (2012) report results of a four year study that supports the hypothesis that violent video game play is associated with subsequent increases in aggression, but no support for the reverse hypothesis that aggression increases violent video gameplay.
In contrast to these findings associating violent video gameplay and aggression, Ferguson and his colleagues find no evidence of effects of video game violence exposure and aggression (Ferguson, 2011; Ferguson, et al. 2013; Ferguson, San Miguel, Garza, & Jerabeck, 2012), generally attribute concern over video game violence to “moral panic” (Ferguson, 2008, 2010) and criticize meta-analytic evidence of a link between video game violence and aggression (e.g., Anderson et al., 2010) as due in part to a publication bias in the field (Ferguson, 2007; Ferguson & Kilburn, 2010), a claim rebutted by Bushman, Rothstein, and Anderson (2010).
Given that research on this topic has usually focused on explaining the association of playing violent video games and aggression where effects have been observed, it is not surprising that theorized mediators have centered on thoughts (e.g., hostile attributions) and feelings (e.g., emotional desensitization to the consequences of violence) specific to aggressive behavior. As we have noted, these arguments are consistent with a behavioral simulation logic. In addition to considering attributions and feelings associated with the aggressive actions rewarded in the game, an identity simulation perspective argues that one needs to consider the contextualized meaning of the aggressive act and its impact on one's sense of self. Even in the context of these games, aggression is often a socially deviant act (e.g., non-normative and illegal). In addition, violent video games often involve playing characters with deviant motives. From an identity simulation perspective, taking on the identity of such a character can increase subsequent aggressiveness by affecting one's sense of self (one's values and personal characteristics) and not simply attributions about the intentions of others or feelings regarding the consequences of violence.
The current study tested the hypothesis that the effects of playing mature-rated, risk glorifying games are at least partially mediated by self-perceptions of rebelliousness and sensation seeking. Once again, these hypotheses were tested using structural equation modeling applied to a longitudinal data set. Because the same measures of aggression were not used at all four measurement periods, we did not conduct repeated measures analyses to examine the linear and non-linear associations of video game play with change in aggression over time.
Aggression measures
At Waves 0 and 1, participants were asked “During the past month, how many times did you hit, slap, or shove someone who was not a member of your family?” Participant choices were never, once, twice, or three of more times. In addition, participants were asked “During the past month, how many times were you sent to the school office because of fighting?” using the same response choices. Unfortunately, these two measures were not highly correlated at either Wave 0, r(N = 5016) = .27, p < .001, or Wave 1, r(N = 5016) = .29, p < .001, and as a consequence scales created by standardizing and combining these variables had low reliabilities (Wave 0, α = .43; Wave 1, α = .45). Nonetheless, analyses based on scales created by summing these items yielded very similar results as analyses using either of the two variables treated separately. Results are therefore reported based on the scale scores.
The previous aggression measures were not asked at Waves 2 and 3. Instead, participants were asked whether during the last 30 days they had never, rarely, some of the time, or a lot of the time gotten into fights. At Wave 3 this question was only asked of participants under the age of 18 and as a consequence all structural models were similarly restricted.
Results
Structural Equation Modeling
Because the Wave 0 and Wave 1 measures of aggression were different from those collected at Waves 2 and 3, a mixed modeling approach that examined change over all four waves of time was not feasible. We therefore restricted ourselves to a structural modeling approach.
Correlation matrices
A partial correlation matrix appears in Table 3, along with means and standard deviations for all variables of primary interest (MRRG Video Game composite scale, Wave 0; Sensation-Seeking, Rebelliousness, and Aggression, Waves 0 and 1, Fighting Waves 2 and 3) after covarying the control variables of Age, Gender, Race (white/non-white), Parental Education, Parental Income, Parental Responsiveness, and Parental Demandingness. All correlations in the table are statistically significant. For the purpose of modeling direct and indirect associations of MRRG gameplay and aggression, structural equation models were applied to the matrix in Table 3 using EQS (Bentler, 1995).
Table 3. Descriptive statistics and correlations between all variables in the multivariate aggression prediction model†.
| VG | SS0 | RB0 | SS1 | RB1 | AG0 | AG1 | Fight2 | Fight3 | |
|---|---|---|---|---|---|---|---|---|---|
| Videogame play | 1.000 | ||||||||
| Sensation Seeking Wave 0 | .303 | 1.000 | |||||||
| Rebelliousness Wave 0 | .202 | .342 | 1.000 | ||||||
| Sensation Seeking Wave 1 | .267 | .676 | .295 | 1.000 | |||||
| Rebelliousness Wave 1 | .224 | .345 | .645 | .436 | 1.000 | ||||
| Aggression Wave 0 | .154 | .175 | .417 | .150 | .309 | 1.000 | |||
| Aggression Wave 1 | .160 | .174 | .285 | .247 | .389 | .460 | 1.000 | ||
| Fights Wave 2 | .206 | .248 | .266 | .227 | .271 | .216 | .196 | 1.000 | |
| Fights Wave 3 | .139 | .212 | .201 | .164 | .152 | .248 | .186 | .355 | 1.000 |
| Means | -.417 | 7.568 | 5.216 | 7.846 | 5.372 | -.137 | -.104 | .353 | .266 |
| Standard Deviations | .919 | 2.378 | 1.602 | 2.436 | 1.758 | 1.418 | 1.401 | .693 | .617 |
VG = Videogame Play; SS = Sensation Seeking; RB = Rebelliousness; AG = Aggression Scale.
All correlations significant at p < .01, two-tailed.
Sample consists of video game users at baseline who were under the age of 18 at Wave 3; N = 597
Partial correlations controlling for Age, Gender, Race, Parental Education, Parental Income, Parental Responsiveness, Parental Demandingness
Direct effects model
Consistent with Hypothesis 1, an initial, direct effects model was specified in which MRRG gameplay was used to predict personality variables and aggression over time after covarying the value of each variable at the previous point in time. All theorized effects appear as arrows in Figure 5a. All exogenous variables were allowed to correlate. MRRG Gameplay at Wave 0 was then used to predict (a) Wave 1 Sensation Seeking, Rebelliousness, and Aggression (b) Wave 2 Fighting controlling for Wave 1 Aggression, and (c) Wave 3 Fighting, controlling for its Wave 2 autoregressive lag.
Figure 5a.

Direct effects model for aggressive behavior. All exogenous variables intercorrelated.
This initial direct effects model provided a somewhat poor fit to the data χ2(20, N = 597) = 201.70, p < .001, CFI = .87, SRMR = .102, RMSEA = .123, .108 < ε < .139. On the other hand, 6 of the hypothesized direct effects of MRRG Gameplay on personality and aggression achieved statistical significance, and a seventh approached conventional levels of significance. This model is depicted in Figure 5a.
Mediational model
Consistent with Hypothesis 2, a mediational model was specified in which MRRG gameplay was predicted to affect aggression in part because of its effects of increasing sensation seeking and rebelliousness. In order to test this mediational model, the initial direct effects model was modified to include direct effects of Wave 1 Sensation Seeking, and Rebelliousness on the Wave 2 and Wave 3 measures of Fighting.
This mediational model continued to provide somewhat poor fit of the data, χ2(16, N = 597) = 170.91, p < .001, CFI = .889, SRMR = .080, RMSEA = .127, .110 < ε < .145, although it fit substantially better than the direct effects model, difference χ2(4, N = 597) = 30.79, p < .001. This model is depicted in Figure 5b after trimming all non-significant paths. This trimmed model also provided a somewhat poor fit of the data, χ2(18, N = 597) = 172.87, p < .001, CFI = .889, SRMR = .083, RMSEA = .120, .104 < ε < .136, although it was significantly better than the direct effects model, χ2(2, N = 597) = 28.83, p < .001, and not significantly worse than the full mediational model, difference χ2(2, N = 597) = 1.96, p > .25. According to this model, MRRG gameplay affects aggression in part because it is associated with an increase in sensation seeking (at both Wave 2 and 3) and rebelliousness (at Wave 2). Despite these mediated effects, MRRG gameplay continued to be associated with significant direct effects on aggression at Wave 2.
Figure 5b.

Trimmed mediational model for aggressive behavior. All exogenous variables intercorrelated.
Discussion
Among those who played video games, higher initial levels of mature-rated, risk glorifying video game play were associated with greater levels of aggression across multiple measures and multiple waves of data. Consistent with predictions, a path analytic structural equation model found support for both direct and mediated effects of MRRG gameplay on aggression, controlling for prior levels of aggression at each measurement period. Unlike previous models of alcohol consumption and smoking, the effect of MRRG gameplay on aggression was partially mediated by increased rebelliousness. Once again, although the mediational model provided a significant improvement in fit relative to a direct effects model, inclusion of mediational paths did not eliminate the direct effects of MRRG gameplay.
We have argued that aggression, alcohol use, and smoking are all deviant behaviors for adolescents, and that their observed association with mature-rated video gameplay is consistent with an identity simulation account. However, unlike alcohol consumption and smoking, aggression often is the focus of mature-rated and risk-glorifying video games, and aggression is explicitly rewarded in games such as Spiderman II, Manhunt, and Grand Theft Auto. As a consequence, both behavioral and identity simulation perspectives yield plausible accounts of the observed direct effects on aggression, although the indirect paths via personality development are more consistent with the hypothesis that video gameplay influences subsequent behavior at least in part because of its effects on higher level self-perception of personal characteristics.
Behavioral Deviance: Delinquency, Risky Sex, Alcohol, and Smoking
As noted earlier, our approach is similar to that of problem behavior theory (Jessor, 1987; Jessor & Jessor, 1977) in proposing a general, underlying common structure to adolescent risk behaviors. For Jessor and his colleagues, these behaviors included alcohol use, cigarette smoking, aggression, reckless driving, risky sex, and delinquent behavior. Having examined the relation of video gameplay to reckless driving in previous research (Hull et al., 2012) and drinking, smoking, and aggression in the current study, we now turn our attention to delinquency and risky sex.
To our knowledge no one has investigated the relation of video gameplay to risky sex. Although some studies have examined the relation of video gameplay to delinquent and criminal behavior, the results of these studies are mixed. Some researchers report a positive association (e.g., Anderson & Dill, 2000; Holtz & Appel, 2011; Hopf, Huber, & Weiβ, 2008), and others have found no relation (Ferguson & Cricket Meehan, 2010; Ferguson, Cruz, Martinez, Rueda, Ferguson, & Negy, 2008; Ferguson, Rueda, Cruz, Ferguson, Fritz, & Smith, 2008).
Consistent with an identity simulation approach and our previous models, we hypothesized that MRRG gameplay would be related to both delinquent and sexual behavior and that these relations would be mediated by increased rebelliousness and sensation seeking. Unlike our previous models, this analysis was tested using cross-sectional data: The measures of both delinquent and sexual behavior were only available at Wave 3. As a consequence, it was not possible to examine change over time for either variable. In addition, whereas measures of attitudes toward the act (i.e., expectancies) and toward others who act similarly (i.e., prototypes, friends) were available for use as mediators in previous models, these were not collected for delinquent and sexual behavior. Given that the theorized mediators of MRRG game effects were identical for both delinquent behavior and risky sex (sensation seeking and rebelliousness), the data were analyzed by specifying a single model that included both outcome variables and comparing the fit of direct and indirect effects models.
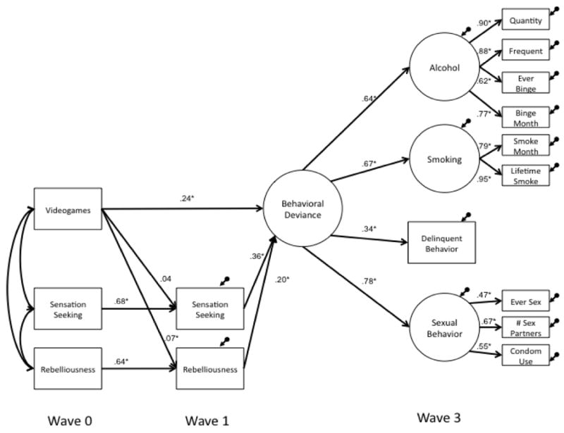
To this point, the argument that adolescent risk behaviors share a common underlying structure has been reflected in the fact that we have adopted parallel logic in modeling the relation of MRRG gameplay and broad range of adolescent risk behaviors. In the current analyses, we adopt a formal test of this hypothesis by specifying a final model in which the specific domains of adolescent risk behaviors are treated as subordinate variables nested within a superordinate latent variable of “behavioral deviance.” In order to broaden the test of this analysis, we include not only Wave 3 measures of delinquency and risky sex, but also alcohol use and cigarette smoking. Unfortunately, it was not possible to include measures of aggression because the Wave 3 measures of aggression were only collected for individuals under the age of 18 and the measures of delinquency and risky sex were included only for individuals over the age of 18.
Measures
Delinquent behavior
Delinquent behavior was assessed with nine measures collected at Wave 3. This measure was also restricted to individuals over the age of 18. Participants were asked the number of times in the past year that they had (a) run away from home, (b) stolen or tried to steal something worth $5 or less, (c) attacked someone with the idea of seriously hurting or killing him/her, (d) been involved in gang fights, (e) hit or threatened to hit one of their parents, (f) been loud, rowdy, or unruly in a public place, (g) taken a vehicle for a ride without the owner's permission, (h) used force or strong-arm methods to get money or things from a teacher or other adult at school, and (i) begged for money or things from strangers. Participant choices were Never, Once, Twice, Three times, Four, and Five or more times. These items were standardized and summed to form a scale (Wave 6, α = .61).
Sexual behavior
Questions regarding sexual behavior were only asked of participants 18 years of age or older. For these questions, sexual intercourse was defined as having vaginal or anal sex. Participants were first asked whether they had ever had sexual intercourse (Yes/No). If they answered “Yes,” they were asked the age at which they had first had sexual intercourse. All participants were then asked, “With how many people have you had sexual contact, including vaginal, anal, or oral sex?” (emphasis in original); “How many times have you ever had a sexually transmitted disease also called an STD?” (Never, Once, Twice, Three times, Four, Five or more times), and “How many times have you had intercourse with someone who is not a serious or steady dating partner and not used a condom?” (emphasis in original); (Once, Twice, Three times, Four, Five or more times). Because reports of sexually transmitted diseases were so rare, this variable was not included in our statistical models. In addition, because the question of age of first intercourse was only asked of those participants who had had intercourse, this variable was also not included in our statistical models (insofar as its inclusion would dramatically reduce the sample size), although it was included in subsidiary analyses.
Results
Structural Equation Modeling
Correlation matrices
A partial correlation matrix appears in Table 4, along with means and standard deviations for all independent variables of primary interest (MRRG Video Game composite scale, Wave 0; Sensation-Seeking and Rebelliousness, Waves 0 and 1) as well as four measures of behavioral deviance at Wave 3: a latent variable of Alcohol Consumption (Quantity, Frequency, Ever Binged, Binged Last Month), a latent variable of Cigarette Smoking (Lifetime Smoking, Smoking in Last Month), Delinquent Behavior, and Sexual Behavior (Ever had Sex, Number of Sex Partners, Sex without a Condom) after covarying associations with Gender, Race (white/non-white), Parental Education, Parental Income, Parental Responsiveness, and Parental Demandingness. All but 2 of the 105 correlations in the table are statistically significant in the predicted direction. For the purpose of modeling direct and indirect associations of MRRG gameplay and behavioral deviance, structural equation models were applied to the matrix in Table 4 using EQS (Bentler, 1995).
Table 4. Descriptive statistics and correlation between all variables in the multivariate model predicting deviant behavior (Risky Sex, Delinquent Behavior, Alcohol, and Smoking Matrix)†.
| VG | SS0 | Reb0 | SS1 | Reb1 | AQ3 | AF3 | BG3 | EB3 | Sm3 | LC3 | |
|---|---|---|---|---|---|---|---|---|---|---|---|
| Videogame Play | 1.000 | ||||||||||
| Sensation Seeking Wave 0 | .246 | 1.000 | |||||||||
| Rebelliousness Wave 0 | .154 | .449 | 1.000 | ||||||||
| Sensation Seeking Wave 1 | .210 | .687 | .332 | 1.000 | |||||||
| Rebelliousness Wave 1 | .172 | .355 | .654 | .409 | 1.000 | ||||||
| Alcohol Quantity Wave 3 | .174 | .278 | .114 | .258 | .197 | 1.000 | |||||
| Alcohol Frequency Wave 3 | .156 | .241 | .087 | .202 | .142 | .797 | 1.000 | ||||
| Binge Past Month Wave 3 | .142 | .203 | .096 | .183 | .158 | .696 | .676 | 1.000 | |||
| Ever Binge Wave 3 | .225 | .215 | .104 | .226 | .181 | .537 | .548 | .495 | 1.000 | ||
| Smoke Past 30 Days Wave 3 | .160 | .271 | .244 | .304 | .282 | .290 | .240 | .248 | .219 | 1.000 | |
| Lifetime Cigarettes Wave 3 | .226 | .353 | .239 | .359 | .255 | .372 | .350 | .343 | .388 | .755 | 1.000 |
| Delinquent Behavior Wave 3 | .089 | .134 | .223 | .177 | .304 | .206 | .147 | .215 | .157 | .191 | .202 |
| Ever had Sex Wave 3 | .205 | .260 | .096 | .189 | .065 | .328 | .367 | .228 | .345 | .224 | .337 |
| Number of Sex Partners Wave 3 | .188 | .206 | .198 | .230 | .155 | .348 | .279 | .323 | .238 | .309 | .287 |
| Sex without Condom Wave 3 | .190 | .171 | .153 | .207 | .185 | .244 | .205 | .217 | .248 | .186 | .205 |
| Means | .149 | 8.895 | 6.010 | 9.037 | 6.000 | 1.737 | 1.832 | .890 | .597 | .642 | 1.629 |
| Standard Deviations | .931 | 2.474 | 2.139 | 2.506 | 2.097 | 1.611 | 1.584 | 1.362 | .491 | 1.074 | 1.561 |
| DB3 | ES3 | SP3 | Con3 | |
|---|---|---|---|---|
| Delinquent Behavior Wave 3 | 1.000 | |||
| Ever had Sex Wave 3 | .060 | 1.000 | ||
| Number Sex Partners Wave 3 | .158 | .288 | 1.000 | |
| Sex without Condom Wave 3 | .180 | .191 | .435 | 1.000 |
| Means | .400 | .787 | 4.141 | 572 |
| Standard Deviations | 5.195 | .410 | 5.738 | 1.254 |
VG = Videogame Play; SS = Sensation Seeking; RB = Rebelliousness; AQ = Alcohol Quantity; AF = Alcohol Frequency; BG = Binge in Past 30 Days; EB = Ever Binge; Sm = Smoke Past 30 Days; LC = Lifetime Cigarettes; DB = Delinquent Behavior; ES = Ever had Sex; SP = Number of Sex Partners; Con = Sex without Condom.
All correlations > .065 significant at p < .05, two-tailed.
Sample consists of video game users at baseline who were ≥ 18 years at Wave 3; N = 601
Partial correlations controlling for Age, Gender, Race, Parental Education, Parental Income, Parental Responsiveness, Parental Demandingness
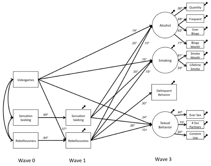
Direct effects model
An initial, direct effects model was specified in which MRRG gameplay was used to predict personality variables after covarying the value of each variable at the previous point in time. Because the measures of delinquent and sexual behavior were measured only at Wave 3, the measures of behavioral deviance were modeled without autoregressive lags. All theorized effects appear as arrows in Figure 6a. All exogenous variables were allowed to correlate. Gameplay at Wave 0 was then used to predict (a) Wave 1 Sensation Seeking and Rebelliousness, and (b) Wave 3 Alcohol Consumption, Smoking, Delinquent Behavior, and Sexual Activity.
Figure 6a. Direct effects model for alcohol use, smoking, delinquent, and risky sexual behavior.

This initial direct effects model provided a poor fit to the data χ2(85, N = 601) = 664.92, p < .001, CFI = .836, SRMR = .168, RMSEA = .107, .099 < ε < .114. On the other hand, 5 of the 6 hypothesized direct effects of MRRG Gameplay achieved statistical significance. The sixth direct effect associating MRRG Gameplay and Wave 1 Sensation Seeking (controlling for Wave 0 Sensation Seeking) was not significant despite the fact that it had achieved significance in all of the previous models. The direct effects model is depicted in Figure 6a.
Mediational model
Next, a mediational model was specified in which MRRG gameplay was predicted to affect behavioral deviance in part because of its effects of increasing sensation seeking and rebelliousness. In order to test this mediational model, the initial direct effects model was modified to include direct effects of Wave 1 Sensation Seeking and Rebelliousness on the Wave 3 measures of behavioral deviance.
Although this mediational model provided a mediocre fit of the data, χ2(77, N = 601) = 456.75, p < .001, CFI = .893, SRMR = .114, RMSEA = .091, .083 < ε < .099, it fit substantially better than the direct effects model, difference χ2(8, N = 601) = 208.17, p < .001. This model is depicted in Figure 6b after trimming all non-significant paths, χ2(80, N = 601) = 461.54, p < .001, CFI = .892, SRMR = .117, RMSEA = .089, .081 < ε < .097. This trimmed model fit substantially better than the direct effects model, χ2(5, N = 601) = 203.28, p < .001, and was not significantly different from the full mediational model, difference χ2(3, N = 601) = 4.79, p > .15. According to this model, MRRG gameplay affects deviant behavior (alcohol consumption, smoking, delinquent behavior, as well as a near significant association with sexual behavior) in part because it is associated with an increase in rebelliousness. Despite these mediated effects, MRRG gameplay continues to be associated with significant direct effects on alcohol consumption and smoking (as in previous models) as well as sexual behavior.
Figure 6b. Trimmed mediational model for alcohol use, smoking, delinquent, and risky sexual behavior.

Hierarchical mediational model
Finally, a mediational model was specified in which alcohol consumption, smoking, delinquent behavior, and sexual behavior all served as indicators of a single hierarchical latent construct: Behavioral Deviance. Video gameplay was predicted to affect this variable both directly and indirectly through its effects of increasing sensation seeking and rebelliousness. This hierarchical mediational model provided a relatively good of the data, χ2(82, N = 601) = 317.92, p < .001, CFI = .933, SRMR = .057, RMSEA = .069, .061 < ε < .077. The model is depicted in Figure 6c.
Figure 6c. Mediated hierarchical model for alcohol use, smoking, delinquent, and risky sexual behavior.

Subsidiary Analyses
In order to more completely explore our data, two sets of analyses were conducted to examine the relationship of our outcome measures with patterns of gaming and the gender of gamers.
Video Game Players versus Non-players
As noted throughout this manuscript, the hypothesized relations of MRRG gameplay and behavioral deviance were tested using only those who play video games. This was done in order to control for individual differences associated with the choice to play or not play games as opposed to the effects of the types of games that are played. Although individuals who play MRRG games are hypothesized to engage in more deviant behaviors than those who play non-MRRG games, whether playing versus not playing video games in general is associated with deviant behavior is a separate question. It is not at all clear that players of non-MRRG games should be similar to non-players in deviant behavior: Play of non-MRRG games might actually be associated with reduced deviant behavior depending on the nature of the game and the social consequences of playing games in general.
As noted previously, our measure of mature-rated video game play included an option of “I don't play video games.” We used this to create our own dichotomous measure of any video gameplay. As can be seen in Table 5, playing versus not playing video games is unrelated to any of our measures of deviant behavior after controlling for demographics and parental practices. This is consistent with the argument that video gameplay in general is not linked to problematic behavior and provides a potential explanation for some of the inconsistent effects of gameplay seen in earlier research. What may not be obvious is that this lack of an effect, combined with the previous evidence that play of MRRG games is associated with high levels of deviant behavior, implies that playing non-MRRG games is associated with low levels of deviant behavior relative to non-players. Subsequent analyses provide support for this inference. As can be seen in Figure 7, those who played video games but responded to our mature-rated gameplay measure with “Never” (players of non-MRRG games) are lower than those who respond “I don't play video games” on standardized measures of all of our risk behavior measures assessed at Wave 3. Using post-hoc tests in a series of oneway ANOVAs, differences between these two sets of respondents achieved statistical significance (Tukey HSD, p ≤ .05) for all measures of drinking and smoking, some measures of sexual behavior (ever had sex, number of partners), but neither fighting nor delinquency. In other words, whereas MRRG game players are above average in deviant behavior, non-game-players are average in deviant behavior (as well as those who play MRRG games “sometimes” or “once in a while”), and non-MRRG game players are below average in deviant behavior. The exact reasons for these differences are unclear. They may stem from playing pro-social games that function to reduce deviant behavior (Gentile, Anderson, Yukawa, Ihori, Saleem, Ming, et al, 2009). Or perhaps they may stem from the fact that game playing often takes place at home and may generally reduce exposure to peers who are increasingly engaged in problem behaviors over the course of adolescence. From this perspective, those who play MRRG games “All the time” may have in effect functionally replaced their deviant peer network with an even more deviant, albeit virtual, social group.
Table 5. Partial Correlations of Videogame Play, Specific Games, and Variables of Interest†.
| Play/Don't Play Videogames | Spiderman II | Manhunt | GTA | VG Scale | |
|---|---|---|---|---|---|
| Sensation Seeking | .06** | .07** | .14** | .22** | .27** |
| Rebelliousness | .05* | -.01 | .09** | .16** | .17** |
| Ever Try Cigarettes | .00 | .04 | .09** | .26** | .25** |
| Smoking past Month | .02 | .06* | .05 | .20** | .18** |
| Lifetime Smoking | .03 | .05* | .12** | .26** | .26** |
| Alcohol Quantity | -.03 | .05 | .10** | .26** | .25** |
| Alcohol Frequency | -.02 | .03 | .10** | .25** | .22** |
| Ever Binge | -.01 | .05 | .12** | .27** | .27** |
| Binge past Month | .00 | .03 | .09* | .20** | .20** |
| Fights | -.02 | .00 | .18** | .10* | .15** |
| Delinquent Behavior | .03 | .08* | .02 | .09* | .12* |
| Ever had Sex | .02 | .05 | .09* | .24** | .24** |
| Number of Sex Partners | .01 | .06 | .10* | .18** | .19** |
| Sex without a Condom | .03 | .08* | .06 | .15** | .18** |
| Age of First Sex | -.01 | -.07 | -.09 | -.19** | -.22** |
VG = Videogame Play; GTA = Grand Theft Auto. Sensation Seeking and Rebelliousness measured at Wave 1; all other variables measured at Wave 3.
p < .05;
p < .001, two-tailed.
All N > 500.
Partial correlations controlling for Age, Gender, Race, Parental Education, Parental Income, Parental Responsiveness, Parental Demandingness.
Figure 7. Behavioral deviance z-scores by response category for video gameplay.
Individual Games
A corollary of the argument that playing character-based video games involves an identity simulating process is that characters and motives matter. Identification with a superhero who is aggressive in the service of a moral motive should be associated with qualitatively different consequences than identification with a psychotic killer or an underworld thug. Although we have very restricted data with which to assess this hypothesis, it is possible to re-analyze the data to assess the extent to which reports of playing different video games were associated with different patterns of deviant behavior with the specific prediction that play of Spiderman II would be less predictive of deviance than play of Manhunt or Grand Theft Auto III (GTA). The results appear in Table 5 in the form of partial correlations that statistically control for background demographics and parental practices. Consistent with expectations, Spiderman II was associated with fewer and weaker correlations than either Manhunt or GTA. Of 15 specific comparisons between the correlations observed for Spiderman II versus those for GTA, 13 were statistically significant in the predicted direction (t-tests on r to Z transformed values; eleven tests, p < .05, two-tailed; two tests, p < .05, one-tailed).4 It should be noted that these differences were not initially hypothesized and are not consistent with patterns observed in our earlier article on reckless driving (Hull et al., 2012). Nonetheless, the pattern is somewhat striking and it is worth systematically pursuing character-based effects in future research.
In addition to findings for individual games, Table 5 also includes results for our MRRG game scale. Not surprisingly, the scale yielded the strongest and most consistent results for all outcome variables. Although the MRRG game scale results are for the most part redundant with the implications of earlier analyses, the finding for Age of First Sex is new. This variable was excluded from structural equation models due to its constraining influence on sample size. The observed relation of sexual debut with MRRG gameplay parallels our other effects (after scoring is reversed) and is consistent with the argument by Jessor et al. (1995) that sexual precocity is an indicant of a more general problem behavior syndrome.
Gender
Boys were significantly more likely than girls to report playing video games on our dichotomous measure of play, χ2(1) = 1452.96, p < .001, more likely to report playing Spiderman II, χ2(1) = 120.07, p < .001, Manhunt, χ2(1) = 61.27, p < .001, and Grand Theft Auto III, χ2(1) = 1452.96, p < .001, and scored higher on our measure of MRRG games, t(2017) = 19.31, p < .001. In addition, boys scored higher than girls on Sensation Seeking, t(4563) = 8.08, p < .001, and Rebelliousness, t(4481) = 14.08, p < .001, at Wave 1, and by Wave 3 were higher on all measures of alcohol consumption (quantity, t(2596) = 4.94, p < .001; frequency, t(2680) = 3.39, p = .001; ever having binged, t(2686) = 7.08, p < .001; binged in the past month, t(2431) = 7.11, p < .001), smoked in the past month, t(2680) = 2.34, p < .02, lifetime smoking, t(2673) = 3.37, p < .001, fighting, t(1030) = 5.31, p < .001, delinquency, t(1388) = 3.56, p < .001, number of sex partners, t(1426) = 4.51, p < .001, and non-use of condoms, t(1194) = 2.63, p < .01. Boys and girls did not differ in their reports of ever having tried smoking, t(2713) = 1.38, p = .17, ever having had sex, t(1543) = 1.59, p = .11, or age of first intercourse, t(1006) = -1.78, p = .08.
Although boys and girls were markedly different in video gameplay and on most measures of behavioral deviance, they were remarkably similar in their patterns of association between video gameplay and behavioral deviance. Indeed, of the 75 correlations in Table 5, only 9 were significantly different for boys and girls as revealed in a significant interaction (p < .05) of gender and gameplay in a series of ANOVAs where gameplay was treated as a continuous variable. Of the 9 interactions, 6 revealed a stronger association of gameplay and outcomes for girls, whereas 3 revealed a greater association of gameplay and outcomes for boys. Given the number of tests that were conducted and the paucity and inconsistency of effects, we are hesitant to draw any conclusions regarding gender differences in the associations of MRRG gameplay and measures of behavioral deviance.
General Discussion
Across a wide variety of measures, MRRG gameplay was associated with deviant adolescent risk behavior including excessive alcohol use, cigarette smoking, aggression, delinquency, and risky sex. With respect to drinking and smoking, differences associated with MRRG gameplay that were observed at Wave 0 not only continued over time, but increased in magnitude. In addition, these associations were partially mediated by increased sensation seeking, positive perceptions of and affiliations with those who drink and smoke, and positive expectations of the consequences of drinking and smoking. Similar effects were observed for aggression, delinquent behavior, and risky sex. The effects of MRRG gameplay on aggression and delinquency were partially mediated by increased rebelliousness, whereas its effects on aggression and risky sex were partially mediated by increased sensation seeking.
The similarity of these effects across a broad range of dependent variables supports the proposition that MRRG gameplay as defined in the current study increases risk behaviors in adolescents because it promotes general behavioral deviance and this is in part a consequence of its effects on personality characteristics, specific attitudes toward deviant behavior in oneself and others, and affiliation with deviant peers. In further support of this analysis, a formal model that postulated a single latent construct underlying drinking, smoking, delinquent and risky sexual behavior provided a good fit of the observed data. We have labeled this latent construct “behavioral deviance” and feel that these results are consistent with the observations of others regarding common sources of adolescent risk behavior (e.g., Donovan, Jessor, & Costa, 1991; Jessor, 1987; Jessor & Jessor, 1977).
According to what we have termed an identity simulation account, these effects are a consequence of identification with deviant video game characters (e.g., Fischer, Kastenmüller, & Greitemeyer, 2010; Konijn et al., 2007) and self-perception of correspondent deviant personality characteristics and attitudes (e.g., Uhlmann & Swanson, 2004; Fischer et al., 2009; Hull et al., 2012). Although we do not have measures of the extent to which participants identify with game characters in the current research, we can distinguish protagonists in the games they report playing in terms of their motives and values. Specifically, in Grand Theft Auto III, the primary character is an underworld thug working his way up the criminal hierarchy, whereas in Spiderman II the primary character is a superhero using his powers to fight villains. Although these games are similar insofar as both lend themselves to unlimited aggressive behavior, in support of the proposition that the character and motives of the protagonist matters, 13 of 15 specific comparisons between these two games were statistically significant: Play of GTA III was associated with greater behavioral deviance than play of Spiderman II. These differences even extend to our primary measure of aggression.
Interpretative Issues
Research always raises as many issues as it addresses. We would like to focus on two issues with regard to the present research: (a) Why do direct effects linking gameplay and deviant behavior continue to exist after accounting for the proposed mediators? and (b) How do the results bear on questions regarding potential causal, reverse causal, and spurious accounts of the association of video gameplay and adolescent problem behaviors?
Accounting for the direct effects of video gameplay
Despite evidence for our hypothesized mediators, direct effects of MRRG gameplay remain in all of our analyses. Although it is possible that these effects are a consequence of inadequate assessment of our mediators, we feel that it is more likely that they represent variables that were not included in our research. Insofar as experimental research has demonstrated that in-game rewards of aggressive and delinquent behavior increase subsequent aggression (Carnagey & Anderson, 2005) and delinquency (Fischer, Aydin, Kastenmüller, Frey, & Fischer, 2012), and our participants report playing such games, it is likely that some of the direct effects associated with aggressive and delinquent behavior are a consequence of basic learning principles (e.g., instrumental conditioning and generalization).
Although behavioral simulation provides a reasonable account of direct effects of gaming on aggression and delinquency, it is difficult to account for increased levels of drinking, smoking, and risky sex in terms of in-game rewards and virtual reinforcement. We propose that these behaviors are best viewed to be consequences of the fact that mature-rated, risk glorifying games often promote protagonists who represent non-normative and anti-social values. Alcohol use, smoking, and risky sex are consistent with these characters' deviant personae. From this perspective, direct effects of video gameplay may reflect change in unmeasured anti-social values that result as a consequence of identifying with such characters (e.g., change in standards of morally acceptable behavior).
Causal, reverse causal, and spurious accounts of video game effects
The current longitudinal design has several strengths; in particular, its ability to examine change in behavioral outcomes and mediators over time. Thus, our findings with respect to drinking, smoking, and aggression occur after including autoregressive covariates. As a consequence, the observed effects of gaming can be interpreted in terms of increases in these outcomes. Likewise, our mixed modeling analyses reveal exponentially increasing differences in smoking and drinking over time as a function of gaming. Unlike many designs, however, our study has the additional advantage that it begins with participants who are (a) playing videogames, but (b) at an age in which they are unlikely to be drinking or smoking to a significant degree (as supported by the linear mixed modeling analyses). All of these facts render reverse causal accounts of the observed effects less plausible (as do cross-lagged designs, Möller & Krahé, 2009; Willoughby, et al., 2012).
Despite its strengths, however, longitudinal designs are not experimental designs and as a consequence do not allow one to draw clear causal conclusions. In particular, they do not eliminate a spuriousness account that we will term the “bad-seed” hypothesis. According to this account, involvement in mature-rated, risk-glorifying games does not cause subsequent behavioral deviance; instead, it is an early sign of individuals who will subsequently develop a variety of problem behaviors. Presumably, bad-seeds are attracted to such games because playing the games themselves is a kind of problem behavior. Note that this hypothesis does not require that children show any other problem behaviors at the time of initial gameplay, so demonstrating that associations are maintained after statistically controlling for prior behavioral deviance is insufficient to discredit it.
It is important to note that in order for a bad-seed hypothesis to account for the findings from the current research, it must do more than simply propose that gameplay is an early sign of problem behaviors to come. It must assume that (a) only certain kinds of game play are bad signs and (b) problem behaviors have a developmental course consistent with the observed mediational effects (e.g., changes in personal characteristics and attitudes precede changes in behavioral deviance).
The best evidence against a bad-seed account comes from lab-based experimental demonstrations that violent video gameplay increases subsequent thoughts, feelings, and actions in theoretically predictable ways. The literature on the causal effects of violent video gameplay on subsequent lab-based aggression is large and growing (cf. Anderson et al., 2010), although it is not without its detractors (e.g., Ferguson & Rueda, 2010). With respect to behavioral deviance as defined in the current study, Fischer, Aydin, Kastenmüller, Frey, and Fischer (2012) found that players of a delinquency-reinforcing video game were more likely to steal laboratory equipment than players of a neutral game. In addition, we have found that randomly assigning participants to view images from Grand Theft Auto: Liberty City together with instructions to identify with the main character decreases the extent to which participants judge as wrong a variety of deviant acts including binge drinking and rape (Draghici & Hull, 2012). These effects occurred despite the fact that none of the GTA images depicted or implied alcohol or sex, thus supporting an argument based on exposure to a deviant protagonist. Admittedly, proponents of a bad-seed account might dismiss such lab-based experimental findings as irrelevant to questions regarding the underlying causes of the observed association between games and “real world” behavioral deviance.
More experimental work is clearly necessary to resolve issues of causality. The present research expands the kinds of problem behaviors researchers should examine. In the meantime, whether play of mature-rated, risk glorifying video games causes subsequent behavioral deviance or is an early sign of serious behavioral problems to come, parents and society should take note of those adolescents who immerse themselves in the play of such games.
Limitations
Despite strengths of the current design (its large size, random sampling procedures, covariate controls, and multiwave longitudinal nature), the current study is also limited in several respects.
Design issues
Although we have autoregressive lags for all of our measures of drinking and smoking, it is a limitation of the current design that we only have such lags for some measures aggressive behavior, and lack them for measures of delinquency and risky sex. As a consequence, we can draw relatively strong conclusions regarding MRRG gameplay and change in drinking and smoking over time; somewhat strong conclusions regarding MRRG gameplay and change in aggression; but can only draw inferences regarding associations of MRRG gameplay and delinquency and risky sex and not change in the latter variables.
Sample issues
A second limitation of the current research concerns the fact that the sample is restricted to adolescents. In our mind, it is quite likely that the observed effects of gameplay may be easier to observe among adolescents insofar as they may be more malleable in their attitudes, self-perceptions, and personality development than adults. In a related vein, it is quite likely that the meaning of both MRRG gaming and our selected measures of deviant behavior change over the course of adolescence and young adulthood. For example, the very act of playing mature-rated games (independent of their content) may be edgy and exciting at the age of 13 in a way that it is not at 21 – just as drinking alcohol and smoking cigarettes is deviant and illegal at 15 but not 21. Developmental changes in extent of deviance of each behavior should therefore be taken into account when drawing conclusions about the current research.
Measurement issues
We recognize several limitations in the measures used in this research. First, our measures could have been longer and more varied in content. At the same time, we feel that the strength and breadth of the observed effects in the present study are testament to the fact that they tapped essential characteristics of MRRG gameplay that link it to behavioral deviance among adolescents. With respect to the specific content of our video gameplay measures, we wish to emphasize that they assessed play of mature-rated risk-glorifying games. Analyses that simply distinguished those who did and did not play video games revealed very few effects after controlling for background demographics and no effects associated with our measures of behavioral deviance. In addition, we did not examine what has been termed “problematic gaming” (uncontrollable, compulsive, addictive play). This is an important variable in its own right and is associated with its own set of negative consequences. Finally, it should be noted that all of the variables in the current research involve self-reports and although objective measures of gameplay, drinking, smoking, fighting, behavioral deviance, and risky sex are difficult to obtain, future research based on such measures is warranted.
Conclusion
In conclusion, the current findings support the hypothesis that play of mature-rated, risk-glorifying video games can alter self-perceptions of personal characteristics, attitudes, and values with broad consequences for deviant behavior, including alcohol consumption, smoking, aggression, delinquency, and risky sex. Subsidiary analyses suggest that these effects are similar for males and females, and strongest for those who report heavy play of mature-rated games and games that involve protagonists who represent non-normative and anti-social values. Interestingly, play of non-MRRG games would seem to confer a protective effect insofar as participants in this category reported lower levels of a variety of deviant behaviors relative to their non-game-playing counterparts.
Ultimately, these findings are consistent with what we have termed identity simulation logic. Rather than focusing on the generalization of specific thoughts, feelings, and behaviors enacted in games, this perspective emphasizes the impact of video gameplay on one's sense of self: Character-based video games provide an opportunity to practice being someone else. As a result, the behavioral consequences of playing such games are potentially much broader than the specific kinds of behaviors enacted in the game. With respect to playing deviant video game characters, we feel it best to follow the admonition of Kurt Vonnegut in Mother Night:
“We are what we pretend to be, so we must be careful about what we pretend to be.”
Acknowledgments
This research was supported by the National Institutes of Health (CA077026 and AA015591), James. D. Sargent PI.
Footnotes
Insofar as the General Aggression Model (GAM) identifies cognitive processes as mediators of behavioral effects, and self-perceptions constitute cognitions, the GAM does not preclude self-perception as potentially important mediators. Nonetheless, to date research and theory on the GAM has focused on what we characterize as behavioral simulation logic and lower level mediators.
There were also significant main effects of several covariate control variables and their interaction with time as well as main effects of time. These are available on request from the first author.
CFI (Comparative Fit Index); SRMR (Standardized Root Mean Residual); RMSEA (Root Mean Square Error of Approximation); ε (RMSEA parameter). For CFI, values of ≥ .95 are generally regarded as having good fit, between .90 and .95 as reasonable fit, and < .90 as poor fit. For RMSEA, values of ≤ .05 are generally regarded as having excellent fit, between .05 and .08 as reasonable fit, between .08 and .10 as mediocre fit, and ≥ .10 as poor fit (Browne & Cudek, 1989). Given that confidence intervals can be formed around the RMSEA parameter ε, we regard rejection of a poor fit (ε < .10) to be a reasonable minimal criterion. At the same time, we subscribe to the principle that the goal of modeling should not be to seek maximum absolute fit, but rather to use modeling to test the relative fit of alternative, theoretically derived models. In the present context, SEM is used to test mediation: The utility of models that do or do not include indirect effects of video gameplay via theorized mediational pathways. Mediated models should fit significantly better than non-mediated models and paths that link the predictor and mediator and that link the mediator and outcome should be jointly significant (MacKinnon, Lockwood, Hoffman, West, & Sheets, 2002).
The two non-significant comparisons were for delinquent behavior and sex without a condom.
Contributor Information
Jay G. Hull, Department of Psychological and Brain Sciences, Dartmouth College, Hanover, NH 03755
Timothy J. Brunelle, Department of Psychological and Brain Sciences, Dartmouth College, Hanover, NH 03755
Anna T. Prescott, Department of Psychological and Brain Sciences, Dartmouth College, Hanover, NH 03755
James D. Sargent, Norris Cotton Cancer Center, Dartmouth Medical School, Hanover, NH 03755
References
- Anderson CA, Bushman BJ. Effects of violent video games on aggressive behavior, aggressive cognition, aggressive affect, physiological arousal, and prosocial behavior: A meta-analytic review of the scientific literature. Psychological Science. 2001;12(5):353–359. doi: 10.1111/1467-9280.00366. [DOI] [PubMed] [Google Scholar]
- Anderson CA, Bushman BJ. Human aggression. Annual Review of Psychology. 2002;53(1):27–51. doi: 10.1146/annurev.psych.53.100901.135231. [DOI] [PubMed] [Google Scholar]
- Anderson CA, Dill KE. Video games and aggressive thoughts, feelings, and behavior in the laboratory and in life. Journal of Personality and Social Psychology. 2000;78(4):772–790. doi: 10.1037/0022-3514.78.4.772. [DOI] [PubMed] [Google Scholar]
- Anderson CA, Gentile DA, Buckley KE. Violent video game effects on children and adolescents: Theory, research, and public policy. Oxford University Press; USA: 2007. [Google Scholar]
- Anderson CA, Sakamoto A, Gentile DA, Ihori N, Shibuya A, Yukawa S, Kobayashi K. Longitudinal effects of violent video games on aggression in Japan and the United States. Pediatrics. 2008;122(5):e1067–e1072. doi: 10.1542/peds.2008-1425. [DOI] [PubMed] [Google Scholar]
- Anderson CA, Shibuya A, Ihori N, Swing EL, Bushman BJ, Sakamoto A, Saleem M. Violent video game effects on aggression, empathy, and prosocial behavior in eastern and western countries: a meta-analytic review. Psychological Bulletin. 2010;136(2):151–173. doi: 10.1037/a0018251. [DOI] [PubMed] [Google Scholar]
- Andersson A, Andersson C, Holmgren K, Mårdby AC, Hensing G. Participation in leisure activities and binge drinking in adults: Findings from a Swedish general population sample. Addiction Research & Theory. 2012;20(2):172–182. doi: 10.3109/16066359.2011.596595. [DOI] [Google Scholar]
- Bartholow BD, Anderson CA. Effects of violent video games on aggressive behavior: Potential sex differences. Journal of Experimental Social Psychology. 2002;38(3):283–290. doi: 10.1006/jesp.2001.1502. [DOI] [Google Scholar]
- Bartholow BD, Bushman BJ, Sestir MA. Chronic violent video game exposure and desensitization to violence: Behavioral and event-related brain potential data. Journal of Experimental Social Psychology. 2006;42(4):532–539. doi: 10.1016/j.jesp.2005.08.006. [DOI] [Google Scholar]
- Bartholow BD, Sestir MA, Davis EB. Correlates and consequences of exposure to video game violence: Hostile personality, empathy, and aggressive behavior. Personality and Social Psychology Bulletin. 2005;31(11):1573–1586. doi: 10.1177/0146167205277205. [DOI] [PubMed] [Google Scholar]
- Bentler PM. EQS: Structural equations program manual. Encino, CA: Multivariate Software; 1995. [Google Scholar]
- Brady SS, Matthews KA. Effects of media violence on health-related outcomes among young men. Archives of Pediatrics & Adolescent Medicine. 2006;160(4):341–347. doi: 10.1001/archpedi.160.4.341. [DOI] [PubMed] [Google Scholar]
- Browne MW, Cudek R. Alternative ways of assessing model fit. In: Bollen KA, Long JS, editors. Testing structural equation models. Newbury Park CA: Sage; 1989. pp. 135–161. [Google Scholar]
- Bushman BJ, Anderson CA. Violent video games and hostile expectations: A test of the general aggression model. Personality and Social Psychology Bulletin. 2002;28(12):1679–1686. doi: 10.1177/014616702237649. [DOI] [Google Scholar]
- Bushman BJ, Rothstein HR, Anderson CA. Much ado about something: Violent video game effects and a school of red herring: Reply to Ferguson and Kilburn (2010) Psychological Bulletin. 2010;136:182–187. [Google Scholar]
- Carnagey NL, Anderson CA. The effects of reward and punishment in violent video games on aggressive affect, cognition, and behavior. Psychological Science. 2005;16(11):882–889. doi: 10.1111/j.1467-9280.2005.01632.x. [DOI] [PubMed] [Google Scholar]
- Carnagey NL, Anderson CA, Bushman BJ. The effect of video game violence on physiological desensitization to real-life violence. Journal of Experimental Social Psychology. 2007;43(3):489–496. doi: 10.1016/j.jesp.2006.05.003. [DOI] [Google Scholar]
- Carson V, Pickett W, Janssen I. Screen time and risk behaviors in 10-to 16-year-old Canadian youth. Preventive Medicine. 2011;52(2):99–103. doi: 10.1016/j.ypmed.2010.07.005. [DOI] [PubMed] [Google Scholar]
- Cooper J, Mackie D. Video games and aggression in children. Journal of Applied Social Psychology. 1986;16(8):726–744. doi: 10.1111/j.1559-1816.1986.tb01755.x. [DOI] [Google Scholar]
- Costa FM, Jessor R, Turbin MS. College student involvement in cigarette smoking: The role of psychosocial and behavioral protection and risk. Nicotine & Tobacco Research. 2007;9(2):213–224. doi: 10.1080/14622200601078558. [DOI] [PubMed] [Google Scholar]
- Costa FM, Jessor R, Donovan JE, Fortenberry JD. Early initiation of sexual intercourse: The influence of psychosocial unconventionality. Journal of Research on Adolescence. 1995;5(1):93–121. doi: 10.1207/s15327795jra0501_5. [DOI] [Google Scholar]
- Costa FM, Jessor R, Fortenberry JD, Donovan JE. Psychosocial conventionality, health orientation, and contraceptive use in adolescence. Journal of Adolescent Health. 1996;18(6):404–416. doi: 10.1016/1054-139X(95)00192-U. [DOI] [PubMed] [Google Scholar]
- Desai RA, Krishnan-Sarin S, Cavallo D, Potenza MN. Video-gaming among high school students: Health correlates, gender differences, and problematic gaming. Pediatrics. 2010;126(6):e1414–e1424. doi: 10.1542/peds.2009-2706. [DOI] [PMC free article] [PubMed] [Google Scholar]
- Donovan JE, Jessor R. Adolescent problem drinking; psychosocial correlates in a national sample study. Journal of Studies on Alcohol and Drugs. 1978;39(09):1506–1524. doi: 10.15288/jsa.1978.39.1506. Retrieved from http://www.jsad.com/ [DOI] [PubMed] [Google Scholar]
- Donovan JE, Jessor R, Costa FM. Adolescent health behavior and conventionality-unconventionality: An extension of problem-behavior therapy. Health Psychology. 1991;10(1):52–61. doi: 10.1037//0278-6133.10.1.52. [DOI] [PubMed] [Google Scholar]
- Donovan JE, Jessor R, Costa FM. Adolescent problem drinking: Stability of psychosocial and behavioral correlates across a generation. Journal of Studies on Alcohol and Drugs. 1999;60(3):352–361. doi: 10.15288/jsa.1999.60.352. Retrieved from http://www.jsad.com/ [DOI] [PubMed] [Google Scholar]
- Draghici AM, Hull JG. Identification with a deviant video game character increases tolerance for deviance. 2012, May; Poster presented at the annual meeting of the Association for Psychological Science; Chicago, IL. [Google Scholar]
- Escobar-Chaves SL, Kelder S, Orpinas P. The relationship between violent video games, acculturation, and aggression among Latino adolescents. Biomedica. 2002;22:398–406. Retrieved from http://www.revistabiomedica.org/index.php/biomedica. [PubMed] [Google Scholar]
- Ferguson CJ. Evidence for publication bias in video game violence effects: A meta-analytic review. Aggression and Violent Behavior. 2007;12:470–482. [Google Scholar]
- Ferguson CJ. The school shooting/violent video game link: Causal relationship or moral panic? Journal of Investigative Psychology and Offender Profiling. 2008;5:25–37. [Google Scholar]
- Ferguson CJ. Blazing angels or resident evil? Can violent video games be a force for good? Review of General Psychology. 2010;14:68–81. [Google Scholar]
- Ferguson CJ. Video games and youth violence: A prospective analysis. Journal of Youth and Adolescence. 2011;40:377–391. doi: 10.1007/s10964-010-9610-x. [DOI] [PubMed] [Google Scholar]
- Ferguson CJ, Cricket Meehan D. Saturday night's alright for fighting: Antisocial traits, fighting, and weapons carrying in a large sample of youth. Psychiatric Quarterly. 2010;81(4):293–302. doi: 10.1007/s11126-010-9138-y. [DOI] [PubMed] [Google Scholar]
- Ferguson CJ, Cruz AM, Martinez D, Rueda SM, Ferguson DE, Negy C. Personality, parental, and media influences on aggressive personality and violent crime in young adults. Journal of Aggression, Maltreatment & Trauma. 2008;17(4):395–414. doi: 10.1080/10926770802471522. [DOI] [Google Scholar]
- Ferguson CJ, Garza A, Jerabeck J, Ramos R, Galindo M. Not worth the fuss after all? Cross-sectional and prospective data on violent video game influences on aggression, visuospatial cognition and mathematics ability in a sample of youth. Journal of Youth and Adolescence. 2013;42:109–122. doi: 10.1007/s10964-012-9803-6. [DOI] [PubMed] [Google Scholar]
- Ferguson CJ, Kilburn J. Much ado about nothing: The misestimation and overinterpretation of violent video game effects in Eastern and Western nations: Comment on Anderson et al. (2010) Psychological Bulletin. 2010;136:174–178. doi: 10.1037/a0018566. [DOI] [PubMed] [Google Scholar]
- Ferguson CJ, Rueda SM. The hitman study: Violent video game exposure effects on aggressive behavior, hostile feelings, and depression. European Psychologist. 2010;15:99–108. [Google Scholar]
- Ferguson CJ, Rueda SM, Cruz AM, Ferguson DE, Fritz S, Smith SM. Violent Video Games and Aggression Causal Relationship or Byproduct of Family Violence and Intrinsic Violence Motivation? Criminal Justice and Behavior. 2008;35(3):311–332. doi: 10.1177/0093854807311719. [DOI] [Google Scholar]
- Ferguson CJ, San Miguel C, Garza A, Jerabeck JM. A longitudinal test of video game violence influences on dating and aggression: A 3-year longitudinal study of adolescents. Journal of Psychiatric Research. 2012;46:141–146. doi: 10.1016/j.jpsychires.2011.10.014. [DOI] [PubMed] [Google Scholar]
- Fischer J, Aydin N, Kastenmüller A, Frey D, Fischer P. The delinquent media effect: Delinquency-reinforcing video games increase players attitudinal and behavioral inclination toward delinquent behavior. Psychology of Popular Media Culture. 2012;1(3):201–205. doi: 10.1037/a0028114. [DOI] [Google Scholar]
- Fischer P, Greitemeyer T, Kastenmüller A, Vogrincic C, Sauer A. The effects of risk-glorifying media exposure on risk-positive cognitions, emotions, and behaviors: A meta-analytic review. Psychological Bulletin. 2011;137(3):367–390. doi: 10.1037/a0022267. [DOI] [PubMed] [Google Scholar]
- Fischer P, Greitemeyer T, Morton T, Kastenmüller A, Postmes T, Frey D, Odenwälder J. The racing-game effect: why do video racing games increase risk-taking inclinations? Personality and Social Psychology Bulletin. 2009;35(10):1395–1409. doi: 10.1177/0146167209339628. [DOI] [PubMed] [Google Scholar]
- Fischer P, Kastenmüller A, Greitemeyer T. Media violence and the self: The impact of personalized gaming characters in aggressive video games on aggressive behavior. Journal of Experimental Social Psychology. 2010;46:192–195. doi: 10.1016/j.jesp.2009.06.010. [DOI] [Google Scholar]
- Funk JB, Buchman DD, Jenks J, Bechtoldt H. Playing violent video games, desensitization, and moral evaluation in children. Journal of Applied Developmental Psychology. 2003;24(4):413–436. doi: 10.1016/S0193-3973(03)00073-X. [DOI] [Google Scholar]
- Gentile DA, Anderson CA, Yukawa S, Ihori N, Saleem M, Ming LK, Shibuya A, Liau AK, Khoo A, Sakamoto A. The effects of prosocial video games on prosocial behaviors: International evidence from correlational, experimental, and longitudinal studies. Personality and Social Psychology Bulletin. 2009;35:752–763. doi: 10.1177/0146167209333045. [DOI] [PMC free article] [PubMed] [Google Scholar]
- Gentile DA, Lynch PJ, Linder JR, Walsh DA. The effects of violent video game habits on adolescent hostility, aggressive behaviors, and school performance. Journal of Adolescence. 2004;27(1):5–22. doi: 10.1016/j.adolescence.2003.10.002. [DOI] [PubMed] [Google Scholar]
- Groer M, Thomas S, Droppleman P, Younger M. Longitudinal study of adolescent blood pressure, health habits, stress and anger. Health Values. 1994;18:25–33. [Google Scholar]
- Holtz P, Appel M. Internet use and video gaming predict problem behavior in early adolescence. Journal of Adolescence. 2011;34(1):49–58. doi: 10.1016/j.adolescence.2010.02.004. [DOI] [PubMed] [Google Scholar]
- Hopf WH, Huber GL, Weiβ RH. Media violence and youth violence: A 2-year longitudinal study. Journal of Media Psychology. 2008;20(3):79–96. doi: 10.1027/1864-1105.20.3.79. [DOI] [Google Scholar]
- Hull JG, Draghici AM, Sargent JD. A Longitudinal Study of Risk-Glorifying Video Games and Reckless Driving. Psychology of Popular Media Culture. 2012;1(4):244–253. doi: 10.1037/a0029510. [DOI] [Google Scholar]
- Jackson C, Bee-Gates DJ, Henriksen L. Authoritative parenting, child competencies, and initiation of cigarette smoking. Health Education & Behavior. 1994;21(1):103–116. doi: 10.1177/109019819402100110. [DOI] [PubMed] [Google Scholar]
- Jackson C, Henriksen L, Foshee VA. The Authoritative Parenting Index: predicting health risk behaviors among children and adolescents. Health Education & Behavior. 1998;25(3):319–337. doi: 10.1177/109019819802500307. [DOI] [PubMed] [Google Scholar]
- Jessor R. Risky driving and adolescent problem- behavior: An extension of problem-behavior theory. Alcohol, Drugs & Driving. 1987;3:1–11. [Google Scholar]
- Jessor R. Problem-behavior theory, psychosocial development, and adolescent problem drinking. British Journal of Addiction. 1987;82(4):331–342. doi: 10.1111/j.1360-0443.1987.tb01490.x. [DOI] [PubMed] [Google Scholar]
- Jessor R, Jessor SL. Problem behavior and psychosocial development: A longitudinal study of youth. New York: Academic Press; 1977. [Google Scholar]
- Jessor R, Van Den Bos J, Vanderryn J, Costa FM, Turbin MS. Protective factors in adolescent problem behavior: Moderator effects and developmental change. Developmental Psychology. 1995;31(6):923–933. doi: 10.1037//0012-1649.31.6.923. [DOI] [Google Scholar]
- Konijn EA, Nije Bijvank M, Bushman BJ. I wish I were a warrior: the role of wishful identification in the effects of violent video games on aggression in adolescent boys. Developmental Psychology. 2007;43(4):1038–1044. doi: 10.1037/0012-1649.43.4.1038. [DOI] [PubMed] [Google Scholar]
- MacKinnon DP, Lockwood CM, Hoffman JM, West SG, Sheets V. A comparison of methods to test mediation and other intervening variable effects. Psychological Methods. 2002;7:83–104. doi: 10.1037//1082-989X.7.1.83. [DOI] [PMC free article] [PubMed] [Google Scholar]
- Möller I, Krahé B. Exposure to violent video games and aggression in German adolescents: A longitudinal analysis. Aggressive Behavior. 2009;35(1):75–89. doi: 10.1002/ab.20290. http://dx.doi.org/10.1002/ab.20290. [DOI] [PubMed] [Google Scholar]
- Olson CK. Media violence research and youth violence data: why do they conflict? Academic Psychiatry. 2004;28(2):144–150. doi: 10.1176/appi.ap.28.2.144. [DOI] [PubMed] [Google Scholar]
- Presson CC, Chassin L, Sherman SJ. Psychosocial antecedents of tobacco chipping. Health Psychology. 2002;21(4):384–392. doi: 10.1037//0278-6133.21.4.384. [DOI] [PubMed] [Google Scholar]
- Rudatsikira E, Muula AS, Siziya S. Variables associated with physical fighting among US high-school students. Clinical Practice and Epidemiology in Mental Health. 2008;4(1):16–23. doi: 10.1186/1745-0179-4-16. [DOI] [PMC free article] [PubMed] [Google Scholar]
- Sargent JD, Tanski S, Stoolmiller M, Hanewinkel R. Using sensation seeking to target adolescents for substance use interventions. Addiction. 2010;105(3):506–514. doi: 10.1111/j.1360-0443.2009.02782.x. [DOI] [PMC free article] [PubMed] [Google Scholar]
- Schutte NS, Malouff JM, Post-Gorden JC, Rodasta AL. Effects of Playing Videogames on Children's Aggressive and Other Behaviors. Journal of Applied Social Psychology. 1988;18(5):454–460. doi: 10.1111/j.1559-1816.1988.tb00028.x. [DOI] [Google Scholar]
- Sheese BE, Graziano WG. Deciding to defect: The effects of video game violence on cooperative and competitive behavior. Psychological Science. 2005;16(5):391–396. doi: 10.1111/j.0956-7976.2005.01539.x. [DOI] [PubMed] [Google Scholar]
- Shi L, Mao Y. Weekend television viewing and video gaming are associated with less adolescent smoking. Journal of Substance Use. 2011;16(2):109–115. doi: 10.3109/14659891.2011.555056. [DOI] [Google Scholar]
- Silvern SB, Williamson PA. The effects of video game play on young children's aggression, fantasy, and prosocial behavior. Journal of Applied Developmental Psychology. 1987;8(4):453–462. doi: 10.1016/0193-3973(87)90033-5. [DOI] [Google Scholar]
- Stoolmiller M, Gerrard M, Sargent JD, Worth KA, Gibbons FX. R-rated movie viewing, growth in sensation seeking and alcohol initiation: reciprocal and moderation effects. Prevention Science. 2010;11(1):1–13. doi: 10.1007/s11121-009-0143-z. [DOI] [PMC free article] [PubMed] [Google Scholar]
- Turbin MS, Jessor R, Costa FM. Adolescent cigarette smoking: Health-related behavior or normative transgression? Prevention Science. 2000;1(3):115–124. doi: 10.1023/A:1010094221568. [DOI] [PubMed] [Google Scholar]
- Uhlmann E, Swanson J. Exposure to violent video games increases automatic aggressiveness. Journal of Adolescence. 2004;27(1):41–52. doi: 10.1016/j.adolescence.2003.10.004. [DOI] [PubMed] [Google Scholar]
- Walther B, Morgenstern M, Hanewinkel R. Co-Occurrence of Addictive Behaviours: Personality Factors Related to Substance Use, Gambling and Computer Gaming. European Addiction Research. 2012;18(4):167–174. doi: 10.1159/000335662. [DOI] [PubMed] [Google Scholar]
- Willoughby T, Adachi PJC, Good M. A longitudinal study of the association between violent video game play and aggression among adolescents. Developmental Psychology. 2012;48:1044–1057. doi: 10.1037/a0026046. [DOI] [PubMed] [Google Scholar]
- Wills TA, Gibbons FX, Sargent JD, Gerrard M, Lee HR, Dal Cin S. Good self-control moderates the effect of mass media on adolescent tobacco and alcohol use: tests with studies of children and adolescents. Health Psychology. 2010;29(5):539–549. doi: 10.1037/a0020818. [DOI] [PMC free article] [PubMed] [Google Scholar]



