Abstract
In cancer cells, the epithelial-mesenchymal transition (EMT) confers the ability to invade basement membranes and metastasize to distant sites, establishing it as an appealing target for therapeutic intervention. Here, we report a novel function of the master metabolic kinase AMPK in suppressing EMT by modulating the Akt-MDM2-Foxo3 signaling axis. This mechanistic link was supported by the effects of siRNA-mediated knockdown and pharmacological activation of AMPK on epithelial and mesenchymal markers in established breast and prostate cancer cells. Exposure of cells to OSU-53, a novel allosteric AMPK activator, as well as metformin and AICAR, was sufficient to reverse their mesenchymal phenotype. These effects were abrogated by AMPK silencing. Phenotypic changes were mediated by Foxo3a activation, insofar as silencing or overexpressing Foxo3a mimicked the effects of AMPK silencing or OSU-53 treatment on EMT, respectively. Mechanistically, Foxo3a activation led to the transactivation of the E-cadherin gene and repression of genes encoding EMT-inducing transcription factors. OSU-53 activated Foxo3a through two Akt-dependent pathways, one at the level of nuclear localization by blocking Akt- and IKKβ-mediated phosphorylation, and a second at the level of protein stabilization via cytoplasmic sequestration of MDM2, an E3 ligase responsible for Foxo3a degradation. The suppressive effects of OSU-53 on EMT had therapeutic implications illustrated by its ability to block invasive phenotypes in vitro and metastatic properties in vivo. Overall, our work illuminates a mechanism of EMT regulation in cancer cells mediated by AMPK, along with preclinical evidence supporting a tractable therapeutic strategy to reverse mesenchymal phenotypes associated with invasion and metastasis.
Keywords: adenosine monophosphate-activated protein kinase, epithelial-mesenchymal transition, Foxo3a, metastasis
Introduction
Epithelial-mesenchymal transition (EMT) is a critical process in malignant progression that confers to epithelial cancer cells the ability to breach basement membranes and metastasize to distant sites (1–3). Recent studies have also implicated EMT in the development of chemoresistance (4, 5) and acquisition of cancer stem cell-like properties (6, 7). In light of such findings, EMT regulators have been proposed as predictive markers of metastatic propensity and response to cancer treatment. At the molecular level, EMT is characterized by loss of the epithelial cell adhesion molecule E-cadherin, which enables cells to increase motility and invasiveness through the disruption of intercellular contacts (8). This loss of E-cadherin is accompanied by concomitant increases in the expression of mesenchymal-associated genes, including those encoding vimentin, N-cadherin, fibronectin, integrins, and α-smooth muscle actin, which bestow a motile phenotype on cancer cells through changes in cellular architecture and cell-matrix interactions (9, 10). From a mechanistic perspective, many signaling pathways, such as those mediated by TGF-β (11), Ras (12), IGF-IR (13), and GSK3β (14), have been linked to EMT induction under different cellular contexts through increased expression of Snail and/or other transcriptional repressors of E-cadherin, including Zeb-1, Twist, and Slug. More recently, the oncogenic transcription/translation factor Y-box binding protein-1 (YB-1) (15) and the tumor suppressor Foxo3a (16, 17) have also been identified as players in the regulation of EMT. While YB-1 promotes EMT by activating translation of mRNA encoding Snail and other EMT-inducing transcription factors in noninvasive breast epithelial cells (15), Foxo3a was shown to suppress cell motility by regulating YB-1 and E-cadherin expression through negative Twist regulation in urothelial cancer cells (17).
In the past decade, the role of adenosine monophosphate-activated protein kinase (AMPK) as a metabolic tumor suppressor has received much attention, in part, due to the reported effect of metformin, a pharmacological activator of AMPK, in reducing risk and/or mortality in certain types of cancers, especially those of the breast (18), pancreas (19), and prostate (20), among patients with type 2 diabetes (18, 21–23). These chemopreventive effects are consistent with the ability of metformin to suppress tumorigenesis and xenograft tumor growth in various animal models of cancer [review: (24)]. Together, these findings have led to multiple clinical trials of metformin in the treatment of different cancer types (www.clinicaltrials.gov).
From a mechanistic perspective, AMPK inhibits tumorigenesis by targeting tumor metabolism and mTOR-associated oncogenic signaling pathways (25–29). However, it warrants attention that the role of AMPK as a metabolic sensor might vary in a cell type- or context-specific manner as emerging evidence suggests that tumor cells might also use AMPK activation as a survival strategy to undergo metabolic adaptation in the face of environmental stresses (30, 31), such as hypoxia (21), acidosis (22), and nutrient deprivation (21, 23). These dichotomous effects underscore differences in signaling networks downstream of AMPK in response to different stress signals. Nonetheless, metabolic stress, such as serum starvation, can also activate AMPK-independent signaling pathways, including those mediated by Akt and ERKs, in aggressive cancer cell lines as part of the metabolic adaptation to hostile environments (32).
Conventional AMPK activators, such as metformin and 2-deoxyglucose, facilitate AMPK activation by generating an intracellular energy deficit, as manifested by increased AMP/ATP ratios (24). This energy deficit also represents a form of metabolic stress, which might induce AMPK-independent cellular responses. To circumvent this problem, we developed an allosteric AMPK activator, OSU-53 (structure, Fig. 1D), via the pharmacological exploitation of the off-target effect of the peroxisome proliferator-activated receptor (PPAR)γ agonist ciglitazone on AMPK activation (33, 34). OSU-53 directly activates the kinase activity of recombinant AMPK α1β1γ2 (IC50, 0.3 μmol/L vis-à-vis 8 μmol/L for AMP) by binding to the autoinhibitory domain (33, 34), and this mode of action is supported by the ability of OSU-53 to activate AMPK in MDA-MB-231 cells that are deficient in its upstream regulator liver kinase B1 (LKB1) (34). By using OSU-53 as a pharmacological probe, we report a novel function of AMPK in inhibiting EMT by targeting the Akt-MDM2-Foxo3a signaling axis. Exposure of a panel of breast and prostate cancer cells to OSU-53 reversed their mesenchymal phenotype, as evidenced by gain of epithelial markers and loss of mesenchymal markers. This phenotypic change, also noted with metformin and AICAR (5-aminoimidazole-4-carboxamide ribonucleotide), was attributable to OSU-53-mediated activation of Foxo3a signaling, leading to the transactivation of the CDH1 (E-cadherin) gene and repression of genes encoding EMT-inducing transcription factors. Mechanistically, OSU-53 increased the nuclear accumulation and protein stability of Foxo3a by inhibiting Akt-MDM2 signaling. This unique mode of activation contrasts with a previous report that AMPK increased the transcriptional activity of Foxo3a through direct phosphorylation without affecting its subcellular localization in nutrient-deprived HEK 293T cells (35).
Fig. 1.
Evidence that AMPK regulates EMT. (A) Western blot analysis of the activation status of AMPK versus the expression profiles of Foxo3a, and various EMT markers in a panel of breast (MCF-7, MDA-MB-468, MDA-MB-231, and 4T1) and prostate (LNCaP, DU-145, and PC-3) cancer cells in 10% FBS-containing versus serum-free medium after 48 h of exposure. (B & C) Effects of siRNA-mediated knockdown of AMPK on (B) the expression of Foxo3a and various EMT effectors in MCF-7, LNCaP, 4T1, and PC-3 cells and (C) on F-actin cytoskeletal structure in MCF-7 and LNCaP cells. Immunoblots are representative of three independent experiments. (D) Structure of OSU-53 and concentration-dependent effects of OSU-53 on the viability of various breast and prostate cancer cell lines, including MCF-7, MDA-MB-468 (468), MDA-MB-231 (231), 4T1, LNCaP, DU-145, and PC-3, versus that of normal mammary epithelial cells (MECs) and prostate epithelial cells (PrECs) after 72 h of treatment in 5% FBS-supplemented medium. Points, mean; bar, SD (N = 6).
Pursuant to our previous finding that AMPK inhibits cancer cell proliferation by perturbing both metabolic and oncogenic signaling pathways (33, 34), the present study identifies a novel mechanism by which AMPK activation suppresses the metastatic potential of cancer cells, which might foster new therapeutic strategies for metastatic cancer.
Materials and methods
Cell lines and antibodies
Cancer cell lines were purchased from the American Type Culture Collection (Manassas, VA), and nonmalignant human epithelial cells of the mammary gland (MECs) and prostate (PrECs) were obtained from Lonza Biologics, Inc. (Hopkinton, MA). All cells were used in fewer than six months of continuous passage. Media used for the maintenance of these cells are as follows: MCF-7, DMEM/F-12 (Life Technologies, Grand Island, NY), MDA-MB-468 and MDA-MB-231, DMEM (Life Technologies), MECs, mammary epithelial growth medium (Lonza Biologics), 4T1, RPMI 1640 (Life Technologies); LNCaP and PC-3, RPMI 1640 (Life Technologies), DU-145, MEM (Life Technologies), PrECs, prostate epithelial growth medium (Lonza Biologics), all of which were supplemented with 10% FBS. Cells were incubated at 37°C in a humidified incubator containing 5% CO2. Antibodies against various proteins were obtained from the following sources: mouse monoclonal antibodies: Snail, and ubiquitin, Cell Signaling Technology (Beverly, MA); E-cadherin, BD Biosciences (San Jose, CA); GFP, Santa Cruz Biotechnology (Santa Cruz, CA); β-TrCP, Invitrogen; β-actin, MP Biomedicals (Irvine, CA). Rabbit antibodies: Thr(P)172-AMPK, AMPK, Ser(P)253-Foxo3a, Foxo3a, vimentin, YB-1, Ser(P)2448-mTOR, mTOR, Thr(P)389-p70S6K, p70S6K, Ser(P)473-Akt, Thr(P)308-Akt, Akt, Ser(P)180/181-IKKα/IKKβ, Cell Signaling; Twist, Santa Cruz. Alexa Fluor dye-conjugated phalloidin (Alexa Fluor 488) was purchased from Invitrogen. Goat antibody against Histone H3 was from Santa Cruz.
Cell Viability Assays
Cell viability was assessed by using the 3-(4,5-dimethylthiazol-2-yl)-2,5-diphenyl-2H-tetrazolium bromide (MTT) assay in six replicates. Cells were seeded and incubated in 96-well plates in the respective medium with 10% FBS for 24 h, and then exposed to various concentrations of test agents dissolved in DMSO in 5% FBS-supplemented medium. The medium was removed and replaced by 200 μL of 0.5 mg/mL MTT in 10% FBS-containing medium, and cells were incubated at 37°C for 2 h. Supernatants were removed, and the MTT dye was solubilized in 120 μL/well DMSO. Absorbance at 570 nm was determined on a plate reader.
Transient Transfection
Cells were transfected using an Amaxa Nucleofection system (Amaxa Biosystems, Gaithersburg, MD) according to the manufacturer’s instructions. The plasmids encoding constitutively active (CA)-Akt, pcDNA-MDM2, and HA-ubiquitin were obtained from Addgene (Cambridge, MA), and Foxo3a shRNA from Origene (Rockville, MD). Foxo3a-GFP plasmid was kindly provided by Dr. Mickey C-T. Hu (Stanford University School of Medicine). Treatments were initiated 24 h after completion of 48-h transfection. Expression of various plasmids was confirmed by immunoblotting analysis.
RT-PCR Analysis
Total RNA was isolated using TRIzol (Invitrogen) and then reverse-transcribed to cDNA using the Omniscript RT kit (Qiagen, Valencia, CA). The PCR products were resolved by electrophoresis on 1% agarose gels and visualized by ethidium bromide staining. The sequences of the PCR primers used are listed in Supplementary Table S1. The cycle numbers for the RT-PCR of each target gene were as follows for the human and mouse cell lines, respectively: Foxo3a, 31 and 35; E-cadherin, 32 and 26; vimentin, 28 and 28; YB-1, 30 and 30; Snail, 32 and 35; claudin-1, 30 and 38; β-actin, 26 and 26.
In Vitro Foxo3a Ubiquitination Analysis
Cells were transfected with the expression vector for HA-tagged ubiquitin (HA-Ub) in combination with either the plasmid for MDM2 or the empty vector (pcDNA3). Cells then were cultured in six-well plates for 24 h and then treated with 5 μmol/L OSU-53 for 12 h, followed by cotreatment with the proteasome inhibitor MG132 (10 μmol/L) for an additional 12 h. Cells were harvested into M-PER buffer containing 1% protease inhibitor cocktail and centrifuged at 13,000 × g for 20 min. The supernatants were collected, and one-tenth volume of each supernatant was stored at 4°C for use as the input sample for immunoblotting. The remainder was incubated with anti-Foxo3a antibody overnight at 4°C and incubated with protein A/G-agarose for 30 min. The immunoprecipitates were centrifuged, collected, washed, suspended in 2× SDS sample buffer, and subjected to Western blot analysis with antibodies against HA-tag, ubiquitin or Foxo3a.
Immunoblotting
Growing cells were harvested by scraping and lysed in the presence of SDS lysis buffer/protease inhibitor cocktail. An equal amount of protein from each sample was loaded per lane, separated by SDS-PAGE, transferred onto a PVDF membrane, and then probed with specific antibodies. Secondary antibodies conjugated to horseradish peroxidase and Western Lighting Chemiluminescence Reagent Plus (Perkin-Elmer) was used to develop images.
Chromatin immunoprecipitation (ChIP) assay
After crosslinking with 1% formaldehyde for 10 min at room temperature, cells were washed with ice-cold PBS three times and whole-cell extracts were prepared with lysis buffer. Cellular DNA fragments of approximately 500 bp were generated by sonication. For immunoprecipitation, cell lysates were incubated with 2 μg of anti-Foxo3a antibody at 4°C for 16 h with rotation. After incubation with 30 μL of protein A/G agarose beads at 4°C for additional 2 h, beads were washed three times with high salt buffer (20mmol/L Tris–HCl, 500mmol/L NaCl, 2mmol/L EDTA and 0.5% NP-40), followed by another three washes with low salt buffer (10mmol/L Tris–HCl, 100mmol/L NaCl, 1mmol/L EDTA, 0.5% Nonidet P-40 and 0.01% SDS). Proteins were eluted from the beads with 500 μL of Tris-EDTA buffer containing 1% SDS, and crosslinking was reversed by exposure to 65°C for 16 h. After digestion by 0.5 mg/mL proteinase K at 50°C for 2 h, DNA was extracted by phenol/chloroform and precipitated by absolute alcohol. The purified DNA was analyzed by PCR using primers for different Foxo3-binding elements (FBE) in the E-cadherin promoter. Primer sequences are listed in Supplementary Table S1.
Immunofluorescent imaging of F-actin cytoskeletal structure
Immunofluorescent imaging was performed according to a reported procedure (34). In brief, treated cells were washed with cold PBS, fixed with 4% formaldehyde for 10 min at 37°C, permeabilized with 0.5% Triton X-100 for 5 min at room temperature, and then blocked with 3% BSA overnight at 4°C. After washing with PBS, the cells were incubated with Alexa Fluor 488-conjugated phalloidin in the presence of 1% BSA for 1 h at room temperature (for F-actin). Nuclei were stained with 4′,6-diamidino-2-phenylindole (DAPI) contained in the Vectashield mounting medium (Vector Laboratories, Burlingame, CA). Confocal images were obtained with an Olympus FV1000 confocal microscope (Olympus Corp., Japan) using the 40× oil immersion lens.
In vitro Migration and Invasion Assays
Assays were performed using Falcon™ cell culture inserts (8 μm pore size) in a 24-well format (BD Biosciences) according to the vendor’s instructions. In the migration assay, cells (104 cells/well) in 0.5 mL of serum-free medium containing OSU-53 at the indicated concentration were seeded onto the membranes of the upper chambers, which had been inserted into the wells of 24-well plates containing 10% FBS-supplemented medium. After 18 h, the cells were fixed with 100% methanol and stained with 5% Giemsa (Merck, Darmstadt, Germany). Unmigrated cells remaining in the upper chambers were removed by wiping with a damp cotton swab leaving those that had migrated to the underside of the membranes. The membranes were mounted on glass slides, and the numbers of cells in three randomly chosen high power fields were counted. For the invasion assay, cells (105 cells/well) in 0.5 mL of serum-free medium containing OSU-53 at the indicated concentration were seeded onto Matrigel-coated membranes of the upper chambers. The lower chambers contained the same amount of OSU-53 in 10% FBS-supplemented medium. After 24 h, noninvasive cells remaining on the upper surface of the membranes were removed with a cotton swab. Cells on the lower surface of the membrane were fixed in 100% methanol and stained with 0.1% crystal violet for 10 min. The membranes were mounted on glass slides, and the numbers of cells in three randomly chosen high power fields were counted. All experiments were performed three times.
Three-dimensional Colony Formation Assay
Cells were cultured in growth factor–depleted three-dimensional Cultrex Basement Membrane Extract (BME) (Trevigen, Gaithersberg, MD), as previously reported (36). In brief, cell culture dishes (24-well plates) were pre-coated with undiluted phenol red-free BME. Cells (104 cells per well) were suspended in 200 μL serum-free medium, and then mixed with 100 μL of cold BME. The cell suspension was added dropwise onto the BME layer in the pre-coated wells. After the cell-containing layer was set, serum-free medium containing OSU-53 at the indicated concentrations was added over the top. Medium was changed every three days. After culture for 9 and 16 days for PC-3 and MDA-MB-231 cells, respectively, cells were fixed with 4% paraformaldehyde for 20 min, quenched with 0.75% glycine three times, 10 min each, and then examined microscopically for stellate morphology of colonies indicative of invasiveness and migratory capacity.
In vivo Metastasis Study
Orthotopic xenograft tumors were established in female BALB/c mice (BALB/cAnNCr; 5–7 weeks of age; NCI, Frederick, MD) by injecting 4T1 cells (2.5 × 104 cells/mouse) into the right inguinal mammary fat pad in a total volume of 0.1 mL of PBS. Mice were randomized to three groups (n = 6), which received the following treatments 24 h after implantation: (a) OSU-53 at 50 mg/kg; (b) OSU-53 at 100 mg/kg; and (c) vehicle (0.5% methylcellulose/0.1% Tween 80 in water). Treatments were administered once daily by oral gavage. Primary tumor volumes were calculated from weekly caliper measurements (volume = width2 × length × 0.52). Body weights were measured weekly. At terminal sacrifice, tumors were harvested, snap-frozen in liquid nitrogen, and stored at −80°C until used for biomarkers assessment by Western blotting. Lungs were collected and fixed in 10% neutral buffered formalin for assessment of metastatic burden. Using a dissection microscope, the numbers of tumors visible on the surfaces of all lung lobes from each mouse were counted and their diameters measured. All experimental procedures using live animals were conducted in accordance with protocols approved by The Ohio State University Institutional Animal Care and Use Committee.
Statistical Analysis
Differences among group means in the viability, migration, and invasion assays for each cell line and in the in vivo experiment were analyzed using one-way ANOVA followed by Dunnett’s multiple comparisons test. The analyses were performed using SPSS software (SPSS Inc., Chicago). Differences in the rates of concentration-dependent changes in viability, migration and invasion in the MDA-MB-231 cell line were analyzed by trend analysis using SAS 9.3 software (SAS, Inc. Cary, NC). Differences were considered significant at P<0.05.
Results
Evidence that AMPK regulates EMT in breast and prostate cancer cells
Consistent with the premise that the role of AMPK as a metabolic sensor varies in a cell type/context-specific manner, we observed a differential cellular response among a series of breast and prostate cancer cell lines to metabolic stress in eliciting AMPK activation. While cell lines with a nonaggressive, epithelial phenotype (MCF-7, LNCaP) were highly sensitive to serum deprivation-induced AMPK activation, as manifested by phosphorylation/expression levels of AMPK and its downstream target acetyl-CoA carboxylase (ACC) (Fig. 1A), cell lines with mesenchymal characteristics were resistant to this metabolic stress as no significant change (MDA-MB-468, MDA-MB-231, 4T1) or even reduction (DU-145, PC-3) in AMPK phosphorylation was noted. It is noteworthy that this metabolic stress-induced AMPK activation in MCF-7 and LNCaP cells was accompanied by parallel increases in the expression of the EMT regulator Foxo3a and the epithelial marker E-cadherin. In contrast, with the exception of the epithelial marker claudin-1 in MDA-MB-231 cells, the other five cell lines examined showed no significant changes in the expression of any of the above EMT-associated markers in serum-depleted medium.
To verify the putative link between AMPK and EMT, we assessed the effect of siRNA-mediated knockdown of AMPK on EMT-associated markers in MCF-7, 4T1, LNCaP, and PC-3 cells. As shown, silencing of AMPK promoted EMT in these cells, as indicated by reduced expression of Foxo3a and E-cadherin in conjunction with increased expression of vimentin, YB-1 and Snail (Fig. 1B). This phenotypic change was visualized by the immunostaining of F-actin in MCF-7 and LNCaP cells, which showed F-actin stress fiber formation and increased cell spreading in response to the AMPK silencing (Fig. 1C).
The role of AMPK in regulating EMT was further demonstrated by the ability of the allosteric AMPK activator OSU-53 to reverse the mesenchymal phenotype of aggressive cancer cells. The aforementioned breast and prostate cancer cell lines exhibited a differential susceptibility to the suppressive effect of OSU-53 on cell viability with IC50 in the range of 5 – 10 μmol/L after 72 h of treatment (MCF-7, 5 μmol/L; MDA-MB-231, 7.5 μmol/L; MDA-MB-468, 5 μmol/L; 4T1, 6 μmol/L; LNCaP, 9 μmol/L; DU-145, 8 μmol/L; PC-3, 5 μmol/L) (Fig. 1D). In contrast, normal mammary and prostate epithelial cells (MECs and PrECs, respectively) were resistant to OSU-53, indicating a discriminative antiproliferative effect between malignant and nonmalignant cells. In addition, OSU-53 dose-dependently increased the phosphorylation of AMPK and ACC, accompanied by parallel changes in the expression of various EMT effectors, including Foxo3a, E-cadherin, claudin-1, vimentin, YB-1, and Snail, in four cell lines displaying mesenchymal traits, MDA-MB-231, 4T1, PC-3, and MDA-MB-468, in a manner consistent with the reversal from a mesenchymal to an epithelial phenotype (Fig. 2A). As MDA-MB-231 cells lack endogenous E-cadherin expression due to promoter hypermethylation (37), decreased Snail, a transcriptional repressor of E-cadherin, was not accompanied by E-cadherin upregulation. Therefore, we used claudin-1 as an additional epithelial marker to demonstrate gain of epithelial character in response to OSU-53. It is noteworthy that OSU-53 had no appreciable effect on any of the aforementioned biomarkers in MECs and PrECs, reflective of the lack of response of these normal epithelial cells to the drug’s antiproliferative activity. This drug effect on EMT was also noted with AICAR and metformin in 4T1 and PC-3 cells (Fig. 2B), indicating that this was not an OSU-53-specific response. RT-PCR analysis indicates that, with the exception of Foxo3a, these changes in the expression of EMT effectors were mediated at both mRNA and protein levels (Fig. 2C). Moreover, siRNA-mediated knockdown of AMPK diminished the effects of OSU-53 on the expression of these EMT effectors in both cell lines, supporting the central role of AMPK in mediating this phenotypic change (Fig. 2D). Based on these findings, we hypothesized that the effect of OSU-53 on EMT was associated with its ability to increase Foxo3a expression at the posttranslational level, which, in turn, modulated the gene transcription of various EMT-associated effectors.
Fig. 2.
OSU-53 facilitates the reversal of the mesenchymal phenotype of MDA-MB-231, 4T1, PC-3, and MDA-MB-468 cells via an AMPK-dependent mechanism. (A & B) Western blot analysis of the concentration-dependent effects of the AMPK activators (A) OSU-53 and (B) AICAR and metformin on the phosphorylation/expression of AMPK and its downstream target ACC, Foxo3a, and various EMT effectors in the indicated cell lines, including MDA-MB-231, 4T1, PC-3, and MDA-MB-468 cells versus normal mammary epithelial cells (MECs) and prostate epithelial cells (PrECs). (C) RT-PCR analysis of the concentration-dependent effects of OSU-53 on the mRNA levels of Foxo3a and other EMT effectors in 4T1 and PC-3 cells. (D) Western blot analysis of the effects of siRNA-mediated knockdown of AMPK on OSU-53-induced changes in the phosphorylation/expression of AMPK, Foxo3a, and various EMT effectors in 4T1 and PC-3 cells. Immunoblots and images of PCR products are representative of three independent experiments. All drug treatments were for 48 h.
Foxo3a as a master regulator of OSU-53-mediated suppression of EMT
To interrogate the role of Foxo3a as a downstream effector of AMPK in regulating EMT, we investigated the effect of shRNA-mediated knockdown of Foxo3a on the expression of EMT markers in MCF-7 and LNCaP cells. Foxo3a knockdown promoted EMT in these two epithelial cell lines, which was evidenced by reduced E-cadherin expression in conjunction with concomitant increases in the expression of the mesenchymal markers YB-1 and Snail (Fig. 3A). Conversely, ectopic expression of Foxo3a mimicked the ability of OSU-53 to reverse the mesenchymal characters of MDA-MB-231, 4T1, and PC-3 cells (Fig. 3B). Moreover, RT-PCR analysis indicated that, reminiscent of the effect of OSU-53 (Fig. 2C), Foxo3a-induced changes in the expression of these EMT effectors were mediated at the mRNA level (Fig. 3B).
Fig. 3.
Foxo3a plays a role in regulating EMT in breast and prostate cancer cells. (A) shRNA-mediated knockdown of Foxo3a facilitated EMT in the epithelial-type MCF-7 and LNCaP cells, as revealed by loss of the epithelial marker E-cadherin and gain of the mesenchymal markers vimentin, YB-1, and Snail. (B) Western blot and RT-PCR analyses of the effect of the ectopic expression of Foxo3a on the protein and mRNA expression, respectively, of various EMT markers. Immunoblots and images of PCR products are representative of three independent experiments. (C) Effect of shRNA-mediated knockdown of Foxo3a on OSU-53-mediated AMPK activation and reversal of mesenchymal character in MDA-MB-231 and PC-3 cells. (D) Upper panel, Depiction of 5 putative Foxo3a binding elements (FBE1 – 5) in the promoter region of the E-cadherin (CDH1) gene. The filled bars indicate the location of exons. Lower panel, Evidence that Foxo3a directly activates CDH1 gene expression in response to OSU-53. ChIP analysis of the effects of OSU-53 on Foxo3a binding to FBE1 - 5 of the CDH1 promoter in MDA-MB-468, PC-3, and MDA-MB-231 cells. The sizes of PCR amplicons for each of the five putative FBEs is shown on the left. Cells were treated with OSU-53 for 48 h.
Pursuant to these findings, we used the shRNA-mediated knockdown of Foxo3a to verify its role in regulating OSU-53-mediated suppression of EMT in MDA-MB-231 and PC-3 cells. Reminiscent of its effects in MCF-7 and LNCaP cells, silencing of Foxo3a accentuated the mesenchymal character of these cells, as manifested by changes in pertinent EMT-associated markers (Fig. 3C). Although OSU-53 (5 μmol/ml) was able to induce AMPK activation in these Foxo3a-silenced MDA-MB-231 and PC-3 cells, its ability to alter the EMT status of these cells was lost as no substantial effect on various EMT markers was observed (Fig. 3C).
Previously, Foxo3a was reported to regulate E-cadherin expression through the negative regulation of Twist in urothelial cancer cells (17). In this study, we obtained evidence that Foxo3a directly activated E-cadherin transcription in OSU-53-treated MDA-MB-468, PC-3, and MDA-MB-231 cells. Analysis of the E-cadherin gene promoter identified five potential Foxo-binding elements (AAACA) in different regions of the promoter (FBE1 - 5) (Fig. 3D, upper panel). ChIP analysis demonstrated that OSU-53 at 5 μmol/L promoted the selective binding of Foxo3a to FBE3 and FBE4 in all three cell lines (lower panel). Together with the ability of ectopic Foxo3a to increase E-cadherin gene expression, the data suggest that Foxo3a directly binds to the E-cadherin promoter to activate its transcription following OSU-53 treatment.
OSU-53 stimulates Foxo3a nuclear localization and protein stabilization by suppressing Akt signaling
In light of the ability of OSU-53 to increase Foxo3a expression at the post-transcriptional level (Fig. 2A & C), we investigated the drug effect on its cellular distribution by immunocytochemistry. As shown, exposure to OSU-53 (5 μmol/L) led to complete nuclear translocation in all three cell lines examined (MDA-MB-231, 4T1, and PC-3 cells; Fig. 4A). Together, these findings suggest that OSU-53 induces the activation of Foxo3a through increased protein stability and nuclear localization. We rationalized that these drug effects might be associated with the previously reported activity of OSU-53 in facilitating protein phosphatase (PP)2A-mediated Akt inactivation (34), which is supported by the following findings.
Fig. 4.
OSU-53 facilitates Foxo3a accumulation by trafficking Foxo3a and MDM2 into different cellular compartments. (A) Immunocytochemical analysis of the effect of OSU-53 on the nuclear localization of ectopically expressed GFP-tagged Foxo3a in MDA-MB-231, 4T1, and PC-3 cells after 24 h of treatment. (B) Western blot analysis of the concentration-dependent effects of OSU-53 on the phosphorylation and expression levels of Akt, IKKβ, Foxo3a, and MDM2 in PC-3 cells after 72 h of treatment. (C) Western blot analysis of the concentration-dependent effects of OSU-53 on the phosphorylation and/or expression levels of Foxo3a and MDM2 in the cytoplasmic versus nuclear fractions of MDA-MB-231, 4T1, and PC-3 cells. Histone H3 and β-actin were used as internal markers for the nucleus and cytoplasm, respectively. Immunoblots and immunocytochemistry images are representative of three independent experiments. Cells were treated with OSU-53 for 48 h.
First, Akt promotes nuclear exclusion of Foxo3a through direct phosphorylation at three consensus sites (32Thr, 253Ser, and 315Ser) (38), or via phosphorylation by its downstream effector IKKβ (39, 40). Accordingly, our data show the concurrent downregulation of phosphorylated Akt and IKKβ, which we conclude gave rise to reduced 253Ser-Foxo3a phosphorylation (exemplified in PC-3 cells; Fig. 4B), leading to the cytoplasmic-to-nuclear translocation of Foxo3a in OSU-53-treated cells (in all three cell lines; Fig. 4C).
Second, we hypothesized that decreased 166Ser-MDM2 phosphorylation consequent to Akt inactivation might underlie the ability of OSU-53 to upregulate Foxo3a, as MDM2 is the E3 ligase responsible for Foxo3a ubiquitination and degradation (41, 42), and its nuclear entry is regulated by Akt-mediated phosphorylation (43). As shown, OSU-53 treatment led to a dose-dependent decrease in Foxo3a and MDM2 phosphorylation (Fig. 4B) and the parallel exit of MDM2 from the nucleus into the cytoplasm in MDA-MB-231, 4T1, and PC-3 cells (Fig. 4C). This drug-induced trafficking of Foxo3a and MDM2 into different cellular compartments was verified by co-immunoprecipitation which revealed reduced physical interactions between Foxo3a and MDM2 in the nuclear extracts of all three cell lines examined after exposure to OSU-53 (Fig. 5A).
Fig. 5.
OSU -53 increases Foxo3a expression by blocking MDM2-mediated proteasomal degradation via an Akt-dependent mechanism. (A) Co-immunoprecipitation analysis of the effect of OSU-53 on the physical interaction between Foxo3a and MDM2 in the nuclear fraction of MDA-MB-231, 4T1, and PC-3 cells. (B & C) Ectopic expression of MDM2 blocked OSU-53-induced Foxo3a accumulation (B) by increasing Foxo3a ubiquitination in 4T1 and PC-3 cells (C). For the immunoprecipitation experiment, cells cotransfected with plasmids encoding HA-ubiquitin (Ub) and pcDNA3 or pcDNA3-MDM2 were treated with OSU-53 for 12 h, followed by cotreatment with proteasome inhibitor MG132 (10 μmol/L) for an additional 12 h. Equal amounts of cell lysates were probed with antibodies against Foxo3a, MDM2, and HA (input) or immunoprecipitated with anti-Foxo3a antibody followed by immunoblotting with anti-Ub or anti-Foxo3a antibodies. (D) Western blot analysis of the suppressive effect of ectopically expressed constitutively active (CA)-Akt on OSU-53-induced Foxo3a phosphorylation and accumulation in MDA-MB-231, 4T1, and PC-3 cells. Immunoblots are representative of three independent experiments.
Furthermore, the role of MDM2 in OSU-53-induced Foxo3a accumulation was demonstrated by the following experiments. Ectopic expression of MDM2 abrogated the effect of OSU-53 on Foxo3a expression (Fig. 5B). Furthermore, co-immunoprecipitation analysis showed that the ability of ectopic MDM2 to abolish OSU-53-mediated Foxo3a upregulation was attributable to increased Foxo3a ubiquitination relative to the pcDNA control (Fig. 5C). Equally important, ectopic expression of a constitutively active form of Akt, AktT308D/S473D, as manifested by increased 253Ser-Foxo3a phosphorylation, abrogated the OSU-53-induced increase in Foxo3a expression (Fig. 5D). Together, these findings confirmed that OSU-53 facilitated Foxo3a activation by targeting the Akt-MDM2 axis (Fig. 6A).
Fig. 6.
OSU-53 inhibits the invasive phenotype in aggressive MDA-MB-231 and PC-3 cells. (A) Schematic representation of the mechanism by which OSU-53 reverses the mesenchymal phenotype of cancer cells through the activation of Foxo3a signaling. (B) Concentration-dependent effects of OSU-53 on the viability (left panel), migratory activity, (central left panel) and invasiveness (central right panel) of MDA-MB-231 and PC-3 cells after 24 h of treatment. Bars, mean ± S.D. (n = 6). Right panel, trend analysis of the rates of concentration-dependent decreases in the viability, migration, and invasion of MDA-MB-231 cells at the indicated concentrations of OSU-53. Points represent individual data points from the viability, migration, and invasion assays. (C) Images of invasive colonies after growth of MDA-MB-231 (upper panel) and PC-3 (lower panel) cells in basement membrane for 16 and 9 days, respectively, in the presence of OSU-53 at indicated concentrations versus DMSO control. (D) Effects of OSU-53 at indicated concentrations on F-actin cytoskeletal structure in MDA-MB-231 cells after 48 h of treatment.
OSU-53 inhibits invasive phenotype
The in vitro efficacy of OSU-53 in suppressing cancer cell invasiveness was illustrated by its dose-dependent inhibition of the migration and invasion of MDA-MB-231 and PC-3 cells after 24 h of treatment in Boyden chamber assays (all P values < 0.001) (Fig. 6B, center two panels). Although exposure of either cell line to OSU-53 within the same dose range caused a dose-dependent reduction in cell viability within 24 h of treatment (all P values < 0.005) (left panel), this drug-mediated inhibition of cell motility and invasion was not attributable to cell death as the rates of the concentration-dependent decreases in invasion and migration were significantly greater than that in viability (all P values < 0.001) (right panel). In addition, the effect of OSU-53 on the metastatic potential of these two cell lines was interrogated by the three-dimensional colony formation assay, which is frequently used to assess cancer cells’ metastatic capacity (44). As shown, OSU-53 dose-dependently inhibited the ability of MDA-MB-231 and PC-3 cells to form invasive colonies, as indicated by reduced colony size and loss of stellate morphology (Fig. 6C). In addition, staining of MDA-MB-231 cells with FITC-conjugated phalloidin revealed significant decreases in F-actin stress fibers in response to OSU-53 treatment (Fig. 6D). Together, these findings suggest the ability of OSU-53 to inhibit the metastatic phenotype of mesenchymal-type cancer cells.
In vivo suppressive effect of OSU-53 on tumor metastasis
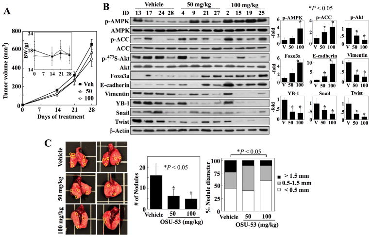
Pursuant to the above in vitro findings, we assessed the efficacy of OSU-53 in blocking tumor metastasis in vivo in the 4T1 syngeneic tumor model. 4T1 cells (2.5 × 104) were injected into the mammary fad pads of female Balb/c mice, and OSU-53, at 50 or 100 mg/kg per day, was given by oral gavage once daily beginning at 24 h after tumor cell implantation for 3 weeks. OSU-53 was well tolerated by tumor-bearing mice as no change in body weight was noted in either drug-treated group throughout the course of treatment (Fig. 7A, inset). However, in contrast to the tumor-suppressive effect of OSU-53 noted in the MDA-MD-231 xenograft tumor model (34), 4T1 tumors were resistant to OSU-53 as tumor growth was only modestly inhibited relative to the control (P > 0.05) (Fig. 7A), indicative of the aggressive nature of these murine breast cancer cells. Nonetheless, Western blot analysis of tumor lysates indicated that OSU-53 dose-dependently increased AMPK and ACC phosphorylation (Fig. 7B). Reminiscent of our in vitro findings, this AMPK activation was associated with reduced Akt phosphorylation and increased Foxo3a expression, accompanied by the gain of the epithelial marker E-cadherin and loss of mesenchymal markers vimentin, YB-1, Snail, and Twist (Fig. 7B). Equally important, this phenotypic switch in OSU-53-treated mice was associated with reductions in the number and size of metastatic nodules on the surface of the lung as compared to the controls (Fig. 7C).
Fig. 7.
In vivo efficacy of OSU-53 in suppressing lung metastasis in the 4T1 syngeneic tumor model. (A) In vivo effects of daily oral administration of OSU-53 at 50 and 100 mg/kg versus vehicle control (Veh) on orthotopic (mammary gland) tumor growth in 4T1 tumor-bearing mice (n = 6 for each group). Inset, average body weights at different time intervals of each treatment group. (B) Western blot (left) and relative phosphorylation/expression of AMPK, ACC, Akt, and various EMT-related biomarkers (right) in four representative tumors from each group (means ± SD; *, P<0.05 compared to vehicle). (C) Photographs representing lung metastases in vehicle- versus OSU-53-treated 4T1 tumor-bearing mice (left, circles indicate metastatic nodules). Average numbers of metastatic nodules (middle; mean ± SD) and apparent diameters of each metastatic nodule (right) on the surface of each lung (n = 6). *, P<0.05.
Discussion
Beyond its role in regulating energy homeostasis (45), AMPK is increasingly recognized as a metabolic tumor suppressor in light of its ability to suppress lipogenesis and mTOR signaling (27, 28). Our data suggest that AMPK is differentially regulated in cancer cell lines expressing an epithelial versus mesenchymal phenotype. Relative to epithelial-type cancer cell lines, such as MCF-7 and LNCaP, cancer cell lines with mesenchymal characteristics were resistant to AMPK activation in response to serum deprivation (Fig. 1A). In light of the role of AMPK in regulating EMT, this finding raises a possibility that these aggressive cancer cell lines might relinquish metabolic stress-induced AMPK activation as a strategy to maintain their mesenchymal characteristics under nutrient-deprived conditions. For example, MDA-MB-231 cells lack the expression of LKB1 (46), thereby incapacitating the function of the LKB1-AMPK pathway as a cellular energy-sensing checkpoint to regulate cell proliferation. Nevertheless, these mesenchymal-type cancer cells still responded to OSU-53 by undergoing AMPK activation, leading to a switch to an epithelial-like phenotype.
By using OSU-53, we demonstrated the role of AMPK in blocking EMT in aggressive cancer cells in vitro and in vivo by activating Foxo3a signaling. Although AMPK has been reported as an upstream regulator of Foxo3a, the underlying mechanism remains undefined (47). In this study, we obtained several lines of evidence that OSU-53 activates Foxo3a through two distinct Akt-dependent pathways (Fig. 6A). First, OSU-53 facilitated the nuclear localization of Foxo3a by downregulating Akt- and IKKβ-mediated phosphorylation (Fig. 4B). Second, OSU-53 increased the protein stability of Foxo3a by blocking MDM2-mediated degradation (Fig. 5). Mechanistically, OSU-53 had no effect on MDM2 expression, but suppressed Akt-mediated MDM2 phosphorylation. This dephosphorylation promoted MDM2 nuclear exit, thereby leading to physical separation of MDM2 from Foxo3a in different cellular compartments (Fig. 4C).
This mode of regulation differs from that described in a recent report in which, AMPK activation in nutrient-deprived HEK 293T cells led to increased transcriptional activity of Foxo3a, however, without affecting its cytoplasmic localization through direct phosphorylation at multiple sites distinct from those targeted by Akt (35). This discrepancy might reflect differences in cellular context, i.e., nutrient deprivation-induced versus allosteric activation of AMPK, and in cell types, i.e., nonmalignant 293T versus aggressive cancer cells, which underscores the intricate relationship between AMPK and Foxo3a (47).
Our data suggest that Foxo3a acted as a master regulator of OSU-53-mediated inhibition of EMT by regulating the expression of E-cadherin, YB-1, Snail, and Twist (Fig. 6A). The ability of Foxo3a to activate E-cadherin gene transcription is especially noteworthy, as other mechanisms have been implicated in Foxo3a-mediated E-cadherin expression, including those mediated by estrogen receptor (ER)α (16) and Twist (17), which underlies the complexity of the role of Foxo3a in regulating EMT in different cell systems. Considering the role of YB-1 in promoting EMT through the upregulation of Snail and other transcriptional repressors of E-cadherin (15), there exists an intricate interplay between Foxo3a and YB-1 in mediating the effect of OSU-53 on the mesenchymal phenotype of cancer cells. In addition, Foxo3a has also been reported to play a key role in the abilities of epigallocatechin-3-gallate and berberine to reverse the invasive phenotype of ERα-positive breast cancer and melanoma cells through distinct mechanisms, i.e., induction of ERα expression (16) and suppression of ERK activity and COX-2 expression (48), respectively. Together, these findings suggest the multifaceted mechanisms of Foxo3a signaling under different cellular contexts.
In summary, we obtained evidence that AMPK plays a role in regulating EMT in cancer cells by upregulating Foxo3a signaling through an Akt-dependent mechanism. Moreover, the effectiveness of oral OSU-53 to suppress metastasis in vivo provides a proof-of-concept that allosteric activation of AMPK by small-molecule agents represents a therapeutically relevant strategy to reduce the invasiveness and metastatic capacity of aggressive cancer cells. Lead optimization of OSU-53 to generate more potent derivatives for preclinical development is currently underway.
Supplementary Material
Acknowledgments
Grant Support. This work is supported by NIH grant R21 CA158807, the Stefanie Spielman Fund for Breast Cancer Research, and the Lucius A. Wing Endowed Chair Fund at The Ohio State University Medical Center to C.S.C, and a Pelotonia Postdoctoral Fellowship (The Ohio State University Comprehensive Cancer Center) to I.L.L.
Footnotes
Conflict of Interest: The authors declare that they have no conflicts of interest.
References
- 1.Kalluri R, Weinberg RA. The basics of epithelial-mesenchymal transition. J Clin Invest. 2009;119:1420–8. doi: 10.1172/JCI39104. [DOI] [PMC free article] [PubMed] [Google Scholar]
- 2.Thiery JP, Acloque H, Huang RY, Nieto MA. Epithelial-mesenchymal transitions in development and disease. Cell. 2009;139:871–90. doi: 10.1016/j.cell.2009.11.007. [DOI] [PubMed] [Google Scholar]
- 3.Yang J, Weinberg RA. Epithelial-mesenchymal transition: at the crossroads of development and tumor metastasis. Dev Cell. 2008;14:818–29. doi: 10.1016/j.devcel.2008.05.009. [DOI] [PubMed] [Google Scholar]
- 4.McConkey DJ, Choi W, Marquis L, Martin F, Williams MB, Shah J, et al. Role of epithelial-to-mesenchymal transition (EMT) in drug sensitivity and metastasis in bladder cancer. Cancer Metastasis Rev. 2009;28:335–44. doi: 10.1007/s10555-009-9194-7. [DOI] [PMC free article] [PubMed] [Google Scholar]
- 5.Singh A, Settleman J. EMT, cancer stem cells and drug resistance: an emerging axis of evil in the war on cancer. Oncogene. 2010;29:4741–51. doi: 10.1038/onc.2010.215. [DOI] [PMC free article] [PubMed] [Google Scholar]
- 6.Mani SA, Guo W, Liao MJ, Eaton EN, Ayyanan A, Zhou AY, et al. The epithelial-mesenchymal transition generates cells with properties of stem cells. Cell. 2008;133:704–15. doi: 10.1016/j.cell.2008.03.027. [DOI] [PMC free article] [PubMed] [Google Scholar]
- 7.Polyak K, Weinberg RA. Transitions between epithelial and mesenchymal states: acquisition of malignant and stem cell traits. Nat Rev Cancer. 2009;9:265–73. doi: 10.1038/nrc2620. [DOI] [PubMed] [Google Scholar]
- 8.Onder TT, Gupta PB, Mani SA, Yang J, Lander ES, Weinberg RA. Loss of E-cadherin promotes metastasis via multiple downstream transcriptional pathways. Cancer Res. 2008;68:3645–54. doi: 10.1158/0008-5472.CAN-07-2938. [DOI] [PubMed] [Google Scholar]
- 9.Voulgari A, Pintzas A. Epithelial-mesenchymal transition in cancer metastasis: mechanisms, markers and strategies to overcome drug resistance in the clinic. Biochim Biophys Acta. 2009;1796:75–90. doi: 10.1016/j.bbcan.2009.03.002. [DOI] [PubMed] [Google Scholar]
- 10.Zeisberg M, Neilson EG. Biomarkers for epithelial-mesenchymal transitions. J Clin Invest. 2009;119:1429–37. doi: 10.1172/JCI36183. [DOI] [PMC free article] [PubMed] [Google Scholar]
- 11.Peinado H, Quintanilla M, Cano A. Transforming growth factor beta-1 induces snail transcription factor in epithelial cell lines: mechanisms for epithelial mesenchymal transitions. J Biol Chem. 2003;278:21113–23. doi: 10.1074/jbc.M211304200. [DOI] [PubMed] [Google Scholar]
- 12.Thiery JP. Epithelial-mesenchymal transitions in development and pathologies. Curr Opin Cell Biol. 2003;15:740–6. doi: 10.1016/j.ceb.2003.10.006. [DOI] [PubMed] [Google Scholar]
- 13.Graham TR, Zhau HE, Odero-Marah VA, Osunkoya AO, Kimbro KS, Tighiouart M, et al. Insulin-like growth factor-I-dependent up-regulation of ZEB1 drives epithelial-to-mesenchymal transition in human prostate cancer cells. Cancer Res. 2008;68:2479–88. doi: 10.1158/0008-5472.CAN-07-2559. [DOI] [PubMed] [Google Scholar]
- 14.Zhou BP, Deng J, Xia W, Xu J, Li YM, Gunduz M, et al. Dual regulation of Snail by GSK-3beta-mediated phosphorylation in control of epithelial-mesenchymal transition. Nat Cell Biol. 2004;6:931–40. doi: 10.1038/ncb1173. [DOI] [PubMed] [Google Scholar]
- 15.Evdokimova V, Tognon C, Ng T, Ruzanov P, Melnyk N, Fink D, et al. Translational activation of snail1 and other developmentally regulated transcription factors by YB-1 promotes an epithelial-mesenchymal transition. Cancer Cell. 2009;15:402–15. doi: 10.1016/j.ccr.2009.03.017. [DOI] [PubMed] [Google Scholar]
- 16.Belguise K, Guo S, Sonenshein GE. Activation of FOXO3a by the green tea polyphenol epigallocatechin-3-gallate induces estrogen receptor alpha expression reversing invasive phenotype of breast cancer cells. Cancer Res. 2007;67:5763–70. doi: 10.1158/0008-5472.CAN-06-4327. [DOI] [PubMed] [Google Scholar]
- 17.Shiota M, Song Y, Yokomizo A, Kiyoshima K, Tada Y, Uchino H, et al. Foxo3a suppression of urothelial cancer invasiveness through Twist1, Y-box-binding protein 1, and E-cadherin regulation. Clin Cancer Res. 2010;16:5654–63. doi: 10.1158/1078-0432.CCR-10-0376. [DOI] [PubMed] [Google Scholar]
- 18.Bodmer M, Meier C, Krahenbuhl S, Jick SS, Meier CR. Long-term metformin use is associated with decreased risk of breast cancer. Diabetes Care. 2010;33:1304–8. doi: 10.2337/dc09-1791. [DOI] [PMC free article] [PubMed] [Google Scholar]
- 19.Li D, Yeung SC, Hassan MM, Konopleva M, Abbruzzese JL. Antidiabetic therapies affect risk of pancreatic cancer. Gastroenterology. 2009;137:482–8. doi: 10.1053/j.gastro.2009.04.013. [DOI] [PMC free article] [PubMed] [Google Scholar]
- 20.Wright JL, Stanford JL. Metformin use and prostate cancer in Caucasian men: results from a population-based case-control study. Cancer Causes Control. 2009;20:1617–22. doi: 10.1007/s10552-009-9407-y. [DOI] [PMC free article] [PubMed] [Google Scholar]
- 21.Currie CJ, Poole CD, Gale EA. The influence of glucose-lowering therapies on cancer risk in type 2 diabetes. Diabetologia. 2009;52:1766–77. doi: 10.1007/s00125-009-1440-6. [DOI] [PubMed] [Google Scholar]
- 22.Jalving M, Gietema JA, Lefrandt JD, de Jong S, Reyners AK, Gans RO, et al. Metformin: taking away the candy for cancer? Eur J Cancer. 2010;46:2369–80. doi: 10.1016/j.ejca.2010.06.012. [DOI] [PubMed] [Google Scholar]
- 23.Landman GW, Kleefstra N, van Hateren KJ, Groenier KH, Gans RO, Bilo HJ. Metformin associated with lower cancer mortality in type 2 diabetes: ZODIAC-16. Diabetes Care. 2010;33:322–6. doi: 10.2337/dc09-1380. [DOI] [PMC free article] [PubMed] [Google Scholar]
- 24.Viollet B, Guigas B, Sanz Garcia N, Leclerc J, Foretz M, Andreelli F. Cellular and molecular mechanisms of metformin: an overview. Clin Sci (Lond) 2012;122:253–70. doi: 10.1042/CS20110386. [DOI] [PMC free article] [PubMed] [Google Scholar]
- 25.Hardie DG. AMP-activated protein kinase as a drug target. Annu Rev Pharmacol Toxicol. 2007;47:185–210. doi: 10.1146/annurev.pharmtox.47.120505.105304. [DOI] [PubMed] [Google Scholar]
- 26.Hadad SM, Fleming S, Thompson AM. Targeting AMPK: a new therapeutic opportunity in breast cancer. Crit Rev Oncol Hematol. 2008;67:1–7. doi: 10.1016/j.critrevonc.2008.01.007. [DOI] [PubMed] [Google Scholar]
- 27.Shackelford DB, Shaw RJ. The LKB1-AMPK pathway: metabolism and growth control in tumour suppression. Nat Rev Cancer. 2009;9:563–75. doi: 10.1038/nrc2676. [DOI] [PMC free article] [PubMed] [Google Scholar]
- 28.Zadra G, Priolo C, Patnaik A, Loda M. New strategies in prostate cancer: targeting lipogenic pathways and the energy sensor AMPK. Clin Cancer Res. 2010;16:3322–8. doi: 10.1158/1078-0432.CCR-09-1955. [DOI] [PMC free article] [PubMed] [Google Scholar]
- 29.Mihaylova MM, Shaw RJ. The AMPK signalling pathway coordinates cell growth, autophagy and metabolism. Nat Cell Biol. 2011;13:1016–23. doi: 10.1038/ncb2329. [DOI] [PMC free article] [PubMed] [Google Scholar]
- 30.Chhipa RR, Wu Y, Mohler JL, Ip C. Survival advantage of AMPK activation to androgen-independent prostate cancer cells during energy stress. Cell Signal. 2010;22:1554–61. doi: 10.1016/j.cellsig.2010.05.024. [DOI] [PMC free article] [PubMed] [Google Scholar]
- 31.Chuang HC, Chou CC, Kulp SK, Chen CS. AMPK As A Potential Anticancer Target - Friend or Foe? Curr Pharm Des. 2013 doi: 10.2174/13816128113199990485. [DOI] [PMC free article] [PubMed] [Google Scholar]
- 32.Levin VA, Panchabhai SC, Shen L, Kornblau SM, Qiu Y, Baggerly KA. Different changes in protein and phosphoprotein levels result from serum starvation of high-grade glioma and adenocarcinoma cell lines. J Proteome Res. 2010;9:179–91. doi: 10.1021/pr900392b. [DOI] [PMC free article] [PubMed] [Google Scholar]
- 33.Guh JH, Chang WL, Yang J, Lee SL, Wei S, Wang D, et al. Development of novel adenosine monophosphate-activated protein kinase activators. J Med Chem. 2010;53:2552–61. doi: 10.1021/jm901773d. [DOI] [PMC free article] [PubMed] [Google Scholar] [Retracted]
- 34.Lee KH, Hsu EC, Guh JH, Yang HC, Wang D, Kulp SK, et al. Targeting energy metabolic and oncogenic signaling pathways in triple-negative breast cancer by a novel adenosine monophosphate-activated protein kinase (AMPK) activator. J Biol Chem. 2011;286:39247–58. doi: 10.1074/jbc.M111.264598. [DOI] [PMC free article] [PubMed] [Google Scholar]
- 35.Greer EL, Oskoui PR, Banko MR, Maniar JM, Gygi MP, Gygi SP, et al. The energy sensor AMP-activated protein kinase directly regulates the mammalian FOXO3 transcription factor. J Biol Chem. 2007;282:30107–19. doi: 10.1074/jbc.M705325200. [DOI] [PubMed] [Google Scholar]
- 36.Debnath J, Muthuswamy SK, Brugge JS. Morphogenesis and oncogenesis of MCF-10A mammary epithelial acini grown in three-dimensional basement membrane cultures. Methods. 2003;30:256–68. doi: 10.1016/s1046-2023(03)00032-x. [DOI] [PubMed] [Google Scholar]
- 37.Graff JR, Herman JG, Lapidus RG, Chopra H, Xu R, Jarrard DF, et al. E-cadherin expression is silenced by DNA hypermethylation in human breast and prostate carcinomas. Cancer Res. 1995;55:5195–9. [PubMed] [Google Scholar]
- 38.Fu Z, Tindall DJ. FOXOs, cancer and regulation of apoptosis. Oncogene. 2008;27:2312–9. doi: 10.1038/onc.2008.24. [DOI] [PMC free article] [PubMed] [Google Scholar]
- 39.Hu MC, Lee DF, Xia W, Golfman LS, Ou-Yang F, Yang JY, et al. IkappaB kinase promotes tumorigenesis through inhibition of forkhead FOXO3a. Cell. 2004;117:225–37. doi: 10.1016/s0092-8674(04)00302-2. [DOI] [PubMed] [Google Scholar]
- 40.Su JL, Cheng X, Yamaguchi H, Chang YW, Hou CF, Lee DF, et al. FOXO3a-Dependent Mechanism of E1A-Induced Chemosensitization. Cancer Res. 2011;71:6878–87. doi: 10.1158/0008-5472.CAN-11-0295. [DOI] [PMC free article] [PubMed] [Google Scholar]
- 41.Fu W, Ma Q, Chen L, Li P, Zhang M, Ramamoorthy S, et al. MDM2 acts downstream of p53 as an E3 ligase to promote FOXO ubiquitination and degradation. J Biol Chem. 2009;284:13987–4000. doi: 10.1074/jbc.M901758200. [DOI] [PMC free article] [PubMed] [Google Scholar]
- 42.Yang JY, Zong CS, Xia W, Yamaguchi H, Ding Q, Xie X, et al. ERK promotes tumorigenesis by inhibiting FOXO3a via MDM2-mediated degradation. Nat Cell Biol. 2008;10:138–48. doi: 10.1038/ncb1676. [DOI] [PMC free article] [PubMed] [Google Scholar]
- 43.Mayo LD, Donner DB. A phosphatidylinositol 3-kinase/Akt pathway promotes translocation of Mdm2 from the cytoplasm to the nucleus. Proc Natl Acad Sci U S A. 2001;98:11598–603. doi: 10.1073/pnas.181181198. [DOI] [PMC free article] [PubMed] [Google Scholar]
- 44.Koblinski JE, Kaplan-Singer BR, VanOsdol SJ, Wu M, Engbring JA, Wang S, et al. Endogenous osteonectin/SPARC/BM-40 expression inhibits MDA-MB-231 breast cancer cell metastasis. Cancer Res. 2005;65:7370–7. doi: 10.1158/0008-5472.CAN-05-0807. [DOI] [PubMed] [Google Scholar]
- 45.Hardie DG. AMP-activated/SNF1 protein kinases: conserved guardians of cellular energy. Nat Rev Mol Cell Biol. 2007;8:774–85. doi: 10.1038/nrm2249. [DOI] [PubMed] [Google Scholar]
- 46.Shen Z, Wen XF, Lan F, Shen ZZ, Shao ZM. The tumor suppressor gene LKB1 is associated with prognosis in human breast carcinoma. Clin Cancer Res. 2002;8:2085–90. [PubMed] [Google Scholar]
- 47.Chiacchiera F, Simone C. The AMPK-FoxO3A axis as a target for cancer treatment. Cell Cycle. 2010;9:1091–6. doi: 10.4161/cc.9.6.11035. [DOI] [PubMed] [Google Scholar]
- 48.Kim HS, Kim MJ, Kim EJ, Yang Y, Lee MS, Lim JS. Berberine-induced AMPK activation inhibits the metastatic potential of melanoma cells via reduction of ERK activity and COX-2 protein expression. Biochem Pharmacol. 2012;83:385–94. doi: 10.1016/j.bcp.2011.11.008. [DOI] [PubMed] [Google Scholar]
Associated Data
This section collects any data citations, data availability statements, or supplementary materials included in this article.







