Abstract
Chronic lymphocytic leukemia (CLL) exhibits high remission rates after initial chemoimmunotherapy, but with relapses with treatment, refractory disease is the most common outcome, especially in CLL with the deletion of chromosome 11q or 17p. In addressing the need of treatments for relapsed disease, we report the identification of an existing U.S. Food and Drug Administration-approved small-molecule drug to repurpose for CLL treatment. Auranofin (Ridaura) is approved for use in treating rheumatoid arthritis, but it exhibited preclinical efficacy in CLL cells. By inhibiting thioredoxin reductase activity and increasing intracellular reactive oxygen species levels, auranofin induced a lethal endoplasmic reticulum stress response in cultured and primary CLL cells. In addition, auranofin displayed synergistic lethality with heme oxygenase-1 and glutamate-cysteine ligase inhibitors against CLL cells. Auranofin overcame apoptosis resistance mediated by protective stromal cells, and it also killed primary CLL cells with deletion of chromosome 11q or 17p. In TCL-1 transgenic mice, an in vivo model of CLL, auranofin treatment markedly reduced tumor cell burden and improved mouse survival. Our results provide a rationale to reposition the approved drug auranofin for clinical evaluation in the therapy of CLL.
Introduction
Accelerated expansion of chronic lymphocytic leukemia (CLL) cells with bulky lymphadenopathy and organomegaly, with or without compromised hematopoiesis, is treated with myelotoxic chemoimmunotherapy (1, 2). In CLL, the unmutated immunoglobulin heavy chain variable region genes (IGHV), acquired chromosomal abnormalities including deletion 17pl3 and deletion llq22, as well as increased expression of ZAP70 (zeta-associated protein) or CD38 are features associated with poor outcome (3). Notwithstanding high remission rates due to initial chemoimmunotherapy, eventual relapse with treatment-refractory disease is the typical outcome, except in a minority of patients who successfully receive allogeneic stem cell transplantation (2, 3). Therefore, novel effective and safe treatments need to be tested and developed. To this end, repurposing of an existing and U.S. Food and Drug Administration (FDA)-approved small-molecule drug in the treatment of CLL is a worthy goal (4).
Compared with normal lymphocytes, CLL cells have intrinsically higher levels of reactive oxygen species (ROS) and are under oxidative stress due to an imbalanced redox status (5–8). ROS-mediated oxidation of the sulfur-containing amino acids in proteins such as phosphatases and transcription factors, for example, NF-κB, p53, hypoxia-inducible factor-1α, and nuclear factor erythroid 2-related factor 2 (Nrf2), regulates their function and role in modifying cellular growth and survival (9). Elevated ROS levels also render CLL cells more sensitive to agents that further increase ROS and oxidative stress (6). Nrf2 activates genes involved in the response to oxidative stress, including heme oxygenase-1 (HMOX-1) and glutamate cysteine ligase modifier (GCLM), which are involved in glutathione (GSH) synthesis (10, 11). Elevated levels of ROS may overcome antioxidant mechanisms and induce protein oxidation, which leads to intracellular accumulation of potentially toxic, mis-folded, and polyubiquitylated (poly-Ub) proteins (12). This accumulation triggers an HDAC6-mediated, adaptive and protective heat shock and proteotoxic stress response (13, 14). During this, HDAC6 binds to the poly-Ub-misfolded proteins and shuttles these into a protective aggresome, concomitantly causing the dissipation of the p97/HDAC6/hsp90/HSFl (heat shock factor 1) complex, followed by induction of transcriptional activity of HSF1 and HSPs (15, 16). The dissociation of HDAC6 from this complex also causes hyperacetylation and inhibition of the chaperone function of hsp90 (17), with resulting depletion of CLL-relevant, progrowth and prosurvival hsp90 client proteins such as ZAP70, c-RAF, AKT, as well as of HDAC6 itself (18–21). Thus, ROS-induced oxidative stress can lead to proteotoxic and unfolded protein response (UPR), which in turn also triggers estrogen receptor (ER) stress, with activation of the mediators of the ER stress response (22–24). Normally, ER stress is designed to be protective by mediating the shutdown of general protein synthesis and by increasing the production of molecular chaperones, including the ER resident hsp70 homologue, glucose-regulated protein 78 (GRP78; refs. 22, 23). However, if ER stress is protracted, lethal ER stress ensues through prolonged activation of the pro-death ER stress pathways mediated by CHOP (CAAT/enhancer-binding protein homologous protein) and IRE1 (inositol requiring protein 1; refs. 23–25). Countering this, CLL cells receive numerous prosurvival signals from the stroma microenvironment in the bone marrow and lymph nodes through multiple mechanisms that activate B-cell receptor and the chemokine receptor CXCR4 signaling (26–29). Recently, stromal cells were also shown to protect CLL cells against increased intracellular levels of ROS, by providing cysteine and bolstering the intracellular levels of GSH in CLL cells (30).
Auranofin, an oral gold-containing triethylphosphine used in the treatment of rheumatoid arthritis, has been previously reported to inhibit cytosolic and mitochondrial thioredoxin reductase (TrxR) and induce ROS levels (31). On the basis of the preliminary results of an in vitro high-throughput screen to gauge the activity against primary CLL cells, and toward the ultimate goal of repurposing auranofin for the treatment of CLL, we determined the in vitro and in vivo activity of auranofin, and its mechanism of action, against CLL cells. Our findings demonstrate for the first time that, auranofin induces lethal oxidative, proteotoxic, and ER stress response in cultured and patient-derived primary CLL cells, including those with the biologic and genetic features that are associated with poor clinical outcome in CLL.
Materials and Methods
Reagents and antibodies
Auranofin (C20H35AuO9PS) was suspended in dimethyl sulfoxide at 5 mmol/L concentration and stored in volumes of 500 µL at −80° C, then aliquoted in volumes of 10 µL and stored at −20° C to be used once without refreezing. Additional reagents and detailed antibody information are provided in the Supplementary Materials and Methods. Polyclonal acetylated K69 hsp90 antibody was generated by Alpha Diagnostics as previously described (17).
Cell lines and primary CLL cells
Human chronic B-cell leukemia, MEC-1 cells were obtained from the DSMZ). All experiments with cell lines were conducted within 6 months after thawing or obtaining from DSMZ. Cell line authentication was done by DSMZ. The DSMZ uses short tandem repeat profiling for characterization and authentication of cell lines. Cells were cultured in Iscove's Modified Dulbecco's Medium with 10% heat-inactivated FBS and 1% penicillin/streptomycin. Cells were passaged two to three times per week and frozen in aliquots in liquid nitrogen. HK cells were kindly provided and characterized by Jianguo Tao (Moffitt Cancer Center, Tampa, FL), cultured in RPMI with 10% FBS, and maintained as previously described (32). Exponentially growing cells were used for all described experiments. Primary CLL cells (Supplementary Table S1) were obtained with informed consent (in accordance with the Declaration of Helsinki) under a research protocol approved by the Institutional Review Board of Kansas University Medical Center (Kansas City, KS; Protocol #12392) or the NIH (7, 30). Primary CLL cells were isolated from the peripheral blood and CD19+ B cells were purified, utilizing a positive selection immunomagnetic separation kit (Stem Cell Technologies). Normal human CD34+ cells were obtained from delinked, deidentified human cord blood samples.
Assessment of mitochondrial transmembrane potential (Δψm) and reactive oxygen species
CLL cells (0.5 × 106 cells/tube) were incubated with 10 nmol/L 3,3-dihexyloxacarbocyanine iodide (DiOC6), 2.5 µmol/L dihydroethidium, and 10 µL of CD19-APC, in 400 µL AIM-V in a humidified atmosphere of 5% CO2 at 37°C for 30 minutes, then analyzed by flow cytometry.
Thioredoxin reductase assay
CLL cells were treated with auranofin for 8 hours. The effects of auranofin treatment on TrxR activity were determined with a Thioredoxin Reductase Assay Kit (Cayman Chemicals) according to the manufacturer's protocol.
Evaluation of cell viability
Primary CLL peripheral blood mononuclear cells (PBMC; 0.5 × 106 cells per well) were plated in triplicate in a final volume of 100 µL, in the presence of serial dilutions of auranofin (0.125–4.0 µmol/L) for 24 hours. Cell viability was determined using a CellTiter 96 AQueous One Solution Cell Proliferation Assay (MTS) Kit (Promega). The percentage of viable cells following auranofin treatment is reported relative to the untreated control CLL cells.
Viability analysis in nurse-like cell cocultures
Primary CLL cells were cocultured in the presence or absence of nurse-like cells (NLC; ref. 33), with or without auranofin, for 24 hours. Cell viability was determined by flow cytometry using DiOC6 and CD19 stain.
Assessment of apoptosis
Untreated or drug-treated MEC-1 or primary CD19+ CLL cells were stained with Annexin-V, and the percentage of Annexin V–positive apoptotic cells were determined by flow cytometry, as previously described (25). To analyze synergism between auranofin and zinc deuterophyrin IX 2,4-bis-ethylene glycol (ZnBG) or buthionine sulfoximine (BSO), cells were treated with auranofin (200–1,000 nmol/L) and ZnBG (10–20 µmol/L) or BSO (1–10 µmol/L) for 48 hours. The combination index (CI) for each drug combination was calculated utilizing Calcusyn (Biosoft). CI values of less than 1.0 indicate a synergistic interaction of the two agents.
Confocal microscopy
Primary CD19+ CLL cells were incubated with indicated doses of auranofin for 16 hours and cytospun onto glass slides. Cells were fixed and permeabilized as previously described (25). Then, cells were stained with Nrf-2 and HSF-1 antibodies, counterstained with phalloidin (which binds F-actin) and 4′, 6-diamidino-2-phenylindole (DAPI), and coverslips were mounted. The images were visualized using a Carl Zeiss LSM-5 PASCAL confocal microscope with a 63× /1.2 NA oil objective. Images were processed with LSM Image browser software (Zeiss).
RNA isolation and quantitative PCR analyses
Total RNA was extracted from untreated and auranofin-treated MEC-1 or primary CD 19+ CLL cells using an RNAqueous 4PCR Kit from Ambion and reverse transcribed. Quantitative real-time PCR analysis and TaqMan probes were used to determine the expression levels of GRP78, CHOP, HMOX-1, and GCLM. The relative expression of each mRNA was normalized to glyceraldehyde-3-phosphate dehydrogenase.
Gene expression analysis
Total RNA from primary CLL PBMCs treated with auranofin for 4, 8, or 10 hours or left untreated for 10 hours was purified using the RNeasy Mini Kit (Qiagen), and converted to biotin-labeled cRNA. This was hybridized to a Human Genome U133 Plus 2.0 array (Affymetrix). Signal intensity and fold changes in gene expression were analyzed by the microarray analysis, using Affymetrix GeneChip Operating Software, as detailed in the Supplementary Materials and Methods. All microarray data used in this manuscript are deposited in the Gene Expression Omnibus.
Short hairpin RNA
Lentiviral short hairpin RNAs (shRNA) targeting HMOX1 and GADD153/CHOP or nontargeting shRNA (sh-NT) were transduced into MEC-1 cells. Forty-eight hours posttransduction, the cells were washed with complete media and plated with or without auranofin for 8 hours for immunoblot analysis or 48 hours for assessing apoptosis. MEC-1 cells with stable knockdown of CHOP were obtained by culturing the transduced cells in 0.5 to 1.0 µg/mL of puromycin. Stable knockdown cells were treated for 48 hours with auranofin to determine the effects of CHOP knockdown on auranofin-induced apoptosis.
Immunoprecipitation of hsp90 from CLL cells
Primary CD19+ CLL cells were treated with auranofin for 8 hours. Following treatment, cells were harvested, lysed, and hsp90 was immunoprecipitated from total cell lysates as previously described (25). HDAC6, Hsf-1, and p97/VCP immunoblot analyses were performed on the hsp90 immunoprecipitates. Blots were stripped and reprobed for detection of hsp90.
Immunoblot analyses
Immunoblot analyses were conducted as described in the Supplementary Materials and Methods.
In vivo animal studies
All animal procedures were approved by the Institutional Animal Care and Use Committee at University of Texas M.D. Anderson Cancer Center (Houston, TX). TCL-1 transgenic mice genotype: (Tcl1-tg:p53−/−) have been previously described (34, 35). TCL-1 mice (n = 5; age 2 months) were treated with auranofin by intraperitoneal injection at the dosage of 10 mg/kg daily, 5 days per week (Monday–Friday) for 2 weeks, and treatment was stopped. The total leukemia cell burden was measured in peritoneal fluid from pretreated and auranofin-treated animals, as previously described (30). Survival of TCL-1 mice treated with auranofin compared with untreated mice is represented by a Kaplan-Meier plot.
Statistical analysis
Significant differences between values obtained in a population of MEC-1 or primary CD19+ CLL cells treated with different experimental conditions were determined using a two-tailed, paired t test or a one way ANOVA analysis within Microsoft Excel 2010 software or using GraphPad Prism 5.0 (GraphPad Software, Inc.). P values < 0.05 were assigned significance. For the in vivo studies, differences in the mean leukemia burden between pretreatment and post-auranofin treatment were determined by a one-way ANOVA test. Pvalues of <0.05 were assigned significance. Differences in the survival of TCL-1 mice treated with auranofin were calculated by a Mantel–Cox log-rank test. P values < 0.05 were assigned significance.
Results
Auranofin causes loss of viability of CDI9+ B-CLL cells
Our findings in Fig. 1A demonstrate that exposure to auranofin for 24 hours dose dependently induced loss of viability of primary CLL cells. The clinical and prognostic molecular-cytogenetic features of each of the 50 primary CLL samples are described in Supplementary Table S1. The table also provides the IC50 values of auranofin against each of the primary CLL samples. Treatment with auranofin also significantly induced apoptosis of primary CLL, but not of normal CD34+ hematopoietic progenitor cells (Fig. 1B). Auranofin treatment increased the percentage of Annexin V–positive, CD19+ primary CLL cells, with relative sparing of the normal CD3+ T lymphocytes (Fig. 1C–E). As shown in Fig. 2A treatment with auranofin was equally active against CLL with unmutated as compared with the mutated IGHV genes. In contrast, treatment with auranofin induced significantly greater loss of cell viability of ZAP70+ versus ZAP70− CLL cells (Fig. 2B). This was especially so following exposure to the lower versus the higher concentrations of auranofin (Fig. 2C). Exposure to auranofin dose dependently induced apoptosis in the cultured CLL MEC-1 cells, which carry the del17p chromosome. This was associated with an increase in the percentage of Sub-G1 cells and cleavage of caspase-3 and PARP (Fig. 2D and E and Supplementary Fig. S2). At lower concentrations, there was a significant difference in auranofin-induced apoptosis in the primary CLL cells containing del17p compared with those containing del13q or del11q (P < 0.05; Fig. 2D). On the other hand, at higher concentrations, there was no significant difference in auranofin-induced apoptosis in the primary CLL cells containing del17p, del13q, or del11q (Fig. 2D). Overall, auranofin treatment was as effective in inducing apoptosis of the favorable as compared with CLL cells with the unfavorable cytogenetic predictors of clinical outcome (Fig. 2F).
Figure 1.
Treatment with auranofin (AF) induces apoptosis of primary CLL CD19+ but not CD3+ cells or normal CD19+ or CD34+ cells. A, cell viability of primary CLL (n = 50) following treatment with auranofin for 24 hours. Columns, mean loss of viability; bars, SEM. *, cell viability values significantly less in auranofin-treated cells than untreated cells (P < 0.05). B, percentage of apoptotic normal CD34+ cord blood cells (n = 3) and primary CLL cells (n = 5) following exposure to 1.0 µmol/L of auranofin for 48 hours. Columns, mean apoptosis from the CD34+ cord blood cells or primary CLL cells; bars, SEM. C, schematic of the flow cytometry gating method used to determine the percentage of apoptotic CD3+ or CD19+ cells following treatment with 1.0 µmol/L of auranofin for 24 hours. D, individual reduction in viability (relative to untreated control cells) of CD3+ and CD19+ cells from patients with CLL treated with 1.0 µmol/L of auranofin for 24 hours. E, the % reduction in viability induced by 24-hour treatment with 1 µmol/L of auranofin in CD3+ and CD19+ cells from patients with CLL (n = 8). The horizontal black bar indicates the median reduction in cell viability ± SE. *, significantly greater reduction in viability of auranofin-treated CD19+ cells compared with CD3+ cells (P < 0.05).
Figure 2.
Treatment with auranofin (AF) selectively induces apoptosis of cultured and primary CLL CD19+ cells independent of cytogenetics or IGHV mutation status, despite coculture with NLCs and reduced in vivo leukemia burden. A, IC50 values for the primary CLL patient cells treated with auranofin for 24 hours subgrouped by IGHV mutational (U, unmutated; M, mutated) status. Black line, median IC50 value. B, IC50 values for primary CLL patient cells treated with auranofin for 24 hours subgrouped by ZAP70 status. Black line, median IC50 value. C, cell viability of primary CLL cells from patients subgrouped by ZAP70 status (ZAP70+n = 12; ZAP70−n = 15) following treatment with the indicated concentrations of auranofin for 24 hours. Each point on the line represents the mean viability of the CLL cells at each concentration of auranofin; bars, SEM. *, cell viability values significantly less in ZAP70+ auranofin-treated cells than ZAP70− auranofin-treated cells (P < 0.05). D, percent apoptosis of MEC-1 cells and CD19+ primary CLL cells (11q deleted, 13q deleted, and 17p deleted) exposed to the indicated doses of auranofin for 48 hours. *, apoptosis values significantly greater in 17p-deleted CLL than in 11q- and 13q-deleted CLL cells at 0.25 µmol/L of auranofin (P < 0.05). **, apoptosis values significantly greater in 17p-deleted CLL than in 11q-and 13q-deleted CLL cells at 0.5 µmol/L of auranofin (P < 0.05). E, the percentage of sub-G1 cells and percentage of Annexin V-positive, apoptotic MEC-1 cells following 24-hour exposure to auranofin. Immunoblot analyses were also conducted as indicated. F, IC50 values for the primary CLL patient cells treated with auranofin for 24 hours, subgrouped by adverse (ADV) or favorable (FAV) cytogenetics. Black line, median IC50 value. G, percent apoptosis of MEC-1 cells with and without coculture on HK cells following treatment with auranofin for 48 hours. *, values significantly less in MEC-1 cells cocultured with HK cells compared with MEC-1 without coculture (P < 0.05). H, primary CLL cells (n = 4) were cultured with or without NLCs and exposed to two times the IC50 of auranofin for 24 hours. At the end of treatment, the percentage of nonviable cells was determined by flow cytometry. The absolute viability of the CLL cells in each condition is shown. I, treatment of TCL-1 mice (n = 5) with auranofin (10 mg/kg, 5 days per week for 2 weeks) significantly reduced the leukemia cell burden. Columns represent the mean ± SEM of the leukemia cell burden in all 5 mice tested. J, Kaplan-Meier survival plot of TCL-1 mice treated with auranofin compared with untreated mice. (P = 0.001, log-rank (Mantel-Cox) test.
Auranofin overcomes protection due to stroma-associated cells and exerts lethal in vivo activity against CLL cells
We next determined the in vitro effect of stroma, represented in our studies by coculture with the HK cells or the NLCs, on the lethal effects of auranofin on CLL cells (32, 33). As shown in Fig. 2G, auranofin treatment dose dependently induced loss of cell viability of MEC-1 cells, which was significantly attenuated by coculture with HK cells. Coculture with NLCs also improved the viability of primary CLL samples in vitro (Fig. 2H). However, our findings also show that auranofin treatment induced loss of viability of primary CLL cells, regardless of the coculture in vitro with NLCs (Fig. 2H). In contrast, treatment with auranofin did not reduce the viability of NLCs (Supplementary Fig. S3A–S3C). We next tested the in vivo activity of auranofin against CLL cells in the TCL-1 transgenic mice (34, 35). Because the TCL-1 gene is among the top genes upregulated in CLL cells by coculture with the stromal cells, this mouse model is also particularly relevant to ascertain the in vivo protective role of the stromal microenvironment for CLL cells (36). As shown in Fig. 2I and Supplementary Table S2, treatment with auranofin caused a reduction in the leukemia cell burden in each of the 5 TCL-1 mice tested. The number of CLL cells in the peritoneal cavity was reduced by >90% during the 2 weeks of auranofin treatment (P = 0.00019). These findings demonstrate that auranofin is able to exert in vitro and in vivo lethal effects against CLL cells despite the protective effects of stroma. Treatment with auranofin also significantly improved the survival of the TCL-1 mice compared with mice that received no treatment (P = 0.001; Fig. 2J).
Auranofin inhibits TrxR and induces oxidative stress and apoptosis in CLL cells
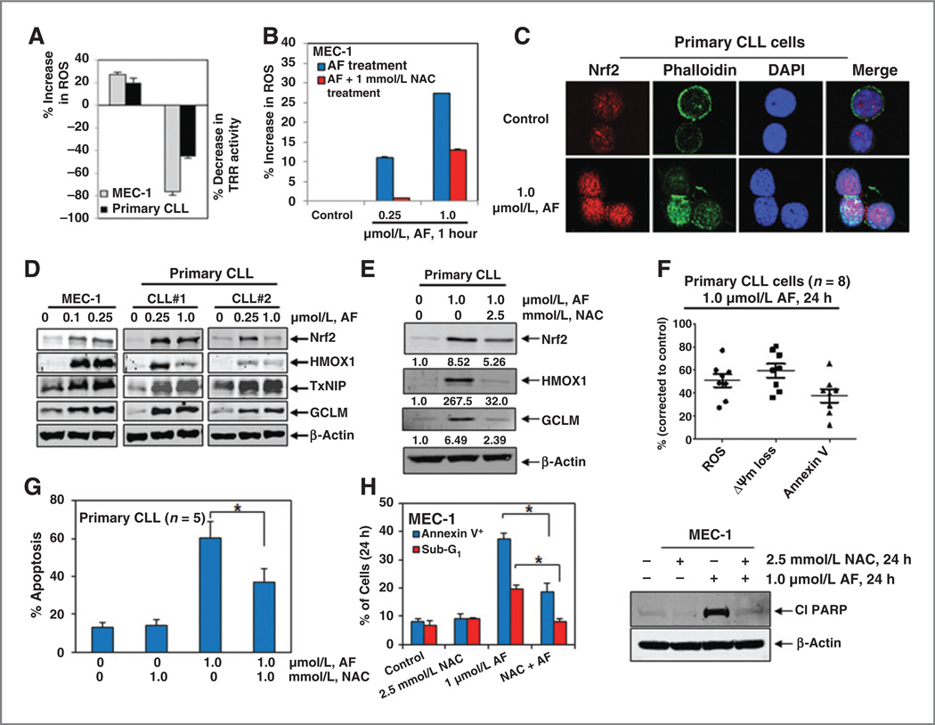
We next determined whether exposure to auranofin inhibits TrxR activity, as well as induces ROS levels and apoptosis of the MEC-1 and primary CLL cells. Treatment with auranofin inhibited the total intracellular TrxR activity determined by a TrxR activity assay (Cayman Chemical Company), and concomitantly increased ROS levels in MEC-1 and primary CLL cells (Fig. 3A). Cotreatment with the antioxidant N-acetyl cysteine (NAC) inhibited auranofin-mediated ROS induction in MEC-1 and primary CLL cells (Fig. 3B and Supplementary Fig. S1). Because they exhibit higher levels of ROS and activity of Nrf2, CLL cells have concomitant overexpression of the downstream Nrf2 targets such as HMOX-1 (10, 11). Therefore, here, we determined the effect of auranofin-induced ROS on the levels of Nrf2 and its target genes in CLL cells. The confocal immunofluorescence analyses in Fig. 3C demonstrate that auranofin treatment not only increased the levels of Nrf2 protein, but also augmented its nuclear localization in primary CLL cells. Moreover, immunoblot analyses of the cell lysates of MEC-1 and primary CLL cells confirmed that auranofin treatment increased Nrf2 levels as well as the levels of Nrf2-activated genes, including HMOX-1, TxNIP, and GCLM (Fig. 3D). In addition, cotreatment with NAC attenuated auranofin-mediated increase in the levels of Nrf2 and its targeted gene expressions, especially of HMOX-1 and GCLM, confirming their linkage to auranofin-induced oxidative stress (Fig. 3E). In primary CLL cells, auranofin-induced ROS levels were associated with increases in the mitochondrial permeability transition (Δψm) and percentage of Annexin V–positive cells (Fig. 3F). Cotreatment with NAC inhibited auranofin-induced apoptosis of primary CLL cells (Fig. 3G). In cultured MEC-1 cells, cotreatment with NAC and auranofin inhibited auranofin-induced apoptosis as demonstrated by significant reduction in Annexin V–positive cells and decreased sub-G1 fraction, as well as inhibition of PARP cleavage (Fig. 3H).
Figure 3.
Treatment with auranofin (AF) induces an oxidative stress response in cultured and primary CLL cells. A, the percent induction of ROS and the percent inhibition of TRR activity in MEC-1 and CD19+ primary CLL cells exposed to 1.0 µmol/L of auranofin for 1 or 8 hours, respectively. B, percentage increase of ROS in MEC-1 cells exposed to auranofin with or without 1 mmol/L of NAC for one hour. Columns, mean of three independent experiments; bars, SEM. C, localization of Nrf2 in primary CLL cells treated with auranofin for 6 hours. Cells were also stained with phalloidin and DAPI. D, immunoblot analyses of MEC-1 cells and CD19+ primary CLL cells treated with auranofin for 16 hours. E, immunoblot analyses of CD19+ primary CLL cells treated with auranofin and NAC for 24 hours. F, induction of ROS, loss of mitochondrial membrane potential, and apoptosis of primary CLL cells (n = 8) treated with auranofin as indicated. Values represent the percent induction corrected for the untreated, control cells. G, percent apoptosis of CD19+ primary CLL cells following treatment with auranofin and/or NAC for 48 hours. *, apoptosis values significantly less in cells treated with auranofin and NAC than those treated with auranofin alone (P = 0.00062). H, percentage of sub-G1 and Annexin V-positive MEC-1 cells following treatment with auranofin and/or NAC for 24 hours. *, values significantly less in cells treated with auranofin and NAC than those treated with auranofin alone (P < 0.001). Immunoblot analyses were also conducted as indicated.
Auranofin perturbs biologic networks of genes in CLL cells
We also determined the effects of auranofin treatment on gene expression microarray profile in primary CLL cells. Figure 4A shows a heatmap of gene expression changes. Auranofin treatment for 4 or 10 hours significantly upregulated or downregulated the mRNA expression of a large number of genes, and the fold changes in the 39 most altered mRNA gene expressions are shown in Fig. 4B and Supplementary Table S3. The figure shows that mRNA expression levels of the Nrf2 target genes HMOX-1 and GCLM, as well as of CHOP and the key HSPs were markedly induced by auranofin treatment in the primary CLL cells. To confirm the induction of CHOP and Nrf2 target genes, total RNA from untreated and auranofin-treated cells was also reverse transcribed and the resulting cDNA was used for quantitative PCR with the specific TaqMan Real-time PCR probes. This confirmed that auranofin treatment markedly increased the mRNA expression of the HMOX-1, GCLM1, and CHOP genes in primary CLL cells with or without deletion of 17p (Fig. 4C and D). Datasets of genes with altered expression profile derived from microarray analyses were imported into the Ingenuity Pathway Analysis (IPA) Tool (Ingenuity H Systems). Within the gene list, IPA identified the top five most perturbed networks in primary CLL cells following treatment with auranofin and assigned a score for these associated network functions (Supplementary Table S4). The score (i.e., a score of 41) assigned by IPA indicates the probability (1 in 1041 ) that the focus genes in the dataset are grouped together in a perturbed network due to random chance alone. The differentially expressed genes and the five most perturbed biologic networks identified by IPA revealed significant connectivity between genes (nodes) within different biologic networks (Supplementary Fig. S4). Among these, free radical scavenging, cellular compromise, and protein degradation networks were the highest rated networks with high significance scores.
Figure 4.
mRNA expression profiling of auranofin (AF)-treated primary CLL cells. A, heatmap representing the relative expression of 98 probe sets (81 genes) in CLL cells from two patients treated with 1.0 µmol/L of auranofin for 4 and 10 hours in vitro compared with untreated cells (>2-fold change; P < 0.01 by ANOVA). Patient samples are arranged in columns. Gene symbols highlight select genes. Gene expression is median centered and scaled as indicated. B, graphical representation of the top thirty-nine up- and downregulated genes in primary CLL cells following treatment with 1.0 µmol/L of auranofin for 8 hours compared with untreated control cells. C, relative mRNA expression of HMOX-1, GCLM, and CHOP in primary CLL cells treated with 1.0 µmol/L of auranofin for 8 hours compared with untreated control cells. D, relative mRNA expression of HMOX-1, GCLM, and CHOP in 17p-deleted primary CLL cells treated with 1.0 µmol/L of auranofin for 8 hours compared with untreated control cells.
Inhibition of HMOX-1 and GCLM augments auranofin-induced apoptosis of CLL cells
We next determined the mechanistic relevance of auranofin-induced, oxidative stress response, which is represented by Nrf2-induced levels of HMOX-1 and GCLM. For this, we knocked down HMOX-1 gene expression by shRNA or inhibited HMOX-1 activity by treatment with its selective inhibitor ZnBG (37). The effect of this was determined on auranofin-induced apoptosis. As shown in Fig. 5A, treatment with shRNA to HMOX-1 depleted HMOX-1 protein levels but did not affect the levels of Nrf2, GCLM1, or induce the levels of cleaved caspase-3. In contrast, cotreatment with shRNA to HMOX-1, but not with the nontargeted shRNA, significantly increased auranofin-induced apoptosis (Fig. 5B). In addition, cotreatment with ZnBG and auranofin synergistically induced apoptosis of MEC-1 and primary CLL cells. This was assessed by the median dose effect isobologram analyses where the CIs were noted to be <1.0 (Fig. 5C and Supplementary Fig. S5; ref. 38). GCLM is the modifier subunit that heterodimerizes with the catalytic subunit (GCLC) of glutamate cysteine ligase (GCL), an enzyme catalyzing the initial rate-limiting step in the GSH synthesis (39). By inhibiting GCL activity, treatment with BSO inhibits GSH synthesis (40). We also determined the apoptotic effects of cotreatment with BSO on auranofin-induced apoptosis of MEC-1 and primary CLL cells. Cotreatment with BSO synergistically enhanced auranofin-induced apoptosis (Fig. 5D). Again, the CI values were <1.0. Collectively, these findings demonstrate that abrogation of Nrf2-induced target gene expressions, which represent the adaptive oxidative stress response, sensitizes CLL cells to auranofin.
Figure 5.
Inhibition of HMOX-1 by shRNA or cotreatment with auranofin (AF) and ZnBG or BSO synergistically induces apoptosis of cultured and primary CLL cells. A, immunoblot analyses of MEC-1 cells transduced with nontargeted shRNA(sh-NT) or sh-HMOX1 for 48 hours, then treated with auranofin for 8 hours. B, percent apoptosis of sh-NT and sh-HMOX-1-transduced MEC-1 cells following treatment with auranofin for 48 hours. Columns, mean of three independent experiments; bars, SEM. *, apoptosis values significantly greater in sh-HMOX1 -transduced cells compared with sh-NT-transduced cells (P < 0.001). C, MEC-1 cells (black line) and primary CLL cells (gray line) were exposed to of auranofin (100–500 nmol/L) and ZnBG (10–20 µmol/L) for 48 hours. After treatment, the percentage of apoptotic cells was determined by flow cytometry. Median dose effect and isobologram analyses were performed utilizing Calcusyn software. CI values less than 1.0 indicate a synergistic interaction between the two agents. D, MEC-1 cells (black line) and primary CLL cells (gray line) were treated with auranofin (10–250 nmol/L) and BSO (1–10 µmol/L) for 48 hours. Following this, the percentage of apoptotic cells was determined by flow cytometry. Isobologram analyses were performed as described above.
Auranofin-induced ROS increases ER stress, which contributes to auranofin lethality in CLL cells
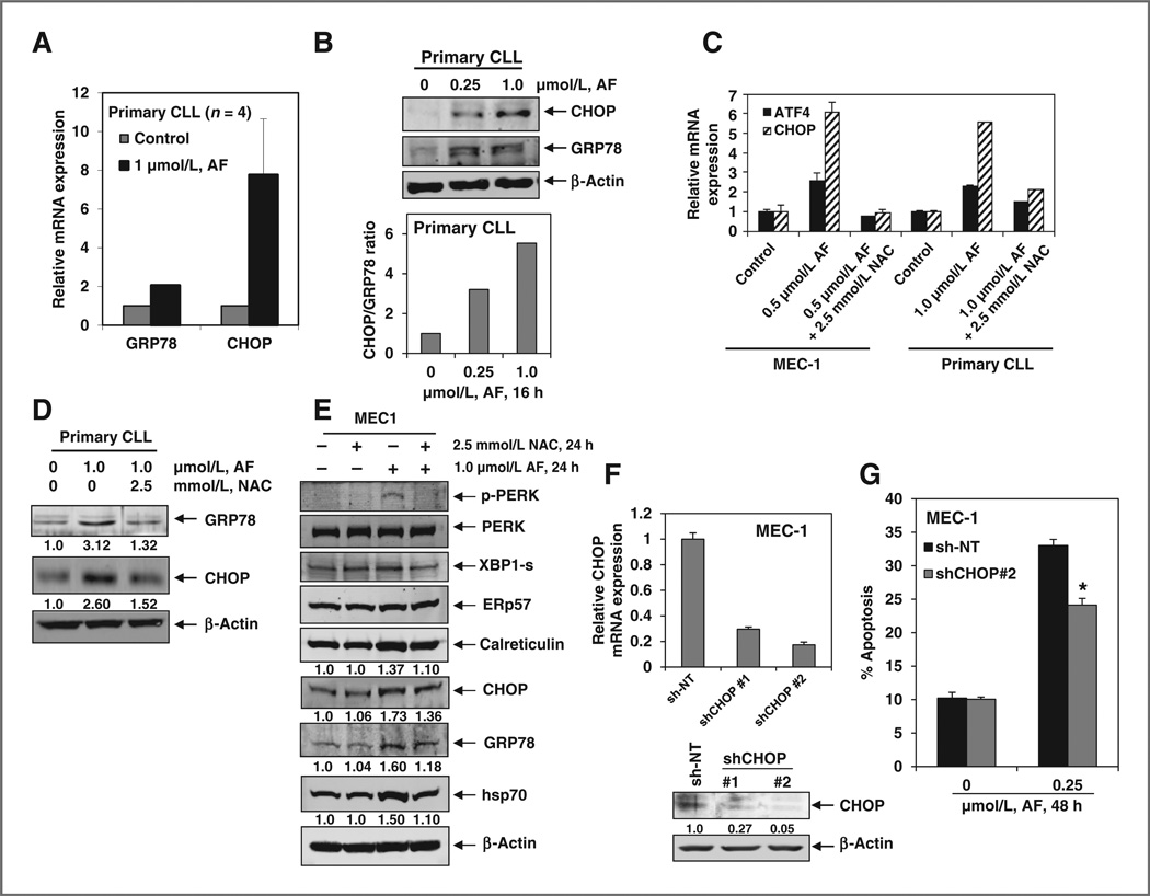
Increased ROS levels and perturbation in the intracellular redox status increase the levels of unfolded proteins in the ER and induce ER stress response (UPR; refs. 12, 22, 23). UPR induces PERK-mediated phosphorylation of eukaryotic initiation factor-2α, which blocks cap-dependent protein translation but allows preferential translation of ATF4 (22). While upregulating chaperone proteins, for example, GRP78, required in restoring the ER function, ATF4 also induces the prodeath transcriptional regulator CHOP (22, 23). Treatment with auranofin induced GRP78 levels and increased the mRNA and protein levels of CHOP (Fig. 6A and B). Importantly, auranofin treatment, also dose dependently, increased the ratio of CHOP to GRP78 (Fig. 6B). Cotreatment with the antioxidant NAC attenuated the expression of ATF4 and CHOP (Fig. 6C and D), and significantly inhibited apoptosis of CLL cells, as shown above in Fig. 3G and H. We also determined the effects of treatment with auranofin on the induction of ER stress-based UPR. In MEC-1 cells, treatment with auranofin induced the expression levels of p-PERK, the spliced form of XBP1 (XBP1-s) and CHOP (Fig. 6E). Auranofin treatment also induced the expression of the ER chaperones GRP78 and Calreticulin, but not ERp57 (Fig. 6E). In addition, the auranofin-induced effects on these protein expressions were attenuated by cotreatment with NAC. We also determined whether treatment with hydrogen peroxide would also induce the expression of GRP78 and CHOP in CLL cells. Treatment with hydrogen peroxide also induced Nrf2, GRP78, and CHOP levels, which was associated with an increase in the levels of cleaved caspase-3 (Supplementary Fig. S6). These results suggest that the effects of auranofin-induced oxidative response are mimicked by treatment with hydrogen peroxide. We next determined the effects of shRNA-mediated depletion of CHOP in CLL cells. Knockdown of CHOP by two separate lentivirus-transduced CHOP shRNAs, markedly attenuated CHOP expression in MEC-1 cells (Fig. 6F). This was associated with an appreciable reduction in auranofin-induced apoptosis in MEC-1 cells (Fig. 6G). These findings demonstrate that auranofin-induced ROS also leads to induction of a lethal ER stress, associated with increase in the ratio of CHOP to GRP78 in CLL cells, whereas abrogation of auranofin-induced CHOP levels partially undermines anti-CLL activity of auranofin.
Figure 6.
Treatment with auranofin (AF) induces ER stress in CLL cells. A, fold induction of GRP78 and CHOP mRNA in primary CLL (n = 4) treated with 1.0 µmol/L of auranofin for 8 hours is presented. B, Western blot analyses of CHOP and GRP78 in primary CLL cells treated with auranofin for 24 hours (top). Ratio of induction of CHOP to GRP78 in the primary CLL cells (bottom). C, relative mRNA expression of ATF4 and CHOP in MEC-1 and primary CLL cells following treatment auranofin and/or NAC for 8 hours. D, immunoblot analyses of GRP78, CHOP, and (3-actin in the cell lysates from CD19+ primary CLL cells treated with auranofin and/or NAC for 24 hours. E, immunoblot analyses of MEC-1 cells following treatment with auranofin and/or NAC for 24 hours. F, relative CHOP mRNA expression 48 hours posttransduction in nontargeted (sh-NT) or CHOP shRNA-transduced MEC-1 cells (top). Western blot analysis of CHOP and (3-actin in MEC-1 cells before auranofin treatment (bottom). G, percent apoptosis of stably transfected sh-NT or sh-CHOP#2 MEC-1 cells treated with 0.25 µmol/L of auranofin for 48 hours. *, apoptosis values significantly less in MEC-1 sh-CHOP cells treated with auranofin compared with sh-NT cells (P < 0.02).
Auranofin treatment induces proteotoxic stress with depletion of HDAC6, ZAP70, and prosurvival hsp90 client proteins in CLL cells
Next, we determined whether auranofin treatment leads to proteotoxic stress and the disassociation of HDAC6 from the hsp90-HSF1-p97 complex and induction of the heat shock response (13, 14, 41). Data presented in Fig. 7A are representative of the results obtained in three similarly treated separate samples of primary CLL cells, which show that treatment with auranofin appreciably increased poly-Ub proteins in primary CLL cells. Cotreatment with NAC inhibited this accumulation. Auranofin-induced accumulation of poly-Ub proteins was associated with decreased binding of hsp90 to HDAC6, HSF1, and p97 in CLL cells (Fig. 7B). Auranofin treatment led to a marked depletion of HDAC6 levels through degradation by the proteasome, which was associated with the hyperacetylation of hsp90, detected by immunoblotting with an anti-acetylated-K69 hsp90 antibody (Fig. 7C; ref. 17). Confocal immunofluorescence analysis showed that auranofin treatment increased the nuclear localization of HSF1, consistent with the disruption of its binding to hsp90 (Fig. 7D). This was also associated with the induction of the levels of HSPs hsp27, hsp40, and hsp70 (Fig. 7E). By inducing hyperacetylation and inhibition of chaperone function of hsp90, treatment with auranofin also dose dependently depleted the intracellular levels of the CLL relevant, progrowth and prosurvival hsp90 client proteins ZAP70, c-RAF, and AKT (Fig. 7F; refs. 18, 19, 25). Their decline was due to degradation by the proteasome because cotreatment with the proteasome inhibitor carfilzomib restored the levels of these client proteins (Fig. 7G).
Figure 7.
Treatment with auranofin (AF) inhibits hsp90 chaperone function and induces a heat shock response in CLL cells. A, representative immunoblot analyses of polyubiquitinated proteins (poly Ub) and β-actin in the cell lysates from three primary CLL samples treated with auranofin alone (1.0 µmol/L) or auranofin and NAC (2.5 mmol/L) for 24 hours. B, immunoblot analysis of HDAC6, HSF1, and p97 expression in hsp90 immunoprecipitates following treatment with 1.0 µmol/L of auranofin for 8 hours. The blot was stripped and reprobed for hsp90. C, representative immunoblot analysis of HDAC6 expression from primary CLL cells (n = 10) exposed to 1.0 µmol/L of auranofin for 16 hours. The values in the graph underneath the blot represent quantitation of the levels of HDAC6 (mean ± SE) relative to the untreated control (arbitrarily set as 1.0) as determined by densitometry analysis. The right panel shows the levels of acetylated hsp90 using anti-acetyl-K69 hsp90 antibody, following exposure of a representative primary CLL sample to 1.0 µmol/L of auranofin for 16 hours. D, localization of HSF1 in primary CLL cells exposed to auranofin for 6 hours. A representative mage is shown. E, immunoblot analyses of hsp40, hsp27, hsp70, and β-actin in the cell lysates from primary CLL cells exposed to auranofin for 16 hours. F, immunoblot analyses of ZAP70, c-RAF, AKT, and β-actin in the cell lysates from primary CLL cells exposed to auranofin for 16 hours. G, mmunoblot analyses of c-RAF, ZAP70, HDAC6, and β-actin in the lysates from primary CLL cells treated with 1.0 µmol/L of auranofin and/or 20 nmol/L of carfilzomib (CZ) for 8 hours. The numbers underneath the bands represent densitometry analysis performed on representative immunoblot analyses.
Discussion
Recently, treatment with auranofin was discovered to inhibit TrxR and induce ROS in E. histolytica trophozoites, which was associated with high in vitro an in vivo potency of auranofin against E. histolytica, and auranofin was granted orphan drug status by the FDA (42). With the goal of potential repurposing of auranofin for the treatment of CLL, our preclinical studies presented here demonstrate that auranofin also inhibits TrxR and induces ROS in the cultured and primary CLL cells. Here, we also show for the first time that treatment with auranofin induces lethal oxidative and linked to it, proteotoxic and ER stress-based UPR responses in CLL cells. In addition, auranofin treatment is selectively lethal to primary CLL cells, while sparing the CD34+ normal progenitor and B cells. This may be due to previously documented higher levels of ROS and Nrf2 levels/activity in the primary CLL versus normal B cells, which render CLL cells more sensitive to augmented oxidative stress due to auranofin-induced ROS levels (11). Furthermore, cotreatment with NAC abrogated the lethal activity of auranofin. Previous reports indicated that redox-active compounds, including those containing α-β unsaturated carbonyls, isothiocyanates, arsenic trioxide, and ON01910.Na, that induce ROS and Nrf2 activity are also lethal against CLL cells (5, 11, 43).
Auranofin treatment was also effective in inducing apoptosis in CLL cells exhibiting the biologic and genetic features associated with poor clinical outcome, including high expression of ZAP70, unmutated IGHV genes, and acquired chromosomal abnormalities such as deletion 17p13 and deletion 11q22. Our findings also demonstrate that the in vitro coculture with stromal cells reduces auranofin-induced apoptosis in MEC-1 cells, which has been attributed to reduced "apoptotic priming," defined as the proximity of a cell to the apoptotic threshold measured by a functional assay that assesses mitochondrial depolarization in response to BH3-only peptides (30, 44). However, auranofin treatment retained the ability to dose dependently exert lethal activity against CLL cells despite coculture with NLCs. Furthermore, the capacity to markedly reduce the in vivo CLL cell burden in the TCL-1 mouse model supports the conclusion that auranofin treatment overcomes the protective effects of stroma not only in vitro, but also in the in vivo setting.
IPA analysis of genes differentially expressed in response to auranofin identified five significantly perturbed biologic networks with high significance scores, including free radical scavenging, cellular compromise, and protein degradation. These findings underscore that auranofin-induced oxidative stress and transcriptional activity of Nrf2 play a key role in eliciting the stress-adaptive responses in auranofin-treated CLL cells. Nrf2 activity led to increased expression levels of HMOX-1 and GCLM, as well as increase in the ER stress-based UPR-associated CHOP levels. It is noteworthy that auranofin strikingly induced GCLM, HMOX-1, and CHOP levels in primary CLL cells with or without the deletion of chromosome 17p. As described in AML cells (45), we found that knockdown of the levels and/or activity of HMOX-1 synergistically enhanced auranofin-induced apoptosis of CLL cells. Cotreatment with BSO also synergistically increased auranofin-induced apoptosis due to upregulation of GCLM levels and GCL activity, thereby abrogating the protective effects mediated by auranofin-induced GSH. Cotreatment with auranofin and BSO is likely to have even greater efficacy in overcoming the prosurvival effects of stromal microenvironment in vitro and in vivo, given that stromal cells mediate this effect by helping elevate the intracellular levels of GSH in CLL cells (30). Previous reports have demonstrated that loss of TrxR activity renders transformed cells especially susceptible to GSH deprivation (46). Increased oxidative stress caused by simultaneous inhibition of GSH and thioredoxin metabolism has also been shown to sensitize cancer cells to other therapeutic agents (47, 48).
By inducing ROS levels and oxidative stress, auranofin treatment concomitantly induced ER stress response, highlighted by elevated levels of p-PERK, XBP1-s, and CHOP, as well as increase in the levels of GRP78 and calreticulin. Although auranofin-mediated increase in GRP78 levels would be protective, a protracted greater elevation in CHOP relative to GRP78 levels could have lethal consequences (24). Protracted CHOP induction is known to mediate apoptosis, mainly attributed to induction of BIM with simultaneous inhibition of BCL2 and MCL1 levels (22). Findings presented here demonstrating that the shRNA-mediated knockdown of CHOP modestly inhibits auranofin-induced apoptosis suggest that auranofin-induced ER stress is a secondary response to auranofin-induced ROS that can amplify the cell death pathway, rather than being a mediator of it in CLL cells. auranofin-induced increase in the levels of poly-Ub proteins led to hyperacetylation and inhibition of chaperone function of hsp90. The resulting depletion in the levels of HDAC6, ZAP70, AKT, and c-RAF would also increase the apoptotic priming as well as attenuate growth and reduce the survival of CLL cells. Collectively, our findings underscore that auranofin-induced oxidative stress is also linked to proteotoxic and ER stress-based UPR, which could amplify the lethal effects of auranofin in CLL cells.
Research on phosphine gold compounds for elucidating their full range of biologic activity and therapeutic potential is ongoing (31, 42). Findings presented here point toward a repurposing potential for auranofin in the treatment of CLL. To this end, under the umbrella of an FDA-approved Investigational New Drug, a clinical trial of auranofin in treatment-refractory CLL, is underway (4).
Supplementary Material
Footnotes
Note: Supplementary data for this article are available at Cancer Research Online (http://cancerres.aacrjournals.org/).
Disclosure of Potential Conflicts of Interest
No potential conflicts of interest were disclosed.
Authors’ Contributions
Conception and design: N. Saba, M. Ghias, C.P. Austin, P. Huang, A. Wiestner, K. N. Bhalla
Development of methodology: N. Saba, C.P. Austin, A. Melnick, A. Wiestner, K. N. Bhalla
Acquisition of data (provided animals, acquired and managed patients, provided facilities, etc.): W. Fiskus, N. Saba, M. Ghias, J. Liu, L. Chauhan, R. Rao, K. Maddocks, P. Huang, A. Wiestner, K. N. Bhalla
Analysis and interpretation of data (e.g., statistical analysis, biostatis-tics, computational analysis): W. Fiskus, N. Saba, M. Shen, M. Ghias, S.D. Gupta, L. Chauhan, R. Rao, S. Gunewardena, C.P. Austin, P. Huang, A. Wiestner, K. N. Bhalla
Writing, review, and/or revision of the manuscript: W. Fiskus, N. Saba, M. Shen, C. P. Austin, J. Byrd, A. Melnick, A. Wiestner, K. N. Bhalla
Administrative, technical, or material support (i.e., reporting or organizing data, constructing databases): N. Saba, M. Ghias, K. Schorno, C. P. Austin
Study supervision: N. Saba, A. Wiestner, K.N. Bhalla
References
- 1.Zenz T, Mertens D, Kuppers R, Dohner H, Stilgenbauer S. From pathogenesis to treatment of chronic lymphocytic leukaemia. Nat Rev Cancer. 2010;10:37–50. doi: 10.1038/nrc2764. [DOI] [PubMed] [Google Scholar]
- 2.Gribben JG, O'Brien S. Update on therapy of chronic lymphocytic leukemia. J Clin Oncol. 2011;29:544–550. doi: 10.1200/JCO.2010.32.3865. [DOI] [PMC free article] [PubMed] [Google Scholar]
- 3.Zenz T, Gribben JG, Hallek M, Dohner H, Keating MJ, Stilgenbauer S. Riskcategories and refractory CLL in the era of chemoimmunotherapy. Blood. 2012;119:4101–4107. doi: 10.1182/blood-2011-11-312421. [DOI] [PMC free article] [PubMed] [Google Scholar]
- 4.Weir SJ, DeGennaro LJ, Austin CP. Repurposing approved and abandoned drugs for the treatment and prevention of cancer through public-private partnership. Cancer Res. 2012;72:1055–1058. doi: 10.1158/0008-5472.CAN-11-3439. [DOI] [PMC free article] [PubMed] [Google Scholar]
- 5.Chapman CM, Sun X, Roschewski M, Aue G, Farooqui M, Stennett L, et al. ON 01910.Na is selectively cytotoxic for chronic lymphocytic leukemia cells through a dual mechanism of action involving PI3K/AKT inhibition and induction of oxidative stress. Clin Cancer Res. 2012;18:1979–1991. doi: 10.1158/1078-0432.CCR-11-2113. [DOI] [PMC free article] [PubMed] [Google Scholar]
- 6.Trachootham D, Zhang H, Zhang W, Feng L, Du M, Zhou Y, et al. Effective elimination of fludarabine-resistant CLL cells by PEITC through a redox-mediated mechanism. Blood. 2008;112:1912–1922. doi: 10.1182/blood-2008-04-149815. [DOI] [PMC free article] [PubMed] [Google Scholar]
- 7.Zhou Y, Hileman EO, Plunkett W, Keating MJ, Huang P. Free radical stress in chronic lymphocytic leukemia cells and its role in cellular sensitivity to ROS-generating anticancer agents. Blood. 2003;101:4098–4104. doi: 10.1182/blood-2002-08-2512. [DOI] [PubMed] [Google Scholar]
- 8.Bindoli A, Fukuto JM, Forman HJ. Thiol chemistry in peroxidase catalysis and redox signaling. Antioxid Redox Signal. 2008;10:1549–1564. doi: 10.1089/ars.2008.2063. [DOI] [PMC free article] [PubMed] [Google Scholar]
- 9.Trachootham D, Alexandre J, Huang P. Targeting cancer cells byROS-mediated mechanisms: a radical therapeutic approach? Nat Rev Drug Discov. 2009;8:579–591. doi: 10.1038/nrd2803. [DOI] [PubMed] [Google Scholar]
- 10.Malhotra D, Portales-Casamar E, Singh A, Srivastava S, Arenillas D, Happel C, et al. Global mapping of binding sites for Nrf2 identifies novel targets in cell survival response through ChlP-Seq profiling and network analysis. Nucleic Acids Res. 2010;38:5718–5734. doi: 10.1093/nar/gkq212. [DOI] [PMC free article] [PubMed] [Google Scholar]
- 11.Wu RP, Hayashi T, Cottam HB, Jin G, Yao S, Wu CC, et al. Nrf2 responses and the therapeutic selectivity of electrophilic compounds in chronic lymphocytic leukemia. Proc Natl Acad Sci USA. 2010;107:7479–7484. doi: 10.1073/pnas.1002890107. [DOI] [PMC free article] [PubMed] [Google Scholar]
- 12.Avery S. Molecular targets of oxidative stress. Biochem J. 2011;434:201–210. doi: 10.1042/BJ20101695. [DOI] [PubMed] [Google Scholar]
- 13.Boyault C, Zhang Y, Fritah S, Caron C, Gilquin B, Kwon SH, et al. HDAC6 controls major cell response pathways to cytotoxic accumulation of protein aggregates. Genes Dev. 2007;21:2172–2181. doi: 10.1101/gad.436407. [DOI] [PMC free article] [PubMed] [Google Scholar]
- 14.Matthias P, Yoshida M, Khochbin S. HDAC6 a new cellular stress surveillance factor. Cell Cycle. 2008;7:7–10. doi: 10.4161/cc.7.1.5186. [DOI] [PubMed] [Google Scholar]
- 15.Kawaguchi Y, Kovacs JJ, McLaurin A, Vance JM, Ito A, Yao TP. The deacetylase HDAC6 regulates aggresome formation and cell viability in response to misfolded protein stress. Cell. 2003;115:727–738. doi: 10.1016/s0092-8674(03)00939-5. [DOI] [PubMed] [Google Scholar]
- 16.Rao R, Nalluri S, Kolhe R, Yang Y, Fiskus W, Chen J, et al. Treatment with panobinostat induces glucose-regulated protein 78 acetylation and endoplasmic reticulum stress in breast cancer cells. Mol Cancer Ther. 2010;9:942–952. doi: 10.1158/1535-7163.MCT-09-0988. [DOI] [PubMed] [Google Scholar]
- 17.Yang Y, Rao R, Shen J, Tang Y, Fiskus W, Nechtman J, et al. Role of acetylation and extracellular location of heat shock protein 90alpha in tumor cell invasion. Cancer Res. 2008;68:4833–4842. doi: 10.1158/0008-5472.CAN-08-0644. [DOI] [PMC free article] [PubMed] [Google Scholar]
- 18.Trepel J, Mollapour M, Giaccone G, Neckers L. Targeting the dynamic HSP90 complex in cancer. Nat Rev Cancer. 2010;10:537–539. doi: 10.1038/nrc2887. [DOI] [PMC free article] [PubMed] [Google Scholar]
- 19.Moulick K, Ahn JH, Zong H, Rodina A, Cerchietti L, Gomes DaGama EM, et al. Affinity-based proteomics reveal cancer-specific networks coordinated by Hsp90. Nat Chem Biol. 2011;7:818–826. doi: 10.1038/nchembio.670. [DOI] [PMC free article] [PubMed] [Google Scholar]
- 20.Rao R, Fiskus W, Yang Y, Herger B, Joshi R, Fernandez P, et al. HDAC6 inhibition enhances 17-AAG-mediated abrogation of HSP90 Chaper-one function in human leukemia cells. Blood. 2008;112:1886–1893. doi: 10.1182/blood-2008-03-143644. [DOI] [PubMed] [Google Scholar]
- 21.Castro JE, Prada CE, Loria O, Kamal A, Chen L, Burrows FJ, et al. ZAP-70 is a novel conditional heat shock protein 90 (Hsp90) client: inhibition of Hsp90 leads to ZAP-70 degradation, apoptosis, and impaired signaling in chronic lymphocytic leukemia. Blood. 2005;106:2506–2512. doi: 10.1182/blood-2005-03-1099. [DOI] [PMC free article] [PubMed] [Google Scholar]
- 22.Tabas I, Ron D. Integrating the mechanisms of apoptosis induced by endoplasmic reticulum stress. Nat Cell Biol. 2011;13:184–190. doi: 10.1038/ncb0311-184. [DOI] [PMC free article] [PubMed] [Google Scholar]
- 23.Walter P, Ron D. The unfolded protein response: from stress pathway to homeostatic regulation. Science. 2011;334:1081–1086. doi: 10.1126/science.1209038. [DOI] [PubMed] [Google Scholar]
- 24.Lin JH, Li H, Yasumura D, Cohen HR, Zhang C, Panning B, et al. IRE1 signaling affects cell fate during the unfolded protein response. Science. 2007;318:944–949. doi: 10.1126/science.1146361. [DOI] [PMC free article] [PubMed] [Google Scholar]
- 25.Rao R, Nalluri S, Fiskus W, Savoie A, Buckley K, Ha K, et al. Role of CAAT/enhancer binding protein homologous protein in panobinostat-mediated potentiation of bortezomib-induced lethal endoplasmic reticulum stress in mantle cell lymphoma cells. Clin Cancer Res. 2010;16:4742–4754. doi: 10.1158/1078-0432.CCR-10-0529. [DOI] [PMC free article] [PubMed] [Google Scholar]
- 26.Burger JA, Ghia P, Rosenwald A, Caligaris-Cappio F. The microenvironment in mature B-cell malignancies: a target for new treatment strategies. Blood. 2009;116:3367–3375. doi: 10.1182/blood-2009-06-225326. [DOI] [PMC free article] [PubMed] [Google Scholar]
- 27.Woyach JA, Johnson AJ, Byrd JO. The B-cell receptor signaling pathway as a therapeutic target in CLL. Blood. 2012;120:1175–1184. doi: 10.1182/blood-2012-02-362624. [DOI] [PMC free article] [PubMed] [Google Scholar]
- 28.Wiestner A. Emerging role of kinase targeted strategies in chronic lymphocytic leukemia. Blood. 2012;120:4684–4691. doi: 10.1182/blood-2012-05-423194. [DOI] [PMC free article] [PubMed] [Google Scholar]
- 29.Davids MS, Deng J, Wiestner A, Lannutti BJ, Wang L, Wu CJ, et al. Decreased mitochondrial apoptotic priming underlies stroma-mediated treatment resistance in chronic lymphocytic leukemia. Blood. 2012;120:3501–3509. doi: 10.1182/blood-2012-02-414060. [DOI] [PMC free article] [PubMed] [Google Scholar]
- 30.Zhang W, Trachootham D, Liu J, Chen G, Pelicano H, Garcia-Prieto C, et al. Stromal control of cystine metabolism promotes cancer cell survival in chronic lymphocytic leukaemia. Nat Cell Biol. 2012;14:276–286. doi: 10.1038/ncb2432. [DOI] [PMC free article] [PubMed] [Google Scholar]
- 31.Gandin V, Fernandes AP, Rigobello MP, Dani B, Sorrentino F, Tisato F, et al. Cancer cell death induced by phosphine gold(l) compounds targeting thioredoxin reductase. Biochem Pharmacol. 2010;79:90–101. doi: 10.1016/j.bcp.2009.07.023. [DOI] [PubMed] [Google Scholar]
- 32.Kim HS, Zhang X, Choi YS. Activation and proliferation of follicular dendritic cell-like cells by activated T lymphocytes. J Immunol. 1994;153:2951–2961. [PubMed] [Google Scholar]
- 33.Burger JA, Tsukada N, Burger M, Zvaifler NJ, Dell'Aquila M, Kipps TJ. Blood-derived nurse-like cells protect chronic lymphocytic leukemia B cells from spontaneous apoptosis through stromal cell-derived factor-1. Blood. 2000;96:2655–2663. [PubMed] [Google Scholar]
- 34.Bichi R, Shinton SA, Martin ES, Koval A, Calin GA, Cesari R, et al. Human chronic lymphocytic leukemia modeled in mouse by targeted TCL1 expression. Proc Natl Acad Sci U S A. 2002;99:6955–6960. doi: 10.1073/pnas.102181599. [DOI] [PMC free article] [PubMed] [Google Scholar]
- 35.Johnson AJ, Lucas DM, Muthusamy N, Smith LL, Edwards RB, De Lay MD, et al. Characterization of the TCL-1 transgenic mouse as a preclinical drug development tool for human chronic lymphocytic leukemia. Blood. 2006;108:1334–1338. doi: 10.1182/blood-2005-12-011213. [DOI] [PMC free article] [PubMed] [Google Scholar]
- 36.Sivina M, Hartmann E, Vasyutina E, Boucas JM, Breuer A, Keating MJ, et al. Stromal cells modulate TCL1 expression, interacting AP-1 components and TCL1 -targeting micro-RNAs in chronic lymphocytic leukemia. Leukemia. 2012;26:1812–1820. doi: 10.1038/leu.2012.63. [DOI] [PubMed] [Google Scholar]
- 37.Appleton SD, Chretien ML, McLaughlin BE, Vreman HJ, Stevenson DK, Brien JF, et al. Selective inhibition of heme oxygenase, without inhibition of nitric oxide synthase or soluble guanylyl cyclase, by metallo-porphyrins at low concentrations. Drug Metabol Disposit. 1999;27:1214–1219. [PubMed] [Google Scholar]
- 38.Chou TC, Talalay P. Quantitative analysis of dose-effect relationships: the combined effects of multiple drugs or enzyme inhibitors. Adv Enzyme Reg. 1984;22:27–55. doi: 10.1016/0065-2571(84)90007-4. [DOI] [PubMed] [Google Scholar]
- 39.Krejsa CM, Franklin CC, White CC, Ledbetter JA, Schieven GL, Kavanaugh TJ. Rapid activation of glutamate cysteine ligase following oxidative stress. J Biol Chem. 2010;285:16116–16124. doi: 10.1074/jbc.M110.116210. [DOI] [PMC free article] [PubMed] [Google Scholar]
- 40.Scarbrough PM, Mapuskar KA, Mattson DM, Gius D, Watson WH, Spitz DR. Simultaneous inhibition of glutathione- and thioredoxin-dependent metabolism is necessary to potentiate 17AAG-induced cancer cell killing via oxidative stress. Free Radic Biol Med. 2012;52:436–443. doi: 10.1016/j.freeradbiomed.2011.10.493. [DOI] [PMC free article] [PubMed] [Google Scholar]
- 41.Akerfelt M, Morimoto Rl, Sistonen L. Heat shock factors: integrators of cell stress, development and lifespan. Nat Rev Mol Cell Biol. 2010;11:545–555. doi: 10.1038/nrm2938. [DOI] [PMC free article] [PubMed] [Google Scholar]
- 42.Debnath A, Parsonage D, Andrade RM, He C, Cobo ER, Hirata K, et al. A high-throughput drug screen for Entamoeba histolytica identifies a new lead and target. Nat Med. 2012;18:956–960. doi: 10.1038/nm.2758. [DOI] [PMC free article] [PubMed] [Google Scholar]
- 43.Biswas S, Zhao X, Mone AP, Mo X, Vargo M, Jarjoura D, et al. Arsenic trioxide and ascorbic acid demonstrate promising activity against primary human CLL cells in vitro. Leuk Res. 2010;34:925–931. doi: 10.1016/j.leukres.2010.01.020. [DOI] [PMC free article] [PubMed] [Google Scholar]
- 44.Ni Chonghaile T, Sarosiek KA, Vo TT, Ryan JA, Tammareddi A, Moore Vdel G, et al. Pretreatment mitochondrial priming correlates with clinical response to cytotoxic chemotherapy. Science. 2011;334:1129–1133. doi: 10.1126/science.1206727. [DOI] [PMC free article] [PubMed] [Google Scholar]
- 45.Rushworth SA, MacEwan DJ. HO-1 underlies resistance of AML cells to TNF-induced apoptosis. Blood. 2008;111:3793–3801. doi: 10.1182/blood-2007-07-104042. [DOI] [PubMed] [Google Scholar]
- 46.Mandal PK, Schneider M, Kölle P, Kuhlencordt P, Förster H, Beck H, et al. Loss of thioredoxin reductase 1 renders tumors highly susceptible to pharmacologic glutathione deprivation. Cancer Res. 2010;70:9505–9514. doi: 10.1158/0008-5472.CAN-10-1509. [DOI] [PubMed] [Google Scholar]
- 47.Fath MA, Ahmad IM, Smith CJ, Spence J, Spitz DR. Enhancement of carboplatin-mediated lung cancer cell killing by simultaneous disruption of glutathione and thioredoxin metabolism. Clin Cancer Res. 2011;17:6206–6217. doi: 10.1158/1078-0432.CCR-11-0736. [DOI] [PMC free article] [PubMed] [Google Scholar]
- 48.Sobhakumari A, Love-Homan L, Fletcher EV, Martin SM, Parsons AD, Spitz DR, et al. Susceptibility of human head and neck cancer cells to combined inhibition of glutathione and thioredoxin metabolism. PLoS ONE. 2012;7:e48175. doi: 10.1371/journal.pone.0048175. [DOI] [PMC free article] [PubMed] [Google Scholar]
Associated Data
This section collects any data citations, data availability statements, or supplementary materials included in this article.







