Significance
Shigella modulates macrophage cell death by activating nucleotide-binding oligomerization domain–like receptor (NLR) inflammasome to secure its own dissemination. Here we report that Shigella invasion plasmid antigen H7.8 (IpaH7.8) plays a central role in inducing macrophage cell death via activation of NLR family pyrin domain-containing 3 and NLR family CARD domain-containing 4 inflammasomes in an IpaH7.8 enzyme 3 (E3) ligase-dependent manner. Importantly, an IpaH7.8-deficient mutant was unable to egress from macrophages efficiently, resulting in delayed bacterial multiplication. We identified glomulin—a member of the S-phase kinase-associated protein 1–F-box–like complex that originally was identified as a protein required for normal vascular development—as a target for IpaH7.8 E3 ligase-mediated polyubiquitination, which leads to NLR inflammasome activation. In vitro and in vivo studies confirmed that IpaH7.8-mediated glomulin degradation during Shigella infection activated NLR inflammasomes and promoted cell death.
Keywords: TTSS effector, pyroptosis
Abstract
When nucleotide-binding oligomerization domain–like receptors (NLRs) sense cytosolic-invading bacteria, they induce the formation of inflammasomes and initiate an innate immune response. In quiescent cells, inflammasome activity is tightly regulated to prevent excess inflammation and cell death. Many bacterial pathogens provoke inflammasome activity and induce inflammatory responses, including cell death, by delivering type III secreted effectors, the rod component flagellin, and toxins. Recent studies indicated that Shigella deploy multiple mechanisms to stimulate NLR inflammasomes through type III secretion during infection. Here, we show that Shigella induces rapid macrophage cell death by delivering the invasion plasmid antigen H7.8 (IpaH7.8) enzyme 3 (E3) ubiquitin ligase effector via the type III secretion system, thereby activating the NLR family pyrin domain-containing 3 (NLRP3) and NLR family CARD domain-containing 4 (NLRC4) inflammasomes and caspase-1 and leading to macrophage cell death in an IpaH7.8 E3 ligase-dependent manner. Mice infected with Shigella possessing IpaH7.8, but not with Shigella possessing an IpaH7.8 E3 ligase-null mutant, exhibited enhanced bacterial multiplication. We defined glomulin/flagellar-associated protein 68 (GLMN) as an IpaH7.8 target involved in IpaH7.8 E3 ligase-dependent inflammasome activation. This protein originally was identified through its association with glomuvenous malformations and more recently was described as a member of a Cullin ring ligase inhibitor. Modifying GLMN levels through overexpression or knockdown led to reduced or augmented inflammasome activation, respectively. Macrophages stimulated with lipopolysaccharide/ATP induced GLMN puncta that localized with the active form of caspase-1. Macrophages from GLMN+/− mice were more responsive to inflammasome activation than those from GLMN+/+ mice. Together, these results highlight a unique bacterial adaptation that hijacks inflammasome activation via interactions between IpaH7.8 and GLMN.
Inflammasome activation is a key defense mechanism against bacterial infection that induces innate immune responses such as caspase-1 activation and inflammatory cell death (1–3). Although the mechanisms through which various bacterial activities promote infection remain incompletely understood, some bacterial pathogens stimulate inflammasome activity by delivering cytotoxins, type III secretion (T3SS)-mediated effectors, T3SS components, flagellin, or cytotoxins to the host cell membrane and cytoplasm. These foreign components modify the host cell-surface architecture, induce membrane damage, subvert cell signaling, reorganize the actin cytoskeleton, and alter cell physiology (4) through interactions with various cytoplasmic receptors, e.g., nucleotide-binding oligomerization domain–like receptors (NLRs)—including NLRP1, NLR family CARD domain-containing 4 (NLRC4), NLR family pyrin domain-containing 3 (NLRP3), AIM2, IFI16, and RIG-1—as pathogen-associated molecular patterns (PAMPs) or danger-associated molecular patterns (DAMPs) (2, 3, 5). Upon recognition of these PAMPs and DAMPs, NLRs induce the assembly of inflammasomes, which are composed of NLR, apoptosis-associated speck-like protein (ASC), and inflammatory caspases such as caspase-1. Inflammasome assembly ultimately results in the extracellular release of IL-1β and IL-18 and induces inflammatory cell death (called “pyroptosis”) (6). For example, NLRP3 senses membrane rupture that occurs during infection with Listeria monocytogenes, Shigella, Salmonella typhimurium, Staphylococcus aureus, Neisseria gonorrhoeae, and Chlamydia spp. and upon exposure to bacterial pore-forming toxins, leading to caspase-1 activation (7–10). NLRC4 detects L. monocytogenes and S. typhimurium infection and stimulates caspase-1 activation (11–14). NLRC4 also senses flagellin and the T3SS rod components of Legionella pneumophila, Pseudomonas aeruginosa, Shigella, and S. typhimurium (11, 15–20) and the T3SS needle components of Chromobacterium violaceum, S. typhimurium, enterohemorrhagic Escherichia coli, Burkholderia thailandensis, and Shigella (21). Therefore, NLR inflammasomes act as major cytoplasmic pattern-recognition receptors and as central platforms that transmit alarm signals to a variety of downstream innate immune systems.
Some bacterial pathogens, such as S. typhimurium (22) and Yersinia pseudotuberculosis (23–25), can induce macrophage death after they have fully replicated, promoting the egress of bacteria from their replicative compartments and the subsequent dissemination of bacteria into new host cells. This causal relationship suggests that these pathogens may benefit from and exert control over host cell death and the inflammatory response. In the case of Shigella, the bacteria rapidly induce macrophage cell death at early stages of infection, which is accompanied by NLR inflammasome activation and inflammatory cell death through a T3SS-dependent mechanism (19, 22). Previous studies indicated that during replication in macrophages, LPS, peptidoglycan, and T3SS rod or needle components of Shigella are recognized by the NLRC4 and NLRP3 inflammasomes (8, 19–21). Interestingly, the mode through which NLRs recognize Shigella infections seems to vary across different infection conditions. At a low infectious dose [e.g., a multiplicity of infection (MOI) of 10–25], bacteria induce rapid NLRC4–caspase-1–dependent pyroptosis at 2–3 h postinfection through the recognition of the T3SS components or some uncharacterized T3SS-delivered substance(s) (19, 22). However, at a high infectious dose (e.g., an MOI over 50) and at later time points (6 h postinfection), the bacteria induce NLRP3-dependent but caspase-1–independent necrosis-like cell death with inflammation (called “pyronecrosis”) (8). Because pyroptosis results in the release of intracellular contents, including proinflammatory cytokines and chemokines, and because, in the case of Shigella, macrophage death is a prerequisite for the subsequent infection of surrounding epithelial cells (19, 26), it remains unclear whether Shigella-mediated rapid cell death is beneficial to the pathogen or to the host. Nevertheless, these studies strongly suggest that the bacteria deploy multiple mechanisms to manipulate macrophage cell-death pathways in a T3SS-dependent manner.
Shigella flexneri, e.g., the YSH6000 strain, possesses three invasion plasmid antigen H (ipaH) genes, ipaH9.8, ipaH7.8, and ipaH4.5, on a large virulence plasmid (27, 28). These IpaH proteins, which originally were identified in the S. flexneri M90T strain (29, 30), recently were found to act as enzyme 3 (E3) ubiquitin ligases (31) and were thus named “novel E3 ligases” (32). The ipaH cognate genes are distributed among various Gram-negative bacterial pathogens, including Shigella, Salmonella, Yersinia, Edwardsiella ictaluri, Bradyrhizobium japonica, Rhizobium sp. strain NGR234, Pseudomonas putida, Pseudomonas entomophila, Pseudomonas fluorescens, and Pseudomonas syringae (31). IpaH protein family members share structural and functional similarity; they are composed of an N-terminal leucine-rich repeat (LRR) and a highly conserved C-terminal region (CTR) (33, 34). The conserved CTR contains a Cys residue, which is critical for E3 ubiquitin ligase activity (31, 35, 36). Each of the IpaH family effectors characterized to date (e.g., Shigella IpaH9.8 and IpaH2077, Salmonella SlrP, SspH1, and SspH2, Yersinia YopM, and Rhizobium Y4fR and BIpM) has distinct host protein targets in different host cell types. Some act as effectors to attenuate host inflammatory responses, whereas others modulate host defense responses in plants (37, 38). The existence of multiple effectors with E3 ligase activity suggests that an array of E3 ligases is required to promote bacterial infection and antagonize host innate defense responses.
Fernandez-Prada et al. (39) previously reported that Shigella lacking the ipaH7.8 gene are less capable than the WT strain of escaping the phagocytic vacuole of macrophages and that Shigella infection of macrophages induces apoptotic-like cell death. Paetzold et al. (40) subsequently showed that Shigella lacking the ipaH7.8 gene had no effect on phagosome escape compared with the WT strain, but bacterial-induced cytotoxicity was low compared with that of the WT strain. Although the biological significance of IpaH7.8 as an E3 ubiquitin ligase during Shigella infection remains to be elucidated, these studies suggested that IpaH7.8 is involved in inducing macrophage cell death.
In this context we wished to clarify the pathological role of IpaH7.8 as an E3 ubiquitin ligase in Shigella infection of macrophages and the modality of cell death. Here we provide evidence that IpaH7.8 potentiates macrophage killing in an IpaH7.8 E3 ligase-dependent manner, in which E3 ligase activity triggers NLR inflammasome-mediated macrophage cell death by targeting glomulin/FAP68 (GLMN); this activity ultimately appears to benefit the pathogen.
Results
IpaH7.8 Activity Contributes to Bacterial Multiplication.
Because inflammatory cell death in response to bacterial infection is an important part of the host immune defense mechanism (1–3, 26), we wished to investigate whether the secretion of IpaH7.8 during Shigella infection is beneficial to the bacteria. To this end, we infected BALB/c mice with Shigella via the intranasal route, which is a well-established model for evaluating Shigella pathogenesis (41). BALB/c mice were infected intranasally with a sublethal dose of WT Shigella, an IpaH7.8 mutant (ΔipaH7.8), the IpaH7.8-complemented strains ΔipaH7.8/ipaH7.8 or ΔipaH7.8/ipaH7.8CA (in which the Cys residue 357 was replaced with Ala) which lack putative E3 ligase activity, or the T3SS-deficient mutant strain S325. Lung bacterial load, inflammation, and IL-1β production were examined 24 h postinfection (Fig. 1). Infection with either ΔipaH7.8 or ΔipaH7.8/ipaH7.8CA produced lower levels of IL-1β in lung tissue than did infection with either WT or ΔipaH7.8/ipaH7.8 Shigella (Fig. 1A). Although all strains induced an inflammatory response in the lung, the responses to WT and ΔipaH7.8/ipaH7.8 infections were much stronger than the responses to ΔipaH7.8, ΔipaH7.8/ipaH7.8CA, or S325 infections (Fig. 1 A–C). Notably, the lung bacterial loads were significantly higher in mice infected with WT or ΔipaH7.8/ipaH7.8 than in mice infected with ΔipaH7.8, ΔipaH7.8/ipaH7.8CA, or S325 Shigella (Fig. 1D). Together, these results strongly suggested that IpaH7.8 E3 ligase-dependent intracellular activity benefits the pathogen by promoting infection.
Fig. 1.
IpaH7.8 activity contributes to bacterial proliferation. IpaH7.8 augments IL-1β production and bacterial multiplication in a murine pneumonia model. Five-week-old female BALB/c mice were inoculated intranasally with the indicated Shigella strains (5 × 107 cfu). The lungs were removed 24 h postinoculation and assayed for cytokine production (A), lung weight (B), H&E staining (C), and the number of viable bacteria (D). (Magnification: 200×.) n = 20; *P < 0.05. The error bars represent the SD of the measurements.
Shigella IpaH7.8-Mediated Cell Death Is Macrophage Specific.
We infected BALB/c bone marrow-derived macrophages (BMDMs) with WT, ΔipaH7.8, ΔipaH7.8/ipaH7.8, ΔipaH7.8/ipaH7.8CA, or S325 bacteria and assessed the ability of each bacterial strain to kill macrophages using the LDH assay. We confirmed that Shigella induce rapid macrophage cell swelling and lysis within 2 h through a T3SS-dependent mechanism (19, 39, 40) and determined that cell death occurred in an IpaH7.8-dependent manner (Fig. 2A). Under conditions in which there was a uniform number of bacteria in the cell cytosol (Fig. S1A), IpaH7.8 activity was confined almost exclusively to peritoneal macrophages and to the macrophage cell lines J774A.1 and RAW264.7 (Fig. 2A) but was not observed in HeLa cells, 293T cells, Jurkat T cells, or Raji B cells, suggesting that IpaH7.8-dependent cell death is specific to macrophages. That observation was consistent with previous macrophage studies by Fernandez-Prada et al. (39) and Paetzol et al. (40). Because other Shigella IpaH E3 ligase effectors, e.g., IpaH9.8 and IpaH4.5, had no appreciable ability to induce rapid macrophage cell killing (Fig. S1B), and because the observed IpaH7.8 activity was dependent on its E3 ligase activity (Fig. 2A and Fig. S1B), we concluded that IpaH7.8 is a key player in eliciting macrophage cell death during Shigella infection.
Fig. 2.
Shigella-induced IpaH7.8-dependent cell death occurs via caspase-1 activation and IL-1β/IL-18 maturation. (A) BMDMs and peritoneal macrophages were isolated from BALB/c mice. Macrophages or the indicated cell lines were infected with WT, ΔipaH7.8, ΔipaH7.8/ipaH7.8, ΔipaH7.8/ipaH7.8CA, or S325 Shigella (MOI of 10), and LDH was measured in the culture supernatants to determine bacteria-induced cytotoxicity. *P < 0.01 versus LDH values in cells infected with WT Shigella. (B) The active form of caspase-1 was detected by immunoblotting. BMDMs were infected with the indicated Shigella strains at an MOI of 10 or with Salmonella strains at an MOI of 1 at 37 °C for 1 h. Infected cells and all proteins in the medium were collected and subjected to immunoblotting using the anti-caspase1 P20 antibody. (C) Cytokine production (IL-1β, IL-18, IL-6, and MIP-2) was examined in BMDMs infected with the indicated Shigella strains for 2 h. *P < 0.01. (D) BMDMs were isolated from WT or caspase-1–KO mice and differentiated into macrophages. Cells were infected with Shigella (MOI of 10) for 4 h. LDH was measured in the culture supernatants from 30 min to 4 h post Shigella infection. *P < 0.01 versus LDH values in cells infected with WT Shigella. (Also see Fig. S2.) (E) HMDMs were infected with the indicated Shigella strains (MOI of 10) at 37 °C for 30 min and then were examined for LDH release and cytokine production (IL-1β and IL-8). *P < 0.01. The error bars represent the SD of the measurements. (Also see Fig. S1.)
IpaH7.8-Dependent Cell Death Occurs Via Caspase-1 Activation.
We determined that Shigella infection of macrophages caused rapid cell death in an IpaH7.8 E3 ligase-dependent manner. Previous studies showed that Shigella infection of BMDMs causes rapid cell death via inflammasome-mediated caspase-1 activation (19). Therefore, we examined the cell death of BMDMs treated with z-VAD (a pan-caspase inhibitor), z-YVAD (a caspase-1 inhibitor), or z-DEVD (a caspase-3 inhibitor) upon infection with WT, ΔipaH7.8, ΔipaH7.8/ipaH7.8, or S325 Shigella for up to 3 h. IpaH7.8-dependent cell death decreased with z-VAD and z-YVAD treatment but not with z-DEVD treatment (Fig. S2A), indicating that IpaH7.8-dependent macrophage cell death upon Shigella infection occurred mainly through caspase-1 activation. To confirm these findings, we examined the effects of IpaH7.8 on caspase-1 activation and on IL-1β, IL-6, IL-18, and MIP-2 production by infecting BMDMs with WT, ΔipaH7.8, ΔipaH7.8/ipaH7.8, ΔipaH7.8/ipaH7.8CA, or S325 Shigella for 1 h. Caspase-1 processing and production of IL-1β and IL-18, but not of IL-6 and IL-8/MIP-2, occurred in an IpaH7.8 E3 ligase-dependent manner (Fig. 2 B and C). To confirm further that caspase-1 activation was involved in this process, BMDMs isolated from caspase-1–KO or WT BALB/c mice were stimulated with LPS and subsequently infected with the various Shigella strains. As shown in Fig. 2D, IpaH7.8 E3 ligase-dependent BMDM cell death required capase-1 activity. Of note, the IpaH7.8-dependent death of BMDMs was markedly prevented by glycine treatment, which can block pyroptosis (Fig. S2B). The effects of IpaH7.8 on IL-1β and IL-18 production also were confirmed in Shigella-infected human monocyte-derived macrophages (HMDMs) (Fig. 2E). Together, these results strongly suggested that pyroptotic cell death occurs in an IpaH7.8 E3 ligase-dependent manner during Shigella infection.
IpaH7.8 E3 Ligase-Dependent Cell Death Occurs Through the Activation of the NLRP3 and NLRC4 Inflammasomes.
It was shown previously that Shigella infection of macrophages stimulates the NLRP3 and NLRC4 inflammasomes and IL-1β production (8, 19). Therefore we examined IpaH7.8 E3 ligase-dependent cell death upon Shigella infection using BMDMs from NLRC4-KO mice on a BALB/c background. Levels of LDH (Fig. S3B) and the active form of caspase-1 (Fig. 2B and Fig. S3C) were lower in BMDMs from NLRC4-KO mice infected with Shigella WT (or with ΔipaH7.8/ipaH7.8), but not with ΔipaH7.8 (ΔipaH7.8/ipaH7.8CA and S325), than in BMDMs from WT mice (Fig. S3 A–C). Because NLRC4-KO mice are limited to the BALB/c background, we examined the effects of shRNA-mediated knockdown of NLRP3, NLRC4, or NLR family pyrin domain-containing 1b (NLRP1b) on IpaH7.8-dependent cell death during Shigella infection. As shown in Fig. 3A and Fig. S3D, knockdown of NLRP3 or NLRC4, but not of NLRP1b, reduced IL-1β production. Furthermore, when NLRP3 was knocked down in BMDMs from NLRC4-KO mice, the IL-1β levels stimulated by IpaH7.8 were decreased further (Fig. 3A and Fig. S3D). We subsequently examined whether IpaH7.8 E3 ligase activity is required to stimulate inflammasome and caspase-1 activation using HEK293T cells transfected with combinations of T7-NLRP3 (or HA-NLRC4), T7-ASC, HA-caspase-1, FLAG-IL-1β, and GFP-IpaH7.8 (or GFP-IpaH7.8CA). The results showed that IpaH7.8, but not IpaH7.8CA, could stimulate both inflammasomes and induce mature IL-1β production in an E3 ligase activity-dependent manner (Fig. 3B). Consistent with these results, macrophages infected with Shigella producing IpaH7.8CA had a reduced ability to induce mature IL-1β production and cell death (Figs. 1A and 2). The diminished effects of IpaH7.8CA-expressing Shigella also were confirmed in a mouse model (Fig. 1). Because recent studies have shown that inflammasome-dependent caspase-1 activation can be inhibited by treating cells with proteasome inhibitors (42–44), we assessed IpaH7.8-dependent macrophage cell death in macrophages treated or not treated with MG132, a ubiquitin-proteasome inhibitor. As shown in Fig. S3E, the IpaH7.8-dependent cell-death response was abolished almost completely in MG132-treated cells (Fig. S3E). Based on these results, we concluded that IpaH7.8 E3 ligase activity is a critical factor in inducing macrophage cell death during Shigella infection.
Fig. 3.
IpaH7.8 E3 ubiquitin ligase-dependent cell death occurs via activation of the NLRP3 and NLRC4 inflammasomes. IpaH7.8 induces NLRP3 and NLRC4 activation followed by IL-1β maturation in macrophages. (A) shRNA-mediated knockdown of NLRP3, NLRC4, and NLRP1b. BMDMs from BALB/c WT mice or BALB/c NLRC4-KO mice were infected with pLKO.1 lentivirus expressing shRNA directed against NLRP3, NLRC4, or NLRP1b. A lentivirus carrying the empty pLKO.1 vector was used as a negative control. NLRP3/NLRC4/NLRP1b silencing was assessed (Fig. S3D); then the cells were infected with the indicated Shigella strains (MOI of 10) for 2 h and examined for IL-1β production. *P < 0.05. The error bars represent the SD of the measurements. (B) Reconstitution of the NLRP3 and NLRC4 inflammasomes in 293T cells. The results are representative of three independent experiments. (Also see Fig. S3.)
GLMN Is an IpaH7.8 Target.
These results strongly suggested that Shigella-induced macrophage cell death depends on IpaH7.8 E3 ligase activity. Thus, we hypothesized that the IpaH7.8 E3 ligase targets some host factor(s) that undergoes IpaH7.8 E3 ligase-mediated ubiquitination and participates in the inflammasome–caspase-1 cell-death pathway. To identify these potential targets, we screened for host proteins that interacted with IpaH7.8 (the IpaH7.8 CA mutant was used to minimize targeting of host protein degradation) in a yeast two-hybrid assay using a mouse brain library and identified two potential hits, GLMN (Fig. S4 A and B) and filamin A. Because siRNA-mediated knockdown of filamin A had no effect on macrophage cell death in response to Shigella infection, we investigated GLMN as an IpaH7.8-binding partner and found that GLMN interacted predominantly with the LRR domain of IpaH7.8 (Fig. 4A). GLMN originally was identified as a gene responsible for familial glomuvenous malformations, a disorder that results in localized cutaneous vascular lesions because of loss-of-function mutations in the Glmn gene (45–48). More recently, GLMN was characterized as a Cullin ring ligase inhibitor that blocks interaction with its ubiquitin-conjugating enzyme (E2) (49, 50).
Fig. 4.
GLMN is an IpaH7.8 target. (A, Upper) Schematic representation of the Shigella IpaH7.8 derivatives, including IpaH7.8, IpaH7.8CA, IpaH7.8LRR, and IpaH7.8CTR. (Lower) The GST pull-down assay shows that the LRR region of IpaH7.8 binds to GLMN. (B, Upper) Colocalization of IpaH7.8 and GLMN. J774A.1 cells were nucleofected with T7-tagged IpaH7.8 or the empty vector as a control. The cells were fixed, permeabilized, and probed with a rabbit polyclonal anti-GLMN antibody and a mouse monoclonal anti-T7 antibody at 2.5 h posttransfection. The localization of GLMN and IpaH7.8 in macrophages was analyzed by confocal microscopy. (Scale bars, 10 μm.) (Lower) The graph indicates intensity of the fluorescence signals along the arrow. (C, Upper) Cycloheximide chase assay. (Lower) The remaining endogenous GLMN was quantified. (D) IpaH7.8-mediated GLMN degradation is prevented by treatment with a ubiquitin-proteasome inhibitor. BMDMs were treated for 1 h with the ubiquitin-proteasome inhibitor MG132 (40 μM) or with DMSO as a control and then were infected with the indicated Shigella strains. Cells were harvested at 1 h postinfection, and the amount of endogenous GLMN was assessed by immunoblotting. (E) Ubiquitination of GLMN. Ubiquitination reactions were performed in the presence of purified ubiquitin, ATP, E1, UbcH5B, GLMN, and IpaH7.8 or IpaH7.8CA and then were subjected to immunoblot analysis with anti-GLMN and anti-IpaH antibodies. (Also see Fig. S4.) (F and G) J774A.1 cells were infected with WT, ΔipaH7.8, ΔipaH7.8/ipaH7.8, ipaH7.8CA, or S325 Shigella for 75 min or were treated with LPS and ATP. The cells were fixed and probed with an anti-GLMN antibody. (F) Imaging analysis indicates that the cytoplasmic GLMN signal decreased as GLMN formed puncta in an IpaH7.8-dependent manner. The arrowheads indicate bacteria. (Scale bar, 5 μm.) (G) The number of cells expressing dispersed GLMN (GLMN+ cells) was determined. *P < 0.001. The error bars represent the SD of the measurements.
First, we confirmed the interaction between GLMN and IpaH7.8 (and IpaH7.8CA) in a GST pull-down assay (Fig. 4A). To examine this interaction further, we created a series of truncated GLMN mutants and examined their capacity to interact with IpaH7.8 using a GST-IpaH7.8 pull-down assay. As shown in Fig. S4 C and D, ∼55 amino acids in the GLMN N-terminal domain mediated the interaction with IpaH7.8. Immunohistochemical analyses of macrophage cells expressing T7-IpaH7.8 revealed that IpaH7.8 colocalized with GLMN in the cytoplasm (Fig. 4B). Because IpaH7.8 E3 ligase activity is involved in inflammasome activation during Shigella infection, we investigated whether GLMN underwent IpaH7.8 E3 ligase-dependent degradation. To this end, HEK293T cells were transfected with GFP-IpaH7.8 (or GFP-IpaH7.8CA or GFP mock) and then examined the levels of endogenous GLMN. The GLMN levels were lower in cells transfected with full-length IpaH7.8 than in cells transfected with IpaH7.8CA or the GFP mock control (Fig. S4E). A cycloheximide chase assay using HEK293T cells that were transfected with GFP-IpaH7.8 (or GFP-IpaH7.8CA) confirmed that endogenous GLMN levels decreased in the presence of IpaH7.8, but not IpaH7.8CA, although IpaH7.8 was expressed at lower levels than IpaH7.8CA because of its inherent E3 ligase activity (Fig. 4C). In addition, as shown in Fig. 4D, the decrease in endogenous GLMN in Shigella-infected BMDMs was prevented by MG132 treatment, which blocks proteasome activity. Furthermore, using an in vitro E3 ligase activity assay with purified E1, E2 (UbcH5B), E3 (IpaH7.8 or IpaH7.8CA), and GLMN, we demonstrated that IpaH7.8, but not IpaH7.8CA, ubiquitinates GLMN and IpaH7.8 itself (Fig. 4E). We further examined the cellular distribution of GLMN in macrophages infected with WT, ΔipaH7.8, ΔipaH7.8/ipaH7.8, ΔipaH7.8/ipaH7.8CA, or S325 Shigella. When cells were infected with these bacterial strains, the cytoplasmic GLMN signal decreased as GLMN formed puncta in an IpaH7.8-dependent manner (Fig. 4 F and G). These results strongly suggested that GLMN undergoes proteasome-dependent degradation in an IpaH7.8 E3 ubiquitin ligase-dependent manner.
GLMN Is Functionally Involved in Inflammasome Activation.
To ensure the functional involvement of GLMN in IpaH7.8-mediated inflammasome activation, we investigated the effects of GLMN on NLRP3 inflammasome activation in macrophages treated with LPS and ATP, well-known NLRP3 agonists (1, 2, 7). As shown in Fig. 5A and Fig. S5, in quiescent cells, endogenous GLMN was dispersed throughout the macrophage cytoplasm and nuclei. Upon stimulation of the inflammasome with LPS/ATP, GLMN relocalized into punctate structures (Fig. 5A and Fig. S5). Importantly, Shigella infection also induced the formation of GLMN-containing puncta in an IpaH7.8 E3 ligase-dependent manner (Fig. 4 F and G). Under these conditions, GLMN puncta (red in Fig. 5A) occasionally colocalized with the active form of caspase-1 (green in Fig. 5A). To determine whether GLMN levels could affect IL-1β production, siRNA-mediated knockdown of GLMN was performed in HEK293T cells transfected with T7-NLRP3 (or HA-NLRC4), T7-ASC, HA-caspase-1, or FLAG-IL-1β for 48 h. As shown in Fig. 5B, IL-1β levels were higher in cells treated with anti-GLMN siRNA than in cells treated with the control (Fig. 5B). Together, these data suggested that GLMN puncta associate with the inflammasome. To test this notion, we investigated the effects of GLMN overexpression on inflammasome activation, cell death, and IL-1β maturation. Upon GLMN overexpression, the degree of macrophage cell death after 2 h of LPS/ATP treatment was less than half of that detected in the control, as determined by the LDH assay (Fig. 5C). Similarly, the levels of mature IL-1β in GLMN-overexpressing cells after 1.5 or 2 h of LPS/ATP treatment were ∼40% lower than in the control (Fig. 5C and Fig. S6A). Consistent with these results, GLMN showed striking cytoprotective and anti-inflammatory effects when macrophages overexpressing GLMN were infected with WT Shigella, but not with the ΔipaH7.8 mutant (Fig. 5D). Together, these results strongly suggested that GLMN functionally correlates with inflammasome activation in macrophages during Shigella infection.
Fig. 5.
GLMN acts as a negative regulator of NLRP3 and NLRC4 inflammasomes. (A, Upper) Cells were treated with LPS/ATP for 75 min and then were labeled with FAM-YVAD-FMK and an anti-GLMN antibody. Arrows indicate the colocalization of GLMN (red) with the cleaved form of caspase-1, as determined by fluorochrome-labeled inhibitors of caspases (FLICKA) staining (green). (Scale bars, 10 μm.) (Lower) The number of GLMN puncta per cell and percentages of FLICA+ GLMN puncta/total GLMN puncta are shown in the graphs (n = 10). *P < 0.001. (B) siRNA-mediated knockdown of GLMN. 293T cells were transfected with or without HA-tagged NLRP3 or NLRC4, T7-tagged ASC, HA-tagged caspase-1, and FLAG-tagged IL-1β for 48 h. These cells were transfected simultaneously with GLMN siRNA or control GFP siRNA for 40 h. The presence of the cleaved form of IL-1β in cell extracts was detected by immunoblotting. (C) J774A.1 cells expressing GFP or GLMN were treated with LPS for 6 h followed by 1 mM ATP. Cytotoxicity and IL-1β cytokine production in the culture supernatants were evaluated at the indicated times. *P < 0.01. (D) GFP- or GLMN-expressing J774A.1 cells were infected with WT or ΔipaH7.8 Shigella at an MOI of 10. LDH and IL-1β production were measured in the culture supernatants. *P < 0.01. The error bars represent the SD of the measurements. (Also see Fig. S5.)
GLMN Dampens Inflammasome Activation and Macrophage Pyroptosis.
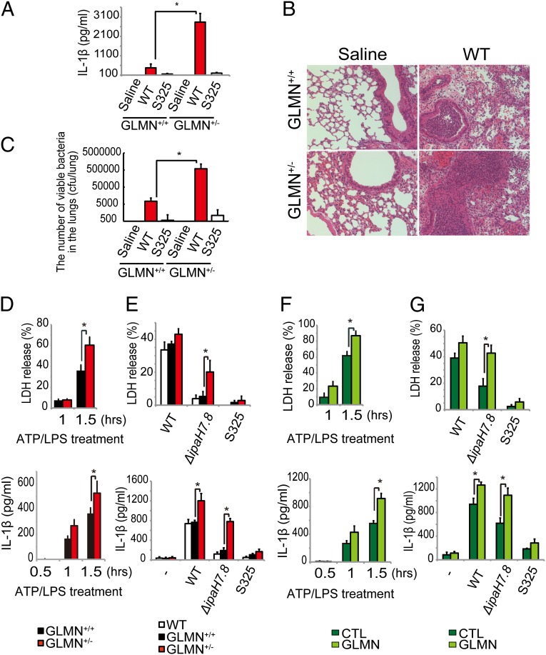
In the above context, we wished to establish the biological involvement of GLMN in modulating inflammasome activity. To this end, we created GLMN-null or GLMN-heterozygous mice on a BALB/c background (Fig. S6 B and C). Consistent with findings in other studies (50), GLMN+/− mice were healthy, fertile, and had no visible disorders, whereas GLMN−/− embryos at embryonic day (E)7.5–E10.5 were fleshy masses that did not undergo further development. Therefore, we examined Shigella-induced cytotoxicity and IL-1β secretion in BMDMs from GLMN+/− and GLMN+/+ mice. An intranasal Shigella infection study in GLMN+/+ and GLMN+/− mice indicated that GLMN+/− animals produced higher levels of tissue IL-1β (Fig. 6A) and produced a stronger inflammatory response than GLMN+/+ animals (Fig. 6B). Surprisingly, bacterial loads in the lung were remarkably higher in GLMN+/− mice (Fig. 6C). As shown in Fig. 6 D and E, upon LPS/ATP stimulation or Shigella infection, the levels of cytotoxicity and IL-1β secretion increased up to twofold in BMDMs from GLMN+/− mice compared with those from GLMN+/+ mice. Furthermore, siRNA-mediated knockdown of GLMN in GLMN+/− BMDMs promoted cell cytotoxicity and IL-1β secretion (Fig. 6 F and G and Fig. S6D). These results were consistent with the hypothesis that the level of GLMN in macrophages influences inflammasome activation.
Fig. 6.
GLMN dampens inflammasome activation and macrophage pyroptosis. (A–C) Six-week-old female BALB/c background GLMN+/+ and GLMN+/− mice were inoculated intranasally with the indicated Shigella strains (5 × 107 cfu). The lungs were removed 24 h postinoculation and assayed for cytokine production (A), H&E staining (B), and the number of viable bacteria (C). n = 8; *P < 0.05. (D) BMDMs from GLMN+/− or GLMN+/+ mice were treated with LPS for 6 h followed by 1 mM ATP. Cytotoxicity and cytokine production in the culture supernatants were evaluated at the indicated times. *P < 0.05. (E) BMDMs from GLMN+/− or GLMN+/+ mice were infected with Shigella at an MOI of 10 for 2 h. Cytotoxicity and cytokine production in the culture supernatants were evaluated. *P < 0.05. (F and G) siRNA-mediated knockdown of GLMN in GLMN+/− BMDMs. BMDMs from GLMN+/− mice were transfected with GLMN siRNA or a nontargeting siRNA control for 48 h. Then cells were treated with LPS/ATP (F) or were infected with the indicated Shigella strains at an MOI of 10 (G). LDH and IL-1β production were measured in the culture supernatants. *P < 0.01. The error bars represent the SD of the measurements. (Magnification: 200×) (Also see Fig. S6.)
Discussion
In this study, we identified a unique stratagem whereby which bacteria manipulate macrophage cell death by stimulating inflammasome–caspase-1–mediated cell death (Fig. 7). We determined that the Shigella IpaH7.8 E3 ubiquitin ligase effector executed rapid cell death by activating the NLRP3 and NLRC4 inflammasomes, leading to caspase-1–dependent pyroptosis. Intriguingly, the mechanism by which IpaH7.8 induced macrophage cell death did not seem to involve the direct targeting of inflammasome components. Instead, it was likely exerted via IpaH7.8 E3 ligase-mediated proteasome-dependent GLMN degradation. Because macrophage death during Shigella infection is a prerequisite for facilitating bacterial egression from macrophages and subsequent bacterial invasion of epithelial cells (26, 51), it is likely the IpaH7.8-mediated stimulation of pyroptosis via NLR inflammasome activation is an important Shigella stratagem to promote bacterial multiplication.
Fig. 7.
A proposed model for IpaH7.8-induced inflammasome activation. As a Shigella IpaH7.8 target, GLMN undergoes IpaH7.8 E3 ligase-dependent proteolysis, resulting in NLRP3 and NLRC4 inflammasome activation and pyroptosis. GLMN may interact with NLRP3 or NLRC4 via an unknown host factor (here designated “X”). The Shigella T3SS needle protein MxiH and rod component MxiI activate the NLRC4 inflammasome via hNAIP/mNAIP1 (21) and NAIP2 (20), respectively.
We showed that Shigella induced rapid macrophage cell death, within 2–3 h, which was strongly dependent upon IpaH7.8 E3 ligase activity. Indeed, experiments in which mice were infected intranasally with Shigella demonstrated that infection by a Shigella strain lacking the ipaH7.8 gene (ΔipaH7.8) or by a strain lacking the E3 ligase activity (ΔipaH7.8/ipaH7.8CA) resulted in a lower inflammatory response than produced by infection with WT Shigella; furthermore, the multiplication rate of ΔipaH7.8 was greatly reduced compared with WT (Fig. 1 C and D). Therefore we assume that IpaH7.8-induced inflammasome-mediated macrophage cell death is more beneficial to the pathogen than the host.
In the present study, we identified GLMN as an IpaH7.8-binding partner in yeast-two hybrid and GST pull-down assays and determined that the interplay between IpaH7.8 and GLMN is functionally important for stimulating inflammasome-mediated cell death during Shigella infection. Indeed, using an in vitro ubiquitin assay, we found that GLMN is polyubiquitinated in the presence of IpaH7.8 but not in the presence of the IpaH7.8-CA (E3 ligase activity-deficient) mutant, suggesting that GLMN degradation occurred in an IpaH7.8 E3 ligase-dependent manner. Intriguingly, GLMN seems to have some cytoprotective activity against macrophage cell death that is induced by NLR inflammasome activation. For example, when GLMN was overexpressed, the levels of cell death in response to LPS/ATP treatment or IpaH7.8 production were much lower than those observed in the control (Fig. 5A). Furthermore, NLRP3 inflammasome activation in macrophages upon LPS/ATP stimulation or Shigella infection resulted in the formation of GLMN puncta, which occasionally colocalized with the active form of caspase-1 (Fig. 5A). Based on these results, we speculate that GLMN has the potential to modulate inflammasome activation either directly or indirectly.
GLMN previously was identified as a protein associated with the C terminus of Cul7, a member of the cullin family (47). Cullins are subunits of the cullin RING ligase (CRL) family. The same group recently reported that GLMN binds directly to the RING domain of Rbx1 and inhibits its E3 ubiquitin ligase activity (49, 50). Rbx1 regulates the cullin RING ligase-mediated turnover of Fbw7, a substrate receptor for Cul1-RING-CRL, which facilitates the ubiquitination and degradation of cyclin E and c-Myc (49, 50). If this activity also is involved in the GLMN–inflammasome interplay, GLMN may suppress NLR inflammasome activation, e.g., by interacting with and inhibiting a hypothetical E3 ubiquitin ligase that activates the inflammasome. Our current effort is directed toward identifying the host factor(s) that mediate the relationship between GLMN and the inflammasome.
Although further studies are required to understand how GLMN modulates inflammasome activation, the IpaH7.8–GLMN interaction may represent a previously unidentified mechanism by which NLR inflammasomes are negatively controlled. If our premise is correct, it is tempting to speculate that IpaH7.8 may mimic an as yet uncharacterized host E3 ubiquitin ligase that stimulates NLR inflammasome activity by inducing the proteasomal degradation of GLMN. If this previously unidentified function of GLMN in controlling NLRP3 and NLRC4 inflammasome activation is central to humans, GLMN may be a potential therapeutic target that could be used to modulate inflammasome-related illnesses.
Materials and Methods
Primers used in this study are listed in Table S1.
Shigella Strains and Plasmids.
S. flexneri strain YSH6000 (52) was used as the WT strain, and S325 (mxiA::Tn5) (53) was used as the T3SS-deficient negative control. The Ipa7.8-deficient strain ΔipaH7.8 was constructed using allele replacement as previously described (54). The IpaH7.8CA strain was created with a QuikChange site-directed mutagenesis kit (Stratagene). The pBluescriptII vector (Stratagene) or pCACTUS vector was used to construct the IpaH7.8- or IpaH7.8CA-overexpressing or genome complement strains. The WT Salmonella enterica serovar Typhimurium SR-11 v3181 and the isogenic fliA::Tn10 were provided by H. Matsui (Kitasato Institute for Life Science, Tokyo, Japan) (55).
Bacterial Infection.
Shigella strains were precultured overnight in Mueller–Hinton broth (Difco) at 30 °C. Bacterial cultures were inoculated into brain heart infusion broth (Difco) and incubated for 2 h at 37 °C before infection. Macrophages were stimulated with or without 1 μg/mL LPS for 6 h and then were infected with Shigella. Cells were seeded in 24-well plates at a density of 5 × 105 cells per well. The cells were infected with Shigella at an MOI of 10. The plates were centrifuged at 700 × g for 10 min to synchronize the infection, and gentamicin (100 μg/mL) and kanamycin (60 μg/mL) were added after 20 min. At the indicated times postinfection, the LDH activity in the culture supernatants of infected cells was measured using the CytoTox 96 assay kit (Promega) according to the manufacturer’s protocol. For immunofluorescence studies, the infected cells were fixed and immunostained and then were analyzed with a confocal laser-scanning microscope (LSM510; Carl Zeiss). Cytokine production in the culture supernatants was measured with an ELISA kit (R&D Systems). Experiments were repeated three times.
Statistical Analyses.
Statistical analyses were performed using the Mann–Whitney u test. Differences were considered significant at P < 0.05.
Supplementary Material
Acknowledgments
We thank H. Matsui for providing Salmonella strains, N. Kamada for technical advice, P. Zhenzi and T. Iida for assistance in mouse breeding and housing, and M. Inoue for the generation of GLMN antibody. Human IL-1β clone (RDB6666) was provided by the RIKEN BioResource Center, which is participating in the National BioResource Project of the Ministry of Education, Culture, Sports, Science and Technology-Japan. This work was supported by a Grant-in-Aid for Japan Society for the Promotion of Science (JSPS) Fellows 21⋅10053 (to S.S.), the JSPS Excellent Young Researchers Overseas Visit Program 21⋅10053 (S.S.), a Uehara Memorial Foundation Research Fellowship (to S.S.), a Research Grant from Astellas Foundation for Research on Metabolic Disorders (to S.S.), a Grant-in-Aid for Specially Promoted Research 23000012 (to C.S.), National Institutes of Health Grants R01AI063331 and R01DK091191 (to G.N.), Grants-in-Aid for Young Scientists (B) 19790315 and 26860283 (both to S.S.), and the Japan Initiative for Global Research Network on Infectious Diseases (C.S.). This work was supported in part by grants from the Yakult Central Institute (to C.S.).
Footnotes
The authors declare no conflict of interest.
This article is a PNAS Direct Submission.
This article contains supporting information online at www.pnas.org/lookup/suppl/doi:10.1073/pnas.1324021111/-/DCSupplemental.
References
- 1.Franchi L, Eigenbrod T, Muñoz-Planillo R, Nuñez G. The inflammasome: A caspase-1-activation platform that regulates immune responses and disease pathogenesis. Nat Immunol. 2009;10(3):241–247. doi: 10.1038/ni.1703. [DOI] [PMC free article] [PubMed] [Google Scholar]
- 2.Franchi L, Muñoz-Planillo R, Núñez G. Sensing and reacting to microbes through the inflammasomes. Nat Immunol. 2012;13(4):325–332. doi: 10.1038/ni.2231. [DOI] [PMC free article] [PubMed] [Google Scholar]
- 3.Broz P, Monack DM. Molecular mechanisms of inflammasome activation during microbial infections. Immunol Rev. 2011;243(1):174–190. doi: 10.1111/j.1600-065X.2011.01041.x. [DOI] [PMC free article] [PubMed] [Google Scholar]
- 4.Ashida H, Ogawa M, Kim M, Mimuro H, Sasakawa C. Bacteria and host interactions in the gut epithelial barrier. Nat Chem Biol. 2012;8(1):36–45. doi: 10.1038/nchembio.741. [DOI] [PubMed] [Google Scholar]
- 5.Strowig T, Henao-Mejia J, Elinav E, Flavell R. Inflammasomes in health and disease. Nature. 2012;481(7381):278–286. doi: 10.1038/nature10759. [DOI] [PubMed] [Google Scholar]
- 6.Fink SL, Cookson BT. Apoptosis, pyroptosis, and necrosis: Mechanistic description of dead and dying eukaryotic cells. Infect Immun. 2005;73(4):1907–1916. doi: 10.1128/IAI.73.4.1907-1916.2005. [DOI] [PMC free article] [PubMed] [Google Scholar]
- 7.Mariathasan S, et al. Cryopyrin activates the inflammasome in response to toxins and ATP. Nature. 2006;440(7081):228–232. doi: 10.1038/nature04515. [DOI] [PubMed] [Google Scholar]
- 8.Willingham SB, et al. Microbial pathogen-induced necrotic cell death mediated by the inflammasome components CIAS1/cryopyrin/NLRP3 and ASC. Cell Host Microbe. 2007;2(3):147–159. doi: 10.1016/j.chom.2007.07.009. [DOI] [PMC free article] [PubMed] [Google Scholar]
- 9.Khare S, Luc N, Dorfleutner A, Stehlik C. Inflammasomes and their activation. Crit Rev Immunol. 2010;30(5):463–487. doi: 10.1615/critrevimmunol.v30.i5.50. [DOI] [PMC free article] [PubMed] [Google Scholar]
- 10.Abdul-Sater AA, Saïd-Sadier N, Padilla EV, Ojcius DM. Chlamydial infection of monocytes stimulates IL-1beta secretion through activation of the NLRP3 inflammasome. Microbes Infect. 2010;12(8-9):652–661. doi: 10.1016/j.micinf.2010.04.008. [DOI] [PMC free article] [PubMed] [Google Scholar]
- 11.Franchi L, et al. Cytosolic flagellin requires Ipaf for activation of caspase-1 and interleukin 1beta in salmonella-infected macrophages. Nat Immunol. 2006;7(6):576–582. doi: 10.1038/ni1346. [DOI] [PubMed] [Google Scholar]
- 12.Mariathasan S, et al. Differential activation of the inflammasome by caspase-1 adaptors ASC and Ipaf. Nature. 2004;430(6996):213–218. doi: 10.1038/nature02664. [DOI] [PubMed] [Google Scholar]
- 13.Warren SE, Mao DP, Rodriguez AE, Miao EA, Aderem A. Multiple Nod-like receptors activate caspase 1 during Listeria monocytogenes infection. J Immunol. 2008;180(11):7558–7564. doi: 10.4049/jimmunol.180.11.7558. [DOI] [PMC free article] [PubMed] [Google Scholar]
- 14.Broz P, et al. Redundant roles for inflammasome receptors NLRP3 and NLRC4 in host defense against Salmonella. J Exp Med. 2010;207(8):1745–1755. doi: 10.1084/jem.20100257. [DOI] [PMC free article] [PubMed] [Google Scholar]
- 15.Amer A, et al. Regulation of Legionella phagosome maturation and infection through flagellin and host Ipaf. J Biol Chem. 2006;281(46):35217–35223. doi: 10.1074/jbc.M604933200. [DOI] [PubMed] [Google Scholar]
- 16.Miao EA, Ernst RK, Dors M, Mao DP, Aderem A. Pseudomonas aeruginosa activates caspase 1 through Ipaf. Proc Natl Acad Sci USA. 2008;105(7):2562–2567. doi: 10.1073/pnas.0712183105. [DOI] [PMC free article] [PubMed] [Google Scholar]
- 17.Miao EA, et al. Caspase-1-induced pyroptosis is an innate immune effector mechanism against intracellular bacteria. Nat Immunol. 2010;11(12):1136–1142. doi: 10.1038/ni.1960. [DOI] [PMC free article] [PubMed] [Google Scholar]
- 18.Sutterwala FS, et al. Immune recognition of Pseudomonas aeruginosa mediated by the IPAF/NLRC4 inflammasome. J Exp Med. 2007;204(13):3235–3245. doi: 10.1084/jem.20071239. [DOI] [PMC free article] [PubMed] [Google Scholar]
- 19.Suzuki T, et al. Differential regulation of caspase-1 activation, pyroptosis, and autophagy via Ipaf and ASC in Shigella-infected macrophages. PLoS Pathog. 2007;3(8):e111. doi: 10.1371/journal.ppat.0030111. [DOI] [PMC free article] [PubMed] [Google Scholar]
- 20.Suzuki S, et al. Shigella type III secretion protein MxiI is recognized by Naip2 to induce Nlrc4 inflammasome activation independently of Pkcδ. PLoS Pathog. 2014;10(2):e1003926. doi: 10.1371/journal.ppat.1003926. [DOI] [PMC free article] [PubMed] [Google Scholar]
- 21.Yang J, Zhao Y, Shi J, Shao F. Human NAIP and mouse NAIP1 recognize bacterial type III secretion needle protein for inflammasome activation. Proc Natl Acad Sci USA. 2013;110(35):14408–14413. doi: 10.1073/pnas.1306376110. [DOI] [PMC free article] [PubMed] [Google Scholar]
- 22.Miao EA, et al. Innate immune detection of the type III secretion apparatus through the NLRC4 inflammasome. Proc Natl Acad Sci USA. 2010;107(7):3076–3080. doi: 10.1073/pnas.0913087107. [DOI] [PMC free article] [PubMed] [Google Scholar]
- 23.Bergsbaken T, Cookson BT. Macrophage activation redirects yersinia-infected host cell death from apoptosis to caspase-1-dependent pyroptosis. PLoS Pathog. 2007;3(11):e161. doi: 10.1371/journal.ppat.0030161. [DOI] [PMC free article] [PubMed] [Google Scholar]
- 24.Brodsky IE, et al. A Yersinia effector protein promotes virulence by preventing inflammasome recognition of the type III secretion system. Cell Host Microbe. 2010;7(5):376–387. doi: 10.1016/j.chom.2010.04.009. [DOI] [PMC free article] [PubMed] [Google Scholar]
- 25.Dewoody R, Merritt PM, Houppert AS, Marketon MM. YopK regulates the Yersinia pestis type III secretion system from within host cells. Mol Microbiol. 2011;79(6):1445–1461. doi: 10.1111/j.1365-2958.2011.07534.x. [DOI] [PMC free article] [PubMed] [Google Scholar]
- 26.Ashida H, et al. Cell death and infection: A double-edged sword for host and pathogen survival. J Cell Biol. 2011;195(6):931–942. doi: 10.1083/jcb.201108081. [DOI] [PMC free article] [PubMed] [Google Scholar]
- 27.Buchrieser C, et al. The virulence plasmid pWR100 and the repertoire of proteins secreted by the type III secretion apparatus of Shigella flexneri. Mol Microbiol. 2000;38(4):760–771. doi: 10.1046/j.1365-2958.2000.02179.x. [DOI] [PubMed] [Google Scholar]
- 28.Ashida H, Toyotome T, Nagai T, Sasakawa C. Shigella chromosomal IpaH proteins are secreted via the type III secretion system and act as effectors. Mol Microbiol. 2007;63(3):680–693. doi: 10.1111/j.1365-2958.2006.05547.x. [DOI] [PubMed] [Google Scholar]
- 29.Buysse JM, Stover CK, Oaks EV, Venkatesan M, Kopecko DJ. Molecular cloning of invasion plasmid antigen (ipa) genes from Shigella flexneri: Analysis of ipa gene products and genetic mapping. J Bacteriol. 1987;169(6):2561–2569. doi: 10.1128/jb.169.6.2561-2569.1987. [DOI] [PMC free article] [PubMed] [Google Scholar]
- 30.Venkatesan MM, Buysse JM, Kopecko DJ. Use of Shigella flexneri ipaC and ipaH gene sequences for the general identification of Shigella spp. and enteroinvasive Escherichia coli. J Clin Microbiol. 1989;27(12):2687–2691. doi: 10.1128/jcm.27.12.2687-2691.1989. [DOI] [PMC free article] [PubMed] [Google Scholar]
- 31.Rohde JR, Breitkreutz A, Chenal A, Sansonetti PJ, Parsot C. Type III secretion effectors of the IpaH family are E3 ubiquitin ligases. Cell Host Microbe. 2007;1(1):77–83. doi: 10.1016/j.chom.2007.02.002. [DOI] [PubMed] [Google Scholar]
- 32.Quezada CM, Hicks SW, Galán JE, Stebbins CE. A family of Salmonella virulence factors functions as a distinct class of autoregulated E3 ubiquitin ligases. Proc Natl Acad Sci USA. 2009;106(12):4864–4869. doi: 10.1073/pnas.0811058106. [DOI] [PMC free article] [PubMed] [Google Scholar]
- 33.Hartman AB, Venkatesan M, Oaks EV, Buysse JM. Sequence and molecular characterization of a multicopy invasion plasmid antigen gene, ipaH, of Shigella flexneri. J Bacteriol. 1990;172(4):1905–1915. doi: 10.1128/jb.172.4.1905-1915.1990. [DOI] [PMC free article] [PubMed] [Google Scholar]
- 34.Venkatesan MM, Buysse JM, Hartman AB. Sequence variation in two ipaH genes of Shigella flexneri 5 and homology to the LRG-like family of proteins. Mol Microbiol. 1991;5(10):2435–2445. doi: 10.1111/j.1365-2958.1991.tb02089.x. [DOI] [PubMed] [Google Scholar]
- 35.Singer AU, et al. Structure of the Shigella T3SS effector IpaH defines a new class of E3 ubiquitin ligases. Nat Struct Mol Biol. 2008;15(12):1293–1301. doi: 10.1038/nsmb.1511. [DOI] [PMC free article] [PubMed] [Google Scholar]
- 36.Zhu Y, et al. Structure of a Shigella effector reveals a new class of ubiquitin ligases. Nat Struct Mol Biol. 2008;15(12):1302–1308. doi: 10.1038/nsmb.1517. [DOI] [PubMed] [Google Scholar]
- 37.Bernal-Bayard J, Cardenal-Muñoz E, Ramos-Morales F. The Salmonella type III secretion effector, salmonella leucine-rich repeat protein (SlrP), targets the human chaperone ERdj3. J Biol Chem. 2010;285(21):16360–16368. doi: 10.1074/jbc.M110.100669. [DOI] [PMC free article] [PubMed] [Google Scholar]
- 38.Hicks SW, Galán JE. Hijacking the host ubiquitin pathway: Structural strategies of bacterial E3 ubiquitin ligases. Curr Opin Microbiol. 2010;13(1):41–46. doi: 10.1016/j.mib.2009.11.008. [DOI] [PMC free article] [PubMed] [Google Scholar]
- 39.Fernandez-Prada CM, et al. Shigella flexneri IpaH(7.8) facilitates escape of virulent bacteria from the endocytic vacuoles of mouse and human macrophages. Infect Immun. 2000;68(6):3608–3619. doi: 10.1128/iai.68.6.3608-3619.2000. [DOI] [PMC free article] [PubMed] [Google Scholar]
- 40.Paetzold S, Lourido S, Raupach B, Zychlinsky A. Shigella flexneri phagosomal escape is independent of invasion. Infect Immun. 2007;75(10):4826–4830. doi: 10.1128/IAI.00454-07. [DOI] [PMC free article] [PubMed] [Google Scholar]
- 41.van de Verg LL, et al. Antibody and cytokine responses in a mouse pulmonary model of Shigella flexneri serotype 2a infection. Infect Immun. 1995;63(5):1947–1954. doi: 10.1128/iai.63.5.1947-1954.1995. [DOI] [PMC free article] [PubMed] [Google Scholar]
- 42.Qu Y, Franchi L, Núñez G, Dubyak GR. Nonclassical IL-1 beta secretion stimulated by P2X7 receptors is dependent on inflammasome activation and correlated with exosome release in murine macrophages. J Immunol. 2007;179(3):1913–1925. doi: 10.4049/jimmunol.179.3.1913. [DOI] [PubMed] [Google Scholar]
- 43.Lindauer M, Wong J, Magun B. Ricin Toxin Activates the NALP3 Inflammasome. Toxins (Basel) 2010;2(6):1500–1514. doi: 10.3390/toxins2061500. [DOI] [PMC free article] [PubMed] [Google Scholar]
- 44.Muehlbauer SM, et al. Proteasome inhibitors prevent caspase-1-mediated disease in rodents challenged with anthrax lethal toxin. Am J Pathol. 2010;177(2):735–743. doi: 10.2353/ajpath.2010.090828. [DOI] [PMC free article] [PubMed] [Google Scholar]
- 45.Brouillard P, et al. Mutations in a novel factor, glomulin, are responsible for glomuvenous malformations (“glomangiomas”) Am J Hum Genet. 2002;70(4):866–874. doi: 10.1086/339492. [DOI] [PMC free article] [PubMed] [Google Scholar]
- 46.Brouillard P, et al. Four common glomulin mutations cause two thirds of glomuvenous malformations (“familial glomangiomas”): Evidence for a founder effect. J Med Genet. 2005;42(2):e13. doi: 10.1136/jmg.2004.024174. [DOI] [PMC free article] [PubMed] [Google Scholar]
- 47.Arai T, et al. Targeted disruption of p185/Cul7 gene results in abnormal vascular morphogenesis. Proc Natl Acad Sci USA. 2003;100(17):9855–9860. doi: 10.1073/pnas.1733908100. [DOI] [PMC free article] [PubMed] [Google Scholar]
- 48.McIntyre BA, Brouillard P, Aerts V, Gutierrez-Roelens I, Vikkula M. Glomulin is predominantly expressed in vascular smooth muscle cells in the embryonic and adult mouse. Gene Expr Patterns. 2004;4(3):351–358. doi: 10.1016/j.modgep.2003.09.007. [DOI] [PubMed] [Google Scholar]
- 49.Duda DM, et al. Structure of a glomulin-RBX1-CUL1 complex: Inhibition of a RING E3 ligase through masking of its E2-binding surface. Mol Cell. 2012;47(3):371–382. doi: 10.1016/j.molcel.2012.05.044. [DOI] [PMC free article] [PubMed] [Google Scholar]
- 50.Tron AE, et al. The glomuvenous malformation protein Glomulin binds Rbx1 and regulates cullin RING ligase-mediated turnover of Fbw7. Mol Cell. 2012;46(1):67–78. doi: 10.1016/j.molcel.2012.02.005. [DOI] [PMC free article] [PubMed] [Google Scholar]
- 51.Ogawa M, Handa Y, Ashida H, Suzuki M, Sasakawa C. The versatility of Shigella effectors. Nat Rev Microbiol. 2008;6(1):11–16. doi: 10.1038/nrmicro1814. [DOI] [PubMed] [Google Scholar]
- 52.Sasakawa C, et al. Molecular alteration of the 140-megadalton plasmid associated with loss of virulence and Congo red binding activity in Shigella flexneri. Infect Immun. 1986;51(2):470–475. doi: 10.1128/iai.51.2.470-475.1986. [DOI] [PMC free article] [PubMed] [Google Scholar]
- 53.Watarai M, Tobe T, Yoshikawa M, Sasakawa C. Contact of Shigella with host cells triggers release of Ipa invasins and is an essential function of invasiveness. EMBO J. 1995;14(11):2461–2470. doi: 10.1002/j.1460-2075.1995.tb07243.x. [DOI] [PMC free article] [PubMed] [Google Scholar]
- 54.Datsenko KA, Wanner BL. One-step inactivation of chromosomal genes in Escherichia coli K-12 using PCR products. Proc Natl Acad Sci USA. 2000;97(12):6640–6645. doi: 10.1073/pnas.120163297. [DOI] [PMC free article] [PubMed] [Google Scholar]
- 55.Kodama C, Matsui H. Salmonella flagellin is not a dominant protective antigen in oral immunization with attenuated live vaccine strains. Infect Immun. 2004;72(4):2449–2451. doi: 10.1128/IAI.72.4.2449-2451.2004. [DOI] [PMC free article] [PubMed] [Google Scholar]
Associated Data
This section collects any data citations, data availability statements, or supplementary materials included in this article.







