Abstract
Background
Primary cilia are essential for Hedgehog (Hh) signal transduction in vertebrates. Although the core components of the Hh pathway are highly conserved, the dependency on cilia in Hh signaling is considered to be lower in fish than in mice, suggesting the presence of species-specific mechanisms for Hh signal transduction.
Results
To precisely understand the role of cilia in Hh signaling in fish and explore the evolution of Hh signaling, we have generated a maternal-zygotic medaka (Oryzias latipes) mutant that lacks cytoplasmic dynein heavy chain 2 (dhc2; MZdhc2), a component required for retrograde intraflagellar transport. We found that MZdhc2 exhibited the shortened cilia and partial defects in Hh signaling, although the Hh defects were milder than zebrafish mutants which completely lack cilia. This result suggests that Hh activity in fish depends on the length of cilium. However, the activity of Hh signaling in MZdhc2 appeared to be higher than that in mouse Dnchc2 mutants, suggesting a lower requirement for cilia in Hh signaling in fish. We confirmed that Ptch1 receptor is exclusively localized on the cilium in fish as in mammals. Subsequent analyses revealed that Fused, an essential mediator for Hh signaling in Drosophila and fish but not in mammals, augments the activity of Hh signaling in fish as a transcriptional target of Hh signaling.
Conclusions
Ciliary requirement for Hh signaling in fish is lower than that in mammals, possibly due to fused-mediated positive feedback in Hh signaling. The finding of this fish-specific augmentation provides a novel insight into the evolution of Hh signaling.
Electronic supplementary material
The online version of this article (doi:10.1186/s12861-015-0057-x) contains supplementary material, which is available to authorized users.
Keywords: Hedgehog signaling, Cilia, Medaka fish, Fused, dhc2, Cytoplasmic dynein heavy chain 2, Neural tube
Background
Hedgehog (Hh) signaling is an evolutionarily conserved signal transduction pathway which is essential for various aspects of embryogenesis including patterning events of the vertebrate neural tube and limb [1,2]. The mechanism of Hh-signal transduction has been the target of intense studies but remains only partially understood. One of the striking features of Hh signaling is that the primary cilium, a microtubule-based, immotile cellular protrusion, is essential for Hh signaling in vertebrates but not in Drosophila [3]. A requirement for the cilium in this pathway was first identified by genetic screening in mice for ciliary mutants exhibiting phenotypes similar to those of Hh-pathway mutants [4]. However, subsequent genetic and molecular analyses demonstrated that cilium-dependency and the mediators of Hh signaling varies between fish and mammals, raising a question about conservation and evolution of the mechanism of Hh-signal transduction [5].
The formation and maintenance of cilia depend on the conserved process of intraflagellar transport (IFT) [6]. Ciliary proteins are transported along the ciliary axoneme by IFT machinery, driven by kinesin-based anterograde and dynein-powered retrograde transport. In the absence of Ift88, a component of anterograde IFT machinery, both mouse and zebrafish embryos lack all cilia and exhibit a severe reduction in Hh signaling. However, the phenotype is milder in zebrafish. In the neural tube, most of the Hh target genes are not expressed in mouse mutants, while the expression of low-threshold genes remains and expands in zebrafish [4,5], suggested that cilium is required for Hh signaling also in fish, but the dependency on cilia is lower than that in mammals. However, it was still unclear how much Hh signaling in fish depends on cilia and what is the underlying mechanism for that difference.
Furthermore, Fused (Fu), a putative serine-threonine kinase, first identified as an essential mediator of Hh signaling in Drosophila, turned out to be dispensable for mammals, but it is indispensable for zebrafish [7-10]. These facts suggest that the pathway in zebrafish is more similar to that in Drosophila or placed in between Drosophila and mammals, making fish a unique model with which to investigate the transition state from ancestral to modern type of Hh signaling.
To further address this, we have generated a maternal-zygotic medaka mutant that lacks cytoplasmic dynein heavy chain 2 (dhc2; MZdhc2), an essential component of retrograde IFT, and compared the neural phenotypes of medaka and mouse mutants (Dnchc2). We confirmed that the requirement for cilia in Hh signaling is lower in fish and revealed that the Hh activity in fish depends on the length of cilium. Additionally, Ptch1 receptor is localized to cilia in fish as in mammals. Subsequent analyses revealed that the difference in the requirement for cilia in Hh signaling across vertebrates can be interpreted by differential regulation and function of Fu.
Results
Generation of maternal-zygotic aA90/dhc2 mutants
The medaka aA90 mutant, isolated in an ENU-induced mutagenesis screening [11], is a recessive lethal mutant showing defects in left-right (L/R) axis determination (Figure 1A-B). L/R asymmetry is established by directional flow of extra-embryonic fluid surrounding the node (Kupffer’s vesicle in fish) by cilia. To identify the defective gene in aA90 mutant, we carried out positional cloning and narrowed down the aA90 locus to a 250 kb region in linkage group 13, which harbors a single predicted open reading frame, cytoplasmic dynein heavy chain 2 (dhc2), an IFT retrograde component (Additional file 1: Figure S1A). We found that aA90 has a 37.7 kb deletion in the dhc2 locus including the start codon, the heavy chain (HC)-HC, the HC-Intermediate chain interaction domain, and the AAA ATPase domain (Additional file 1: Figure S1A, C). Database searches demonstrated that the dhc2 gene exists as a single copy within the medaka genome. Due to long and complicated structure of the dhc2 gene (expands over 176 kb with 98 exons), we were unable to perform a rescue experiment by RNA injection. Injection of antisense morpholinos (MO) against the dhc2 gene into wild-type embryos significantly phenocopied aA90, which led us to conclude that dhc2 is the gene deficient in the aA90 mutant (Table 1).
Figure 1.

Morphological phenotypes of dhc2 mutants. (A-D) Frontal views of the heart at 6 days post fertilization (dpf). (E-L) Lateral views of the ventricle (E-H) and the somite (I-L) at 3 dpf. (M-T) Transverse section of nephric duct (M-P) and tail morphology at 7 dpf (Q-T). v, ventricle; a, atrium; Scale bars: 100 μm in D, H, L, P; 200 μm in T.
Table 1.
Defects in heart asymmetry in dhc2 mutant embryos and morphants
| Genotype | n | Correct (%) | Reversed (%) |
|---|---|---|---|
| Wild type | 110 | 99.1 | 0.9 |
| Zdhc2 | 294 | 76.2 | 23.8 |
| dhc2 MO* | 108 | 77.8 | 22.2 |
| Mdhc2 | 82 | 100 | 0 |
| MZdhc2 | 128 | 46.9 | 53.1 |
*dhc2-Met MO, 5′-AAATGCGGCAGACTCGCAGTTTTAC-3′.
Probably due to the maternal contribution of dhc2-gene products, the phenotype of aA90/dhc2 mutants was mild. For example, only one-fourth of the aA90/dhc2 homozygous mutants showed situs inversus (Table 1). To completely eliminate dhc2 products, we have generated maternal-zygotic aA90/dhc2 mutants using the germline-replacement technique [12,13] with some modifications (Figure 2). Crosses of females with mutant germ cells and heterozygous males (dhc2/+) generated 50% homozygous mutants that lacked both maternal and zygotic products of dhc2 (MZdhc2) and 50% heterozygous mutant embryos that lacked only the maternal dhc2 contribution (Mdhc2).
Figure 2.

Generation of Maternal-Zygotic dhc2 mutant. Germ-line replacement strategy using the rhodamine-dextran labeling technique. (A) Overview of transplantation strategy showing the transfer of cells from the margin of rhodamine-dextran-labeled mutant donor embryos into the animal pole of dead end-MO injected WT (Tg[olvas-GFP], germ cells are labeled with GFP [29]) hosts. A morpholino antisense oligonucleotide (Genetools) to dead end was complementary to a region covering the splicing site for exon 2 and intron 2, 5′-TGTTCAGAACTGGCCTCTCACCATC-3′. (B) Chimeric host embryos were screened at 2 dpf for the presence of rhodamine-labeled donor PGCs that had migrated successfully into the gonadal mesoderm (arrowhead). Host embryos also showed somatic contribution of rhodamine-dextran-labeled donor cells to anterior neuroectoderm lineages (*). (C) Chimeric host embryos were screened again at 4–6 dpf for the lost of GFP-labeled host PGCs at the dorsal region of the gut (arrowhead). Scale bars: 500 μm in B-C.
As expected, the complete loss of dhc2 activity increased the frequency of situs inversus to 52.8% (Table 1, Figure 1A-D) as well as enlarged ventricles and expanded nephric duct (Figure 1E-H, M-P). Moreover, the typical phenotypes of defective Hh-signaling, severe ventral curvature and U-shaped somites instead of chevron-shaped ones, were observed in MZdhc2 mutants, but not in zygotic (Zdhc2) or Mdhc2 mutants (Figure 1I-L, Q-T), indicating reduced levels of Hh signaling. Importantly, the morphology of cilia was dramatically shortened as demonstrated by scanning electron microscopy (SEM) (Figure 3A). To expose the ventricular surface area of neural tubes, we exteriorized this area with forceps, prior to fixation (Figure 3B) and found that cilia on the surface of non-floor plate (FP) neuroepithelial cells (LNT, lateral neural tube) and longer ones on the FP cells (VM, ventral midline) were much shorter and bloated in MZdhc2 than their wild-type counter parts (Figure 3A). In the Kupffer’s vesicle and somites, cilia were shortened in MZdhc2, as compared with those in WT, Mdhc2 and Zdhc2. The ciliary morphology in Zdhc2 mutants appeared normal at least until the segmentation stages, but subtle defects in function or lately overt defects could account for their milder phenotypes (Table 1, Additional file 2: Figure S2, data not shown). The ciliary phenotypes in MZdhc2 mutants are nearly identical to those in mouse Dnchc2 −/− [14,15], and thus the analysis of the Hh activity in MZdhc2 mutants enabled us to examine differences and distinct mechanisms between fish and mouse in the requirement for cilia in Hh signaling.
Figure 3.

Cilia and Neural patterning in MZ dhc2 mutants. (A) SEM analysis of the ventricular surface of the neural tube at 16-somite stage. (B) Schematic view of opening of the apical surface of neural tube with forceps. (C) Expression of neural tube markers in a cross-sectional view at 16-somite stage (Dashed line in Additional file 3: Figure S3 indicates section plane). (D) Representation of the size of each progenitor domain along the DV axis. Scale bars: 5 μm in A; 20 μm in C.
Patterning of the spinal cord in MZdhc2 mutants
In the neural tube, sonic hedgehog (Shh) ligand forms a dorso-ventral (DV) gradient with the highest concentration ventrally, and specifies cell fates in a concentration-dependent manner [16]. Thus, the expression of cell-type specific genes serves as a readout of Hh activity and delineates domains in the ventral neural tube. Roughly, from ventral to dorsal, gene expression is as follows: foxa2 in the FP, nkx2.2 in p3 neuron precursors, olig2 in motor neuron precursors (pMN), nkx6.1/6.2 in p3/pMN/p2 progenitors, and pax6, pax3, dbx1 and dbx2 in dorsally located neuron precursors and their expressions are mutually exclusive underlined by their repressive interactions (Figure 3D) [17,18]. Shh is known to induce the expression of the ventral genes (foxa2, nkx2.2, olig2, nkx6.1 and nkx6.2), while suppressing the dorsal genes (pax6, pax3, dbx1 and dbx2) [17-19]. We first confirmed that shh was normally expressed in the medial FP (MFP) and underlying notochord of MZdhc2 mutants (Figure 3C, Additional file 3: Figure S3J), suggesting that defects observed in mutants are mainly ascribed to signal transduction defects.
In MZdhc2 mutants, foxa2 and nkx2.2 were expressed (Figure 3C, Additional file 3: Figure S3H-I), whereas ventral intermediate genes, olig2, nkx6.1 and nkx6.2 were dorsally expanded and this dorsal expansion was not observed in Zdhc2 (Figure 3C, Additional file 3: Figure S3E-G). Dorsal expansion of olig2 expression in MZdhc2 was also observed at three different axis levels (Additional file 4: Figure S4). The expression of these ventral genes suggests that the Hh pathway is activated in cells with severely shortened cilia and even reaches the high levels of activation on the most ventral side. Like zebrafish, foxa2 expression in the medial FP is Hh-independent in medaka embryos (Additional file 5: Figure S5B), and thus we will use nkx2.2 expression as a marker of the high level of Hh activation. Also, it is worth noting that the most ventral region appeared to be missing in MZdhc2 embryos, as the expression domains of nkx2.2, separated by the negative medial FP cells, frequently merged in the medial region (Figure 3C). However, due to the lack of a specific marker for this region, we were unable to determine a cell type specifically defective in MZdhc2 embryos.
The expansion of lower-threshold gene expression (olig2, nkx6.1 and nkx6.2) also suggests that the area of low Hh activation abnormally expanded dorsally in the mutant neural tube. This was further supported by dorsally retracted expression of pax6, pax3, dbx1 and dbx2, observed in MZdhc2 mutants (Figure 3C, Additional file 3: Figure S3A-D). In Dnchc2-mutant mice, nkx2.2 expression was reported to be lost, but olig2 was expanded [14,15]. Thus, there are similarities and differences in the neural tube phenotypes between fish and mouse dhc2 mutants (Figure 4), both of which we addressed in the following experiments.
Figure 4.

A schematic drawing explaining the similarities and differences in ciliary and neural tube phenotypes between fish and mouse dhc2 / dnchc2 mutants. Ciliary phenotypes and dorsal expansion of olig2 domain in MZdhc2 mutants are nearly identical to those in mouse mutant but nkx2.2 expression was reported to be lost in mouse mutant [14,15]. D, dorsal; V, ventral.
Lower Hh pathway activation in mutant cells
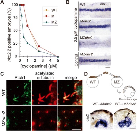
To examine the activation level of Hh pathway in mutant cells, we treated MZdhc2 embryos with various concentrations of cyclopamine, a potent antagonist of Smoothened (Smo). Intriguingly, in the MZdhc2 group, the percentage of nkx2.2-positive embryos started to decrease at a cyclopamine concentration as low as 0.25 μM, and went down below 50% at 0.5 to 1 μM, while at such low concentrations, 100% of embryos maintained nkx2.2 expression in the wild-type and Mdhc2 groups (Figures 5A-B, Additional file 6: Table S3). These results suggest that the activity of Hh signaling in mutant cells is compromised at the level or upstream of Smo, but still high enough to express the ventral-most marker, nkx2.2.
Figure 5.

Hh signaling activity is partially defective in MZ dhc2 mutants but Ptch1 is localized to the cilia. (A) The percentage of nkx2.2-positive embryos with the graded series of cyclopamine treatment (Sample numbers are indicated in Additional file 6: Table S3). (B) Dorsal view of nkx2.2 expression in 0.5 μM cyclopamine treated and control (DMSO-treated) embryos. (C) Localization of Ptch1 on cilia stained with the anti-acetylated α-tubulin antibody in the neuroepithelium at 16-somite stage. (D) Transplantation of biotin-injected WT cells into MZdhc2 cells, with its schematic view, resulted in ectopic olig2 expression of WT cells in the dorsal region of MZdhc2 neural tube (arrowhead). Scale bars: 100 μm in B, 5 μm in C; 20 μm in D.
Patched1 localizes to cilia in medaka fish
In murine cells, Ptch1 receptor was reported to localize the primary cilium at least cultured cells and paraxial mesoderm cells [20,21], whereas it is not the case in Drosophila which does not require cilia for the reception of Hh [3]. However, Ptch1 localization was unknown in fish. To address this, we generated an antibody against medaka Ptch1 (Additional file 7: Figure S6A-B, Additional file 8: Table S2), and examined the distribution of Ptch1 in wild-type and MZdhc2 neural-tube cells. Firstly, we confirmed that Ptch1 expression in medaka is diminished by cyclopamine treatment (data not shown) and in the morphants, the number of Engrailed-expressing cells in somites was increased (Additional file 7: Figure S6D), similar to zebrafish morphant [10].
As shown in Figure 5C, Ptch1 was localized to the cilia of neuroepithelial cells which are exteriorized with forceps before fixing (Figure 3B) in WT. Importantly, Ptch1 was still localized to severely shortened cilia in MZdhc2 (Figure 5C). The specificity of the antibody was confirmed by knockdown and overexpression experiments (Additional file 7: Figures S6C, E). These results indicate that the cilium is the site for Hh receptor Ptch1 localization in medaka.
MZdhc2 cells are less sensitive to Shh
Although the activation level of Hh signaling is still sufficient to induce all target genes in mutant cells, the amount of Ptch1 in severely shortened cilia is likely to be decreased. This could explain the higher sensitivity to cyclopamine in the above experiment (Figure 5A-B). In other words, MZdhc2 cells could be less sensitive to Shh. To test this idea, we transplanted wild-type cells into MZdhc2 blastula or Mdhc2 (control), and examined olig2 expression when donor cells were localized in host neural tubes (Figure 5D). We determined the genotype of MZdhc2 and Mdhc2 by the eye phenotype at 16-somite stage when transplanted embryos were fixed for the analysis (Additional file 9: Figure S7). Remarkably, olig2-positive WT cells were frequently found in the region more dorsal to the host olig2-expression domain in MZdhc2 embryos (Figure 5D, WT to MZdhc2, arrowhead; n = 9/10), while no such ectopic expression was detected in control transplants (Figure 5D, WT to Mdhc2, arrowhead; n = 15/15). These results demonstrate that Hh-activation of MZdhc2 cells is lower than that in WT cells, even if they are exposed to the same concentration of Hh-ligand.
Fused forms a positive-feedback loop in fish
The presence of nkx2.2 expression is unique in MZdhc2 as mouse Dnchc2 mutants lose nkx2.2 expression [14,15]. The same tendency was observed in ift88 mutants that completely lack cilia; only zebrafish mutants maintain the expression of intermediate genes like olig2 [4,5], implying that the activation of Hh signal is enhanced in fish. To explore a teleost-specific mechanism, we focused on fused (fu), an intracellular mediator of Hh signaling downstream of Smo in Drosophila, which has evolved divergent roles in the vertebrate lineage: one for Hh signaling and the other for ciliary motility. Interestingly, murine Fu is dispensable for Hh signaling and specifically participates in the motility of cilia, whereas it is required for both in zebrafish [7,10]. We first tested if fu is essential for Hh signaling in medaka by injecting fu MO (600 μM) targeted to the splicing site (Additional file 10: Figure S8A) and observed the loss of nkx2.2 expression (Figure 6A; n = 14/15). Additionally, morphants injected together with fu mRNA rescued nkx2.2 expression (Additional file 10: Figure S8B; n = 14/14) and injection of fu mRNA into WT embryos elevated Hh activity as indicated by the expansion of the ventral intermediate genes, olig2 and nkx6.1 (Figure 6E, Additional file 10: Figure S8C; n = 9/14, 9/9, respectively). We then knocked down fu in MZdhc2 mutants to see if the remaining expression of Hh target genes in those mutants also depends on Fu. However, under our experimental conditions, most of the MZdhc2 mutants injected with fu MO (600 μM) died probably due to a requirement of Fu in earlier development [22], and we therefore reduced the concentration of fu MO (300 μM), when injected into MZdhc2 mutants. These injected MZdhc2 embryos failed to express nkx2.2 (Figure 6B). Interestingly, the expansion of the ventral intermediate gene, olig2, was also rescued (Figure 6B). These results demonstrate that fu is indispensable for Hh signaling in wild-type and mutant medaka embryos and its overexpression augments the signal.
Figure 6.

fused is a Hh target gene in medaka fish. (A-B) nkx2.2 expression in 600 μM fused-MO injected WT embryos (A), and shh, nkx2.2 and olig2 expression in 300 μM fused-MO injected embryos (B). (C) fu expression in a cross-sectional view and a lateral view (dashed line indicates section plane). (D) fu expression in 5 μM cyclopamine-treated embryos. (E) fu overexpression induced ectopic nkx6.1 and olig2 expression (arrowheads). (F) The loss of nkx2.2 expression in 2.5 μM cyclopamine-treated embryos was rescued by overexpression of fused. Scale bars: 500 μm in A, B, C (lower panel), D, F; 20 μm in C (upper panel), E.
fu is known to be expressed ubiquitously in zebrafish at early developmental stages [22], but the precise pattern and regulation of fu expression during neural tube patterning have not been reported. Our further analysis revealed that fu expression is restricted to the ventral part of neural tube where high to low levels of Hh signaling are activated at 16-somite stage in medaka (Figure 6C). Furthermore, fu expression was dorsally expanded in MZdhc2 neural tubes (Figure 6C), like the ventral intermediate genes. These results suggest that fu is a transcriptional target of Hh signaling. To test this possibility, we treated wild-type embryos with 5 μM cyclopamine and observed severe reduction or loss of fu expression in cyclopamine-treated embryos (Figure 6D), indicating that fu expression is induced by Hh signaling downstream of Smo. We also confirmed that fu expression in zebrafish is ventrally restricted in the neural tube and depends on Hh signaling (Additional file 10: Figure S8D).
We finally asked if Fu, when overexpressed, can restore Hh signaling, when Smo-mediated signaling is compromised. For this, embryos were treated with 2.5 μM cyclopamine (intermediate dose, Figure 5A) together with fu mRNA injection. Those injected embryos showed weak but significant up-regulation of nkx2.2 (n = 12/18) as compared with cyclopamine-treated control embryos (n = 1/14) (Figure 6F), suggesting that Fu augments Hh activity downstream of Smo. Given that Fu is a positive mediator of Hh signal transduction, Fu is likely to form a positive feedback loop downstream of Smo to reinforce Hh signal in teleost target cells (Figure 7).
Figure 7.

Proposed model of the distinct features of Hh signal transduction in insect, fish and mammal. fu is expressed in a Hedgehog-dependent fashion and is also one of the components of the Hedgehog pathway in fish. Fused negatively regulates Suppressor of Fused (SuFu), which is a negative regulator of Gli/Ci in Hh signaling. The transcription of fused in fish could lead to Hh activation. This positive-feedback loop amplifies Hedgehog pathway in fish downstream of cilia.
Discussion
In the present study, utilizing the medaka mutant with severely shortened cilia, MZdhc2, we demonstrated that shorter cilia mediate less Hh activation in fish. This result suggests that they mediate Hh signaling in a length-dependent manner. We also found that Ptch1 receptor is exclusively localized on the cilium in fish. These are largely consistent with the observation of murine ciliary mutants. Furthermore, the present study has addressed why the expression of low-threshold target genes is expanded in mutant neural tubes and how Hh signal is augmented in fish mutant cells.
A possible role for cilia in Hh gradient formation
olig2-positive wild-type cells in mutant neural tubes were positioned more dorsally than dorsal boundary of olig2 expression in wild-type neural tubes (Figure 5D). This result, though indirectly, suggest that the gradient profile of Hh ligand dorsally shifts in mutant neural tubes.
Dorsal expansion of Shh ligand was directly observed with smoothened mouse mutants [23] and this can be interpreted as a consequence of the reduced amount of Ptch1 receptor, a downstream target of Hh signaling. Indeed it has been proposed that the Shh gradient is regulated by a Shh-induced negative-feedback mechanism in which ligand binding to Ptch1 at the cilia sequesters Hh ligand itself in the intercellular space [18]. It is thus conceivable that in ciliary mutant neural tubes, the reduced amount of Ptch1 on cilia caused a dorsally shifted Hh gradient, and thereby the expression domain of ventral low-threshold target genes is expanded, although further confirmation by direct imaging is required. Consistently, the neural tube in Dnchc2 mutants also exhibits the expansion of low threshold gene expression [14,15]. Thus in vertebrates, the length of cilia could be one of the factors that affect the Hh gradient in the neural tube. Of course, we still cannot rule out the possibility that wild-type cells, when placed in mutant background, become more sensitive than those in a control background.
Teleost-specific augmentation of Hh pathway mediated by fused
In the present study, we propose that Fu is a key to account for the difference in activation level between mammals and fish in ciliary mutants. Fused is a crucial mediator of Hh signaling in Drosophila and zebrafish, but not in mammals [7]. We first confirmed that fu was required for Hh signaling in medaka like zebrafish, and next found that the expression of fu in neural tube is restricted to the ventral part and induced by Hh signaling in fish. Subsequent analyses demonstrated that Fu forms a positive-feedback loop downstream of Smo (Figure 7); Fu activates the Hh pathway which then leads to the up-regulation of Fu. The positive feedback centered by Fu could augment Hh signal in ciliary mutant cells with lower input of Smo-mediated signaling. This could thus explain why the phenotype of fish ciliary mutants are milder than that of mammalian counterparts. Of course, Fu may not be a mere component that differentiates the ciliary dependency in the two vertebrate models. Indeed, in zebrafish, low levels of Hh activation mediated by Gli1 are known to occur in a Hh-independent manner and its mechanism remain elusive [5].
What is the biological and evolutionarily significance of the positive-feedback mechanism in Hh signaling. A hint could be found in the speed and mode of neurulation in fish. According to the recent report by Xiong et al. [24], specification of neural cell types in zebrafish begins earlier and proceeds faster under the noisy conditions of cell movements in the formation of the neural keel. Whereas in other vertebrates, such as chick and mice, neurulation proceeds gradually and steadily in an epithelialized cell sheet, following an established Shh gradient. A rapid and amplified response to Shh in target cells would thus be necessary in fish neurulation. Xiong et al. also showed that specified neural progenitors sort to form sharply bordered domains from mixed progenitor populations. However, this apparently contradicts our transplantation result showing ectopic expression of a specific marker in wild-type donors (Figure 5D), suggesting that multiple strategies, including sorting and position-dependent determination, are employed to achieve a robust pattern. Recently, the presence of cilium-mediated signaling was reported in the olfactory epithelium of Drosophila [24], suggesting the evolutionarily ancient origin of this mechanism. Thus, further analysis of Hh signaling in diverse species and tissues will provide greater insight into the evolution of this crucial signaling pathway.
Conclusion
The present study strengthens the idea of a conserved role of primary cilia in Hh-signal transduction in vertebrates, but also uncovered a teleost-specific augmentation mechanism mediated by Fu. The fish-specific augmentation can serve as the mechanism that accounts for the lower cilia-dependency for Hh signaling in fish and gives novel insight into the evolution of Hh signaling.
Methods
Fish strains
All studies of medaka (Oryzias latipes) were carried out using d-rR strain of a closed colony. And zebrafish (Danio rerio) were Riken wild-type (RW). All experimental procedures and animal care were carried out according to the animal ethics committee of the University of Tokyo.
Whole mount in situ hybridization
In situ hybridization analyses were performed as previously described [25]. The cDNAs used as the templates for the probes were described in Additional file 11: Table S1.
Histology
For histological analysis, fixed embryos were embedded in Technovit 7100 (Heraeus Kulzer). Scanning electron-microscope observations were performed as previously described [26].
Immunofluorescence
Whole-mount immunostaining was performed as described previously [27]. The antibodies used were as follows: Polyclonal anti-medaka Ptch1 [amino acids 169–405; Additional file 7: Figure S6B] antibody were raised by immunization of rabbits with bacterial-expressed His-tagged truncated proteins and the antibody was affinity-purified as described [28]; acetylated α-tubulin (Sigma); γ-tubulin (Sigma).
Chemical treatment
For cyclopamine (Enzo Life Sciences) treatment, dechorionated embryos were incubated from 30-50% epiboly stage onward.
Acknowledgements
We thank Dr. K. Kamura, Mr. Y. Masuda, Dr. S. Koshida, and Dr. A. Shimada for their help in starting this work, Dr. A. Terashima for critical reading of the manuscript and Ms. Y. Ozawa for fish care. This work was supported in part by Grants-in-Aid for Scientific Research on Innovative Areas 20247030 to H.T.
Abbreviations
- dhc2
cytoplasmic dynein heavy chain 2
- dpf
Days post-fertilization
- ENU
N-ethyl-N-nitrosourea
- fu
fused
- GFP
Green fluorescent protein
- HC
Heavy chain
- Hh
Hedgehog
- IC
Intermediate chain
- IFT
Intrafllagelar transport
- KV
Kupffer’s vesicle
- LNT
Lateral neural tube
- Mdhc2
Maternal mutant of dhc2
- MO
Morpholino antisense oligonucleotide
- MZdhc2
Maternal-zygotic mutant of dhc2
- ORF
Open reading frame
- Ptch1
Patched 1
- Shh
Sonic hedgehog
- Smo
Smoothened
- VM
Ventral midline
- WT
Wild type
- Zdhc2
Zygotic mutant of dhc2
Additional files
The medaka aA90/dhc2 lacks essential domains of the dhc2 gene. (A) Positional cloning of the aA90 mutation in linkage group (LG) 13. The number of recombinants at each marker is shown. (B) Genotyping for aA90/dhc2. A small segment of caudal fin was excised and genomic DNA was extracted with 50 μl of DNA extraction buffer [10 mM Tris pH 8.0, 50 mM KCl, 0.3% Tween20, 0.3% NP40 and 1 mg/ml proteinase K (Invitrogen)]. 2 μl lysate was used for PCR detection using the primers described in arrows of Figure S1A (Additional file 11: Table S1). In aA90/dhc2 mutants, the aberrant products detected by genomic PCR give rise to presumptive truncated forms of Dhc2 that lack HC-HC & HC-IC interaction domain and AAA ATPase domain (Top and middle panels; Figure S1C). (C) Schematic diagrams of Dhc2 protein expressed in wild-type and the deleted region in mutants. HC, heavy chain; IC, intermediate chain; MT, microtubule; a.a., amino acids. (D) Expression analysis of dhc2 at 6 dpf by RT-PCR using primers described in Figure S1C (arrows) and Additional file 11: Table S1. The dhc2 expression was diminished in homozygous aA90/dhc2 mutants.
Medaka MZdhc2 mutants have shortened cilia in Kupffer’s vesicle. Cilia were visualized by staining with anti-acetylated α-tubulin antibody (green) and basal bodies were visualized by staining with anti-γ-tubulin antibody (magenta). Cilia are shortened in the Kupffer’s vesicle in MZdhc2 mutants, compared with that in control embryos. Scale bar: 5 μm.
Neural and somite patterning in MZdhc2 mutant embryos. (A-J) Expression of neural tube markers in MZdhc2 mutant embryos. Wild type and Mdhc2 control medaka embryos and MZdhc2 mutants were stained at 16-somite stage for the expression of dbx2 (A), dbx1 (B), pax3 (C), pax6 (D), nkx6.2 (E), nkx6.1 (F), olig2 (G), nkx2.2 (H), foxa2 (I), shh (J) in a lateral view. MZdhc2 mutants show shh, foxa2 and nkx2.2 expression (H, I, J), dorsally expanded expression of olig2, nkx6.1 and nkx6.2 (E, F, G; arrowheads), and retracted expression of dbx genes, pax6 and pax3 (A, B, C, D; arrowheads) in the neural tube. Cross-sectional views at the dashed line in A were depicted in Figure 3C. (K) Somite patterning in MZdhc2 embryos. Adaxial cells (engrailed1-positive cells) were significantly decreased in MZdhc2 as compared with control embryos. (L) ptch1 expression in MZdhc2 is nearly identical to that in WT. (M) dnPKA mRNA injected MZdhc2 exhibited ectopic nkx2.2 expression (n = 19/24, arrowhead), consistent with dnPKA mRNA injected-WT (n = 22/24, arrowhead) and Mdhc2 embryos (n = 17/20, arrowhead), compared with Control (WT) embryos. Scale bars: 500 μm in L and M.
nkx2.2 and olig2 expression at three AP-axis levels. (A) nkx2.2 and olig2 expression at three different AP-axis levels of 16-somite stage embryos. (B) olig2 expression in WT for indicating the position of Anterior (A), Middle (M) and Posterior (P) level, depicted in A and C. (C) Measurement of the dorsal boundary of nkx2.2 and olig2 expression at relative distances (percentage (%) of the neural tube) from the floor plate in WT and MZdhc2 of 16-somite stage (n ≥ 3 embryos; mean ± SD). For the representation of the dorsal boundary of nkx2.2 and olig2 expression in same graph, blue shade is for nkx2.2 and red shade is for olig2 expression. The olig2 boundary in mutant embryos is significantly different from WT counterparts (p values from Student’s t test: Anterior, p < 0.05; Middle, p < 0.0005; Posterior, p < 0.005).
Dose-dependent effects of cyclopamine treatment on the expression of Hh target genes. (A) foxa2, nkx2.2 and olig2 expression in embryos treated with DMSO, 2.5 μM, 5 μM cyclopamine. (B) foxa2 expression is absent in the lateral FP and only detectable in the medial FP in embryos treated with 5 μM cyclopamine, when compared to the DMSO control.
Number of samples to examine Hh activity with the graded series of cyclopamine treatment depicted in Figure 5A.
Anti-Ptch1 antibody specifically recognizes medaka Ptch1. (A) Phylogenetic trees showing the relationship between Patched proteins across vertebrates based on neighbor-joining method and maximum likelihood estimation. o, Oryzias latipes (medaka); g, Gallus gallus; h, Homo sapiens; m, Mus musculus; x, Xenopus tropicalis; d, Danio rerio). All sequences are obtained from Ensembl Web site and the accession numbers are listed on Additional file 8: Table S2. (B) His-tagged N-terminal (169–405; Ptch1- His) polypeptides of medaka Ptch1 (orange lined) were expressed in E. coli Rosetta (DE3) competent cells using pET24a (Novagen) and purified with Profinity™ IMAC Ni-charged resin (Bio-Rad) under denaturing conditions and dialyzed against PBS. The polypeptides were used for immunization of rabbits. (C) Ptch1 were visualized by staining with anti-medaka Ptch1 antibody (green) and cilia were visualized with anti-acetylated α-tubulin antibody (red). Ptch1 morpholino antisense oligo for splicing blocking (intron 5 and exon 6) (5′-CCCCTACCTCTGTAAAGTTAATTAC-3′) injected embryos had no Ptch1 positive signals. (D) Injection of ptch1-morpholino induced ectopic Hh-dependent muscle pioneer (Eng + cells, lateral view, arrowheads), visualized by staining with anti-Engrailed antibody (4D9). (E) Ptch1-myc (magenta) was specifically localized to cilia in neural tube and the signals are well merged with anti-Ptch1 antibody signals (green) in a cross-sectional view at 16-somite stage.
Accession numbers used to create the phylogenetic trees depicted in Additional file 7: Figure S6A.
Optic cup and lens formation were significantly defected in MZdhc2, as compared with WT, Zdhc2 and Mdhc2. Dorsal views of the eye in WT, Zdhc2, Mdhc2 and MZdhc2 at 16-somite stage. Arrows indicate optic cup and arrow heads indicate lens. Scale bar: 100 μm.
fu knockdown, overexpression in medaka, and fu expression pattern in Zebrafish. (A) Knockdown of fu was performed using the morpholino-oligonucleotide (MO) for splice blocking (5′-CAACCACCTTATTGACGACAAAACA-3′). Diagram of altered fu splicing in morphants of fu-i1e2 inserts intron 1 (+In. 1), resulting in an out-of-frame truncation of the fu protein, and splices exon 2 to a cryptic acceptor in exon 3 (− Ex. 2), causing an out-frame mutation of fu. The effect of the splice-blocking MO was verified by RT-PCR from 20 embryos total RNA (16-somite stage). Primers for checking the effect of MO were indicated in A (arrows). MO caused splice-blocking effectively. (B) fu mRNA injection rescued nkx2.2 expression in fu morpholino injected embryos. (C) fu overexpression induced ectopic nkx6.1 and olig2 expression (D) fu expressed in Hedgehog-dependent fashion also in zebrafish. The embryos treated with cyclopamine did not express fused or nkx2.2a. Scale bar: 500 μm in lateral view in B, C, D; 20 μm in cross-section in D.
Primers used in this study.
Footnotes
Competing interests
The authors declare that they have no competing interests.
Authors’ contributions
All experiments were planned by TY, TT, MT and HT; and conducted by TY, TI and HH. The manuscript was prepared by TY and HT. All authors read and approved the final manuscript.
Contributor Information
Takayoshi Yamamoto, Email: tyamamoto@bs.s.u-tokyo.ac.jp.
Tatsuya Tsukahara, Email: ttsuka@bs.s.u-tokyo.ac.jp.
Tadashi Ishiguro, Email: tishiguro@iam.u-tokyo.ac.jp.
Haruo Hagiwara, Email: hhagiwar@med.teikyo-u.ac.jp.
Masanori Taira, Email: m_taira@bs.s.u-tokyo.ac.jp.
Hiroyuki Takeda, Email: htakeda@bs.s.u-tokyo.ac.jp.
References
- 1.Huangfu D, Anderson KV. Signaling from Smo to Ci/Gli: conservation and divergence of hedgehog pathways from drosophila to vertebrates. Development. 2006;133(1):3–14. doi: 10.1242/dev.02169. [DOI] [PubMed] [Google Scholar]
- 2.McMahon AP, Ingham PW, Tabin CJ. Developmental roles and clinical significance of hedgehog signaling. Curr Top Dev Biol. 2003;53:1–114. doi: 10.1016/S0070-2153(03)53002-2. [DOI] [PubMed] [Google Scholar]
- 3.Wilson CW, Chuang PT. Mechanism and evolution of cytosolic Hedgehog signal transduction. Development. 2010;137(13):2079–94. doi: 10.1242/dev.045021. [DOI] [PMC free article] [PubMed] [Google Scholar]
- 4.Huangfu D, Liu A, Rakeman AS, Murcia NS, Niswander L, Anderson KV. Hedgehog signalling in the mouse requires intraflagellar transport proteins. Nature. 2003;426(6962):83–7. doi: 10.1038/nature02061. [DOI] [PubMed] [Google Scholar]
- 5.Huang P, Schier AF. Dampened Hedgehog signaling but normal Wnt signaling in zebrafish without cilia. Development. 2009;136(18):3089–98. doi: 10.1242/dev.041343. [DOI] [PMC free article] [PubMed] [Google Scholar]
- 6.Goetz SC, Anderson KV. The primary cilium: a signalling centre during vertebrate development. Nat Rev Genet. 2010;11(5):331–44. doi: 10.1038/nrg2774. [DOI] [PMC free article] [PubMed] [Google Scholar]
- 7.Wilson CW, Nguyen CT, Chen MH, Yang JH, Gacayan R, Huang J, et al. Fused has evolved divergent roles in vertebrate Hedgehog signalling and motile ciliogenesis. Nature. 2009;459(7243):98–102. doi: 10.1038/nature07883. [DOI] [PMC free article] [PubMed] [Google Scholar]
- 8.Merchant M, Evangelista M, Luoh SM, Frantz GD, Chalasani S, Carano RA, et al. Loss of the serine/threonine kinase fused results in postnatal growth defects and lethality due to progressive hydrocephalus. Mol Cell Biol. 2005;25(16):7054–68. doi: 10.1128/MCB.25.16.7054-7068.2005. [DOI] [PMC free article] [PubMed] [Google Scholar]
- 9.Chen MH, Gao N, Kawakami T, Chuang PT. Mice deficient in the fused homolog do not exhibit phenotypes indicative of perturbed hedgehog signaling during embryonic development. Mol Cell Biol. 2005;25(16):7042–53. doi: 10.1128/MCB.25.16.7042-7053.2005. [DOI] [PMC free article] [PubMed] [Google Scholar]
- 10.Wolff C, Roy S, Ingham PW. Multiple muscle cell identities induced by distinct levels and timing of hedgehog activity in the zebrafish embryo. Curr Biol. 2003;13(14):1169–81. doi: 10.1016/S0960-9822(03)00461-5. [DOI] [PubMed] [Google Scholar]
- 11.Yokoi H, Shimada A, Carl M, Takashima S, Kobayashi D, Narita T, et al. Mutant analyses reveal different functions of fgfr1 in medaka and zebrafish despite conserved ligand-receptor relationships. Dev Biol. 2007;304(1):326–37. doi: 10.1016/j.ydbio.2006.12.043. [DOI] [PubMed] [Google Scholar]
- 12.Ciruna B, Weidinger G, Knaut H, Thisse B, Thisse C, Raz E, et al. Production of maternal-zygotic mutant zebrafish by germ-line replacement. Proc Natl Acad Sci U S A. 2002;99(23):14919–24. doi: 10.1073/pnas.222459999. [DOI] [PMC free article] [PubMed] [Google Scholar]
- 13.Shimada A, Takeda H. Production of a maternal-zygotic medaka mutant using hybrid sterility. Dev Growth Differ. 2008;50(6):421–6. doi: 10.1111/j.1440-169X.2008.01051.x. [DOI] [PubMed] [Google Scholar]
- 14.May SR, Ashique AM, Karlen M, Wang B, Shen Y, Zarbalis K, et al. Loss of the retrograde motor for IFT disrupts localization of Smo to cilia and prevents the expression of both activator and repressor functions of Gli. Dev Biol. 2005;287(2):378–89. doi: 10.1016/j.ydbio.2005.08.050. [DOI] [PubMed] [Google Scholar]
- 15.Huangfu D, Anderson KV. Cilia and Hedgehog responsiveness in the mouse. Proc Natl Acad Sci U S A. 2005;102(32):11325–30. doi: 10.1073/pnas.0505328102. [DOI] [PMC free article] [PubMed] [Google Scholar]
- 16.Dessaud E, McMahon AP, Briscoe J. Pattern formation in the vertebrate neural tube: a sonic hedgehog morphogen-regulated transcriptional network. Development. 2008;135(15):2489–503. doi: 10.1242/dev.009324. [DOI] [PubMed] [Google Scholar]
- 17.Dessaud E, Ribes V, Balaskas N, Yang LL, Pierani A, Kicheva A, et al. Dynamic assignment and maintenance of positional identity in the ventral neural tube by the morphogen sonic hedgehog. PLoS Biol. 2010;8(6):e1000382. doi: 10.1371/journal.pbio.1000382. [DOI] [PMC free article] [PubMed] [Google Scholar]
- 18.Jeong J, McMahon AP. Growth and pattern of the mammalian neural tube are governed by partially overlapping feedback activities of the hedgehog antagonists patched 1 and Hhip1. Development. 2005;132(1):143–54. doi: 10.1242/dev.01566. [DOI] [PubMed] [Google Scholar]
- 19.Balaskas N, Ribeiro A, Panovska J, Dessaud E, Sasai N, Page KM, et al. Gene regulatory logic for reading the sonic hedgehog signaling gradient in the vertebrate neural tube. Cell. 2012;148(1–2):273–84. doi: 10.1016/j.cell.2011.10.047. [DOI] [PMC free article] [PubMed] [Google Scholar]
- 20.Rohatgi R, Milenkovic L, Scott MP. Patched1 regulates hedgehog signaling at the primary cilium. Science. 2007;317(5836):372–6. doi: 10.1126/science.1139740. [DOI] [PubMed] [Google Scholar]
- 21.Ocbina PJ, Eggenschwiler JT, Moskowitz I, Anderson KV. Complex interactions between genes controlling trafficking in primary cilia. Nat Genet. 2011;43(6):547–53. doi: 10.1038/ng.832. [DOI] [PMC free article] [PubMed] [Google Scholar]
- 22.Xia L, Jia S, Huang S, Wang H, Zhu Y, Mu Y, et al. The fused/smurf complex controls the fate of drosophila germline stem cells by generating a gradient BMP response. Cell. 2010;143(6):978–90. doi: 10.1016/j.cell.2010.11.022. [DOI] [PubMed] [Google Scholar]
- 23.Chamberlain CE, Jeong J, Guo C, Allen BL, McMahon AP. Notochord-derived Shh concentrates in close association with the apically positioned basal body in neural target cells and forms a dynamic gradient during neural patterning. Development. 2008;135(6):1097–106. doi: 10.1242/dev.013086. [DOI] [PubMed] [Google Scholar]
- 24.Xiong F, Tentner AR, Huang P, Gelas A, Mosaliganti KR, Souhait L, et al. Specified neural progenitors sort to form sharp domains after noisy Shh signaling. Cell. 2013;153(3):550–561. doi: 10.1016/j.cell.2013.03.023. [DOI] [PMC free article] [PubMed] [Google Scholar]
- 25.Hojo M, Takashima S, Kobayashi D, Sumeragi A, Shimada A, Tsukahara T, et al. Right-elevated expression of charon is regulated by fluid flow in medaka Kupffer’s vesicle. Dev Growth Differ. 2007;49(5):395–405. doi: 10.1111/j.1440-169X.2007.00937.x. [DOI] [PubMed] [Google Scholar]
- 26.Omran H, Kobayashi D, Olbrich H, Tsukahara T, Loges NT, Hagiwara H, et al. Ktu/PF13 is required for cytoplasmic pre-assembly of axonemal dyneins. Nature. 2008;456(7222):611–6. doi: 10.1038/nature07471. [DOI] [PMC free article] [PubMed] [Google Scholar]
- 27.Koshida S, Kishimoto Y, Ustumi H, Shimizu T, Furutani-Seiki M, Kondoh H, et al. Integrinalpha5-dependent fibronectin accumulation for maintenance of somite boundaries in zebrafish embryos. Dev Cell. 2005;8(4):587–98. doi: 10.1016/j.devcel.2005.03.006. [DOI] [PubMed] [Google Scholar]
- 28.Hara M, Abe Y, Tanaka T, Yamamoto T, Okumura E, Kishimoto T. Greatwall kinase and cyclin B-Cdk1 are both critical constituents of M-phase-promoting factor. Nat Commun. 2012;3:1059. doi: 10.1038/ncomms2062. [DOI] [PMC free article] [PubMed] [Google Scholar]
- 29.Tanaka M, Kinoshita M, Kobayashi D, Nagahama Y. Establishment of medaka (Oryzias latipes) transgenic lines with the expression of green fluorescent protein fluorescence exclusively in germ cells: a useful model to monitor germ cells in a live vertebrate. Proc Natl Acad Sci U S A. 2001;98(5):2544–9. doi: 10.1073/pnas.041315498. [DOI] [PMC free article] [PubMed] [Google Scholar]
