Abstract
Since there is a report that an inhibitor of protein kinase C (PKC) effectively suppresses the development of hepatic fibrosis, it is suggested that the PKC signaling pathway plays an important role in the pathogenesis of hepatic fibrosis. We reported that oxidized diacylglycerol (DAG), which is an activator of PKC, had a remarkably stronger PKC-activating action than un-oxidized DAG. In the present study, we explored the roles of oxidized DAG in hepatic fibrogenesis using mice, the livers of which developed fibrosis by long-term administration of carbon tetrachloride (CCl4). Liver fibrosis models were created by 4- or 8-week repetitive subcutaneous injections of CCl4 to the backs of C57BL/6J mice. The amount of oxidized DAG was significantly increased in the CCl4-treated group. Moreover, it was found that PKCα, βI, βII and δ were activated. In the CCl4-treated group, phosphorylation of ERK and JNK, which are downstream signal transmitters in the PKC pathway, was increased. It was also found in this group that there was an increase in TIMP-1, which is a fibrogenesis-promoting factor whose expression is enhanced by activated JNK, and of TNF-α, an inflammatory cytokine. Analysis by quantitative real-time RT-PCR showed that expressions of αSMA, collagen I, TNF-α and IL-10 were remarkably increased in the 8-week CCl4-treated group. The above results strongly suggested that oxidized DAG, which is increased by augmented oxidative stress, activated PKCα, βI, βII and δ molecular species and that these molecular species in turn stimulated the phosphorylation of MAP kinases including ERK and JNK, resulting in enhancement of hepatic fibrogenesis.
Keywords: carbon tetrachloride, oxidative stress, protein kinase C, diacylglycerol, liver fibrosis
I. Introduction
Liver cirrhosis is a severe terminal pattern of chronic liver disease and is involved in the development of hepatic cell carcinoma or hepatic failure [29]. In liver cirrhosis, chronic inflammation first necrotizes and sloughs off hepatic cells, which are then replaced with a huge amount of accumulated extracellular matrix including type 1 collagen, leading to a disordered hepatic tissue structure accompanied by disordered hepatic function [5]. It is known that the key mediators involved in the pathogenetic process are “myofibroblasts,” which were presumed to be derived from hepatic stellate cells (HSCs) residing in the liver and many of the fibroblasts located in the peripheral areas of the hepatic lobules [40]. On the other hand, it is thought that hepatic parenchymal cells, which comprise about 80% of the liver weight, play a role in inducing differentiation of HSCs and fibroblasts to myofibroblasts through release of cytokines such as TNF-α and interleukins [31, 32]. It was recently clarified that oxidative stress exerts a cytotoxic action through altering intracellular signal transduction systems [8, 28]. Protein kinase C (PKC) is activated by diacylglycerol (DAG), which is a lipid substance derived from phosphatidylinositol 4,5-bisphosphate in plasma membranes, to play a key role in a variety of biological reactions such as cellular proliferation, cytogenesis, cell differentiation and apoptosis [2, 9, 15, 16, 20]. PKC is known to be in an activated state in cells and tissues where oxidative stress is increased [4]. Such activated PKC is now appreciated as an aggravating factor for oxidative stress-related diseases including chronic liver disease, hematopoietic malignancy and ischemic cerebrovascular disease [17, 26]. Although oxidative stress has been reported to play an essential role in the progression of hepatic fibrosis, its molecular mechanisms remain unclear. PKC is a noteworthy promoter of fibrogenesis of organs and its inhibitor has been reported to effectively suppress hepatic fibrogenesis [39].
We have demonstrated that oxidized DAG (DAG-O(O)H), which is presumably a product of increased oxidative stress, is a potent activator of PKC compared to native un-oxidized DAG [35]. Moreover, we recently reported that an oxidative stress-caused increase in DAG-O(O)H-injured hepatic cells even more severely via activation of the PKC-NF-κB signal transduction system in rats with acute hepatic cell damage induced by a single administration of carbon tetrachloride (CCl4) [36]. In the present study, to define DAG-O(O)H’s roles in hepatic fibrogenesis brought about by long-term CCl4 administration to mice, we studied in detail DAG-O(O)H production occurring in CCl4-induced fibrous tissues and the resulting abnormalities of intracellular signal transduction systems.
II. Materials and Methods
Animals
Male C57BL/6J mice were obtained at 6 weeks of age from CLEA Japan, Inc. (Tokyo, Japan). Animals were injected subcutaneously with 30 μl/25 g CCl4 (Wako, Osaka, Japan) dissolved in corn oil (1:4) every 3 days for either 4 or 8 weeks. Mice receiving corn oil alone were used as controls. Liver and plasma were collected from mice under anesthesia and kept at –80°C. Plasma was analyzed for aspartate transaminase (AST) and alanine aminotransferase (ALT) activity (SRL, Tokyo, Japan). All animal experiments were approved by the Animal Experimentation Committee, Isehara campus (Tokai University, Kanagawa, Japan).
Histological and immunohistochemical analyses
Liver tissues were fixed by 10% Mildform 10N (Wako) overnight. Fixed liver tissues were embedded in paraffin and cut into 4 μm sections. Sections were deparaffinized in xylene and rehydrated in a graded series of ethanol. The severity of hepatic fibrosis was assessed by morphometric evaluation of liver slides with Azan staining. Azan staining was performed as described previously [21]. For immunohistochemistry, endogenous peroxidase activities were blocked in 0.3% hydrogen peroxide in methanol for 30 min at room temperature. For immunostaining of 4-hydroxyl-2-nonenal (HNE), sections were boiled in a microwave for 10 min at 98°C in 10 mM sodium citrate (pH 6.0) for antigen retrieval and incubated for blocking in 10% normal goat serum (NGS) blocking buffer for 10 min at room temperature according to a previously reported method [33]. For α-smooth muscle actin (αSMA) and collagen I staining, sections were boiled in an autoclave for 10 min at 121°C in 10 mM sodium citrate (pH 6.0) for antigen retrieval and incubated for blocking in 10% NGS blocking buffer for 30 min at room temperature. For PKC isoform staining, sections were boiled in an autoclave for 10 min at 121°C in 10 mM sodium citrate (pH 8.0) for antigen retrieval and incubated in 10% NGS blocking buffer for 10 min at room temperature. After blocking, sections were incubated with the primary antibodies, HNE (1:50; Mouse IgG, JAICA, Shizuoka, Japan), αSMA (1:100; Rabbit IgG, Abcam, Cambridge, MA, USA), collagen I (1:50; Rabbit IgG, Abcam), and PKCα, βI, βII and δ (1:100; Rabbit IgG, Santa Cruz Biotechnology, Santa Cruz, CA, USA) overnight at 4°C. After a PBS wash, sections were incubated with secondary antibody using Simple Stain MAX-PO MULTI (Goat IgG F(ab)2, Universal immuno-peroxidase polymer, anti-mouse and –rabbit, Nichirei Bioscience Inc., Tokyo, Japan) for 60 min at room temperature. The sections were visualized with 3’3-diaminobenzidine and nuclei were then counterstained with hematoxylin.
Quantitation of DAG-O(O)H contents
DAG-O(O)H contents were detected by high-performance liquid chromatography (HPLC). This method has been described previously [36]. Liver tissue was homogenized and lipids were extracted in 2-propanol containing 1-palmitoyl-3-arachidoylglycerol hydroxide as an internal standard, 20 mM butylated hydroxytoluene and 200 mM triphenylphosphine. The extract was injected into an octadecylsilyl column in a reverse phase HPLC using methanol as the mobile phase and the corrected DAG-O(O)H fraction injected into the column. The fraction was injected into the normal phase HPLC using hexane/2-propanol as a mobile phase and the corrected DAG-O(O)H fraction was injected. DAG-O(O)H was labeled by pyrene-1-carbonyl cyanide in the presence of quinuclidine and detected by reverse phase HPLC coupled with fluorescence detection (excitation at 330 nm and emission at 405 nm).
Subcellular fractionation
Frozen mouse liver was homogenized by a Potter homogenizer in 1 ml ice-cold homogenization buffer consisting of 25 mM Tris-HCI (pH 7.4), supplemented with a protease inhibitor cocktail (Sigma-Aldrich, St. Louis, MO, USA). The homogenate was first centrifuged at 500 g for 5 min at 4°C to remove tissue debris, then at 100,000 g for 60 min at 4°C. The supernatant containing cytosolic PKC was corrected and stored at –80°C. The pellets were resuspended in 1 ml of the above homogenized buffer containing 1% Triton X-100, and the membrane-associated PKC was extracted from the pellets by 5 min of vigorous intermittent vortexing for a total of 30 min on ice. The extract was centrifuged at 100,000 g for 60 min and the supernatant containing membrane-associated PKC was stored at –80°C.
Immunoblotting
The protein concentration of each sample was measured using a DC protein assay kit (Bio-Rad, Hercules, CA, USA). The samples were heated at 95°C for 5 min and applied to 10% SDS-PAGE gels. Then the separated proteins were transferred to nitrocellulose membranes (Millipore, Billerica, MA, USA). After blocking for 60 min at room temperature with 5% skim milk in phosphate-buffered saline containing 0.05% Tween 20, the membranes were incubated overnight at 4°C with rabbit antibodies against PKCα, βI, βII, δ, ε or ζ (1:800; Rabbit IgG, Santa Cruz), total Erk or phosphorylated Erk (both 1:1000; Rabbit IgG, Cell Signaling), total JNK (1:1000; Rabbit IgG, Cell Signaling) or phosphorylated JNK (1:500; Rabbit IgG, Cell Signaling) followed by incubation with peroxidase conjugated anti-rabbit IgG antibody (1:5000, Goat IgG, Cell Signaling), respectively, at room temperature. Immune complexes were visualized by an enhanced Immobillon detection kit (Millipore). Densitometric analyses were performed using CS analyzer ver. 3.0 software (ATTO Corp., Osaka, Japan).
RNA extracts and quantitative real-time RT-PCR
TRIzol RNA Isolation Reagent (Life Technologies, Gaithersburg, MD) was used for total RNA extraction from mouse liver [23]. Total RNA quantity was determined by an absorption spectrometer. The High Capacity cDNA Archive kit (Applied Biosystems, Foster City, CA, USA) was used for reverse transcription. Real-time RT-PCR was performed using TaqMan Universal PCR Master Mix (Applied Biosystems) according to the manufacturer’s instructions, and αSMA, collagen I, IL-1β, IL-6, IL-10, TNF-α, TGF-β and GAPDH were quantified using commercially available kits (TaqMan Gene Expression Assays Mm00725412_s1, Mm00801666_g1, Mm00434228_m1, Mm00446190_m1, Mm00439614_m1, Mm00443258_m1, Mm01178820_m1 and Mm03302249_g1, respectively; Applied Biosystems). These primer sets were designed to span one intron to allow identification of genomic contamination. Target gene results were calculated by delta Ct method (comparing target RNA expression to GAPDH). The reaction protocol consisted of the following cycles: 95°C for 15 min, 95°C for 15 sec and 60°C for 1 min for 50 cycles of PCR amplification on an Opticon 2 System (BioRad). All data were analyzed on an Option monitor 3 (BioRad).
Statistical analysis
Values are expressed as means±SD. Differences were analyzed by Student’s t-test, and statistical significance was considered when P<0.05.
III. Results
Hepatic tissue damage induced by CCl4 administration
We created animal models of hepatic fibrosis by 4- or 8-week repetitive subcutaneous injections of CCl4 in C57BL/6 mice. Hepatic tissue damage effects of CCl4 were assessed by measuring blood AST and ALT activities and by morphological observation of H&E-stained hepatic tissues. As shown in Figure 1, blood AST and ALT activity levels were significantly elevated in the animal models compared to the control group. Azan stain and an immunohistochemical study of αSMA, a marker of activated HSC, were performed, which revealed that fibers increased in the surrounding areas of the hepatic central veins in the CCl4 group and that αSMA stain was strongly positive in these areas, suggesting HSCs being activated.
Fig. 1. .

Liver fibrosis was induced by carbon tetrachloride (CCl4) administration. (A) Plasma aspartate transaminase (AST) and alanine aminotransferase (ALT) activity were elevated by CCl4 treatment for 4 weeks and 8 weeks. (B) Collagen was stained by Azan stain (upper panel). Active hepatic stellate cells (HSCs) were detected by immunohistochemical staining with the anti-αSMA antibody (bottom panel). CV, central vein. Bar=200 μm.
Changes in the amount of oxidized DAG in the liver of CCl4-treated rats
Thiobarbituric acid reactive substances (TBARSs) were measured to rate CCl4-induced lipid peroxidation. TBARS values were significantly increased in CCl4-treated rats compared to the control group (Fig. 2). In addition, we performed an immunohistochemical examination using an antibody against protein modified by HNE. HNE is one of the major final oxidation products of polyunsaturated fatty acids, being used as a marker of lipid peroxidation [27]. Centrilobular regions of the liver were found to have cells positive for HNE-modified protein at 2 hr of CCl4 administration and the stain area and stain intensity of these cells increased with time (Fig. 2). HPLC equipped with a fluorescence detector was employed to quantitate oxidized DAG in the mouse liver. As a result, the amount of oxidized DAG was significantly increased in 4- and 8-week CCl4-treated groups (Fig. 2).
Fig. 2. .

Lipid peroxide and diacylglycerol peroxide (DAG-O(O)H) contents were increased by CCl4 administration. (A) Thiobarbituric acid reactive substance (TBARS) content was increased in liver tissue of CCl4-treated mice. (B) DAG-O(O)H was quantitated by HPLC. DAG-O(O)H was increased by CCl4 treatment for 4 weeks and 8 weeks. (C) Immunohistochemical staining of 4-hydroxy-2-nonenal (HNE) was observed around the central vein of liver sections of CCl4-treated mice. Bar=200 μm.
Changes in intracellular locations of individual PKC isoforms expressed in the mouse liver
Since PKC is translocated from the cytoplasm to the cellular membrane to be activated through binding with DAG, which is a membrane lipid, PKC translocation to the cell membrane is regarded as an index of its activation [2]. Using ultracentrifugation, we prepared cytosol and membrane fractions from liver homogenates. Antibodies against 6 PKC isoforms, including α, βI, βII, δ. Ε and ζ, were used to examine in detail changes in intracellular locations of these isoforms. Consequently, we found that PKCα, βI, βII and δ had translocated to the membrane fractions, indicating that PKC activation was taking place (Fig. 3). Additionally, immunohistochemical examination of these translocated isoforms disclosed positivity for α and βII molecular species in the membranes of hepatic cells in the surrounding areas of the hepatic central veins while the cytoplasm and membranes of some hepatic cells were strongly positive for βI molecular species (Fig. 4). In addition, the cytoplasm of hepatic cells and the cytoplasm and membranes of non-epithelial cells with small nuclei were positive for PKC δ molecular species (Fig. 4).
Fig. 3. .
Mouse livers were homogenized and fractionated into cytosol and membrane fractions. Unfractionated homogenate (whole), cytosol fraction, and membrane fraction were analyzed by immunoblotting using an isoform-specific PKC antibody.
Fig. 4. .
Immunohistochemistry of PKCα, βI, βII and δ. Liver sections were stained with anti-PKCα (A, B), anti-PKCβI (C, D), anti-PKCβII (E, F) and PKCδ (G, H). Bar=200 μm.
Effects on signal transduction systems
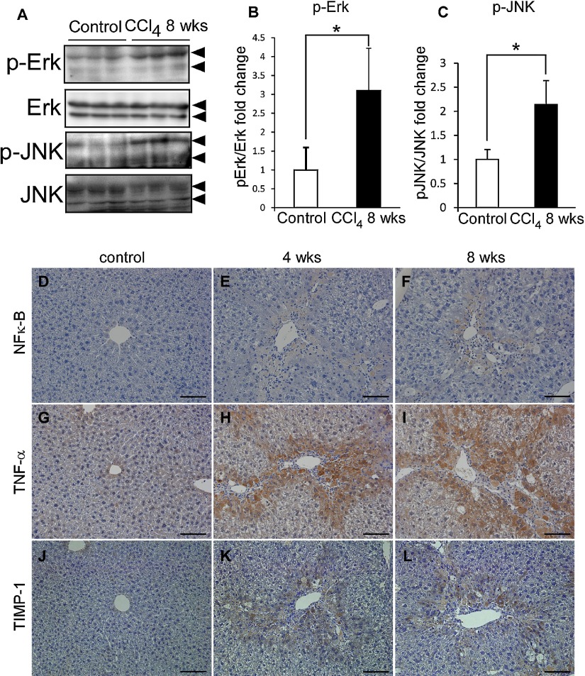
There are reportedly 3 signal transduction systems that are involved in hepatic fibrogenesis via PKC activation: the first by way of NF-κB activation, the second by way of ERK activation and the third by way of JNK activation [1, 7, 19]. We therefore studied these 3 systems. We observed the activation state of NF-κB with the immunohistochemical method using an antibody against phosphorylated NF-κB. In our previous report on the liver of the CCl4-induced acute hepatitis rat model, NF-κB was phosphorylated, and phosphorylated NF-κB was translocated to the inside of the nuclei [36]. However, in the present study, there was absolutely no translocation of phosphorylated NF-κB to the inside of the nuclei in the livers of long-term CCl4-treated mice (Fig. 5). Next, we performed immune-blotting using an antibody against phosphorylated ERK or phosphorylated JNK to see if ERK and JNK, which are downstream signaling factors of PKC, were activated. We found that both ERK and JNK were more phosphorylated and activated in the CCl4-treated group (Fig. 5). Since it was reported that JNK activation increased the expression of TNF-α and TIMP-1, we attempted to verify this immunohistochemically. It was demonstrated that TNF-α and TIMP-1 were more abundantly expressed around the hepatic central veins of the CCl4-treated group (Fig. 5).
Fig. 5. .
Long-term CCl4 treatment induced phosphorylation of Erk and JNK and up-regulated TNF-α and TIMP-1. (A) Immunoblotting analysis with anti-phospho-Erk antibody or anti-phospho-JNK antibody. (B) Densitometric analysis of the immunoblotting. Each bar represents the mean±SD for 3 mice. *P<0.05 compared with control. Immunohistochemical studies of NFκ-B (D, E, F), TNF-α (G, H, I) and TIMP-1 (J, K, L). Bar=200 μm.
Analysis by quantitative real-time RT-PCR
We measured the amount of mRNA for αSMA, collagen I, TNF-α, TGF-β, IL-1, IL-6 and IL-10 using the quantitative real-time RT-PCR method (Fig. 6). In agreement with the results of the immunohistochemical study, it was confirmed that expression of αSMA and collagen I was remarkably increased in the 8-week CCl4-treated group. Furthermore, TNF-α and IL-10, which play an important role in hepatic fibrogenesis, were also significantly increased in this group.
Fig. 6. .
Quantitative real time RT-PCR analysis of mRNA expression of collagen I, αSMA and cytokines. (A) αSMA, (B) collagen I, (C) TNF-α, (D) TGF-β, (E) IL-1β, (F) IL-6 and (G) IL-10 were analyzed by quantitative real-time RT-PCR. *P<0.05 compared with control.
IV. Discussion
The present study aimed to define oxidized DAG’s roles in the molecular mechanisms of hepatic fibrogenesis that is induced by long-term administration of CCl4. As a result, we clarified for the first time that oxidized DAG in hepatic fibrotic tissues was remarkably increased along with enhanced lipid peroxidation. Moreover, specific PKC molecules, including α, βI, βII and δ among the PKC molecules, targeted by oxidized DAG were activated. Additionally, we found that ERK and JNK, which are downstream molecules of the PKC signal transduction system, were more activated [1, 38]. TNF-α and TIMP-1 molecules, which are targets of ERK and JNK, were increased [22, 30, 41]. On the other hand, genetic expression of αSMA, an activation marker of HSC, as well as collagen I was increased. TNF-α and IL-10, both of which are major players in hepatic fibrogenesis, were significantly increased in the long-term CCl4-treated group [6]. The above results strongly suggested that oxidized DAG, which was supposed to be produced by oxidative stress, plays an essential role in hepatic fibrogenesis (Fig. 7).
Fig. 7. .
Proposed model of oxidized diacylglycerol (DAG-O(O)H)-induced liver fibrosis. CCl4 is metabolized by the P450 system to give trichloromethyl radical (・CCl3). The ・CCl3 might attack membrane lipid to initiate lipid peroxidation, causing DAG-O(O)H production. DAG-O(O)H induced activation of PKCs and the phosphorylation of Erk and JNK, which may increase TNF-α and TIMP-1 expression.
We have been exploring how lipophilic signal transmitters, if oxidized, are functionally modified [11, 13, 35]. We demonstrated that an oxidized form of DAG, a kind of lipophilic signal transmitter, is a powerful PKC activator compared to native DAG and that oxidized DAG is equivalent in competence to phorbol ester (PMA), which is a potent PKC activator [35]. It also has been clarified that cultured neuronal cells when exposed to oxidized DAG excessively activate the PKC δ and mitogen-activated PKC signal transduction pathways, leading to their degeneration and death. In addition, it is known that human neutrophils are stimulated by oxidized DAG to enhance phosphorylation of p17 phox, a subunit of NADPH oxidase, and to increase production of superoxide radicals [14].
We reported previously that oxidized DAG was increased in the liver of rats in which oxidative stress was increased by a single CCl4 administration [36]. We also showed that PKC/NF κB signals were over-activated with oxidized DAG production to aggravate cell injury [36]. That report was the first to show that oxidized DAG was generated in tissues in vivo. The present study showed that oxidized DAG was remarkably increased in the hepatic tissues of a hepatic fibrosis mouse model that was created by long-term repetitive CCl4 administration. Yang et al. reported that a PKC inhibitor suppressed hepatic fibrogenesis, so it is strongly suggested that oxidized DAG is a key mediator not only in acute hepatic injury but also in chronic liver disease such as hepatic fibrosis [39]. We are now curious about the roles of oxidized DAG and the PKC signal transduction system in the pathogenesis of acute hepatitis and liver cirrhosis in humans.
Hartley et al. reported that HNE-modified protein, which is an index of lipid peroxidation, was increased in the central areas of the hepatic lobules as early as at 2 hours of CCl4 administration [10]. We also showed that HNE was accumulated in the surrounding areas of the central veins of the hepatic lobules in rats to which CCl4 was administered in a single dose [36]. Also, in hepatic tissues of the long-term CCl4-treated mice in the present study, there was an increase in HNE in the central areas of the hepatic lobules, which suggested that lipid peroxidation reactions were up-regulated around the central veins of the hepatic lobules and that oxidized DAG was produced in the same sites.
We previously reported the activated state of PKC in hepatic tissues of rats given a single dose of CCl4 [36]. In these tissues, PKCα, βI, βII and δ of the PKC molecular species including α, βI, βII, δ, ε and ζ, which are expressed in hepatic tissue, were specifically activated. This was true for long-term CCl4-treated mice as well. Hence, it is inferred that these 4 PKC molecular species play a key role in CCl4-induced oxidative stress-related tissue injuries. Interestingly, the present study first clarified that there occurred activation of PKCβII, which has been reported to increase the expression of TIMP-1 [24]. Since TIMP-1 inhibits matrix metalloproteinase, fibrogenesis was presumably promoted by increased expression of TIMP-1 [3]. It has been reported that PKCα, βI, δ and ε were translocated to the cell membrane in the liver of mice that were repetitively injected with a 10% CCl4 solution [12]. We, however, could not identify activation of ε in the present study. This discrepancy was considered ascribable to a difference in the CCl4 dose (30% solution in the present study vs. 10% solution in the study by Jeong et al. [12].
Increased expression of cytokines is essential for the progression of CCl4-induced hepatic fibrogenesis. The livers of TNF-α receptor knockout mice were reported to be much less injured by CCl4 than those of wild type mice [25, 34]. Moreover, Varela-Rey et al. reported an important role of TGF-β in collagen I production by HSC [37]. Long-term CCl4 administration markedly increased expression of TNF-α, TNF-β and IL-10. These molecules, whose expression is controlled by the oxidized DAG-activated PKC signal system, are considered to be involved in hepatic fibrogenesis.
NFκ-B was found to be essential for hepatic tissue injury in rats given a single dose of CCl4 [36]. However, no activation of NFκ-B occurred in long-term CCl4-treated rats. On the contrary, although no activation of ERK or JNK was observed in hepatic tissues of rats treated with a single dose of CCl4, ERK and JNK activation was evident in mice treated with the agent for a long period.
From these results, it was inferred that long-term CCl4 administration increased oxidized DAG and thus activated PKC, leading to activation of transcription factors such as Elk-1 and AP-1 via downstream of the ERK and JNK signal transduction systems [18]. These activated transcription factors in turn were considered to increase the expression of TIMP-1 and TNF-α, thus suppressing degradation of the extracellular matrix with HSC activation. These processes were considered to promote hepatic fibrogenesis (Fig. 7).
V. Acknowledgments
We would like to thank Kentaro Toriumi and Tatsuya Takagi for their contribution to technical support and pathological studies. We thank Tokai University Education and Research Support Center for assistance with the experimental setup, preparation, and administration. This work was supported by Tokai University School of Medicine Research Aid and by Grant-in-Aid for Scientific Research (C) (No. 24590464) from the Japanese Society for the Promotion of Science.
VI. References
- 1.Acquaviva A., Vecchio D., Arezzini B., Comporti M. and Gardi C. (2013) Signaling pathways involved in isoprostane-mediated fibrogenic effects in rat hepatic stellate cells. Free Radic. Biol. Med. 65; 201–207. [DOI] [PubMed] [Google Scholar]
- 2.Aihara H., Asaoka Y., Yoshida K. and Nishizuka Y. (1991) Sustained activation of protein kinase C is essential to HL-60 cell differentiation to macrophage. Proc. Natl. Acad. Sci. U S A 88; 11062–11066. [DOI] [PMC free article] [PubMed] [Google Scholar]
- 3.Arthur M. J., Iredale J. P. and Mann D. A. (1999) Tissue inhibitors of metalloproteinases: role in liver fibrosis and alcoholic liver disease. Alcohol Clin. Exp. Res. 23; 940–943. [DOI] [PubMed] [Google Scholar]
- 4.Barnett M. E., Madgwick D. K. and Takemoto D. J. (2007) Protein kinase C as a stress sensor. Cell Signal 19; 1820–1829. [DOI] [PMC free article] [PubMed] [Google Scholar]
- 5.Bataller R. and Brenner D. A. (2005) Liver fibrosis. J. Clin. Invest. 115; 209–218. [DOI] [PMC free article] [PubMed] [Google Scholar]
- 6.Copaci I., Micu L. and Voiculescu M. (2006) The role of cytokines in non-alcoholic steatohepatitis. A review. J. Gastrointestin. Liver Dis. 15; 363–373. [PubMed] [Google Scholar]
- 7.De Minicis S., Candelaresi C., Marzioni M., Saccomano S., Roskams T., Casini A., Risaliti A., Salzano R., Cautero N., di Francesco F., et al. (2008) Role of endogenous opioids in modulating HSC activity in vitro and liver fibrosis in vivo. Gut 57; 352–364. [DOI] [PubMed] [Google Scholar]
- 8.Dey A. and Cederbaum A. I. (2006) Alcohol and oxidative liver injury. Hepatology 43; S63–74. [DOI] [PubMed] [Google Scholar]
- 9.Griner E. M. and Kazanietz M. G. (2007) Protein kinase C and other diacylglycerol effectors in cancer. Nat. Rev. Cancer 7; 281–294. [DOI] [PubMed] [Google Scholar]
- 10.Hartley D. P., Kroll D. J. and Petersen D. R. (1997) Prooxidant-initiated lipid peroxidation in isolated rat hepatocytes: detection of 4-hydroxynonenal- and malondialdehyde-protein adducts. Chem. Res. Toxicol. 10; 895–905. [DOI] [PubMed] [Google Scholar]
- 11.Hasegawa J., Takekoshi S., Nagata H., Osamura R. Y. and Suzuki T. (2006) Sevoflurane stimulates MAP kinase signal transduction through the activation of PKC alpha and betaII in fetal rat cerebral cortex cultured neuron. Acta Histochem. Cytochem. 39; 163–172. [DOI] [PMC free article] [PubMed] [Google Scholar]
- 12.Jeong D. H., Lee S. J., Lee J. H., Bae I. H., Jeong K. S., Jang J. J., Lim I. K., Kim M. R., Lee M. J. and Lee Y. S. (2001) Subcellular redistribution of protein kinase C isozymes is associated with rat liver cirrhotic changes induced by carbon tetrachloride or thioacetamide. J. Gastroenterol. Hepatol. 16; 34–40. [DOI] [PubMed] [Google Scholar]
- 13.Kambayashi Y., Takekoshi S., Watanabe K. and Yamamoto Y. (2002) Phospholipase C-dependent hydrolysis of phosphatidylcholine hydroperoxides to diacylglycerol hydroperoxides and its reduction by phospholipid hydroperoxide glutathione peroxidase. Redox. Rep. 7; 29–33. [DOI] [PubMed] [Google Scholar]
- 14.Kambayashi Y., Takekoshi S., Tanino Y., Watanabe K., Nakano M., Hitomi Y., Takigawa T., Ogino K. and Yamamoto Y. (2007) Various molecular species of diacylglycerol hydroperoxide activate human neutrophils via PKC activation. J. Clin. Biochem. Nutr. 41; 68–75. [DOI] [PMC free article] [PubMed] [Google Scholar]
- 15.Kukkonen J. P. (2014) Lipid signaling cascades of orexin/hypocretin receptors. Biochimie 96; 158–165. [DOI] [PubMed] [Google Scholar]
- 16.Kuroki T., Ikuta T., Kashiwagi M., Kawabe S., Ohba M., Huh N., Mizuno K., Ohno S., Yamada E. and Chida K. (2000) Cholesterol sulfate, an activator of protein kinase C mediating squamous cell differentiation: a review. Mutat. Res. 462; 189–195. [DOI] [PubMed] [Google Scholar]
- 17.Lahn M., Sundell K. and Kohler G. (2006) The role of protein kinase C-alpha in hematologic malignancies. Acta Haematol. 115; 1–8. [DOI] [PubMed] [Google Scholar]
- 18.Lim I. J., Phan T. T., Tan E. K., Nguyen T. T., Tran E., Longaker M. T., Song C., Lee S. T. and Huynh H. T. (2003) Synchronous activation of ERK and phosphatidylinositol 3-kinase pathways is required for collagen and extracellular matrix production in keloids. J. Biol. Chem. 278; 40851–40858. [DOI] [PubMed] [Google Scholar]
- 19.Liu Y., Zhu H., Su Z., Sun C., Yin J., Yuan H., Sandoghchian S., Jiao Z., Wang S. and Xu H. (2012) IL-17 contributes to cardiac fibrosis following experimental autoimmune myocarditis by a PKCbeta/Erk1/2/NF-kappaB-dependent signaling pathway. Int. Immunol. 24; 605–612. [DOI] [PubMed] [Google Scholar]
- 20.Lopez C. I., Pelletan L. E., Suhaiman L., De Blas G. A., Vitale N., Mayorga L. S. and Belmonte S. A. (2012) Diacylglycerol stimulates acrosomal exocytosis by feeding into a PKC- and PLD1-dependent positive loop that continuously supplies phosphatidylinositol 4,5-bisphosphate. Biochim. Biophys. Acta 1821; 1186–1199. [DOI] [PubMed] [Google Scholar]
- 21.Lopez-De Leon A. and Rojkind M. (1985) A simple micromethod for collagen and total protein determination in formalin-fixed paraffin-embedded sections. J. Histochem. Cytochem. 33; 737–743. [DOI] [PubMed] [Google Scholar]
- 22.Ma J. Q., Ding J., Zhang L. and Liu C. M. (2014) Hepatoprotective properties of sesamin against CCl4 induced oxidative stress-mediated apoptosis in mice via JNK pathway. Food Chem. Toxicol. 64; 41–48. [DOI] [PubMed] [Google Scholar]
- 23.Miyajima K., Takekoshi S., Itoh J., Kakimoto K., Miyakoshi T. and Osamura R. Y. (2010) Inhibitory effects of anti-VEGF antibody on the growth and angiogenesis of estrogen-induced pituitary prolactinoma in Fischer 344 Rats: animal model of VEGF-targeted therapy for human endocrine tumors. Acta Histochem. Cytochem. 43; 33–44. [DOI] [PMC free article] [PubMed] [Google Scholar]
- 24.Miyata Y., Sato T., Yano M. and Ito A. (2004) Activation of protein kinase C betaII/epsilon-c-Jun NH2-terminal kinase pathway and inhibition of mitogen-activated protein/extracellular signal-regulated kinase 1/2 phosphorylation in antitumor invasive activity induced by the polymethoxy flavonoid, nobiletin. Mol. Cancer Ther. 3; 839–847. [PubMed] [Google Scholar]
- 25.Morio L. A., Chiu H., Sprowles K. A., Zhou P., Heck D. E., Gordon M. K. and Laskin D. L. (2001) Distinct roles of tumor necrosis factor-alpha and nitric oxide in acute liver injury induced by carbon tetrachloride in mice. Toxicol. Appl. Pharmacol. 172; 44–51. [DOI] [PubMed] [Google Scholar]
- 26.Nitti M., Pronzato M. A., Marinari U. M. and Domenicotti C. (2008) PKC signaling in oxidative hepatic damage. Mol. Aspects Med. 29; 36–42. [DOI] [PubMed] [Google Scholar]
- 27.Palinski W., Yla-Herttuala S., Rosenfeld M. E., Butler S. W., Socher S. A., Parthasarathy S., Curtiss L. K. and Witztum J. L. (1990) Antisera and monoclonal antibodies specific for epitopes generated during oxidative modification of low density lipoprotein. Arteriosclerosis 10; 325–335. [DOI] [PubMed] [Google Scholar]
- 28.Parsons C. J., Takashima M. and Rippe R. A. (2007) Molecular mechanisms of hepatic fibrogenesis. J. Gastroenterol. Hepatol. 22Suppl 1; S79–84. [DOI] [PubMed] [Google Scholar]
- 29.Popov Y. and Schuppan D. (2009) Targeting liver fibrosis: strategies for development and validation of antifibrotic therapies. Hepatology 50; 1294–1306. [DOI] [PubMed] [Google Scholar]
- 30.Poulos J. E., Weber J. D., Bellezzo J. M., Di Bisceglie A. M., Britton R. S., Bacon B. R. and Baldassare J. J. (1997) Fibronectin and cytokines increase JNK, ERK, AP-1 activity, and transin gene expression in rat hepatic stellate cells. Am. J. Physiol. 273; G804–811. [DOI] [PubMed] [Google Scholar]
- 31.Saile B., Matthes N., Neubauer K., Eisenbach C., El-Armouche H., Dudas J. and Ramadori G. (2002) Rat liver myofibroblasts and hepatic stellate cells differ in CD95-mediated apoptosis and response to TNF-alpha. Am. J. Physiol. Gastrointest. Liver Physiol. 283; G435–444. [DOI] [PubMed] [Google Scholar]
- 32.Salguero Palacios R., Roderfeld M., Hemmann S., Rath T., Atanasova S., Tschuschner A., Gressner O. A., Weiskirchen R., Graf J. and Roeb E. (2008) Activation of hepatic stellate cells is associated with cytokine expression in thioacetamide-induced hepatic fibrosis in mice. Lab. Invest. 88; 1192–1203. [DOI] [PubMed] [Google Scholar]
- 33.Shibata N., Inose Y., Toi S., Hiroi A., Yamamoto T. and Kobayashi M. (2010) Involvement of 4-hydroxy-2-nonenal accumulation in multiple system atrophy. Acta Histochem. Cytochem. 43; 69–75. [DOI] [PMC free article] [PubMed] [Google Scholar]
- 34.Simeonova P. P., Gallucci R. M., Hulderman T., Wilson R., Kommineni C., Rao M. and Luster M. I. (2001) The role of tumor necrosis factor-alpha in liver toxicity, inflammation, and fibrosis induced by carbon tetrachloride. Toxicol. Appl. Pharmacol. 177; 112–120. [DOI] [PubMed] [Google Scholar]
- 35.Takekoshi S., Kambayashi Y., Nagata H., Takagi T., Yamamoto Y. and Watanabe K. (1995) Activation of protein kinase C by oxidized diacylglycerols. Biochem. Biophys. Res. Commun. 217; 654–660. [DOI] [PubMed] [Google Scholar]
- 36.Toriumi K., Horikoshi Y., Yoshiyuki Osamura R., Yamamoto Y., Nakamura N. and Takekoshi S. (2013) Carbon tetrachloride-induced hepatic injury through formation of oxidized diacylglycerol and activation of the PKC/NF-kappaB pathway. Lab. Invest. 93; 218–229. [DOI] [PubMed] [Google Scholar]
- 37.Varela-Rey M., Montiel-Duarte C., Oses-Prieto J. A., Lopez-Zabalza M. J., Jaffrezou J. P., Rojkind M. and Iraburu M. J. (2002) p38 MAPK mediates the regulation of alpha1(I) procollagen mRNA levels by TNF-alpha and TGF-beta in a cell line of rat hepatic stellate cells (1). FEBS Lett. 528; 133–138. [DOI] [PubMed] [Google Scholar]
- 38.Wen-Sheng W. (2006) Protein kinase C alpha trigger Ras and Raf-independent MEK/ERK activation for TPA-induced growth inhibition of human hepatoma cell HepG2. Cancer Lett. 239; 27–35. [DOI] [PubMed] [Google Scholar]
- 39.Yang J. I., Yoon J. H., Bang Y. J., Lee S. H., Lee S. M., Byun H. J., Myung S. J., Kim W. and Lee H. S. (2010) Synergistic antifibrotic efficacy of statin and protein kinase C inhibitor in hepatic fibrosis. Am. J. Physiol. Gastrointest. Liver Physiol. 298; G126–132. [DOI] [PubMed] [Google Scholar]
- 40.Zeisberg M. and Kalluri R. (2013) Cellular mechanisms of tissue fibrosis. 1. Common and organ-specific mechanisms associated with tissue fibrosis. Am. J. Physiol. Cell Physiol. 304; C216–225. [DOI] [PMC free article] [PubMed] [Google Scholar]
- 41.Zhang Y. P., Yao X. X. and Zhao X. (2006) Interleukin-1 beta up-regulates tissue inhibitor of matrix metalloproteinase-1 mRNA and phosphorylation of c-jun N-terminal kinase and p38 in hepatic stellate cells. World J. Gastroenterol. 12; 1392–1396. [DOI] [PMC free article] [PubMed] [Google Scholar]





