Abstract
Objective
Leptin gene expression is highly correlated with cellular lipid content in adipocytes but the transcriptional mechanisms controlling leptin expression in vivo are poorly understood. In this report, we set out to identify cis- and trans-regulatory elements controlling leptin expression.
Methods
Leptin-BAC luciferase transgenic mice combining with other computational and molecular techniques were used to identify transcription regulatory elements including a CCAAT-binding protein Nuclear Factor Y (NF-Y). The function of NF-Y in adipocyte was studied in vitro with 3T3-L1 cells and in vivo with adipocyte-specific knockout of NF-Y.
Results
Using Leptin-BAC luciferase mice, we showed that DNA sequences between −22 kb and +8.8 kb can confer quantitative expression of a leptin reporter. Computational analysis of sequences and gel shift assays identified a 32 bp sequence (chr6: 28993820–2899385) consisting a CCAAT binding site for Nuclear Factor Y (NF-Y) and this was confirmed by a ChIP assay in vivo. A deletion of this 32 bp sequence in the −22 kb to +8.8 kb leptin-luciferase BAC reporter completely abrogates luciferase reporter activity in vivo. RNAi mediated knockdown of NF-Y interfered with adipogenesis in vitro and adipocyte-specific knockout of NF-Y in mice reduced expression of leptin and other fat specific genes in vivo. Further analyses of the fat specific NF-Y knockout revealed that these animals develop a moderately severe lipodystrophy that is remediable with leptin therapy.
Conclusions
These studies advance our understanding of leptin gene expression and show that NF-Y controls the expression of leptin and other adipocyte genes and identifies a new form of lipodystrophy.
Keywords: Leptin, Adipocyte, NF-Y, Adipogenesis, Transcriptional regulation
1. Introduction
1.1. Leptin is an adipocyte hormone
Leptin is an adipocyte hormone that functions as the afferent signal in a negative feedback loop that maintains homeostatic control of adipose tissue mass. When weight is lost, leptin levels fall thus stimulating appetite and altering metabolism and neuroendocrine function leading to weight gain [1]. Conversely, in leptin responsive individuals, weight gain results in an increase in leptin levels and a reduction of food intake and body weight [2,3]. By this mechanism, body weight is maintained within a relatively narrow range. Leptin thus serves as a surrogate for fat mass. Consistent with this, plasma leptin levels are highly correlated with adipose tissue mass in animals and humans over a very large dynamic range [4,5]. The changes in plasma leptin levels are associated with changes in leptin mRNA per adipocyte and the levels of leptin mRNA per cell are highly correlated with intracellular lipid content [4,6–8]. However the cis-element and trans-factors that regulate adipose tissue-specific leptin gene expression in vivo and the mechanism of either increasing or decreasing leptin concentration with changes in adipose tissue mass are unknown. Leptin proximal promoter has been characterized, yet a transgene driven by the 762 bp proximal promoter did not confer adipose tissue specific expression [9,10].
1.2. Defining regulatory elements of leptin transcription
To address this, we have begun characterizing a series of reporter lines with BAC clones expressing luciferase under the control of the leptin promoter. We previously reported that the cis-elements required for qualitative and quantitative expression of the leptin gene reside within sequences between −22 kb and +150 kb [11]. In other unpublished studies we also found that a BAC reporter construct extending from −160 kb to +18 kb also recapitulated leptin expression, suggesting that the required sequences reside in the ∼40 kb region, the region of overlap between these two separate BAC clones (Figure 1A). In this study, we first confirmed this by showing that a single BAC clone spanning −22 kb to +18 kb, as well as the 5′ region alone from −22 kb to +8.8 kb, both fully recapitulate quantitative and qualitative leptin gene expression in vivo.
Figure 1.

Analysis of Leptin-Luciferase BAC-transgenic animals. (A). A luciferase construct including a polyadenylation signal was cloned into the leptin initiation codon of two nested leptin-BAC clones by homologous recombination in bacteria, −156 kb to +18 kb (RP2433803; chr6:28854232–29028379) and −22 kb to +148 kb (RP2469D4; chr6: 28987901–29158589) and both recapitulate leptin expression in vivo, suggesting that the essential regulatory element of leptin must be contained in the 40 kb region −22 kb to +18 kb (B). Transgenic founders carrying a single clone of −22 kb to +18 kb leptin-luciferase BAC, the region of overlap between the two BACS in (A), showed adipose tissue specific luciferase expression using in vivo imaging (one representative mouse out of 2 founder mice as “fed”). The level of luciferase with metabolic status where fasting reduced luciferase expression by 145.4-folds in eWAT (p = 0.09) and 35.6-folds (p = 0.0054) in iWAT and crossing to ob/ob genotype increase expression by 3.3-folds in eWAT (p = 0.02) and 4.7-folds in iWAT (p = 0.0083) (labeled as “fasted” and “ob/ob” respectively in B). The numbers of animals used are 4 for fasted, 7 for fed, and 4 for ob/ob. Luciferase assays from tissue lysate confirm that luciferase expression is qualitatively and quantitatively regulated similarly to leptin. (C). A leptin-luciferase BAC extending from −22 kb to +8.8 kb (5 founders) also recapitulates leptin expression in vivo, showing that the included sequences along are sufficient for leptin regulation. In this transgenic line, leptin expression level is reduced by 17.0-fold in eWAT (p = 0.02) and 6.5-folds in iWAT (p = 0.0002) when the animals were fasted and increased 1.5-fold in eWAT (p = 0.46) and 3.0-folds in iWAT (p = 0.0013) on ob/ob background. The number of animals used are 6 for fasted, 8 for fed, and 3 for ob/ob. Schematic maps of the three reporter transgenes are shown over the respective animals with the yellow bands indicating luciferase, the black segments indicating exons of leptin, the white segments indicating introns of leptin, the blue segments indicating genomic sequence framing leptin, and the red band indicating an internal deletion. Chromosome locations of each clone can be found in the text. All heat maps are scaled to minimum 0 and maximum 2000 luminescence counts in the manufacturer's program. In vivo imaging of all founders and additional Luciferase assay with tissue lysate of individual founder animal is shown in supplementary (Figure S1).
1.3. Approach to identify cis- and trans-regulatory elements
These observations have raised the possibility that leptin promoter consists of a putative lipid sensing mechanism that regulates leptin expression in respond to changes in the amount of intracellular lipid. However the nature of such mechanism is not known and to elucidate this we undertook a similar approach to that used to identify a cholesterol sensing pathway. In Brown and Goldstein's seminal work on the regulation of cholesterol metabolism, the identification of the sterol response element (SRE), a key cis-element, led to the identification of SREBP (SRE binding protein) and the cholesterol sensor SCAP (SREBP cleavage-activating protein) that controls a set of cleavages that lead to the transport of this transcription factor to the nucleus [12–14]. By analogy, we next looked for interspecies homology within the 40 kb region and identified a 115 bp sequence 16.5 kb upstream of the leptin start site that is as highly conserved as the leptin coding sequence (manuscript in preparation). Further analysis using gel shift assays and super shift assays identified a CCAAT-box Nuclear Factor Y (NF-Y) binding site within this region and a deletion of a 32 bp sequence in a −22 kb to +8.8 kb leptin-luciferase reporter abrogated expression of leptin reporter in vivo. These findings prompted us to evaluate the role of NF-Y in fat cell development and leptin expression.
1.4. NF-Y is a CCAAT-box binding transcription factor implicated for adipocyte functions and stem cell maintenance
NF-Y (also known as CBP, CCAAT-box Binding Protein) is a transcription factor composed of three subunits, NF-YA, NF-YB, and NF-YC (also as CBP-B, CBP-A, CBP-C respectively). NF-Y recognizes CCAAT sequence mostly through the conserved C-terminus of NF-YA although all three subunits are required for DNA binding activity [15]. A germ line knockout of NF-YA is embryonic lethal at E8.5, demonstrating that NF-Y is essential for early development [16]. In addition, NF-Y is required for stem cell maintenance and for controlling cell type specificity during differentiation, particularly in mesenchymal lineages such as blood cells, myoblasts, and osteoblasts [17–20]. NF-Y has been implicated in human diseases including myodystrophy, neurodegenerative diseases, cancer, and cardiovascular diseases [21–23]. From in vitro studies, NF-Y binds to the promoters of genes controlling cholesterol and fatty acid synthesis as well as adiponectin although its function in adipogenesis and tissue specific gene regulation in vivo has not been evaluated [24,25].
1.5. Adipocyte specific knockout of NF-Y causes lipodystrophy
In this study, we found that an NF-Y knockdown in 3T3-L1 preadipocyte culture decreased adipogenesis, and in vivo, ChIP studies showed NF-Y binding to the corresponding sequences on the leptin gene. An adipocyte-specific knockout of NF-YA using a CRE-loxP (NF-Y KO hereafter) system resulted in lipodystrophy, with an age dependent progressive loss of adipose tissue associated with metabolic complications. The knockout mice were also resistant to high-fat diet (HFD), suggesting that NF-Y regulates adipose tissue mass under normal conditions and tissue expansion in diet-induced obesity (DIO). Overall these studies identify NF-Y as a transcription factor that is required for leptin expression and that a loss of function in adipocytes results in lipodystrophy and hypoleptinemia that is remediable with leptin replacement.
2. Material and methods
2.1. BAC modification
Recombineering was performed as previously described [26] on a leptin gene containing BAC (RP24-69D4) and with primer sequence included in supplementary to produce the −22 kb to +18 kb and −22 kb to +8.8 kb leptin-luciferase reporter construct and the subsequent modified construct with 32 bp deletion. Sequences of cloning primers are included in Supplementary Table 1. Genomic sequence and coordinates were based on NCBI37/mm9 mouse genome.
2.2. Transgenic animal and luciferase imaging
Leptin-luciferase reporter BACs were used to generate transgenic animals in either C57BL/6J and FVB N/J mice (Jackson Lab) using common pronuclear injection techniques [11,27]. In vivo Luciferase imaging was performed with Xenogen IVIS Lumina imaging system (Caliper), 10 min after ip-injecting 150 mg/kg of luciferin (PerkinElmer) in 150uL 1XDPBS prepared freshly.
2.3. EMSA and supershift assays
EMSA was performed by incubating 6 μg of adipose tissue nuclear extracts from 12 to 16 weeks old Lep ob/ob mice (Jackson Lab) in a 20 μl reaction volume with 10 mM HEPES pH 7.9, 4% glycerol, 80 mM KCl, 1 mM MgCl2, 2 μg poly (dI-dC), 3 μg BSA, with 20,000 cpm of the 32P-labeled DNA probe for 20 min at room temperature. Samples were then loaded onto a 4–6% polyacrylamide gel, run at 150V for 4 h, dried, detected overnight in a phosphor screen (GE healthcare) and read in an Amersham Biosciences Typhoon 9400 imager. For supershift assays 2 μg antibody was added after 20 min of incubation with the probe and incubated another 20 min before loaded onto the gel. Antibodies were NFY-A (H209), NFY-B (FL207), C/EBPα (14AA), C/EBPβ (Δ198) from Santa Cruz Biotechnology, Inc. The sequence of the wild type 32 bp probe is TAGTGGGTTAGAGTCTAATTGGAGTAGAGCAG (individual sequences of mutated oligos are shown in Supplementary Table 2).
2.4. CHIP assay and luciferase reporter assay
Adipose tissues were harvested from 8 to 10 weeks old C57BL/6J male mice of either wild-type or Lep ob/ob genotype (Jackson Lab). Tissues were washed in cold 1XPBS and minced with razor blade on ice, followed by cross linking in 1% formaldehyde/PBS for 20 min and quenching with glycine for 5 min at room temperature. The tissues were washed with 1XPBS three times and flash-freezed in liquid nitrogen. Frozen cross linked tissues were thawed in buffer A (20 mM Tris, pH 7.9, 25% glycerol, 0.1 mM EDTA, 0.5% TX-100, 0.5% NP40, 0.5 mM PMSF) and homogenized with a douncer on ice. The lysate was span at 2000 × g for 5 min to collect the nuclei, which were suspended in CHIP buffer (50 mM HEPES/KOH, pH7.5, 140 mM NaCl, 0.1% Na-deoxycholate, 1% TX-100, 1 mM EDTA, 0.1% SDS) with complete protease inhibitor cocktail (Roche). The nuclei were sonicated at 50% amplitude for 15 min on ice. The 1 mL of supernatant was used to perform one IP reaction using ProteinG Dynal beads (Invitrogen), preincubated with 2ug antibody against NF-YA (H209; Santa Cruz) for 2 h. After overnight incubation at 4C on a rotator, the reaction was washed with high salt buffer (20 mM Tris pH8.1, 500 mM NaCl, 2 mM EDTA, 1% TX-100, 0.1% SDS) three times and EB buffer once. Reverse cross link was performed using TE with 1% SDS at 65C for 15 min on a thermomixer. Sample was treated with RNase and protrease K (Sigma), purified with PCR purification kit (Qiagen), and analyzed with qPCR (see supplementary for primer sequences). For Luciferase reporter assay, 115 bp leptin enhancer site (GAGAACACTTAACAGCAAAGGTTAATCTTTGAAGTCCCTAAAGATTTGAACTTTCCGCAGAATTGGCTGCAGCGTCTAGTGGGTTAGAGTCTAATTGGAGTAGAGCAGAAGCAAG) was PCR amplified (supplementary) using −22 kb to +8.8kbleptin BAC as template and cloned into pGL4.15 (Promega) between XhoI and BglII sites. Expression plasmids of NF-YA, NF-YB, NF-YC, and CEBPa in pCMV-SPORT6 vector as well as vector plasmid were commercially available (Open Biosystem). The constructs were transfected into 293T cells using Lipofectamine 2000 (Invitrogen). The assay was performed using Duo Luciferase Reporter Assay System (Promega).
2.5. Animal experiments
Adiponectin-CRE mice were purchased and genotyped according to standard protocol (Jackson Lab). NFYA-fl/fl strain and its genotyping were described previously [16]. NFYA-fl/fl mice were backcrossed to C57BL/6J background for at least 8 generations prior to all experiments. Leptin at 350 ng/h (Amylin) or PBS was delivered for 14 days by subcutaneously implanted pre-equlibrated osmotic pumps, model 2002 (Alzet). Insulin (Alpco), serum Leptin (R&D Systems), and serum total Adiponectin (Alpco) were measured by ELISA according to the manufacturers' protocols using serum samples collected by retro-orbital bleeding using EDTA coated capillaries (Drummond). Blood glucose was measured by tail vein sampling using a Breeze2 glucometer (Bayer). High fat diet treatments used 58Y1 60 kcal% fat (TestDiet). Body adiposity was measured by DEXA scan using Lunar PIXImus2 Densitometer and analyzed with manufacture software (GE Medical Systems). Glucose tolerance test (GTT) was performed by IP injecting 10% glucose aqueous solution calculated to 1 mg/g of body weight following a 12–16 h overnight fast. For triglyceride quantification in liver, fresh liver tissue with known weight (between 60 and 80 mg) was homogenized using Polytron in 5%NP-40/water on ice, followed the assay protocol outlined in Triglyceride Quantification Kit (Abcam). All animal surgeries were performed under Isothesia (Henry Schein) delivered via a flow regulator. All animal experiments were performed incompliance with regulation and approved by institutional board at The Rockefeller University.
2.6. RNA extraction from tissue
To extract RNA from adipose tissues, approximately 70 mg of adipose tissue was harvested and flash-frozen in liquid nitrogen. The frozen tissue was homogenized with a Polytron homogenizer for 30 s in 700uL of Trizol Reagent (Invitrogen) on ice. After removing debris with centrifugation, the lysate was added to a column of Direct-zol RNA MiniPrep (Zymo) and processed according to the manufacture's manual.
2.7. Tissue culture experiments
Knockdown of NFYA in 3T3-L1 cells was achieved by lentiviral vector-mediated shRNA expression with MISSION shRNA plasmids 439 (CCGGAGCAAGTTACAGTCCCTGTTTCTCGAGAAACAGGGACTGTAACTTGCTTTTTTG) and 441 (CCGGCCAAACCAAGCTGACGAAGAACTCGAGTTCTTCGTCAGCTTGGTTTGGTTTTTG) (Sigma). Lentivirus was generated in 293T cells using 2nd generation packaging system (Addgene) and Lipofectamine 2000 (Invitrogen). Viral supernatants were supplemented with 8 μg/ml polybrene and added to cells for infections for 36 h. Cells were selected with 3 μg/ml puromycin (Sigma) for 48 h, expanded and seeded for differentiation experiments. 3T3-L1 cells were maintained in DMEM with 10% heat inactivated NCS (Invitrogen) in 5% CO2. Differentiation was performed as previously described [28]. Oil red staining was performed as previously described [28]. Non-differentiated controls were maintained in DMEM with 10% FBS. RNA extraction was performed using RNeasy (Qiagen) following manufacturer's instruction.
2.8. cDNA synthesis and qPCR
cDNA was synthesized using qScript cDNA SuperMix (Quanta Bioscience). Quantitative PCR was done using Quantitect SYBR Green PCR Kit (Qiagen) and 7500 Fast Real-Time PCR (Applied Biosystem) with primers specific for each gene of interest (Supplementary).
2.9. Statistical analysis
Two-ended, unpaired Student T's test was used. Error bars indicated standard error of mean. Unless specifically mentioned, * indicated p < 0.05, ** indicated p < 0.01, *** indicated p < 0.001, and **** indicated p < 0.0001. Outliers were detected by comparing to corresponding Thomspon Tau values.
3. Results
3.1. Leptin regulatory elements are within a 40 kb interval from −22 kb to +8.8 kb
A previous study from our laboratory showed that a leptin-luciferase BAC reporter construct extending from from-22 kb to +150 kb (RP2469D; chr6: 28987901–29158589) showed faithful qualitative and quantitative expression in vivo with increased reporter expression in ob/ob adipocytes and decreased expression in adipocytes after fasting [11]. This finding was consistent with data from another report showing that this BAC and a second clone extending from −160 kb to +18 kb (chr6:28854232–29028379) showed fat specific reporter expression although in the previous report, studies of reporter expression in ob/ob and fasted mice were not performed [29]. In aggregate, these data showed that DNA sequences between −22 kb and +18 kb (chr6:28987900–29199010) are likely to be sufficient for leptin transcriptional regulation (Figure 1A). To test this directly and provide a starting point for identifying cis-regulatory elements controlling leptin gene expression, we next generated a BAC-transgenic luciferase reporter mouse carrying a single 40 kb leptin-luciferase BAC that extends from −22 kb to +18 kb, the region of overlap between the aforementioned BAC clones (Figure 1B and S1A). Using the same strategy as in a previous study [11], luciferase was cloned into the leptin start codon in the second exon of the leptin gene together with a polyadenylation signal (this construct is used to generate all subsequent constructs) so that luciferase is expressed under the control of the leptin promoter. Two out of two founders expressed luciferase specifically in adipose tissue as shown using in vivo luciferase imaging and by analyzing luciferase activity from tissue lysates under chow-fed ad libitum (one representative animal shown as “fed” in Figure 1B). In addition, we did not find luciferase expression in the GI tract, muscle, brain or any other visceral organs in which low levels of leptin gene expression have previously been reported [11,30]. Quantitative regulation of luciferase expression was assayed by crossing the reporter mice to ob/ob animals, which increases endogenous leptin expression (Note, the ob mice that were used carry a mutation of the leptin coding sequence but still show marked induction of leptin gene expression), and by food restricting wildtype mice for 48 h to lower endogenous leptin expression (representative images are shown and labeled as “ob/ob” and “fasted” respectively in Figure 1B). Luciferase expression was increased 3.3 fold in eWAT, p = 0.02, and 4.7-fold in iWAT, p = 0.0083, in ob/ob background (n = 4) and decreased 145.4-fold in eWAT, p = 0.094, and 35.6-fold in iWAT, p = 0.0054, after fasting (n = 4); both results are compared to 7 animals from transgenic line −22 kb to +18 kb that are fed ab libitum. These data confirmed that all of the cis-elements required for qualitative and quantitative expression are within this 40 kb interval and provided a starting point for the identification of cis-elements and trans-factors responsible for this regulation. We then generated a comprehensive set of 5′ and 3′ deletions, the data from which revealed that there were redundant cis-elements upstream and downstream of the leptin transcription start site (manuscript in preparation). Thus in order to further study leptin gene regulation, we needed to subdivide the leptin gene into separate 5′ and 3′ reporter constructs.
3.2. The 22 kb sequence on 5′-region of leptin is sufficient for adipocyte specific regulation
To further study the 5′ cis-element without the complication from 3′ element, we then generated a leptin-luciferase BAC that extends from −22 kb to +8.8 kb BAC clone (chr6:28987900–29019010, ending at exon 2 of the leptin gene; the 3′ element mapped to approximately +14 kb in our study is not included in this reporter construct). All of the founders (5 out of 5) of this new −22 kb and +8.8 kb leptin-luciferase BAC were found to express luciferase specifically in vivo (Figure 1C and S1B&C). Quantitative regulation of leptin expression was confirmed by crossing the transgenic animals to ob/ob where we found a 1.5-fold increase in luciferase in eWAT, p = 0.46, and a 3-fold increase in iWAT, p = 0.0013 (n = 3 for ob/ob). Fasting resulted in a 17-fold decrease in eWAT, p = 0.019, and 6.5-fold decrease in iWAT, p = 0.0002, leptin expression (n = 6 for starved), compared to 8 wild-type ab libitum fed animals. These data confirm that sequences between −22 kb and +8.8 kb can recapitulate qualitative and quantitative expression of the leptin gene in vivo.
3.3. Computational analysis and gel-shift assays identified a binding site for NF-Y at −16.5 kb
3.3.1. Computational analysis of sequence homology among mammals
We next performed a homology search of sequences within this −22 kb and +8.8 kb interval and identified an 115 bp sequence (mm9 chr6:28993746–28993860) that is highly conserved among all mammals including mice. We found that 84.4% of the 115 bp sequence is identical between human (GRCh37/hg19 genome) and mouse (NCBI37/mm9 genome) and there is 73.9% sequence identity between platypus (WUGSC 5.0.1/ornAna1 genome) and mouse (manuscript in preparation). Gel shift assays using a series of 5 overlapping 32 bp oligonucleotides spanning this 115 bp region assays were performed using nuclear extracts from adipose tissue of ob/ob mice and other tissues (unpublished data, manuscript in preparation). One of these 32 bp oligonucleotides showed a clear gel shift activity using nuclear extract prepared from adipose tissue, as well as liver and spleen (Figure 2A; data for liver and spleen not shown). This 32 bp segment included a CCAAT-box which is known to be a binding site for a number of transcription factors including the CEBP and the NF-Y transcription factors.
Figure 2.

Identification of an NF-YA binding site between −16.401 kb to −16.370 kb. A homology search revealed extensive identify in a 115 bp sequence between −16.475 kb and −16.361 kb (mm9 chr6:28993746–28993860) among all mammals. Serial gel shift assays were performed to identify proteins binding to these sequences. (A). A Gel shift assays shown in used using radiolabeled probes corresponding to a highly conserved 32 bp sequence from −16.401 kb to −16.370 kb (mm9 chr6: 28993820–2899385) with adipose tissue nuclear extract from ob/ob mice showed a shift activity in adipose tissue. A series of oligos of the 32 bp sequence with single mutations (from “wt” sequence to “mut” in figure; full sequence of mutated oligos are included in Supplementary) identified a core binding sequence of a DNA binding protein compatible with NF-Y binding. (B). Super-shift assays shown in were performed by adding 2 μg of antibodies for possible CCAAT binding proteins NF-YA (H209), NF-YB (FL207), C/EBPa (14AA), or C/EBPb (Δ198) to gel shift reaction with wild-type oligonucleotide. A super-shift using the NF-YA (H209) and NF-YB (FL207) antibodies is indicated with an arrow. Antibodies against CEBPs did not cause a super-shift. (C). CHIP assay in mouse subcutaneous white adipose tissue (specifically the inguinal depot) using NF-YA antibody (H209) shows binding at the identified 32 bp enhancer sequence (labeled 5'e) in 10 week old ob/ob mice, showing that NF-Y binds to these sequences in vivo. Fold enrichment is normalized to insulin (labeled Ins), a locus that is not expressed in adipose tissue. (D). An ex vivo luciferase assay was performed using a luciferase construct driven by an 115 bp region encompassing the 32 bp sequence co-transfected with NF-YABC subunits (lane NF-Yabc) showed a 60-fold increase in luciferase activity compared to vector-only control (VC), while co-expression of the reporter with CEBPA, or NFYA alone did not increase activity (E). A 32 bp sequence internal deletion of the 32 bp NF-YA binding site (GTCTAGTGGGTTAGAGTCTAATTGGAGTAGAG; mm9 chr6: 28993820–28993851) in the −22 kb to +8.8 kb BAC (11 mice) abrogated Luciferase expression, confirming that these sequences are essential for leptin expression in vivo Additional luciferase assays with tissue lysate of individual founder animals is shown in supplementary data (Figure S1).
3.3.2. NF-Y is the binding protein
Gel shift assays with mutant oligos showed that base changes within the CCAAT sequence abrogated this DNA-protein interaction (Figure 2A). To assess whether it was NF-Y or another DNA binding protein that was responsible for the activity, the gel shift assays were repeated in the presence of anti-NFYA (H209, Santa Cruz) and anti-NFYB (FL207, Santa Cruz). These data revealed a clear super-shift in the presence of the antibody which is directed against two subunits of the factor, NFYA and NFYB (Figure 2B). In contrast, antibodies to two other CCAAT-box binding protein CEBPA or CEBPB (14AA and Δ198 respectively, Santa Cruz), both of which are known to play a role in adipocyte function, did not result in a super-shift (Figure 2B).
3.4. ChIP using NF-Y antibody shows binding in vivo
To confirm that NF-Y binds to the CCAAT sequence of the leptin gene in vivo, chromatin immunoprecipitation (ChIP) assays from adipose tissue nuclear extract were performed. The ChIP assay revealed a 2.7-fold enrichment (p = 0.02) of the NF-Y binding sequences from ob/ob inguinal adipose tissue using the anti-NFYA antibody (H209, Santa Cruz) compared to DNA sequences from the insulin gene (Figure 2C). Insulin was used as the control region because the gene is not expressed in adipose tissues. We next assayed the levels of NF-Y mRNAs and did not find a change in mRNA levels among ob/ob, and wild-type mice fed ab libitum and fasted (data not shown).
3.5. Luciferase assay of NF-Y using 115 bp enhancer sequence shows transcriptional activation
A functional analysis of the transcriptional activity NF-Y was demonstrated by co-transfecting plasmids expressing three subunits of NF-YA, NF-YB, and NF-YC together with a luciferase reporter cloned downstream of the 115 bp homologous sequence of leptin enhancer. We found a 60-fold increase in luciferase expression when the NF-Y plasmids were co-transfected compared to vector control (Figure 2D). Consistent with the super-shift data, expressing CEBPA failed to increase luciferase expression in the same assay, nor did NF-YA alone consistent with previous data showing that all three NF-Y subunits are required for its transcriptional activity. Together, these experiments showed that NF-Y binds to a CCAAT-box 16.5 kb upstream of the leptin TSS and can increase the level of expression of a reporter construct.
3.6. The 32 bp NF-Y enhancer at −16.5 kb is required for leptin expression in vivo
To confirm a role for the 32 bp sequence that includes the NF-YA binding site in vivo we generated a −22 kb to +8.8 kb leptin luciferase BAC reporter line in which there was an internal deletion of the 32 bp that included the NFY-A CCAAT sequence. (GTCTAGTGGGTTAGAGTCTAATTGGAGTAGAG found between mm9 chr6: 28993820–2899385; Figure 2E). This deletion completely abrogated reporter expression in all 11 transgenic founders using in vivo Luciferase imagining as well in biochemical assays from tissue lysates as described above (Figure S1D). These data confirmed that this 32 bp sequence is essential for leptin expression from the −22 kb to +8.8 kb leptin luciferase BAC reporter line in vivo and led us to test the function of NF-YA in adipocytes in vitro and in vivo.
3.7. NF-Y is required for adipogenesis
3T3-L1 cells can be induced to differentiate into lipid-filled adipocytes in vitro in the presence of insulin, dexamethasone and IBMX [28]. In wild-type 3T3-L1 cells, the mRNA levels of NF-YA were detected early in undifferentiated 3T3-L1 cells and decreased approximately 10-fold after induction of adipocyte differentiation by hormone treatment starting from day3 (Figure 3A). To assay a role for NF-Y in adipogenesis, we next introduced RNAi constructs, labeled 439 and 441, targeting NF-YA into 3T3L1 cells using lentivirus. Construct 439 and construct 441 achieved 34% and 62% knockdown of NF-YA mRNA levels respectively. Despite the incomplete knockdown, both constructs abrogated adipogenesis, with a markedly decreased number of oil-red stained cells after differentiation of cells (stained on day10, 7 days post induction) compared to wild type cells or cells expressing a non-hairpin control (SCRAM) construct. These data show that adipogenesis is quite sensitive to even a modestly reduced expression level of NF-YA (Figure 3B,C top). Cells that were not induced to differentiate showed comparable viability versus SCRAM cells, showing that the defect did not affect pre-adipocyte viability and rather that NF-YA is essential for adipogenesis (Figure 3C bottom). Consistent with an effect of an NF-YA knockdown on adipogenesis, on day14, mRNA levels of adipocyte markers CEBPa, FABP4, LPL, leptin, and adipoQ were reduced, further confirming that there is a defect in adipogenesis in the NF-YA shRNA targeted cells (Figure 3D).
Figure 3.

NF-YA Expression and Function of NF-YA in 3T3-L1 adipocytes vitro. (A). NF-YA mRNA is expressed at a high level in undifferentiated 3T3-L1 and its level is decreased during day3 to day7 after differentiation using a standard cocktail of insulin, dexamethasone and IBM treatment after which NF-YA remains expressed at a low level in differentiated 3T3 cells (black diamonds), as compared to non-differentiated controls (white diamonds). (B). Two lentiviral mediated shRNA targeting NF-YA, denoted 439 and 441, were introduced into undifferentiated 3T3-L1. After puromycin selection, normalized NF-YA mRNA levels were reduced by 34% and 62% in cells expressing 439 (white diamonds) and 441 (grey squares) respectively compared to SCRAM (black circles). After differentiation of 3T3-L1 cells, NF-YA levels become comparable in knock down and SCRAM cells. (C) Despite an incomplete knockdown, both lines show reduced adipogenesis after 7 days of differentiation with staining with oil-red for lipid droplets on day10. The bottom panel shows virus-treated, non-differentiated controls with comparable cell numbers in knocked down and non-hairpin control cells. SCRAM indicates scramble, non-hairpin control construct. (D). The mRNA levels of CEBPa, PPARg, LPL, leptin, and adipoQ in the shRNA knockdown 3T3-L1 were measured and normalized to housekeeping HPRT1). The adipogenic transcription factors CEBPa and PPARg were lowered by 78%/47% and 45%/16% in the knockdown cells, LPL was lowered by 52%/36%, and adipokine genes leptin and adipoq were lowered by 59%/46% and 55%/32% respectively.
3.8. Adipocyte specific knockout of NF-Y causes lipodystrophy
3.8.1. NFY-KO mice have low body adiposity
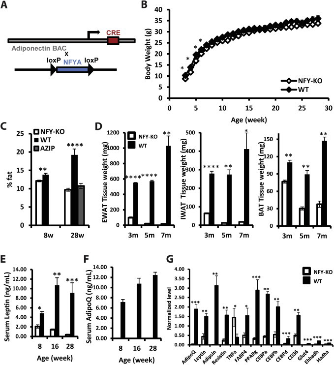
These data suggest that NF-Y might play an important role in adipocyte development in vivo. However a total body knockout of NF-YA is lethal [16]. Thus, to study the function of NF-Y in adipocytes in animals, we generated an adipocyte-specific NF-Y knockout by crossing an Adiponectin-CRE mouse to an NFYA-fl/fl mouse (Figure 4A). (In the following sections, we refer to the Adiponectin-CRE; NFYA-fl/fl mice as NFY-KO and wildtype control NFYA-fl/fl as WT control). The knockout was confirmed by genotyping as well as by performing western blots to assay NFYA protein expression (Figure S2). When fed a chow diet, the NFY-KO and WT had similar body weights beginning at weaning (3 weeks old) up until 28 weeks old (Figure 4B). However, on this diet the NFY-KO mice showed a significantly decreased adiposity as assessed using DEXA (p = 0.002 at 8 weeks). Furthermore, while WT mice showed an age-dependent increase in body adiposity between 8 weeks and 28 weeks old, NFY-KO mice actually showed a progressive loss of body fat, with an adiposity of 9.7% at 28 weeks of age which is comparable to the fat content of lipodystrophic AZIP mice (Figure 4C). The result was confirmed by measuring the weight of individual epididymal, inguinal, and brown adipose tissues at different ages which revealed significantly decreased fat pad weights in NFY-KO mice (Figure 4D). A decreased body fat mass could be a result of extreme leanness or could be a sign of lipodystrophy, a condition in which a pathologic decrease in adipose tissue mass leads to a severer metabolic syndrome with decreased levels of leptin and adiponectin and diabetes, hyperlipidemia and a fatty liver. Constitutional leanness in contrast is associated with low levels of leptin and high levels of adiponectin without signs and symptoms of metabolic disease.
Figure 4.

Generation of an Adipose Tissue Specific NF-Y Knockout. NF-YA adipocyte specific knockout mice, NFY-KO, were generated by crossing Adiponectin-CRE to NFYA-flox/flox mice. CRE-negative NFYA-flox/flox animals are used as WT control (A). The NFY-KO mice (white diamonds) have lower body weight compared to the WT control (black diamonds) from weaning (3 weeks) to 6 weeks, but the difference becomes insignificant afterwards, n = 9 (B). NFY-KO mice (white bars) show significantly reduced body adiposity (total fat mass divided by total body weight) by DEXA scan with an age dependent worsening with a % fat level consistent with lipodytrophy, n = 9 (C). At 28 weeks, NFY-KO mice show 9.7% body adiposity, comparable to the previously published AZIP strain which shows generalized-lipodystrophic mouse model, at 10.7% (grey bar, 7 age matched animals). (D) Gross tissue weight of eWAT, iWAT, and BAT of NFY-KO and WT animals of various ages are shown, n = 9. Consistent with DEXA result, NFY-KO show significantly reduced amount of eWAT and iWAT, while other visceral organs remain comparable sizes (Table S5); BAT is less affected by NF-Y knockout. (E). NFY-KO show lowered levels of serum Leptin with age progressing lowering and (F) non-detectable (ND) level of serum Adiponectin at all age groups measured, n = 9. (G). Gene expression profiling in epididymal adipose tissues of 3-months old mice show significantly decreased levels of adipocyte marker genes (adipokines adipoQ, leptin, adipsin, resistin; adipogenic transcription factor FABP4, PPARg, CEBPs; adipocyte surface marker CD36, and lipid metabolism genes glut4, Ehhadh, Hadha, Ctsk) when expression level is normalized to HPRT1, n = 2 for WT and n = 4 for NFY-KO (G). Inflammatory factor TNFa shows increased expression.
3.8.2. NFY-KO mice have low levels of adipokines and expression of adipocyte markers
Consistent with the possibility that a fat specific knockout of NF-YA can cause lipodystrophy, NFY-KO mice showed a 2-fold decrease of plasma leptin at 8 weeks and a 25 fold decrease in leptin level at 28 weeks with undetectable levels of serum adiponectin at all ages tested (Figure 4D,E). Epididymal adipose tissues were collected from 3 months old mice and mRNA levels of various adipocyte specific genes were measured using qPCR (Figure 4H). Consistent with ELISA results, the mRNA levels of adiponectin (AdipoQ) and leptin, as well as adipsin and resistin RNAs were significantly lowered in NFY-KO mice as were the RNAs for other adipose marker RNAs including FABP4, PPARg, CEBPs, CD36, Enoyl-CoA dehydrogenase (Ehhadh), hydroxyl-CoA dehydrogenase (Hadha) and Glut4. These data showing a general decrease in the expression of a battery of adipocyte specific genes are consistent with the adipogenesis defect observed in 3T3 cells after an NF-Y knockdown.
3.8.3. NFY-KO mice show metabolic complications
The NFY-KO animals also showed an age dependent hyperglycemia and hyperinsulinmia. At 28 weeks old, NFY-KO mice showed 1.5-fold higher blood glucose (p = 0.001) and 10-fold higher insulin levels (p = 0.01) compared to WT. Glucose tolerance tests (GTT) were next performed showing that the NFY-KO had higher blood glucose levels at all of the time points during the 120 min assay (Figure 5B). The NFY-KO mice also showed reduced glucose clearance with an area under curve (AUC) of blood glucose 1.3-fold greater than WT control group (p = 0.007; Figure 5C). During GTT, the NFY-KO mice showed an ∼ 4-fold higher insulin level at 30 min after glucose injection (p = 0.03), suggesting insulin resistance contributed to the reduced glucose clearance (Figure 5D). Finally, the NFY-KO mice had hepatic steatosis with a 2-fold higher of triglyceride content in liver (p = 0.009, Figure 5E).
Figure 5.

Mice with an Adipose Tissue Specific NF-Y Knockout Develop Lipodystrophy. (A). NFY-KO mice develop hyperglycemia (red graph) and hyperinsulinemia (blue graph) that progresses with age, n = 9. At 5 month old, NFY-KO mice show significantly higher increase of blood glucose level. (B) The knockout caused an abnormal glucose tolerance test (GTT) compromised glucose clearance with (C) a significantly increased area under curve (AUC) after IP injection of 1 mg glucose/g body weight given at time 0, n = 16. (D). At 30 min after GTT, NFY-KO animals show 3.5-fold higher insulin level compared to WT, n = 7 (E). The knockout mice had hepatic steatosis with a 2-fold increased triglyceride levels in liver tissue of NFY-KO, n = 9. NFY-KO are indicated by white and WT are indicated by black in each result.
3.9. Lipodystrophy of NF-Y Adi-KO is ameliorated by leptin replacement
Leptin replacement has been shown to markedly improve the metabolic abnormalities of lipodystrophy in animals and humans and a leptin response can be considered a sine que non for this condition. To test the effect of leptin, we treated NFY-KO animals with 350 ng/h of recombinant leptin via osmotic pumps for 14 days (red graph). Control NF-Y KO mice received PBS (black graph). Leptin treatment of 20 week old NFY-KO mice normalized blood glucose at day 10 and day 14 (p = 0.006 and p = 0.05 respectively) compared to control mice (Figure 6A). Leptin treatment lowered insulin level to wildtype levels (wide-type data not shown) (p < 0.01 after day 4, see Figure 6B). Leptin treatment also corrected the glucose tolerance during a GTT with a marked lowering of blood glucose (p = 0.006) and the AUC (P = 0.04) (Figure 6C,D). After 14 days of treatment, the liver triglyceride content of NFY-KO was lowered by 50% (p = 0.002; Figure 6E) and the total wet weight of liver was lowered by 40% (p = 0.001; Figure 6F). Cessation of leptin treatment led to a worsening of glucose tolerance and heaptic steatosis (data not shown).
Figure 6.

Leptin treatment ameliorates lipodystrophy phenotypes in 5-month-old NFY-KO mice. (A). 14 days of 350 ng/h of Leptin treatment via osmotic pump (red graph from day0 to day14 in figure; black graph indicates PBS treated NFY-KO animals) normalizes insulin level and (B) blood glucose in NFY-KO mice. The difference in insulin levels become significant after the initial response to surgery (after day 4) and the blood glucose difference becomes significant after day10 of leptin treatment. (C). The GTT is normalized by Leptin at day14, with smaller AUC (D). Liver tissues harvested from animals sacrificed on day14 showed reduced liver triglyceride content (D left) as well as smaller overall liver weight (D right) after Leptin treatment. The numbers of animals shown are 10 for Leptin treatment and 7 for PBS control and age-matched 5 months old. Liver triglyceride is lowered in animals treated with leptin as measured by biochemical assay (E) and wet weight of liver organ (F), n = 5.
3.10. NF-Y Adi-KO is resistant to high fat diet
We next analyzed the effect of a high fat diet on these animals by feeding NFY-KO and WT mice a 60% fat diet (HFD) starting at 4 weeks old. On this diet NFY-KO mice failed to gain body weight with a statistically different body weight compared to WT mice beginning at 7 weeks of age (p < 0.01 and p < 10−5 after 11 weeks, Figure 7A). Similarly, DEXA measurements for body adiposity after 6 month of HFD showed that while WT showed a marked increase of adiposity of 40%, NFY-KO had an adiposity of 9% which is the same adiposity that is seen when these mice are on a chow diet (p < 10−16; Figure 7B). Consistent with their low adiposity, serum leptin remained low, between 2 and 10 ng/ml, in NFY-KO mice (Figure 7C). The hyperglecemia and hyperinsulinemia were similar in HFD and CHOW fed NFY-KO mice, suggesting that a lack of adipose tissue caused the metabolic complications and that the diet per se did not contribute to the phenotypie of the knockout mice. (Figure 7D).
Figure 7.

NFY-KO mice are resistant to HFD. (A) The average body weight of NFY-KO and WT animals treated with HFD (60% fat) starting from 4 weeks old to 28 weeks old is shown, n = 9. NFY-KO mice remain a lower body weight compared to WT and the difference is significant after 6 weeks old. (B). After 6 months of HFD, the 28 weeks old NFY-KO mice show significantly lowered body adiposity compared to matched WT control mice, n = 9. (C). NFY-KO mice did not show an increase in serum leptin levels compared to WT animals on the high fat diet (D) Blood glucose and insulin levels of various age groups are shown, n = 9. At 28 weeks old hyperinsulinemia and hyperglycemia are present in both NFY-KO and WT mice.
4. Discussion
4.1. NF-Y is the trans-element binds to the cis-element at −16.5 kb of leptin
In this report we set out to analyze the transcriptional mechanisms responsible for the qualitative and quantitative regulation of the expression leptin gene by analyzing the effects of a set of deletions on the expression of a leptin reporter. Analysis of quantitative expression of the leptin gene necessitates that studies be conducted in vivo because cultured adipocytes express orders of magnitude lower amounts of leptin mRNA compared to adipcoytes in vivo [31,32]. We first identified an overlapping set of leptin-luciferase BAC clones which recapitulate qualitative and quantitative leptin gene expression and showed that DNA sequences capable of regulating the leptin gene with fidelity can be found within an interval between −22 kb and +8.8 kb [11,29]. We then used a combination of molecular and computational approaches to show that sequences within a 32 bp sequence 16.5 kb upstream of the leptin transcriptional start site are essential for reporter expression. This was confirmed in studies showing that an internal deletion of this sequence from the −22 to +8.8 kb reporter entirely abrogates the expression of this leptin reporter gene. A computational analysis identified an NF-Y binding site in this 32 bp segment and ChIP using an anti-NFY antibody confirmed that it binds to this site in vivo. A knockdown of NF-YA in vitro and a fat specific ablation of NF-YA in vivo both decreased adipogenesis and leptin gene expression but the decrease in leptin expression appeared to in part be a result of a general effect on adipocyte development rather than an exclusive effect on the leptin gene. Thus animals with a knockout of NF-YA develop a moderately severe lipodystrophy with low leptin levels and a metabolic phenotype that is remediable with leptin therapy. Overall, these data identify a new etiology for lipodystrophy and further suggest that there could be a large number of other causes for this disorder. The data also provide a framework for future studies aimed at identifying the gene regulatory mechanisms that control leptin gene expression.
4.2. There are multiple cis-elements with functional redundancy
Since changes in plasma leptin levels are associated with changes in leptin mRNA per adipocyte and the levels of leptin mRNA per cell are highly correlated with intracellular lipid content [4,6–8], we hypothesized that leptin gene expression responds to changes in the amount of intracellular lipid. To elucidate the mechanism, we first set to map cis-elements controlling leptin gene expression in vivo using a series of BAC transgenic leptin reporter lines that allows us to assay for quantitative as well as qualitative leptin-expression using luciferase imaging [11]. Consistent with a prior report, two nested leptin reporter BAC-clones, −156 kb to +18 kb and −22 kb to +148 kb, and a single BAC-clone of containing their region of overlap, −22 kb to +18 kb, demonstrated that this 40 kb region is necessary and sufficient to recapitulate adipocyte specific leptin expression in vivo [29]. We further showed that the 5'region of this BAC-construct, −22 kb to +8.8 kb, can also confer qualitative and quantitative leptin expression in animals, in contrary to a previous transgenic line of the 762 bp leptin proximal promotor that did not confer adipocyte specific expression [10].
We then identified the trans-element binding to the 32 bp sequence at −16.5 kb. This NF-Y binding site as essential for expression of the reporter because a deletion of this sequence at −16.5 kb (mm9 chr6: 28993820–2899385) completely abolishes luciferase expression from the −22 kb to +8.8 kb reporter line in all transgenic founders. This finding is in contrast to data from a prior publication by Wrann et al. suggesting that a DNA sequences between −5.2 kb and the proximal promoter are responsible for leptin expression in vivo [33]. In this prior report, the authors generated the same −22 kb to +18 kb leptin BAC clone (except for using EGFP as oppose to Luciferase), that we used to recapitulate Leptin expression. They then used a −5.2 kb to +18 kb BAC clone and showed that these sequences can also recapitulate fat specific leptin expression though quantitative expression in ob/ob and fasted mice was not analyzed. The authors thus concluded that the regulatory element controlling fat specific leptin expression must reside within the 5.2 kb 5′ region. However, we have found that there are redundant elements controlling leptin expression including either the 32 bp sequence on the 5'side at −16.5 kb presented here or a 3′ sequences at approximately +14 kb (manuscript in preparation). Either of these 5′ or 3′ sequences is capable of independently conferring fat specific expression of the leptin gene (manuscript in preparation). For example, we find that a BAC clone that extends from −16.4 kb to +8.8 kb does not lead to fat specific expression of a luciferase reporter thus excluding sequences between −5.2 kb and +1 bp as being capable of supporting leptin expression. Thus the reason the BAC extending from −5.2 kb to +18 kb shows fat specific expression is because of sequences at ∼ +14 kb, not sequences between −5.2 kb and the transcription start site. The findings explain our data showing that there is faithful qualitative and quantitative expression of a 5′ reporter extending from −22 kb to +8.8 kb, and that an internal deletion of a 32 bp sequence at −16.7 kb abrogates this expression despite the fact that more proximal promoter elements between −5.2 kb to +1 bp are intact.
4.3. NF-Y binding site is essential for leptin expression
The 32 bp sequence cis-element that we identified is absolutely necessary for leptin expression from a −22 kb to +8.8 kb reporter in wild type mice and we have further shown this sequence includes a binding site for NF-Y in vitro by gel shift and in vivo using ChIP [4,6]. However in addition to reducing leptin expression, a knockdown of NF-Y in vitro and a fat specific knockout in vivo also led to a general effect on adipocyte development. This raises the possibility that NF-Y might play a general role early in adipocyte development and functions later in development to regulate the leptin gene. Indeed, the data are consistent with the possibility that, together with other factors, NF-Y directly contributes to the regulation of leptin gene expression and that the identification of factors interacting with NF-Y could help elucidate the mechanisms controlling leptin expression. A recent study showed that NF-Y knockout in neural cells resulted in progressive neural degenerative disease via accumulation of dysfunctional ER membrane [22]. Recent studies reveal that ER stress occurs in adipocytes in obesity and diabetes [34,35]; this would be a possible mechanism by which NF-Y regulates leptin expression under different metabolic states of adipose tissue. However, NF-Y's general effect on adipose cell development with lower levels of expression of adipocyte specific genes appears to mask a specific effect on the leptin gene.
4.4. NF-Y is important in preadipocytes and other progenitor cells
In vitro, NF-Y is expressed in preadipocytes and its level decreases during adipogenesis. It is thus noteworthy that a knockdown of NF-Y reduces adipocyte differentiation suggesting that it plays a role either to prime pre-adipocytes prior to differentiation or functions early in the process before the point of adipocyte development when it is no longer expressed. Further studies will be needed to distinguish these possible mechanisms. Consistent with the former possibility, NF-Y has been shown to play a role in the proliferation and maintenance of stem cell precursors, although we failed to note any difference in the proliferation or viability of preadipocytes after an NF-Y knockdown [16,18,36].
NF-Y, also known as CBP or CCAAT-binding protein, binds to the most prevalent enhancer sequences in the mammalian genome, CCAAT, and has been shown to be essential for a range of cellular functions including cell cycle, proliferation, and as mentioned stem cell maintenance [15,16,18,19,37]. A whole-body knockout a NF-Y is embryonic lethal due to a failure of cell proliferation during in utero development, and that other pluripotent stem cells such as mesenchymal stem cells and hematopoietic stem cells requires NF-Y to maintain their population [16,18,19,21,37]. In adipocytes, prior studies have only showed that NF-Y can regulate adipocyte specific genes such as adiponectin and fatty acid synthetic pathway in vitro [24,25], suggesting a role in mature adipocytes. Our results suggest that NF-Y also plays a role in pre-adipocyte (and/or an adipocyte stem cell) maintenance and/or commitment to adipogeneis, leading to the development of an age-progressive fat loss by and lowering of serum leptin in NFY-KO mice.
4.5. NFY-KO results in lipodystrophy due to disruption of preadipocytes
Recent studies highlight the importance of NF-Y on stem cell proliferation and maintenance, notably in mesenchymal linages including myoblast and hematopoetic stem cell [18,20,38,39]. Similar to our observation in 3T3-L1 cells where NF-Y expression is reduced during adipogenesis, down-regulation of NF-Y accompanies differentiation in both the hematopoetic and muscle lineage. NFY has also been shown to control tissue specific gene expression by interacting with other cell specific DNA binding proteins. For instance, a study comparing fetal and adult erythrocytes shows that NF-Y differentially recruits activators or repressors to induce or inhibit the gamma-globin gene during development [40]. Biochemical studies also showed that NF-Y displays histone-like DNA binding activities, and can regulate transcription in a non-sequence specific manner [41,42]. Further studies of NF-Y and other factors will be required to dissect how NF-Y controls qualitative and quantitative leptin transcription. One caveat of the in vivo studies is that the adiponetin-CRE line that was used is not expressed until somewhat later in fat cell development [43–45], and thus cannot be used to assess the role of NF-Y at early developmental stages [46]. It is thus interesting that a knockout of a gene in adipocyte precursors under the control of a promoter that is only expressed at later developmental times (the adiponectin promoter) can have a dramatic effect on adipocyte mass with an age-dependent worsening of lipodystrophy between 4 and 28 weeks. One possible explanation is that an NF-Y knockout also has an effect on mature adipocytes that leads to reduced replenishment of adipocytes as they turnover [47]. This would explain the worsening of the lipodystrophy with age compared to the normal trend of mice to gain fat mass as they get older. It has been previously suggested using a model of inducible lipodystrophy mouse models that total pool of adipocytes is finite [48,49]. As such, if there were a defect in adipogenesis and/or a faster turnover of the knockout adipocytes in NFY-KO mice, the adipose tissues would be depleted over time manifesting in a progressive lipodystrophy similar to that which we observed. It should also be noted that when adiponectin-CRE mice are used to generate PPARg and Raptor adipocyte specific knockout mice, the knockout animals are lean, resistant to a high fat diet, but metabolically healthy and do not show signs of lipodystrophy [46,50]. The phenotypic difference between these mouse models and ours suggests that NFY could play a prominent role to specifically control leptin expression, in addition to its more general role in fat cell development. NFY could also play a functional role in preadipocytes, thus a knockout could exacerbate depletion of adipocytes by disruption of the generation and/or maintenance of a preadipocyte pool. This possibility is supported by our observations in 3T3-L1 preadipocytes, as well as other studies where NF-YA was shown to be crucial for cell proliferation and stem cell maintenance [16,18,19,37].
4.6. Progressive fat loss of NFY-KO suggested a depletion of adipocytes
Thus one possible mechanism for the lipodystrophy in NF-Y KO mice could be that there is a population of adipocyte precursors that expresses adiponectin, and that NF-Y ablation in this population compromises the ability of animals to replace adipocytes over time. Indeed, recent studies report expression of late adipogenic genes including FABP4 and adiponectin in a population of preadipocytes in the stromal vascular fraction where adipocyte precursors reside [51,52]. In addition, adiponectin expression can be detected during early development at E14 [53,54]. The possibility that lipodystrophy is a result of gene ablation in preadipocytes is also supported by a previous published lipodystrophy mouse model in FPLD (Dunnigan's familial partial lipodystrophy). The FPLD mouse was generated by expressing a dominant negative form of LMNA, the major component of nuclear lamina, using the aP2 promoter [49]. The FPLD mice showed progressive fat loss and metabolic complication manifesting lipodystrophy in human patient with the same genotype. Further, primary culture isolated from FPLD mice showed impaired adipogenesis in vitro. The FPLD mice and NFY-KO mice are phenotypically similar mouse models in that both are expressed later in development but also develop a more profound defect in adipogenesis than would be expected from an effect only on mature adipocytes.
4.7. c-fos is another gene important for preadipocytes that causes lipodystrophy in human
The importance of the early stages of adipogenesis is also highlighted by data from a patient with congenital generalized lipodystrophy who had a de novo, homozygous point mutation in the promoter of c-fos [55]. In 3T3-L1 cells, c-fos expression peaks at early times during hormone induction, which then modulates expression of other downstream proadipogenic factors during differentiation [56,57]. Genome wide in silico analysis showed co-localization of FOS and NF-Y, but whether this interaction has biological relevance in adipose tissue will require further investigation [58]. The importance of early transcriptional events is also supported by our findings for NF-Y which is also expressed only early in adipogenesis and can cause lipodystrophy in homozygous knockout mice. It is also possible that other mutations in NF-Y can act in a dominant negative manner as it has been shown that a dominant negative form NF-Y suppresses c-jun activity, a transcription factor that is also important for early adipogenesis [56,59,60].
4.8. NFY-KO is a novel lipodystrophy disease model
The finding that a fat specific NF-YA mutation causes lipodystrophy adds another potential etiology for this condition and raises the possibility that mutations in many different transcription factors could lead to its development. Lipodystrophy is a severe metabolic disorder associated with a reduced adipose tissue mass, insulin resistance and diabetes and hepatic steatosis. A fat specific knockout of NF-YA recapitulates these findings and these animals show a marked metabolic improvement with leptin therapy which is a sine que non for the diagnosis of this disorder. This syndrome is unaffected by a high fat diet as NF-YA with a fat specific knockout fail to gain weight when consuming 60% fat and showed a consistent phenotype to the animals fed a chow diet.
4.9. Lipodystrophy is a multifactoral and heterogeneous disease
Several possible mechanisms for the pathologic loss of adipose tissue and lipodystrophy have been identified in both human and mouse models though none have appeared to have a specific role on leptin production. For instance, lipodystrohpy can be caused by an autosomal recessive mutation in AGPAT2, an acyltransferase highly expressed in adipose tissues and important for triglyceride synthesis, which leads to an imbalance in fat storage and lipolysis [61–63]. A dominant mutation of PPARg can cause human lipodystrophy, as the mutant PPARg showed reduced transcriptional activity with a reduced rate of adipogenesis [64,65]. The fld mice (fatty liver dystrophy), a spontaneous form of lipodystrophy in mice, results from a point mutation in lipin-1 [33]. Lipin-1 is a phosphatase that plays a role in triglyceride metabolism and transcriptional co-activation of PPARg during adipogenesis [66]. Both dominant and recessive mutation of LMNA (the aforementioned FPLD mouse) causes lipodystrophy potentially due to its involvement in nuclear lamina that regulates nuclear trafficking and transcriptional activity [49,67]. Further studies will be needed to determine whether NF-YA interacts with any of these or other factors that play a role in adipocyte development and/or that can contribute to the development of lipodystrophy. It should be noted that the lipodystrophy can also be acquired resulting from what appears to be an immune mechanism or more recently in HIV patients on triple therapy that includes protease inhibitors [68]. Lipodystrohy can be the result of defective adipogeneis and/or an increase rate of loss of of mature adipocytes which then secondarily lead to a reduced leptin level. This condition is distinct from leanness, in which adipose tissue mass is reduced in the absence of metabolic disorders. Lipodystrophy is caused by a relative deficiency of leptin. Thus while fat cell transplants from wild type to lipodystrophic mice can correct this condition, transplants of leptin deficient adipose tissue cannot [69]. The fat loss in the NF-Y KO mice while significant is not as severe as it is in other etiologic forms (such as AZIP model) raising the possibility that the NF-Y KO could have a disproportionate effect to decrease leptin production.
4.10. Conclusion
In addition to establishing a role for NF-Y in adipocyte development in vivo and as a potential cause of lipodystrophy, these data also provide a framework for dissecting the regulation of the leptin gene. In unpublished studies we have identified other factors that interact with the leptin gene raising the possibility that leptin is regulated by a transcription complex of which NF-Y is a component, potentially through both sequence specific and non-specific mechanisms. The elucidation of the underlying transcriptional mechanisms by which NF-Y controls leptin gene expression could thus lead to the identification of a lipid sensing mechanism in fat cells that modulates adipocyte function and leptin production in response to changes in adipocyte lipid content.
Conflict of interest
None declared.
Appendix A. Supplementary data
The following is the supplementary data related to this article:
References
- 1.Coll A.P., Farooqi I.S., O'Rahilly S. The hormonal control of food intake. Cell. 2007;129:251–262. doi: 10.1016/j.cell.2007.04.001. [DOI] [PMC free article] [PubMed] [Google Scholar]
- 2.Jequier E. Leptin signaling, adiposity, and energy balance. Annals of the New York Academy of Sciences. 2002;967:379–388. doi: 10.1111/j.1749-6632.2002.tb04293.x. [DOI] [PubMed] [Google Scholar]
- 3.Friedman-Einat M., Camoin L., Faltin Z., Rosenblum C.I., Kaliouta V., Eshdat Y. Serum leptin activity in obese and lean patients. Regulatory Peptides. 2003;111:77–82. doi: 10.1016/s0167-0115(02)00259-8. [DOI] [PubMed] [Google Scholar]
- 4.Maffei M., Halaas J., Ravussin E., Pratley R.E., Lee G.H., Zhang Y. Leptin levels in human and rodent: measurement of plasma leptin and ob RNA in obese and weight-reduced subjects. Nature Medicine. 1995;1:1155–1161. doi: 10.1038/nm1195-1155. [DOI] [PubMed] [Google Scholar]
- 5.Frederich R.C., Hamann A., Anderson S., Lollmann B., Lowell B.B., Flier J.S. Leptin levels reflect body lipid content in mice: evidence for diet-induced resistance to leptin action. Nature Medicine. 1995;1:1311–1314. doi: 10.1038/nm1295-1311. [DOI] [PubMed] [Google Scholar]
- 6.Motyl K.J., Rosen C.J. Understanding leptin-dependent regulation of skeletal homeostasis. Biochimie. 2012;94:2089–2096. doi: 10.1016/j.biochi.2012.04.015. [DOI] [PMC free article] [PubMed] [Google Scholar]
- 7.Marikovsky M., Rosenblum C.I., Faltin Z., Friedman-Einat M. Appearance of leptin in wound fluid as a response to injury. Wound Repair and Regeneration: Official Publication of the Wound Healing Society [and] the European Tissue Repair Society. 2002;10:302–307. doi: 10.1046/j.1524-475x.2002.10505.x. [DOI] [PubMed] [Google Scholar]
- 8.Couillard C., Mauriege P., Imbeault P., Prud'homme D., Nadeau A., Tremblay A. Hyperleptinemia is more closely associated with adipose cell hypertrophy than with adipose tissue hyperplasia. International Journal of Obesity and Related Metabolic Disorders: Journal of the International Association for the Study of Obesity. 2000;24:782–788. doi: 10.1038/sj.ijo.0801227. [DOI] [PubMed] [Google Scholar]
- 9.Hwang C.S., Mandrup S., MacDougald O.A., Geiman D.E., Lane M.D. Transcriptional activation of the mouse obese (ob) gene by CCAAT/enhancer binding protein alpha. Proceedings of the National Academy of Sciences of the United States of America. 1996;93:873–877. doi: 10.1073/pnas.93.2.873. [DOI] [PMC free article] [PubMed] [Google Scholar]
- 10.Chen X.L., Hartzell D.L., McGraw R.A., Hausman G.J., Dean R.G. Analysis of a 762-bp proximal leptin promoter to drive and control regulation of transgene expression of growth hormone receptor in mice. Biochemical and Biophysical Research Communications. 1999;262:187–192. doi: 10.1006/bbrc.1999.1176. [DOI] [PubMed] [Google Scholar]
- 11.Birsoy K., Soukas A., Torrens J., Ceccarini G., Montez J., Maffei M. Cellular program controlling the recovery of adipose tissue mass: an in vivo imaging approach. Proceedings of the National Academy of Sciences of the United States of America. 2008;105:12985–12990. doi: 10.1073/pnas.0805621105. [DOI] [PMC free article] [PubMed] [Google Scholar]
- 12.Brown M.S., Goldstein J.L. A proteolytic pathway that controls the cholesterol content of membranes, cells, and blood. Proceedings of the National Academy of Sciences of the United States of America. 1999;96:11041–11048. doi: 10.1073/pnas.96.20.11041. [DOI] [PMC free article] [PubMed] [Google Scholar]
- 13.Nohturfft A., Yabe D., Goldstein J.L., Brown M.S., Espenshade P.J. Regulated step in cholesterol feedback localized to budding of SCAP from ER membranes. Cell. 2000;102:315–323. doi: 10.1016/s0092-8674(00)00037-4. [DOI] [PubMed] [Google Scholar]
- 14.Wang X.D., Sato R., Brown M.S., Hua X.X., Goldstein J.L. Srebp-1, a membrane-bound transcription factor released by sterol-regulated proteolysis. Cell. 1994;77:53–62. doi: 10.1016/0092-8674(94)90234-8. [DOI] [PubMed] [Google Scholar]
- 15.Mantovani R. The molecular biology of the CCAAT-binding factor NF-Y. Gene. 1999;239:15–27. doi: 10.1016/s0378-1119(99)00368-6. [DOI] [PubMed] [Google Scholar]
- 16.Bhattacharya A., Deng J.M., Zhang Z., Behringer R., de Crombrugghe B., Maity S.N. The B subunit of the CCAAT box binding transcription factor complex (CBF/NF-Y) is essential for early mouse development and cell proliferation. Cancer Research. 2003;63:8167–8172. [PubMed] [Google Scholar]
- 17.Goeman F., Manni I., Artuso S., Ramachandran B., Toietta G., Bossi G. Molecular imaging of nuclear factor-Y transcriptional activity maps proliferation sites in live animals. Molecular Biology of the Cell. 2012;23:1467–1474. doi: 10.1091/mbc.E12-01-0039. [DOI] [PMC free article] [PubMed] [Google Scholar]
- 18.Bungartz G., Land H., Scadden D.T., Emerson S.G. NF-Y is necessary for hematopoietic stem cell proliferation and survival. Blood. 2012;119:1380–1389. doi: 10.1182/blood-2011-06-359406. [DOI] [PMC free article] [PubMed] [Google Scholar]
- 19.Zhu J., Zhang Y., Joe G.J., Pompetti R., Emerson S.G. NF-Ya activates multiple hematopoietic stem cell (HSC) regulatory genes and promotes HSC self-renewal. Proceedings of the National Academy of Sciences of the United States of America. 2005;102:11728–11733. doi: 10.1073/pnas.0503405102. [DOI] [PMC free article] [PubMed] [Google Scholar]
- 20.Gurtner A., Manni I., Fuschi P., Mantovani R., Guadagni F., Sacchi A. Requirement for down-regulation of the CCAAT-binding activity of the NF-Y transcription factor during skeletal muscle differentiation. Molecular Biology of the Cell. 2003;14:2706–2715. doi: 10.1091/mbc.E02-09-0600. [DOI] [PMC free article] [PubMed] [Google Scholar]
- 21.Tohnai G., Adachi H., Katsuno M., Doi H., Matsumoto S., Kondo N. Paeoniflorin eliminates a mutant AR via NF-YA-dependent proteolysis in spinal and bulbar muscular atrophy. Human Molecular Genetics. 2014;23:3552–3565. doi: 10.1093/hmg/ddu066. [DOI] [PubMed] [Google Scholar]
- 22.Yamanaka T., Tosaki A., Kurosawa M., Matsumoto G., Koike M., Uchiyama Y. NF-Y inactivation causes atypical neurodegeneration characterized by ubiquitin and p62 accumulation and endoplasmic reticulum disorganization. Nature Communications. 2014;5:3354. doi: 10.1038/ncomms4354. [DOI] [PubMed] [Google Scholar]
- 23.Ly L.L., Yoshida H., Yamaguchi M. Nuclear transcription factor Y and its roles in cellular processes related to human disease. American Journal of Cancer Research. 2013;3:339–346. [PMC free article] [PubMed] [Google Scholar]
- 24.Park S.K., Oh S.Y., Lee M.Y., Yoon S., Kim K.S., Kim J.W. CCAAT/enhancer binding protein and nuclear factor-Y regulate adiponectin gene expression in adipose tissue. Diabetes. 2004;53:2757–2766. doi: 10.2337/diabetes.53.11.2757. [DOI] [PubMed] [Google Scholar]
- 25.Reed B.D., Charos A.E., Szekely A.M., Weissman S.M., Snyder M. Genome-wide occupancy of SREBP1 and its partners NFY and SP1 reveals novel functional roles and combinatorial regulation of distinct classes of genes. Plos Genetics. 2008;4:e1000133. doi: 10.1371/journal.pgen.1000133. [DOI] [PMC free article] [PubMed] [Google Scholar]
- 26.Gong S., Zheng C., Doughty M.L., Losos K., Didkovsky N., Schambra U.B. A gene expression atlas of the central nervous system based on bacterial artificial chromosomes. Nature. 2003;425:917–925. doi: 10.1038/nature02033. [DOI] [PubMed] [Google Scholar]
- 27.Nagy A. 3rd ed. Cold Spring Harbor Laboratory Press; Cold Spring Harbor, N.Y: 2003. Manipulating the mouse embryo: a laboratory manual. [Google Scholar]
- 28.Zebisch K., Voigt V., Wabitsch M., Brandsch M. Protocol for effective differentiation of 3T3-L1 cells to adipocytes. Analytical Biochemistry. 2012;425:88–90. doi: 10.1016/j.ab.2012.03.005. [DOI] [PubMed] [Google Scholar]
- 29.Wrann C.D., Eguchi J., Bozec A., Xu Z., Mikkelsen T., Gimble J. FOSL2 promotes leptin gene expression in human and mouse adipocytes. The Journal of Clinical Investigation. 2012;122:1010–1021. doi: 10.1172/JCI58431. [DOI] [PMC free article] [PubMed] [Google Scholar]
- 30.Rosenbaum M., Murphy E.M., Heymsfield S.B., Matthews D.E., Leibel R.L. Low dose leptin administration reverses effects of sustained weight-reduction on energy expenditure and circulating concentrations of thyroid hormones. The Journal of Clinical Endocrinology & Metabolism. 2002;87:2391–2394. doi: 10.1210/jcem.87.5.8628. [DOI] [PubMed] [Google Scholar]
- 31.Mandrup S., Loftus T.M., MacDougald O.A., Kuhajda F.P., Lane M.D. Obese gene expression at in vivo levels by fat pads derived from sc implanted 3T3-F442A preadipocytes. Proceedings of the National Academy of Sciences of the United States of America. 1997;94:4300–4305. doi: 10.1073/pnas.94.9.4300. [DOI] [PMC free article] [PubMed] [Google Scholar]
- 32.Macdougald O.A., Hwang C.S., Fan H.Y., Lane M.D. Regulated expression of the obese gene-product (Leptin) in white adipose-tissue and 3t3-L1 adipocytes. Proceedings of the National Academy of Sciences of the United States of America. 1995;92:9034–9037. doi: 10.1073/pnas.92.20.9034. [DOI] [PMC free article] [PubMed] [Google Scholar]
- 33.Peterfy M., Phan J., Xu P., Reue K. Lipodystrophy in the fld mouse results from mutation of a new gene encoding a nuclear protein, lipin. Nat Genetics. 2001;27:121–124. doi: 10.1038/83685. [DOI] [PubMed] [Google Scholar]
- 34.Ozcan U., Cao Q., Yilmaz E., Lee A.H., Iwakoshi N.N., Ozdelen E. Endoplasmic reticulum stress links obesity, insulin action, and type 2 diabetes. Science. 2004;306:457–461. doi: 10.1126/science.1103160. [DOI] [PubMed] [Google Scholar]
- 35.Gregor M.F., Hotamisligil G.S. Thematic review series: adipocyte biology. Adipocyte stress: the endoplasmic reticulum and metabolic disease. The Journal of Lipid Research. 2007;48:1905–1914. doi: 10.1194/jlr.R700007-JLR200. [DOI] [PubMed] [Google Scholar]
- 36.Benatti P., Basile V., Merico D., Fantoni L.I., Tagliafico E., Imbriano C. A balance between NF-Y and p53 governs the pro- and anti-apoptotic transcriptional response. Nucleic Acids Research. 2008;36:1415–1428. doi: 10.1093/nar/gkm1046. [DOI] [PMC free article] [PubMed] [Google Scholar]
- 37.Dolfini D., Minuzzo M., Pavesi G., Mantovani R. The short isoform of NF-YA belongs to the embryonic stem cell transcription factor circuitry. Stem Cells. 2012;30:2450–2459. doi: 10.1002/stem.1232. [DOI] [PubMed] [Google Scholar]
- 38.Farina A., Manni I., Fontemaggi G., Tiainen M., Cenciarelli C., Bellorini M. Down-regulation of cyclin B1 gene transcription in terminally differentiated skeletal muscle cells is associated with loss of functional CCAAT-binding NF-Y complex. Oncogene. 1999;18:2818–2827. doi: 10.1038/sj.onc.1202472. [DOI] [PubMed] [Google Scholar]
- 39.Gurtner A., Fuschi P., Magi F., Colussi C., Gaetano C., Dobbelstein M. NF-Y dependent epigenetic modifications discriminate between proliferating and postmitotic tissue. PLoS One. 2008;3:e2047. doi: 10.1371/journal.pone.0002047. [DOI] [PMC free article] [PubMed] [Google Scholar]
- 40.Zhu X.G., Wang Y.C., Pi W.H., Liu H., Wickrema A., Tuan D. NF-Y recruits both transcription activator and repressor to modulate tissue- and developmental stage-specific expression of human gamma-globin gene. PLoS One. 2012:7. doi: 10.1371/journal.pone.0047175. [DOI] [PMC free article] [PubMed] [Google Scholar]
- 41.Nardini M., Gnesutta N., Donati G., Gatta R., Forni C., Fossati A. Sequence-specific transcription factor NF-Y displays histone-like DNA binding and H2B-like ubiquitination. Cell. 2013;152:132–143. doi: 10.1016/j.cell.2012.11.047. [DOI] [PubMed] [Google Scholar]
- 42.Oldfield A.J., Yang P., Conway A.E., Cinghu S., Freudenberg J.M., Yellaboina S. Histone-fold domain protein NF-Y promotes chromatin accessibility for cell type-specific master transcription factors. Molecular Cell. 2014;55:708–722. doi: 10.1016/j.molcel.2014.07.005. [DOI] [PMC free article] [PubMed] [Google Scholar]
- 43.Eguchi J., Wang X., Yu S., Kershaw E.E., Chiu P.C., Dushay J. Transcriptional control of adipose lipid handling by IRF4. Cell Metabolism. 2011;13:249–259. doi: 10.1016/j.cmet.2011.02.005. [DOI] [PMC free article] [PubMed] [Google Scholar]
- 44.Wang Z.V., Deng Y., Wang Q.A., Sun K., Scherer P.E. Identification and characterization of a promoter cassette conferring adipocyte-specific gene expression. Endocrinology. 2010;151:2933–2939. doi: 10.1210/en.2010-0136. [DOI] [PMC free article] [PubMed] [Google Scholar]
- 45.Lee K.Y., Russell S.J., Ussar S., Boucher J., Vernochet C., Mori M.A. Lessons on conditional gene targeting in mouse adipose tissue. Diabetes. 2013;62:864–874. doi: 10.2337/db12-1089. [DOI] [PMC free article] [PubMed] [Google Scholar]
- 46.Jones J.R., Barrick C., Kim K.A., Lindner J., Blondeau B., Fujimoto Y. Deletion of PPARgamma in adipose tissues of mice protects against high fat diet-induced obesity and insulin resistance. Proceedings of the National Academy of Sciences of the United States of America. 2005;102:6207–6212. doi: 10.1073/pnas.0306743102. [DOI] [PMC free article] [PubMed] [Google Scholar]
- 47.Arner P., Spalding K.L. Fat cell turnover in humans. Biochemical and Biophysical Research Communications. 2010;396:101–104. doi: 10.1016/j.bbrc.2010.02.165. [DOI] [PubMed] [Google Scholar]
- 48.Pajvani U.B., Trujillo M.E., Combs T.P., Iyengar P., Jelicks L., Roth K.A. Fat apoptosis through targeted activation of caspase 8: a new mouse model of inducible and reversible lipoatrophy. Nature Medicine. 2005;11:797–803. doi: 10.1038/nm1262. [DOI] [PubMed] [Google Scholar]
- 49.Wojtanik K.M., Edgemon K., Viswanadha S., Lindsey B., Haluzik M., Chen W.P. The role of LMNA in adipose: a novel mouse model of lipodystrophy based on the Dunnigan-type familial partial lipodystrophy mutation. The Journal of Lipid Research. 2009;50:1068–1079. doi: 10.1194/jlr.M800491-JLR200. [DOI] [PMC free article] [PubMed] [Google Scholar]
- 50.Polak P., Cybulski N., Feige J.N., Auwerx J., Ruegg M.A., Hall M.N. Adipose-specific knockout of raptor results in lean mice with enhanced mitochondrial respiration. Cell Metabolism. 2008;8:399–410. doi: 10.1016/j.cmet.2008.09.003. [DOI] [PubMed] [Google Scholar]
- 51.Shan T., Liu W., Kuang S. Fatty acid binding protein 4 expression marks a population of adipocyte progenitors in white and brown adipose tissues. FASEB Journal. 2013;27:277–287. doi: 10.1096/fj.12-211516. [DOI] [PMC free article] [PubMed] [Google Scholar]
- 52.Berry R., Rodeheffer M.S. Characterization of the adipocyte cellular lineage in vivo. Nature Cell Biology. 2013;15:302–308. doi: 10.1038/ncb2696. [DOI] [PMC free article] [PubMed] [Google Scholar]
- 53.Wang Q.A., Tao C., Gupta R.K., Scherer P.E. Tracking adipogenesis during white adipose tissue development, expansion and regeneration. Nat Medicine. 2013;19:1338–1344. doi: 10.1038/nm.3324. [DOI] [PMC free article] [PubMed] [Google Scholar]
- 54.Birsoy K., Berry R., Wang T., Ceyhan O., Tavazoie S., Friedman J.M. Analysis of gene networks in white adipose tissue development reveals a role for ETS2 in adipogenesis. Development. 2011;138:4709–4719. doi: 10.1242/dev.067710. [DOI] [PMC free article] [PubMed] [Google Scholar]
- 55.Knebel B., Kotzka J., Lehr S., Hartwig S., Avci H., Jacob S. A mutation in the c-Fos gene associated with congenital generalized lipodystrophy. Orphanet Journal of Rare Diseases. 2013;8 doi: 10.1186/1750-1172-8-119. [DOI] [PMC free article] [PubMed] [Google Scholar]
- 56.Rangwala S.M., Lazar M.A. Transcriptional control of adipogenesis. Annual Review of Nutrition. 2000;20:535–559. doi: 10.1146/annurev.nutr.20.1.535. [DOI] [PubMed] [Google Scholar]
- 57.Distel R.J., Ro H.S., Rosen B.S., Groves D.L., Spiegelman B.M. Nucleoprotein complexes that regulate gene-expression in adipocyte differentiation – direct participation of c-fos. Cell. 1987;49:835–844. doi: 10.1016/0092-8674(87)90621-0. [DOI] [PubMed] [Google Scholar]
- 58.Fleming J.D., Pavesi G., Benatti P., Imbriano C., Mantovani R., Struhl K. NF-Y coassociates with FOS at promoters, enhancers, repetitive elements, and inactive chromatin regions, and is stereo-positioned with growth-controlling transcription factors. Genome Research. 2013;23:1195–1209. doi: 10.1101/gr.148080.112. [DOI] [PMC free article] [PubMed] [Google Scholar]
- 59.Nabokina S.M., Valle J.E., Said H.M. Characterization of the human mitochondrial thiamine pyrophosphate transporter SLC25A19 minimal promoter: a role for NF-Y in regulating basal transcription. Gene. 2013;528:248–255. doi: 10.1016/j.gene.2013.06.073. [DOI] [PMC free article] [PubMed] [Google Scholar]
- 60.Tiwari V.K., Stadler M.B., Wirbelauer C., Paro R., Schubeler D., Beisel C. A chromatin-modifying function of JNK during stem cell differentiation. Nat Genetics. 2012;44:94–100. doi: 10.1038/ng.1036. [DOI] [PubMed] [Google Scholar]
- 61.Luckman S.M., Rosenzweig I., Dickson S.L. Activation of arcuate nucleus neurons by systemic administration of leptin and growth hormone-releasing peptide-6 in normal and fasted rats. Neuroendocrinology. 1999;70:93–100. doi: 10.1159/000054463. [DOI] [PubMed] [Google Scholar]
- 62.Rosenblum C.I., Tota M., Cully D., Smith T., Collum R., Qureshi S. Functional STAT 1 and 3 signaling by the leptin receptor (OB-R); reduced expression of the rat fatty leptin receptor in transfected cells. Endocrinology. 1996;137:5178–5181. doi: 10.1210/endo.137.11.8895396. [DOI] [PubMed] [Google Scholar]
- 63.Rosenblum C.I., Vongs A., Tota M.R., Varnerin J.P., Frazier E., Cully D.F. A rapid, quantitative functional assay for measuring leptin. Molecular and Cellular Endocrinology. 1998;143:117–123. doi: 10.1016/s0303-7207(98)00129-4. [DOI] [PubMed] [Google Scholar]
- 64.Rosenbaum M., Nicolson M., Hirsch J., Heymsfield S.B., Gallagher D., Chu F. Effects of gender, body composition, and menopause on plasma concentrations of leptin. The Journal of Clinical Endocrinology & Metabolism. 1996;81:3424–3427. doi: 10.1210/jcem.81.9.8784109. [DOI] [PubMed] [Google Scholar]
- 65.Zhang H.T., Zhang D., Zha Z.G., Hu C.D. Transcriptional activation of PRMT5 by NF-Y is required for cell growth and negatively regulated by the PKC/c-Fos signaling in prostate cancer cells. Biochimica et Biophysica Acta. 2014;1839:1330–1340. doi: 10.1016/j.bbagrm.2014.09.015. [DOI] [PMC free article] [PubMed] [Google Scholar]
- 66.Reue K., Dwyer J.R. Lipin proteins and metabolic homeostasis. The Journal of Lipid Research. 2009;50(Suppl:S109–14) doi: 10.1194/jlr.R800052-JLR200. [DOI] [PMC free article] [PubMed] [Google Scholar]
- 67.Schmidt H.H.J., Genschel J., Baier P., Schmidt M., Ockenga J., Tietge U.J.F. Dyslipemia in familial partial lipodystrophy caused by an R482W mutation in the LMNA gene. The Journal of Clinical Endocrinology & Metabolism. 2001;86:2289–2295. doi: 10.1210/jcem.86.5.7500. [DOI] [PubMed] [Google Scholar]
- 68.Schott M., Scherbaum W.A., Bornstein S.R. Acquired and inherited lipodystrophies. The New England Journal of Medicine. 2004;351:103–104. author reply -4. [PubMed] [Google Scholar]
- 69.Tran T.T., Kahn C.R. Transplantation of adipose tissue and stem cells: role in metabolism and disease. Nature Reviews Endocrinology. 2010;6:195–213. doi: 10.1038/nrendo.2010.20. [DOI] [PMC free article] [PubMed] [Google Scholar]
Associated Data
This section collects any data citations, data availability statements, or supplementary materials included in this article.
