Abstract
Background
Glioblastoma multiforme (GBM) is the most common primary central nervous system neoplasm in adults. Radioactive 125I seed implantation has been widely applied in the treatment of cancers. Moreover, previous clinical trials have confirmed that 125I seeds treatment was an effective therapy in GBM. We sought to investigate the effect of 125I seed on GBM cell growth and Epithelial-mesenchymal transition (EMT).
Methods
Cells were exposed to irradiation at different doses. Colony-formation assay, EdU assay, cell cycle analysis, and TUNEL assay were preformed to investigate the radiation sensitivity. The effects of 125I seeds irradiation on EMT were measured by transwell, Boyden and wound-healing assays. The levels of reactive oxygen species (ROS) were measured by DCF-DA assay. Moreover, the radiation sensitivity and EMT were investigated with or without pretreatment with glutathione. Additionally, nude mice with tumors were measured after treated with radiation.
Results
Radioactive 125I seeds are more effective than X-ray irradiation in inhibiting GBM cell growth. Moreover, EMT was effectively inhibited by 125I seed irradiation. A mechanism study indicated that GBM cell growth and EMT inhibition were induced by 125I seeds with the involvement of a ROS-mediated signaling pathway.
Conclusions
Radioactive 125I seeds exhibit novel anticancer activity via a ROS-mediated signaling pathway. These findings have clinical implications for the treatment of patients with GBM by 125I seeds.
Keywords: Irradiation, Radioactive 125I seeds, Glioblastoma multiforme, Epithelial-mesenchymal transition
Background
Glioblastoma multiforme (GBM) is the most common and lethal type of primary central nervous system neoplasm in adults [1]. Unlike most other tumors that metastasize to distant organs, malignant glioma very rarely metastasizes outside the central nervous system. In this sense, GBM may be regarded as a “local” tumor [2]. In GBM, standard treatment involves maximal resection followed by concomitant and adjuvant chemoradiotherapy with temozolomide. Even with this comprehensive treatment strategy, outcomes for patients with this malignancy remain very poor. Thus, in order to improve the current therapeutic regimens, it is important to explore effective new modalities for GBM patients. Radioactive 125I seed implantation has been widely applied in the treatment of cancers [3–6]. It has been shown to be an effective adjuvant therapy in recurrent GBM [7, 8] and Low-grade (WHO grades I and II) gliomas (LGGs) [9, 10]. Furthermore, several studies have shown that 125I seed irradiation directly causes more cell death by comparing with 60CO-γ or X-ray irradiation [11–14]. However, few studies of the biological effects of 125I seed irradiation on GBM cells are available.
Epithelial–mesenchymal transition (EMT) is a key developmental program that is often activated during cancer invasion and metastasis [15]. Cells that have undergone EMT are resistant to many of the chemotherapeutic and adjuvant drugs that are used to treat epithelial tumors, and may therefore drive tumor recurrence [16, 17]. For the lack of E-cadherin expression in GBM cells suggesting a non-classic EMT, only very few recent reports described an EMT phenomenon in GBMs and its association with the poor prognostic mesenchymal subgroup of GBMs [18]. Reactive oxygen species (ROS) play an important role in cellular metabolism and cancer therapy [19, 20]. The absorption of ionizing radiation by living cells can act indirectly through radiolysis of water, thereby generating ROS [21]. Moreover, in the past few years, nuclear DNA damage-sensing mechanisms activated by ionizing radiation have been identified, including ataxia-telangiectasia mutated (ATM)/ATM-and Rad3-related (ATR) and the DNA-dependent protein kinase [22, 23].
Therefore, in this study, we evaluated the effect of radioactive 125I seeds on GBM cell growth and EMT. The results showed that radioactive 125I seeds were more effective than X-ray irradiation in inhibiting GBM cell growth. Moreover, EMT in GBM cells was effectively inhibited by 125I seed irradiation. A mechanism study indicated that GBM cell growth and EMT were inhibited by 125I seeds with the involvement of a ROS-mediated signaling pathway. Pretreatment of cells with glutathione (GSH) significantly blocked 125I seed irradiation-induced inhibition of cell migration and growth by recovering the expression levels of ROS. Meanwhile, the results of an in vivo study confirmed that 125I seed irradiation inhibits tumor growth and EMT via a ROS-mediated signaling pathway. Taken together, these results suggest that radioactive 125I seeds exhibit novel anticancer activity via a ROS-mediated signaling pathway. These findings have clinical implications for the treatment of patients with GBM by 125I seeds.
Methods
Cell culture and reagents
U251 and U87 human GBM cell lines were available at the Cancer Institute of Southern Medical University (Guangzhou, China) and were originally purchased from the American Type Culture Collection (ATCC). Cells were maintained in Dulbecco’s Modified of Eagle Medium (DMEM) supplemented with 10% fetal bovine serum (FBS) and antibiotics (100 IU/ml penicillin and 100 mg/ml streptomycin) at 37°C under a humidified atmosphere of 95% air and 5% CO2. To investigate the effect of ROS on migration, 5 mM GSH (Sigma-Aldrich, MO, USA) was added 2 hours before irradiation.
Treatment of GBM cells with 125I seeds and X-ray irradiation
125I seeds were obtained from Beijing Atom and High Technique Industries Inc. (Beijing, China). The in vitro irradiation was carried out as previously described [13]. The absorbed doses were calculated as follows: 44, 92, 144, and 204 hours were required for doses of 2, 4, 6, and 8 Gy, respectively [14]. X-ray irradiation with a clinically calibrated irradiation field of 10 × 10 cm was performed at the Department of Radiotherapy, Armed Police Corps Hospital of Guangdong Province, using the Elekta precise treatment system (Stockholm, Sweden).
Colony-formation and thiazolyl blue tetrazolium bromide (MTT) assay
According to a previous study, the plating efficiency (PE) of unirradiated controls was calculated using the following formula: number of colonies/number of seeded cells × 100%. U87 and U251 cells were exposed to radiation and then seeded using a cell-dilution assay. Surviving fractions (SFs) were calculated as following formula: SF = number of colonies/number of seeded cells × PE. The dose–survival curve was fitted based on the single-hit multi-target theory formula: SF =1 - (1 - eD/D0) N; logN = Dq/D0. Cell viability was determined by MTT assay as previously described [24].
Annexin V-PI apoptosis and Caspase-3 activity assay
Cells in exponential growth were irradiated and harvested 24 hours after irradiation. Then cells were assessed according to the protocol of the Alexa Fluor® 488 annexin V/Dead Cell Apoptosis kit (Invitrogen, CA, USA). For caspase-3 activity, cells incubated 48 hours after irradiation at different doses were lysed with lysis buffer (100 μl per 2 × 106 cells) for 15 minutes on ice following washing with D-Hank’s medium. Then cell extracts mixed with Ac-DEVD-pNA substrate were incubated at 37°C for 2 hours. The values measured by colorimetric measurement of p-nitroanilide product at 405 nm were normalized to untreated controls allowing determination of the fold change in caspase-3 activity.
Cell cycle measured by flow cytometry
Cells in exponential growth were irradiated and harvested 24 hours after irradiation. Then they were washed with cold phosphate-buffered saline (PBS) and fixed overnight in cold 70% ethanol. Fixed cells washed with PBS were resuspended in 100 μl RNaseA (250 μg/ml), incubated for 30 minutes at 37°C. Then, 50 μg/ml PI was added and incubated at room temperature in the dark for 30 minutes followed by PI-detection with BD FACSCAria™ (BD Biosciences, CA, USA).
Analysis of apoptosis by terminal deoxynucleotidyl transferase (TdT)-mediated dUTP-digoxigenin nick-end labeling (TUNEL) assay
We applied a TUNEL assay according to the manufacturer’s instructions (Beyotime Institute of Biotechnology, Jiangsu, China) to evaluate the apoptotic response in tumor cells. Briefly, cells cultured on chamber slides were fixed with 3.7% formaldehyde and permeabilized with 0.1% Triton X-100 in PBS. Then, the cells were incubated with TUNEL reaction mixture for 1 hour and cell nuclei were stained with 4′, 6-diamino-2-phenylindole (DAPI; Invitrogen). The cells were then washed with PBS and examined.
Transwell and Boyden chamber assays
Cells (106 cells/100 μl) in serum-free DMEM were added to the upper chamber and 500 μl of the DMEM with 10% FBS was added to the lower chamber with permeable supports (Corning, NY, USA). Then, cells on the upper surface which were incubated for 24 hours at 37°C were removed using a cotton-tipped applicator. Finally, cells on the lower surface of the filter were stained with crystal violet to calculate the average number of migrated cells [25].
Wound-healing assay
Cells exposed to irradiation at a dose of 4 Gy were scraped with a conventional 10 μl micropipette tip across the monolayer. The distance between the wound edges was measured immediately and again 24 hours later. The total distance migrated by wounded U251 and U87 cells was evaluated using Adobe Photoshop and is expressed as a percentage of the initial wound distance.
Immunofluorescence assay
Cells seeded on slides were fixed in 4% paraformaldehyde and permeabilized in 0.5% Triton X-100. Primary antibody (1:200; Santa Cruz Biotechnology, CA, USA) and Alexa Fluor 488-conguated secondary antibody (1:500; Invitrogen) were used to detect the location and expression of E-cadherin and vimentin. The cell nuclei were stained with DAPI. Finally, the images were recorded by fluorescence microscopy with a Nikon eclipse 80i microscope.
Detection of ROS in intracellular
For intracellular ROS analysis, cells were loaded with 10 μM DCF-DA (Sigma-Aldrich), incubated at 37°C for 30 minutes, and immediately analyzed by microscope and flow cytometry (BD Biosciences).
Western blotting analysis
Cells and tissues were lysed in RIPA buffer. Tumors were ground in liquid nitrogen and lysed. Protein concentration was determined using the BCA Kit (Beyotime Institute of Biotechnology). Proteins were mixed with loading buffer and heated at 70°C for 10 minutes on sodium dodecyl sulfate (SDS)-polyacrylamide gels at 30 μg per lane. The proteins were transferred to polyvinylidene fluoride (PVDF, Millipore, MA, USA) after electrophoresis. Membranes were blocked for 2 hours in 5% BSA and incubated overnight at 4°C with antibodies against γ-H2AX, ATM, ATR, Chk1, cell-cycle controller-2 (Cdc2), E-cadherin, vimentin, caspase-3, and caveolin-1 (Cav-1). The blots were then incubated with HRP-conjugated secondary antibody (1:1000; Santa Cruz Biotechnology). Finally, bands were visualized by enhanced chemiluminescence (Thermo Scientific Pierce, IL, USA).
In vivoexperiments
Female BALB/c nude mice (age 4–5 weeks) were purchased from the Model Animal Research Center of Nanjing University (Nanjing, China). This study was approved by the ethics committee of Southern Medical University. Animals were injected subcutaneously (s.c.) with U251 cells into the right hind limb (5 × 106 cells/100 μl). Two weeks later, mice whose tumor volumes had reached approximately 200 mm3 were randomly divided into three groups with 4 mice in every group. The three groups were: (1) irradiation at 20 Gy (2 Gy/day × 10 F, 5 fractions/week for X-ray irradiation); (2) implanted with 125I seeds at a total dose of 20 Gy, the number of which calculated by the treatment planning system (TPS) (RT-RSI, Beijing Atom and High Technique Industries Inc., Beijing, China); and (3) untreated group. The dimensions of xenograft nodules were callipered every 3 days for 2 successive weeks. The animals were euthanized day 15 after treatment. Finally, immunohistochemistry (IHC) and western blotting for E-cadherin and vimentin were performed in xenograft tumor samples.
Statistical analysis
Statistical analysis was performed with the SPSS statistical package (v15.0). In vitro experiments were usually performed in triplicate and repeated three times. The data are presented as mean ± standard deviation (SD). Statistical differences among groups were examined using one-way analysis of variance (ANOVA), with p values of less than 0.05 considered statistically significant. Multiple comparisons of the means were done by the least significance difference (LSD) test.
Results
Radioactive 125I seeds are more effective than X-ray in inhibiting GBM cell growth
In this study, the effects of irradiation on the growth of GBM cells were measured by colony-formation, MTT, and apoptosis assay. The results showed that the colony-formation ability was significantly reduced by irradiation in a dose-dependent manner (Figure 1A). The SFs of cells exposed to 125I seed irradiation were significantly lower than that of cells exposed to X-ray irradiation at the same doses, both in U251 and U87 cells. Based on the dose-survival curve fitted with the single-hit multi-target theory formula, the D0 and Dq of 125I seeds and X-ray were 1.703 versus 0.722 and 19.245 versus 5.736 in U87. Moreover, the MTT assay also confirmed that the viability of cells exposed to 125I seeds was lower than that of cells exposed to X-ray irradiation (Figure 1B), especially at a dose of 4 Gy; the SF decreased from 77.63% to 47.57% in U251 cells and from 84.42% to 61.69% in U87 cells. Finally, cell proliferation was measured and the results indicated that the cell proliferation of U251 and U87 was significantly inhibited by irradiation in a dose-dependent manner. However, compared with the X-ray group, the cell proliferation was significantly inhibited by 125I seeds at the same doses (Figure 1C). Taken together, these assays indicate that GBM cells are more sensitive to 125I seed irradiation than to X-ray irradiation.
Figure 1.

Glioblastoma multiforme (GBM) cells are more radiosensitive to 125 I seed irradiation than X-ray. (A) Representative pictures of the colony-formation ability of U251 (upper panel) and U87 (lower panel) cells exposed to 125I seed and X-ray at various doses for 14 days. The survival fraction of the colony-formation assay was fitted by the single-hit multi-target theory formula. (B) The cell viability of U251 (left panel) and U87 (right panel) cells treated with irradiation was examined by MTT assay. (C) Proliferation of U251 (upper panel) and U87 (lower panel) cells was measured by EdU assay. Significant differences between the 125I seed and X-ray groups under the same dose are indicated by *P <0.05 and **P < 0.01.
An annexin V– PI apoptosis assay was performed to examine the effect of 125I seed irradiation on cell death. The results showed that apoptotic cell death was markedly induced by X-ray and 125I seed irradiation in a dose-dependent manner. After X-ray irradiation, apoptosis significantly increased in GBM cells. However, compared with X-ray irradiation, 125I seed irradiation led to a higher percentage of apoptosis under the same doses. For example, the apoptotic rate after 125I seed irradiation at a dose of 4 Gy increased from 2.12% (control) to 15.21% in U251 cells and to 14.26% in U87 cells (Figure 2A and B). We further investigated whether the observed irradiation-induced apoptosis was related to caspase-3. As expected, the results showed that caspase-3 activity increased after irradiation, with 125I seed irradiation exhibiting a greater effect on caspase-3 activity compared with X-ray (Figure 2C). To gain a better understanding of the apoptosis induced by the ionizing irradiation, DNA distribution histograms of GBM cells were acquired. The results indicated that dose-dependent increases in the G2/M cell population were observed in cells exposed to X-ray and 125I seed irradiation, without significant differences in the S and G0/G1 phases (Figure 2D). As we know, TUNEL-positive cells showed typical apoptosis. The results of our study indicate that the number of TUNEL-positive cells was significantly increased with 125I seed irradiation as compared with X-ray irradiation at the same doses (Figure 2E). With irradiation at a dose of 4 Gy, the percentage of apoptotic cells increased to 19.18% with 125I seed treatment, compared with 12.32% with X-ray. The enzyme poly-ADP-ribosepolymerase (PARP), the expression of which is triggered by DNA-strand breaks, acts as a substrate for caspases. In cells undergoing apoptosis, it is cleaved by caspase-3 during the degradation of cellular DNA, thus preventing DNA damage repair. It is therefore critical for the repair of some DNA lesions [26, 27]. Historically, mitotic entry and exit were thought to be a direct consequence of Cdc2 activation and inactivation, respectively [28]. Therefore, PARP, caspase-3, and Cdc2 in U251 were measured by western blotting to further confirm the apoptosis and G2/M arrest induced by 125I seeds. As expected, treatment of cells with 125I seeds caused obvious apoptosis and G2/M arrest in a dose-dependent manner, as accompanied by up-regulation of cleaved caspase-3, cleaved PARP, and phosphorylated Cdc2 (Tyr 15). Interestingly, results indicated that O6-methylguanine DNA methyltransferase (MGMT) which was an independent favorable prognostic factor in patients with GBM [29] was also up-regulated by irradiation (Figure 2F). Altogether, these results suggest a higher potency of 125I seed irradiation in inducing cancer-cell apoptosis and G2/M arrest.
Figure 2.

Apoptosis and G2/M arrest in glioblastoma multiforme (GBM) cells is induced by 125 I seed irradiation. Apoptosis of GBM cells was examined by Annexin V-PI co-staining flow cytometric analysis (A, B) and caspase-3 activity assay (C). (D) Effects of 125I seed on the cell-cycle distribution of GBM cells were examined by flow cytometric analysis. (E) TUNEL assay was used to evaluate the apoptotic response in U251 (left panel) and U87 (right panel) cells. (F) Treatment of cells with 125I seeds caused obvious apoptosis in a dose-dependent manner, accompanied by up-regulation of cleaved caspase-3, cleaved PARP, and phosphorylated Cdc2 (Tyr 15). Data are presented as mean ± SD (n =3). Significant differences between the 125I seed and X-ray groups under the same dose are indicated by *P <0.05 and **P < 0.01.
Effects of irradiation on EMT in GBM cells
GBM cells are characterized by migration and invasion into the surrounding normal brain tissue. This study compared the EMT in GBM cells with X-ray and 125I seed irradiation. As shown in Figure 3A, transwell and Boyden chamber assays were performed to investigate the effects of these treatments on cell invasion and migration. After X-ray irradiation, the number of migrating cells per high-power field (HPF) in U251 cells increased from 42.3 to 59.4, whereas it reduced to 22.9 after 125I seed irradiation. Similar findings were seen with U87 cells: the number of migrating U87 cells decreased significantly after 125I seed irradiation. When the potential involvement of 125I seeds in reducing the invasion of GBM cells was determined by Boyden chamber assay, there was a two-fold decrease in the number of invading cells of both U251 and U87 compared with the control group. As shown in Figure 3B, the migration index of 125I seed irradiation measured by wound-healing assay reduced from 40.9% to 22.1% compared with control. However, a higher migration index of U251 cells was observed 24 hours after X-ray irradiation. Moreover, dramatic morphological changes, in which the spindle-like, fibroblastic morphology was replaced by a typical cobblestone-like appearance of normal epithelium, indicating inhibition of EMT by 125I seeds, were observed in 125I seed-treated GBM cells (Figure 3C). In GBM cell lines, the capabilities of motility and invasion have been ascribed to Snail and ZEB1 expression [30]. Thus, our studies investigated the levels of ZEB1 and Snail. Our results indicated that the levels of ZEB1 were involved in EMT inhibited by 125I seeds, with no significant changes in Snail in U251 and U87. As anticipated, decreased vimentin were also observed in 125I seed-treated U87 and U251 cells (Figure 3D). To further test the hypothesis that 125I seeds inhibit EMT, the results of immunofluorescence assay indicated that 125I seeds down-regulated ZEB1 in the nuclear of U251 cells, suggesting that 125I seeds inhibit EMT in GBM cells (Figure 3E). Taken together, these results demonstrate that 125I seed irradiation inhibits the nonclassic EMT in GBM cells.
Figure 3.

Effects of 125 I seed irradiation on epithelial–mesenchymal transition (EMT) in glioblastoma multiforme (GBM) cells. (A) The inhibition of cell invasion was measured by transwell and Boyden chamber assays. The number of U251 (left panel) and U87 (right panel) cells was counted to calculate the average number of migrated cells. (B) A wound-healing assay of GBM cells was performed followed by irradiation at a dose of 4 Gy, and the U251 cells were presented. The total distance migrated by wounded cells is expressed as a percentage of the initial distance. (C) Morphological changes of U251 (upper panel) and U87 (lower panel) cells treated by irradiation. (D) The expressions of ZEB1, Snail, and vimentin in U251 cells treated with 125I seeds (upper panel) and X-ray (lower panel) were measured by western blotting. (E) ZEB1 of U251 cells were measured by immunofluorescent assay. Data are presented as mean ± SD (n =3). Bars with different characters are statistically different at the P < 0.05 level.
Radioactive 125I seeds suppress cell migration and growth via a ROS-mediated signaling pathway
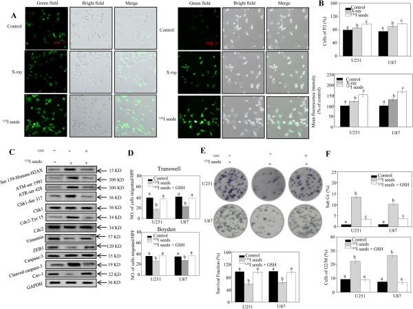
Studies have shown that ROS play an important role in cancer therapy; in particular, low- linear energy transfer (LET) radiation exposure is more dependent on ROS generation. Therefore, we hypothesized that 125I seeds may inhibit cell growth and EMT via increased ROS generation in GBM cells. To test this hypothesis, we sought to determine whether 125I seeds were more effective than X-ray in generating ROS. DCF-DA staining and flow cytometric assays showed that the levels of ROS were markedly increased in U251 and U87 cells after 24 hours of 125I seed irradiation. As shown in Figure 4A, the degree of ROS was measured under a microscope, with green fluorescence indicating the creation of ROS. Results indicated that 125I seeds stimulated higher level of ROS in both U87 and U251 cells, as reflected by the intensity of green fluorescence and the percentage of cells carrying ROS. In addition, flow cytometry analysis revealed that 125I seeds were more effective in stimulating ROS generation than X-ray irradiation at the same doses (Figure 4B). For example, the percentage of U251 cells carrying ROS increased from 79.3% to 97.1%. Moreover, the mean fluorescence intensity measured by flow cytometry significantly increased by 1.5-fold in U251 cells and 1.8-fold in U87 cells, compared with the control group. Taken together, these results suggest that the inhibition of GBM cell growth and EMT induced by 125I seeds may be associated with ROS generation.
Figure 4.

Radioactive 125 I seeds suppress epithelial–mesenchymal transition (EMT) in glioblastoma multiforme (GBM) cells via a reactive oxygen species (ROS)-mediated signaling pathway. (A) The levels of ROS in U251 (left panel) and U87 (right panel) cells were measured by DCF-DA staining 24 hours after 125I seed and X-ray treatment. The green fluorescence intensity indicates the degree of ROS. (B) The levels of ROS in 125I seed- and X-ray-treated GBM cells were measured by flow cytometric analysis. The mean fluorescence intensity and the cells of P2 measured by flow cytometric analysis are presented in. (C) Pretreatment of cells with GSH obviously decreased DNA damage and apoptosis in U251 cells, reflected by γH2AX, activated ATM, ATR, Chk1, and Cdc2. EMT was also recovered by GSH. (D) The number of cells measured by transwell (upper panel) and Boyden (lower panel) assay was counted to calculate the average number of migrated cells when GSH was used. Moreover, colony-formation ability of GBM cells (E) of U251 cells, and DNA distribution (F) of U251 cells inhibited by 125I seeds were blocked by recovery of the expression levels of ROS. Data are presented as mean ± SD (n =3). Bars with different characters are statistically different at the P < 0.05 level.
Increased ROS is also known to produce DNA double-strand breaks (DSBs) with accumulation of the known marker γH2AX. ATM and its downstream kinase Chk1 phosphorylate several targets that regulate DNA repair, cell-cycle checkpoints, and apoptosis [31, 32]. Other studies have implicated ROS in the aggressive behavior of cancer [33]. Moreover, we have found that 125I seeds can induce ROS production. Therefore, we hypothesized that 125I seeds may lead to inhibition of cell growth and invasion via a ROS-mediated signaling pathway. To test this hypothesis, western blotting was performed and GSH, which can scavenge ROS, was used. The results indicated that pretreatment of cells with GSH obviously decreased DNA damage, G2/M arrest, and apoptosis (Figure 4C). Interestingly, 125I seed-inhibited EMT associated proteinrecovered when GSH was applied. To further test whether EMT and cell growth were inhibited via a ROS-mediated signaling pathway, Invasion and growth of GBM cells were measured with and without GSH. The results indicated that pretreatment of cells with GSH recovered the cell invasion suppressed by 125I seeds (Figure 4D). The inhibited colony-formation in GBM cells was also rescued by GSH (Figure 4E). Moreover, when cells were pretreated with GSH, 125I seed-induced cell apoptosis, as reflected by sub-G1, decreased from 13.46% to 1.72%, and the percentage of G2/M cells decreased from 22.85% to 8.23% in U251 (Figure 4F). Taken together, these results suggest that radioactive 125I seeds suppress cell migration and cell growth by activating a ROS-mediated signaling pathway, and that GSH blocks the 125I seed irradiation-induced inhibition of cell migration and cell growth.
Radioactive 125I seeds exhibit greater in vivoanticancer activity than X-ray
An in vivo experiment was performed to further evaluate the effect of 125I seed irradiation. This study was performed according to TPS to ensure consistency with clinical therapy. As anticipated, both X-ray and 125I seed irradiation at a cumulative dose of 20 Gy significantly inhibited xenograft tumor growth in vivo (Figure 5A and B). Measurement of xenograft tumor volumes showed that the sizes of tumors deriving from the 125I seed and X-ray groups were significantly smaller than those from the control group by day 12 (Figure 5C). Interestingly, compared with X-ray irradiation, 125I seed irradiation more effectively inhibits tumor growth. Moreover, the expression of proteins associated with DNA damage, G2/M, apoptosis and EMT were detected in xenograft tumors by western blotting and IHC. The in vivo results indicate that 125I seeds caused up-regulation of γH2AX and of the phosphorylation levels of ATM (Ser 1981), ATR (Ser 428), and Cdc2 (Tyr 15), indicating that 125I seeds are more effective than X-ray in inhibiting cell growth. Moreover, EMT was inhibited by 125I seeds, as reflected by decreased vimentin and ZEB1 (Figure 5D and E). Interestingly, the body weight of the nude mice exposed to X-ray irradiation decreased more significantly than that of the 125I irradiation group (data not shown). Taken together, these findings indicate that exposure to 125I seed radiation is more effective than X-ray in inhibiting GBM cell growth and EMT in vivo.
Figure 5.

125 I seed irradiation is associated with greater in vivo anticancer activity than X-ray. (A) Representative images of tumors treated with 125I seed and X-ray irradiation. (B, C) tumor weight and tumor size were measured after irradiation. Data are presented as mean ± SD (n =3). Significant differences between the 125I seed and X-ray groups under the same dose are indicated by *P < 0.05 and **P < 0.01. (D, E) Proteins with the involvement of cell growth and epithelial–mesenchymal transition were further detected by IHC and western blotting.
Discussion and conclusions
GBM is the most common primary central nervous system neoplasm in adults. The annual incidence of malignant gliomas in Western countries is approximately 5 cases per 100,000 people [1]. Unlike most other tumors, extracranial metastases from GBM are extremely rare [2]. In GBM, standard treatment involves maximal resection followed by concomitant and adjuvant chemoradiotherapy with temozolomide. Even with complete resection, tumors will recur because of the infiltrative and diffuse nature of GBM and its intrinsic radioresistance [34]. Although the comprehensive treatment strategy for GBM has continuously progressed over recent decades, patients with GBM still have an extremely poor prognosis with median survival of 14.6 months [35]. Thus, the discovery of novel treatments that can overcome the diffuse nature of GBM and its intrinsic radioresistance has been an aspiration of scientists in the fields of oncology. Interestingly, previous clinical trials have indicated that 125I seeds treatment is an adjuvant therapy to be effective in recurrent GBM [8, 36]. Stereotactic brachytherapy (SBT) with 125I seeds was confirmed to be an effective and safe treatment for patients with small unresectable or incompletely resected LGG. Moreover, it has been confirmed that radioactive 125I seed inhibited the cell growth, migration, and invasion of NPC cells [12]. These encouraging results compel us to embark on testing larger numbers of cancer with this treatment modality. Thus, the current study was performed to investigate the biological effects of 125I seeds on GBM. Results confirmed that radioactive 125I seeds are more effective than X-ray irradiation in inhibiting GBM cell growth. Moreover, EMT in GBM cells was effectively inhibited by 125I seed irradiation in vitro and in vivo. Further studies indicated that the anticancer effect of 125I seed irradiation was achieved via a ROS-mediated signaling pathway.
Previous studies have reported that 125I seed irradiation is more effective than 60CO-γ ray irradiation in inhibiting cell growth in PANC-1, PC3 prostate cancer, and CL187 colonic cells [12, 14]. Therefore, we evaluated the radiosensitivity of GBM cells. The results showed that GBM cells are more sensitive to 125I seed irradiation than to X-ray irradiation. Moreover, a significant increase in the proportion of apoptosis with the involvement caspase-3 and G2/M arrest was observed after 125I seeds irradiation. Similarly to our results, a prolonged accumulation in the G2/M phase and inhibited growth after exposure to 125I seed irradiation has been previously described [12, 14]. EMT is a tightly regulated process that occurs during tumor cell metastasis. Without knowledge of the underlying mechanisms, a previous study reported that a sublethal dose of X-ray irradiation promoted the migration and invasion of glioma cells in the border area during postoperative radiotherapy [37]. In contrast, some studies have shown that both proton and carbon ion irradiation significantly decreased cell migration and invasion [38, 39]. Therefore, in our study, the effects of 125I seed and X-ray irradiation on GBM cell migration were measured. Interestingly, we showed that X-ray irradiation promoted the migration and invasion of GBM cells, while inhibitory effects were observed in the 125I seed irradiation group. Consistently, EMT of NPC cell lines were inhibited by 125I seeds [12]. Currently, Kim et al. found that activation of the Snail pathway by X-ray was important for radioresistance primarily via EMT induction [40]. Mahabir et al. also described that GBM post irradiation undergo EMT and stemness features throughout the early to late phases by upregulating Snail [30]. Gomez et al. confirmed that non-small cell lung cancer cells survived X-ray irradiation treatment display cancer stem cell and EMT phenotypes, with enhancement of motility and invasiveness and elevated resistance to apoptosis [41]. On the basis of these findings that EMT which can be induced by X-ray irradiation contributes to radioresistance, though a classic EMT is not involved in GBMs progression, we indicate that 125I seeds might be an effective treatment for GBM.
What could be the mechanisms behind the inhibition of GBM cell growth and invasion induced by 125I seed irradiation? Previous studies confirmed that 125I seed irradiation inhibited NPC cell line migration by inactivating VEGF-A/ERK signaling [11]. Kahlert et al. indicated that the activity of the canonical WNT/β-catenin signaling pathway was directly associated with increased motility of the GBM cells [18]. However, decreased WNT signaling or VEGF-A were not observed in GBM cells treated with 125I seeds (data not shown). As we all know, the absorption of ionizing radiation by living cells can act indirectly through radiolysis of water, thereby generating ROS that can damage nucleic acids, proteins, and lipids [21]. ROS play an important role in cancer therapy, particularly with low-LET irradiation [19, 42]. Therefore, we hypothesized that cell growth and invasion inhibition were induced by 125I seeds with the involvement of increasing ROS. The results indicated that 125I seed irradiation led to a higher level of ROS than X-ray under the same doses. Moreover, pretreatment of cells with GSH rescued the EMT and cell growth suppressed by 125I seeds. Taken together, these results indicate that radioactive 125I seeds inhibit GBM cell invasion and growth via a ROS signaling pathway, and that ROS inhibition can block the 125I seed irradiation-induced inhibition of cell migration and cell growth. Following this, the anticancer action of 125I seed and X-ray irradiation in vivo was investigated. As with the in vitro findings, the results indicate that 125I seeds exhibit greater anticancer activity than X-ray irradiation in vivo.
Increasing evidence suggests that up-regulated ROS induced by chemotherapy or radiotherapy is associated with increased EMT of cancer cells. In our study, however, the results indicate that ROS generated by 125I seeds can prevent GBM cells migration. This may be due to the type of ROS, and the dose of irradiation. Luanpitpong et al. have confirmed that superoxide anions and hydrogen peroxide down-regulate Cav-1 expression and inhibit cell migration and invasion, whereas hydroxyl radicals up-regulate Cav-1 expression and promote cell migration and invasion [33]. Interestingly, Cav-1 was confirmed to be down-regulated by 125I seeds in our study, and the inhibited EMT could be reversed by scavenger of ROS by GSH. Moreover, Urbich et al. have indicated that CD40 ligand inhibits endothelial cell migration by increasing the production of endothelial ROS, and that H2O2-prevented endothelial cell migration can be reversed vitamin C [43]. Although further studies need to perform to confirm the type of ROS generated by 125I seeds, we can conclude that 125I seeds can inhibit EMT and growth GBM cells through increased ROS. Effective treatment options are limited for patients with GBM, especially for recurrent GBM, thus, novel treatment approaches are needed. 125I seeds treatment is an adjuvant therapy that has been shown to be effective in recurrent GBM [7, 44]. Permanent placement of 125I seeds for recurrent GBM may prolong survival in patients with recurrent GBM [36]. Darakchiev et al. have indicated that the use of adjuvant therapy combining carmustine wafers and permanent 125I seeds was a good treatment option for patients with recurrent GBM who have undergone previous surgery and radiation therapy [8]. Overall, previous clinical trials have confirmed that 125I was an effective treatment for patients with GBM. However, our study was performed to investigate the biological effects of 125I seeds on GBM. Our results indicated that 125I seed irradiation was more effective than X-ray irradiation in inhibiting GBM cells via the ROS pathway. Obviously, our data are in line with the majority of published clinical trials studies. These results reported here also confirm and extend previous findings. Though GBM cell growth and invasion were inhibited by radioactive 125I seeds in this study, however the signaling pathway via which radioactive 125I seeds inhibited GBM cell growth and EMT in human GBM was ROS, which was different from previous study [11].
In summary, we have demonstrated, for the first time, that radioactive 125I seeds are more effective than X-ray irradiation in inhibiting GBM cell growth. Moreover, EMT of GBM cells was effectively inhibited by 125I seed irradiation. A mechanism study indicated that the cell growth and EMT inhibition in GBM cells was induced by 125I seeds with the involvement of a ROS signaling pathway. To our knowledge, this is the first attempt to study the effect of 125I seeds on GBM cells. These results suggest that radioactive 125I seeds exhibit novel anticancer activity via a ROS signaling pathway (Scheme 1). Furthermore, EMT of GBMs was inhibited by 125I seeds via ROS pathway. These findings have clinical implications for the treatment of GBM patients with 125I seeds. Based on the current report, 125I seeds either alone or in combination with other treatment may be a better choice for GBM patients. Future studies are needed to determine whether the biological effects of 125I seed irradiation identified in GBM cells can be reproduced in other cancer-cell types, thus broadening the significance of the data reported here.
Scheme 1.

Proposed signaling pathway by which radioactive 125I seeds inhibit epithelial–mesenchymal transition (EMT) and cell growth in glioblastoma multiforme (GBM) cells
Proposed signaling pathway by which radioactive 125 I seeds inhibit epithelial–mesenchymal transition (EMT) and cell growth in glioblastoma multiforme (GBM) cells. 125I seeds act indirectly through radiolysis of water, thereby generating ROS and producing DNA damage. DNA damage activates the sensory ATM/ATR kinases and finally results in cell growth inhibition and G2/M arrest. Moreover, ROS induced by 125I seeds can inhibit EMT via Cav-1 in GBM cells.
Acknowledgments
The authors would like to thank Huanxing, Liu, Ph.D. for their technical assistance and revised the thesis. This study was supported by the National Natural Science Foundation of China-Guangdong Joint Fund (K1060006).
Abbreviations
- Cav-1
Caveolin-1
- Cdc2
Cell-cycle controller-2
- CT
Computed tomography
- DAPI
4′ 6-diamino-2-phenylindole
- EdU
5-ethynyl-2′-deoxyuridine
- EMT
Epithelial-mesenchymal transition
- FBS
Fetal bovine serum
- GBM
Glioblastoma multiforme
- GSH
Glutathione
- MTT
Thiazolyl blue tetrazolium bromide
- PARP
Poly-ADP-ribose polymerase
- PBS
Phosphate buffered saline
- ROS
Reactive oxygen species
- SD
Standard deviation
- SF
Surviving fraction
- TPS
Treatment planning system
- TUNEL
Deoxynucleotidyl transferase (TdT)-mediated dUTP- digoxigenin nick-end labeling.
Footnotes
Competing interests
The authors declare that they have no competing interests.
Authors’ contributions
KY carried out the design of experiment and helped to alter the manuscript. YT performed all of the in vivo and in vitro work and wrote the manuscript. QX carried out the flow cytometry, in vivo experiment and western blotting, and helped to draft the manuscript. He Jie carried out the western blotting and IF, XL participated in the MTT assay, colony-formation assay, and EdU assay. TZ carried out the TUNEL assay. YT carried out the annexin V-PI apoptosis and Caspase-3 activity assay. DS performed the statistical analysis and participated in the in vivo experiment. All authors read and approved the final manuscript.
Contributor Information
Yunhong Tian, Email: tianyunhong1985@163.com.
Qiang Xie, Email: 327231131@qq.com.
Jie He, Email: 497336449@qq.com.
Xiaojun Luo, Email: 273733970@qq.com.
Tao Zhou, Email: 731704102@qq.com.
Ying Liu, Email: 2536941857@qq.com.
Zuoping Huang, Email: 1165736760@qq.com.
Yunming Tian, Email: 2224035596@qq.com.
Dan Sun, Email: 335616703@qq.com.
Kaitai Yao, Email: yao.kaitai@yahoo.cn.
References
- 1.Meyer MA. Malignant gliomas in adults. N Engl J Med. 2008;359 (5)(17):492–507. doi: 10.1056/NEJMra0708126. [DOI] [PubMed] [Google Scholar]
- 2.Wang Y, Jiang T. Understanding high grade glioma: molecular mechanism, therapy and comprehensive management. Cancer Lett. 2013;331(2):139–146. doi: 10.1016/j.canlet.2012.12.024. [DOI] [PubMed] [Google Scholar]
- 3.Wang JJ, Yuan HS, Li JN, Jiang WJ, Jiang YL, Tian SQ. Interstitial permanent implantation of 125I seeds as salvage therapy for re-recurrent rectal carcinoma. Int J Colorectal Dis. 2009;24(4):391–399. doi: 10.1007/s00384-008-0628-4. [DOI] [PubMed] [Google Scholar]
- 4.Coatmeur O, Truc G, Barillot I, Horiot JC, Maingon P. Treatment of T1-T2 rectal tumors by contact therapy and interstitial brachytherapy. Radiother Oncol. 2004;70(2):177–182. doi: 10.1016/j.radonc.2004.01.016. [DOI] [PubMed] [Google Scholar]
- 5.Jiang YL, Meng N, Wang JJ, Ran WQ, Yuan HS, Qu A, Yang RJ. Percutaneous computed tomography/ultrasonography-guided permanent iodine-125 implantation as salvage therapy for recurrent squamous cell cancers of head and neck. Cancer Biol Ther. 2010;9(12):959–966. doi: 10.4161/cbt.9.12.11700. [DOI] [PubMed] [Google Scholar]
- 6.Meng N, Jiang YL, Wang JJ, Ran WQ, Yuan HS, Qu A, Jiang P, Yang RJ. Permanent implantation of iodine-125 seeds as a salvage therapy for recurrent head and neck carcinoma after radiotherapy. Cancer Invest. 2012;30(3):236–242. doi: 10.3109/07357907.2012.654869. [DOI] [PubMed] [Google Scholar]
- 7.Chan TA, Weingart JD, Parisi M, Hughes MA, Olivi A, Borzillary S, Alahakone D, Detorie NA, Wharam MD, Kleinberg L. Treatment of recurrent glioblastoma multiforme with GliaSite brachytherapy. Int J Radiat Oncol Biol Phys. 2005;62(4):1133–1139. doi: 10.1016/j.ijrobp.2004.12.032. [DOI] [PubMed] [Google Scholar]
- 8.Darakchiev BJ, Albright RE, Breneman JC, Warnick RE. Safety and efficacy of permanent iodine-125 seed implants and carmustine wafers in patients with recurrent glioblastoma multiforme. J Neurosurg. 2008;108(2):236–242. doi: 10.3171/JNS/2008/108/2/0236. [DOI] [PubMed] [Google Scholar]
- 9.Ruge MI, Simon T, Suchorska B, Lehrke R, Hamisch C, Koerber F, Maarouf M, Treuer H, Berthold F, Sturm V, Voges J. Stereotactic brachytherapy with iodine-125 seeds for the treatment of inoperable low-grade gliomas in children: long-term outcome. J Clin Oncol. 2011;29(31):4151–4159. doi: 10.1200/JCO.2011.37.3381. [DOI] [PubMed] [Google Scholar]
- 10.Lopez WO, Trippel M, Doostkam S, Reithmeier T. Interstitial brachytherapy with iodine-125 seeds for low grade brain stem gliomas in adults: diagnostic and therapeutic intervention in a one-step procedure. Clin Neurol Neurosurg. 2013;115(8):1451–1456. doi: 10.1016/j.clineuro.2013.01.012. [DOI] [PubMed] [Google Scholar]
- 11.Tian Y, Xie Q, Tian Y, Liu Y, Huang Z, Fan C, Hou B, Sun D, Yao K, Chen T. Radioactive (125)I Seed Inhibits the Cell Growth, Migration, and Invasion of Nasopharyngeal Carcinoma by Triggering DNA Damage and Inactivating VEGF-A/ERK Signaling. PLoS One. 2013;8(9):e74038. doi: 10.1371/journal.pone.0074038. [DOI] [PMC free article] [PubMed] [Google Scholar]
- 12.Wang J, Liao A, Zhuang H, Zhao Y. The direct biologic effects of radioactive 125I seeds on pancreatic cancer cells PANC-1, at continuous low-dose rates. Cancer Biother Radiopharm. 2009;24(4):409–416. doi: 10.1089/cbr.2008.0563. [DOI] [PubMed] [Google Scholar]
- 13.Zhuang HQ, Wang JJ, Liao AY, Wang JD, Zhao Y. The biological effect of 125I seed continuous low dose rate irradiation in CL187 cells. J Exp Clin Cancer Res. 2009;28:12. doi: 10.1186/1756-9966-28-12. [DOI] [PMC free article] [PubMed] [Google Scholar]
- 14.Liao A, Wang J, Zhuang H, Zhao Y. Relative biological effectiveness and cell-killing efficacy of continuous low-dose-rate 125I seeds on prostate carcinoma cells in vitro. Integr Cancer Ther. 2010;9(1):59–65. doi: 10.1177/1534735409357758. [DOI] [PubMed] [Google Scholar]
- 15.Wu F, Ye X, Wang P, Jung K, Wu C, Douglas D, Kneteman N, Bigras G, Ma Y, Lai R. Sox2 suppresses the invasiveness of breast cancer cells via a mechanism that is dependent on Twist1 and the status of Sox2 transcription activity. BMC Cancer. 2013;13:317. doi: 10.1186/1471-2407-13-317. [DOI] [PMC free article] [PubMed] [Google Scholar]
- 16.Haslehurst AM, Koti M, Dharsee M, Nuin P, Evans K, Geraci J, Childs T, Chen J, Li J, Weberpals J, Davey S, Squire J, Park PC, Feilotter H. EMT transcription factors snail and slug directly contribute to cisplatin resistance in ovarian cancer. BMC Cancer. 2012;12:91. doi: 10.1186/1471-2407-12-91. [DOI] [PMC free article] [PubMed] [Google Scholar]
- 17.Kalluri R, Weinberg RA. The basics of epithelial-mesenchymal transition. J Clin Invest. 2009;119(6):1420–1428. doi: 10.1172/JCI39104. [DOI] [PMC free article] [PubMed] [Google Scholar]
- 18.Kahlert UD, Nikkhah G, Maciaczyk J. Epithelial-to-mesenchymal(-like) transition as a relevant molecular event in malignant gliomas. Cancer Lett. 2013;331(2):131–138. doi: 10.1016/j.canlet.2012.12.010. [DOI] [PubMed] [Google Scholar]
- 19.Trachootham D, Alexandre J, Huang P. Targeting cancer cells by ROS-mediated mechanisms: a radical therapeutic approach? Nat Rev Drug Discov. 2009;8(7):579–591. doi: 10.1038/nrd2803. [DOI] [PubMed] [Google Scholar]
- 20.Nathan FM, Singh VA, Dhanoa A, Palanisamy UD. Oxidative stress and antioxidant status in primary bone and soft tissue sarcoma. BMC Cancer. 2011;11:382. doi: 10.1186/1471-2407-11-382. [DOI] [PMC free article] [PubMed] [Google Scholar]
- 21.Azzam EI, Jay-Gerin JP, Pain D. Ionizing radiation-induced metabolic oxidative stress and prolonged cell injury. Cancer Lett. 2012;327(1–2):48–60. doi: 10.1016/j.canlet.2011.12.012. [DOI] [PMC free article] [PubMed] [Google Scholar]
- 22.Romilda C, Marika P, Alessandro S, Enrico L, Marina B, Andromachi K, Umberto C, Giacomo Z, Claudia M, Massimo R, Fabio F. Oxidative DNA damage correlates with cell immortalization and mir-92 expression in hepatocellular carcinoma. BMC Cancer. 2012;12:177. doi: 10.1186/1471-2407-12-177. [DOI] [PMC free article] [PubMed] [Google Scholar]
- 23.Mikkelsen RB, Wardman P. Biological chemistry of reactive oxygen and nitrogen and radiation-induced signal transduction mechanisms. Oncogene. 2003;22(37):5734–5754. doi: 10.1038/sj.onc.1206663. [DOI] [PubMed] [Google Scholar]
- 24.Chen T, Wong YS. Selenocystine induces reactive oxygen species-mediated apoptosis in human cancer cells. Biomed Pharmacother. 2009;63(2):105–113. doi: 10.1016/j.biopha.2008.03.009. [DOI] [PubMed] [Google Scholar]
- 25.Cheng C, Kong X, Wang H, Gan H, Hao Y, Zou W, Wu J, Chi Y, Yang J, Hong Y, Chen K, Gu J. Trihydrophobin 1 Interacts with PAK1 and Regulates ERK/MAPK Activation and Cell Migration. J Biol Chem. 2009;284(13):8786–8796. doi: 10.1074/jbc.M806144200. [DOI] [PMC free article] [PubMed] [Google Scholar]
- 26.De Vos M, Schreiber V, Dantzer F. The diverse roles and clinical relevance of PARPs in DNA damage repair: current state of the art. Biochem Pharmacol. 2012;84(2):137–146. doi: 10.1016/j.bcp.2012.03.018. [DOI] [PubMed] [Google Scholar]
- 27.Riffell JL, Lord CJ, Ashworth A. Tankyrase-targeted therapeutics: expanding opportunities in the PARP family. Nat Rev Drug Discov. 2012;11(12):923–936. doi: 10.1038/nrd3868. [DOI] [PubMed] [Google Scholar]
- 28.Burgess A, Vigneron S, Brioudes E, Labbe JC, Lorca T, Castro A. Loss of human Greatwall results in G2 arrest and multiple mitotic defects due to deregulation of the cyclin B-Cdc2/PP2A balance. Proc Natl Acad Sci U S A. 2010;107(28):12564–12569. doi: 10.1073/pnas.0914191107. [DOI] [PMC free article] [PubMed] [Google Scholar]
- 29.Hegi ME, Diserens AC, Gorlia T, Hamou MF, de Tribolet N, Weller M, Kros JM, Hainfellner JA, Mason W, Mariani L, Bromberg JE, Hau P, Mirimanoff RO, Cairncross JG, Janzer RC, Stupp R. MGMT gene silencing and benefit from temozolomide in glioblastoma. N Engl J Med. 2005;352(10):997–1003. doi: 10.1056/NEJMoa043331. [DOI] [PubMed] [Google Scholar]
- 30.Mahabir R, Tanino M, Elmansuri A, Wang L, Kimura T, Itoh T, Ohba Y, Nishihara H, Shirato H, Tsuda M, Tanaka S. Sustained elevation of Snail promotes glial-mesenchymal transition after irradiation in malignant glioma. Neuro-Oncol. 2014;16(5):671–685. doi: 10.1093/neuonc/not239. [DOI] [PMC free article] [PubMed] [Google Scholar]
- 31.Yamamori T, Yasui H, Yamazumi M, Wada Y, Nakamura Y, Nakamura H, Inanami O. Ionizing radiation induces mitochondrial reactive oxygen species production accompanied by upregulation of mitochondrial electron transport chain function and mitochondrial content under control of the cell cycle checkpoint. Free Radic Biol Med. 2012;53(2):260–270. doi: 10.1016/j.freeradbiomed.2012.04.033. [DOI] [PubMed] [Google Scholar]
- 32.Lemon JA, Rollo CD, Boreham DR. Elevated DNA damage in a mouse model of oxidative stress: impacts of ionizing radiation and a protective dietary supplement. Mutagenesis. 2008;23(6):473–482. doi: 10.1093/mutage/gen036. [DOI] [PubMed] [Google Scholar]
- 33.Luanpitpong S, Talbott SJ, Rojanasakul Y, Nimmannit U, Pongrakhananon V, Wang L, Chanvorachote P. Regulation of lung cancer cell migration and invasion by reactive oxygen species and caveolin-1. J Biol Chem. 2010;285(50):38832–38840. doi: 10.1074/jbc.M110.124958. [DOI] [PMC free article] [PubMed] [Google Scholar]
- 34.Stupp R, Tonn JC, Brada M, Pentheroudakis G. High-grade malignant glioma: ESMO Clinical Practice Guidelines for diagnosis, treatment and follow-up. Ann Oncol. 2010;21(Suppl 5):v190–v193. doi: 10.1093/annonc/mdq187. [DOI] [PubMed] [Google Scholar]
- 35.Stupp R, Mason WP, van den Bent MJ, Weller M, Fisher B, Taphoorn MJ, Belanger K, Brandes AA, Marosi C, Bogdahn U, Curschmann J, Janzer RC, Ludwin SK, Gorlia T, Allgeier A, Lacombe D, Cairncross JG, Eisenhauer E, Mirimanoff RO. Radiotherapy plus concomitant and adjuvant temozolomide for glioblastoma. N Engl J Med. 2005;352(10):987–996. doi: 10.1056/NEJMoa043330. [DOI] [PubMed] [Google Scholar]
- 36.Patel S, Breneman JC, Warnick RE, Albright RE, Jr, Tobler WD, van Loveren HR, Tew JM., Jr Permanent iodine-125 interstitial implants for the treatment of recurrent glioblastoma multiforme. Neurosurgery. 2000;46(5):1123–1128. doi: 10.1097/00006123-200005000-00019. [DOI] [PubMed] [Google Scholar]
- 37.Wild-Bode C, Weller M, Rimner A, Dichgans J, Wick W. Sublethal irradiation promotes migration and invasiveness of glioma cells: implications for radiotherapy of human glioblastoma. Cancer Res. 2001;61(6):2744–2750. [PubMed] [Google Scholar]
- 38.Ogata T, Teshima T, Kagawa K, Hishikawa Y, Takahashi Y, Kawaguchi A, Suzumoto Y, Nojima K, Furusawa Y, Matsuura N. Particle irradiation suppresses metastatic potential of cancer cells. Cancer Res. 2005;65(1):113–120. [PubMed] [Google Scholar]
- 39.Liu C, Lin J, Zhao L, Yang Y, Gao F, Li B, Cui J, Cai J. Gamma-ray irradiation impairs dendritic cell migration to CCL19 by down-regulation of CCR7 and induction of cell apoptosis. Int J Biol Sci. 2011;7(2):168–179. doi: 10.7150/ijbs.7.168. [DOI] [PMC free article] [PubMed] [Google Scholar]
- 40.Kim E, Youn H, Kwon T, Son B, Kang J, Yang HJ, Seong KM, Kim W, Youn B. PAK1 Tyrosine Phosphorylation Is Required to Induce Epithelial-Mesenchymal Transition and Radioresistance in Lung Cancer Cells. Cancer Res. 2014;74(19):5520–5531. doi: 10.1158/0008-5472.CAN-14-0735. [DOI] [PubMed] [Google Scholar]
- 41.Gomez-Casal R, Bhattacharya C, Ganesh N, Bailey L, Basse P, Gibson M, Epperly M, Levina V. Non-small cell lung cancer cells survived ionizing radiation treatment display cancer stem cell and epithelial-mesenchymal transition phenotypes. Mol Cancer. 2013;12(1):94. doi: 10.1186/1476-4598-12-94. [DOI] [PMC free article] [PubMed] [Google Scholar]
- 42.Shao J, Dai Y, Zhao W, Xie J, Xue J, Ye J, Jia L. Intracellular distribution and mechanisms of actions of photosensitizer Zinc(II)-phthalocyanine solubilized in Cremophor EL against human hepatocellular carcinoma HepG2 cells. Cancer Lett. 2013;330(1):49–56. doi: 10.1016/j.canlet.2012.11.017. [DOI] [PubMed] [Google Scholar]
- 43.Urbich C, Dernbach E, Aicher A, Zeiher AM, Dimmeler S. CD40 ligand inhibits endothelial cell migration by increasing production of endothelial reactive oxygen species. Circulation. 2002;106(8):981–986. doi: 10.1161/01.CIR.0000027107.54614.1A. [DOI] [PubMed] [Google Scholar]
- 44.Wernicke AG, Sherr DL, Schwartz TH, Pannullo SC, Stieg PE, Boockvar JA, Moliterno JA, Ivanidze J, Trichter S, Sabbas AM, Parashar B, Nori D. The role of dose escalation with intracavitary brachytherapy in the treatment of localized CNS malignancies: outcomes and toxicities of a prospective study. Brachytherapy. 2010;9(1):91–99. doi: 10.1016/j.brachy.2009.06.005. [DOI] [PubMed] [Google Scholar]
Pre-publication history
- The pre-publication history for this paper can be accessed here: http://www.biomedcentral.com/1471-2407/15/1/prepub
