Abstract
The objectives of the study are to introduce the development of supervising software for double-checking of laterality error in radiology reports and to evaluate the usefulness of detection and correction software by applying it to radiology report systems. An AutoHotkey macro program was applied to the design for double-checking of laterality errors. The software was performed according to the flowchart below: (1) detecting laterality discrepancies between radiologic examination names and the context of the radiology report and (2) providing conditioned discrepancy correction with a pop-up window. The accuracy of the detection was evaluated with 300 radiologic examinations that include the intended discrepancies and concordance of lateralities. The number of detections and corrections were quantified, and the confidence intervals were calculated for accuracy. We also applied this module to previous radiology reports with laterality errors from the radiologic examination database to validate the module. The AutoHotkey-scripted macro program functioned well in the reading workstation, and it was acted successfully as additional software. The detection accuracy was 99.67 % (95 % CI; 99.01―%) in the 300 radiologic examinations from the radiologic reading session. There was one running failure, caused by a temporary lag in the hospital’s computer network, but no failures resulted during the second trial. We found that there were laterality errors in 0.048 % (n = 14/29,257) of the examinations from the database. We developed detection and correction software aimed at double-checking for laterality errors. This method can be successfully adopted in any hospital software and is expected to be included for a better radiologic reading environment.
Keywords: Quality control, Radiology reporting, Radiology workflow, Reporting, Laterality error, Supervising software
Introduction
Traditionally, laterality errors in surgery, or so-called wrong-site surgeries, have been emphasized in medicine [1, 2], and these errors can be observed in clinical medical records [3]. A laterality error is a problem not only to surgeons and physicians but also to radiologists. Laterality errors that misidentify the side or sites of the pathology, injury, or anomaly in a final radiology report are well-known patient safety concerns for diagnostic and interventional radiologists and oncologists. These errors can result in increased patient morbidity and mortality during surgery, imaging-guided procedures, or radiation therapy. They can be recognized visually only with a second observation or during subsequent follow-up examinations [4, 5]. These errors tend to occur more frequently in busy radiology departments that entail a considerable amount of radiologic reading.
Computers have transformed the radiologic reading workflow, marking a new era in computer-based radiology with the introduction of the picture archiving and communication system (PACS). Despite expectations for improvements to the accuracy of computer-based radiologic interpretations, radiologists are more prone to laterality errors to the right or left sides, owing to the increased burden of radiologic reading. Incorrect reports are matched and saved as radiologic examinations in the server, without a confirmation step. Laterality errors remain a grave problem in computer-based radiologic-reporting systems, hospital information system (HIS)/radiology information system (RIS), and in other hospital information systems, such as electronic medical records (EMRs). A computer-based procedure that double-checks for laterality errors would be useful for computer-based radiologic interpretations.
In this article, for the purpose of double-checking reports, we introduce detection and correction software developed by a macro program, and we evaluate the usefulness of such a system by applying it to a radiologic database.
Materials and Methods
Hardware and Software
The PACS software used was Centricity® Radiology RA1000 (GE Healthcare, Barrington, IL). The EMR software was designed at the authors’ institution (u-Severance, Yonsei University Health System, Seoul, Korea). An error detection and correction module was developed with AutoHotkey, a macro creation utility. AutoHotkey can be downloaded from the official webpage (http://www.autohotkey.com).
Flowchart
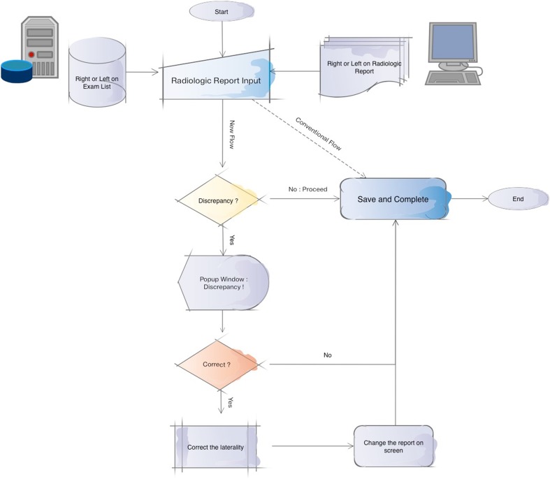
The double-checking process is initiated prior to saving the report. By adding this detection module to the report-saving function, the module can be executed just before the radiology report is saved. The module operates according to the flowchart depicted in Fig. 1. The first step is to detect discrepancies to the laterality between the names on an examination and the context of a report that is ready to be signed. If a laterality error is detected, a warning window appears before proceeding to the second step. If no laterality error is detected, the second step is skipped and the flow proceeds conventionally. The second step provides for conditional discrepancy correction—i.e., it is a step that prompts a discrepancy correction. If no error is found, this second step is skipped. However, if the module detects an error, the module activates a conditional pop-up window. The discrepancy will be corrected if the “Yes” button is selected. However, if the “No” button is selected (i.e., if there is no laterality discrepancy), nothing will be changed, and the radiologic reading workflow will continue conventionally. The screenshots for the module are shown in Fig. 2.
Fig. 1.
Flowchart of the detection and correction module for radiology reports
Fig. 2.
Screenshots for the module in a radiologic reading environment. a The laterality is the discrepancy between the examination name on the list and the context of the radiology report (red elliptical circles). b When a radiologist attempts to save a report, a pop-up window appears as a warning sign. c If the radiologist selects “Yes,” the laterality is corrected according to the laterality of the examination name
Accuracy Evaluation
Intended Laterality Error
This module was evaluated in radiology reports with intentionally added laterality errors. To simulate the conditions for the presence of laterality errors, laterality discrepancies, and concordance, they were temporarily and intentionally inputted in radiology reports from 300 radiologic examinations and randomly sorted. Radiology reports with these intended errors were not saved in the server, and the evaluation was exclusively performed in the radiology report’s input window.
The number of detections and corrections were counted in the radiology reporting system, and the confidence intervals were calculated for accuracy. The accuracy of the detection was calculated from the randomly sorted list of 300 radiologic examinations.
Unrecognized Radiology Reports with Laterality Errors
To validate the module, previous radiology reports with laterality errors were also tested with this module. This study protocol was approved by the institutional review board (IRB). We investigated laterality errors in the hospital’s PACS/EMR database. By filtering laterality words (viz., “left,” “right,” “Lt,” “Rt,” “both,” and “bilateral”), we queried a list of 29,257 radiologic examinations over 12 months (March, 2012–February, 2013). From this list, we extracted examinations with laterality errors, and we generated a list of radiology reports with laterality errors. We applied the error detection and correction module to the examinations from the list, and we recorded the success or failure of the laterality correction.
Results
The AutoHotkey-scripted macro program operated well in the radiologic reading workstation and was successfully installed as additional software for the PACS and EMR software. Laterality detection was conducted in real time, and the conditioned corrections were successfully performed. There was no interference between the macro program and the hospital software, including the PACS viewer and the EMRs.
The detection accuracy was 99.67 % (95 % CI; 99.01 %) for the 300 radiologic examinations with intentionally added laterality errors (Fig. 2). One failure was observed, resulting from a temporary lag in the hospital network. This failure did not occur during the second trial.
Of the 29,257 radiographic examinations, 14 examinations had laterality errors—that is, 0.048 % (n = 14/29,257): Six errors were opposite side errors (e.g., left statements in right examinations), and eight errors were bilaterality errors (e.g., both right and left statements in the context of a left examination). In all the reports with laterality errors, the detection and correction module performed successfully and corrected the laterality errors.
Discussion
In the field of practical medicine, wrong-site surgery often leads to devastating consequences and is perceived as a medical error that should never happen. Wrong-site surgery is reportedly the third most frequent life-threatening medical error [6]. Furthermore, laterality identification should be considered a core patient safety issue [1]. Similar errors in radiologic interpretations can occur, especially in computer-based filmless radiologic environments, such as PACS. Radiology reports supply the basic information for medical or surgical decisions. Thus, laterality errors can lead to clinically critical errors [5].
Preventing laterality errors requires supplementary methods in radiology and learning from successful safety initiatives [7]. In the practice of radiology, laterality errors with regard to the right or left side may occur when taking radiographs or recording radiology reports. Additional markings [8, 9] or computer-assisted detection [10] can serve as a crosscheck in order to minimize laterality errors when taking radiologic images. However, in generating radiology reports, efforts to minimize laterality errors remain radiologist- and typist-dependent. When inputting a radiology report to a PACS server, the report is simply stored in the PACS server, without verifying the laterality.
One study on the frequency of laterality errors in radiology reports demonstrated that approximately 0.31 % of laterality errors went unrecognized [5]. Errors existed in approximately 0.048 % of the reports in our study, though we used fewer samples. Despite the low incidence of laterality errors in radiology, such errors can lead to fatal results in medicine. Furthermore, in the study mentioned above [5], 80 % of the corrected laterality errors and 50 % of the uncorrected laterality errors were graded as having probable or definite clinical importance.
The macro program was applied to a radiologic reading environment [11–13], and it was also utilized for the automation of a reporting system based on quantitative computed tomography (QCT) [14]. We applied this macro program to the detection and correction of laterality errors in generating final radiology reports. Our detection and correction module performed well in the PACS workstation, and it can be applied to most Windows-based radiologic reading environments. This module runs prior to saving the report. This is advantageous because laterality errors can be detected without placing heavy demands on system resources. Such demands can be problematic for real-time detection.
In validating the proposed module, by using the 300 radiologic examinations with intended laterality errors, one failure was observed, resulting from a temporary lag in the hospital network. This failure did not occur during the second trial. Thus, the failure was regarded as a temporary issue, owing to a temporary network lag (between the PACS workstation and server). The issue had not been observed beforehand. We believe that increasing the waiting time (i.e., the delay time between the Exam List View and the detection module) will be helpful should the failure occur again.
The proposed module can be adopted as a double-checking method for minimizing laterality errors, depending on whether reports are checked manually beforehand. We verified the accuracy and usefulness of the module with a clinical simulation of error detection and correction for incorrect radiology reports and reports with unrecognized errors. If the module was applied, 14 laterality errors in 29,257 examinations would have been recognized and corrected. As a long-term investment, the next generation of PACS and EMR might be expected to include increasingly advanced functions, such as laterality-identifying modules as a verification system.
Moreover, in generating radiology reports, laterality errors are present in several aspects of EMR systems. For example, radiologic examinations might be ordered for the wrong side, or pain might be incorrectly recorded. Thus, a left-knee MR examination could be ordered for a patient experiencing pain in the right knee, or “left-wrist pain” could be recorded in the medical record for a patient with discomfort in the right wrist. Such laterality errors might be detected by extending additional modules working with PACS/EMR. We think that such errors could be minimized with plug-in software for PACS and EMR and that such plug-in software should be added to the next generation PACS.
However, there is a limitation to our study. We evaluated the laterality of examinations retrospectively and with radiographs. Yet, laterality errors can occur in CT or MR images, and a more sophisticated laterality module is needed for these images.
In conclusion, laterality error detection and correction software was designed as a double-checking system. This method can be easily adopted in any PACS and EMR, and it is expected to be included in the next generation of PACS or EMR for a better radiologic reading environment.
Take-Home Points
A laterality error detection module was successfully installed as additional software, and the module accurately corrected errors in radiology reports.
This method can be easily adopted in any PACS and EMR and is expected to be included in the next generation of PACS or EMR for a better radiologic reading environment.
Next-generation PACS/EMR might be expected to include advanced functions, such as laterality-identifying modules as a double-checking system.
Acknowledgments
This work was supported by the National Research Foundation of Korea (NRF) grant funded by the Korea government (MEST) (2012R1A2A1A01011328). This research was supported by Basic Science Research Program through the National Research Foundation of Korea (NRF) funded by the Ministry of Education, Science and Technology (2012R1A1A2042165). This work was presented at the 2013 RSNA (abstract ID, 13025220).
Footnotes
A Summary Sentence
Radiologists should pay attention to laterality errors in making radiology reports, and laterality errors can be minimized when laterality error detection and correction software is applied to an hospital information system (HIS)/radiology information system (RIS) for double-checking reports.
References
- 1.Clarke JR, Johnston J, Finley ED. Getting surgery right. Annals of surgery. 2007;246:395–403. doi: 10.1097/SLA.0b013e3181469987. [DOI] [PMC free article] [PubMed] [Google Scholar]
- 2.Cima RR, Hale C, Kollengode A, Rogers JC, Cassivi SD, Deschamps C. Surgical case listing accuracy: failure analysis at a high-volume academic medical center. Arch Surg. 2010;145:641–646. doi: 10.1001/archsurg.2010.112. [DOI] [PubMed] [Google Scholar]
- 3.Elghrably I, Fraser SG. An observational study of laterality errors in a sample of clinical records. Eye (Lond) 2008;22:340–343. doi: 10.1038/sj.eye.6702590. [DOI] [PubMed] [Google Scholar]
- 4.Sabih DE, Sabih A, Sabih Q, Khan AN. Image perception and interpretation of abnormalities; can we believe our eyes? Can we do something about it? Insights into imaging. 2011;2:47–55. doi: 10.1007/s13244-010-0048-1. [DOI] [PMC free article] [PubMed] [Google Scholar]
- 5.Sangwaiya MJ, Saini S, Blake MA, Dreyer KJ, Kalra MK. Errare humanum est: frequency of laterality errors in radiology reports. AJR American journal of roentgenology. 2009;192:W239–244. doi: 10.2214/AJR.08.1778. [DOI] [PubMed] [Google Scholar]
- 6.Page L. System marks new method of preventing wrong-site surgery. Mater Manag Health Care. 2006;15:55–56. [PubMed] [Google Scholar]
- 7.Seiden SC, Barach P. Wrong-side/wrong-site, wrong-procedure, and wrong-patient adverse events: Are they preventable? Arch Surg. 2006;141:931–939. doi: 10.1001/archsurg.141.9.931. [DOI] [PubMed] [Google Scholar]
- 8.Capdevila I, Izpisua Belmonte JC. Knowing left from right: the molecular basis of laterality defects. Molecular medicine today. 2000;6:112–118. doi: 10.1016/S1357-4310(00)01671-3. [DOI] [PubMed] [Google Scholar]
- 9.Aakre KT, Johnson CD. Plain-radiographic image labeling: a process to improve clinical outcomes. Journal of the American College of Radiology : JACR. 2006;3:949–953. doi: 10.1016/j.jacr.2006.07.005. [DOI] [PubMed] [Google Scholar]
- 10.Christensen JD, Hutchins GC, McDonald CJ: Computer automated detection of head orientation for prevention of wrong-side treatment errors. AMIA Annual Symposium proceedings / AMIA Symposium AMIA Symposium:136–140, 2006 [PMC free article] [PubMed]
- 11.Lee YH. Efficient radiologic reading environment by using an open-source macro program as connection software. European journal of radiology. 2012;81:100–103. doi: 10.1016/j.ejrad.2010.11.019. [DOI] [PubMed] [Google Scholar]
- 12.Sistrom C, Honeyman-Buck J. A simple method for importing multiple image files into PowerPoint. AJR American journal of roentgenology. 2004;182:1591–1596. doi: 10.2214/ajr.182.6.1821591. [DOI] [PubMed] [Google Scholar]
- 13.Yam CS. Simple method for inserting Flash movies into PowerPoint presentations. AJR American journal of roentgenology. 2007;188:W374–378. doi: 10.2214/AJR.06.0631. [DOI] [PubMed] [Google Scholar]
- 14.Lee YH, Song HT, Suh JS. Quantitative computed tomography (QCT) as a radiology reporting tool by using optical character recognition (OCR) and macro program. Journal of digital imaging. 2012;25:815–818. doi: 10.1007/s10278-012-9464-8. [DOI] [PMC free article] [PubMed] [Google Scholar]


