TO THE EDITOR
Transforming growth factor-β (TGF-β) and platelet-derived growth factor (PDGF) are central mediators of fibrosis, and their overexpression contributes to the pathophysiology of scleroderma, chiefly by inducing the overproduction of extracellular matrix proteins (ECM) by dermal fibroblasts (Gay et al., 1989; Sargent et al., 2010; Bhattacharyya et al., 2012). TGF-β also promotes the differentiation of dermal fibroblasts into myofibroblasts, which are key mediators of scleroderma (Abraham et al., 2007). Thus, targeting this pathway is a reasonable strategy to treat a variety of fibrotic diseases including scleroderma, for which current treatment options are limited. Herein we explore the potential of novel mTOR inhibition as a means to block the pro-fibrotic effects of TGF-β. Recent studies have suggested a functional role of mTOR in fibrotic diseases and autoimmunity (Ong et al., 2007; Fried et al., 2008; Su et al., 2009; Raychaudhuri and Raychaudhuri, 2014). This pathway is initiated by cytokines and growth factors that induce phosphorylation of Akt(Thr308) and its downstream mediators mTORC1, p70S6K1, and 4E-BP1. In addition to mTORC1, mTOR is now known to comprise a second multi-protein complex, mTORC2, which positively regulates the activity of mTOR through phosphorylation of AktSer473 (Bhagwat et al., 2011). Blockade of mTORC1 has already been attempted as a treatment for scleroderma without much understanding about its molecular mechanism (Fried et al., 2008; Su et al., 2009; Yoshizaki et al., 2010). Such strategies focused only on mTORC1 and did not account for the contributions of mTORC2 (Bhagwat et al., 2011). To increase the effectiveness of mTOR blockade, dual inhibitors targeting both mTORC1 and mTORC2 have now been developed (Bhagwat et al., 2011). Herein, we demonstrate that dual mTOR blockade can more effectively inhibit the pro-fibrotic effects of TGF-β and PDGF. These have therapeutic implications for scleroderma and other TGF-β dominant fibrotic diseases.
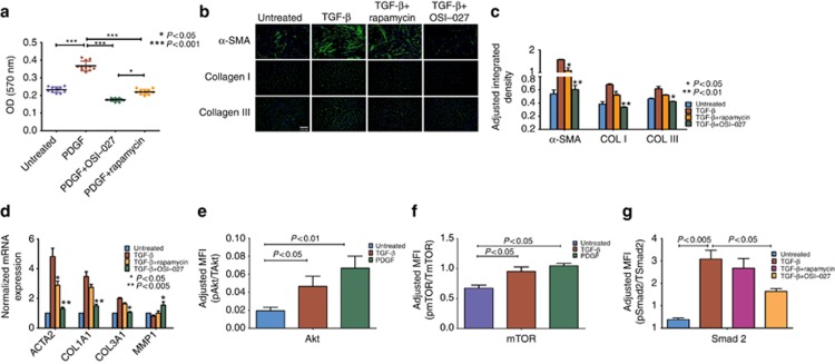
Antiproliferative effect of OSI-027, a dual mTOR inhibitor
The antimitotic effects of mTOR inhibition were evaluated using the MTT (3-(4,5-Dimethylthiazol-2-yl)-2,5-Diphenyltetrazolium Bromide) assay. Normal human dermal fibroblasts (NHDFs) were incubated with PDGF, a known NHDF mitogen, and cultures were treated with either OSI-027 or the mTORC1 inhibitor rapamycin. OSI-027 was found to be more effective at inhibiting PDGF-induced NHDF proliferation compared with rapamycin (P<0.05) (Figure 1a).
Figure 1.
Comparative antifibrotic potential of OSI-027 and rapamycin. NHDFs were pre-treated with OSI-027 (5 uM) or rapamycin (10 nM) for 2 hours followed by an addition of PDGF (40 ng ml−1) or TGF-β (5 ng ml−1) and incubated for 3 days. Proliferation was determined by the MTT assay (n=11). Immunofluorescence microscopy (IF, n=6) and qPCR (n=6) were conducted to determine the expression of α-SMA, collagen I, and collagen III at protein and mRNA level, respectively. (a) Scatter plot showing the antimitotic effect of OSI-027 and rapamycin on PDGF-stimulated NHDFs. OSI-027 showed significantly more antimitotic effect compared with rapamycin. (b) Representative image showing the effect of OSI-027 and rapamycin on expression of α-SMA, collagen I, and collagen III. (c) Bar diagram comparing the inhibitory effect of OSI-027 and rapamycin on TGF-β-induced expression of α-SMA, collagen I, and collagen III. (d) Bar diagram showing the effect of OSI-027 and rapamycin on α-SMA (ACTA2), collagen I, and collagen III genes. OSI-027 showed more inhibitory effect on these genes compared with rapamycin. (e–g) Phosphorylation of mTOR kinases with PDGF and TGF-β. Luminex-based cell signaling assay was performed with treated and untreated cell lysates to determine molecular mechanism of mTOR inhibitors as antifibrotic agent (n=5). Data are represented as adjusted median fluorescence intensity (MFI)=MFI of phospho protein/MFI of total protein. Bar diagram showing significant upregulation of pAktSer473 (represents mTORC2 activity), pmTORSer2448 wilth PDGF, and TGF-β and a significant inhibition of TGF-β-induced pSmad2 with OSI-027. Data are represented as Mean±SEM. All experiments were performed in triplicate. The Mann–Whitney U-test was performed to determine statistical significance. Scale bar=100 μm. MTT, 3-(4,5-Dimethylthiazol-2-yl)-2,5-Diphenyltetrazolium Bromide; NHDF, normal human dermal fibroblast; PDGF, platelet derived growth factor; qPCR, quantitative PCR.
Expression of α-SMA, collagen I, and III
Apart from proliferating more, in response to TGF-β, NHDFs are known to differentiate into myofibroblasts and increase their production of ECM proteins. Thus, the expression of α-SMA (a marker of myofibroblasts) and the ECM-collagen I and III was determined by immunofluorescence microscopy (IF) following incubation with TGF-β (Abraham et al., 2007). In comparison with rapamycin, OSI-027 was more effective at inhibiting TGF-β-induced α-SMA (P<0.01), collagen I (P<0.01), and collagen III (P<0.05) expression (Figure 1b and c). Similarly, by quantitative PCR (qPCR), OSI-027 was found to be more effective at inhibiting TGF-β-induced upregulation of ACTA2 (P<0.005), COL1A1 (P<0.005), and COL3A1 (P<0.05) gene expression. OSI-027 was also able to reverse TGF-β-induced downregulation of MMP1 (P<0.05) (Figure 1d).
Phosphorylation of mTOR kinases and Smad2
The ability of PDGF and TGF-β to alter mTOR signaling was confirmed using a luminex-based cell-signaling assay. Figure 1e and f demonstrated that TGF-β and PDGF were able to induce significant phosphorylation of AktSer473 (representing mTORC2 activity) and mTORSer2448. As Smad signaling is critical for TGF-β-mediated induction of ECM (Bhattacharyya et al., 2012), we determined the effect of OSI-027 on phosphorylation of Smad2. We found that TGF-β-induced phosphorylation of Smad2 was effectively inhibited by OSI-027 (P<0.05) (Figure 1g). This provides an underlying molecular mechanism for the antifibrotic effects of dual mTOR inhibition.
Expression of mTOR kinases in scleroderma
On the basis of the in vitro data, we sought to evaluate whether mTOR was expressed in lesional skin of scleroderma patients. Immunohistochemical staining (Figure 2a) demonstrated elevated expression of pAktSer473, pmTORSer2448, and their respective total proteins in scleroderma compared with normal skin. Quantification of pAktSer473 was used as a surrogate for mTORC2 activity (Bhagwat et al., 2011).
Figure 2.
Differential expression of mTOR kinases in scleroderma and normal skin. (a) Representative image showing the differential expression of mTORC1 (pmTOR) and mTORC2 (pAktSer473) in scleroderma and normal skin. Serial sections of scleroderma and normal skin tissues were stained with H&E, Masson's trichrome, pAktSer473, pmTORSer2448, Total Akt, and Total mTOR. Tissues were counterstained with toludine blue. Black arrow indicates the positively stained cells. (b) Schematic diagram depicting the underlying molecular mechanism of mTOR inhibitors as antifibrotic agents. Scale bar=100 μm.
Although there are few studies suggesting the antifibrotic properties of rapamycin, chiefly a mTORC1 inhibitor (Ong et al., 2007; Fried et al., 2008; Su et al., 2009; Yoshizaki et al., 2010; Tamaki et al., 2014), to date, there have been no detailed mechanistic studies on mTOR's role in TGF-β-mediated fibrotic pathways. Moreover, in cancer biology, it is becoming increasingly evident that targeting only mTORC1 does not completely inhibit this cascade (Figure 2b). To overcome this deficiency, dual mTOR (mTORC1/mTORC2) inhibitors have been developed––e.g. OSI-027 (Bhagwat et al., 2011)––and are currently being evaluated in a phase I trial for solid cancers (https://clinicaltrial.gov/ct2/show/NCT00698243?term=OSI-027&rank=1). Herein using an in vitro system, we demonstrated the ability of dual mTOR inhibition to reverse TGF-β and PDGF-mediated fibrotic processes more efficiently compared with rapamycin and elucidated the underling molecular mechanism. Considering the crucial role of PDGF and TGF-β in the pathogenesis of scleroderma, our results support the development of dual mTOR inhibitors for scleroderma and other TGF-β-mediated fibrotic diseases.
Normal human dermal fibroblast (NHDF)
Third to sixth passage NHDFs (ATCC PCS-201-012) were cultured at 37 °C per 5% CO2 in DMEM containing 10% FBS and 1% antibiotic-antimycotic. Cells were incubated in the presence or absence of PDGF (40 ng ml−1), TGF-β (5 ng ml−1) with or without rapamycin (10 nM), and OSI-027 (5 uM) for 3 days, which corresponded to their optimal concentrations. To measure proliferation, the MTT reagent was added and incubated at room temperature for 2 hours. Plates were read at 570 nm (Datta-Mitra et al., 2013).
Immunofluorescence microscopy (IF)
NHDFs were processed for IF as described (Luna et al., 2011). The data are represented as adjusted integrated density using Image J (NIH, Bethesda, MD).
Luminex assay
Expression of pAktSer473, pmTORSer2448, pSmad2Ser465/467, corresponding total proteins, and β-actin was determined using the Bio-Plex Pro cell signaling kit (Bio-Rad) (Lang and Sandoval, 2014). The phospho-proteins were normalized to respective total-proteins and represented as adjusted median fluorescence intensity (MFI).
Quantitative PCR
RNA was extracted using the RNeasy plus mini kit (Qiagen) and integrity determined by Agilent 2200 TapeStation. Total RNA was reverse transcribed using iScript, and qPCR was performed using customized PrimePCR plates (Bio-Rad, Hercules, CA). Reference genes used for normalization were GAPDH and HPRT1. Data were analyzed using the Bio-Rad CFX manager software (Bio-Rad) and expressed as fold change.
Skin biopsy
After obtaining IRB approved written informed consent, punch biopsies were obtained from three scleroderma patients with diffuse disease, and normal skin samples were obtained from discarded surgical skin.
Immunohistochemistry
Serial sections were deparaffinized and rehydrated and then immersed in 10 mM sodium citrate buffer. After antigen retrieval, endogenous peroxidase activity was blocked, and 10% BSA was used to inhibit nonspecific binding. Sections were stained with antibodies with the following specificities––pAktSer473, total Akt, pmTORSer2448, and total mTOR. Stained tissues were incubated with a secondary antibody followed by ABC reagents and DAB (Vector Lab, Burlingame, CA). Toludine blue was used to counterstain.
Acknowledgments
This work was supported by a grant from the NIH (No. 1DP2OD008752-01) awarded to EM. EM was also supported by career awards from the Burroughs Wellcome Fund and the Howard Hughes Medical Institute.
Glossary
- ECM
Extracellular matrix
- MTT
(3-(4,5-Dimethylthiazol-2-yl)-2,5-Diphenyltetrazolium Bromide)
- NHDF
Normal human dermal fibroblasts
- PDGF
Platelet derived growth factor
- TGF-β
Transforming growth factor-β
The authors state no conflict of interest.
References
- Abraham DJ, Eckes B, Rajkumar V et al. (2007) New developments in fibroblast and myofibroblast biology: implications for fibrosis and scleroderma. Curr Rheumatol Rep. 9:136–143 [DOI] [PubMed] [Google Scholar]
- Bhagwat SV, Gokhale PC, Crew AP et al. (2011) Preclinical characterization of OSI-027, a potent and selective inhibitor of mTORC1 and mTORC2: distinct from rapamycin. Mol Cancer Ther 10:1394–1406 [DOI] [PubMed] [Google Scholar]
- Bhattacharyya S, Wei J, Varga J. (2012) Understanding fibrosis in systemic sclerosis: shifting paradigms, emerging opportunities. Nat Rev Rheumatol 8:42–54 [DOI] [PMC free article] [PubMed] [Google Scholar]
- Datta-Mitra A, Mitra A, Ray R et al. (2013) 1,25-Dihydroxyvitamin D3-3-bromoacetate, a novel vitamin D analog induces immunosuppression through PI3K/Akt/mTOR signaling cascade. Int Immunopharmacol 17:744–751 [DOI] [PubMed] [Google Scholar]
- Fried L, Kirsner RS, Bhandarkar S et al. (2008) Efficacy of rapamycin in scleroderma: a case study. Lymphat Res Biol 6:217–219 [DOI] [PMC free article] [PubMed] [Google Scholar]
- Gay S, Jones RE Jr, Huang GQ et al. (1989) Immunohistologic demonstration of platelet-derived growth factor (PDGF) and sis-oncogene expression in scleroderma. J Investig Dermatol Symp Proc 92:301–303 [DOI] [PubMed] [Google Scholar]
- Lang WH, Sandoval JA. (2014) Detection of PI3K inhibition in human neuroblastoma using multiplex luminex bead immunoassay: a targeted approach for pathway analysis. J Biomol Screen 19:1235–1245 [DOI] [PubMed] [Google Scholar]
- Luna JI, Ciriza J, Garcia-Ojeda ME et al. (2011) Multiscale biomimetic topography for the alignment of neonatal and embryonic stem cell-derived heart cells. Tissue Eng Part C Methods 17:579–588 [DOI] [PubMed] [Google Scholar]
- Ong CT, Khoo YT, Mukhopadhyay A et al. (2007) mTOR as a potential therapeutic target for treatment of keloids and excessive scars. Exp Dermatol 16:394–404 [DOI] [PubMed] [Google Scholar]
- Raychaudhuri SK, Raychaudhuri SP. (2014) mTOR Signaling Cascade in Psoriatic Disease: Double Kinase mTOR Inhibitor a Novel Therapeutic Target. Indian J Dermatol 59:67–70 [DOI] [PMC free article] [PubMed] [Google Scholar]
- Sargent JL, Milano A, Bhattacharyya S et al. (2010) A TGFbeta-responsive gene signature is associated with a subset of diffuse scleroderma with increased disease severity. J Investig Dermatol Symp Proc 130:694–705 [DOI] [PMC free article] [PubMed] [Google Scholar]
- Su TI, Khanna D, Furst DE et al. (2009) Rapamycin versus methotrexate in early diffuse systemic sclerosis: results from a randomized, single-blind pilot study. Arthritis Rheum 60:3821–3830 [DOI] [PMC free article] [PubMed] [Google Scholar]
- Tamaki Z, Asano Y, Kubo M et al. (2014) Effects of the immunosuppressant rapamycin on the expression of human alpha2(I) collagen and matrix metalloproteinase 1 genes in scleroderma dermal fibroblasts. J Dermatol Sci 74:251–259 [DOI] [PubMed] [Google Scholar]
- Yoshizaki A, Yanaba K, Yoshizaki A et al. (2010) Treatment with rapamycin prevents fibrosis in tight-skin and bleomycin-induced mouse models of systemic sclerosis. Arthritis Rheum 62:2476–2487 [DOI] [PubMed] [Google Scholar]


