Abstract
Plasma membrane depolarization can trigger cell proliferation, but how membrane potential influences mitogenic signaling is uncertain. Here, we show that plasma membrane depolarization induces nanoscale reorganization of phosphatidylserine and phosphatidylinositol 4,5-bisphosphate but not other anionic phospholipids. K-Ras, which is targeted to the plasma membrane by electrostatic interactions with phosphatidylserine, in turn undergoes enhanced nanoclustering. Depolarization-induced changes in phosphatidylserine and K-Ras plasma membrane organization occur in fibroblasts, excitable neuroblastoma cells, and Drosophila neurons in vivo and robustly amplify K-Ras–dependent mitogen-activated protein kinase (MAPK) signaling. Conversely, plasma membrane repolarization disrupts K-Ras nanoclustering and inhibits MAPK signaling. By responding to voltage-induced changes in phosphatidylserine spatiotemporal dynamics, K-Ras nanoclusters set up the plasma membrane as a biological field-effect transistor, allowing membrane potential to control the gain in mitogenic signaling circuits.
Plasma membrane (PM) potential (Vm) has been linked to cell survival and proliferation (1, 2). Dividing cells are more depolarized than quiescent cells, and oncogenically transformed cells are generally more depolarized than normal parental cells, indicating that Vmmay be inversely coupled to pro-proliferative pathways (2). The mechanisms that might link Vm to cell proliferation are poorly characterized. Ras proteins are membrane-bound signaling proteins involved in cell differentiation, proliferation, and survival (3). The three ubiquitously expressed Ras isoforms—H-, N-, and K-Ras—assemble into spatially distinct nanoassemblies on the PM called nanoclusters (4). Nanocluster formation is essential for activation of mitogen-activated protein kinase (MAPK) signaling by Ras because activation of the protein kinase RAF on the PM is restricted to Ras.GTP (GTP, guanosine triphosphate) nanoclusters (5). Nanocluster assembly requires complex interactions between PM lipids and the Ras lipid anchors, C-terminal hypervariable regions, and G domains; with interactions between Ras basic residues and charged PM lipids being particularly relevant (6). The diffusion of lipids in model membranes and phase separation of multicomponent bilayers is responsive to electric fields (7, 8). We therefore tested whether the lateral distribution of anionic lipids in the PM is responsive to Vm and the potential consequences on Ras spatial organization.
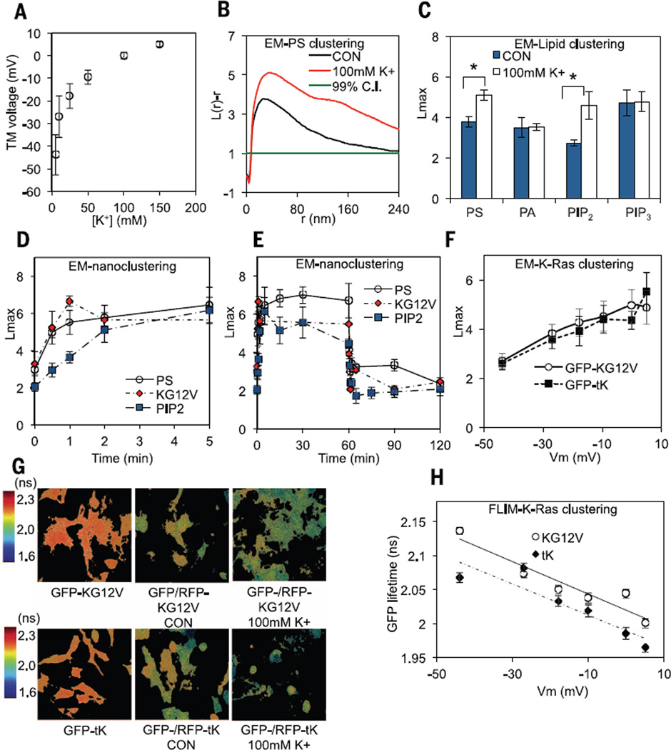
We manipulated the Vm of baby hamster kidney (BHK) cells, measured by whole-cell patch clamping, by changing extracellular K+ concentration (Fig. 1A). Simultaneously we quantified the nanoscale distribution of various green fluorescent protein (GFP)–labeled lipid-binding probes on the inner PM by using electron microscopy (EM) and spatial mapping (4, 9, 10). The analyses show that nanoclustering of phosphatidylserine (PS) and phosphatidylinositol 4,5-bisphosphate (PIP2) was enhanced on PM depolarization, whereas there was no detectable change in the lateral distribution of phosphatidic acid (PA) or phosphatidylinositol 3,4,5-trisphosphate (PIP3) (Fig. 1, B and C, and fig. S1). The enhanced clustering of PS was fast, being 80% complete within 30 s (the shortest assay time allowed by the EM technique) (Fig. 1D). PIP2 clustering increased at a slightly slower rate (Fig. 1D). On repolarization of the PM, by switching from 100 mM [K+] back to 5mM [K+], nanoclustering of PS and PIP2 reverted to control values with near identical kinetics (Fig. 1E). The PS content of the PM was unaffected by changingVm (fig. S2). Fluorescence recovery after photo-bleaching assays of lipid spatiotemporal dynamics showed that the mobile fraction of fluorescently labeled PS and PIP2 decreased significantly upon PM depolarization (fig. S3), consistent with the EM data. The differential effect of Vm on anionic PM lipids is concordant with observations that charged lipids respond differently to applied electric fields (7, 8, 11).
Fig. 1. PM depolarization enhances nanoclustering of lipids and K-Ras.
(A) Whole-cell patch clamping of BHK cells to measure Vm in isotonic buffers containing different [K+]. (B) Weighted mean K functions shown as L(r) − r for a PS lipid probe (n ≥ 8) in control (CON) and depolarized BHK cells. L(r) − r values >99% confidence interval (C.I.) for a random pattern indicate clustering. Depolarization (100mM [K+]) significantly increased PS clustering (P< 0.001, bootstrap test). (C) Peak L(r) − r values, Lmax, derived from curves as in (B), quantify the extent of nanoclustering of lipid probes for PS, PIP2, PA, or PIP3 in control and depolarized (100 mM [K+]) BHK cells. (D) Short time course (<5min) of changes in Lmax values for PS, PIP2, and GFP–K-RasG12V (KG12V) in BHK cells depolarized with 100 mM [K+] at t = 0 min. (E) Time course of depolarization (5 to 100 mM [K+] at t = 0 min) and repolarization (100 to 5 mM [K+] at t = 60min), changes in Lmax for PS, PIP2, and K-RasG12V. (F) Dependence of GFP–K-RasG12V or GFP-tK clustering, quantified as Lmax values, on Vm varied as in (A). (G) FLIM images (GFP) of cells expressing GFP/RFP–K-RasG12V and GFP/RFP-tK FRET pairs. (H) Fluorescence lifetime of GFP–K-RasG12V or GFP-tK in cells expressing the cognate RFP-FRET pair plotted against Vm. Each point is the mean (±SEM) GFP lifetime measured in >60 individual cells. Significant differences (*P < 0.001) were evaluated by using one-way analysis of variance (ANOVA). Error bars in all panels represent SEM.
The localization and lateral distribution of K-Ras on the PM requires electrostatic interactions between a C-terminal polybasic domain and PS (9, 10, 12, 13). The electrostatic potential of the inner PM leaflet is independent of Vm, and concordantly total internal reflection fluorescence and confocal microscopy showed that K-Ras PM localization was insensitive to PM depolarization (fig. S5). However, EM spatial mapping experiments of BHK cells expressing GFP–K-RasG12V (GFP-labeled, constitutively GTP-bound K-Ras) showed that K-RasG12V peak L(r) − r (Lmax, where L represents a K function and r is radius) values correlated strongly with Vm, indicating that PM depolarization enhances K-Ras nanoclustering (Fig. 1F). The temporal dynamics of Vm-induced changes in K-RasG12V nanoclustering matched those of PS rather than PIP2 (Fig. 1, D and E). To visualize nanocluster changes in intact cells, we used fluorescence lifetime imaging microscopy combined with fluorescence resonance energy transfer (FLIM-FRET). The fluorescence lifetime of GFP–K-RasG12V in cells coexpressing the FRET acceptor red fluorescent protein (RFP)–K-RasG12V decreased as a function of Vm (Fig. 1, G and H), indicating increased FRET between GFP–K-RasG12V and RFP–K-RasG12V and hence increased K-Ras nanoclustering. Conversely, expression of the Kv2.1 channel, which hyperpolarizes the PM (14) (fig. S6C), largely eliminated FRET between GFP–K-RasG12V and RFP–K-RasG12V, consistent with disruption of K-Ras nanoclustering (fig. S6). Expression of a nonconducting channel mutant, Kv2.1W369CY384T (fig. S6C), had no effect on the lifetime of GFP–K-RasG12V in control FLIM experiments (fig. S6B). PM depolarization did not change concentrations of intracellular Ca2+ in BHK cells (fig. S7). Concordantly, we obtained identical EM and FLIM results in Ca2+-free buffers containing the Ca2+ chelator EGTA (fig. S8). PM depolarization also enhanced the nanoclustering of GFP-tK but not GFP-tH (GFP coupled to the isolated membrane-anchoring domains of K-Ras and H-Ras, respectively) (Fig. 1, F to H, and fig. S8, D and E). Thus, K-Ras nanoclustering is sensitive to Vm through a mechanism that requires the C-terminal polybasic domain.
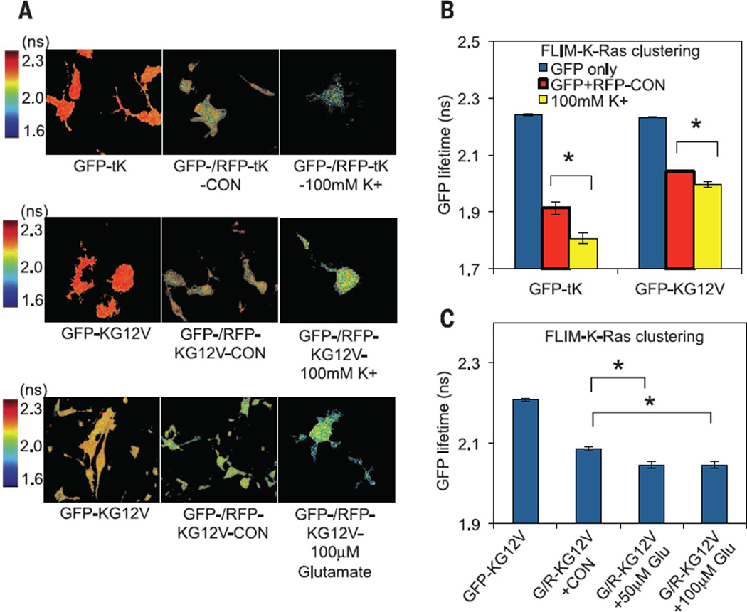
In excitable differentiated mouse Neuro2A (N2A) neuroblastoma cells (15), PM depolarization with high [K+] also caused a significant decrease in GFP fluorescence lifetime in GFP-tK and RFP-tK coexpressing cells (Fig. 2, A and B), indicating increased GFP-RFP FRET from increased GFP-tK clustering. Similar results were observed with full-length K-RasG12V (Fig. 2, A and B). Glutamate receptor–induced PM depolarization (15) also enhanced K-RasG12V clustering (Fig. 2C). This effect appeared unrelated to activation of phospholipase C (PLC), because pretreatment with the PLC inhibitor U73122 did not abrogate glutamate-stimulated K-Ras clustering but effectively blocked increases in intracellular concentrations of Ca2+ (fig. S9). Thus, glutamate-induced changes in K-Ras nanoclustering are also mediated through a change in PM voltage.
Fig. 2. Plasma membrane depolarization enhances K-Ras nanoclustering in mouse neuroblastoma cells.
(A) FLIM images of differentiated N2A cells expressing the FRET pairs: RFP/GFP-tK or RFP/GFP–K-RasG12V (GFP-KG12V and depolarized with 100 mM [K+] or 50 to 100 µM glutamate (Glu). (B and C) Quantification of fluorescence lifetime of GFP–K-RasG12V or GFP-tK in N2A cells expressing the cognate RFP-FRET pair treated as in (A). Each data point is the mean (±SEM) GFP lifetime measured in >60 individual cells. Significant differences (*P < 0.01) were evaluated by using one-way ANOVA.
We evaluated the causality between Vm-induced changes in PS or PIP2 distribution and K-Ras clustering by quantifying their colocalization using EM spatial mapping and integrated bivariate K functions (LBI values) (9). PM depolarization significantly and selectively enhanced the association of K-Ras with PS but not with PIP2 (Fig. 3A and fig. S10), consistent with Vm-induced changes in the PM PS distribution being causally associated with increased K-Ras nanoclustering. We therefore evaluated K-Ras clustering in PS auxotroph (PSA-3) cells (16), which, when grown in the absence of ethanolamine, synthesize ~30% less total PS (16) and are depleted of PS in the inner PM leaflet (9, 16). EM-spatial mapping and FLIM-FRET imaging of ethanolamine-starved PSA-3 cells showed that PS depletion rendered K-Ras nanoclustering insensitive to Vm (Fig. 3, B and C).
Fig. 3. PS mediates Vm-induced changes in K-Ras nanoclustering and signaling.
(A) PM sheets from BHK cells expressing RFP–K-RasG12V, and a GFP-tagged lipid-binding probe for PS or PIP2, were labeled with anti-GFP-6nm gold and anti-RFP-2nm gold and visualized by EM. Bivariate K functions (summarized as LBI values) were used to quantify the colocalization of PS or PIP2 with GFP–K-RasG12V and GFP-tH nanoclusters. Statistical significance was evaluated in Mann-Whitney tests (*P < 0.05). Additional lipid reorganization results are shown in fig. S10E. (B) Univariate EM-spatial mapping of PM sheets prepared from PSA-3 cells expressing GFP–K-RasG12V and grown with or without ethanolamine (±Etn). (C) FLIM imaging of PSA-3 cells expressing GFP–K-RasG12V or coexpressing RFP–K-RasG12V and grown ±Etn. (D) MAPK activation in K-RasG12V–transformed BHK cells (and wild-type cells fig. S11) measured by quantitative immunoblotting for phosphorylated ERK (pERK) after PM depolarization as in Fig. 1A.
Enhancing K-Ras.GTP nanoclustering increases activation of the RAF-MAPK cascade (5). We therefore examined the effect of Vm on K-Ras–specific MAPK signaling. Progressively reducing Vm enhanced phosphorylation of extracellular signal–regulated kinase (ERK) in K-RasG12V–expressing cells (Fig. 3D and figs. S11 and S12), consistent with the EM and FLIM results. ERK activation was nonlinearly dependent on Vm (Fig. 3D) unlike Lmax (Fig. 1F). This is expected because the K-Ras clustered fraction (ϕ), which determines MAPK signaling output (5), is a nonlinear function of Lmax (4) (fig. S13). MAPK activation increased rapidly in response to PM depolarization (<30 s), concordant with the time scale of enhanced K-Ras clustering, and recovered within 30 min of PM repolarization (fig. S14). Vm-induced activation of MAPK signaling in K-RasG12V–expressing PSA-3 cells was abolished under conditions of PS depletion (fig. S11C). Thus, depleting cellular and PM PS levels effectively uncouples Vm from K-Ras clustering and signaling. Because the amounts of K-Ras.GTP are fixed in K-RasG12V cells, Vm regulates signal gain in the K-Ras signaling circuit by controlling the extent of K-Ras nanoclustering.
Last, we observed similar results in vivo in Drosophila (Fig. 4A) (17). Depolarization of intact fly brains expressing GFP-tK and RFP-tK resulted in increased GFP-RFP FRET (Fig. 4, B and C), indicating enhanced K-Ras clustering. Concordantly, depolarization of wild-type fly embryos significantly stimulated MAPK activation, whereas depolarization of atp8b mutant embryos (fig. S15) that lack a PM PS flippase (18, 19) had no effect on MAPK activation (Fig. 4D and fig. S16L). Lack of atp8b diminishes the inner PM leaflet of PS (18, 19) (fig. S16, A to K) and is thus a partial phenocopy of PS-deficient PSA-3 cells (fig. S11).
Fig. 4. Enhanced K-Ras clustering and MAPK signaling in intact fly embryo after PM depolarization.
(A) Confocal images of flies expressing GFP-tK, or coexpressing GFP-tK and RFP-tK, from a neuronal-specific promoter. (B) FLIM imaging of brains from flies in (A) in control buffer and after depolarization with high [K+]. (C) Quantification of fluorescence lifetime of GFP-tK in fly brains expressing the cognate RFP-FRET pair treated as in (B); results are mean (±SEM, n = 9). High [K+] had no effect on the fluorescence lifetime of GFP-tH in fly brains expressing GFP-tH and RFP-tH. (D) Fly embryos from wild-type (WT) and mutant atp8b flies incubated in 5 or 90 mM K+ for 15 min and then immunoblotted for pERK. Results are quantified as mean ± SEM (n =3).
We show that PM depolarization induces rapid and substantial changes in the nanoscale organization of the anionic phospholipids, PS and PIP2, on the inner leaflet of the PM. An important consequence of the PS reorganization is increased K-Ras nanoclustering, which enhances K-Ras–dependent MAPK signaling in nonexcitable and excitable cells, as well as intact fly embryo. Reduced PM Vm has long been associated with cell survival, proliferation, and differentiation (1, 2). Yet, no compelling mechanism has been proposed to explain the input of electrical signal to cell signaling cascades. We suggest that K-Ras nanoclusters, by responding to Vm-induced changes in PS spatiotemporal dynamics, allow the PM to act as a field-effect transistor to control the gain in Ras signaling circuits. Neuronal development, including plasticity, long-term potentiation, and memory, is strongly associated with Vm and MAPK signaling (20, 21); it is thus feasible that changes in PS-mediated K-Ras lateral segregation potentially play an important role these processes.
Supplementary Material
ACKNOWLEDGMENTS
This work was supported by grant RP130059 from the Cancer Prevention and Research Institute of Texas and grant R01NS081301 from NIH.
Footnotes
SUPPLEMENTARY MATERIALS
www.sciencemag.org/content/349/6250/873/suppl/DC1
Materials and Methods
Figs. S1 to S16
REFERENCES AND NOTES
- 1.Sundelacruz S, Levin M, Kaplan DL. Stem Cell Rev. 2009;5:231–246. doi: 10.1007/s12015-009-9080-2. [DOI] [PMC free article] [PubMed] [Google Scholar]
- 2.Blackiston DJ, McLaughlin KA, Levin M. Cell Cycle. 2009;8:3527–3536. doi: 10.4161/cc.8.21.9888. [DOI] [PMC free article] [PubMed] [Google Scholar]
- 3.Hancock JF. Nat. Rev. Mol. Cell Biol. 2003;4:373–385. doi: 10.1038/nrm1105. [DOI] [PubMed] [Google Scholar]
- 4.Plowman SJ, Muncke C, Parton RG, Hancock JF. Proc. Natl. Acad. Sci. U.S.A. 2005;102:15500–15505. doi: 10.1073/pnas.0504114102. [DOI] [PMC free article] [PubMed] [Google Scholar]
- 5.Tian T, et al. Nat. Cell Biol. 2007;9:905–914. doi: 10.1038/ncb1615. [DOI] [PubMed] [Google Scholar]
- 6.Zhou Y, Hancock JF. Biochim. Biophys. Acta. 2015;1853:841–849. doi: 10.1016/j.bbamcr.2014.09.008. [DOI] [PubMed] [Google Scholar]
- 7.O’Shea PS, Feuerstein-Thelen S, Azzi A. Biochem. J. 1984;220:795–801. doi: 10.1042/bj2200795. [DOI] [PMC free article] [PubMed] [Google Scholar]
- 8.Groves JT, Boxer SG, McConnell HM. Proc. Natl. Acad. Sci. U.S.A. 1998;95:935–938. doi: 10.1073/pnas.95.3.935. [DOI] [PMC free article] [PubMed] [Google Scholar]
- 9.Zhou Y, et al. Mol. Cell. Biol. 2014;34:862–876. doi: 10.1128/MCB.01227-13. [DOI] [PMC free article] [PubMed] [Google Scholar]
- 10.Ariotti N, et al. J. Cell Biol. 2014;204:777–792. doi: 10.1083/jcb.201307055. [DOI] [PMC free article] [PubMed] [Google Scholar]
- 11.Starke-Peterkovic T, Clarke RJ. Eur. Biophys. J. 2009;39:103–110. doi: 10.1007/s00249-008-0392-y. [DOI] [PubMed] [Google Scholar]
- 12.Yeung T, et al. Science. 2008;319:210–213. doi: 10.1126/science.1152066. [DOI] [PubMed] [Google Scholar]
- 13.Cho KJ, et al. J. Biol. Chem. 2012;287:43573–43584. doi: 10.1074/jbc.M112.424457. [DOI] [PMC free article] [PubMed] [Google Scholar]
- 14.Park KS, Mohapatra DP, Misonou H, Trimmer JS. Science. 2006;313:976–979. doi: 10.1126/science.1124254. [DOI] [PubMed] [Google Scholar]
- 15.Van der Valk JB, Vijverberg HP. Eur. J. Pharmacol. 1990;185:99–102. doi: 10.1016/0014-2999(90)90215-r. [DOI] [PubMed] [Google Scholar]
- 16.Lee S, et al. Genes Cells. 2012;17:728–736. doi: 10.1111/j.1365-2443.2012.01622.x. [DOI] [PubMed] [Google Scholar]
- 17.Brand AH, Perrimon N. Development. 1993;118:401–415. doi: 10.1242/dev.118.2.401. [DOI] [PubMed] [Google Scholar]
- 18.Ha TS, Xia R, Zhang H, Jin X, Smith DP. Proc. Natl. Acad. Sci. U.S.A. 2014;111:7831–7836. doi: 10.1073/pnas.1401938111. [DOI] [PMC free article] [PubMed] [Google Scholar]
- 19.Paulusma CC, et al. Hepatology. 2008;47:268–278. doi: 10.1002/hep.21950. [DOI] [PubMed] [Google Scholar]
- 20.Impey S, Obrietan K, Storm DR. Neuron. 1999;23:11–14. doi: 10.1016/s0896-6273(00)80747-3. [DOI] [PubMed] [Google Scholar]
- 21.Kelleher RJ, 3rd, Govindarajan A, Jung HY, Kang H, Tonegawa S. Cell. 2004;116:467–479. doi: 10.1016/s0092-8674(04)00115-1. [DOI] [PubMed] [Google Scholar]
Associated Data
This section collects any data citations, data availability statements, or supplementary materials included in this article.




