Abstract
Depletion of Brca1 leads to defects in mouse mammary gland development and mammary tumors in humans and mice. To explore the role of microRNAs (miRNAs) in this process, we examined the mammary glands of MMTV-Cre Brca1Co/Co mice for differential miRNA expression using a candidate approach. Several miRNAs were differentially expressed in mammary tissue at day 1 of lactation and in mammary epithelial cell lines in which Brca1 messenger RNA (mRNA) levels have been reduced. Functional studies revealed that several of these miRNAs regulate mammary epithelial cell function in vitro, including miR-206. Creation and analysis of MMTV-miR-206 transgenic mice showed no effect on lactational mammary development and no tumors, but indicates a role in mammary tissue remodeling in mature mice, potentially involving Igf-1 and Sfrp1. These results indicate the potential of miRNAs to mediate the consequences of Brca1 loss and suggest a novel function for miR-206.
Introduction
Mutations in the breast cancer susceptibility gene BRCA1 significantly increase the risk of developing breast cancer. Although the many characteristics of BRCA1-associated tumors have been elucidated, the early molecular changes that arise as a consequence of disruption of BRCA1 expression in the mammary gland and lead to mammary tumorigenesis are not well understood.
Targeted repression and/or deletion of Brca1 transcript leads to aberrant lobular–alveolar development in vivo,1, 2 and defective mammary epithelial differentiation in vitro.3, 4 Notably, tumors arising from conditional Brca1-knockout mice are reminiscent of human BRCA1-associated breast cancers sharing similar morphological and molecular characteristics, and clustering with the basal molecular subtype.5, 6, 7, 8, 9, 10 The molecular basis of these phenotypes however, is yet to be defined. To elucidate the molecular consequences of Brca1 depletion in the mouse mammary gland, we have previously investigated the role of coding genes in Brca1 loss. This analysis identified many genes differentially expressed in conditional Brca1-knockout mice at day 1 of lactation, including the receptor tyrosine kinase, c-Kit, which marks luminal progenitor cells in preneoplastic BRCA1 mutation carrier tissue and may mediate the expansion of luminal progenitor cells in BRCA1 loss.11, 12, 13 This supports the hypothesis that luminal cells are the cells of origin of BRCA1-associated tumors14, 15, 16, 17 and that BRCA1 may have a role in regulating mammary epithelial cell fate (reviewed in reference 18).
We now investigate the role of miRNAs in Brca1-deficient mouse mammary glands. miRNAs are small evolutionary-conserved RNAs that are implicated in many biological processes and diseases (reviewed in reference 19). miRNAs are differentially expressed during mammary gland development20, 21 and regulate the expression of milk transcripts,22, 23 self-renewal of mammary epithelial progenitor cells,24 ductal outgrowth25 and the modulation of key transcriptional networks underpinning the development of the mammary gland.25, 26, 27 The role of these molecules in Brca1-associated mammary epithelial defects however is unknown. In this study, we demonstrate the effects of Brca1 deficiency on the expression of miRNAs in the mouse mammary gland using both in vitro and in vivo models. We show that Brca1 loss in the lactating mammary gland results in the differential expression of miRNAs, and explore their roles in mammary gland morphogenesis.
Results and discussion
Identification of miRNAs that are differentially regulated in the mammary glands of MMTV-Cre Brca1Co/Co mice
To determine the impact of Brca1 deficiency on miRNA expression in the mouse mammary gland, we assessed the levels of nine miRNAs from MMTV-Cre Brca1Co/Co mice mammary glands at day 1 of lactation. These miRNAs were selected using a candidate approach with the following selection criteria: (i) expressed in breast tumors, in particular, tumors associated with BRCA1 mutation/repression (triple negative or basal subtype)28 and (ii) differentially expressed during mouse mammary gland development, in particular, those that inversely mirror the expression of Brca1.21
Out of the nine miRNAs that were screened, four were upregulated (miR-135b, miR-155, miR-205 and miR-206: Figure 1a) and five were downregulated (miR-31, miR-148a, miR-181c, miR-200b and miR-210: Figure 1b). Upregulation of miR-155, a known oncomiR,29 is interesting, given that it has previously been reported to be overexpressed in BRCA1-associated breast cancers and to be transcriptionally repressed by BRCA1.30 Three of the downregulated miRNAs (miR-148a, miR-181c and miR-210) are normally highly expressed during lactation in the mouse mammary gland.21 As Brca1 depletion in these mice results in a defect in lobular–alveolar differentiation,1 we speculate that reduced expression of these miRNAs could contribute to the phenotype observed in Brca1-deficient mammary glands.
Figure 1.
miR-206 is differentially expressed in conditional Brca1-knockout mice mammary glands and during mammary gland development. (a, b) miRNAs are differentially expressed in conditional Brca1-knockout glands at day 1 of lactation. Total RNA from Brca1Co/Co and MMTV-Cre Brca1Co/Co mouse mammary glands (n=8 per genotype) as previously described19 was used for quantitative real-time PCR (qRT-PCR) analysis. Complementary DNA was generated using the Qiagen miScript Reverse Transcription kit (Qiagen GmbH, Hilden, Germany) using 10–200 ng of RNA as input. Reactions were run on a Qiagen Q Rotorgene machine with the Qiagen miScript SYBR Green kit as per manufacturer's instructions. Qiagen miScript Primer Assays were used for miR-31 (MS00001407), miR-135b (MS00001575), miR-148a (MS00001652), miR-155 (MS00001701), miR-181c (MS00011277), miR-200b (MS00011417), miR-205 (MS00003780), miR-206 (MS00001869), miR-210 (MS00001890) and RNU6b (MS00014000). RNU6b was used as an internal housekeeping control and no template and water controls were run concurrently to ensure no contamination present. Differential gene expression was determined using the ΔΔCt method. Each bar represents mean expression±s.e.m., compared with control. (c) miR-206 is overexpressed in mouse mammary epithelial cells that have reduced Brca1 expression. HC11 cells, a mouse mammary epithelial cell line, a kind gift from Chris Ormandy (Garvan Institute, Sydney, NSW, Australia) were cultured in RPMI-1640 media (Thermo Fisher Scientific, Waltham, MA, USA), supplemented with 10% fetal bovine serum (Thermo Fisher Scientific), 5 μg/ml insulin and 10 ng/ml recombinant epidermal growth factor (rEGF), both from Sigma Aldrich (St Louis, MO, USA) and antibiotic–antimycotic (Thermo Fisher Scientific). HC11 cells were transfected with Brca1 synthetic RNA (siRNA) using Lipofectamine 2000 (Thermo Fisher Scientific) as per manufacturer's instructions. SMARTpools of siRNA (Thermo Fisher Scientific) targeting mouse Brca1 (L-040545-00) and a nontargeting control (D-001810-10) were used at a concentration of 100 nm to transfect HC11 cells at subconfluence. Total RNA was extracted using TRIzol Reagent (Thermo Fisher Scientific) and analyzed for miRNA expression as described above. (d) miR-206 is overexpressed in human mammary epithelial cells that harbor a BRCA1 mutation. HCC1937 cells and their wtBRCA1 control were assayed for miR-206 expression using qRT-PCR as described above. HCC1937 cells were cultured in RPMI media supplemented with 10% fetal bovine serum, 1 mm sodium pyruvate and antibiotic–antimycotic (Thermo Fisher Scientific). (e) miR-206 is differentially expressed during mouse mammary gland development. Total RNA from virgin (5-week-old), day 15 pregnancy (midpregnant), day 1 of lactation (lactating) and day 5 of involution (involuting) was extracted using a Qiagen miRNeasy Mini Kit (Qiagen), and were used to determine miR-206 expression as described above. Statistical significance was determined by Student's t-test and denoted as ****P<0.0001, ***P<0.001, **P<0.01 and *P<0.05. Throughout the manuscript, the number of samples for each experiment was determined using experimental guidelines and at least three biological replicates. For mice experiments, a power analysis was used. No samples were excluded from analysis and variation was similar among samples. All cell lines are regularly tested for mycoplasma.
To explore the potential functional consequences of the observed differential expression of miRNAs, we conducted in silico analysis of their predicted mRNA targets. We used the m3RNA algorithm31 to identify putative miRNA target genes (Supplementary Table 1) and utilized Ingenuity Pathway Analysis to infer functional consequences (Supplementary Table 2). We compared a previously generated list of coding genes that were differentially expressed in the mammary glands of conditional Brca1-knockout animals vs controls at day 1 of lactation,11 with the predicted mRNA targets of the miRNAs altered in the same tissues (Figures 1a and b). This generated a list of mRNAs whose expression is inversely correlated to the expression of the miRNA and are thus potential targets of these differentially expressed miRNAs. Interestingly, in both instances where miRNAs are downregulated and mRNAs upregulated and vice versa, cancer is a key disease category that is influenced, suggesting that these miRNA–mRNA interactions may contribute to tumorigenesis (Supplementary Table 2).
To investigate if the overexpression of miRNAs observed in lactating mammary tissue of MMTV-Cre Brca1Co/Co were also evident in differentiation-competent mammary epithelial cells with reduced levels of Brca1, we assessed miRNA expression in HC11 cells in which Brca1 expression was reduced. This demonstrated that out of the four miRNAs assessed, only miR-206 expression was significantly altered (Figure 1c). Consistent with this, we also found that the expression of miR-206 was increased in HCC1937 cells, which contain a BRCA1 germline mutation resulting in reduced BRCA1 expression and a truncated BRCA1 protein32 as compared with the wtBRCA1 control (Figure 1d).
In contrast to the analysis of Brca1-deficient mammary glands (Figure 1a), upregulation of miR-135b, miR-155 and miR-205 was not observed in HC11 cells in which Brca1 levels have been repressed using siRNA (Figure 1c). There are several possible explanations for this including the higher levels of Brca1 repression using gene deletion (in vivo) compared with siRNA (in vitro) and the heterogeneous cellular environment in mouse mammary tissue compared with a relatively homogenous cell line. For example, it is possible that repression of Brca1 in the epithelial compartment of the mammary gland causes upregulation of miR-135b, miR-155 and miR-205 in nonepithelial cells of the mammary gland. There are many examples of disease-associated miRNAs with altered expression in the stromal compartment of the mammary gland33, 34 and miR-155 has previously been implicated in the transformation of stromal fibroblasts.35
The expression of miR-206 was also evaluated in mouse mammary epithelial tissue at various stages of the mammary gland development (virgin, pregnant, lactating and involution). miR-206 levels were highest in virgin animals as compared with the other stages of mammary gland development (Figure 1e). Interestingly, this is the opposite of what is observed with Brca1 during the mammary gland development.36 Given the role of miR-206 in breast cancer and that it is upregulated in Brca1 loss, it is possible that it may contribute to the consequences of Brca1 loss in the mouse mammary gland.
Loss of Brca1 transcript expression leads to decreased proliferation,37 increased apoptosis1, 38 and defects in the ability to undergo both in vitro and in vivo mammary epithelial differentiation.1, 2, 3, 4, 11 Interestingly, miR-206 overexpression results in defective mammary epithelial differentiation (Figure 2a), in vitro proliferation defects39, 40, 41 and the induction of apoptosis via the repression of Notch3.42 These results together with the differential expression data above suggest miR-206 is a strong candidate acting downstream of Brca1. We therefore decided to further explore the role of miR-206 in mammary gland development.
Figure 2.
Overexpression of miR-206 diminishes the differentiative capacity of HC11 cells, but does not affect mammary gland development. (a) Overexpression of miR-206 reduces the ability of HC11 cells to form domes in vitro. HC11 cells were transduced with pBABE or pBABE miR-206 virus, created by transfecting BOSC23 cells. Stable expressing HC11 cell lines were selected for using puromycin (Clontech Laboratories, Mountain View, CA, USA). Cells were then plated into the HC11 dome assay. Subconfluent cells in a six-well plate were cultured in recombinant epidermal growth factor (rEGF)-free HC11 media for 48 h. The media was then changed to include 100 nm dexamethasone and 5 μg/ml ovine prolactin (both from Sigma Aldrich, St Louis, MO, USA) in rEGF-free HC11 media for a further 72 days. During this time, the media was replaced every 48 h. The number of domes was then counted manually, as observed using a light microscope on day 8 of the assay. Each bar represents mean expression±s.e.m., compared with control of three independent experiments. (b) miR-206 is overexpressed in MMTV miR-206 glands. To create MMTV miR-206 mice, a linearized pMMTV miR-206 plasmid was used for pronuclear injection of FVB/NJ embryos (JAX stock No. 001800) by the Transgenic Animal Service (TASQ – University of Queensland, Brisbane, QLD, Australia). All subsequent pups were genotyped by the Australian Equine Genetics Research Centre (AEGRC; University of Queensland, Brisbane, QLD, Australia). Females were time-mated and killed at either day 5 of pregnancy, day 1 of lactation, day 2 of involution or day 5 of involution for further analysis. Expression of miR-206 in MMTV miR-206 animals was evaluated using qRT-PCR as described earlier. At least three animals were assayed in triplicate and expression normalized to FVB control animals. All animal experiments were approved by the University of Queensland Animal Ethics Committee; AEC Approval Number: SCMB/273/11/CCQ. (c) MMTV miR-206 animals do not show any anatomical differences during mammary gland development. The right abdominal glands were carefully spread onto a glass slide and fixed in Carnoy's fixative (six parts 100% ethanol, three parts chloroform and one part glacial acetic acid) for wholemount analysis. These were then stained in carmine alum stain until the stain penetrated the entire gland. Wholemounts were then visualized with a Nikon stereomicroscope and imaged with a Nikon DS-Fi1c digital microscope camera (both from Nikon Instruments, Melville, NY, USA). (d) No changes observed during day 1 of lactation in MMTV miR-206 glands. Left thoracic glands were flash frozen in Tissue-Tek Optimal Cutting Temperature (OCT) compound (Sakura, Netherlands) and sections were cryosectioned to 10 μm thickness and stained with hematoxylin and eosin by the School of Biomedical Sciences Histology Laboratory (University of Queensland, Brisbane, QLD, Australia). Sections were visualized on a Zeiss Axiophot 2 (Carl Zeiss, Oberkochen, Germany) and imaged with a SPOT color camera (SPOT Imaging Solutions, Sterling Heights, MI, USA). All imaging results are representative images of at least three animals per genotype. Mice were not randomized as they were required to be a certain genotype. The experimenter was blinded to the genotype when assessing phenotype throughout.
Overexpression of Brca1-associated miRNAs affects mammary epithelial morphogenesis in vitro
To address the hypothesis that miRNAs overexpressed in Brca1-deficient mammary tissue may affect mammary epithelial morphogenesis, we determined the effect of ectopic overexpression for each miRNA in HC11 cells. Overexpression of miR-155, miR-205 and miR-206 resulted in a complete loss of HC11 dome formation, whereas, overexpression of miR-135b resulted in an increase in HC11 dome formation (Supplementary Figures 1a and b). A role for miR-155, miR-205 and miR-206 in mammary epithelial morphogenesis is consistent with previous studies in other epithelial cell types.43, 44, 45
MMTV-miR-206 mice show a defect in mammary gland structure after 12 months
Given that miR-206 is upregulated in the mammary glands of Brca1 conditional knockout mice and in HC11 cells treated with a Brca1 siRNA, and limits the ability of HC11 cell morphogenesis in vitro, we prioritized miR-206 for in vivo analysis to further explore its role in mammary gland development and function. Transgenic mice expressing miR-206 under the control of the MMTV promoter were created and expression was confirmed in mammary glands at day 1 of lactation (Figure 2b). Analysis of the glands revealed no apparent differences in gross morphology or tissue architecture during pregnancy, lactation or involution (Figures 2c and d). This suggests either that miR-206 has no role in these processes or that any affect is masked by increased branching morphogenesis induced by the various hormonal cascades during pregnancy and lactation.46
In contrast, MMTV miR-206 transgenic mice at 12–15 months of age displayed a striking mammary phenotype. This was characterized by a significant increase in fatty tissue and a significant reduction of branching within the mammary epithelial tree, suggestive of tissue degeneration, in all of the MMTV miR-206 mice (n=5) and one of the six control mice (Figure 3a). No evidence of mammary tumors was observed prior to the end of study. Interestingly, several transgenic mouse models of Brca1 display a similar phenotype.47, 48, 49, 50, 51 Jones et al.50 argue that the Brca1 phenotype is due to the action of increased estrogen/IGF-1 on the mammary stroma microenvironment and that this may create an environment that is permissive to tumor development. The late onset of tumor development in mouse models of BRCA1 disruption is consistent with this.9 In support of this hypothesis, BRCA1 negatively regulates IGF-1 and loss of BRCA1 is associated with an increase in IGF-1.52 A plausible hypothesis is therefore that loss of Brca1 causes an increase in miR-206, which in turn results in tissue remodeling in older mice and that this permits Brca1-associated tumor development.
Figure 3.
Aged MMTV miR-206 mammary glands exhibit a reduction in epithelial density and an increase in markers of accelerated aging. (a) Aged MMTV miR-206 animals have reduced branching structures. FVB and MMTV miR-206 animals were aged to 12–15 months and killed. Wholemount analysis was carried out as described in Figure 2. Scale bars indicate 0.67 and 1 μm in inset image. (b) Aged MMTV miR-206 animals have reduced beta-catenin expression. Left thoracic glands were snap frozen as above and cryosectioned. Immunohistochemical staining of beta-catenin was carried out by QIMR-Berghofer histology services using an anti-rabbit beta-catenin antibody (Eptiomics Inc., Clone #E247) at 1:500. All imaging results are representative images of at least three animals per genotype. (c) Aged miR-206 mammary glands display a reduction in the epithelial marker, miR-200c. Total RNA from the mammary glands of aged FVB controls or MMTV miR-206 animals was isolated and expression of miR-200c analyzed by qRT-PCR as described in Figure 1. (d) Aged miR-206 mammary glands have increased secreted stromal factor, Igf-1 expression. Expression of Igf-1 was assessed using TaqMan Universal PCR Master Mix (Thermo Fisher Scientific), with complementary DNA generated using SuperScript III (Thermo Fisher Scientific) as per manufacturer's instructions and TaqMan probes for Igf-1 (Mm00439560_m1). Hprt was used as a housekeeping control (TaqMan Probe: Mm01545399_m1). Statistical significance was determined by Student's t-test and denoted as ****P<0.0001 and **P<0.01.
There are several potential molecular and cellular mechanisms for the observed phenotype, including a miR-206-associated increase in epithelial cell apoptosis, epithelial to mesenchymal transition, induction of IGF and/or adipose production. To explore this, we first used qRT-PCR to confirm that miR-206 was still overexpressed in the mammary glands of transgenic mice at 12 months of age. Interestingly, higher miR-206 expression corresponded to a stronger phenotype, concurrent with this, we found elevated levels of miR-206 in the single control mouse that displayed the phenotype (data not shown). We then examined the expression of epithelial and mesenchymal compartment markers within the aged mice mammary glands. β-catenin staining that detects the epithelial content of the mammary gland, revealed lesser ductal and end bud structures in the MMTV miR-206 glands as compared with the controls (Figure 3b). The expression of miR-200c, another epithelial marker, was found to be significantly decreased in MMTV miR-206 glands as compared with the controls, further corroborating the β-catenin staining (Figure 3c).
To explore the possibility that the IGF-1 pathway may also contribute to the phenotype in miR-206 mice, the expression of Igf1 was evaluated and normalized against the total volume of epithelial cells using miR-200c.53, 54, 55 The results revealed that Igf1 was significantly upregulated in the MMTV miR-206 glands as compared with the controls (Figure 3d). This supports the hypothesis that the Igf1 pathway may contribute to the phenotype in MMTV-miR-206 mouse mammary glands. As Igf1 is a secreted stromal factor that signals in a paracrine manner to the epithelial cell, this also raises the possibility that miR-206 induces an expansion of the stromal compartment, which could explain the apparent higher fat content seen in the MMTV miR-206 mammary glands as compared with the controls.56, 57, 58 Interestingly, mature Brca1-deficient mice also demonstrate an increase in mammary adipose tissue.50
Although the proposed expansion of the stromal compartment may promote tumorigenesis, no tumors were detected in the mammary glands of MMTV-miR-206 glands. It is possible that this reflects a dependence on other components of the Brca1 pathway or on intact p53 activity, which when lost rescues cellular aging but induces tumorigenesis.55
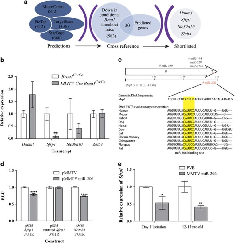
miR-206 targets the 3′UTR of the Wingless-type MMTV integration site (Wnt) antagonist, Sfrp1
To further explore the Brca1-miR-206 pathway, we identified potential gene targets of miR-206 (Figure 4a). Four genes were shortlisted on the basis of the results from four independent miRNA target prediction programs—Sfrp1, Daam1, Slc39a10 and Zbtb4 (Figure 4a). To validate these predictions, we examined the levels of these genes in the mammary glands of MMTV-Cre Brca1Co/Co mice. Only Sfrp1 had reduced expression in the lactating mammary gland of MMTV-Cre Brca1Co/Co mice (Figure 4b). Sfrp1 is a secreted antagonist of the wingless-type MMTV integration site (Wnt)-signaling pathway,59 whose expression is frequently lost in a variety of cancers, including breast cancer via promoter methylation.60 Repression of SFRP1 is associated with poor prognosis with increasing stage of malignancy.52, 61, 62, 63, 64, 65 Although many reports have focused on assessing the methylation status of the SFRP1 promoter, several studies have shown that some tumors exhibit decreased SFRP1 expression, independent of promoter methylation,52, 66 suggesting additional regulatory mechanisms may be involved. In addition, miR-206 has been shown to regulate Sfrp1 expression during myogenesis in a porcine model.67
Figure 4.
miR-206 targets the Wnt antagonist, Sfrp1. (a) Schematic of miRNA target gene prediction. miRNA targets were predicted using MicroCosm (http://www.ebi.ac.uk/enright-srv/microcosm/htdocs/targets/v5/), PicTar (http://pictar.mdc-berlin.de/), TargetScanMouse (http://www.targetscan.org/mmu_61/) and StarBase (http://starbase.sysu.edu.cn/). Genes were then cross-referenced with the downregulated genes identified in reference 19 and four genes were shortlisted. (b) A predicted miR-206 target, Sfrp1 is downregulated in lactating conditional Brca1-knockout animals. RNA from Brca1Co/Coand MMTV-Cre Brca1Co/Co animals was collected as described earlier. qRT-PCR was used as described above to assess the expression of Daam1 (For: CATTGATCAGCTCAATTCCATGG, Rev: TGCTGTCTTCAGACTCTCGATGG), Sfrp1 (For: AATACCACGGAAGCCTCTAAGCC, Rev: TTGCACAGAGATGTTCAATGATGG), Slc39a10 (For: AGTAGGAACAATGAGTGGAGACGC, Rev: GAATGACCATGTCCGTGCG) and Zbtb4 (For: TGAGAAGGTGTTTGCCCTGG, Rev: TAGGTGACAAAGGTGTCCCAGC). Hprt was used as a housekeeping gene (For: GCAGTACAGCCCCAAAATGG, Rev: AACAAAGTCTGGCCTGTATCCAA). Each bar represents mean expression±s.e.m., compared with control of eight animals per genotype. (c) Location of the highly conserved miR-206-binding site within Sfrp1 3′UTR. TargetScanMouse was used to identify putative miRNA-binding sites in the 3′UTR region of Sfrp1. The level of conservation among mammals was assessed using information from TargetScan and the conservation track of the UCSC Genome Browser, which was also used to extract sequence information (http://genome.ucsc.edu/: mm9 assembly)72. ClustalW2 was used to align sequences to demonstrate nucleotide level conservation. (d) miR-206 can repress the Sfrp1 3′UTR and this is diminished upon mutation of the miR-206-binding site. To assess if miR-206 targeted the Sfrp1 3′UTR, HeLa cells were transfected with 200 ng of appropriate pSG5 luciferase vector and 50 ng of pSG5 Renilla using Lipofectamine 2000 (Thermo Fisher Scientific). To overexpress miR-206, an additional 200 ng molar equivalent of either pMMTV or pMMTV miR-206 was also used. For all assays, addition of pUC19 DNA was used to ensure all transfections had equal DNA content. Luciferase readings were assessed 48 h post transfection using a DTX 880 Multimode plate reader (Beckman Coulter, Brea, CA, USA) and normalized to Renilla readings. Each bar represents the mean±s.e.m. of three biological replicates. (e) Sfrp1 expression is reduced in MMTV miR-206 glands at day 1 of lactation and in aged animals. The expression of Sfrp1 within mammary glands from FVB or MMTV miR-206 mice at day 1 of lactation or in aged mice (12–15 month old) was assessed using qRT-PCR as described above. Data represent n=3 animals per genotype. Statistical significance was determined by Student's t-test and denoted as ****P<0.0001, **P<0.01 and *P<0.05.
A miR-206-binding site was identified in the Sfrp1 3′UTR and shown to be evolutionary conserved (Figure 4c). To determine whether miR-206 could repress the Sfrp1 3′UTR in mice, a luciferase reporter assay was conducted with the Notch 3′UTR, a known target of miR-206, as a positive control. Overexpression of miR-206, decreased the activity of both the Sfrp1 and Notch3 3′UTRs (Figure 4d), confirming that miR-206 can repress both Sfrp1 and Notch3. To further demonstrate that the reduced luciferase activity is a direct consequence of miR-206 targeting the predicted Sfrp1 3′UTR-binding site, mutations were introduced into the miRNA-binding site. Increased expression of miR-206 did not affect the activity of the mutated Sfrp1 3′UTR (Figure 4d), suggesting that the decrease in luciferase signal can be attributed to the binding of miR-206 to Sfrp1 at the predicted binding site. We also found that Sfrp1 expression was reduced in mice at day 1 of lactation and 12–15 months of age (Figure 4e). These results are consistent with the mammary epithelial phenotype observed and suggest that this phenotype is potentially a result of deregulated Wnt signaling. Though, there are conflicting reports of Sfrp1 function in the mammary gland, a recent study has shown that Sfrp1 deficiency induces increased adiposity upon forced weight gain in mice, consistent with our observations in aged MMTV miR-206 mice. Another team demonstrated that the knockout of Sfrp1 in mice mammary glands promotes precocious mammary gland development with branching and alveolar development characteristic of the midpregnant mammary gland,68, 69 a feature that has not been observed in the MMTV miR-206 mice (Figure 3a). A probable reason is that this phenotype has been masked by the upregulation of the Igf-1-signaling cascade.55, 70, 71
Conclusions
In conclusion, this work has demonstrated that miR-206 is overexpressed in Brca1-deficient cells and that overexpression of miR-206, in several ways, mirrors the phenotype in MMTV-Cre Brca1Co/Co mice. This raises the possibility that miR-206 contributes to the effects of Brca1 loss in the mammary gland and that this likely involves the Wnt pathway through Sfrp1 and the Igf pathways. Although we focused on miR-206, our data concur with other reports in suggesting other miRNAs, such as miR-155,29 can regulate downstream functions of Brca1, highlighting that this and other miRNAs are an important facet of Brca1 biology and function. Understanding these mechanisms will be valuable for identifying new biomarkers and therapeutic targets and strategies for BRCA1-associated breast cancer.
The authors declare no conflict of interest.
Footnotes
Supplementary Information accompanies this paper on the Oncogenesis website (http://www.nature.com/oncsis)
Supplementary Material
References
- Xu X, Wagner KU, Larson D, Weaver Z, Li C, Ried T et al. Conditional mutation of Brca1 in mammary epithelial cells results in blunted ductal morphogenesis and tumour formation. Nat Genet 1999; 22: 37–43. [DOI] [PubMed] [Google Scholar]
- Brown MA, Nicolai H, Howe K, Katagiri T, Lalani el N, Simpson KJ et al. Expression of a truncated Brca1 protein delays lactational mammary development in transgenic mice. Transgenic Res 2002; 11: 467–478. [DOI] [PubMed] [Google Scholar]
- Furuta S, Jiang X, Gu B, Cheng E, Chen P-L, Lee W-H. Depletion of BRCA1 impairs differentiation but enhances proliferation of mammary epithelial cells. Proc Natl Acad Sci USA 2005; 102: 9176–9181. [DOI] [PMC free article] [PubMed] [Google Scholar]
- Kubista M, Rosner M, Kubista E, Bernaschek G, Hengstschlager M. Brca1 regulates in vitro differentiation of mammary epithelial cells. Oncogene 2002; 21: 4747–4756. [DOI] [PubMed] [Google Scholar]
- Brodie SG, Xu X, Qiao W, Li WM, Cao L, Deng CX. Multiple genetic changes are associated with mammary tumorigenesis in Brca1 conditional knockout mice. Oncogene 2001; 20: 7514–7523. [DOI] [PubMed] [Google Scholar]
- Shakya R, Szabolcs M, McCarthy E, Ospina E, Basso K, Nandula S et al. The basal-like mammary carcinomas induced by Brca1 or Bard1 inactivation implicate the BRCA1/BARD1 heterodimer in tumor suppression. Proc Natl Acad Sci USA 2008; 105: 7040–7045. [DOI] [PMC free article] [PubMed] [Google Scholar]
- Herschkowitz JI, Simin K, Weigman VJ, Mikaelian I, Usary J, Hu Z et al. Identification of conserved gene expression features between murine mammary carcinoma models and human breast tumors. Genome Biol 2007; 8: R76. [DOI] [PMC free article] [PubMed] [Google Scholar]
- Lakhani SR, Jacquemier J, Sloane JP, Gusterson BA, Anderson TJ, van de Vijver MJ et al. Multifactorial analysis of differences between sporadic breast cancers and cancers involving BRCA1 and BRCA2 mutations. J Natl Cancer Inst 1998; 90: 1138–1145. [DOI] [PubMed] [Google Scholar]
- Wright MH, Robles AI, Herschkowitz JI, Hollingshead MG, Anver MR, Perou CM et al. Molecular analysis reveals heterogeneity of mouse mammary tumors conditionally mutant for Brca1. Mol Cancer 2008; 7: 29. [DOI] [PMC free article] [PubMed] [Google Scholar]
- Wright MH, Calcagno AM, Salcido CD, Carlson MD, Ambudkar SV, Varticovski L. Brca1 breast tumors contain distinct CD44+/CD24- and CD133+ cells with cancer stem cell characteristics. Breast Cancer Res 2008; 10: R10. [DOI] [PMC free article] [PubMed] [Google Scholar]
- Smart CE, Wronski A, French JD, Edwards SL, Asselin-Labat ML, Waddell N et al. Analysis of Brca1-deficient mouse mammary glands reveals reciprocal regulation of Brca1 and c-kit. Oncogene 2011; 30: 1597–1607. [DOI] [PubMed] [Google Scholar]
- Regan JL, Kendrick H, Magnay FA, Vafaizadeh V, Groner B, Smalley MJ. c-Kit is required for growth and survival of the cells of origin of Brca1-mutation-associated breast cancer. Oncogene 2012; 31: 869–883. [DOI] [PubMed] [Google Scholar]
- Valentin MD, da Silva SD, Privat M, Alaoui-Jamali M, Bignon YJ. Molecular insights on basal-like breast cancer. Breast Cancer Res Treat 2012; 134: 21–30. [DOI] [PubMed] [Google Scholar]
- Lim E, Vaillant F, Wu D, Forrest NC, Pal B, Hart AH et al. Aberrant luminal progenitors as the candidate target population for basal tumor development in BRCA1 mutation carriers. Nat Med 2009; 15: 907–913. [DOI] [PubMed] [Google Scholar]
- Proia TA, Keller PJ, Gupta PB, Klebba I, Jones AD, Sedic M et al. Genetic predisposition directs breast cancer phenotype by dictating progenitor cell fate. Cell Stem Cell 2011; 8: 149–163. [DOI] [PMC free article] [PubMed] [Google Scholar]
- Molyneux G, Geyer FC, Magnay FA, McCarthy A, Kendrick H, Natrajan R et al. BRCA1 basal-like breast cancers originate from luminal epithelial progenitors and not from basal stem cells. Cell Stem Cell 2010; 7: 403–417. [DOI] [PubMed] [Google Scholar]
- Liu S, Ginestier C, Charafe-Jauffret E, Foco H, Kleer CG, Merajver SD et al. BRCA1 regulates human mammary stem/progenitor cell fate. Proc Natl Acad Sci USA 2008; 105: 1680–1685. [DOI] [PMC free article] [PubMed] [Google Scholar]
- Buckley NE, Mullan PB. BRCA1 - conductor of the breast stem cell orchestra: the role of BRCA1 in mammary gland development and identification of cell of origin of BRCA1 mutant breast cancer. Stem Cell Rev 2012; 8: 982–993. [DOI] [PubMed] [Google Scholar]
- Melo SA, Esteller M. Dysregulation of microRNAs in cancer: playing with fire. FEBS Lett 2011; 585: 2087–2099. [DOI] [PubMed] [Google Scholar]
- Wang C, Li Q. Identification of differentially expressed microRNAs during the development of Chinese murine mammary gland. J Genet Genomics 2007; 34: 966–973. [DOI] [PubMed] [Google Scholar]
- Avril-Sassen S, Goldstein LD, Stingl J, Blenkiron C, Le Quesne J, Spiteri I et al. Characterisation of microRNA expression in post-natal mouse mammary gland development. BMC Genomics 2009; 10: 548. [DOI] [PMC free article] [PubMed] [Google Scholar]
- Tanaka T, Haneda S, Imakawa K, Sakai S, Nagaoka K. A microRNA, miR-101a, controls mammary gland development by regulating cyclooxygenase-2 expression. Differentiation 2009; 77: 181–187. [DOI] [PubMed] [Google Scholar]
- Cui W, Li Q, Feng L, Ding W. MiR-126-3p regulates progesterone receptors and involves development and lactation of mouse mammary gland. Mol Cell Biochem 2011; 355: 17–25. [DOI] [PubMed] [Google Scholar]
- Yang X, Lin X, Zhong X, Kaur S, Li N, Liang S et al. Double-negative feedback loop between reprogramming factor LIN28 and microRNA let-7 regulates aldehyde dehydrogenase 1-positive cancer stem cells. Cancer Res 2010; 70: 9463–9472. [DOI] [PMC free article] [PubMed] [Google Scholar]
- Ucar A, Vafaizadeh V, Jarry H, Fiedler J, Klemmt PAB, Thum T et al. miR-212 and miR-132 are required for epithelial stromal interactions necessary for mouse mammary gland development. Nat Genet 2010; 42: 1101–1108. [DOI] [PubMed] [Google Scholar]
- Rivas MA, Venturutti L, Huang YW, Schillaci R, Huang TH, Elizalde PV. Downregulation of the tumor-suppressor miR-16 via progestin-mediated oncogenic signaling contributes to breast cancer development. Breast Cancer Res 2012; 14: R77. [DOI] [PMC free article] [PubMed] [Google Scholar]
- Feuermann Y, Robinson GW, Zhu BM, Kang K, Raviv N, Yamaji D et al. The miR-17/92 cluster is targeted by STAT5 but dispensable for mammary development. Genesis 2012; 50: 665–671. [DOI] [PMC free article] [PubMed] [Google Scholar]
- Blenkiron C, Goldstein LD, Thorne NP, Spiteri I, Chin SF, Dunning MJ et al. MicroRNA expression profiling of human breast cancer identifies new markers of tumor subtype. Genome Biol 2007; 8: R214. [DOI] [PMC free article] [PubMed] [Google Scholar]
- Jiang S, Zhang HW, Lu MH, He XH, Li Y, Gu H et al. MicroRNA-155 functions as an oncomiR in breast cancer by targeting the suppressor of cytokine signaling 1 gene. Cancer Res 2010; 70: 3119–3127. [DOI] [PubMed] [Google Scholar]
- Chang S, Wang RH, Akagi K, Kim KA, Martin BK, Cavallone L et al. Tumor suppressor BRCA1 epigenetically controls oncogenic microRNA-155. Nat Med 2011; 17: 1275–1282. [DOI] [PMC free article] [PubMed] [Google Scholar]
- Tabas-Madrid D, Muniategui A, Sanchez-Caballero I, Martinez-Herrera DJ, Sorzano CO, Rubio A et al. Improving miRNA-mRNA interaction predictions. BMC Genomics 2014; 15(Suppl 10): S2. [DOI] [PMC free article] [PubMed] [Google Scholar]
- Tomlinson GE, Chen TT, Stastny VA, Virmani AK, Spillman MA, Tonk V et al. Characterization of a breast cancer cell line derived from a germ-line BRCA1 mutation carrier. Cancer Res 1998; 58: 3237–3242. [PubMed] [Google Scholar]
- Bjorner S, Fitzpatrick PA, Li Y, Allred C, Howell A, Ringberg A et al. Epithelial and stromal microRNA signatures of columnar cell hyperplasia linking Let-7c to precancerous and cancerous breast cancer cell proliferation. PLoS ONE 2014; 9: e105099. [DOI] [PMC free article] [PubMed] [Google Scholar]
- MacKenzie TA, Schwartz GN, Calderone HM, Graveel CR, Winn ME, Hostetter G et al. Stromal expression of miR-21 identifies high-risk group in triple-negative breast cancer. Am J Pathol 2014; 184: 3217–3225. [DOI] [PMC free article] [PubMed] [Google Scholar]
- Mitra AK, Zillhardt M, Hua Y, Tiwari P, Murmann AE, Peter ME et al. MicroRNAs reprogram normal fibroblasts into cancer-associated fibroblasts in ovarian cancer. Cancer Discov 2012; 2: 1100–1108. [DOI] [PMC free article] [PubMed] [Google Scholar]
- Blackshear PE, Goldsworthy SM, Foley JF, McAllister KA, Bennett LM, Collins NK et al. Brca1 and Brca2 expression patterns in mitotic and meiotic cells of mice. Oncogene 1998; 16: 61–68. [DOI] [PubMed] [Google Scholar]
- Hakem R, de la Pompa JL, Sirard C, Mo R, Woo M, Hakem A et al. The tumor suppressor gene Brca1 is required for embryonic cellular proliferation in the mouse. Cell 1996; 85: 1009–1023. [DOI] [PubMed] [Google Scholar]
- Xu X, Qiao W, Linke SP, Cao L, Li WM, Furth PA et al. Genetic interactions between tumor suppressors Brca1 and p53 in apoptosis, cell cycle and tumorigenesis. Nat Genet 2001; 28: 266–271. [DOI] [PubMed] [Google Scholar]
- Kondo N, Toyama T, Sugiura H, Fujii Y, Yamashita H. miR-206 Expression is down-regulated in estrogen receptor alpha-positive human breast cancer. Cancer Res 2008; 68: 5004–5008. [DOI] [PubMed] [Google Scholar]
- Adams BD, Cowee DM, White BA. The role of miR-206 in the epidermal growth factor (EGF) induced repression of estrogen receptor-alpha (ERalpha) signaling and a luminal phenotype in MCF-7 breast cancer cells. Mol Endocrinol 2009; 23: 1215–1230. [DOI] [PMC free article] [PubMed] [Google Scholar]
- Di Leva G, Gasparini P, Piovan C, Ngankeu A, Garofalo M, Taccioli C et al. MicroRNA cluster 221-222 and estrogen receptor alpha interactions in breast cancer. J Natl Cancer Inst 2010; 102: 706–721. [DOI] [PMC free article] [PubMed] [Google Scholar]
- Song G, Zhang Y, Wang L. MicroRNA-206 targets notch3, activates apoptosis, and inhibits tumor cell migration and focus formation. J Biol Chem 2009; 284: 31921–31927. [DOI] [PMC free article] [PubMed] [Google Scholar]
- Lei C, Wang Y, Huang Y, Yu H, Huang Y, Wu L et al. Up-regulated miR155 reverses the epithelial-mesenchymal transition induced by EGF and increases chemo-sensitivity to cisplatin in human Caski cervical cancer cells. PLoS ONE 2012; 7: e52310. [DOI] [PMC free article] [PubMed] [Google Scholar]
- Tellez CS, Juri DE, Do K, Bernauer AM, Thomas CL, Damiani LA et al. EMT and stem cell-like properties associated with miR-205 and miR-200 epigenetic silencing are early manifestations during carcinogen-induced transformation of human lung epithelial cells. Cancer Res 2011; 71: 3087–3097. [DOI] [PMC free article] [PubMed] [Google Scholar]
- Yan D, Dong Xda E, Chen X, Wang L, Lu C, Wang J et al. MicroRNA-1/206 targets c-Met and inhibits rhabdomyosarcoma development. J Biol Chem 2009; 284: 29596–29604. [DOI] [PMC free article] [PubMed] [Google Scholar]
- Macias H, Hinck L. Mammary gland development. Wiley Interdiscip Rev Dev Biol 2012; 1: 533–557. [DOI] [PMC free article] [PubMed] [Google Scholar]
- Kim SS, Cao L, Lim S-C, Li C, Wang R-H, Xu X et al. Hyperplasia and spontaneous tumor development in the gynecologic system in mice lacking the BRCA1-Δ11 isoform. Mol Cell Biol 2006; 26: 6983–6992. [DOI] [PMC free article] [PubMed] [Google Scholar]
- Kim SS, Cao L, Baek HJ, Lim SC, Li C, Wang RH et al. Impaired skin and mammary gland development and increased gamma-irradiation-induced tumorigenesis in mice carrying a mutation of S1152-ATM phosphorylation site in Brca1. Cancer Res 2009; 69: 9291–9300. [DOI] [PMC free article] [PubMed] [Google Scholar]
- Jones LP, Tilli MT, Assefnia S, Torre K, Halama ED, Parrish A et al. Activation of estrogen signaling pathways collaborates with loss of Brca1 to promote development of ERalpha-negative and ERalpha-positive mammary preneoplasia and cancer. Oncogene 2008; 27: 794–802. [DOI] [PMC free article] [PubMed] [Google Scholar]
- Jones LP, Buelto D, Tago E, Owusu-Boaitey KE. Abnormal mammary adipose tissue environment of Brca1 mutant mice show a persistent deposition of highly vascularized multilocular adipocytes. J Cancer Sci Ther 2011; pii: 004 (Suppl 2). [DOI] [PMC free article] [PubMed]
- Cao L, Li W, Kim S, Brodie SG, Deng CX. Senescence, aging, and malignant transformation mediated by p53 in mice lacking the Brca1 full-length isoform. Genes Dev 2003; 17: 201–213. [DOI] [PMC free article] [PubMed] [Google Scholar]
- Veeck J, Niederacher D, An H, Klopocki E, Wiesmann F, Betz B et al. Aberrant methylation of the Wnt antagonist SFRP1 in breast cancer is associated with unfavourable prognosis. Oncogene 2006; 25: 3479–3488. [DOI] [PubMed] [Google Scholar]
- Ibrahim YH, Yee D. Insulin-like growth factor-I and breast cancer therapy. Clin Cancer Res 2005; 11: 944s–950s. [PubMed] [Google Scholar]
- Bahr C, Groner B. The IGF-1 receptor and its contributions to metastatic tumor growth-novel approaches to the inhibition of IGF-1 R function. Growth Factors 2005; 23: 1–14. [DOI] [PubMed] [Google Scholar]
- Shukla V, Coumoul X, Cao L, Wang RH, Xiao C, Xu X et al. Absence of the full-length breast cancer-associated gene-1 leads to increased expression of insulin-like growth factor signaling axis members. Cancer Res 2006; 66: 7151–7157. [DOI] [PubMed] [Google Scholar]
- de Ostrovich KK, Lambertz I, Colby JK, Tian J, Rundhaug JE, Johnston D et al. Paracrine overexpression of insulin-like growth factor-1 enhances mammary tumorigenesis in vivo. Am J Pathol 2008; 173: 824–834. [DOI] [PMC free article] [PubMed] [Google Scholar]
- Yee D, Paik S, Lebovic GS, Marcus RR, Favoni RE, Cullen KJ et al. Analysis of insulin-like growth factor I gene expression in malignancy: evidence for a paracrine role in human breast cancer. Mol Endocrinol 1989; 3: 509–517. [DOI] [PubMed] [Google Scholar]
- Marshman E, Streuli CH. Insulin-like growth factors and insulin-like growth factor binding proteins in mammary gland function. Breast Cancer Res 2002; 4: 231–239. [DOI] [PMC free article] [PubMed] [Google Scholar]
- Xu Q, D'Amore PA, Sokol SY. Functional and biochemical interactions of Wnts with FrzA, a secreted Wnt antagonist. Development 1998; 125: 4767–4776. [DOI] [PubMed] [Google Scholar]
- Polakis P. Wnt signaling in cancer. Cold Spring Harb Perspect Biol 2012; 4: a008052. [DOI] [PMC free article] [PubMed] [Google Scholar]
- Ugolini F, Charafe-Jauffret E, Bardou VJ, Geneix J, Adelaide J, Labat-Moleur F et al. WNT pathway and mammary carcinogenesis: loss of expression of candidate tumor suppressor gene SFRP1 in most invasive carcinomas except of the medullary type. Oncogene 2001; 20: 5810–5817. [DOI] [PubMed] [Google Scholar]
- Klopocki E, Kristiansen G, Wild PJ, Klaman I, Castanos-Velez E, Singer G et al. Loss of SFRP1 is associated with breast cancer progression and poor prognosis in early stage tumors. Int J Oncol 2004; 25: 641–649. [PubMed] [Google Scholar]
- Dumont N, Crawford YG, Sigaroudinia M, Nagrani SS, Wilson MB, Buehring GC et al. Human mammary cancer progression model recapitulates methylation events associated with breast premalignancy. Breast Cancer Res 2009; 11: R87. [DOI] [PMC free article] [PubMed] [Google Scholar]
- Park SY, Kwon HJ, Lee HE, Ryu HS, Kim SW, Kim JH et al. Promoter CpG island hypermethylation during breast cancer progression. Virchows Arch 2011; 458: 73–84. [DOI] [PubMed] [Google Scholar]
- Vargas AC, Reed AE, Waddell N, Lane A, Reid LE, Smart CE et al. Gene expression profiling of tumour epithelial and stromal compartments during breast cancer progression. Breast Cancer Res Treat 2012; 135: 153–165. [DOI] [PubMed] [Google Scholar]
- Lo PK, Mehrotra J, D'Costa A, Fackler MJ, Garrett-Mayer E, Argani P et al. Epigenetic suppression of secreted frizzled related protein 1 (SFRP1) expression in human breast cancer. Cancer Biol Ther 2006; 5: 281–286. [DOI] [PubMed] [Google Scholar]
- Yang Y, Sun W, Wang R, Lei C, Zhou R, Tang Z et al. Wnt antagonist, secreted frizzled-related protein 1, is involved in prenatal skeletal muscle development and is a target of miRNA-1/206 in pigs. BMC Mol Biol 2015; 16: 4. [DOI] [PMC free article] [PubMed] [Google Scholar]
- Gauger KJ, Shimono A, Crisi GM, Schneider SS. Loss of sfrp1 promotes ductal branching in the murine mammary gland. BMC Dev Biol 2012; 12: 25. [DOI] [PMC free article] [PubMed] [Google Scholar]
- Gauger KJ, Bassa LM, Henchey EM, Wyman J, Bentley B, Brown M et al. Mice deficient in Sfrp1 exhibit increased adiposity, dysregulated glucose metabolism, and enhanced macrophage infiltration. PLoS ONE 2013; 8: e78320. [DOI] [PMC free article] [PubMed] [Google Scholar]
- Campisi J. Fragile fugue: p53 in aging, cancer and IGF signaling. Nat Med 2004; 10: 231–232. [DOI] [PubMed] [Google Scholar]
- Munoz-Espin D, Serrano M. Cellular senescence: from physiology to pathology. Nat Rev Mol Cell Biol 2014; 15: 482–496. [DOI] [PubMed] [Google Scholar]
- Speir ML, Zweig AS, Rosenbloom KR, Raney BJ, Paten B, Nejad P et al. The UCSC Genome Browser database: 2016 update. Nucleic Acids Res 2016; 44: D717–D725. [DOI] [PMC free article] [PubMed] [Google Scholar]
Associated Data
This section collects any data citations, data availability statements, or supplementary materials included in this article.




