Abstract
Although a number of repair strategies have been shown to promote axon outgrowth following neuronal injury in the mammalian central nervous system, it remains unclear whether regenerated axons establish functional synapses and support behavior. Here, in both juvenile and adult mice, we show that either PTEN and SOCS3 co-deletion, or co-overexpression of osteopontin (OPN)/insulin-like growth factor 1 (IGF1)/ciliary neurotrophic factor (CNTF), induces regrowth of retinal axons and formation of functional synapses in the superior colliculus (SC), but not significant recovery of visual function. Further analyses suggest that regenerated axons fail to conduct action potentials from the eye to the SC due to lack of myelination. Consistent with this idea, administration of voltage-gated potassium channel blockers restores conduction and results in increased visual acuity. Thus, enhancing both regeneration and conduction effectively improves function after optic nerve injury.
INTRODUCTION
During neural development, a series of complex processes transform initial patterns of neuronal connectivity into optimized functional circuits that underlie behavior. As axons reach their targets, they form weak synapses that subsequently undergo both activity-independent and experience-dependent maturation and refinement (Hensch, 2005; Hong and Chen, 2011; Ackman and Crair, 2014). Moreover, formation of myelin sheaths around axons enhances the speed and reliability of neural transmission. Progressive myelination during early postnatal and adolescent life allows fast and reliable propagation of neuronal activity along axons as the nervous system increases in size. However, it remains unknown whether a similar multi-step process of functional circuit regeneration can occur following axon injury in adulthood.
In cases of injury to the central nervous system (CNS) such as traumatic brain injury and spinal cord injury, a key pathological event is the severing of long-projection axons, leading to the disruptions of relevant circuits (Case and Tessier-Lavigne, 2005; Blesch and Tuszynski, 2009; Fawcett et al., 2012; Lu et al., 2014). Therefore, an ideal repair strategy would be to first promote regeneration of injured axons, followed by formation of new synapses with the disconnected target, and finally, optimization for proper functionality and reliability of the rebuilt circuits. Such restoration of function is robust following injury to sensory or motor axons in the mammalian peripheral nervous system, but is problematic in the CNS.
Based on recent findings in understanding the molecular and cellular mechanisms underlying regeneration failure, a number of strategies have been developed to enhance axon regeneration in the adult CNS. For example, neutralization or removal of growth inhibitory activities has been shown to enhance the regrowth of limited types of CNS axons with significant functional outcomes (Yiu and He, 2006; Lee and Zheng, 2008; Chew et al., 2012; Cregg et al., 2014; Schwab and Strittmatter, 2014; Silver et al., 2014). In addition, regeneration can be enhanced by manipulating regulators of signaling pathways related to neuronal growth, such as PTEN/mTOR and SOCS3/STAT3 (Park et al., 2008; Smith et al., 2009; Liu et al., 2010; Belin et al., 2015), as well as development-associated transcription factors such as Krüppel-like family of transcription factors (Moore et al., 2009; Blackmore et al., 2012). For example, we found that genetic deletion of both PTEN and SOCS3 greatly invigorates the intrinsic regenerative ability of injured retinal ganglion cells (RGCs), resulting in robust long-distance axon regeneration in an intraorbital optic nerve injury model (Sun et al., 2011). Furthermore, our recent studies showed that over-expression of an extracellular protein osteopontin (OPN) in RGCs allowed them to regenerate their injured axons in the presence of IGF1 or brain-derived neurotrophic factor (BDNF), pointing to a potentially translatable approach of activating neuronal mTOR pathway and promoting axon regeneration (Duan et al., 2015).
It remains unclear, however, the extent to which axons induced to regenerate can form functional synapses with their presumptive targets in an adult neural network. To address this issue, we used an optic tract transection model that minimizes the distance axons need to regenerate to their targets. We were therefore able to systematically test post-regeneration steps that are critical for restoration of visual function. We discovered that regenerating axons indeed form functional synapses but exhibit poor conduction likely associated with lack of myelination. Strikingly, we showed that improving axon conduction by pharmacological means could lead to significant visual function recovery when combined with substantial axon regeneration.
RESULTS
Retinocollicular axon regeneration induced by co-deletion of PTEN and SOCS3 in a unilateral optic tract transection model
RGC axons regeneration after intraorbital optic nerve crush need to grow for a long distance before reaching their CNS targets. With manipulations such as PTEN and SOCS3 co-deletion that have been effective in promoting regeneration, only a small number of regenerating axons cross the optic chiasm, and even fewer reach their targets (Sun et al., 2011; Luo et al., 2013). To examine post-regeneration events, we therefore adopted an optic tract injury model (So et al., 1981; Chen et al., 1997), in which the optic tract is transected unilaterally just proximal to the SC in postnatal day 6 (P6) mice (Figures 1A, 1B, and S1). This significantly reduces the distance regenerating axons must travel to reach their target. We used mice at P6 because the SC is not yet covered by the cortex at this age, rendering the optic tract accessible for surgery.
Figure 1. Retinocollicular axon regeneration induced by co-deletion of PTEN and SOCS3 in a unilateral optic tract transection model at P6 mice.
(A) Illustration of a mouse at postnatal day 6 showing a unilateral knife cut (red arrow) across the entire right superior colliculus (SC; outlined in green). (B) Illustration of a sagittal view showing a knife cut transecting the retinal axons (black arrowed lines) projecting to the superficial layers (green) of the SC. D, dorsal. V, ventral. R, rostral. C, caudal. (C) Schematic diagram showing the experimental timeline. Control group: BCL-2+/PTENf/f/SOCS3f/f with AAV-PLAP and regeneration group: BCL-2+/PTENf/f/SOCS3f/f with AAV-Cre (plus AAV-CNTF). (D–K) In control group (D–G), few CTB-labeled axons grew across the lesion site [arrows in (E)]. The images in (F) and (G) are the enlarged areas boxed in (D). (H–K) in regeneration group, many labeled axons cross the lesion. The images in (J) and (K) are enlarged areas boxed in (H). (L) Quantification of labeling intensities of regenerating axons at different distances caudal to the lesion sites (pre-lesion SC as 100%; Mean ± SEM, N = 6–7). There were significant differences between control and regeneration groups at every distance from 0 to 0.7 mm distal to the lesion (P < 0.05, ANOVA with Bonferroni post-test). (M) Representative images showing that little or extensive ChR2-mCherry-labeled regenerating axons across the lesion site (arrow and arrowheads) in control and regeneration groups, respectively. Scale bars in (D), (H) and (M): 300 μm. Scale bars in (F) and (J): 50 μm. See also Figures S1–2.
Immediately after optic tract transection, BCL-2+/PTENf/f/SOCS3f/f mice were subjected to intravitreous injection of either AAV-Cre viruses to delete PTEN and SOCS3 genes in the regeneration group or AAV-PLAP (placental alkaline phosphatase) virus in the control group (Figure 1C). The BCL-2 transgenic background was chosen for its documented effects on enhancing neuronal survival following injury (Bonfanti et al., 1996; Goldberg et al., 2002), while genetic deletion in RGCs of PTEN and SOCS3, the respective inhibitory molecules of mTOR and JAK/STAT, for the robust axon regeneration in an optic nerve injury model (Sun et al., 2011). To further boost the JAK/STAT activity after SOCS3 deletion (Smith et al., 2009, Sun et al., 2011), we also injected AAVs expressing CNTF intravitreously one week after injury. Concurrently, we co-injected AAVs expressing a fusion of channelrhodopsin 2 and mCherry (ChR2-mCherry) so we could visualize RGC axons and activate them with light.
We first confirmed that our surgical paradigm completely transected all retinocollicular axons in wild type mice (Figure S1A, S1B). Axon regeneration was assessed by two independent axonal labeling methods (CTB in Figure 1D–L or mCherry in Figure 1M). In the control group (BCL-2+/PTENf/f/SOCS3f/f with AAV-PLAP), we found little axon labeling in the SC caudal to the lesion site (Figures 1D–G, 1L, and 1M). Analysis of serial sections throughout the entire SC revealed that many axons retracted and failed to regenerate (Figure S2A). In contrast, in the regeneration group (BCL-2+/PTENf/f/SOCS3f/f with AAVs-Cre/CNTF), we discovered significantly higher densities of regenerating axons both at the lesion site and in the dorsal SC (Figures 1H–M and S2B). Together these results indicated that our regeneration paradigm successfully elicited robust regrowth after distal transection of RGC axons, thus enabling us to assess whether regenerating axons can form new functional synapses in the SC.
Optogenetic stimulation of regenerated axons at the SC triggers synaptic responses detected by local field potentials
Six to eight weeks after injury, we recorded the evoked local field potentials (LFP) in response to focal laser stimulation of ChR2-labeled RGC terminals in the SC of anesthetized mice (Figures 2A and S3). Specifically, we placed the recording electrodes at least 300 μm distal to the lesion, opto-stimulated the ChR2-positive axons, and recorded post-lesion- or terminal-evoked LFPs (Figures 2B and S3). Consistent with our anatomical data, laser stimulation at axon terminals evoked no detectable LFP in the post-lesion SC of control-injured mice (Figure 2D and 2F, N = 8 out of 8). Evoked response was detected when the recording electrode was moved rostrally into the pre-lesion intact area (Figure S3), indicating that lack of LFP response was not due to low expression of ChR2. Similarly the same laser stimulation reliably evoked robust LFPs across the entire intact SC of sham-operated mice (Figure 2C and 2F, N = 7 out of 7, mean amplitude: 529 ± 22 μV).
Figure 2. Optogenetic stimulation of regenerated axons at the SC triggers synaptic responses detected by local field potentials in vivo and whole-cell recording in vitro.
(A) Schematic diagram showing the experimental timeline. Control group: BCL-2+/PTENf/f/SOCS3f/f with AAV-PLAP and regeneration group: BCL-2+/PTENf/f/SOCS3f/f with AAV-Cre (plus AAV-CNTF). (B) Illustration of in vivo optogenetic stimulation of post-lesion- (also referred to as terminal-evoked) local field potential (LFPs) in the SC. (C–E) Representative terminal-evoked LFPs from all three groups. No injury was performed in sham group. (F) Maximal terminal-evoked amplitudes in each mouse (each point represents one animal). (G, H) An example (G) of regeneration-group mice showing the terminal-evoked LFP reversibly reduced by local application of kynurenic acid (KA) and the quantification (H) of reduction of amplitude (N = 4). (I) Illustration of in vitro optogenetic whole-cell patch recording in the SC. (J) A representative example showing overlay of six repeated recordings of light evoked postsynaptic responses in a SC neuron at membrane holding potentials of both −70 and +55 mV (N =12). (K, L) AMPA currents recorded at −70 mV (K) were blocked with CNQX by 100% in amplitude (N = 4; in L); with the AMPA currents blocked, the NMDA currents recorded at +55 mV (K) were reduced by D-APV by 77% in amplitude (N=4, in L). Blue lines above traces indicate onset of light stimulation. Data are represented as mean ± SEM. * P < 0.05, ** P < 0.01, *** P < 0.001, ANOVA with Bonferroni post-test except paired t test in L. See also Figure S3.
In contrast, we were able to record reliable light-evoked responses in the post-lesion SC of 7 out of 8 mice in the regeneration group (Figures 2E–F, and S3B, mean amplitude: 136 ± 41 μV). To distinguish the contribution of synaptic from non-synaptic components, we applied the glutamate receptor antagonist kynurenic acid (50 mM) locally to the exposed SC and found that the drug administration acutely and reversibly diminished the amplitude of the evoked LFP (Figure 2G–H). Thus regenerated axons formed functional synapses in the SC.
Reformation of functional synapses detected by whole-cell recording
To probe the nature of the regenerated synapses, we performed whole-cell intracellular recording from SC brain slices four to five weeks after injury (Figure 2I). Consistent with in vivo recordings, light-evoked postsynaptic responses were detected in SC neurons located over 300 μm distal to the lesion in regeneration-group mice (N = 12/12 cells across four mice, Figure 2J) but not in control-injured mice (N = 0/10 cells across four mice). In this recording protocol, membrane potential was first held at −70 mV with magnesium in the solution to block NMDA receptors, allowing AMPA receptor-mediated synaptic currents to be recorded (Hooks and Chen, 2006; Shah and Crair, 2008). The membrane potential was then switched to +55 mV to remove magnesium blockade, and combined currents mediated by AMPA and NMDA receptors were revealed. As expected, light-evoked AMPA responses were blocked by the AMPA receptor antagonist CNQX (10 μM; by 100% of baseline in four mice), and the NMDA responses blocked by addition of the NMDA receptor antagonist D-APV (50 μM; by 77% of baseline in four mice) (Figure 2K–L). Together these results demonstrate that regenerated axons activate both AMPA and NMDA glutamatergic receptors in the SC.
Failed behavioral recovery induced by regenerated axons
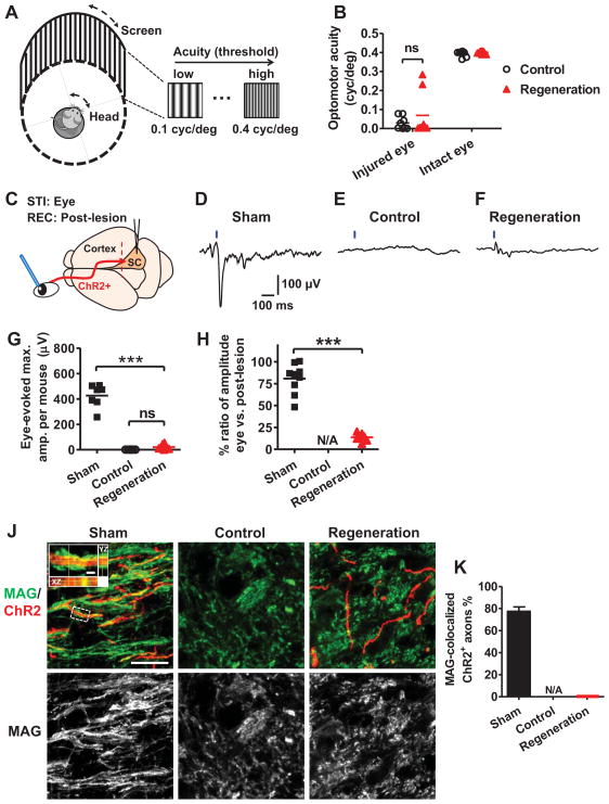
To ask whether the regenerated synapses in the SC were sufficient to mediate visual behavior, we assayed optomotor function in freely behaving animals eight weeks after injury. In this assay (Figure 3A), a mouse is placed on a platform surrounded by four monitors which show a moving contrast reversal (Prusky et al., 2004). The mouse optomotor response, defined by the movement of the head tracking the moving screen, entails proper function of subcortical nuclei including SC (Huberman and Niell, 2011). The acuity of each eye can be measured independently as the maximal spatial frequency at which the head is able to track the stimulus (Prusky et al., 2004; Kang et al., 2013). Mice were tested blindly with respect to both genotype and treatment. As expected, mice in the control group exhibited a profound performance defect in the injured but not in the intact eye (Figures 3B and 4G–H). Surprisingly, the regeneration group mice also exhibited poor optomotor acuity; no response was observed in six of eight animals and the group score was not significantly different from that of injured control mice (Figure 3B).
Figure 3. Regenerated axons fail to improve optomotor visual acuity and lack myelination.
(A) Illustration of the optomotor task for quantifying the visual acuities of mice. (B) Optomotor acuities of intact or injured eyes in both control and regeneration groups. No significant differences for both intact and injured eyes in two groups. (C) Illustration of in vivo optogenetic recording of eye-evoked LFPs in the SC. (D–F) Eye-evoked LFPs recorded from the same sites in the SC after recordings of their respective terminal-evoked LFPs (Figure 2C–E). Blue lines above traces indicate onset of light stimulation. (G) Maximal eye-evoked amplitudes in each mouse (each point represents one animal). (H) Ratios of eye-evoked vs. paired terminal-evoked LFPs. (J) Representative images showing lack of co-localization with the myelin marker MAG for the ChR2-mCherry-positive regenerated axons. Scale bars: 10 μm and 1 μm (inset). (K) Quantification results showing that none of the regenerated axonal segments (0/404 in four mice) were co-localized with MAG while ~80% of axonal segments in the sham-operated SC were. N/A, not applicable. ns, not significant. *** P < 0.001, ANOVA with Bonferroni post-test.
Figure 4. 4-AP enhances conduction of regenerated axons and improves regenerated axons-mediated optomotor acuities.
(A, B) Representative eye-evoked (A) and terminal-evoked LFPs (B) before and after local 4-AP treatment in a regeneration-group mouse. Blue lines above traces indicate onset of light stimulation. (C) Ratios of eye-evoked vs paired terminal-evoked LFPs showing the effect of 4-AP in regeneration-group mice. * P < 0.05, paired t-test. (D–F) Representative eye-evoked (D) and terminal-evoked LFPs (E) before and after local vehicle treatment in a regeneration-group mouse. (F) Ratios of eye-evoked vs paired terminal-evoked LFPs showing no significant effect of vehicle treatment on LFPs in regeneration-group mice. ns, not significant, paired t-test. (G–I) The effects of 4-AP (4 mg/kg, I.P.) on optomotor acuities of intact and injured eyes of different groups. 4-AP increased the optomotor acuities of injured eyes only in the regeneration group but not in control group (G). In the control group, 4-AP treatment failed to change the optomotor acuities of either injured or intact eyes (H). However, in the regeneration group, 4-AP increased the optomotor acuities of only injured eyes, but not intact ones (I). Data for 4-AP-treated, injured eyes of regeneration mice were re-plotted from those in G, showing the “before (no vehicle or 4-AP)-after” effect of 4-AP. * P < 0.05, *** P < 0.001, ANOVA with Bonferroni post-test. See also Figure S4 for all regeneration-group mice in (G) and (I).
Conduction blockade in regenerated axons
We next asked whether the lack of visual behavior in regeneration-group mice was associated with the failure of action potentials generated in RGCs to reach the targets. To address this question, we again performed LFP recordings in vivo. Holding the recording electrode at a single site in the SC, we re-positioned the stimulating optical fiber in front of the eye after recorded LFPs evoked by stimulating terminals within the SC (Figure 3C). Robust eye-evoked LFPs were recorded from sham-operated mice and their amplitudes were comparable to those of the terminal-evoked LFPs (Figures 2C and 3D). As expected, no eye-evoked LFPs were detected in the control mice (Figures 3E, 3G vs. 2D, 2F). Interestingly, in regeneration-group mice, eye stimulation elicited only a small LFP from SC (Figure 3F–G): the maximal amplitudes of the eye-evoked LFP was only 14% of the terminal-evoked LFP (Figure 3H), and the ratio was similar after a further 6–8 weeks –that is, 14–16 weeks after injury (data not shown). Thus although functional synapses reform after optic tract injury, conduction is impaired in the regenerated axons.
Lack of myelination in regenerated axons
Myelination is required for efficient electrical conduction by axons of many long-projection neurons, including those of RGCs. Conflicting results have been reported on myelination of regenerated axons in the adult CNS (Alto et al., 2009; de Lima et al., 2012). We therefore assessed myelination of regenerated retinocollicular axons in our preparation by labeling SC sections with antibodies to mCherry (labeling ChR2-mCherry-labeled regenerating axons) and myelin associated glycoprotein (MAG, a marker of myelination). We readily visualized myelinated axons in sham controls, but detected no MAG co-localized with ChR2 in and across the lesion site (Figure 3J–K), indicating that regenerated axons were poorly myelinated. A myelination deficit would expose potassium channels that are otherwise located under the myelin sheath, resulting in radial dispersion of action potential driven current into the extracellular space, effectively “short-circuiting” the action potential (Waxman and Ritchie, 1993). Consistent with this idea, we found that inducing focal demyelination in the optic tract by a well-established method, local application of lysolecithin (Woodruff and Franklin, 1999; Figure S4A–B) compromised conduction of retinocollicular axons and diminished optomotor performance (Figure S4C–E).
4-AP enhances eye-evoked responses and optomotor performance
The voltage-gated potassium channel blocker 4-aminopyridine (4-AP, Bostock et al., 1981) significantly improves conduction in de-myelinated axons of patients with multiple sclerosis (Smith et al., 2000; Hayes, 2004). Consistently, 4-AP improved the function of lysolecithin-demyelinated RGC axons (Figure S4C–E). We therefore asked whether 4AP could enhance eye-evoked LFPs in our regeneration model. Remarkably, acute application of 4-AP to the exposed SC enhanced the amplitude of LFP response evoked from the eye by an average of 55%, but had no significant effects on the terminal-evoked LFPs (Figure 4A–C). Application of vehicle control had no effect on either eye- or terminal-evoked LFPs (Figure 4D–F). Thus, 4-AP improves conduction of regenerating axons.
Next, we evaluated whether 4-AP treatment could ameliorate the behavioral visual defect. Control and regeneration-group mice were tested in the optomotor task before and three hours after systemic (intraperitoneal) administration of 4-AP (4 mg/kg). The optomotor acuity of the injured eye was significantly improved in six of eight regeneration-group mice tested (Figure 4G and 4I). The effect of 4-AP was transient, as optomotor acuity returned to baseline by six hours after 4-AP administration. Administration of 4-AP had no significantly effect on acuity in control mice (Figure 4H). In agreement with the behavioral results, subsequent histological analysis confirmed that six of eight mice in the regeneration group but no control mice showed successful axon regeneration and few regenerated axons were seen in the SC of the two regeneration-group mice that were non-responsive to 4-AP treatments (Figure 4G, 4I, and S4F). Thus, axon regeneration combined with acute 4-AP treatment enables significant behavioral recovery.
Behavioral recovery after optic tract transection in adult mice
In experiments presented above, the optic tract was transected at P6. To test whether our strategies could also improve function after injury performed in the adults, we modified our optic tract injury model. We first aspirated part of the cortex, exposing the optic tract entering the right SC, and then transected the entire optic tract. As a result, this surgical procedure led to complete loss of retinal inputs to the SC as well as the pretectal nuclei, and a profound defect in optomotor performance (Figure S5A, B).
We performed this optic tract transection in adult PTENf/f/SOCS3f/f mice that had received intravitreous injection of AAVs-Cre/CNTF (or AAV-PLAP) at the age of eight weeks (Figure 5A). Different from neonatal injury, the majority of injured RGCs survive after adult optic tract injury, so we did not use the BCL-2 transgenic background in these studies. A second intravitreous injection of AAV-ChR2-mCherry was performed one week after the optic tract transection. Recovery was assessed approximately three months later by behavioral, physiological and histological criteria. As in the juvenile injury model, the combination of intravitreous AAV-Cre treatment and acute 4-AP administration (4 mg/kg, I.P.) significantly improved the optomotor acuity of the injured adult eye without affecting performance of the intact eye (Figures 5B–D and S5C). Using in vivo extracellular recording, we found modest eye-evoked LFPs in SC that were significantly increased after acute 4-AP treatment (Figures 5E–I and S5C).
Figure 5. Improved optomotor acuities achieved by combined treatment of 4-AP and axon regeneration in adult-injured mice.
(A) Schematic diagram showing the experimental timeline. Control group: PTENf/f/SOCS3f/f with AAV-PLAP and regeneration group: PTENf/f/SOCS3f/f with AAVs-Cre/CNTF. Mice of 8 weeks or older are considered as adults. (B–D) Optomotor acuities in injured and intact eyes of both groups. 4-AP treatment increased the optomotor acuities of injured eyes only in the regeneration group but not in control group (B). In the control group, 4-AP did not change the acuities of either injured or intact eyes (C). However, in the regeneration group, 4-AP increased the optomotor acuities of only injured eyes, but not intact ones (D). N = 10 for control and 8 for regeneration. (E–H) Representative eye-evoked (E, G) or post-lesion terminal-evoked (F, H) LFPs in control (E, F) or regeneration (G, H) group. Post-behavioral in vivo recordings showed 4-AP, but not vehicle, significantly increased eye-evoked LFPs in regeneration-group mice. No LFPs were recorded in all control-injured mice with or without 4-AP. (I) Ratios of eye-evoked vs paired terminal-evoked LFPs showing the effect of 4-AP or vehicle in regeneration-group mice. N = 7 (out of 8; one failed recording due to technical reasons). No eye-evoked LFPs were recorded in two of them. * P < 0.05, ** P < 0.01 ANOVA with Bonferroni post-test. See also Figure S5.
Histological examination revealed regenerated ChR2-mCherry-labeled axons crossing the lesion and projecting into the SC only in the mice treated with AAVs-Cre/CNTF but not with AAV-PLAP (Figure 6A–H). Some regenerating axons also projected aberrantly along the lesion site towards the ventral brain area and in a few cases, others formed vertical columns in the distal SC (Figure 6G), reminiscent of the termination pattern reported by Cang and Feldheim (2013). Importantly, there was a correlation between the extent of axon regeneration and the electrophysiological and behavioral outcomes in individual animals of the AAVs-Cre/CNTF treated group (Figure S5C). Finally, using anti-MAG immunostaining, we again failed to find any evidence of myelination at and distal to the lesion site (Figure 6I–J). Together, these data indicate that even following adult injury, PTEN and SOCS3 deletion followed by 4-AP treatment led to significant restoration of visual function.
Figure 6. Regenerated axons and their lack of myelination in adult-injured mice.
(A–H) Representative images (A, B) and quantification (H) showing that ChR2-mCherry-labeled regenerated axons in regeneration-group (B) but not in control-group mice (A). The lesion sites (arrows) were identified with over-expression of the reactive astrocyte marker GFAP (C, D). The images in (E) and (F) are the enlarged areas boxed in (A) and (B), respectively. (G) The enlarged image of (B) showing only the ChR2 staining. There were significant differences between control and regeneration groups at every distance from 0 to 0.5 mm distal to the lesion (P < 0.05, ANOVA with Bonferroni post-test). Scale bars: 300 μm (A, G) and 50 μm (E). (I, J) ChR2-mCherry-positive regenerated axons are not co-localized with anti-MAG immunoreactivity signal in the adult-injured mice (I) and quantification (J) showing that ~80% of the ChR2-mCherry-labeled axonal segments in the sham-operated mice (272 out of 336 across three mice), but none of regenerated axonal segments (0 out of 330 across three mice) were co-localized with MAG. Scale bars: 10 μm and 1 μm (inset). N/A, not applicable. Data are represented as mean ± SEM. Histological analysis was performed in the mice that had previously undergone functional tests.
Functional improvements induced by post-injury treatments
Since in humans, treatments would need to be administered after injury, we asked whether deleting PTEN/SOCS3 after injury improved visual function. We performed optic tract transection in adult PTENf/f/SOCS3f/f mice as above and then injected AAV2-Cre and AAV2-CNTF intravitreously two days later (Figure S6A). The mice were analyzed behaviorally, physiologically and histologically 15–16 weeks after injury. Regeneration of retinocollicular axons occurred after this delayed treatment and mice exhibited significant improvement in optomotor performance if 4-AP was administered before testing (Figure S6B–G),
Another important issue in this protocol is that the achievable concentration of 4-AP in vivo is two orders of magnitude below its maximal effective dosage seen in vitro, due to severe side effects seen in higher concentrations (Blight et al. 1991; Donovan et al. 2000). Recently, the 4-AP derivative, 4-aminopyridine-3-methanol (4-AP-3-Me), was found to have higher potency and possible lower side effect of impacting electrophysiological properties (Sun et al., 2010). We found that 4-AP-3-Me, even at a lower dosage, improved optomotor performance and increased electrophysiological conduction of regenerated axons (Figure S6C–E) in mice with delayed deletion of PTEN and SOCS3. Thus, our results suggested that this 4-AP-3-Me might have a better safety margin than 4-AP for in vivo applications.
Functional improvement induced by combined administration of OPN, IGF1, CNTF and 4-AP
Downregulation of PTEN and SOCS3 could have harmful effects that would limit their use in enhancing regeneration. In light of our recent finding that over-expression of the extracellular protein osteopontin (OPN) and IGF1 or BDNF promotes optic nerve regeneration (Duan et al., 2015), we tested whether this potentially more translatable approach could also mediate functional recovery. To maximize the number of regenerating axons, we first analyzed the axon regeneration outcomes after AAV-assisted combinatorial expression of OPN/IGF1 and CNTF in adult RGCs after optic nerve injury. As shown in Figure S7A, S7D, this treatment indeed resulted in significant optic axon regeneration that was comparable to that seen after PTEN/SOCS3 deletion plus CNTF treatment after optic nerve injury (Figure S7B).
We then examined whether OPN/IGF1/CNTF triple treatment, applied after injury, could promote retinocollicular axon regeneration and mediate functional recovery in a more challenging version of the optic tract crush model (Figure 7A). We injured the optic tract at its most anterior part, approximately 2 mm proximal to the SC (Figure 7E). At 15–16 weeks post-injury, the mice in different groups were subjected to optomotor behavioral test, electrophysiological measurements and histological analysis. As shown in Figure 7B, the mice with the OPN/IGF1/CNTF but not vehicle treatment showed improved performance in the optomotor task only in the presence of AP or 4-AP-3-Me.
Figure 7. Improved behavioral performances mediated by regenerated axons induced by over-expression of OPN/IGF1/CNTF in the presence of 4-APs.
(A) Timeline of the experiments. (B) Optomotor acuities in injured eyes of both PLAP and OPN/IGF1/CNTF treated mice. Mice with OPN/IGF1/CNTF treatment show increased optomotor acuities with 4-AP (4 mg/kg) or 4-AP-3-Me (1 mg/kg). N = 8 for each group. (C) Ratios of eye-evoked vs paired terminal-evoked LFPs showing the effect of locally applied 4-AP-3-Me (0.25 μM) or vehicle in regeneration-group mice. * P < 0.05, ** P < 0.01 ANOVA with Bonferroni post-test. (D)–(G) Images and quantification of ChR2-labeled regenerated axons. No axon regenerated was observed in the mice treatment with PLAP (D & G); many axons seem to retract from the injury site. In contrast, OPN/IGF1/CNTF treatment resulted in long-distance axon regeneration up to 4 mm away from the injury site (E & G). Some axons sprouted along the pathway (E) and some elaborated extensively within the SC (F). Axons in boxed area in E is enlarged in F. Scale bar in D and F: 300 μm and 50 μm respectively. (H) Images showing that ChR2-mCherry-positive regenerated axons are not co-stained with anti-MAG immunoreactivity signal (labeling myelin). Over 200 individual axonal segments were examined and no co-staining was observed. Scale bars: 10 μm. See also Figures S5–7.
Consistent results were also observed for electrical conduction as measured by electrophysiological recording (Figure 7C). Furthermore, histological examination showed that the triple treatments led to robust regeneration of injured retinocollicular axons (Figure 7D–G). While some sprouting axons were seen along the pathway, many regenerated axons grew more than 2 mm prior to entering the SC and then elaborated extensive sprouting within the SC (Figure 7E–G). Also similar to that seen with PTEN/SOCS3 deletion, no co-staining of ChR2 (labeling axons) and MAG (labeling myelin) was observed for the OPN/IGF1/CNTF-induced regenerating axons (Figure 7H). Together, these results indicated that treatment with OPN/IGF1/CNTF and 4-AP or 4-AP-3-Me can restore visual function following axotomy in wild type adult mice.
DISCUSSION
Myelination of regenerated axons and functional recovery
We showed here that regenerating RGC axons form functional synapses following transection in young- and adult mice. However, these synapses failed to restore visual behavior. In analyzing this failure, we found a profound conduction blockade associated with the regenerated axons. Previous studies that induced axon regeneration by combinatorial treatment, including PTEN deletion, report conflicting results with respect to myelination and visual behavioral recovery (de Lima et al, 2012, Luo et al, 2013). Thus, with our findings, as well as prior results showing that regenerated ascending axons from sensory neurons in the spinal cord are poorly myelinated (Alto et al., 2009), we propose that the myelination is a limiting step towards functional recovery after axon regeneration.
The myelination of axons, particularly for long projection axons, is essential for relaying electrical signals and coordinating neurons in different locations. This is evident from cases of multiple sclerosis. For example, despite relative preservation of axons, many patients with optic neuritis show visual disturbances, likely due to inflammation-triggered demyelination (Toosy et al., 2014). Lack of myelination is similarly disadvantageous for regenerating RGC axons, as they must conduct action potentials over long distances to retinorecipient areas.
However, it is also important to note that in the intact adult mice some types of axons are non-myelinated, such as the brainstem-derived serotonergic axons in the spinal cord. Indeed, neutralizing inhibitory activities in the environments after spinal cord injury have been shown to promote the regrowth of serotonergic axons with subsequent functional recovery (Alilain et al., 2011; Hellal et al., 2011;Lang et al., 2015; Ruschel et al., 2015). Similarly, terminals of CST axons are not myelinated (Zukor et al., 2013) and stimulating sprouting of corticospinal axons in the gray matter of the spinal cord leads to partial recovery of forelimb function (Cafferty and Strittmatter, 2006; Garcia-Alias et al., 2009; Wahl et al., 2014). In contrast, CST axons are myelinated along most of their length, and normally myelinated axons more likely need to acquire myelin following regeneration to allow efficient conduction and functional recovery.
It remains unclear why regenerated RGC axons fail to re-myelinate. This could be due to altered responses in regenerating axons and/or myelinating cells. Future studies are therefore needed to elucidate how oligodendrocyte precursors respond to injury and whether they can be induced to differentiate and form myelin around regenerated axons (Zuchero and Barres, 2013). Recent studies demonstrating that active myelination is involved in motor skill learning (Gibson et al., 2014; McKenzie et al., 2014), suggest modulating neuronal activity as a means of promoting myelination.
Visual functional recovery mediated by regenerated axons
We showed that pharmacologically enhancing axonal conduction allows regenerated axons to mediate significant improvement in an optomotor behavioral task (Prusky et al., 2004). Either an optic nerve crush or an optic tract transection abolish mice’s performance in this assay, consistent with the notion that subcortical visual centers are critical for this performance (Masseck and Hoffmann, 2009; Huberman and Niell, 2011). Because regenerating axons project not only to SC but also to pretectal nuclei, we do not know which targets mediate the observed behavioral recovery.
The incomplete functional recovery we observe might be due to the small number of regenerating axons or failure of regenerated axons to form topographically appropriate connections within their targets. Based on previous findings that task-specific training might facilitate the establishment of functional topographic mapping (Dunlop et al., 2007), it will be interesting to test whether other accessory rehabilitative training might further enhance functional recovery.
In this regard, it is important to note that during normal development many synapses require both activity-dependent and –independent processes to mature (Hensch, 2005; Hong and Chen, 2011; Hooks and Chen, 2006; Shah and Crair, 2008; Ackman and Crair, 2014). It remains to be tested whether RGC activity is required for the restoration of function during regeneration and whether additional activity might promote additional maturation.
Therapeutic applications
The observed functional recovery in our models suggests that strategies for enhancing the intrinsic regenerative ability of injured axons are useful repair stategies. In addition to genetic approaches, AAV-assisted over-expression of OPN/IGF1/CNTF after injury promoted long-distance regeneration of retinal axons after both optic nerve and optic tract injury models. Because osteopontin might act as an extracellular cytokine (Kahles et al., 2014), it is conceivable that a soluble form of osteopontin, together with a growth factor, might represent a therapeutic method of transiently activating regenerative ability in mature neurons.
Likewise, 4-AP, a FDA approved potassium channel blocker, could represent a possibly translatable therapeutic paradigm to overcome the conduction blockade following damage or diseases. In this aspect, Grijalva et al (2010) showed that high dose of 4-AP treatment resulted in significant functional recovery in patients of chronic spinal cord injury with cord continuity at injury site. Although high doses of 4-AP lead to troubling side-effects (Hayes, 2004), we show that its derivative 4-AP-3-Me mimics the effects of 4-AP at lower doses, suggesting an alternative treatment to 4-AP. An alternative approach would be to promote remyelination, for example by blocking activity of LINGO-1, a negative regulator of myelination (Mi et al., 2013). This approach has proven useful in clinical trials for the patients with optic neuritis, a condition commonly associated with MS (clinicaltrials.gov). Together, these results encourage testing whether combining treatments for promoting axon regeneration and improving nerve conduction might be able to achieve functional recovery in clinical settings.
EXPERIMENTAL PROCEFURES
Young SC injury model
After a bone flap, a lateral-to-medial cut applied to anesthetized P6 pups to transect the entire right SC. Then, AAV-Cre or AAV-PLAP was injected intravitreously into the left eyes of these pups. One week after SC injury, these mice received additional intravitreous injection of AAV-CNTF (along with AAV-ChR2-mCherry in some experiments). In some experiments, cholera toxin beta subunit (CTB, 1 μg/μl, Invitrogen) was injected intravitreously to trace the retinocollicular axons.
Adult SC injury model
In anesthetized adult mice, a cranial window was created over the right cortex and cortical/hippocampal tissues were aspirated to reveal the right optic tract entering the right SC. The entire optic tract was then completely crushed by a pair of modified forceps. One or two weeks after injury, AAV-ChR2-mCherry was injected intravitreously into the left eyes for performing ChR2-based electrophysiology as well as axonal tracing.
LFP recording in vivo
After surgical exposure of the SC, a glass pipette recording electrode was then inserted vertically into the exposed SC at least 300 μm caudal to the lesion. To record terminal-evoked LFPs, an optical fiber with blue laser (470 nm) was used to illuminate the area with the same constant output. After the terminal-evoked LFP was recorded, the tip of the optic fiber was then repositioned to the eye to record the “paired” eye-evoked LFP.
Whole-cell intracellular recording in vitro
Parasagittal slices containing the SC were prepared, and recording was performed at room temperature. 100 μM picrotoxin was added to the recording solution to block GABA receptor mediated responses. Whole-cell patch clamp recording of synaptic responses was made as described in Hooks and Chen, 2006.
Optomotor test
Optomotor test was performed by an independent experimenter in a blinded fashion using a virtual optomotor system (CerebraMechanics). A rotating grating perceptible to the mouse was projected on a virtual cylinder wall, and the mouse was allowed to track the grating with reflexive head movements in concert with the rotation. The highest spatial frequency of the grating tracked in either direction was recorded as the eye’s acuity.
Supplementary Material
Acknowledgments
We thank Drs. D. Chen and K. Cho for advising on the surgical procedure and Dr. R. Shi for discussion on 4-AP. This study was supported by grants from NEI, a grant from Dr. Miriam and Sheldon G. Adelson Medical Research Foundation (ZH) and a postdoctoral fellowship from the Croucher Foundation (HHCL). IDDRC and viral cores supported by the grants NIH P30 HD018655 and P30EY012196 were used for this study.
Footnotes
Supplemental information includes Extended Experimental Procedures and seven figures.
AUTHOR CONTRIBUTIONS
FB, HHCL, MF and ZH designed experiments and wrote the paper with inputs from all authors; FB performed surgeries and anatomical studies; HHCL and FB performed in vivo recording experiments; XL and FB performed in vitro recording experiments; GG performed behavioral experiments; HJ and LM contributed to tissue processing; CW prepared AAVs; LH, TKH, EF, JRS, CC, MF and ZH contributed equipment/materials and study design.
Publisher's Disclaimer: This is a PDF file of an unedited manuscript that has been accepted for publication. As a service to our customers we are providing this early version of the manuscript. The manuscript will undergo copyediting, typesetting, and review of the resulting proof before it is published in its final citable form. Please note that during the production process errors may be discovered which could affect the content, and all legal disclaimers that apply to the journal pertain.
References
- Ackman JB, Crair MC. Role of emergent neural activity in visual map development. Curr Opin Neurobiol. 2014;24:166–175. doi: 10.1016/j.conb.2013.11.011. [DOI] [PMC free article] [PubMed] [Google Scholar]
- Alilain WJ, Horn KP, Hu H, Dick TE, Silver J. Functional regeneration of respiratory pathways after spinal cord injury. Nature. 2011;475:196–200. doi: 10.1038/nature10199. [DOI] [PMC free article] [PubMed] [Google Scholar]
- Alto LT, Havton LA, Conner JM, Hollis ER, 2nd, Blesch A, Tuszynski MH. Chemotropic guidance facilitates axonal regeneration and synapse formation after spinal cord injury. Nat Neurosci. 2009;12:1106–1113. doi: 10.1038/nn.2365. [DOI] [PMC free article] [PubMed] [Google Scholar]
- Belin S, Nawabi H, Wang C, Tang S, Latremoliere A, Warren P, Schorle H, Uncu C, Woolf CJ, He Z, et al. Injury-Induced Decline of Intrinsic Regenerative Ability Revealed by Quantitative Proteomics. Neuron. 2015;86:1000–1014. doi: 10.1016/j.neuron.2015.03.060. [DOI] [PMC free article] [PubMed] [Google Scholar]
- Blackmore MG, Wang Z, Lerch JK, Motti D, Zhang YP, Shields CB, Lee JK, Goldberg JL, Lemmon VP, Bixby JL. Kruppel-like Factor 7 engineered for transcriptional activation promotes axon regeneration in the adult corticospinal tract. Proc Natl Acad Sci. 2012;109:7517–7522. doi: 10.1073/pnas.1120684109. [DOI] [PMC free article] [PubMed] [Google Scholar]
- Blesch A, Tuszynski M. Spinal cord injury: plasticity, regeneration and the challenge of translational drug development. Trends Neurosci. 2009;32:41–47. doi: 10.1016/j.tins.2008.09.008. [DOI] [PubMed] [Google Scholar]
- Blight AR, Toombs JP, Bauer MS, Widmer WR. The effects of 4-aminopyridine on neurological deficits in chronic cases of traumatic spinal cord injury in dogs: a phase I clinical trial. J Neurotrauma. 1991;8:103–119. doi: 10.1089/neu.1991.8.103. [DOI] [PubMed] [Google Scholar]
- Bonfanti L, Strettoi E, Chierzi S, Cenni MC, Liu XH, Martinou JC, Maffei L, Rabacchi SA. Protection of retinal ganglion cells from natural and axotomy-induced cell death in neonatal transgenic mice overexpressing bcl-2. J Neurosci. 1996;16:4186–4194. doi: 10.1523/JNEUROSCI.16-13-04186.1996. [DOI] [PMC free article] [PubMed] [Google Scholar]
- Bostock H, Sears TA, Sherratt RM. The effects of 4-aminopyridine and tetraethylammonium ions on normal and demyelinated mammalian nerve fibres. J Physiol. 1981;313:301–315. doi: 10.1113/jphysiol.1981.sp013666. [DOI] [PMC free article] [PubMed] [Google Scholar]
- Cafferty WB, Strittmatter SM. The Nogo-Nogo receptor pathway limits a spectrum of adult CNS axonal growth. J Neurosci. 2006;26:12242–12250. doi: 10.1523/JNEUROSCI.3827-06.2006. [DOI] [PMC free article] [PubMed] [Google Scholar]
- Case LC, Tessier-Lavigne M. Regeneration of the adult central nervous system. Curr Biol. 2005;15:R749–753. doi: 10.1016/j.cub.2005.09.008. [DOI] [PubMed] [Google Scholar]
- Cang J, Feldheim DA. Developmental mechanisms of topographic map formation and alignment. Annu Rev Neurosci. 2013;36:51–77. doi: 10.1146/annurev-neuro-062012-170341. [DOI] [PubMed] [Google Scholar]
- Chen DF, Schneider GE, Martinou JC, Tonegawa S. Bcl-2 promotes regeneration of severed axons in mammalian CNS. Nature. 1997;385:434–439. doi: 10.1038/385434a0. [DOI] [PubMed] [Google Scholar]
- Chew DJ, Fawcett JW, Andrews MR. The challenges of long-distance axon regeneration in the injured CNS. Prog Brain Res. 2012;201:253–294. doi: 10.1016/B978-0-444-59544-7.00013-5. [DOI] [PubMed] [Google Scholar]
- Cregg JM, DePaul MA, Filous AR, Lang BT, Tran A, Silver J. Functional regeneration beyond the glial scar. Exp Neurol. 2014;253:197–207. doi: 10.1016/j.expneurol.2013.12.024. [DOI] [PMC free article] [PubMed] [Google Scholar]
- de Lima S, Koriyama Y, Kurimoto T, Oliveira JT, Yin Y, Li Y, Gilbert HY, Fagiolini M, Martinez AM, Benowitz L. Full-length axon regeneration in the adult mouse optic nerve and partial recovery of simple visual behaviors. Proc Natl Acad Sci. 2012;109:9149–9154. doi: 10.1073/pnas.1119449109. [DOI] [PMC free article] [PubMed] [Google Scholar]
- Donovan WH, Halter JA, Graves DE, Blight AR, Calvillo O, McCann MT, Sherwood AM, Castillo T, Parsons KC, Strayer JR. Intravenous infusion of 4-AP in chronic spinal cord injured subjects. Spinal cord. 2000;38:7–15. doi: 10.1038/sj.sc.3100931. [DOI] [PubMed] [Google Scholar]
- Duan X, Qiao M, Bei F, Kim IJ, He Z, Sanes JR. Subtype-Specific Regeneration of Retinal Ganglion Cells following Axotomy: Effects of Osteopontin and mTOR Signaling. Neuron. 2015;85:1244–1256. doi: 10.1016/j.neuron.2015.02.017. [DOI] [PMC free article] [PubMed] [Google Scholar]
- Dunlop SA, Tee LB, Goossens MA, Stirling RV, Hool L, Rodger J, Beazley LD. Regenerating optic axons restore topography after incomplete optic nerve injury. J Comp Neurol. 2007;505:46–57. doi: 10.1002/cne.21477. [DOI] [PubMed] [Google Scholar]
- Fawcett JW, Schwab ME, Montani L, Brazda N, Müller HW. Defeating inhibition of regeneration by scar and myelin components. Handb Clin Neurol. 2012;109:503–522. doi: 10.1016/B978-0-444-52137-8.00031-0. [DOI] [PubMed] [Google Scholar]
- Garcia-Alias G, Barkhuysen S, Buckle M, Fawcett JW. Chondroitinase ABC treatment opens a window of opportunity for task-specific rehabilitation. Nat Neurosci. 2009;12:1145–1151. doi: 10.1038/nn.2377. [DOI] [PubMed] [Google Scholar]
- Gibson EM, Purger D, Mount CW, Goldstein AK, Lin GL, Wood LS, Inema I, Miller SE, Bieri G, Zuchero JB, et al. Neuronal activity promotes oligodendrogenesis and adaptive myelination in the mammalian brain. Science. 2014;344:1252304. doi: 10.1126/science.1252304. [DOI] [PMC free article] [PubMed] [Google Scholar]
- Goldberg JL, Espinosa JS, Xu Y, Davidson N, Kovacs GT, Barres BA. Retinal ganglion cells do not extend axons by default: promotion by neurotrophic signaling and electrical activity. Neuron. 2002;33:689–702. doi: 10.1016/s0896-6273(02)00602-5. [DOI] [PubMed] [Google Scholar]
- Grijalva I, Garcia-Perez A, Diaz J, Aguilar S, Mino D, Santiago-Rodriguez E, Guizar-Sahagun G, Castaneda-Hernandez G, Maldonado-Julian H, Madrazo I. High doses of 4-aminopyridine improve functionality in chronic complete spinal cord injury patients with MRI evidence of cord continuity. Arch Med Res. 2010;41:567–575. doi: 10.1016/j.arcmed.2010.10.001. [DOI] [PubMed] [Google Scholar]
- Hayes KC. The use of 4-aminopyridine (fampridine) in demyelinating disorders. CNS Drug Rev. 2004;10:295–316. doi: 10.1111/j.1527-3458.2004.tb00029.x. [DOI] [PMC free article] [PubMed] [Google Scholar]
- Hellal F, Hurtado A, Ruschel J, Flynn KC, Laskowski CJ, Umlauf M, Kapitein LC, Strikis D, Lemmon V, Bixby J, Hoogenraad CC, Bradke F. Microtubule stabilization reduces scarring and causes axon regeneration after spinal cord injury. Science. 2011;331:928–931. doi: 10.1126/science.1201148. [DOI] [PMC free article] [PubMed] [Google Scholar]
- Hensch TK. Critical period plasticity in local cortical circuits. Nat Rev Neurosci. 2005;6:877–888. doi: 10.1038/nrn1787. [DOI] [PubMed] [Google Scholar]
- Hong YK, Chen C. Wiring and rewiring of the retinogeniculate synapse. Curr Opin Neurobiol. 2011;21:228–237. doi: 10.1016/j.conb.2011.02.007. [DOI] [PMC free article] [PubMed] [Google Scholar]
- Hooks BM, Chen C. Distinct roles for spontaneous and visual activity in remodeling of the retinogeniculate synapse. Neuron. 2006;52:281–291. doi: 10.1016/j.neuron.2006.07.007. [DOI] [PubMed] [Google Scholar]
- Huberman AD, Niell CM. What can mice tell us about how vision works? Trends Neurosci. 2011;34:464–473. doi: 10.1016/j.tins.2011.07.002. [DOI] [PMC free article] [PubMed] [Google Scholar]
- Kahles F, Findeisen HM, Bruemmer D. Osteopontin: A novel regulator at the cross roads of inflammation, obesity and diabetes. Mol Metab. 2014;3:384–393. doi: 10.1016/j.molmet.2014.03.004. [DOI] [PMC free article] [PubMed] [Google Scholar]
- Kang E, Durand S, LeBlanc JJ, Hensch TK, Chen C, Fagiolini M. Visual acuity development and plasticity in the absence of sensory experience. J Neurosci. 2013;33:17789–17796. doi: 10.1523/JNEUROSCI.1500-13.2013. [DOI] [PMC free article] [PubMed] [Google Scholar]
- Lang BT, Cregg JM, DePaul MA, Tran AP, Xu K, Dyck SM, Madalena KM, Brown BP, Weng YL, Li S, et al. Modulation of the proteoglycan receptor PTPsigma promotes recovery after spinal cord injury. Nature. 2015;518:404–408. doi: 10.1038/nature13974. [DOI] [PMC free article] [PubMed] [Google Scholar]
- Lee JK, Zheng B. Axon regeneration after spinal cord injury: insights from genetically modified mouse models. Restor Neurol Neurosci. 2008;26:175–182. [PMC free article] [PubMed] [Google Scholar]
- Liu K, Lu Y, Lee JK, Samara R, Willenberg R, Sears-Kraxberger I, Tedeschi A, Park KK, Jin D, Cai B, et al. PTEN deletion enhances the regenerative ability of adult corticospinal neurons. Nat Neurosci. 2010;13:1075–1081. doi: 10.1038/nn.2603. [DOI] [PMC free article] [PubMed] [Google Scholar]
- Lu Y, Belin S, He Z. Signaling regulations of neuronal regenerative ability. Curr Opin Neurobiol. 2014;27:135–142. doi: 10.1016/j.conb.2014.03.007. [DOI] [PMC free article] [PubMed] [Google Scholar]
- Luo X, Salgueiro Y, Beckerman SR, Lemmon VP, Tsoulfas P, Park KK. Three-dimensional evaluation of retinal ganglion cell axon regeneration and pathfinding in whole mouse tissue after injury. Exp Neurol. 2013;247:653–662. doi: 10.1016/j.expneurol.2013.03.001. [DOI] [PMC free article] [PubMed] [Google Scholar]
- Masseck OA, Hoffmann KP. Comparative neurobiology of the optokinetic reflex. Ann N Y Acad Sci. 2009;1164:430–439. doi: 10.1111/j.1749-6632.2009.03854.x. [DOI] [PubMed] [Google Scholar]
- McKenzie IA, Ohayon D, Li H, de Faria JP, Emery B, Tohyama K, Richardson WD. Motor skill learning requires active central myelination. Science. 2014;346:318–322. doi: 10.1126/science.1254960. [DOI] [PMC free article] [PubMed] [Google Scholar]
- Mi S, Pepinsky RB, Cadavid D. Blocking LINGO-1 as a therapy to promote CNS repair: from concept to the clinic. CNS Drugs. 2013;27:493–503. doi: 10.1007/s40263-013-0068-8. [DOI] [PubMed] [Google Scholar]
- Moore DL, Blackmore MG, Hu Y, Kaestner KH, Bixby JL, Lemmon VP, Goldberg JL. KLF family members regulate intrinsic axon regeneration ability. Science. 2009;326:298–301. doi: 10.1126/science.1175737. [DOI] [PMC free article] [PubMed] [Google Scholar]
- Park KK, Liu K, Hu Y, Smith PD, Wang C, Cai B, Xu B, Connolly L, Kramvis I, Sahin M, et al. Promoting axon regeneration in the adult CNS by modulation of the PTEN/mTOR pathway. Science. 2008;322:963–966. doi: 10.1126/science.1161566. [DOI] [PMC free article] [PubMed] [Google Scholar]
- Prusky GT, Alam NM, Beekman S, Douglas RM. Rapid quantification of adult and developing mouse spatial vision using a virtual optomotor system. Invest Ophthalmol Vis Sci. 2004;45:4611–4616. doi: 10.1167/iovs.04-0541. [DOI] [PubMed] [Google Scholar]
- Ruschel J, Hellal F, Flynn KC, Dupraz S, Elliott DA, Tedeschi A, Bates M, Sliwinski C, Brook G, Dobrindt K, et al. Axonal regeneration. Systemic administration of epothilone B promotes axon regeneration after spinal cord injury. Science. 2015;348:347–352. doi: 10.1126/science.aaa2958. [DOI] [PMC free article] [PubMed] [Google Scholar]
- Schwab ME, Strittmatter SM. Nogo limits neural plasticity and recovery from injury. Curr Opin Neurobiol. 2014;27:53–60. doi: 10.1016/j.conb.2014.02.011. [DOI] [PMC free article] [PubMed] [Google Scholar]
- Shah RD, Crair MC. Retinocollicular synapse maturation and plasticity are regulated by correlated retinal waves. J Neurosci. 2008;28:292–303. doi: 10.1523/JNEUROSCI.4276-07.2008. [DOI] [PMC free article] [PubMed] [Google Scholar]
- Silver J, Schwab ME, Popovich PG. Central Nervous System Regenerative Failure: Role of Oligodendrocytes, Astrocytes, and Microglia. Cold Spring Harb Perspect Biol. 2014;7:a020602. doi: 10.1101/cshperspect.a020602. [DOI] [PMC free article] [PubMed] [Google Scholar]
- Smith KJ, Felts PA, John GR. Effects of 4-aminopyridine on demyelinated axons, synapses and muscle tension. Brain. 2000;123(Pt 1):171–184. doi: 10.1093/brain/123.1.171. [DOI] [PubMed] [Google Scholar]
- Smith PD, Sun F, Park KK, Cai B, Wang C, Kuwako K, Martinez-Carrasco I, Connolly L, He Z. SOCS3 deletion promotes optic nerve regeneration in vivo. Neuron. 2009;64:617–623. doi: 10.1016/j.neuron.2009.11.021. [DOI] [PMC free article] [PubMed] [Google Scholar]
- So KF, Schneider GE, Ayres S. Lesions of the brachium of the superior colliculus in neonate hamsters: correlation of anatomy with behavior. Exp Neurol. 1981;72:379–400. doi: 10.1016/0014-4886(81)90231-4. [DOI] [PubMed] [Google Scholar]
- Sun F, Park KK, Belin S, Wang D, Lu T, Chen G, Zhang K, Yeung C, Feng G, Yankner BA, et al. Sustained axon regeneration induced by co-deletion of PTEN and SOCS3. Nature. 2011;480:372–375. doi: 10.1038/nature10594. [DOI] [PMC free article] [PubMed] [Google Scholar]
- Sun W, Smith D, Fu Y, Cheng JX, Bryn S, Borgens R, Shi R. Novel potassium channel blocker, 4-AP-3-MeOH, inhibits fast potassium channels and restores axonal conduction in injured guinea pig spinal cord white matter. J Neurophysiol. 2010;103:469–478. doi: 10.1152/jn.00154.2009. [DOI] [PubMed] [Google Scholar]
- Toosy AT, Mason DF, Miller DH. Optic neuritis. Lancet Neurol. 2014;13:83–99. doi: 10.1016/S1474-4422(13)70259-X. [DOI] [PubMed] [Google Scholar]
- Wahl AS, Omlor W, Rubio JC, Chen JL, Zheng H, Schroter A, Gullo M, Weinmann O, Kobayashi K, Helmchen F, et al. Asynchronous therapy restores motor control by rewiring of the rat corticospinal tract after stroke. Science. 2014;344:1250–1255. doi: 10.1126/science.1253050. [DOI] [PubMed] [Google Scholar]
- Waxman SG, Ritchie JM. Molecular dissection of the myelinated axon. Ann Neurol. 1993;33:121–136. doi: 10.1002/ana.410330202. [DOI] [PubMed] [Google Scholar]
- Woodruff RH, Franklin RJ. Demyelination and remyelination of the caudal cerebellar peduncle of adult rats following stereotaxic injections of lysolecithin, ethidium bromide, and complement/anti-galactocerebroside: a comparative study. Glia. 1999;25:216–228. doi: 10.1002/(sici)1098-1136(19990201)25:3<216::aid-glia2>3.0.co;2-l. [DOI] [PubMed] [Google Scholar]
- Yiu G, He Z. Glial inhibition of CNS axon regeneration. Nat Rev Neurosci. 2006;7:617–627. doi: 10.1038/nrn1956. [DOI] [PMC free article] [PubMed] [Google Scholar]
- Zuchero JB, Barres BA. Intrinsic and extrinsic control of oligodendrocyte development. Curr Opin Neurobiol. 2013;23:914–920. doi: 10.1016/j.conb.2013.06.005. [DOI] [PMC free article] [PubMed] [Google Scholar]
- Zukor K, Belin S, Wang C, Keelan N, Wang X, He Z. Short hairpin RNA against PTEN enhances regenerative growth of corticospinal tract axons after spinal cord injury. J Neurosci. 2013;33:15350–15361. doi: 10.1523/JNEUROSCI.2510-13.2013. [DOI] [PMC free article] [PubMed] [Google Scholar]
Associated Data
This section collects any data citations, data availability statements, or supplementary materials included in this article.







