Abstract
Aims
Atrial fibrillation (AF) patients with contraindications to oral anticoagulation have had few options for stroke prevention. Recently, a novel oral anticoagulant, apixaban, and percutaneous left atrial appendage closure (LAAC) have emerged as safe and effective therapies for stroke risk reduction in these patients. This analysis assessed the cost effectiveness of LAAC with the Watchman device relative to apixaban and aspirin therapy in patients with non-valvular AF and contraindications to warfarin therapy.
Methods and results
A cost-effectiveness model was constructed using data from three studies on stroke prevention in patients with contraindications: the ASAP study evaluating the Watchman device, the ACTIVE A trial of aspirin and clopidogrel, and the AVERROES trial evaluating apixaban. The cost-effectiveness analysis was conducted from a German healthcare payer perspective over a 20-year time horizon. Left atrial appendage closure yielded more quality-adjusted life years (QALYs) than aspirin and apixaban by 2 and 4 years, respectively. At 5 years, LAAC was cost effective compared with aspirin with an incremental cost-effectiveness ratio (ICER) of €16 971. Left atrial appendage closure was cost effective compared with apixaban at 7 years with an ICER of €9040. Left atrial appendage closure was cost saving and more effective than aspirin and apixaban at 8 years and remained so throughout the 20-year time horizon.
Conclusions
This analysis demonstrates that LAAC with the Watchman device is a cost-effective and cost-saving solution for stroke risk reduction in patients with non-valvular AF who are at risk for stroke but have contraindications to warfarin.
Keywords: Watchman, Left atrial appendage closure, Stroke prevention, Cost-effectiveness analysis, Contraindicated, Apixaban
What's new?
Left atrial appendage closure (LAAC) has the potential to dramatically change the management of atrial fibrillation (AF) patients who cannot tolerate warfarin therapy.
The one-time, upfront LAAC procedural costs are offset by the year-on-year spend for oral anticoagulant therapy and associated complications.
This analysis suggests that LAAC was both cost saving and more effective than aspirin and apixaban at 8 years.
LAAC offers a cost-effective solution for stroke risk reduction in patients with non-valvular AF and contraindications to warfarin.
Introduction
Atrial fibrillation (AF) is the most common sustained cardiac arrhythmia.1 Patients with AF have a five-fold greater risk of stroke compared with patients in sinus rhythm.2 Further, AF-associated strokes have been shown to be more severe than strokes not due to AF.3 It is estimated that AF-associated stroke costs the European Union 10 billion euros annually.4
Due to the increased risk of stroke, a focus of AF management is prevention of thromboembolic events with antithrombotic therapy.5 While antithrombotic therapy with vitamin K antagonists, such as warfarin, has been shown to be efficacious in reducing the risk of stroke, it also increases the risk of bleeding events, including intracranial haemorrhage and haemorrhagic stroke.6,7 Because of these associated bleed risks, as many as 40% of patients clinically indicated for warfarin do not receive the therapy.8 For these patients, treatment with aspirin has often been recommended, although its efficacy is much lower than that of warfarin.9 Novel oral anticoagulants (NOAC) are associated with less bleeding than warfarin, but only apixaban has been evaluated in warfarin-intolerant patients.10
Percutaneous left atrial appendage closure (LAAC) is a device-based alternative to chronic pharmacologic therapy for stroke prophylaxis in non-valvular AF.11 Autopsy and echocardiographic studies have implicated the left atrial appendage to be the source of thrombus in >90% of strokes in patients with AF.12 While this device-based approach to stroke prevention is a potentially life-saving innovation for patients with contraindications to warfarin therapy,13 evidence of cost effectiveness in this clinical setting is sparse. This analysis sought to understand the economic and clinical consequences of long-term stroke prevention with LAAC using the Watchman device when compared with aspirin or apixaban in patients with contraindications to warfarin therapy.
Methods
Study design
A Markov cost-effectiveness model was developed to assess incremental costs and quality-adjusted life years (QALYs) of LAAC compared with aspirin or apixaban in non-valvular AF patients with contraindications to warfarin. The analysis was conducted from the perspective of the German healthcare system and included costs related to treatment and associated clinical events, including ischaemic stroke, systemic embolism, transient ischaemic attack (TIA), haemorrhagic stroke, intracranial haemorrhage (ICH), extracranial haemorrhage, minor bleeding, and acute myocardial infarction.
The Markov model structure
The recent approval of three NOACs has resulted in multiple publications on cost-effectiveness analyses of stroke prevention in AF. The model structure and model assumptions used here are based on a model submitted to the National Institute for Clinical Excellence (NICE) in the UK.14
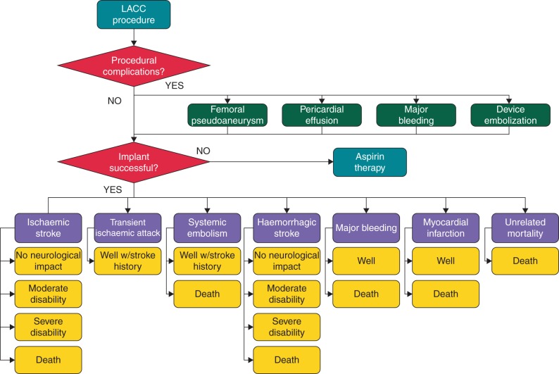
Our model included three treatment strategies: LAAC with the Watchman device (Boston Scientific, Marlborough, Massachusetts, USA); aspirin, the conventional therapy often used in patients unable to take warfarin; and apixaban (Eliquis, Bristol-Myers Squibb, New York, USA), the only NOAC evaluated in warfarin unsuitable patients. Both of the two new stroke prevention strategies, LAAC and apixaban, were evaluated against aspirin and each other. The model was constructed using 3-month cycles and investigated cost effectiveness annually up to 20 years to determine time to cost effectiveness. Within each cycle, patients could experience clinical events leading to death, disability, and/or primary therapy discontinuation and incur associated costs and quality of life (QoL) adjustments (Figure 1).
Figure 1.
Patient flow upon entering LAAC arm of the Markov model. Within each model cycle, patients could remain well or experience acute events that may lead to a worse health state. Patients cycled through until death or 20 years.
Within the model, ICH and stroke could lead to death or disability. Patients experiencing an embolic event were at increased risk for a second embolic event, which could worsen their disability level. In addition to death from acute events, patients also faced a risk of death from unrelated causes.
In the case of LAAC, patients faced one-time procedure-related risk, including pericardial effusion (2.0%), major bleeding (2.7%), femoral pseudoaneurysm (0.7%), and device embolization (1.3%). These patients could also experience a successful or failed procedure. Following a failed procedure, one in which the Watchman device was not implanted, aspirin therapy for stroke prevention was assumed. No other discontinuation of LAAC was possible. Patients in the aspirin or apixaban arms could discontinue therapy following either a bleeding event or for other patient or physician recommended reasons. Aspirin patients who discontinued therapy were assumed to receive no further therapy; apixaban patients were assumed to transition to aspirin therapy.
Clinical inputs
Clinical inputs for these events were drawn from several sources (Table 1). For LAAC, event probabilities were taken from the ASAP study (ASA Plavix Feasibility study with Watchman Left Atrial Appendage Closure Technology) in which 150 non-valvular AF patients with absolute contraindications to warfarin were treated with the Watchman device.13 The ASAP study did not evaluate long-term bleeding outcomes. Therefore, the probabilities for bleeding events in patients with LAAC were estimated to be comparable with those of concomitant drug therapy (aspirin and clopidogrel for 6 months following the procedure and aspirin thereafter) and were taken from ACTIVE A and ACTIVE W.9,15
Table 1.
Clinical inputs
| Event | LAAC | Aspirin | Apixaban |
|---|---|---|---|
| Relative risk of ischaemic stroke | 0.2313 (relative to no therapy) | 0.786 (relative to no therapy) | 0.3710 (relative to aspirin) |
| Annual risk of systemic embolism | 0.12% (assumption based on stroke risk vs. aspirin) | 0.4%9 | 0.1%10 |
| Relative risk of haemorrhage | 1.19,15a | 0.659 | 1.1610 |
| Per cent of haemorrhage that are ICH | 21.2%9,15a | 17.8%9 | 25%10 |
| Per cent of haemorrhage that are gastrointestinal bleeds | 52%9,15a | 41.7%9 | 27.3%10 |
| Per cent of haemorrhage that are non-gastrointestinal extracranial bleeds | 26.8%9,15a | 40.5%9 | 47.7%10 |
| Annual risk of acute myocardial infarction | 0.86%9,15a | 0.9%9 | 0.8%10 |
aFor 6 months then equal to aspirin.
For the aspirin arm of the model, the relative risk of stroke was taken from a meta-analysis of multiple trials of stroke prevention in AF.6 All other event probabilities were taken from ACTIVE A, the results of which have been described elsewhere.9 While many trials have assessed the effectiveness of aspirin in patients with AF, only the ACTIVE trials have explicitly investigated the effectiveness of aspirin in patients who could not tolerate warfarin therapy. The apixaban arm of the model took clinical event probabilities from the AVERROES trial which investigated patients unsuitable for warfarin therapy.10
Baseline stroke risk was assigned based on CHADS2 scores and bleeding risk based on HASBLED scores. HASBLED score was estimated from the weighted clinical risk factors described in the ASAP study. In the base case analysis, it was assumed that patients were 70 years old, with a CHADS2 score of 3 (annual stroke risk 8.6%) and a HASBLED score of 3 (annual haemorrhage risk 3.74%), which reflects the typical patient in the Watchman ASAP study.16,17 To account for increasing risk with age, rates of embolic events increased 1.4 times per decade18 and rates of ICH increased 1.97 times per decade,19 based on rates reported in the literature. Patients who experienced an ischaemic event had a 2.6 times increase in the probability of experiencing a second ischaemic event.20
Stroke disability outcomes were not captured in the ASAP study. Therefore, modified Rankin scale (MRS) disability data for LAAC patients were taken from the PROTECT AF trial of the Watchman device.21 Analysis of PROTECT AF showed 71% of strokes resulted in MRS scores of 0–2, 5% resulted in MRS score of 3, 5% resulted in MRS scores of 4–5, and 19% resulted in MRS score of 6 (death). These data were used to assign patients to disability states following a stroke, which impacted both QoL and costs for disability-related care.
Probability of non-event death was taken from German life tables.22
Quality of life
Quality of life was captured in the model as utility values, which reflect decrements to life quality based on health states. As is conventional, utilities used within the model were rated on a scale of 0–1, with 0 representing death and 1 a state of perfect health. The model incorporated QoL adjustments for each disability state, as derived from the literature.23 A utility value for ‘Well with LAAC’ of 1.0 was developed using SF-12 data collected during the Watchman ASAP study. The study found that LAAC patients experienced QoL improvements across 11 of 12 domains, with only General Health remaining the same following implantation.21 A utility value for ‘Well on Apixaban’ of 0.994 was taken from published cost-effectiveness analyses of apixaban.24,25
Utility values reported in the literature for patients with AF have ranged from 0.774 to 1.26–28 In this analysis, the ‘well’ utility values were used as multipliers against a baseline utility of 0.82 for well patients with AF at age 70 years. This value was taken from the literature, as it captured the decremented QoL due to age and burden of AF.23 Utility was reduced by 22% per decade to account for general age-related decline based on data from EuroQol.29 Disutilities, one-time deductions to QoL to account for an acute event, were applied for the LAAC procedure and all acute events.30 Quality-adjusted life years were calculated by multiplying the length of time in a given state by the utility for that state. Future QALYs were discounted at an annual rate of 3.5%.
Costs
The analysis considered direct medical costs as well as costs associated with long-term disability care in a facility. Data on costs were collected from multiple sources including the German Diagnosis Related Group (G-DRG) system for 2014, German pharmaceutical price lists and published literature on stroke and disability costs in Germany (Table 2).31–35
Table 2.
Cost inputs
| Event | Cost | G-DRG | Source |
|---|---|---|---|
| LAAC device and procedure | €9136 | F95A | 31 |
| Minor ischaemic stroke | €8249 | B39C | 31 |
| Major ischaemic stroke | €31 829 | B39A, B42A | 31 |
| Minor haemorrhagic stroke | €4357 | B70D, B70E | 31 |
| Major haemorrhagic stroke | €16 802 | B70A, B70B, B44C | 31 |
| Systemic embolism | €2226 | B69D | 31 |
| TIA | €3999 | B69A, B69B, B69C, B69D | 31 |
| Major gastrointestinal bleeding | €2096 | G69A, G67B, G67C, G73Z | 31 |
| Major extra cranial bleeding outside of the gastrointestinal | €1301 | D62Z | 31 |
| Myocardial infarction | €5331 | F60A, F60B, F41A, F41B | 31 |
| Quarterly cost of functional independence post-stroke | €875 | NA | 33–35 |
| Quarterly cost of moderate disability post-stroke | €2745 | NA | 33–35 |
| Quarterly cost of severe disability post-stroke | €4285 | NA | 33–35 |
| Quarterly cost of aspirin | €11 | NA | Estimate |
| Quarterly cost of apixaban | €292 | NA | 32 |
The LAAC procedure received a unique G-DRG in 2012 which was the basis for its cost. Failed procedures were assumed to incur the full procedure cost. Additional costs related to procedural adverse events including pericardial effusion, femoral pseudoaneurysm, and bleeding complications were factored into the total costs of the procedure. All costs are given in Euros for the year 2014. Future costs were discounted at an annual rate of 3.5%.
Sensitivity analysis
Uncertainty of model parameters was assessed using one-way and probabilistic sensitivity analyses (PSA). For treatment-specific inputs, all event rates, costs, and health utilities were included. Additionally, therapy discontinuation rates were included for aspirin and apixaban. The one-way sensitivity analysis explored the impact on model outcomes from a variation in input parameters of ±20% unless otherwise noted, which includes available 95% confidence intervals.
Adherence is an important consideration when comparing a device-based therapy to a lifelong pharmacologic therapy. The impact of different rates of non-clinical discontinuation for aspirin and apixaban were explored in sensitivity analyses with the lower bound for discontinuation set to zero for complete adherence. The one-way sensitivity analysis also quantified the impact of changing patient characteristics, including baseline stroke and bleeding risks and utility score.
Probabilistic sensitivity analysis assessed the overall uncertainty in the values used in the model. Model parameters were fitted to a distribution with the mean equivalent to the base case and an interval of ±20% around the mean. Exceptions were the same as those noted above with the additional exception of procedure and pharmaceutical costs, whose upper bounds were set equal to the base case, with the assumption that costs were likely to decrease over time.
All cost parameters were assumed to follow a normal distribution, event probabilities and health utilities were fitted to a beta distribution, and relative risks assumed a log normal distribution. The Dirichlet distribution was selected for mutually exclusive events such as the severity of stroke.36
The PSA was based on a Monte Carlo approach with 5000 iterations of the model over a 10-year time frame. As Germany does not use a cost per QALY threshold in its decision-making process, the threshold was set in accordance with NICE guidelines at €30 000/QALY.37 Results were reported as an incremental cost-effectiveness ratio (ICER).
Results
Left atrial appendage closure yielded more QALYs than aspirin (1.45 vs. 1.44) and apixaban (2.65 vs. 2.64) at 2 and 4 years, respectively. It was cost saving compared with aspirin at 7 years and apixaban at 8 years (Figure 2). At 5 years, LAAC was cost effective compared with aspirin with an ICER of €16 971. Left atrial appendage closure was cost effective compared with apixaban, with an ICER of €9040 by year 7. Left atrial appendage closure was both cost saving and more effective (i.e. dominant) than aspirin and apixaban at 8 years. By 10 years, LAAC was 25% less expensive than aspirin and 15% less expensive than apixaban while providing 0.6 additional QALYs relative to aspirin and 0.2 relative to apixaban (Table 3). This trend continued throughout the 20-year time horizon.
Figure 2.

Cumulative costs in the base case analysis over 20 years. Cost curves depict sharp growth in costs for aspirin and apixaban in first 10 years of therapy.
Table 3.
Costs, life years, QALYs, and ICERs at 10 years for three risk profiles.
| Scenario (annual stroke risk/annual bleeding risk) | Total costs | Incremental costs (vs. aspirin) | Life years | QALYs | Incremental QALYs (vs. aspirin) | ICER (vs. aspirin) | ICER (vs. apixaban) |
|---|---|---|---|---|---|---|---|
| Base case (8.6%/3.7%) | |||||||
| LAAC | €15 837 | Cost saving | 7.57 | 4.82 | 0.61 | Dominant | Dominant |
| Apixaban | €18 869 | Cost saving | 7.39 | 4.59 | 0.38 | Dominant | – |
| Aspirin | €21 077 | – | 7.00 | 4.21 | – | – | Dominated |
| Low risk (2.2%/1.9%) | |||||||
| LAAC | €12 529 | €5876 | 7.80 | 5.03 | 0.13 | €46 562 | €51 771 |
| Apixaban | €10 382 | €3729 | 7.78 | 4.99 | 0.09 | €44 012 | – |
| Aspirin | €6653 | – | 7.68 | 4.90 | – | – | – |
| High risk (10.9%/12.5%) | |||||||
| LAAC | €19 236 | Cost saving | 7.29 | 4.53 | 0.75 | Dominant | Dominant |
| Apixaban | €25 596 | Cost saving | 7.00 | 4.16 | 0.38 | Dominant | – |
| Aspirin | €29 021 | – | 6.61 | 3.78 | – | Dominated | |
One-way sensitivity analysis
The cost effectiveness of LAAC relative to comparators was generally robust to changes in the input variables. Relative to aspirin, the one-way sensitivity analyses showed that the model was most sensitive to variations in baseline risk of stroke, cost of LAAC, LAAC implantation success, baseline annual bleeding risk, rate of discontinuation of aspirin, and cost of severe disability (Figure 3). Relative to apixaban, the model remained most sensitive to these inputs along with cost of apixaban. Left atrial appendage closure was cost saving in all cases except for variations in the baseline risk of stroke. The ICER was <€30 000 per QALY for all patients with baseline CHADS2 scores >1, but exceeded this threshold for those with a score of 1 or lower, a population for which LAAC is typically not employed. Higher-risk patients demonstrated the greatest cost savings.
Figure 3.
One-way sensitivity analysis of incremental costs per QALY for LAAC vs. aspirin over 10 years. One-way sensitivity analysis shows the deviation from the base case outcomes that result from varying individual inputs to the model.
Probabilistic sensitivity analysis
The PSA simulations yielded incremental costs for LAAC vs. aspirin within a 95% confidence interval that ranged from a cost savings of €1630 to €9148 (Figure 4). Left atrial appendage closure resulted in increased life years and QALYs and was cost saving compared with aspirin and apixaban in 99 and 94% of simulations, respectively.
Figure 4.
Cost-effectiveness plane of LAAC vs. aspirin at 10 years. Left atrial appendage closure is most likely to be more effective and less expensive than aspirin over 10 years.
Discussion
This analysis demonstrates that LAAC with the Watchman device is a cost-effective strategy for managing non-valvular AF patients who cannot tolerate warfarin therapy. In the base case analysis, the ICER compared with aspirin was €16 971 at 5 years, well below the commonly cited €30 000 threshold. Further, LAAC was dominant over both aspirin and apixaban at 8 years, indicating that it is not only cost effective, but indeed cost saving and more effective than alternatives. Using the willingness-to-pay threshold of €30 000 per QALY, there was a >99% probability that LAAC is cost effective in patients with contraindications to warfarin at 10 years.
For lack of other viable treatment strategies, aspirin had long been the default standard of care for stroke prevention in warfarin-contraindicated patients. Recently, new pharmaceutical strategies have emerged, and in particular, apixaban has demonstrated similar bleeding risk and improvement in stroke prevention relative to aspirin. However, the issue of therapy discontinuation is an important one and merits further consideration. Adherence to a pharmaceutical regimen has long been a challenge for many clinicians managing patients with AF. Helgason et al. found that over 6 years, 132 of 229 patients (58%) initially prescribed warfarin therapy following a stroke had stopped taking their medication.38 And, even apixaban has been plagued with similar patient compliance issues. In the AVERROES study, 17.9% of patients in the apixaban group discontinued therapy per year for either clinical or non-clinical reasons.10
On the other hand, by its very nature, non-adherence is not possible with LAAC; that is, once implanted, there is no ‘maintenance’ required with the Watchman device. Of course, in the ASAP study, Watchman implantation was followed by 6 months of dual anti-platelet therapy with aspirin and clopidogrel, and lifelong aspirin thereafter. So, it does remain possible that Watchman patients may not remain fully adherent to their prescribed aspirin regimen. However, there is no indication that there is a significant risk to discontinuation of dual anti-platelet therapy—likely because patients know that clopidogrel treatment is only required for a finite time duration. Furthermore, even the 6-month course of dual anti-platelet therapy is likely to become truncated; indeed, the current practice at many centres in Europe is to treat with dual anti-platelet therapy for only 2–3 months after Watchman implantation.
The cost of LAAC is understandably higher in the year of the procedure—related to the cost of the procedure itself and the possibility of procedure-related complications. However, since these are one-time costs, LAAC is associated with only minimal cost accrual thereafter. This is in distinct contrast to treatment with any of the NOACs that are effective at reducing the risk of stroke, but come with a substantial and continuing annual cost.
The stroke disability outcomes as assessed during PROTECT AF and leveraged here are favourable for LAAC: the majority of strokes (71%) after Watchman implantation are non-disabling and thus result in functional independence. The disability following a stroke has major personal and societal implications. Accordingly, future trials on stroke prevention strategies should provide more transparent data on disability outcomes following a stroke.
This analysis utilized the CHADS2 score as the basis for assigning risk of stroke to be consistent with the ASAP, ACTIVE, and AVERROES studies. Since these studies were undertaken, the European Society of Cardiology guidelines for the management of AF have been revised to recommend use of the CHA2DS2VASc score.5 The base case results in this analysis correspond to a CHA2DS2VASc score of 5–6. As with CHADS2 results, the cost effectiveness of LAAC relative to aspirin increases with higher CHA2DS2VASc score and decreases with lower CHA2DS2VASc scores.
To the best of our knowledge, only one other analysis has been published on the cost effectiveness of stroke prevention in AF patients with contraindications to warfarin. Lee et al. assessed the cost effectiveness of apixaban compared with aspirin and found that apixaban was inferior to aspirin over a trial-length horizon but dominant over a 10-year time horizon.23 Our analysis similarly found the ICERs for both LAAC and apixaban to improve over time.
Limitations
There are limitations fundamental to any modelling analysis, in that it is a simplification of reality and cannot represent all clinical permutations. Our model allowed for only one clinical event per 3-month cycle, leveraged data from multiple clinical studies with different time horizons, and extrapolates out to 20 years. Model results are based on data from randomized controlled studies and may not be representative of real-world clinical practice. Additionally, the model reflects the German healthcare system and costs, and the ICERs may not be easily generalizable to other healthcare systems.
Patients with contraindications to warfarin have been difficult to study resulting in few data sources on long-term outcomes. The Watchman ASAP data used in this analysis covered 14.4 months of follow-up, and the study was not powered to assess the long-term risk of haemorrhage or myocardial infarction. Our analysis has used the only available study of aspirin in AF patients who cannot tolerate warfarin therapy.
Finally, as clinical probabilities for this analysis were taken from a study of the Watchman device, results modelled here are specific to that device and cannot be assumed to represent a class effect for LAAC. Of course, this manuscript provides a methodology that could be reasonably followed to examine the cost effectiveness of other LAAC devices in warfarin-contraindicated patients.
Conclusions
Left atrial appendage closure has the potential to dramatically change the management of patients with AF at risk for both stroke and bleeding. The recent European Society of Cardiology and the American Heart Association/American Stroke Association Guidelines suggest that LAAC be considered for these high-risk patients.5,39,40 Clinical results indicate that LAAC with the Watchman device is a safe and effective treatment strategy. And, this analysis demonstrates that LAAC is also a cost-effective solution.
Funding
This work was supported by Boston Scientific (Marlborough, MA, USA), which manufacturers the Watchman device discussed in this manuscript. Funding to pay the Open Access publication charges for this article was provided by Boston Scientific, Inc.
Acknowledgements
The authors wish to acknowledge that Boston Scientific, which manufacturers the Watchman device discussed in this manuscript, provided financial support for this analysis.
Conflict of interest: V.Y.R. is a paid consultant and has received grant support from Boston Scientific, Coherex and St Jude Medical. S.L.A. is a full-time paid employee of Boston Scientific. R.L.A., S.O.A., D.S.H., and N.B. are paid consultants to Boston Scientific. D.R.H. and the Mayo Clinic have financial interest in the Watchman device.
References
- 1. Brüggenjürgen B, Reinhold T, McBride D, Willich SN. Atrial fibrillation—epidemiologic, economic and individual burden of disease. Dtsch Med Wochenschr 2010;135:521–5. [DOI] [PubMed] [Google Scholar]
- 2. Holmes DR. Atrial fibrillation and stroke management: present and future. Seminars in Neurology 2010;30:528–36. [DOI] [PubMed] [Google Scholar]
- 3. Tu HT, Campbell BC, Christensen S, Collins M, De Silva DA, Butcher KS et al. Pathophysiological determinants of worse stroke outcome in atrial fibrillation. Cerebrovasc Dis 2010;30:389–95. [DOI] [PubMed] [Google Scholar]
- 4. Avesum A, Csiba L, González-Zuelgaray J, Hankey GJ, Hoppe-Tichy T, Hu D et al. Atrial Fibrillation-Related Stroke: An Avoidable Burden. Strike Out Stroke in Atrial Fibrillation2012. http://www.stopafib.org/downloads/News436-Avoidable.pdf (2 December 2015, date last accessed).
- 5. Camm JA, Lip GYH, De Caterina R, Savelieva I, Atar D, Hohnloser SH et al. 2012 focused update of the ESC guidelines for the management of atrial fibrillation. Eur Heart J 2012;33:2719–47. [DOI] [PubMed] [Google Scholar]
- 6. Hart RG, Pearce LA, Aguilar MI. Meta-analysis: antithrombotic therapy to prevent stroke in patients who have nonvalvular atrial fibrillation. Ann Intern Med 2007;146:857–67. [DOI] [PubMed] [Google Scholar]
- 7. Hylek EM, Evans-Molina C, Shea C, Henault LE, Regan S. Major hemorrhage and tolerability of warfarin in the first year of therapy among elderly patients with atrial fibrillation. Circulation 2007;115:2689–96. [DOI] [PubMed] [Google Scholar]
- 8. Go AS, Hylek EM, Borowsky LH, Phillips KA, Selby JV, Singer DE. Warfarin use among ambulatory patients with nonvalvular atrial fibrillation: the Anticoagulation and Risk Factors in Atrial Fibrillation (ATRIA) Study. Ann Intern Med 1999;131:927–34. [DOI] [PubMed] [Google Scholar]
- 9. The ACTIVE Investigators. Effect of clopidogrel added to aspirin in patients with atrial fibrillation. N Engl J Med 2009;360:2066–78. [DOI] [PubMed] [Google Scholar]
- 10. Connolly SJ, Eikelbloom J, Joyner C, Diener HC, Hart R, Golitsyn S et al. Apixaban in patients with atrial fibrillation. N Engl J Med 2011;364:806–17. [DOI] [PubMed] [Google Scholar]
- 11. Holmes DR, Reddy VY, Turi ZG, Doshi SK, Sievert H, Buchbinder M et al. Percutaneous closure of the left atrial appendage versus warfarin therapy for prevention of stroke in patients with atrial fibrillation: a randomized non-inferiority trial. Lancet 2009;374:534–42. [DOI] [PubMed] [Google Scholar]
- 12. Blackshear JL, Odell JA. Appendage obliteration to reduce stroke in cardiac surgical patients with atrial fibrillation. Ann Thorac Surg 1996;61:755–9. [DOI] [PubMed] [Google Scholar]
- 13. Reddy VY, Mobius-Winkler S, Miller MA, Neuzil P, Schuler G, Wiebe J et al. Left atrial appendage closure with the Watchman Device in patients with a contraindication for oral anticoagulation: the ASAP study (ASA Plavix feasibility study with Watchman left atrial appendage closure technology). J Am Coll Cardiol 2013;61:2551–6. [DOI] [PubMed] [Google Scholar]
- 14. National Institute for Health and Clinical Excellence. Single Technology Appraisal: Dabigatran. Specification for Manufacturer/Sponsor Submission of Evidence. London: National Institute for Health and Clinical Excellence; 2009. [Google Scholar]
- 15. The ACTIVE Investigators. Clopidogrel plus aspirin versus oral anticoagulation for atrial fibrillation in the atrial fibrillation clopidogrel trial with irbesartan for prevention of vascular events (ACTIVE W): a randomised controlled trial. Lancet 2006;367:1903–12. [DOI] [PubMed] [Google Scholar]
- 16. Gage BF, van Walraven C, Pearce L, Hart RG, Koudstaal PJ, Boode BS et al. Selecting patients with atrial fibrillation for anticoagulation: stroke risk stratification in patients taking aspirin. Circulation 2004;110:2287–92. [DOI] [PubMed] [Google Scholar]
- 17. Pisters R, Lane DA, Nieuwlaat R, de Vos CB, Crijns HJ, Lip GY. A novel user-friendly score (HAS-BLED) to assess 1-year risk of major bleeding in patients with atrial fibrillation: the Euro Heart Survey. Chest 2010;138:1093–100. [DOI] [PubMed] [Google Scholar]
- 18. Atrial Fibrillation Investigators. Risk factors for stroke and efficacy of antithrombotic therapy in atrial fibrillation. Arch Intern Med 1994;154:1449–57. [PubMed] [Google Scholar]
- 19. Ariesen MJ, Claus SP, Rinkel GJE, Algra A. Risk factors for intracerebral hemorrhage in the general population. Stroke 2003;34:2060–6. [DOI] [PubMed] [Google Scholar]
- 20. Stroke Prevention in Atrial Fibrillation Investigators. Adjusted-dose warfarin versus low-intensity, fixed-dose warfarin plus aspirin for high-risk patients with atrial fibrillation: stroke prevention in atrial fibrillation III randomised clinical trial. Lancet 1996;348:633–8. [PubMed] [Google Scholar]
- 21. Sub-group analysis of PROTECT-AF data. Data on file with Boston Scientific, April 2013.
- 22. Sterbetafel 2006/2008 Deutschland, Statistisches Bundesamt, Wiesbaden, 2009. http://www.lifetable.de/cgi-bin/Country.plx?Country=Germany (27 January 2012, date last accessed).
- 23. Gage BF, Cardinalli AB, Owens DK. The effect of stroke and stroke prophylaxis with aspirin or warfarin on quality of life. Arch Intern Med 1996;156:1829–36. [PubMed] [Google Scholar]
- 24. Lee S, Anglade MW, Meng J, Hagstrom K, Kluger J, Coleman CI. Cost-effectiveness of apixaban compared with aspirin for stroke prevention in atrial fibrillation among patients unsuitable for warfarin. Circ Cardiovasc Qual Outcomes 2012;5:472–9. [DOI] [PubMed] [Google Scholar]
- 25. Lee S, Mullin R, Blazawski J, Coleman CI. Cost-effectiveness of apixaban compared with warfarin for stroke prevention in atrial fibrillation. PLoS One 2012;7:e47473. [DOI] [PMC free article] [PubMed] [Google Scholar]
- 26. Pink JP, Lane S, Pirmohamed M, Hughes SA. Dabigatran etexilate versus warfarin in management of non-valvular atrial fibrillation in UK context: quantitative benefit-harm and economic analyses. BMJ 2011;343:d6333. [DOI] [PMC free article] [PubMed] [Google Scholar]
- 27. Gage BF, Cardinalli AB, Albers GW, Owens DK. Cost-effectiveness of warfarin and aspirin for prophylaxis of stroke in patients with nonvalvular atrial fibrillation. JAMA 1995;274:1839–45. [PubMed] [Google Scholar]
- 28. Sullivan PW, Lawrence W, Ghuschcyan V. A national catalog of preference-based scores for chronic conditions in the United States. Medical Care 2005;43:736–49. [DOI] [PubMed] [Google Scholar]
- 29. Szende A, Williams A. Measuring Self-Reported Population Health: An International Perspective based on EQ-5D. EuroQol Group; 2004. http://www.euroqol.org/fileadmin/user_upload/Documenten/PDF/Books/Measuring_Self-Reported_Population_Health_-_An_International_Perspective_based_on_EQ-5D.pdf (15 January 2014, date last accessed). [PubMed] [Google Scholar]
- 30. Sullivan PW, Arant TW, Ellis SL, Ulrich H. The cost effectiveness of anticoagulation management services for patients with atrial fibrillation and at high risk of stroke in the US. Pharmacoeconomics 2006;24:1021–33. [DOI] [PubMed] [Google Scholar]
- 31. German Institute for Hospital Remuneration System (InEK). G-DRG System. 2014. http://www.g-drg.de/ (1 March 2014, date last accessed).
- 32. German pharmaceutical pricing. From Lauer Fischer. https://www.lauer-fischer.de/LF/Seiten/Verwaltung/Kundencenter.aspx (1 March 2014, date last accessed).
- 33. Scheuringer M, Sahakyan N, Krobot K, Ulrich V. Cost of clinical event in health economic evaluations in Germany: a systematic review. Cost Eff Resour Alloc 2012;10:7. [DOI] [PMC free article] [PubMed] [Google Scholar]
- 34. McBride D, Mattenklotz AM, Willich SN, Brüggenjürgen B. The costs of care in atrial fibrillation and the effect of treatment modalities in Germany. Value Health 2009;12:293–301. [DOI] [PubMed] [Google Scholar]
- 35. Ward A, Payne A, Caro JJ, Heuschmann PU, Kolominsky-Rabas PL. Care needs and economic consequence after acute ischemic stroke: the Erlanger Stroke Project. Euro J Neurol 2005;12:264–7. [DOI] [PubMed] [Google Scholar]
- 36. Briggs AH, Ades AE, Price MJ. Probabilistic sensitivity analysis for decision trees with multiple branches: use of the dirichlet distribution in a Bayesian framework. Med Decis Making 2003;23:341–50. [DOI] [PubMed] [Google Scholar]
- 37. NICE. Social Value Judgments: Principles for the Development of NICE Guidance, 2nd ed London, UK: The National Institute for Health and Clinical Excellence; 2008. http://www.nice.org.uk/Media/Default/About/what-we-do/Research-and-development/Social-Value-Judgements-principles-for-the-development-of-NICE-guidance.pdf (14 March 2014, date last accessed). [PubMed] [Google Scholar]
- 38. Helgason CM, Do MA, Nutescu E. Warfarin in patients with stroke and reasons for discontinuation. J Stroke Cerebrovasc Dis 2004;13:70–3. [DOI] [PubMed] [Google Scholar]
- 39. Meschia JF, Bushnell C, Boden-Albala B, Braun LT, Bravata DM, Chaturvedi S et al. Guidelines for the primary prevention of stroke: a statement for healthcare professionals from the American Heart Association/American Stroke Association. Stroke 2014;45:3754–832. [DOI] [PMC free article] [PubMed] [Google Scholar]
- 40. Meier B, Blaauw Y, Khattab AA, Lewalter T, Sievert H, Tondo C et al. EHRA/EAPCI expert consensus statement on catheter-based left atrial appendage occlusion. Europace 2014;16:1397–416. [DOI] [PubMed] [Google Scholar]



