Abstract
Significant subsets of patients with oral cancer fail to respond to single-agent programmed death (PD) blockade. Syngeneic models of oral cancer were used to determine if blocking oncogenic signaling improved in vivo responses to PD-L1 monoclonal antibody (mAb). Anti-PD-L1 enhanced durable primary tumor control and survival when combined with mTOR (rapamycin), but not in combination with MEK inhibition (PD901) in immunogenic MOC1 tumors. Conversely, PD-L1 mAb did not enhance tumor control in poorly immunogenic MOC2 tumors. Rapamycin enhanced expansion of peripheral antigen-specific CD8 T cells and IFNγ production following ex vivo antigen stimulation. More CD8 T cells infiltrated and were activated after PD-L1 mAb treatment in mice with immunogenic MOC1 tumors, which was stable or increased by the addition of rapamycin, but suppressed when PD901 was added. Rapamycin increased IFNγ production capacity in peripheral and tumor-infiltrating CD8 T cells. In vivo antibody depletion revealed a CD8 T cell, and not NK cell, -dependent mechanism of tumor growth inhibition after treatment with rapamycin and PD-L1 mAb, ruling out significant effects from NK cell–mediated antibody-dependent cellular cytotoxicity. Rapamycin also enhanced IFNγ or PD-L1 mAb treatment–associated induction of MHC class I expression on MOC1 tumor cells, an effect abrogated by depleting infiltrating CD8 T cells from the tumor microenvironment. This data conflicts with traditional views of rapamycin as a universal immunosuppressant, and when combined with evidence of enhanced antitumor activity with the combination of rapamycin and PD-L1 mAb, suggests that this treatment combination deserves careful evaluation in the clinical setting.
Keywords: mTOR, PD-L1, syngeneic, survival, oral cavity
Introduction
Carcinogen-associated head and neck squamous cell carcinoma (HNSCC) portends poor disease-specific survival and treatment often leaves patients functionally disabled (1, 2). A significant subset of patients with HNSCC appear to have immunogenic tumors (3), and preliminary results of response rates to single agent checkpoint inhibitors, such as monoclonal antibodies (mAbs) that block the programmed death (PD) pathway, have been promising (4). To enhance the proportion of patients that respond to checkpoint inhibitor therapy, combinations of checkpoint inhibitors with standard cytotoxic and targeted therapies are being considered (5). However, many standard cytotoxic and targeted therapies can also suppress the function of effector immune cells, making these combination approaches challenging (6).
HNSCC patients frequently have co-activation of the phosphoinositide 3-kinase/mammalian target of rapamycin (PI3K/mTOR) and mitogen-activated protein kinase kinase/extracellular related signal kinases 1 and 2 (MEK/ERK1/2) pathways (7), making these attractive targets for HNSCC treatment. Rapamycin is an FDA-approved mTOR inhibitor (8) with preclinical and clinical promise in the treatment of HNSCC(9, 10). The MEK1/2 inhibitor PD0325901 (PD901) is an investigational small molecule with clinical activity (11) that potentiates the antitumor effects of single agent PI3K/mTOR inhibition in HNSCC xenografts (12). PI3K/mTOR and MEK/ERK signaling promote the development of a myeloid-rich immunosuppressive tumor microenvironment through myeloid chemokine expression (13).
We previously showed in an immunogenic model of oral cavity cancer that tumor growth inhibition seen after rapamycin therapy is CD8-dependent (14). MEK inhibitors and immune therapies have combinatorial and synergistic effects in other solid tumor models (15). We hypothesized that mTOR inhibition with rapamycin and MEK1/2 inhibition with PD901 alone or in combination may enhance the antitumor effects of PD-L1 mAb treatment. The Mouse Oral Cancer (MOC) model is carcinogen-induced, fully syngeneic on a C57BL/6 genetic background, and consists of cell lines with genetic alterations that mirror that of human oral cancer (16, 17). MOC1 cells display a high somatic alteration rate and generate tumors with slow primary tumor growth that do not metastasize, have high PD-L1 and MHC class I expression, and show robust effector immune cell infiltration (18, 19). Conversely, MOC2 cells have fewer genetic alterations, generate aggressive tumors that metastasize early to draining lymph nodes, have very low PD-L1 and MHC class I expression, and demonstrate limited effector immune cell infiltration. Use of these cell lines allows the modeling of both highly and poorly immunogenic human oral cancer, and the presence of PD-L1 in the tumor microenvironment of both models provides a rationale for using PD-L1 targeting checkpoint inhibition.
We report the results of our investigation into the combination of rapamycin and/or PD901 with PD-L1 mAb treatment in highly (MOC1) and poorly (MOC2) immunogenic oral cavity cancers. The addition of mTOR inhibition with rapamycin to PD-L1 mAb treatment enhanced durable tumor responses and survival in immunogenic MOC1 but not poorly immunogenic MOC2 tumors. Survival, tumor growth, and immune correlative data suggested that MEK inhibition suppresses antitumor immunity in immunogenic MOC1 tumors. No treatment combination induced detectable CD8 T cell or NK cell–mediated antitumor immunity in poorly immunogenic MOC2 tumors. Both peripheral and tumor-infiltrating CD8 T cells in rapamycin-treated tumor-bearing mice had a more robust IFNγ response when activated. Tumor-infiltrating CD8 T cells, but not NK cells, were mechanistically required for the tumor growth alteration and enhancement of tumor cell MHC class I expression observed following rapamycin and PD-L1 mAb treatment. These findings challenge traditional views of rapamycin being immunosuppressive in all clinical contexts and have important implications for the rational combination of targeted and immune-activating therapies in the clinical trial setting.
Materials and Methods
Mice and in vivo experiments
The National Institute of Deafness and Other Communication Disorders Animal Care and Use Committee (ASP1364-14) approved all in vivo studies. MOC cell lines were generated from DMBA-induced oral cavity tumors and have been validated and pathogen tested as described (16). Experiments were carried out using 8–10 week old female C57BL/6 mice (Charles River) kept in a pathogen free environment. MOC1 and MOC2 cells were maintained in media as previously described (14). MOC1 (1.5x106) or MOC2 (1x105) cells were transplanted subcutaneously and allowed to engraft to a volume of 0.1 cm3 before treatment. Different concentrations of MOC1 and MOC2 cells were used for tumor engraftment given the dramatic differences in primary tumor growth rate (14). In vivo treatments and cellular depletions were performed as detailed in the Supplemental Methods.
Tissue flow cytometry
Spleens were mechanically dissociated into single cell suspensions with frosted histologic slides and a 70 μm strainer. Freshly resected tumor tissue was digested into a single cell suspension using the mouse tumor dissociation kit from Miltenyi per protocol. Cell surface, intracellular and tetramer staining was performed as detailed in the Supplemental Methods.
Ex vivo antigen specific lymphocyte stimulation
For analysis of peripheral lymphocytes, spleen single cell suspensions were plated in the presence of H2-Kb restricted p15E604–611 (KSPWFTTL) peptide (1 μg/ml) for 7 days. Lymphocytes were then enriched via a histopaque gradient and stimulated with irradiated splenocytes (20 Gy) pulsed with 1 μg/ml of p15E604–611 or control OVA257–264 (SIINFEKL) peptide at a 10:1 ration of antigen presenting cell (APC) to T cell for 24 h. A flow cytometry–based assay (IFNγ secretion assay, Miltenyi) was used per protocol to detect IFNγ-secreting CD8 T cells. For analysis of tumor-infiltrating lymphocytes (TILs), CD8+ TILs were sorted from tumor single-cell suspensions using a FACSAria to > 99% purity and immediately stimulated for 3 h with PMA/ionomycin (eBioscience, 10 ng/mL, 500 ng/mL, respectively) in the presence of brefeldin-A, following by intracellular staining with an antibody to mouse IFNγ (eBioscience). Dead cells were excluded via LIVE/DEAD fixable viability dye. Data were collected and analyzed as described in the supplemental methods.
In vitro MOC cell treatments and flow cytometry
Cells (5 x 104) were plated into 6-well plates, allowed to adhere overnight, and treated for 48 h with rapamycin or IFNγ (10 ng/mL) alone or in combination. Subconfluent cells were harvested with 1X TrypLE Select (Fisher Scientific) and immediately stained with antibodies as indicated and used for flow cytometric analysis as detailed in the supplemental methods. Dead cells excluded via 7AAD negativity.
RT-PCR
Detailed in supplemental methods.
Statistical analysis
Tests of significance between pairs of data are reported as P-values, derived using a Student t-test with a two-tailed distribution and calculated at 95% confidence. Comparison of multiple sets of data was achieved with one- or two-way analysis of variance (ANOVA). Survival curves were compared using the log-rank (Mantel Cox) test. When present, error bars reflect standard error of measurement (SEM). Significance was set in each case to P < 0.05. All analysis was performed using GraphPad Prism v6.
Results
mTOR inhibition and PD-L1 blockade in MOC tumor-bearing mice
Mice with immunogenic MOC1 tumors had durable antitumor effects and prolonged survival when mTOR, but not MEK, was inhibited, and the inhibition of primary tumor growth was CD8 T cell–dependent (14). We hypothesized that combining mTOR or MEK inhibition with PD-L1 mAb treatment could result in enhanced tumor control in immunogenic MOC1, but not poorly immunogenic MOC2, tumors. We combined the mTOR inhibitor rapamycin and the MEK inhibitor PD901 alone, or in combination with PD-L1 mAb, and assessed primary tumor growth and survival in both MOC1 and MOC2 tumor-bearing mice (Fig. 1). As shown in Fig. 1A, for mice bearing immunogenic MOC1 tumors, treatment with PD-L1 mAb alone afforded no survival advantage, though primary tumor growth had a statistically significant short-term delay, followed by tumor growth rebound (Supplemental Fig. S1A). MEK inhibition with PD901 did not enhance survival either alone or in combination with PD-L1 mAb, despite the presence of activating codon 61 Ras mutations (17). Conversely, mTOR inhibition with rapamycin alone prolonged survival of MOC1 tumor-bearing mice (P = 0.008), and this survival benefit was significantly enhanced with the addition of PD-L1 mAb (P = 0.04). The combination of rapamycin and PD901 alone enhanced survival, but the addition of PD901 partially negated the significantly improved survival and primary tumor growth delay achieved with rapamycin plus PD-L1 mAb. In poorly-immunogenic MOC2 tumor-bearing mice, PD-L1 mAb monotherapy did not delay primary tumor growth or enhance survival (Fig. 1B and C, Supplemental Fig. S1B). Rapamycin and PD901 alone or in combination modestly improved survival in MOC2 tumor-bearing mice, but the addition of PD-L1 mAb did not further enhance survival or delay primary tumor growth with any combination. Thus, combination mTOR inhibition and PD-L1 mAb enhanced tumor control over either treatment alone in immunogenic MOC1, but not in poorly immunogenic MOC2 tumor-bearing mice. However, any combination involving MEK inhibition did not demonstrate such responses in either model.
Figure 1.
Combination rapamycin and PD-L1 mAb treatment improved survival in MOC1, but not MOC2, tumor-bearing mice. A, Treatment schema for MOC1 and MOC2 tumor-bearing mice treated with PD-L1 mAb alone or in combination with the rapamycin and PD901. B, Kaplan-Meier survival analysis for treated MOC1 and MOC2 tumor-bearing mice (n = 7–10 mice/group). *, P < 0.05; **, P < 0.01; ***, P < 0.001; Mantel-Cox log-rank test. C, Individual growth curves for treated MOC1 and MOC2 tumor-bearing mice (n = 7–10 mice/group). Primary tumor growth was monitored following withdrawal of all treatment up to 100 days after tumor transplantation. Timing of treatments indicated along the x-axis of each; solid bar represents targeted therapy treatment and arrows indicate PD-L1 mAb treatment. Results shown are representative of two independent experiments with similar results.
Enhancement of peripheral antigen-specific CD8 T-cells by blocking PD-L1 and mTOR
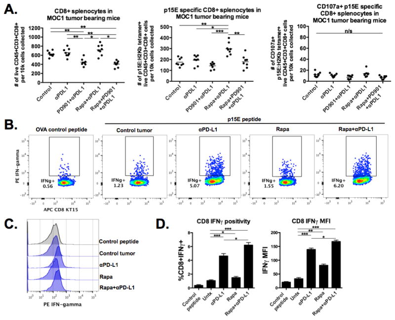
Since a durable treatment effect was observed in immunogenic MOC1 but not poorly immunogenic MOC2 mice, we investigated if correlative studies could support an immune-mediated mechanism of enhanced tumor control with combination rapamycin and PD-L1 mAb treatment. We used the endogenous retroviral envelope protein p15E as a model antigen. It is significantly expressed in MOC1 and to a lesser degree in MOC2 cells (Supplemental Fig. S2). We first characterized the effect of these treatments on peripheral CD8 T cells by flow cytometry. Total peripheral CD8 T-cell counts were diminished following treatment with PD901, but not rapamycin (Fig. 2A). Using a tetramer specific for T-cell receptors that recognizes H2-Kb–restricted p15E604–611 (KSPWFTTL), we observed that peripheral antigen-specific CD8 T cells expanded significantly with combination rapamycin and PD-L1 mAb treatment compared to control or PD-L1 mAb alone. However, using CD107a cell-surface staining as a marker of T-cell degranulation, these antigen-specific peripheral CD8 T cells showed no evidence of activation.
Figure 2.

Rapamycin but not PD901 induced expansion of and enhanced IFNγ production from peripheral antigen-specific CD8 T cells in MOC1 tumor-bearing mice. A, Flow cytometric characterization of the presence and activation status (CD107a) of total and H2-Kb-restricted p15E604–611 specific CD8 splenocytes from MOC1 tumor-bearing mice following treatment using p15E tetramer staining. Cells shown in A are gated 7AAD−CD45.2+CD3+CD8+. Absolute numbers of indicated cells per 104 cells collected are shown. Eight spleens from two independent in vivo experiments were analyzed. B, Splenocytes from treated MOC1 tumor-bearing mice were incubated for 7 days in the presence of p15E604–611 (KSPWFTTL) peptide, then stimulated with KSPWFTTL peptide pulsed APCs for 24 h to determine antigen-specific IFNγ production. Representative dot-plots demonstrating IFNγ producing CD8 splenocytes following stimulation with specific peptide or control OVA peptide. C, IFNγ MFI on stimulated CD8 splenocytes. D, Quantification of B and C. Splenocyte stimulation results shown are cumulative from two independent experiments, each involving 2–3 mice for each condition, performed in technical triplicate. *, P < 0.05; **, P < 0.01; ***, P < 0.001; ANOVA.
To investigate whether peripheral antigen-specific CD8 T cells in MOC1 tumor-bearing mice could be activated in the presence of specific peptide, we measured IFNγ production following stimulation with OVA peptide p15E604–611 (KSPWFTTL)-pulsed APCs. Compared to mice stimulated with a control OVA peptide, baseline production of IFNγ by IFNγ-producing antigen-specific CD8 T cells in MOC1 tumor-bearing control mice was elevated and modestly, but significantly, enhanced with rapamycin treatment alone. Treatment with PD-L1 mAb significantly elevated both the percentage of IFNγ-producing CD8 T cells and their IFNγ mean fluorescence, which was then further enhanced by adding rapamycin (Fig. 2B and C, quantified in Fig. 2D). Taken together, these data suggest that expanded, antigen-specific CD8 T cells from the periphery could be activated in an antigen-specific fashion, and that the significantly elevated IFNγ responsiveness in mice treated with PD-L1 mAb was further enhanced with the addition of rapamycin.
mTOR preserves recruitment and enhances activation of infiltrating immune cells
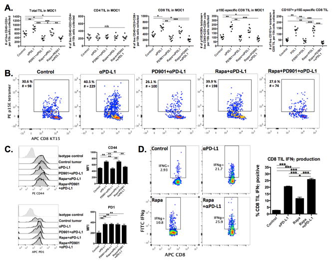
To evaluate the effects of treatment on tumor-infiltrating immune cells, we performed flow cytometry on freshly isolated MOC1 and MOC2 tumor single-cell suspensions following treatment. In MOC1 tumors, total CD3+ TILs increased following PD-L1 mAb treatment (p=0.009). This increase was largely preserved following the addition of rapamycin, but reduced to levels below baseline after adding PD901 (Fig. 3A). This change was not due to alterations in the number of CD4 TILs. After PD-L1 mAb treatment, MOC1 tumors had enhanced infiltration of total (P = 0.01) and p15E antigen-specific (P = 0.007) CD8 TILs that was again largely preserved with the addition of rapamycin, but reversed to equal to or less than control numbers after the addition of PD901 (P < 0.01). The absolute number of activated antigen-specific CD8 TIL positive for CD107a followed the same pattern of suppression following addition of PD901, indicating that PD901 inhibits, but rapamycin preserves, PD-L1 mAb–induced activation of antigen-specific CD8 TIL in MOC1 tumors. Figure 3B demonstrates representative cytometry dot-plots of total and antigen-specific, p15E tetramer-positive CD8 TIL from MOC1 tumors following treatment. Activation markers CD44 and PD1 showed variable preservation of PD-L1 mAb–induced expression as indicated (Fig. 3C). Analysis of treated MOC2 tumors revealed that although the same trend of decreased total TILs following PD901 treatment was observed, the majority of TILs were CD4, and the low baseline numbers of CD8 TILs were not enhanced by any treatment (Supplemental Fig. S3A).
Figure 3.
Rapamycin, but not PD901, preserved the infiltration and activation of PD-L1 mAb–induced antigen-specific CD8 TIL and enhanced CD8 TIL IFNγ production potential in MOC1 tumor-bearing mice. A, Flow cytometric characterization of MOC1 tumor infiltrating TIL following treatment. Cells shown are gated 7AAD−CD45.2+CD3+. Absolute numbers of indicated cells per 104 cells collected are shown. Eight individual tumors from two independent in vivo experiments were analyzed. B, Representative dot-plots demonstrating total and OVA peptide KSPWFTTL (p15E604–611) antigen-specific CD8 TILs from MOC1 tumors following treatment. C, Representative histograms and quantification of cell surface CD44 and PD1 staining on total CD8 TILs from MOC1 tumors (n = 5 tumors/group). D, Representative dot-plots demonstrating CD8 TIL IFNγ production along with quantification. Single-cell suspensions from three individual, treated, MOC1 tumors per condition were pooled, CD8 TIL were sorted, and stimulated with PMA/ionomycin followed by IFNγ intracellular staining. Staining done in technical quadruplicate. Dead cells were excluded via a LIVE/DEAD viability dye. *, P < 0.05; **, P < 0.01; ***, P < 0.001; ANOVA.
As peripheral CD8 T-cell activation (as investigated in Fig. 2) may not be representative of TIL functional status, we sorted CD8 TIL from treated MOC1 tumors and assessed their ability to secrete IFNγ after PMA/ionomycin stimulation (Fig. 3D). Rapamycin treatment alone enhanced CD8 TIL activation potential compared to control (P < 0.001). Treatment with PD-L1 mAb dramatically increased CD8 TIL IFNγ secretion potential, and this was further enhanced with the addition of rapamycin (P = 0.03). Thus, modulation of the tumor microenvironment after rapamycin treatment alone enhanced the activation potential of CD8 TILs. Also, whereas expression of surface activation markers CD107a, CD44 and PD1 on CD8 TIL was unaffected by the addition of rapamycin to PD-L1 mAb treatment in MOC1 tumor-bearing mice, IFNγ secretion potential was modestly but significantly enhanced.
Effects of mTOR, MEK and PD-L1 inhibition on tumor-infiltrating NK cells, MDSCs. and Tregs
Given the established role of NK cells in controlling malignant progression, and the potential for PD-L1 mAb–mediated, NK cell–dependent, antibody-dependent cell-mediated cytotoxicity (ADCC), we measured infiltration and activation of tumor infiltrating NKs (Fig. 4A). In MOC1 tumors, NK infiltration did not increase with PD-L1 mAb treatment alone, and this baseline was significantly reduced with PD901, but not rapamycin, treatment. Similar to CD8 TILs, the number of CD107a+ NK cells was stable with the addition of rapamycin to PD-L1 mAb treatment, but decreased with PD901 alone or in combination. Low baseline NK infiltration in MOC2 were not enhanced with any treatment (Supplemental Fig. S3B).
Figure 4.

Rapamycin but not PD901 preserves baseline infiltration and activation of tumor-infiltrating NK cells in MOC1 tumor-bearing mice, whereas MDSC and Treg levels were unaffected. A, Flow cytometric analysis of MOC1 tumor infiltrating 7AAD−CD45+CD3−NK1.1+ NK cells and cell surface CD107a. B, Analysis of 7AAD−CD45+Gr1+CD11b+ MDSCs, and C, live CD45+CD4+FoxP3+ Tregs. Five individual tumors from each condition were analyzed. Absolute numbers of indicated cells per 104 cells collected on the flow cytometer are shown. *, P < 0.05; **, P < 0.01; ANOVA.
We also measured infiltration of immunosuppressive myeloid-derived suppressor cells (MDSCs) and Tregs into the tumor microenvironment following treatment. Changes in MOC1 tumor infiltrating MDSCs and Tregs were heterogeneous and did not reach statistical significance for any treatment group (All MDSC and Treg changes between groups P > 0.05), though a trend toward increased Tregs in the rapamycin plus PD-L1 mAb treatment group was present (Fig. 4B and C). Largely similar results were observed in MOC2 tumors with several modest but statistically significant observed changes in either MDSC or Treg infiltration following treatment (Supplemental Fig. S3C and D).
Robust TIL and NK infiltration into MOC1 but not MOC2 tumors, a PD-L1 mAb monotherapy response in MOC1 but not MOC2 tumor-bearing mice, and enhanced MOC1 peripheral and TIL CD8 IFNγ production capacity following rapamycin and PD-L1 mAb treatment alone or in combination provide support for an immune mechanism of tumor control in responsive MOC1 tumors. The lack of tumor growth suppression or significant changes in immune correlates in MOC2 is consistent with the known poorly immunogenic status of these tumors. Consistent with previous experiments (14), MEK inhibition significantly reduced the presence of total and antigen-specific CD8 TILs and NKs in MOC1 tumors. These data, along with preserved NK cell tumor infiltration and CD107a staining in MOC1, suggest that CD8 TIL, NK cells, or both could participate in the enhanced, durable MOC1 tumor control following combination rapamycin and PD-L1 mAb treatment.
Depletion of CD8 but not NK cells in vivo abrogates anti-tumor responses
To differentiate between a CD8 TIL or NK cell-mediated ADCC mechanism for the observed treatment response, we depleted in vivo CD8 T cells or NK cells after treatment with rapamycin and PD-L1 mAb alone or in combination (Fig. 5). CD8 but not NK cell depletion completely abrogated the anti-tumor effect observed in MOC1 tumor-bearing mice following PD-L1 mAb alone or in combination with rapamycin, and partially abrogated the effect observed with rapamycin monotherapy. Depletion of NK and CD8 cells from the periphery and from within the tumor microenvironment was validated at multiple time points (Supplemental Fig. S4). Thus, CD8 T cells were the effector immune cell mediating the enhanced survival and durable tumor growth suppression following withdrawal of treatment in MOC1 tumor-bearing mice.
Figure 5.
CD8 but not NK cell depletion abrogated the in vivo antitumor effects of rapamycin and PD-L1 mAb treatment alone and in combination in immunogenic MOC1 tumors. In independent experiments, MOC1 tumor bearing mice were treated with rapamycin and PD-L1 mAb alone or in combination as detailed in Figure 1 with and without either CD8 (clone YTS169.4) or NK (clone PK136) antibody-based cellular depletion (200 μg each antibody twice weekly; n = 5–7 mice/group). For each group, depletion was started one day before rapamycin and/or PD-L1 mAb treatment. Timing of rapamycin and PD-L1 mAb treatment indicated along the x-axis of each graph. CD8 and NK cell depletion (>95%) from both the periphery and tumor microenvironment was verified in separate in vivo experiments (Supplemental Fig. S4).
Rapamycin enhances IFNγ production or PD-L1 mAb-inducible MHC class I expression
To explore putative mechanisms of enhanced antitumor immunity in MOC1 tumor-bearing mice treated with rapamycin and/or PD-L1 mAb, we measured cell surface MHC class I expression on tumor cells in treated mice (Fig. 6). Although rapamycin alone did not enhance tumor cell surface class I expression, it further increased class I expression over PD-L1 mAb treatment alone (Fig. 6A). Thus, the enhanced class I expression on MOC1 tumor cells in vivo may have been in response to increased IFNγ in the tumor microenvironment, so we modeled MOC1 cell exposure to IFNγ in vitro. Whereas rapamycin treatments from 10–100 nM did not alter MOC1 cell surface class I expression, lower dose rapamycin (10 or 20 nM) significantly enhanced IFNγ-inducible H2-Kb and H2-Db expression (Fig. 6B). Given that IFNγ can be produced by TIL and NK cells in the tumor microenvironment, we explored whether depletion of CD8 TIL or NK cells from MOC1 tumors could reverse this enhanced class I expression on MOC1 tumor cells (Fig. 6C). Depletion of CD8 T cells, but not NK cells, reduced tumor cell H2-Kb and H2-Db expression to near-baseline, suggesting that CD8 TIL are a significant source of tumor microenvironment IFNγ that drives tumor cell class I expression in treated MOC1 tumors.
Figure 6.
Rapamycin enhances IFNγ or PD-L1 mAb inducible MHC class I expression in MOC1 cells and tumors in a CD8 T-lymphocyte dependent fashion. A, Tumor cell gating strategy, representative histograms and quantification of MHC class I H2-Kb and H2-Db in treated MOC1 tumors. Tumor cells are 7AAD−, CD31− (endothelial) and CD45− (hematopoietic). Previous data indicates low density (< 5%) of CD140a+ fibroblasts in this CD45−CD31− population (data not shown). Quantitation performed on 8 individual tumors harvested from two independent in vivo experiments. B, In vitro stimulation of MOC1 cells with rapamycin and IFNγ (10 ng/mL) alone or in combination, then flow cytometric analysis of H2-Kb and H2-Db. Representative histograms are shown, as well as quantification from three independent experiments each performed in technical triplicate. C, Quantification of H2-Kb and H2-Db expression on MOC1 tumor cells as in A but following CD8 or NK cell depletion (n = 5 tumors/group). *, P < 0.05; **, P < 0.01; ***, P < 0.001; ANOVA.
Discussion
Concepts of how best to combine different cytotoxic modalities with immunotherapy to maximize antitumor effects are evolving rapidly. The use of either standard anticancer treatments, such as platinum-based agents and radiation (20), or small molecule targeted therapies, such as tyrosine kinase inhibitors (5), can damage tumor cells and lead to enhanced antigen release, APC activation, and adaptive antitumor immunity. Yet many of these same agents can potently suppress cells of innate and adaptive immunity (6). Here, we demonstrate that the addition of the mTOR inhibitor rapamycin to PD-L1 mAb treatment enhances both immediate and durable tumor control in an immunogenic model of oral cavity cancer. This durable response is not observed in the same model when PD-L1 mAb is combined with a MEK inhibitor, despite this mouse carrying a DMBA-induced codon 61 Ras mutant tumor. In support of our previous work demonstrating suppressed effector immune cell infiltration following MEK inhibition, we demonstrated that PD901 treatment reverses the enhanced infiltration and activation of antigen-specific CD8 TIL observed following PD-L1 mAb treatment alone. Conversely, the addition of mTOR inhibition to PD-L1 mAb treatment preserved antigen-specific CD8 TIL and NK cell infiltration in immunogenic MOC1 tumors and enhanced IFNγ secretion capacity in both peripheral CD8 T cells and CD8 TILs. The different responses of rapamycin- and PD901-treated mice did not appear to be due to significant changes in the infiltration of MDSCs or Tregs, and our previous work indicates that rapamycin itself had no direct cytotoxic or anti-angiogenic effect on MOC tumors, despite high baseline activity of the PI3K/mTOR pathway in MOC cells (14). Mechanistically, primary tumor growth suppression following treatment with rapamycin and PD-L1 mAb alone or in combination was dependent upon the presence of CD8 TIL but not NK cells in the tumor microenvironment. Enhanced IFNγ and PD-L1 mAb inducible MHC class I expression on MOC1 tumor cells was reversed again with depletion of CD8 but not NK cells, indicating that enhanced ability of tumor cells to present antigen is likely to play a role in the durable anti-tumor immunity induced with this treatment combination.
These results support emerging concepts that immune activating treatments such as checkpoint inhibitors are effective in immunogenic tumors with high genetic alterations rates and not effective in tumors with low baseline immunogenicity and effector immune cell infiltration (21–23). Our use of both MOC1 “T-cell inflamed” and MOC2 “non-T-cell inflamed” tumors allows the modeling of both immunogenic and poorly immunogenic malignancies, each of which is represented roughly equally in oral cavity cancers (3, 24). MOC1 tumors represent immunogenic tumors that are likely to respond to immune activating therapies, whereas MOC2 represents very aggressive, poorly immunogenic tumors likely to be resistant to immunotherapy. Studying both type of tumors will be critical moving forward as we aim to expand the number of patients that have a durable response to checkpoint inhibition.
Our work also suggests that in this model PD-L1 mAb treatment works primarily through a CD8 T cell and not an NK cell mechanism, such as ADCC. ADCC against human tumor cells in vitro mediated by an anti-human PD-L1 mAb, demonstrated by Boyerinas et al (25), indicates that PD-L1 mAb–induced ADCC may be model or target cell dependent. These data add to a growing body of literature indicating that MEK1/2 inhibition suppresses effector immune cell function, despite the activating Ras mutations in MOC cells. Other preclinical studies have demonstrated suppression of antigen-specific T-cell responses in vitro with MEK, but not upstream BRAF inhibition (23, 26), which are in direct contrast with work showing enhancement of on-treatment responses to PD-1 mAb monotherapy with the addition of trametinib, a MEK1/2 inhibitor similar to PD901 (15). These authors demonstrate decreased tumor infiltration of total CD8 T cells following MEK inhibition alone, but dramatically enhanced infiltration following concurrent PD-1 mAb and trametinib treatment. These discrepancies may be due to differences in sensitivity to checkpoint inhibitor or MEK inhibitor monotherapy between models and highlight the remarkable heterogeneity in therapeutic responses that can exist between different syngeneic models of murine carcinoma.
Our findings that rapamycin enhanced both the IFNγ production capacity of peripheral and tumor-infiltrating CD8 T cells and the induced expression of MHC class I expression on MOC tumor cells suggests that rapamycin has multiple and diverse effects on the MOC tumor microenvironment. The ability of IFNγ to upregulate MHC class I expression is well established (27, 28). The use of rapamycin to enhance an immune-activating treatment seems counterintuitive, given its use clinically to suppress rejection of transplanted solid organs. However, patients receiving mTOR inhibitors following solid organ transplantation have a significantly reduced incidence of developing squamous cell carcinoma [reviewed in (29)]. Mechanistically, mTOR inhibition enhances memory T-cell development upon viral challenge (30) and the antitumor effects of therapeutic peptide vaccines (31, 32). Combining agonist CD40 mAbs with AZD8055, a potent inhibitor of both mTORC1 and 2, gave synergistic antitumor effects in a model of metastatic renal carcinoma (33). Given that mTORC2 inhibition is required for the development of memory T cells (34), it is possible that dosing and duration of rapamycin treatment are factors affecting whether immune responses are enhanced or inhibited. These data, along with ours demonstrating enhanced antitumor immunity with combination rapamycin and PD-L1 mAb treatment, contrast with a report showing impairment of an HPV-peptide based therapeutic vaccine after rapamycin treatment (35). Here, regression of a subset of HPV-E7+ TC-1 tumors following administration of a therapeutic vaccine was reversed following administration of rapamycin at doses similar to our experiments. Rapamycin treatment alone induced no regression of TC-1 tumors, suggesting significant differences in intrinsic sensitivity to rapamycin in the TC-1 and MOC models.
Although we have established a CD8 T-cell mechanism for an antitumor effect that includes increased IFNγ production capacity and MHC class I expression, other mechanisms may also play a role. Rapamycin-induced metabolic perturbations or changes in tumor vascularity could enhance oxygenation and immune cell access to tumor antigens (36). Inhibition of tumor cell PD-L1 can directly suppresses mTOR activity, thus enhancing tumor microenvironment glucose levels and lifting tumor cell–induced metabolic restrictions on TIL (37). Rapamycin and PD-L1 mAb could work in an additive fashion to block tumor cell mTOR signaling to achieve similar results in MOC1 tumors. Signaling through expression of the PD-1 receptor on tumor cells can directly contribute to tumor cell growth and survival (38), but MOC cells have no detectable expression of PD-1 (data not shown). Different doses or sequencing of rapamycin with PD-L1 mAbs could have profound effects on the development of antitumor immune responses, given the known modulation of effector and memory T-cell phenotypes by rapamycin (30, 34). Additionally, combined rapamycin and PD-L1 mAb treatment did not cure T-cell inflamed MOC1 tumors, suggesting that mechanisms of resistance to immune-mediated tumor elimination such as the persistence of tumor-infiltrating immunosuppressive MDSCs and Tregs may need to be addressed to maximize the potential of this therapy. Because mTOR is a key node in regulating the development and suppressive function of MDSCs in tumors (39), how rapamycin may or may not alter the T-cell suppressive capacity of MDSCs needs to be explored in our model.
In summary, we demonstrate antitumor immune responses to PD-L1 mAb treatment that are enhanced following mTOR inhibition, but suppressed following MEK inhibition, in T-cell inflamed MOC1 tumors. This antitumor effect was CD8 T cell, and not NK cell, dependent and was associated with more IFNγ production capacity and increased expression of MHC class I on MOC cells. Noninflamed MOC2 tumors, in contrast, did not induce CD8 T cell or NK cell–mediated antitumor immunity when treated with combinations of targeted and checkpoint inhibitors. This report demonstrates enhanced antitumor immunity following combination mTOR and PD-L1 mAb checkpoint inhibition in a syngeneic carcinoma model. Given that both of these agents are FDA-approved for the treatment of solid tumors and have acceptable safety profiles, the combination of mTOR and checkpoint inhibition deserves careful investigation in the clinical setting.
Supplementary Material
Acknowledgments
Financial support: This work was supported by the Intramural Research Program of the NIH, NIDCD, project number ZIA-DC000087. HC was supported by through the National Institutes of Health (NIH) Medical Research Scholars Program, a public-private partnership supported jointly by the NIH and generous contributions to the Foundation for the NIH from Pfizer Inc, The Doris Duke Charitable Foundation, The Newport Foundation, The American Association for Dental Research, The Howard Hughes Medical Institute, and the Colgate-Palmolive Company, as well as other private donors. CA received further support through the American Academy of Otolaryngology/American Head and Neck Society Duane Sewell Young Investigators Combined Award.
Footnotes
Conflicts of interest: None
References
- 1.Ang KK, Harris J, Wheeler R, Weber R, Rosenthal DI, Nguyen-Tan PF, et al. Human papillomavirus and survival of patients with oropharyngeal cancer. N Engl J Med. 2010;363:24–35. doi: 10.1056/NEJMoa0912217. [DOI] [PMC free article] [PubMed] [Google Scholar]
- 2.Machtay M, Moughan J, Trotti A, Garden AS, Weber RS, Cooper RS, et al. Factors associated with severe late toxicity after concurrent chemoradiation for locally advanced head and neck cancer: an RTOG analysis. J Clin Oncol. 2008;26:3582–9. doi: 10.1200/JCO.2007.14.8841. [DOI] [PMC free article] [PubMed] [Google Scholar]
- 3.Keck MK, Zou Z, Khattri A, Stricker TP, Brown CD, Imanguli M, et al. Integrative analysis of head and neck cancer identifies two biologically distinct HPV and three non-HPV subtypes. Clin Cancer Res. 2015;21:870–81. doi: 10.1158/1078-0432.CCR-14-2481. [DOI] [PubMed] [Google Scholar]
- 4.Seiwert TY. A phase IB study of MK-3475 in patients with human papillomavirus (HPV)-associated and non-HPV-associated head and neck (H/N) cancer. J Clin Oncol; ASCO Annual Meeting; Chicago, IL. 2014. [Google Scholar]
- 5.Vanneman M, Dranoff G. Combining immunotherapy and targeted therapies in cancer treatment. Nat Rev Cancer. 2012;12:237–51. doi: 10.1038/nrc3237. [DOI] [PMC free article] [PubMed] [Google Scholar]
- 6.Ott PA, Adams S. Small-molecule protein kinase inhibitors and their effects on the immune system: implications for cancer treatment. Immunotherapy. 2011;3:213–27. doi: 10.2217/imt.10.99. [DOI] [PMC free article] [PubMed] [Google Scholar]
- 7.Cancer Genome Atlas N. Comprehensive genomic characterization of head and neck squamous cell carcinomas. Nature. 2015;517:576–82. doi: 10.1038/nature14129. [DOI] [PMC free article] [PubMed] [Google Scholar]
- 8.Motzer RJ, Excudier B, Oudard S, Hutson TE, Porta C, Bracarda S, et al. Efficacy of everolimus in advanced renal cell carcinoma: a double-blind, randomised, placebo-controlled phase III trial. Lancet. 2008;372:449–56. doi: 10.1016/S0140-6736(08)61039-9. [DOI] [PubMed] [Google Scholar]
- 9.Patel V, Marsh CA, Dorsam RT, Mikelis CM, Masedunskas A, Amornphimoltham P, et al. Decreased lymphangiogenesis and lymph node metastasis by mTOR inhibition in head and neck cancer. Cancer Res. 2011;71:7103–12. doi: 10.1158/0008-5472.CAN-10-3192. [DOI] [PMC free article] [PubMed] [Google Scholar]
- 10.Shirai K. A pilot, single arm, prospective trial using neoadjuvant rapamycin prior to definitive therapy in head and neck squamous cell carcinoma. J Clin Oncol; ASCO Annual Meeting; Chicago, IL. 2015. [Google Scholar]
- 11.LoRusso PM, Krishnamurthi SS, Rinehart JJ, Nabell LM, Malburg L, Chapman PB, et al. Phase I pharmacokinetic and pharmacodynamic study of the oral MAPK/ERK kinase inhibitor PD-0325901 in patients with advanced cancers. Clin Cancer Res. 2010;16:1924–37. doi: 10.1158/1078-0432.CCR-09-1883. [DOI] [PubMed] [Google Scholar]
- 12.Mohan S, Vanderbroek R, Shah S, Eytan DF, Pierce ML, Carlson SG, et al. MEK Inhibitor PD-0325901 Overcomes Resistance to PI3K/mTOR Inhibitor PF-5212384 and Potentiates Antitumor Effects in Human Head and Neck Squamous Cell Carcinoma. Clin Cancer Res. 2015;21:3946–56. doi: 10.1158/1078-0432.CCR-14-3377. [DOI] [PMC free article] [PubMed] [Google Scholar]
- 13.Loukinova E, Dong G, Enamorado-Ayalya I, Thomas GR, Chen Z, Schreiber H, et al. Growth regulated oncogene-alpha expression by murine squamous cell carcinoma promotes tumor growth, metastasis, leukocyte infiltration and angiogenesis by a host CXC receptor-2 dependent mechanism. Oncogene. 2000;19:3477–86. doi: 10.1038/sj.onc.1203687. [DOI] [PubMed] [Google Scholar]
- 14.Cash H, Shay S, Moree E, Cariso A, Uppaluri R, Van Waes C, et al. mTOR and MEK1/2 inhibition differentially modulate tumor growth and the immune microenvironment in syngeneic models of oral cavity cancer. Oncotarget. 2015;6:36400–17. doi: 10.18632/oncotarget.5063. [DOI] [PMC free article] [PubMed] [Google Scholar]
- 15.Liu L, Mayes PA, Eastman S, Shi H, Yadavilli S, Zhang T, et al. The BRAF and MEK Inhibitors Dabrafenib and Trametinib: Effects on Immune Function and in Combination with Immunomodulatory Antibodies Targeting PD-1, PD-L1, and CTLA-4. Clin Cancer Res. 2015;21:1639–51. doi: 10.1158/1078-0432.CCR-14-2339. [DOI] [PubMed] [Google Scholar]
- 16.Judd NP, Winkler AE, Murillo-Sauca O, Brotman JJ, Law JH, Lewis JS, et al. ERK1/2 regulation of CD44 modulates oral cancer aggressiveness. Cancer Res. 2012;72:365–74. doi: 10.1158/0008-5472.CAN-11-1831. [DOI] [PMC free article] [PubMed] [Google Scholar]
- 17.Onken MD, Winkler AE, Kanchi KL, Chalivendra V, Law JH, Richert CG, et al. A surprising cross-species conservation in the genomic landscape of mouse and human oral cancer identifies a transcriptional signature predicting metastatic disease. Clin Cancer Res. 2014;20:2873–84. doi: 10.1158/1078-0432.CCR-14-0205. [DOI] [PMC free article] [PubMed] [Google Scholar]
- 18.Judd N, Allen C, Winkler A, Uppaluri R. Comparative analysis of tumor-infiltrating lymphocytes in a syngeneic mouse model of oral cancer. Otolaryngol Head Neck Surg. 2012;147:493–500. doi: 10.1177/0194599812442037. [DOI] [PMC free article] [PubMed] [Google Scholar]
- 19.Shah S, Caruso A, Cash H, VanWaes C, Allen C. Pools of programmed death ligand within the oral cavity tumor microenvironment are variable altered by targeted therapies. Head and Neck. 2015 doi: 10.1002/hed.24269. In Press. [DOI] [PMC free article] [PubMed] [Google Scholar]
- 20.Hodge JW, Ardiani A, Farsaci B, Kwilas AR, Gameiro SR. The tipping point for combination therapy: cancer vaccines with radiation, chemotherapy, or targeted small molecule inhibitors. Semin Oncol. 2012;39:323–39. doi: 10.1053/j.seminoncol.2012.02.006. [DOI] [PMC free article] [PubMed] [Google Scholar]
- 21.Chen DS, Irving BA, Hodi FS. Molecular pathways: next-generation immunotherapy--inhibiting programmed death-ligand 1 and programmed death-1. Clin Cancer Res. 2012;18:6580–7. doi: 10.1158/1078-0432.CCR-12-1362. [DOI] [PubMed] [Google Scholar]
- 22.Le DT, Uram JN, Wang H, Bartlett BR, Kemberling H, Eyring AD, et al. PD-1 Blockade in Tumors with Mismatch-Repair Deficiency. N Engl J Med. 2015;372:2509–20. doi: 10.1056/NEJMoa1500596. [DOI] [PMC free article] [PubMed] [Google Scholar]
- 23.Vella LJ, Pasam A, Dimopoulos N, Andrews M, Knights A, Puaux AL, et al. MEK inhibition, alone or in combination with BRAF inhibition, affects multiple functions of isolated normal human lymphocytes and dendritic cells. Cancer Immunol Res. 2014;2:351–60. doi: 10.1158/2326-6066.CIR-13-0181. [DOI] [PubMed] [Google Scholar]
- 24.Gajewski TF, Schumacher T. Cancer immunotherapy. Curr Opin Immunol. 2013;25:259–60. doi: 10.1016/j.coi.2013.03.008. [DOI] [PubMed] [Google Scholar]
- 25.Boyerinas B, Jochems C, Fantini M, Heery C, Gulley J, Tsang K, et al. Antibody-Dependent Cellular Cytotoxicity Activity of a Novel Anti-PD-L1 Antibody Avelumab (MSB0010718C) on Human Tumor Cells. Cancer Immunol Res. 2015;3:1148–57. doi: 10.1158/2326-6066.CIR-15-0059. [DOI] [PMC free article] [PubMed] [Google Scholar]
- 26.Boni A, Cogdill AP, Dang P, Udayakumar D, Njauw CN, Sloss CM, et al. Selective BRAFV600E inhibition enhances T-cell recognition of melanoma without affecting lymphocyte function. Cancer Res. 2010;70:5213–9. doi: 10.1158/0008-5472.CAN-10-0118. [DOI] [PubMed] [Google Scholar]
- 27.Zhou F. Molecular mechanisms of IFN-gamma to up-regulate MHC class I antigen processing and presentation. Int Rev Immunol. 2009;28:239–60. doi: 10.1080/08830180902978120. [DOI] [PubMed] [Google Scholar]
- 28.Dunn GP, Koebel CM, Schreiber RD. Interferons, immunity and cancer immunoediting. Nat Rev Immunol. 2006;6:836–48. doi: 10.1038/nri1961. [DOI] [PubMed] [Google Scholar]
- 29.Jung JW, Overgaard NH, Burke MT, Isbel N, Frazer IH, Simpson F, et al. Does the nature of residual immune function explain the differential risk of non-melanoma skin cancer development in immunosuppressed organ transplant recipients? Int J Cancer. 2015;138:281–92. doi: 10.1002/ijc.29450. [DOI] [PubMed] [Google Scholar]
- 30.Araki K, Turner AP, Shaffer VO, Gangappa S, Keller SA, Backmann MF, et al. mTOR regulates memory CD8 T-cell differentiation. Nature. 2009;460:108–12. doi: 10.1038/nature08155. [DOI] [PMC free article] [PubMed] [Google Scholar]
- 31.Li Q, Rao R, Vazzana J, Goedegebuure P, Odunsi K, Gillanders W, et al. Regulating mammalian target of rapamycin to tune vaccination-induced CD8(+) T cell responses for tumor immunity. J Immunol. 2012;188:3080–7. doi: 10.4049/jimmunol.1103365. [DOI] [PMC free article] [PubMed] [Google Scholar]
- 32.Wang Y, Wang XY, Subjeck JR, Shrikant PA, Kim HL. Temsirolimus, an mTOR inhibitor, enhances anti-tumour effects of heat shock protein cancer vaccines. Br J Cancer. 2011;104:643–52. doi: 10.1038/bjc.2011.15. [DOI] [PMC free article] [PubMed] [Google Scholar]
- 33.Jiang Q, Weiss JM, Back T, Chan T, Ortaldo JR, Guichard S, et al. mTOR kinase inhibitor AZD8055 enhances the immunotherapeutic activity of an agonist CD40 antibody in cancer treatment. Cancer Res. 2011;71:4074–84. doi: 10.1158/0008-5472.CAN-10-3968. [DOI] [PMC free article] [PubMed] [Google Scholar]
- 34.Pollizzi KN, Patel CH, Sun IH, Oh MH, Waickman AT, Wen J, et al. mTORC1 and mTORC2 selectively regulate CD8(+) T cell differentiation. J Clin Invest. 2015;125:2090–108. doi: 10.1172/JCI77746. [DOI] [PMC free article] [PubMed] [Google Scholar]
- 35.Chaoul N, Fayolle C, Desrues B, Oberkampf M, Tang A, Ladant D, et al. Rapamycin Impairs Antitumor CD8+ T-cell Responses and Vaccine-Induced Tumor Eradication. Cancer Res. 2015;75:3279–91. doi: 10.1158/0008-5472.CAN-15-0454. [DOI] [PubMed] [Google Scholar]
- 36.Hellmann K. Recognition of tumor blood vessel normalization as a new antiangiogenic concept. Nat Med. 2004;10:329. doi: 10.1038/nm0404-329a. author reply 329–30. [DOI] [PubMed] [Google Scholar]
- 37.Chang CH, Qui J, O’Sullivan D, Buck MD, Noguchiet T, Curtis JD, et al. Metabolic Competition in the Tumor Microenvironment Is a Driver of Cancer Progression. Cell. 2015;162:1229–41. doi: 10.1016/j.cell.2015.08.016. [DOI] [PMC free article] [PubMed] [Google Scholar]
- 38.Kleffel S, Posch C, Barthel SR, Meuller H, Schlapbach C, Guenova E, et al. Melanoma Cell-Intrinsic PD-1 Receptor Functions Promote Tumor Growth. Cell. 2015;162:1242–56. doi: 10.1016/j.cell.2015.08.052. [DOI] [PMC free article] [PubMed] [Google Scholar]
- 39.Wu T, Zhao Y, Wang H, Li Y, Shao L, Wang R, et al. mTOR masters monocytic myeloid-derived suppressor cells in mice with allografts or tumors. Sci Rep. 2016;6:20250. doi: 10.1038/srep20250. [DOI] [PMC free article] [PubMed] [Google Scholar]
Associated Data
This section collects any data citations, data availability statements, or supplementary materials included in this article.




