Abstract
Integration of blood vessels and organ primordia determines organ shape and function. The head kidney in the zebrafish interacts with the dorsal aorta (DA) and the posterior cardinal vein (PCV) to achieve glomerular filtration and definitive hematopoiesis, respectively. How the head kidney co-develops with both the axial artery and vein remains unclear. We found that in endodermless sox32-deficient embryos, the head kidney associated with the PCV but not the DA. Disrupted convergent migration of the PCV and the head kidney in sox32-deficient embryos was rescued in a highly coordinated fashion through the restoration of endodermal cells. Moreover, grafted endodermal cells abutted the host PCV endothelium in the transplantation assay. Interestingly, the severely-disrupted head kidney convergence in the sox32-deficient embryo was suppressed by both the cloche mutation and the knockdown of endothelial genes, indicating that an interaction between the endoderm and the PCV restricts the migration of the head kidney. Furthermore, knockdown of either vegfC or its receptor vegfr3 suppressed the head kidney convergence defect in endodermless embryos and perturbed the head kidney-PCV association in wild-type embryos. Our findings thus underscore a role for PCV and VegfC in patterning the head kidney prior to organ assembly and function.
The blood vasculature and its microenvironment play essential roles in shaping organ morphology and function1,2,3. However, how the different types of vasculature and their microenvironments signal to organ tissues remains poorly understood. Genetic analyses revealed a repertoire of early morphogenetic signals that regulate the patterning of organ primordia and axial vessels, suggesting highly parallel developmental processes4,5,6. While defects in both organ and vascular formation have been described, it remains unclear whether and how vessel-organ interactions are perturbed in each morphogenetic mutant or morphant. If the vessel-organ interaction persisted, one would expect a local microenvironment that dominated the interplay between endothelial and organ cells. Therefore, early morphogenetic mutants and morphants may offer valuable platforms for us to dissect the local endothelial microenvironments that pattern various aspects of organ development.
The head kidney in the zebrafish is an excellent model for exploring how endothelium-derived signals shape the developing organ. Organogenesis of the head kidney, which is composed of the pronephric glomerulus (PG) and the interrenal tissue (IR), involves the timely midline convergence of primordial cells prior to their interaction with the dorsal aorta (DA)7,8. The pronephric kidney in the zebrafish embryo is a two-nephron structure connecting to bilateral kidney tubules and ducts9,10. The developing nephrons secrete angiogenic factors, thus allowing angiogenic vessels sprouting from the DA to enter the kidney and form the glomerular capillary loops11,12. The interrenal gland is the teleostean counterpart of the mammalian adrenal gland and is composed of steroidogenic interrenal and chromaffin cells13. Bilateral IR clusters are specified within and segregated from the pronephric nephrons, and they subsequently coalesce and relocalize to the space juxtaposing the DA and the right branch of the paired PCV14. The fused IR then extends ventral to the DA and across the midline, where it interacts with the interrenal vessel (IRV) that is derived from the DA15. These studies indicate a close interaction between the DA and the head kidney organs during organ assembly. The head kidney sits at the rostral end of the DA/PCV joint where hematopoietic stem cells emerge16,17, and is juxtaposed between the DA and the radix of the paired PCV branches (Fig. S1). The homing of the hematopoietic precursors from the caudal hematopoietic tissue through the PCV renders the pronephros one of the definitive sites of hematopoiesis. It remains unclear how the PCV endothelium integrates with the developing head kidney during embryogenesis. In the one-eye pinhead (oep) and squint (sqt) mutants in which the Nodal signalling is defective, the midline convergence of the head kidney and the formation of the PCV are both severely defective4,18,19. However, assembly and angiogenesis of the DA are unperturbed in oep. oep and sqt are required for the expression of sox32, which controls the endodermal fate20,21. Hence, the head kidney and trunk vasculature phenotypes in Nodal mutants implicate a morphogenetic relationship among the endoderm, the PCV and the kidney.
The endoderm is believed to orchestrate midline convergence of multiple mesodermal tissues. In the endodermless sox32 (casanova, cas) mutant, mesodermal organs including the heart, vasculature, blood and kidney demonstrate convergence defects22. However, final assembly of the DA and the PCV at the lower trunk is generally unperturbed in cas mutants. The migration of venous angioblasts is significantly delayed, indicating a role for the endoderm in the temporal regulation of venous tube formation23. While the precursors of pronephric and vascular cells are associated during both midline convergence, it remains unclear whether the interplay is altered in endodermless embryos. We therefore analysed the morphology of the PG, the IR, and their adjacent midtrunk vessels in the cas mutant and morphant. Despite normal DA formation in endodermless embryos, neither the PG nor IR tissues migrated toward the midline. The endothelium that constitutes the paired branches of the PCV was defective in central migration and remained associated with the bilateral PG and IR. We showed that the defective PG, IR and PCV morphogenesis at the midtrunk in cas mutants was not due to perturbed laterality but to a loss of endoderm. Surprisingly, while the endothelium-free cloche (clo) mutant also demonstrated a fusion defect of the bilateral PG and IR, this mutation significantly suppressed the severe convergence phenotype in endodermless embryos. A knockdown of endothelial genes was performed in the endodermless embryos to verify that the suppressing effect of clo was due to a loss of endothelium in the head kidney region. We further show that this novel phenomenon was due to a persistent interaction between the primordial cells of the head kidney and the PCV at least in part through VegfC/Vegfr3 (Flt4) signalling. Moreover, VegfC/Flt4 signalling was required for the positioning of the head kidney at the rostral end of the DA-PCV joint. We therefore underscored a novel role for VegfC in embryonic kidney development.
Results
Convergence and assembly of PG and IR tissues is disrupted in the cas mutant
To examine whether and how head kidney morphogenesis is disrupted in the endodermless embryo, we first assessed the functional differentiation of the IR, the last-differentiated segment of the kidney field, in the cas embryo and its wild-type sibling. Whole-mount 3β-hydroxysteroid dehydrogenase (3β-Hsd) enzymatic staining that detects steroidogenic cells indicated that morphogenesis but not differentiation of the IR was disrupted in the cas mutant, where the bilateral IRs failed to migrate toward the midline (Fig. 1A–F). This finding suggested that Sox32-mediated endoderm formation is required for the convergence but not differentiation of the head kidney.
Figure 1. The phenotypes of the PG and the IR in the cas mutant and its wild-type sibling.
(A–F) The steroidogenic IR detected by whole-mount 3β-Hsd staining at 2 dpf in the cas mutant (B,D,F) and its wild-type sibling (A,C,E). Dorsolateral (A,B) and dorsal (C,D) views are oriented with the anterior toward the left. (E,F) Cryosections with dorsal oriented toward the top. (G–J) Expression of ff1b and wt1a (G,I) or wt1b (H,J) were detected simultaneously in the cas mutant (I,J) and its wild-type sibling (G,H). The boundaries of the yolk and the notochord (NC) are highlighted by red dashed and dotted lines, respectively. Scale bar, 50 μm.
The PG and the IR develop in a highly parallel manner during development7. To check whether this parallel pattern of development persists in the cas mutant, the expression of ff1b (nr5a1a), which marks the ontogeny of the IR, was detected together with that of wt1a (Fig. 1G,I) and wt1b (Fig. 1H,J). wt1a and wt1b exhibit partially-overlapping expression patterns in the embryonic kidney field and control distinct steps of pronephric development24,25,26. The results in Fig. 1(G–J) displayed that both wt1a and wt1b were expressed in the proximity of ff1b. This association was unperturbed in the cas mutant, indicating that convergent migration but not the segmentation and differentiation of the kidney field was disrupted in the cas mutant.
Morphology of the PCV but not the DA in the vicinity of the head kidney is perturbed in the sox32 morphant
The head kidney phenotype in the cas mutant was reminiscent of that in the endothelium-free mutant clo14. To understand whether the defective head kidney convergence in the cas mutant was related to an abnormal vascular phenotype, we assessed the vascular pattern in the vicinity of the PG and IR in the sox32 morphant. Phenocopying the cas mutant, the midline convergence of bilateral IRs was severely disrupted in the sox32morpholino (MO) injected Tg(fli1:EGFP)y1 embryo (Fig. 2B–B”,D–D”), whose vascular structure was delineated by GFP. Consistent with the results of Jin et al.23, there was no evident disruption of axial vessels at the lower trunk region of sox32MO-injected Tg(fli1:EGFP)y1 embryos (Fig. 2E–E”). The normal sprouting of intersegmental vessels from the DA in the sox32 morphant further indicated that the central assembly and formation of the axial artery in the sox32-deficient embryo was unaffected. However, the paired PCV branches at the midtrunk of the sox32 morphant were morphologically abnormal at 35 hpf (Fig. 2D’–D”). Their boundaries were more laterally displaced than those in the control embryo (Fig. 2C’–C”), indicating a defective convergence of venous cells. This dramatic difference in PCV structures between the sox32 morphant and the control was not obvious at 30 hpf (Fig. 2A–A”,B–B”), suggesting that the disrupted convergence of venous cells occurred between 30 to 35 dpf. While the assembly of the PCV but not the DA in the vicinity of the head kidney was perturbed, the head kidney in the sox32 morphant was associated with the PCV but not the DA (Fig. 2B”,D”). In the normal embryo, angiogenic sprouts from the DA invade the PG and form a capillary loop immediately rostral to the 3β-Hsd-positive interrenal region (Figs 2A–A”,C–C” and S2, yellow arrowheads). PG angiogenesis was absent in the sox32 morphant (Figs 2D–D” and S2, yellow arrows), which was consistent with a disrupted association of the head kidney with the DA. It is therefore of interest to explore whether the convergence defect of the head kidney in the sox32-deficient embryo was related to the defective assembly of PCV structures at the midtrunk.
Figure 2. The morphology of the axial vasculature in the vicinity of the kidney and the IR in the sox32 morphant.
3β-Hsd activity staining was performed on the sox32MO-injected Tg(fli1:EGFP)y1 embryos (B–B”,D–D”,E–E”) and the uninjected (A–A”) or STD-MO-injected (C–C”) controls. All panels except (E–E”) are dorsal views with anterior oriented toward the top, while (E–E”) are dorsolateral views with anterior toward the left. The outlined area in E’ highlights the normal growth of the intersegmental vessels in the sox32 morphant. Yellow broken lines demarcate lateral boundaries of the PCV. Red arrows indicate IRs. Yellow arrowheads indicate PGs. Yellow arrows denote the pronephric tissues deficient in angiogenesis. Scale bar, 50 μm.
The phenotype of the head kidney in the cas mutant is not due to perturbed laterality
Embryos lacking sox32 function fail to develop normal dorsal forerunner cells and their derivative Kupffer’s vesicle, a ciliated organ that determines left-right asymmetry22,27. This implied the possibility that the head kidney phenotype in the cas mutant was due to a general disruption in organ asymmetry other than the absence of endoderm. To address this, we measured the IR phenotype in embryos deficient in the expression of pkd2, which is regulated downstream of Sox32 and required for specifying left-right asymmetry but not endoderm formation28,29. While the pkd2MO-injected Tg(fli1:EGFP)y1 embryo displayed a curly tail phenotype (Fig. S3) that phenocopied the curly up (pkd2) mutant28, the left-right asymmetry of the IR was randomized upon the down-regulation of pkd2 (Fig. 3). Among the four classes of IR phenotypes in the pkd2 morphant, class III appeared to display a mild fusion defect, which could be due to a duplication of IR tissues. Duplication of lateralized organs has been reported in the pkd2 mutant28. Meanwhile, the pkd2 morphant did not display a convergence phenotype for the PCV adjacent to the IR (Fig. 3A’–D’,A”–D”). It is noteworthy that angiogenesis of the PG (yellow arrowheads in Fig. 3A’–D’,A”–D”) as well as the fusion of bilateral PG (Fig. 3F) were unperturbed in the pkd2 morphant. This indicates that the head kidney phenotypes in the cas mutant were specifically due to the loss of endoderm and not disrupted left-right asymmetry.
Figure 3. The phenotypes of the PG and the IR in the pkd2 morphant at 2 dpf.
(A–D,A’–D’,A”–D”) The Tg(fli1:EGFP)y1 embryos injected with the pkd2 MO displayed four classes of phenotypes at 2 dpf, which could be categorized according to various types of interrenal morphology. Class I: single IR cluster to the right of the midline (A–A”); Class II: single IR cluster to the left of the midline (B–B”); Class III: bilateral IR clusters immediately adjacent to the midline (C–C”); Class IV: single IR cluster at the midline (D–D”). There appeared to be no defects in glomerular angiogenesis (yellow arrowheads) in all classes. Red arrows indicate IRs. (E,F) Expression of wt1a was detected in the pkd2 morphant as well as the control embryo at 2 dpf. The images of the control embryo and the pkd2 morphant are representative of 23 and 13 samples, respectively. Scale bar, 50 μm.
Defective convergence of the head kidney and the PCV in the sox32 morphant is rescued by the simultaneous knockdown of odd-skipped-related 1 (osr1)
The defective convergence and assembly of the PCV and the head kidney in the sox32-deficient embryo was alleviated when the lost endoderm was rescued by the simultaneous knockdown of osr1 (Fig. 4A–N). osr1 limits early endodermal differentiation from the mesendoderm, and its knockdown causes endodermal expansion that in turn alters the balance between renal vs. vascular development30. The expanded endoderm in the osr1 morphant causes a loss of proximal pronephric tubules and an increase in angioblasts. This imbalance of mesodermal differentiation is alleviated by a reduction of endoderm through the co-injection of sox32MO. In contrast, in this study the osr1MO was utilized to rescue the loss of endoderm in the sox32 morphant to test whether the endoderm is essential for patterning the convergence of the head kidney and PCV cells at the midtrunk.
Figure 4. Reintroduction of endodermal cells into the endodermless embryo rescues defective migration of the head kidney and the PCV.
(A–N) The inhibition of osr1 expression led to a rescue of renal, interrenal and PCV phenotypes in the sox32 morphant. Dorsal views of Tg(wt1b:GFP) (A–D,A’–D’), Tg(sox17:EGFP)s870(E–H) and Tg(fli1:EGFP)y1(I–L,I’–L’,I”–L”) embryos injected with sox32MO, osr1MO, sox32/osr1 double-MOs or STD-MO, respectively, and harvested at either 34 hpf (A–D,A’–D’,E–H) or 36 hpf (I–L,I’–L’,I”–L”) for labelling steroidogenic IR (orange arrows) by 3β-Hsd activity staining. PG and pronephric tubules (pt) were detected by GFP expression in Tg(wt1b:GFP), while the gut tube was detected by GFP in Tg(sox17:EGFP)s870. The embryos are oriented with anterior to the top. Distances between bilateral IRs and the outer edges of the PCVs at the level of the IR as described in (I–L,I’–L’) are quantified in (M,N). When the osr1 MO was co-injected with the sox32 MO, the convergence defects of bilateral IRs and PCVs were significantly alleviated. Red brackets mark lateral boundaries of the PCV branches at the level of the IR. (O–U) Transplantation of sox32-expressing cells into the sox32 morphant rescued the defective migration of bilateral PCVs and IRs. (O) Schematic of the transplantation approach using Sox32 to target donor cells to the endoderm. (P) The lateral view of a representative recipient (n = 11/12) shows that grafted sox32RNA+Dextran+ cells were associated with the PCV endothelium. The sox32RNA+Dextran+ cells near the PCV are marked by white arrowheads. The embryo is oriented with anterior to the left. Dorsal views of the IR and the PCV in the control, the sox32 morphant and the recipient are shown in (Q–S), and the distance between bilateral IRs and PCVs are quantified in (T,U) respectively. *P < 0.05; **P < 0.005; ***P < 0.001 (Student’s t-test). Scale bar, 50 μm.
To explore how the genetic interaction between sox32 and osr1 affected the convergence of PG and IR primordia, sox32MO and osr1MO were injected individually or together into Tg(wt1b:GFP) embryos (Fig. 4A–D,A’–D’). 3β-Hsd activity staining in Tg(wt1b:GFP) embryos whose glomerular podocytes, pronephric tubules and proximal pronephric ducts were marked by GFP26,31 revealed the relative distribution of both the PG and the IR. In all of the treatments, the PG and the IR remained associated, suggesting that the parallel development of the PG and the IR persisted when the Sox32-Osr1 genetic interaction was disrupted. Consistent with the previous finding by30, proximal pronephric tubules were lost and glomerular podocytes were retained in the osr1 morphant (83.9%, n = 31; a representative embryo is shown in Fig. 4C,C’). Moreover, specification of the IR was not disrupted in the osr1 morphant (Fig. 4C,C’; 100%, n = 31), which agrees with the fact that the IR is derived from the primordial PG7. While the loss of proximal pronephric tubules in the osr1 morphant was rescued by co-injected sox32MO (100%, n = 14; a representative embryo is shown in Fig. 4D,D’), the severe convergence defect of the head kidney in the sox32 morphant was alleviated by co-injected osr1MO. Consistently, immunohistochemistry (IHC) using the anti-Na+/K+-ATPase antibody detected a loss of proximal convoluted tubules (PCTs) in the osr1 morphant at 53 hpf, which was rescued as the sox32MO was co-injected (Fig. S4). On the other hand, the average distance between the bilateral outer boundaries of the PCTs at 34 hpf was significantly larger in the sox32 morphant (193.6 ± 7.7 μm, n = 57) than in either the STD-MO-injected (104.8 ± 2.3 μm, n = 21) or sox32MO/osr1MO co-injected Tg(wt1b:GFP) embryos (133.0 ± 5.9 μm, n = 33). These results thus indicate that the genetic interaction between sox32 and osr1 ensures not only the fate specification but also the convergence of the developing kidney prior to its segmental differentiation.
The effect of sox32MO and osr1MO on endodermal tissue was validated in the endoderm-specific reporter line Tg(sox17:EGFP)s870 (Fig. 4E–H). The endodermal tissue was absent at the midtrunk of the sox32 morphant (Fig. 4F) and was expanded at the midtrunk of the osr1 morphant (Fig. 4G). The embryo co-injected with sox32MO and osr1MO displayed a hypomorphic yet evident gut tube structure, implicating a partial rescue of endoderm. These results shown in the Tg(sox17:EGFP)s870 embryo were further validated by an in situ hybridization (ISH) analysis of the forkhead box A2 (foxa2) expression (Fig. S5) which marks the early endoderm20, indicating that the genetic interaction between sox32 and osr1 regulates the midline convergence of the head kidney by modulating endoderm formation.
To analyse whether the defective convergence of head kidney-associated vascular cells in the sox32 morphant could also be rescued by co-injected osr1MO, 3β-Hsd-activity staining was performed on Tg(fli1:EGFP)y1 embryos injected with sox32MO and osr1MO either individually or together (Fig. 4I–L,I’–L’,I”–L”). The severely defective convergence of the PCV in the sox32 morphant, as estimated by the distance between the bilateral PCV at the level of the IR (bracketed in Fig. 4I”–L”), was partially yet significantly rescued in the embryo co-injected with sox32MO and osr1MO. No significant variation was found between the STD-MO injected control and the osr1 morphant embryos (Fig. 4N). The deficient glomerular angiogenesis in the sox32 morphant was not rescued in the co-injected embryo (Fig. 4L’,L”), suggesting that the partial rescue of the endoderm in sox32MO/osr1MO co-injected embryos was insufficient to restore the interaction between the glomerular podocytes and the arterial endothelium.
Interestingly, while the bilateral IR primordia were associated with the PG and the PCV in the sox32 morphant, 65% of sox32MO/osr1MO co-injected Tg(fli1:EGFP)y1embryos (n = 39) displayed a single interrenal cluster at the midline, suggesting a strong restorative effect for the convergence of IR primordia (Fig. 4L–L”). Nevertheless, the osr1MO injection led to a mild convergence defect for the bilateral IRs (Fig. 4K–K”,M) that might result from defective endodermal structures (Fig. 4G). The average distance between the bilateral IRs in sox32MO/osr1MO co-injected embryos was significantly lower than that in either the sox32 or osr1 morphants (Fig. 4M), indicating that balanced endoderm formation is essential for head kidney convergence. Moreover, these results suggest that head kidney convergence and its associated PCV vasculature could be regulated by the endoderm in a highly coordinated manner.
Grafted endodermal cells rescued defective migration of bilateral IRs and PCVs in the Sox32-deficient embryo
To further verify whether endodermal cells modulate the migration of bilateral head kidney and PCV tissues during development, a transplantation assay was performed by grafting Sox32-overexpressing cells into the sox32 morphant (Fig. 4O–U). Donor cells from embryos co-injected with sox32 mRNA and rhodamine-dextran were placed along the blastoderm margin of the sox32MO-injected Tg(fli1:EGFP)y1 (Fig. 4O). Notably, the recipients harbouring transplanted cells at the midtrunk (n = 11/12) consistently displayed an association between the transplanted cells and the host venous vasculature (Figs 4P and S6), indicating a strong reciprocal interaction between endodermal and venous cells. Meanwhile, the transplanted cells formed a gut tube-like structure at the posterior trunk region (Fig. S7), suggesting that they were targeted to the endoderm. The recipient embryos with grafted donor cells abutting the PCV endothelium displayed normal convergence of bilateral IRs as well as PCV structures (Fig. 4Q–U). The grafted cells were associated with the PCV endothelium but not the head kidney, supporting that the endoderm modulates the convergence of the head kidney through patterning the midtrunk venous structures.
Loss of endothelium suppresses the convergence defect of the IR in endodermless embryos
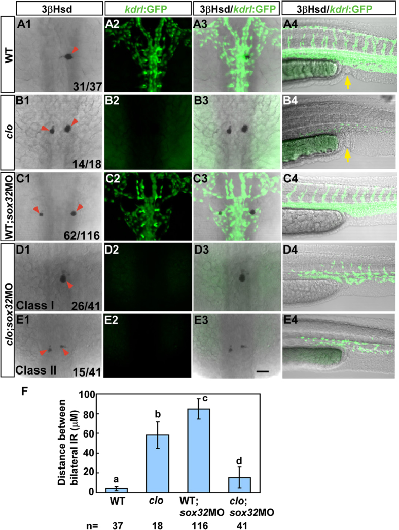
To explore whether the morphogenetic movements of the head kidney are primarily influenced by the adjacent vasculature patterned by the endoderm or whether the migrations of the head kidney and the PCV cells are co-regulated by the endoderm, we analysed the morphology of the IR, the last-differentiated segment of the kidney field, in the absence of both endoderm and endothelium (Fig. 5). The sox32MO was injected into the mutant embryos and wild-type siblings of a clom39 strain that had been crossed to Tg(kdrl:EGFP)s843 line to monitor endothelial development. Consistent with our previous study14, defective fusion of bilateral IRs was detected in the Tg(kdrl:EGFP)s843; clom39 embryo (Fig. 5B1). In contrast, midline convergence of bilateral IRs was much more severely disrupted in the sox32MO-injected wild-type sibling of Tg(kdrl:EGFP)s843; clom39 (Fig. 5C1), hinting at an earlier role for the endoderm than for the endothelium in the convergence of the head kidney. The endoderm might regulate the parallel migrations of the endothelial and pronephric cells before the axial vasculature modulates the final fusion and assembly of the bilateral head kidney at the midline. Therefore, a double loss-of-function of sox32 and clo would result in severe convergence defects for the bilateral head kidney. However, the interrenal convergence defect in the absence of the endoderm was fully suppressed in 66% of the sox32/clo double loss-of-function embryos (Fig. 5D1, 2, 3), while the rest displayed a fusion phenotype similar to clom39(Fig. 5E1). The suppression of the interrenal convergence phenotype in the sox32MO-injected Tg(kdrl:EGFP)s843; clom39 embryo was not due to an alleviation of endodermal deficiency, as the loss of the cloaca (terminal segment of the primitive gut) was verified as a marker of the endodermless state in all sox32MO-injected embryos (Fig. 5C4–E4). clom39 and its wild-type siblings demonstrated normal cloaca formation (Fig. 5A4; yellow arrows). This suggests that the severely disrupted interrenal convergence in sox32-deficient embryos was secondary to the defective assembly of the midtrunk vasculature. Therefore, the endoderm might pattern the PCV and subsequently modulate the migratory activity of the undifferentiated intermediate mesoderm. Indeed, the convergence and morphology of the bilateral PCV was disrupted at the midtrunk (Fig. 5C2) but not the lower trunk (Fig. 5C4) of the sox32MO-injected wild-type siblings of Tg(kdrl:EGFP)s843; clom39, consistent with the phenotype revealed in sox32MO-injected Tg(fli1:EGFP)y1 embryos (Fig. 2D’,E’). It is therefore necessary to examine whether the morphogenesis of the whole kidney field is influenced by an interaction between the endoderm and the endothelium.
Figure 5. The defective interrenal migration in the sox32 morphant is suppressed by the clom39 mutation.
The sox32MO was injected into the Tg(kdrl:EGFP)s843; clom39 mutant (D1–D4,E1–E4) and its wild-type sibling (C1–C4) to inhibit endoderm formation, as verified by the absence of anal openings (C4–E4). By contrast, the clom39 mutant (B1–B4) and its wild-type sibling (A1–A4) showed normal formation of anal openings (yellow arrows in A4 and B4). All images are single confocal sections showing the IR as detected by 3β-Hsd staining (A1–E1,A3–E3) and the vascular pattern at the midtrunk (A2–E2,A3–E3) and the lower trunk (A4–E4) revealed by GFP in Tg(kdrl:EGFP)s843 at 34 hpf. In clom39, the endothelial fluorescence was absent at the midtrunk and disrupted at the lower trunk. The severe disruption of interrenal migration in the sox32 morphant was rescued when the endothelium was simultaneously deleted by the clom39 mutation, as revealed in both class I (D1–D3) and class II (E1–E3) double loss-of-function embryos. The effects of various treatments on the convergence of bilateral IRs are quantified in (F). Histograms with different letters above them are significantly different (ANOVA and Duncan’s multiple test, P < 0.05). Scale bar, 50 μm.
Convergence defects of the kidney in the sox32 morphant are partially rescued by a knockdown of either ets variant 2 (etv2) or scl
To examine whether and how the severely defective convergence of kidney structures in endodermless embryos could be alleviated by a simultaneous deletion of the endothelium, MO against either etv2 or scl was co-injected with sox32MO into the Tg(wt1b:GFP) embryo (Fig. 6A–F,A’–F’). The effects of the MO injections on the midtrunk vasculature were tested using the Tg(kdrl:EGFP)s843 embryo (Fig. 6G–L,G’–L’). etv2 and scl function downstream of clo and play different roles in the development of the hemangioblast lineage32,33. While etv2 specifically mediates endothelial development, scl is required for both hematopoiesis and vasculogenesis. Consistent with the previous findings, both etv2MO and sclMO led to a severe reduction of endothelial cells at the midtrunk (Fig. 6I’,K’) that phenocopied the clom39 mutant (Fig. 5B2). Unlike the clo mutation, knockdown of either etv2 or scl did not significantly affect the fusion of bilateral IRs (Fig. 6C,E,M), which could be due to an incomplete depletion of endothelium at the midtrunk. However, both etv2MO and sclMO significantly rescued the defective convergence of bilateral PGs and IRs in the sox32 morphant (Fig. 6D–D’,F–F’) in which endoderm formation was inhibited (Fig. S8). Interestingly, the rescue effects of either etv2MO or sclMO in midline convergence were more evident for the bilateral IR (Fig. 6M) than for the PG (Fig. 6N), which was consistent with the fact that the fusion of the bilateral IR occurs earlier than that of the PG. By contrast, the convergence of paired PCTs in the sox32 morphant was mildly rescued by either etv2MO or sclMO (Fig. 6O). This suggested that the rescue effects of etv2MO or sclMO on midline convergence were evident for the terminally differentiated segments of the kidney that assemble at the midline. The original positioning of the undifferentiated bilateral PG in the endodermless embryo could not be rescued by either etv2MO or sclMO (Fig. S9), indicating that the head kidney phenotypes in the sox32/etv2 and sox32/scl double-morphants were not due to an emergence of kidney primordia near the midline. Consistently, the original positioning of the undifferentiated bilateral IR in the endodermless embryo could not be rescued by the etv2MO (Fig. S10).
Figure 6. The defective midline convergence of the PG and the IR in the sox32 morphant at 34 hpf is suppressed by both etv2MO and sclMO.
sox32MO, etv2MO, sclMO, sox32/etv2 double-MOs, sox32/scl double-MOs and STD-MO were injected into either Tg(wt1b:GFP) (A–F,A’–F’) or Tg(kdrl:EGFP)s843 (G–L,G’–L’) embryos. The injected embryos were subjected to 3β-Hsd staining and analysed for the effects of MOs on the morphology of the kidney delineated by wt1b:GFP (A’–F’), the axial vasculature by kdrl:EGFP (G’–L’), and the IR by 3β-Hsd (A–L). Distances between bilateral IRs, bilateral glomeruli and the outermost edges of paired PCTs in injected Tg(wt1b:GFP) embryos are quantified in (M–O), respectively, with the number of samples indicated in parentheses. The IR, the glomeruli and the PCT are denoted by red arrow, yellow arrows and orange arrowheads, respectively. Histograms with different letters above them are significantly different (ANOVA and Duncan’s multiple test, P < 0.05). Scale bar, 50 μm.
Summarized from the results above, an association between the head kidney and the PCV was revealed in endodermless embryos, and both displayed severely disrupted and irreversible convergence defects (Fig. 7). Further depletion of the trunk endothelium in endodermless embryos partially yet significantly restored the convergence of the head kidney, suggesting that the head kidney migration defect is secondary to that of PCV cells. This finding also suggests that although the DA is important for the final assembly and angiogenesis of the head kidney, it is not involved in the earlier convergence movements of head kidney cells.
Figure 7. Morphogenetic movements of the PG and the IR are regulated by an interaction between the endoderm and the endothelium.
The panels represent dorsal views of 24 and 34 hpf embryos at the midtrunk level oriented with anterior to the top. Morphologies of the DA, the PCV, the PG and the IR are depicted according to the phenotypes in wild-type (wt), endodermless, and endothelium-free embryos, as well as embryos deficient in both endoderm and endothelium. NC, notochord.
The parallel migration of head kidney tissues with the PCV requires VegfC
The developing PCV, the common cardinal vein (CCV), the caudal vein and the intersegmental vein express Flt4 (Vegfr3), which interacts with VegfC during vasculogenesis, angiogenesis and lymphangiogenesis6,34,35. In addition, VegfC expressed in circulating nucleate erythrocytes interacts with Flt4 in the CCV and thus promotes lumen ensheathment36. vegfC mRNA has also been reported to be expressed in the embryonic kidney6. Our ISH analysis revealed a weak yet clear expression of vegfC RNA in part of the wt1b-expressing PG and ff1b-expressing IR domains (Fig. 8A). IHC was also performed to confirm the expression of VegfC in the developing head kidney. However, whether VegfC is involved in pronephric kidney development remains unknown.
Figure 8. Both vegfCMO and flt4MO rescue the convergence of the IR in sox32-deficient embryos.
(A) (Upper) Colocalization of vegfC with wt1b and ff1b, respectively, in the 25 hpf embryo by ISH. (Lower) A cross-section of a 34 hpf embryo showing that VegfC protein (red) was enriched in the kidney (delineated by wt1b:GFP). (B) sox32MO, vegfCMO, flt4MO, sox32/vegfC double-MOs, sox32/flt4 double-MOs were injected into Tg(kdrl:EGFP)s843 embryos. The injected embryos were subjected to 3β-Hsd staining and analysed for the effects of MOs on the morphology of the IR (delineated by the 3β-Hsd activity and marked by orange arrows) and the axial vasculature (delineated by kdrl:EGFP). Dorsal views, with anterior to the top. Distances between bilateral IRs and between the bilateral edges of the PCV at the level of the IR (marked by red brackets) are quantified in (C). (D) Dorsolateral views of the control, vegfCMO-injected, and flt4MO-injected Tg(kdrl:EGFP)s843 embryos at 34 hpf, with anterior to the left, to show the relative distribution of the DA, PCV and IR. Scale bar, 50 μm.
To test if VegfC/Flt4 signalling is involved in the parallel migration of the head kidney with the PCV, we analysed the morphology of the axial vasculature and the IR in embryos injected with vegfCMO and flt4MO, respectively, and in those co-injected with either vegfCMO/sox32MO or flt4MO/sox32MO (Fig. 8B,C). Consistent with the previous findings in the vegfC mutant36, the CCV structure is hypomorphic in the vegfC and flt4 morphants (Fig. 8B). In all vegfC morphants (27/27) and in the majority of flt4 morphants (20/22), a single IR cluster was detected at the midline, indicating the successful convergence of head kidney tissues. However, the converged IR displayed a poor affinity to the PCV compared to controls (Fig. 8D). Successful convergence of the IR was also observed in 85% of the vegfCMO/sox32MO co-injected and 41% of the flt4MO/sox32MO co-injected embryos, while the rest of co-injected embryos displayed a milder head kidney convergence phenotype compared to that of the sox32 morphant. Therefore, both vegfCMO and flt4MO suppressed the severe convergence defect of the head kidney tissues in the endodermless embryo. The defective convergence of the PCV in the endodermless sox32 morphant was slightly restored when either vegfCMO or flt4MO was co-injected (Fig. 8C). However, the morphology of the PCV in the vegfCMO/sox32MO and flt4MO/sox32MO morphants was similar to that in the sox32 morphant (Fig. 8B). In addition, while the widely bilateral IR primordia in the sox32 morphant were only associated with the PCV endothelium, the converged IR in vegfCMO/sox32MO or flt4MO/sox32MO co-injected embryos was associated with the DA. This evidence indicates that VegfC/Flt4 signalling is required for the parallel migration of head kidney tissues with the PCV.
Discussion
In this study, we used a combination of genetic mutants and the MO knockdown to unravel the interaction among the endoderm, the axial vasculature and the kidney. While the clom39 mutant was used to examine the role of the endothelium for the head kidney development, the clo gene remains unidentified. Therefore, it is questionable whether the clo gene could also be playing a cell-autonomous role in the intermediate mesoderm. This possibility could however be ruled out, as the migration defect of the head kidney in the clom39 mutant could be alleviated by the forced expression of scl that drives the formation of midtrunk endothelium14,32. To further validate that the effect of clo mutation was not due to a deficiency of unidentified non-endothelial gene(s), we utilized the etv2 and scl morphants in our assays, while both of which were verified to show a loss of midtrunk vasculature (Fig. 6). The vascular phenotype of etv2MOs in this study was unlikely resulted from an off-targeting effect, as these MOs have been confirmed to phenocopy an ENU mutation of etv2 in the early vasculogenesis37. Likewise, the endothelial phenotype of the scl morphant was consistent with that of a reported truncating mutation of scl38. Moreover, both the clo mutation and the knockdown of either etv2 or scl were able to suppress migration defects of the head kidney, suggesting that the effect of clo on the endodermless embryo is most likely entitled to a loss of endothelium.
Our experiments using sox32 mutant/morphant, sox32/osr1 double morphants and a transplantation assay revealed that the presence of the endoderm is essential for the parallel migrations of the PCV and the head kidney. Apart from the well-known defects in endoderm and heart formation, the sox32 morphant faithfully phenocopied the sox32 mutant in terms of head kidney abnormalities (Figs 1 and 2). The loss of endoderm in the sox32 morphant was verified by checking the sox17 promoter-driven GFP fluorescence (Figs 4 and S8). Although Sox17 is expressed in arteries and required for arterial differentiation in mice39, the expression of sox17 in the zebrafish is restricted to the endoderm and not detected in the vessels40,41. The association between endodermal cells and the PCV in the transplantation suggested that the PCV rather than the head kidney is directly influenced by the endodermal signalling (Fig. 4O–U). In addition, the grafted endodermal cells interacted preferentially with venous rather than arterial endothelium, which is consistent with our and other studies that morphology of venous instead of arterial vasculature was compromised in the endodermless embryo (Fig. 2)23.
Together with other studies, our results indicate a stepwise patterning of the developing kidney field by endothelium-derived signals. Prior to the DA-head kidney interplay15,42,43, the PCV interacts and co-migrates with head kidney cells during midline convergence. Moreover, the parallel migration of the head kidney with the PCV depends at least in part on VegfC-Flt4 signalling. This sequential regulation by the PCV and then the DA might therefore ensure the positioning of the head kidney at the radix of the PCV rostral to the DA-PCV joint (Fig. S1), while the paired pronephric tubules become juxtaposed to the PCV but not the DA by 2 dpf, a stage when both nephron assembly and definitive hematopoiesis occur. It is possible that differential patterns of paracrine signals or extracellular matrix microenvironments control region-specific kidney-vessel interactions during the nephron segmentation. Understanding the molecular and cellular mechanisms that govern such domain-specific interplays might help us to understand how the teleostean kidney is shaped to function in both blood filtration and definitive hematopoiesis.
Our results indicate that both the endoderm and the PCV are important for the early migration of the head kidney. However, head kidney cells actively converged toward the midline in the complete absence of endoderm and vasculature (Figs 5 and 6), supporting previous studies that have indicated that the motion of the bilateral mesoderm layers toward the midline is primarily due to the active migration of mesodermal cells44,45,46. Our results also suggest that the collective migration of head kidney cells requires endoderm only when the head kidney associates with nascent endothelial structures. It is thus intriguing to ask which mechanism drives the active migration of head kidney cells during the absence of endoderm and endothelium. Endodermal and mesodermal cells are co-regulated by paracrine signalling in a coordinated manner during midline convergence. Notably, noncanonical wnt signals play a role in the midline convergence of unpaired internal organs such as the heart, anterior gut tube, liver and pancreas47. It is unknown whether noncanonical wnt signalling regulates head kidney convergence either directly or indirectly. Nevertheless, our results suggest that the collective migration of head kidney cells, prior to the DA-head kidney interactions, could be subject to both (1) attractive signalling exerted by midline-derived paracrine factor(s) and (2) restrictive signalling by the PCV endothelium. In this scenario, it is likely that the PCV rather than the head kidney is directly influenced by the endoderm.
Our results also indicate that the venous niche of the early head kidney develops ahead of organ assembly and requires VegfC-Flt4 signalling. In mammals, VegfC is necessary for lymphangiogenesis in the kidney, and its down-regulation promotes the progression of polycystic kidney disease48. VegfC expressed in the kidney podocytes functions both as a paracrine factor to increase the stability and intracellular calcium of the glomerular endothelial monolayer49 and autonomously to promote survival in podocytes50. In contrast to these studies in mice, in which VegfC in the kidney podocytes directs the behaviour of glomerular and lymphangiogenic endothelial cells, our results suggest an early paracrine function of VegfC for the head kidney to interact with major venous vessels. It remains to be explored how VegfC/Flt4 signalling patterns the microenvironment at the interface of the head kidney and the PCV and how it influences the transport of HSC cells through the PCV to populate the peri-PCV sides of head kidney.
Methods
Ethics Statement
All experimental procedures on zebrafish were approved by the Institutional Animal Care and Use Committee of Tunghai University (IRB Approval NO. 101-12) and carried out in accordance with the approved guidelines.
Zebrafish Husbandry
Zebrafish (Danio rerio) were reared according to standard protocols51. Embryos were obtained from natural crosses of wild-type, transgenic, or mutant fish and staged as previously described52. The following lines were used: Tg(wt1b:GFP)(line 1)26 (from Christoph Englert, Fritz-Lipmann Institute, Jena, Germany); Tg(fli1:EGFP)y1 (from Zebrafish International Research Center); Tg(kdrl:mCherry)ci5 53 (from Taiwan Zebrafish Core Facility); clom39 mutant54 and Tg(kdrl:EGFP)s843 23 (from Didier Stainier, Max Planck Institute for Heart and Lung Research, Bad Nauheim, Germany).
3β-Hsd Staining, ISH, IHC, Densitometry and Imaging
Embryos used for histological analysis were treated with 0.03% phenylthiourea (Sigma) from 12 h post-fertilization (hpf) onwards to inhibit pigmentation. 3β-Hsd activity staining, ISH55, and IHC46 were performed with modifications according to previously published methods.
To delineate the morphology of steroidogenic IR, histochemical staining for 3β-Hsd enzymatic activity was performed on whole embryos. Nomarski images of whole-mount or plastic-sectioned 3β-Hsd activity-stained embryos were captured using a BX51 microscope (Olympus).
To perform whole-mount ISH, digoxigenin-labelled riboprobes were synthesized from plasmids containing the wt1a, wt1b, foxa2, and vegfC genes. Fluorescein-labelled antisense riboprobes were synthesized from plasmids with the ff1b (nr5a1a) and wt1b genes. The probes were detected with alkaline phosphatase-conjugated anti-digoxigenin or anti-fluorescein antibodies (Roche) and visualized with 5-bromo-4-chloro-3-indolyl-phosphate/nitro blue tetrazolium (Promega) or Fast Red (Roche). Stained embryos were flat-mounted and photographed under a BX51 microscope (Olympus).
For IHC experiments on sectioned embryos, Tg(wt1b:GFP) embryos were fixed and embedded in 4% NuSieve GTG low-melting agarose (Lonza), cut into 100 μm sections with a VT1000M vibratome (Leica), and permeabilized with phosphate-buffered saline (PBS) containing 1% Triton X-100 before incubation with rabbit anti-human Fn (F3648, Sigma), anti-human VegfC (H-190, Santa Cruz), and mouse anti-chicken β-catenin (C7207, Sigma) antibodies at 1:200, 1:50 and 1:50, respectively. The whole-mount IHC experiment using the α6F monoclonal antibody (DSHB) at 1:25 was performed as described by Drummond et al.8 Dylight 594- and 650-conjugated anti-rabbit or anti-mouse IgG (Abcam) were used as secondary antibodies at 1:200. Images were captured with an LSM510 confocal microscope with version 3.5 software (Zeiss).
To quantify the distances between various tissue structures, images of embryos in each group were taken with identical magnification using an Axioskop 2 Plus microscope equipped with AxioVision 3.0 software (Carl Zeiss).
Microinjection of Antisense MO Oligonucleotides
MO oligonucleotides were synthesized at Genetools, LLC. The nucleotide sequences of the MOs were: sox32MO, 5′-CAG GGA GCA TCC GGT CGA GAT ACA T-3′56; pkd2MO, 5′-AGG ACG AAC GCG ACT GGA GCT CAT C-3′57; osr1MO, 5′-ATC TCA TCC TTA CCT GTG GTC TCT C-3′30; etv2MO1, 5′-TTG GTA CAT TTC CAT ATC TTA AAG T-3′33; etv2MO2, 5′-CAC TGA GTC CTT ATT TCA CTA TAT C-3′33; scl E1/IMO, 5′-GCG GCG TTA CCT GTT AAT AGT GGC G-3′58; scl E2/IMO, 5′-AAT GCT CTT ACC ATC GTT GAT TTC-3′58; vegfCMO, 5′-GAA AAT CCA AAT AAG TGC ATT TTA G-3′6; flt4MO, 5′-TTA GGA AAA TGC GTT CTC ACC TGA G-3′59; STD-MO, 5′-CCT CTT ACC TCA GTT ACA ATT TAT A-3′. A 2 mM stock solution was prepared by dissolving lyophilized MO powder in 1 x Danieau solution before further dilution into the required concentrations prior to injection into one- to two-cell stage embryos using a Nanoject (Drummond Scientific Company). sox32MO, pkd2MO, osr1MO, and STD-MO were injected at dosages of 0.5, 0.5, 0.9 and 1.4 pmole per embryo, respectively. sclMO represents an equimolar mixture of sclE/IMO and sclE2/IMO at a dosage of 1.2 pmole injected per embryo, and etv2MO represents an equimolar mixture of etv2MO1 and etv2MO2 at a dosage of 1.2 pmole injected per embryo.
Transplantation
Transplantations were performed using methods similar to those described in ref. 60. Briefly, the wild-type AB strain was used as a donor. Eggs used for donor embryos were labelled at the 2- to 4-cell stage by micro-injection with a mixture of fluorescein dextran (Alexa Fluor fixable 568, 10,000 MW, from Invitrogen; 5% of dextran dye in 0.2 M KCl) and sox32 mRNA (20 ng/ul). Eggs used for the recipients were microinjected with sox32 MO (5 ng/ul) at the one-cell stage. Between 20–40 cells were then taken directly from the animal pole of a labelled donor embryo at the midblastula stage (approximately 1,000–2,000 cells) and transplanted along the blastoderm margin of the recipients at approximately 4 hpf without damaging the yolk of the MO-injected host embryos. Host embryos were allowed to develop further for microscopy and photography using an LSM510 confocal microscope with version 3.5 software (Zeiss).
Statistical Analysis
All quantitative data are expressed as the mean ± standard error of the mean. Data were evaluated by analysis of variance (ANOVA) followed by Duncan’s new multiple range test (Duncan’s multiple test) or Student’s t test. P < 0.05 was considered statistically significant.
Additional Information
How to cite this article: Chou, C.-W. et al. The endoderm indirectly influences morphogenetic movements of the zebrafish head kidney through the posterior cardinal vein and VegfC. Sci. Rep. 6, 30677; doi: 10.1038/srep30677 (2016).
Supplementary Material
Acknowledgments
We would like to thank Prof. Christoph Englert and Prof. Didier Stainier for the kind gifts of the Tg(wt1b:GFP)(line 1) and Tg(kdrl:EGFP)s843strains, respectively, the Taiwan Zebrafish Core Facility at NHRI (TZCF) and the Taiwan Zebrafish Core Facility at Academia Sinica (TZCAS) for assistance with fish culture, Ms. Hsin-Yu Hou for excellent technical help. This work was supported by Ministry of Science and Technology (Taiwan) grants (96-2628-B-029-002-MY3, 101-2313-B-029-001, 102-2628-B-029-002-MY3, 102-2321-B-400-018).
Footnotes
Author Contributions Y.-W.L. conceived and designed the experiments. C.-W.C., H.-C.H., M.-s.Y., J.L. and Y.-W.L. performed the experiments. C.-W.C., H.-C.H., M.-s.Y. and Y.-W.L. analyzed the data. Y.-W.L. wrote the paper.
References
- Matsumoto K., Yoshitomi H., Rossant J. & Zaret K. S. Liver organogenesis promoted by endothelial cells prior to vascular function. Science 294, 559–563 (2001). [DOI] [PubMed] [Google Scholar]
- Nikolova G. et al. The vascular basement membrane: a niche for insulin gene expression and Beta cell proliferation. Dev Cell 10, 397–405 (2006). [DOI] [PubMed] [Google Scholar]
- Sakaguchi T. F., Sadler K. C., Crosnier C. & Stainier D. Y. Endothelial signals modulate hepatocyte apicobasal polarization in zebrafish. Curr Biol 18, 1565–1571 (2008). [DOI] [PMC free article] [PubMed] [Google Scholar]
- Brown L. A. et al. Insights into early vasculogenesis revealed by expression of the ETS-domain transcription factor Fli-1 in wild-type and mutant zebrafish embryos. Mech Dev 90, 237–252 (2000). [DOI] [PubMed] [Google Scholar]
- Bisgrove B. W., Essner J. J. & Yost H. J. Multiple pathways in the midline regulate concordant brain, heart and gut left-right asymmetry. Development 127, 3567–3579 (2000). [DOI] [PubMed] [Google Scholar]
- Ober E. A. et al. Vegfc is required for vascular development and endoderm morphogenesis in zebrafish. EMBO Rep 5, 78–84 (2004). [DOI] [PMC free article] [PubMed] [Google Scholar]
- Hsu H. J., Lin G. & Chung B. C. Parallel early development of zebrafish interrenal glands and pronephros: differential control by wt1 and ff1b. Development 130, 2107–2116 (2003). [DOI] [PubMed] [Google Scholar]
- Drummond I. A. et al. Early development of the zebrafish pronephros and analysis of mutations affecting pronephric function. Development 125, 4655–4667 (1998). [DOI] [PubMed] [Google Scholar]
- Wingert R. A. et al. The cdx genes and retinoic acid control the positioning and segmentation of the zebrafish pronephros. PLoS Genet 3, 1922–1938 (2007). [DOI] [PMC free article] [PubMed] [Google Scholar]
- Ma M. & Jiang Y. J. Jagged2a-notch signaling mediates cell fate choice in the zebrafish pronephric duct. PLoS Genet 3, e18 (2007). [DOI] [PMC free article] [PubMed] [Google Scholar]
- Majumdar A. & Drummond I. A. The zebrafish floating head mutant demonstrates podocytes play an important role in directing glomerular differentiation. Dev Biol 222, 147–157 (2000). [DOI] [PubMed] [Google Scholar]
- Liang D. et al. The role of vascular endothelial growth factor (VEGF) in vasculogenesis, angiogenesis, and hematopoiesis in zebrafish development. Mech Dev 108, 29–43 (2001). [DOI] [PubMed] [Google Scholar]
- To T. T. et al. Pituitary-interrenal interaction in zebrafish interrenal organ development. Mol Endocrinol 21, 472–485 (2007). [DOI] [PubMed] [Google Scholar]
- Liu Y. W. & Guo L. Endothelium is required for the promotion of interrenal morphogenetic movement during early zebrafish development. Dev Biol 297, 44–58 (2006). [DOI] [PubMed] [Google Scholar]
- Chiu C. H., Chou C. W., Takada S. & Liu Y. W. Development and fibronectin signaling requirements of the zebrafish interrenal vessel. PLoS One 7, e43040 (2012). [DOI] [PMC free article] [PubMed] [Google Scholar]
- Murayama E. et al. Tracing hematopoietic precursor migration to successive hematopoietic organs during zebrafish development. Immunity 25, 963–975 (2006). [DOI] [PubMed] [Google Scholar]
- Lam E. Y. et al. Zebrafish runx1 promoter-EGFP transgenics mark discrete sites of definitive blood progenitors. Blood 113, 1241–1249 (2009). [DOI] [PubMed] [Google Scholar]
- Huang C. J., Wilson V., Pennings S., MacRae C. A. & Mullins J. Sequential effects of spadetail, one-eyed pinhead and no tail on midline convergence of nephric primordia during zebrafish embryogenesis. Dev Biol 384, 290–300 (2013). [DOI] [PubMed] [Google Scholar]
- Chai C., Liu Y. W. & Chan W. K. Ff1b is required for the development of steroidogenic component of the zebrafish interrenal organ. Dev. Biol. 260, 226–244 (2003). [DOI] [PubMed] [Google Scholar]
- Kikuchi Y. et al. casanova encodes a novel Sox-related protein necessary and sufficient for early endoderm formation in zebrafish. Genes Dev 15, 1493–1505 (2001). [DOI] [PMC free article] [PubMed] [Google Scholar]
- Aoki T. O. et al. Molecular integration of casanova in the Nodal signalling pathway controlling endoderm formation. Development 129, 275–286 (2002). [DOI] [PubMed] [Google Scholar]
- Alexander J., Rothenberg M., Henry G. L. & Stainier D. Y. casanova plays an early and essential role in endoderm formation in zebrafish. Dev Biol 215, 343–357 (1999). [DOI] [PubMed] [Google Scholar]
- Jin S. W., Beis D., Mitchell T., Chen J. N. & Stainier D. Y. Cellular and molecular analyses of vascular tube and lumen formation in zebrafish. Development 132, 5199–5209 (2005). [DOI] [PubMed] [Google Scholar]
- O’Brien L. L. et al. Wt1a, Foxc1a, and the Notch mediator Rbpj physically interact and regulate the formation of podocytes in zebrafish. Dev Biol 358, 318–330 (2011). [DOI] [PMC free article] [PubMed] [Google Scholar]
- Bollig F. et al. Identification and comparative expression analysis of a second wt1 gene in zebrafish. Dev Dyn 235, 554–561 (2006). [DOI] [PubMed] [Google Scholar]
- Perner B., Englert C. & Bollig F. The Wilms tumor genes wt1a and wt1b control different steps during formation of the zebrafish pronephros. Dev Biol 309, 87–96 (2007). [DOI] [PubMed] [Google Scholar]
- Essner J. J., Amack J. D., Nyholm M. K., Harris E. B. & Yost H. J. Kupffer’s vesicle is a ciliated organ of asymmetry in the zebrafish embryo that initiates left-right development of the brain, heart and gut. Development 132, 1247–1260 (2005). [DOI] [PubMed] [Google Scholar]
- Schottenfeld J., Sullivan-Brown J. & Burdine R. D. Zebrafish curly up encodes a Pkd2 ortholog that restricts left-side-specific expression of southpaw. Development 134, 1605–1615 (2007). [DOI] [PubMed] [Google Scholar]
- Bisgrove B. W., Snarr B. S., Emrazian A. & Yost H. J. Polaris and Polycystin-2 in dorsal forerunner cells and Kupffer’s vesicle are required for specification of the zebrafish left-right axis. Dev Biol 287, 274–288 (2005). [DOI] [PubMed] [Google Scholar]
- Mudumana S. P., Hentschel D., Liu Y., Vasilyev A. & Drummond I. A. odd skipped related1 reveals a novel role for endoderm in regulating kidney versus vascular cell fate. Development 135, 3355–3367 (2008). [DOI] [PMC free article] [PubMed] [Google Scholar]
- Bollig F. et al. A highly conserved retinoic acid responsive element controls wt1a expression in the zebrafish pronephros. Development 136, 2883–2892 (2009). [DOI] [PubMed] [Google Scholar]
- Liao E. C. et al. SCL/Tal-1 transcription factor acts downstream of cloche to specify hematopoietic and vascular progenitors in zebrafish. Genes Dev 12, 621–626 (1998). [DOI] [PMC free article] [PubMed] [Google Scholar]
- Sumanas S. & Lin S. Ets1-related protein is a key regulator of vasculogenesis in zebrafish. PLoS Biol 4, e10 (2006). [DOI] [PMC free article] [PubMed] [Google Scholar]
- Kuchler A. M. et al. Development of the zebrafish lymphatic system requires VEGFC signaling. Curr Biol 16, 1244–1248 (2006). [DOI] [PubMed] [Google Scholar]
- Hogan B. M. et al. Vegfc/Flt4 signalling is suppressed by Dll4 in developing zebrafish intersegmental arteries. Development 136, 4001–4009 (2009). [DOI] [PubMed] [Google Scholar]
- Helker C. S. et al. The zebrafish common cardinal veins develop by a novel mechanism: lumen ensheathment. Development 140, 2776–2786 (2013). [DOI] [PubMed] [Google Scholar]
- Craig M. P. et al. Etv2 and fli1b function together as key regulators of vasculogenesis and angiogenesis. Arterioscler Thromb Vasc Biol 35, 865–876 (2015). [DOI] [PMC free article] [PubMed] [Google Scholar]
- Bussmann J., Bakkers J. & Schulte-Merker S. Early endocardial morphogenesis requires Scl/Tal1. PLoS Genet 3, e140 (2007). [DOI] [PMC free article] [PubMed] [Google Scholar]
- Corada M. et al. Sox17 is indispensable for acquisition and maintenance of arterial identity. Nat Commun 4, 2609 (2013). [DOI] [PMC free article] [PubMed] [Google Scholar]
- Cermenati S. et al. Sox18 and Sox7 play redundant roles in vascular development. Blood 111, 2657–2666 (2008). [DOI] [PubMed] [Google Scholar]
- Herpers R., van de Kamp E., Duckers H. J. & Schulte-Merker S. Redundant roles for sox7 and sox18 in arteriovenous specification in zebrafish. Circ Res 102, 12–15 (2008). [DOI] [PubMed] [Google Scholar]
- Serluca F. C., Drummond I. A. & Fishman M. C. Endothelial signaling in kidney morphogenesis: a role for hemodynamic forces. Curr Biol 12, 492–497 (2002). [DOI] [PubMed] [Google Scholar]
- Chou C. W., Zhuo Y. L., Jiang Z. Y. & Liu Y. W. The hemodynamically-regulated vascular microenvironment promotes migration of the steroidogenic tissue during its interaction with chromaffin cells in the zebrafish embryo. PLoS One 9, e107997 (2014). [DOI] [PMC free article] [PubMed] [Google Scholar]
- Dehaan R. L. Migration patterns of the precardiac mesoderm in the early chick embrvo. Exp Cell Res 29, 544–560 (1963). [DOI] [PubMed] [Google Scholar]
- Linask K. K. & Lash J. W. Precardiac cell migration: fibronectin localization at mesoderm-endoderm interface during directional movement. Dev Biol 114, 87–101 (1986). [DOI] [PubMed] [Google Scholar]
- Trinh L. A. & Stainier D. Y. Fibronectin regulates epithelial organization during myocardial migration in zebrafish. Dev Cell 6, 371–382 (2004). [DOI] [PubMed] [Google Scholar]
- Matsui T. et al. Noncanonical Wnt signaling regulates midline convergence of organ primordia during zebrafish development. Genes Dev 19, 164–175 (2005). [DOI] [PMC free article] [PubMed] [Google Scholar]
- Huang J. L. et al. Vascular Endothelial Growth Factor C for Polycystic Kidney Diseases. J Am Soc Nephrol (2015). [DOI] [PMC free article] [PubMed] [Google Scholar]
- Foster R. R. et al. Vascular endothelial growth factor-C, a potential paracrine regulator of glomerular permeability, increases glomerular endothelial cell monolayer integrity and intracellular calcium. Am J Pathol 173, 938–948 (2008). [DOI] [PMC free article] [PubMed] [Google Scholar]
- Foster R. R. et al. VEGF-C promotes survival in podocytes. Am J Physiol Renal Physiol 291, F196–F207 (2006). [DOI] [PubMed] [Google Scholar]
- Westerfield M. The Zebrafish Book: Guide for the Laboratory Use of Zebrafish (Danio rerio), Edn. 4th. (Univ. of Oregon Press, Eugene, OR.; 2000). [Google Scholar]
- Kimmel C. B., Ballard W. W., Kimmel S. R., Ullmann B. & Schilling T. F. Stages of embryonic development of the zebrafish. Dev Dyn 203, 253–310 (1995). [DOI] [PubMed] [Google Scholar]
- Proulx K., Lu A. & Sumanas S. Cranial vasculature in zebrafish forms by angioblast cluster-derived angiogenesis. Dev Biol 348, 34–46 (2010). [DOI] [PubMed] [Google Scholar]
- Stainier D. Y., Weinstein B. M., Detrich H. W. 3rd, Zon L. I. & Fishman M. C. Cloche, an early acting zebrafish gene, is required by both the endothelial and hematopoietic lineages. Development 121, 3141–3150 (1995). [DOI] [PubMed] [Google Scholar]
- Liu Y. W., Gao W., Teh H. L., Tan J. H. & Chan W. K. Prox1 is a novel coregulator of Ff1b and is involved in the embryonic development of the zebra fish interrenal primordium. Mol Cell Biol 23, 7243–7255 (2003). [DOI] [PMC free article] [PubMed] [Google Scholar]
- Dickmeis T. et al. A crucial component of the endoderm formation pathway, CASANOVA, is encoded by a novel sox-related gene. Genes Dev 15, 1487–1492 (2001). [DOI] [PMC free article] [PubMed] [Google Scholar]
- Sun Z. et al. A genetic screen in zebrafish identifies cilia genes as a principal cause of cystic kidney. Development 131, 4085–4093 (2004). [DOI] [PubMed] [Google Scholar]
- Dooley K. A., Davidson A. J. & Zon L. I. Zebrafish scl functions independently in hematopoietic and endothelial development. Dev Biol 277, 522–536 (2005). [DOI] [PubMed] [Google Scholar]
- Covassin L. D., Villefranc J. A., Kacergis M. C., Weinstein B. M. & Lawson N. D. Distinct genetic interactions between multiple Vegf receptors are required for development of different blood vessel types in zebrafish. Proc Natl Acad Sci USA 103, 6554–6559 (2006). [DOI] [PMC free article] [PubMed] [Google Scholar]
- Chung W. S. & Stainier D. Y. Intra-endodermal interactions are required for pancreatic beta cell induction. Dev Cell 14, 582–593 (2008). [DOI] [PMC free article] [PubMed] [Google Scholar]
Associated Data
This section collects any data citations, data availability statements, or supplementary materials included in this article.








