Abstract
Lower cognitive performance is associated with poorer health and functioning throughout the lifespan and disproportionately affects children from lower socioeconomic status (SES) populations. Previous studies reporting positive associations between child home enrichment and cognitive performance generally had a limited distribution of SES. We evaluated the associations of SES and child enrichment with cognitive performance in a population with a wide range of SES, particularly whether enrichment attenuates associations with SES. Children were sampled from a case–control study of small-for-gestational-age (SGA) conducted in a public hospital serving a low SES population (final n = 198) and a private hospital serving a middle-to-high SES population (final n = 253). SES (maternal education and income) and perinatal factors (SGA, maternal smoking and drinking) were obtained from maternal birth interview. Five child home enrichment factors (e.g. books in home) and preschool attendance were obtained from follow-up interview at age 4.5 years. Cognitive performance was assessed with the Differential Ability Scales (DAS), a standardized psychometric test administered at follow-up. SES and enrichment scores were created by combining individual factors. Analyses were adjusted for perinatal factors. Children from the public birth hospital had a significantly lower mean DAS general cognitive ability (GCA) score than children born at the private birth hospital (adjusted mean difference −21.4, 95% CI: −24.0, −18.7); this was substantially attenuated by adjustment for individual SES, child enrichment factors, and preschool attendance (adjusted mean difference −5.1, 95% CI: −9.5, −0.7). Individual-level SES score was associated with DAS score, beyond the general SES effect associated with hospital of birth. Adjustment for preschool attendance and home enrichment score attenuated the association between individual SES score and adjusted mean DAS-GCA among children born at both of the hospitals. The effect of being in the lower compared to the middle tertile of SES score was reduced by approximately a quarter; the effect of being in the upper compared to the middle tertile of SES score was reduced by nearly half, but this comparison was possible only for children born at the private hospital. A child’s individual SES was associated with cognitive performance within advantaged and disadvantaged populations. Child enrichment was associated with better cognitive performance and attenuated the SES influence. Health care providers should reinforce guidelines for home enrichment and refer children with delays to early intervention and education, particularly children from disadvantaged populations.
Keywords: Neurodevelopmental, Epidemiology, Sociodemographic determinants, Differential Ability Scales
1. Introduction
Socioeconomic status is influenced by factors at the individual level, such as household income, parental education, and parental occupation, and at a broader level, by factors such as neighborhood of residence (Krieger, Williams, & Moss, 1997; Subramanian, Chen, Rehkopf, Waterman, & Krieger, 2005). Several studies have reported that children’s educational attainment and performance on tests of cognitive ability vary with socioeconomic status, with children from disadvantaged homes and neighborhoods having lower achievement than children from advantaged homes and neighborhoods (Bradley & Corwyn, 2002; Duncan, Brooks-Gunn, & Klebanov, 1994; Jefferis, Power, & Hertzman, 2002; Kiernan & Huerta, 2008; Klebanov, Brooks-Gunn, McCarton, & McCormick, 1998; Linver, Brooks-Gunn, & Kohen, 2002; McCulloch & Joshi, 2001; Network, 2005; Power, Jefferis, Manor, & Hertzman, 2006; Santos et al., 2008; Yeung, Linver, & Brooks-Gunn, 2002). Disparities in children’s achievement by socioeconomic status appear in early childhood (Hillemeier, Farkas, Morgan, Martin, & Maczuga, 2009; Yeung & Pfeiffer, 2009), before entry to school, and school achievement gaps have been shown to persist and even widen with time (Jefferis et al., 2002; Yeung & Pfeiffer, 2009). These gaps have negative implications for children’s employment and earning potential and are also associated with poorer adult health status and shorter life expectancy (Lager, Bremberg, & Vagero, 2009; Osler, Andersen, Batty, & Holstein, 2005; Poulton et al., 2002).
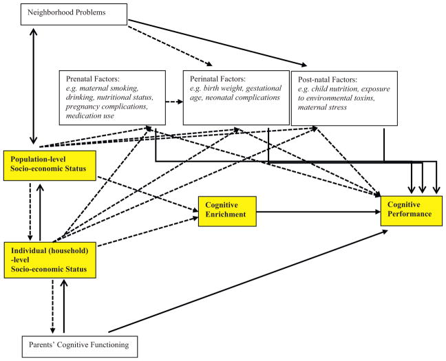
The underlying reasons for the strong associations observed between SES and child cognitive performance is complex and likely multi-factorial. This relationship is illustrated as a conceptual model in Fig. 1. The level of cognitive enrichment a child receives may be one of the key mediating factors in the association between SES and cognitive performance. Indeed, several authors (Guo & Harris, 2000; Linver et al., 2002; McCulloch & Joshi, 2001; Power et al., 2006; Tong, Baghurst, Vimpani, & McMichael, 2007; Yeung & Pfeiffer, 2009) have examined the role of family factors, such as level of cognitive stimulation, parenting style, and parental stress and depression, in explaining the well-documented association between SES and child cognitive development. Nearly all these investigators reported that the level of cognitive stimulation at home explained a substantial portion of the association between household-level socioeconomic status and child test performance (Guo & Harris, 2000; Linver et al., 2002; McCulloch & Joshi, 2001; Tong et al., 2007; Yeung et al., 2002; Yeung & Pfeiffer, 2009). Guo and Harris, using data from the National Longitudinal Survey of Youth (n = 12,686), reported that cognitive stimulation was the strongest mediator of the association between poverty and performance on several cognitive tests, followed by parenting style and the physical condition of the home. Using similar methodologies, Linver and Brooks-Gunn as well as Yeung also noted that cognitive stimulation was a primary explanatory variable of IQ. The first study (Linver et al., 2002) used data from the Infant Heath and Development Program (n = 493) and reported that association between income and performance on the Weschler Primary and Preschool Scale of Intelligence was reduced by 26% by adjustment for a stimulating home environment, though the association with income was still significant. The second study (Yeung et al., 2002) used data from the 1993 to 1997 waves of the Panel Study of Income Dynamics (PSID) and the 1997 Child Development Supplement to the PSID (n = 753) and reached a similar conclusion regarding the important role of a cognitively stimulating, clean, and organized home environment in mediating the association between income and child cognitive development. Similarly, Tong and colleagues [ref] reported a 32% reduction in the association between father’s occupational prestige and child cognitive performance, adjusted for perinatal factors, lead exposure, and maternal IQ, after additional adjustment for home environment, including enrichment activities. In contrast, Power et al. [ref], using data from a 1958 UK birth cohort (n = 13,890), found that adjusting for the frequency of parental reading to the child did not change the association between social class and math scores at age 7; however, the highest frequency of reading considered was “at least weekly.” Nevertheless, they reported that the association between social class, measured by father’s occupation at birth, and math scores at age 7 was attenuated about 36% by adjustment for the teacher’s assessment of the parent’s level of interest in the child’s education.
Fig. 1.
Conceptual framework for relationship between population and individual socio-economic status, cognitive enrichment, and cognitive performance. Bold lines indicate direct effect. Dashed lines indicate indirect effect.
Both individual household SES factors, such as parents’ educations and income, and population SES indicators, such as public versus private birth hospital and census tract indicators about neighborhood income and percentage of families in poverty, are important to consider as potential predictors of cognitive enrichment and subsequent cognitive development and functioning. Although individual and population SES indicators are highly correlated, they nonetheless represent unique constructs related to child cognitive development. Individual household SES factors are related to a family’s financial and knowledge-based resources and abilities. Financial and time constraints might prevent low income families from providing the same level of cognitively stimulating materials or activities, such as books, puzzles, or lessons as more advantaged families. Additionally, parents with higher education attainment might be more aware of the benefits of early and frequent cognitively stimulating activities due to their access to more comprehensive primary health care (such as care within a medical home), their peer support systems, and other cultural influences. Population-level SES factors might influence the cognitive development of children in a given community through role models for educational and occupational achievement, cultural and educational resources, social organization and support, ability and willingness of parents to engage in cognitively stimulating activities with their children, peer models for supportive parenting style, and access to high-quality child care.
In addition to effects on cognitive enrichment, both individual and population-level SES might impact child cognitive development through a more indirect relationship because both SES and cognitive performance are associated with numerous prenatal factors such as maternal smoking and drinking during pregnancy (Alati et al., 2013; Anthopoulous, Edwards, & Miranda, 2013; DiFranza, Aligne, & Weitzman, 2004), perinatal factors such as low birth weight and preterm delivery (Allen, 2008; Drews-Botsch, Schieve, Kable, & Coles, 2011; Harijan 2012; Walker & Marlow, 2008), and post-natal factors such as iron deficiency and environmental lead exposure (Baghurst, Tong, Sawyer, Burns, & McMichael, 1999; Brotanek, Gosz, Weitzman, & Flores, 2007; Grantham-McGregor & Ani, 2001; Hurtado, Claussen, & Scott, 1999; Lozoff, Jimenez, Hagen, Mollen, & Wolf, 2000; Lozoff, Jimenez, & Smith, 2006). Additionally, there is likely a genetic effect; however the magnitude of the genetic effect on child mental abilities or achievement, has been shown to vary by the SES of the population being assessed, with genetics playing a much smaller role in disadvantaged, low SES populations, presumably because genetic effects are not fully realized until sufficient cognitive stimulation is present in a population (Harden, Turkheimer, & Loehlin, 2007; Turkheimer, Haley, & Waldheimer, 2003). Likewise several recent studies documented that associations between adverse perinatal outcomes such as intrauterine growth restriction and child cognition were not always apparent in low SES population (Drews-Botsch et al., 2011; Malacova et al., 2009). Finally, beyond population-SES factors, specific neighborhood factors that influence livability, cohesiveness, and safety which are certainly related to the SES of a population might additionally impact child cognitive performance through a other relationships, particularly post-natal environmental factors.
While prior studies have reported an association between a higher level of cognitive stimulation and better cognitive performance, few have done so within a mixed-SES population where this association could be examined across a range of levels of SES. The children in the current study participated in the Fetal Growth and Development Study (FGDS), a case–control study of children born small-for-gestational-age, and the Follow-Up of Development and Growth Experiences (FUDGE) study, which assessed cognitive ability, family characteristics, and other factors at age 4½ years among a subset of children from the FGDS. Children in these studies were born at one of two Atlanta hospitals which together accounted for a third of births in the metropolitan Area (Drews, Coles, Floyd, & Falek, 2003). These two birth hospitals serve distinct subpopulations of metropolitan Atlanta. One, an inner-city county hospital, serves a low SES, primarily black population. The other, a suburban private hospital, serves a medium to high SES, primarily white population. The public hospital is located in Fulton county in an area of concentrated urban poverty (McMullen & Smith, 2003), while the private hospital is located in north Fulton County in a suburban area with little poverty. Thus, birth hospital is associated not only with household-level SES variables such as income and parental education, but also is a marker for the population-level SES of the areas of metropolitan Atlanta where children in the study lived (Drews et al., 2003; Drews-Botsch et al., 2011). The SES differences between children born at the two birth hospitals supplied the opportunity to study the association of child cognitive performance at age 54 months with a variety of SES and home environment factors within an advantaged and a disadvantaged population. Additionally, while we could not consider all potential confounding factors in our analysis, we were able to control for several key prenatal and perinatal risk factors. And we separately considered the potential for individual neighborhood effects.
1.1. Study goals
The goals of the study were to:
Examine the association between population-level and individual-level SES and child cognitive performance.
Estimate the association between cognitive enrichment and cognitive performance across and within an advantaged and a disadvantaged population.
Assess the degree to which cognitive enrichment attenuates the association of SES with cognitive performance within these populations.
Importantly the level of cognitive enrichment in the home is potentially modifiable and thus, increasing our understanding of the nature of its association with child cognitive functioning will inform the development of strategies to prevent intellectual disability (ID, defined as significant deficits in both intellectual quotient [IQ] and adaptive functioning). ID disproportionately affects children from disadvantaged families (Boyle et al., 2011).
2. Materials and methods
2.1. Participants
Data for this analysis come from two studies: the Fetal Growth and Development Study (FGDS) and the Follow-up of Development and Growth Experiences Study (FUDGE). FGDS was a case–control study of infants born small-for-gestational-age (SGA) in two metropolitan Atlanta hospitals in 1993 or 1994 (Drews et al., 2003; Drews-Botsch et al., 2011). FUDGE was a follow-up study of a portion of participants in FGDS at age 54 months (Drews-Botsch et al., 2011). The key exposure of interest in these studies was maternal alcohol consumption; thus the sampling frame for both studies was designed with consideration of capturing adequate numbers of SGA and appropriate-for-gestational-age (AGA) children exposed to maternal alcohol.
2.1.1. The fetal growth and development study
For the FGDS, data were obtained from women who delivered singleton infants between February 1, 1993 and December 31, 1994 at one of two large delivery hospitals in metropolitan Atlanta: a private suburban-area hospital, serving a mid-high socioeconomic status (SES) population and a public, inner-city teaching hospital, serving a predominantly low SES population. Identification of potential participants was made by reviewing labor and delivery logs at the public hospital and neonatal nursery logs at the private hospital. Study personnel were randomly assigned to one of the two hospitals each week during the study period, with each hospital having an equal likelihood of selection. The assignment was blocked in groups of four weeks to ensure a uniform seasonal distribution of births across both hospitals. The race, sex, birth weight, plurality, and gestational age of all deliveries in the selected hospital were abstracted. Singleton black and white infants who had a gestational age of 32–42 weeks were targeted for inclusion in the initial sample. Multiple births, infants with gestational ages less than 32 weeks or greater than 42 weeks, and infants with races other than black or white were excluded because of small sample sizes in these subgroups. Infants were categorized as SGA (birth weight <10th percentile for gestational age, race, and sex of a US referent population) or AGA (birth weight ≥10th percentile). All SGA infants (n = 835) and a simple random 3% sample of AGA infants (n = 326) were invited to participate in the study. The response rate was higher at the public compared to the private hospital (88% versus 68%, p < 0.01).
2.1.2. The follow-up of development and growth experiences study
The FUDGE study included a subset of the FGDS mother-child participants. The subset included all children with a birth weight at or above the 10th percentile for race, gender and gestational age (i.e., AGA), all children with a birth weight below the 10th percentile (i.e., SGA) whose mothers reported any alcohol use in pregnancy, and a simple, 50% random sample of SGA children whose mothers reported abstaining from alcohol throughout pregnancy. Response rates for the FUDGE study were 76% and 69% for mother-child pairs from the public and private birth hospitals, respectively. Altogether, 706 families were invited to participate in the FUDGE study and 510 agreed. Of the 510 participants in the FUDGE study, 51 participants had missing or invalid data for the outcome or exposure, and eight participants were excluded because of birth weight <1500 g or maternal drinking >2 drink per day during each trimester of pregnancy; thus, the final sample for this analysis included 451 participants.
2.2. Data collection
For the FGDS, a structured maternal interview was administered to the mother in hospital after clinical staff determined that she and the child were healthy enough to participate. In nearly all cases (>95%) the interview was completed within 48 h of delivery. The interview included questions on demographic factors, reproductive history, and pregnancy behaviors. The FUDGE study was conducted when the children were 4½ years of age. Each mother completed an interview that included questions on her education and employment, living arrangements, child care, preschool, child enrichment activities, neighborhood characteristics, and household demographics.
A study psychologist administered several developmental tests to the child in one of two standard clinical settings. The developmental tests included the Differential Abilities Scale (DAS, First Edition), a full-scale standardized test of cognitive abilities for children aged 2½ through 17 years. The DAS Upper Preschool level comprises verbal and nonverbal clusters, has a published reliability statistic of 0.94, and is designed for children aged 3 years, 6 months through 5 years, 11 months (Elliott, 1990b, cited in Keith, Quirk, Schartzer, & Elliott, 1999). For this age range, standard scores from 44 to 175 can be calculated. In addition, out-of-level testing instructions are given for children performing at very low or high levels (Braden, 1992). The DAS was selected because it is reported to have little construct bias for white, black, and Hispanic children (Keith et al., 1999).
2.2.1. Outcome
The outcome of interest for this analysis was the DAS General Conceptual Ability score (DAS-GCA score), a composite score reflecting performance on the core subtests of verbal and nonverbal abilities and described as “the general ability of an individual to perform complex mental processing that involves conceptualization and transformation of information” (Elliott, 1990b, p. 20). This test was normed in a representative sample of US children and the DAS-GCA score is standardized with a mean of 100 and a standard deviation of 15. The DAS-GCA score was analyzed as a continuous and a dichotomous variable. For the dichotomous variable analysis, a DAS-GCA score of 70 or less was used as the cut-off, consistent with the conventional definition for ID indicating a significant cognitive impairment.
2.2.2. Exposures
The primary exposures of interest for this analysis were socioeconomic status, child enrichment, and neighborhood quality. When several data items contributed information to an exposure, scores were created to reflect composite levels.
2.2.2.1. Socio-economic status
Because this study sample was initially drawn from two birth hospitals serving distinctly different segments of the population, birth hospital itself is a strong population-level SES indicator that encompasses an array of both measured and unmeasured facets of children’s level of social advantage (or disadvantage). All analyses thus first considered differences in DAS-GCA scores by birth hospital as a proxy for the child’s population-level SES environment. In a previous study using these data, we found that hospital of birth was a strong effect modifier of the association between intrauterine growth restriction and DAS-GCA score (Drews-Botsch et al., 2011). Therefore, we began our analyses by first considering this global SES indicator.
We further considered an individual-level variable relating to the children’s SES, measured at birth. The score for individual SES was created by summing maternal education level (four levels: 0 = less than high school; 1 = high school graduate; 2 = some college or technical school; 3 = college graduate) and annual household income (0 = <10,000; 1 = 10,000–24,999; 2 = 25,000–49,999; 3 = >49,999). The resulting score had a possible range of 0–6 and was ranked into tertiles as follows: score 0, 1, or 2 = low tertile; score 3 or 4 = middle tertile; score 5 or 6 = high tertile. Of note, we were limited in fully assessing household income in the context of established criteria for the federal poverty level because we lacked data on exact annual household income and number of persons residing in the household.
2.2.2.2. Child enrichment
We examined the following indicators of child enrichment: frequency of someone in the home reading aloud to the child; number of children’s books in the home; number of children’s music items (e.g. CD’s or tapes) in the home; number of children’s puzzles in the home; and number of outside activities that the child had ever participated in (e.g., music or sports lessons, Sunday school, parent-tot classes, or story hour). These five items were positively correlated with each other (correlations of individual variables with the total ranged from 0.48 to 0.66) and loaded on a single variable with Cronbach’s alpha = 0.79, suggesting that all these factors contributed to a single construct which we would consider to represent child home enrichment. For each characteristic, we assigned a child one point if s/he was at or above the median level for the total sample (public and private birth hospitals combined) on that characteristic. The points for the individual variables were summed to create a composite home enrichment score for each child, with a possible range of 0–5. Of note, because four of five score items pertain to in- home enrichment and the remaining item pertains to parent-initiated extracurricular activities outside the home, we consider this variable to represent a child’s usual home enrichment, The score was ranked into tertiles as follows: score 0 or 1 = low tertile; score 2, 3, or 4 = middle tertile; score 5 = high tertile. We had considered one other variable, the frequency of someone in the home playing music or singing with the child. This variable was not included in our final scale because it was not associated with the other enrichment variables (r = 0.05 for correlation with the total) and thus was likely to represent a different construct. Separately, we also considered enrichment outside the home to be represented by whether or not the child had ever attended a preschool program. Specifically, the questionnaire included items asking about current or past attendance at Headstart, a Georgia pre-kindergarten program, or a “preschool,” any of which were considered to be preschool attendance.
2.2.2.3. Neighborhood quality
We examined several indicators of neighborhood concerns assessed at the follow-up interview, consisting of the degree to which certain problems occurred in the respondent’s neighborhood. Neighborhood problems included the following: litter, broken glass, or garbage in the street or road, on the sidewalk or in the yard; individuals selling or using drugs; alcoholics and excessive drinking in public; groups of young people causing trouble; burglary of homes and apartments; and unrest due to ethnic or religious differences. Each neighborhood problem was ranked as either “no problem” (0 points), “somewhat of a problem” (1 points), or “a big problem” (2 points), and the points were summed to form an overall neighborhood problem score ranging from 0 to 12 points.
2.3. Data analysis
Analysis techniques included descriptive statistics, linear regression, and logistic regression to estimate the associations between cognitive test performance and both socioeconomic status and child enrichment. We used frequency distributions to characterize predictors of DAS-GCA score, and the mean, median, and range of values to characterize the outcome variable. Chi-square statistics were used to test the significance of differences in risk factor distribution due to hospital of birth; t-tests were used to test the difference in mean DAS-GCA scores by hospital. We used multivariable linear regression to estimate the effects of birth hospital, neighborhood quality, individual socioeconomic status, and child enrichment variables on mean DAS-GCA score; logistic regression was used for the outcome of cognitive deficit (DAS-GCA score ≤70). Separate estimates for each birth hospital were calculated to examine the effects of the exposures of interest within the populations from the two hospitals. All models were adjusted for size for gestational age (SGA versus AGA), sex, maternal alcohol use during each trimester of pregnancy, and maternal smoking in pregnancy. Additional adjustment for birth weight was not included due to the close correlation of birth weight with size for gestational age. All analyses were conducted using SAS V9.2.
2.4. Ethics
Informed consent was obtained from the biologic mother or the legal guardian. The FUDGE study was approved by the institutional review boards at Emory University and the Centers for Disease Control and Prevention. The FGDS was approved by the institutional review boards at Emory University, the Centers for Disease Control and Prevention, and the two hospitals.
3. Results
Children born at the public hospital differed markedly on pre- and perinatal, sociodemographic factors as well as neighborhood, and child enrichment characteristics compared to children born at the private hospital (Table 1). Mothers of these children were younger, reported fewer completed years of education, had lower annual household income, were less likely to be married or living with a partner when the children were born, were more likely to have smoked in pregnancy and were more likely to have consumed alcohol during the second trimester than women delivering at the private hospital. Additionally, their children were more likely to have a birth weight <2500 g and a greater percentage were boys than the children born at the private hospital. The proportion of children born <37 weeks gestation did not differ by birth hospital.
Table 1.
Perinatal, sociodemographic, child enrichment, and neighborhood characteristics of study participants.
| Characteristics | Public hospital (n = 198) | Private hospital (n = 253) |
|---|---|---|
| Perinatal | ||
| Male sex* | 111 (56.1) | 113 (44.7) |
| Gestational age <37 weeks | 18 (9.1) | 20 (8.2) |
| Birth weight <2500 grams** | 66 (33.3) | 49 (19.4) |
| Small-for-gestational-age | 131 (66.2) | 152 (60.1) |
| Reported smoking any cigarettes in pregnancy# | 65 (32.8) | 41 (16.2) |
| Reported drinking any alcohol in pregnancy | ||
| Any trimester | 100 (50.5) | 134 (53.0) |
| 1st trimester* | 92 (46.4) | 108 (42.7) |
| 2nd trimester** | 51 (25.8) | 37 (14.6) |
| 3rd trimester | 45 (22.7) | 61 (24.1) |
| Maternal age# | ||
| <20 years | 55 (27.8) | 4 (1.6) |
| 20–34 years | 130 (65.7) | 198 (78.3) |
| ≥35 years | 13 (6.6) | 51 (20.2) |
| Sociodemographic | ||
| Marital status# | ||
| Single/separated/divorced/widowed | 175 (88.4) | 21 (8.3) |
| Married/living with a partner | 23 (11.6) | 232 (91.7) |
| Maternal education# | ||
| < High school | 85 (42.9) | 5 (2.0) |
| HS graduate | 74 (37.4) | 26 (10.3) |
| Some college/technical school | 36 (18.2) | 75 (29.6) |
| College graduate | 3 (1.5) | 147 (58.1) |
| Annual household income# | ||
| <10,000 | 116 (58.6) | 5 (2.0) |
| 10,000–24,999 | 58 (29.3) | 14 (5.5) |
| 25,000–54,999 | 23 (11.6) | 98 (38.7) |
| ≥55,000 | 1 (0.5) | 136 (53.8) |
| SES score-tertiles# | ||
| 0–2 | 167 (84.3) | 11 (4.4) |
| 3–4 | 31 (15.7) | 71 (28.1) |
| 5–6 | 0 | 171 (67.6) |
| Child enrichment | ||
| Reading aloud to child# | ||
| Never | 4 (2.0) | 1 (0.4) |
| Several times a year | 1 (0.5) | 0 |
| Several times a month | 20 (10.1) | 7 (2.8) |
| Once a week | 57 (28.8) | 16 (6.3) |
| At least three times a week (median) | 67 (33.8) | 82 (32.4) |
| Daily | 49 (24.8) | 147 (58.1) |
| Children’s books in the home# | ||
| None | 1 (0.5) | 0 |
| 1–5 | 33 (16.5) | 1 (0.4) |
| 6–10 | 52 (26.3) | 5 (2.0) |
| 11–20 (median) | 38 (19.2) | 15 (5.9) |
| 20–49 | 43 (21.7) | 48 (19.0) |
| At least 50 | 31 (15.7) | 184 (72.7) |
| Children’s records/tapes/CDs in the home# | ||
| None | 47 (23.7) | 7 (2.8) |
| 1–2 | 42 (21.2) | 9 (3.6) |
| 3–4 | 49 (24.8) | 40 (15.8) |
| 5–10 (median) | 32 (16.2) | 90 (35.6) |
| More than 10 | 28 (14.1) | 107 (42.3) |
| Children’s puzzles in the home# | ||
| None | 49 (24.8) | 14 (5.5) |
| 1–2 | 50 (25.2) | 14 (5.5) |
| 3–4 | 53 (26.8) | 23 (9.1) |
| 5–10 (median) | 41 (20.7) | 104 (41.1) |
| More than 10 | 5 (2.5) | 98 (38.7) |
| Children’s activities outside the home# | ||
| None | 82 (41.4) | 29 (11.5) |
| 1 (median) | 78 (39.4) | 60 (23.7) |
| ≥2 | 38 (19.2) | 164 (64.8) |
| Home enrichment score (tertiles)# | ||
| 0–1 | 125 (63.1) | 22 (8.7) |
| 2–4 | 65 (32.8) | 84 (33.2) |
| 5 | 8 (4.0) | 147 (58.1) |
| Preschool attendance–current or past# | 126 (63.6) | 207 (81.8) |
| Neighborhood problems | ||
| Litter or garbage in the street# (n = 1 missing) | ||
| Little problem | 51 (25.9) | 20 (7.9) |
| Big problem | 21 (10.7) | 2 (0.8) |
| Excessive public drinking# (n = 1 missing) | ||
| Little problem | 34 (17.3) | 8 (3.2) |
| Big problem | 38 (19.3) | 1 (0.4) |
| Groups of youths causing trouble# (n = 1 missing) | ||
| Little problem | 42 (21.3) | 24 (9.5) |
| Big problem | 30 (15.2) | 0 |
| Burglary# (n = 1 missing) | ||
| Little problem | 42 (21.3) | 33 (13.0) |
| Big problem | 19 (9.6) | 1 (0.4) |
| Religious/ethnic strife# (n = 1 missing) | ||
| Little problem | 19 (9.6) | 1 (0.4) |
| Big problem | 4 (2.0) | 0 |
| Using or selling drugs# (n = 5 missing) | ||
| Little problem | 43 (22.2) | 6 (2.4) |
| Big problem | 56 (28.9) | 3 (1.2) |
| Neighborhood problem score# | ||
| 0 | 64 (32.3) | 188 (74.3) |
| 1 | 37 (18.7) | 37 (14.6) |
| ≥2 | 93 (47.0) | 27 (10.7) |
| Missing | 4 (0.2) | 1 (0.4) |
p < 0.05 for difference by public/private hospital.
p < 0.01 for difference by public/private hospital.
p < 0.0001 for difference by public/private hospital.
3.1. Distribution of exposure variables
3.1.1. Socioeconomic status
As expected, the distribution of individual SES scores, which combined maternal education and annual household income, indicated stark differences between the populations served by the two hospitals. While >80% of mother–child pairs from the public hospital were in the lowest SES tertile, the corresponding proportion was <5% for mother–child pairs from the private hospital. In contrast, no mother–child pairs from the public hospital were included in the highest SES tertile, while the majority of mother–child pairs from the private hospital were thus classified.
3.1.2. Child enrichment
Enrichment also differed for children born at the two hospitals. Children born at the public hospital were less likely to be read to every day, had fewer books and puzzles at home, and had participated in fewer children’s activities outside the home than children from the private birth hospital. Thus there were significant differences in child enrichment score between children born at the two hospitals (p < 0.0001). Children from the public birth hospital were also less likely to attend or have attended preschool (p < 0.0001).
3.1.3. Neighborhood factors
The distribution of neighborhood problem score was strongly associated with birth hospital. Nearly 75% of respondents who delivered at the private hospital reported no neighborhood problems and 10.7% reported a score of two or greater. In contrast only one-third (32.3%) of women delivering at the public hospital reported no such problems and nearly half of these women reported problems that resulted in a score of two or higher (p > 0.001 for difference by birth hospital).
3.2. Distribution of outcome variable
The average score on the DAS-GCA also differed significantly by birth hospital (Table 2). The mean score among children born at the public hospital was 75.7 (SD = 13.0), while the average among those born at the private hospital was 98.4 (SD = 15.1). Among children born at the private hospital who were not SGA, the mean score was 99.4 (SD = 14.4). More than 38% of children born at the public hospital had a DAS-GCA score ≤70, or at least two SD below the age-based standard score of 100 (SD = 15) for this test, compared to 4.4% of children born at the private hospital.
Table 2.
Differential Abilities Scales – General Cognitive Ability Score, by birth hospital.
| Public hospital (n = 198) | Private hospital (n = 253) | |
|---|---|---|
| Differential Abilities Scales | ||
| General cognitive score | ||
| Mean (SD) | 75.7 (13.0) | 98.4 (15.1)* |
| Median | 74 | 100 |
| Range | 52–113 | 62–136 |
| N (%) scoring ≤70 | 77 (38.9) | 11 (4.4) |
| N (%) scoring | ||
| 50–60 | 23 (11.6) | 0 |
| 61–70 | 54 (27.3) | 11 (4.3) |
| 71–80 | 61 (30.8) | 24 (9.5) |
| 81–90 | 34 (17.2) | 40 (15.8) |
| 91–100 | 19 (9.6) | 53 (20.9) |
| 101–110 | 4 (2.0) | 64 (25.3) |
| 111–120 | 3 (1.5) | 47 (18.6) |
| 121–130 | 0 | 12 (4.7) |
| 121–140 | 0 | 2 (0.8) |
p < 0.0001 by two sample t-test.
3.3. Association between socioeconomic status and cognitive test performance
After adjusting for small-for-gestational age, maternal drinking and smoking in pregnancy, and child sex, a marked difference in adjusted mean DAS-GCA score remained. On average, children born at the public birth hospital had significantly lower scores than children born at the private birth hospital (Table 3, adjusted mean difference −21.4, 95% CI: −24.0, −18.7). This difference was largely unaffected by adjustment for neighborhood problem score, but was lessened considerably after additional adjustment for individual SES score (adjusted mean difference −7.7, 95% CI −12.2, −3.1). Addition of child enrichment level and preschool attendance further attenuated the association between birth hospital (adjusted mean difference −5.1, 95% CI: −9.5, −0.7) and DAS-GCA. However, hospital of birth remained a statistically significant predictor of DAS-GCA even after adjustment for these factors. Likewise, in the final model, individual-level SES score, child enrichment score, and current or past preschool attendance, were all positively and significantly associated with adjusted mean DAS-GCA score above and this effect was unaccounted for by hospital of birth. Considered together with the control variables, SES and child enrichment variables explained more than half of the variation in mean DAS-GCA scores in the study population. In contrast, score on the neighborhood problem scale was not associated with adjusted mean DAS-GCA score in any model that included birth hospital.
Table 3.
Association of mean Differential Abilities Scales – General Cognitive Ability score with birth hospital, SES score, neighborhood quality score, enrichment score, and preschool attendance (n = 451).
| Variables in model | β (95% CI) | Adjusted r-square |
|---|---|---|
| Control variables only* | – | 0.12 |
| Model 1:** | ||
| Birth hospital | −21.4 (−24.0, −18.7) | 0.43 |
| Model 2:** | ||
| Birth hospital | −20.4 (−23.4, −17.3) | 0.43 |
| Neighborhood problem score | −0.4 (−0.9, 0.2) | |
| Model 3:** | ||
| Birth hospital | −8.0 (−12.4, −3.5) | 0.49 |
| SES score | 3.8 (2.8, 5.1) | |
| Model 4:** | ||
| Birth hospital | −7.7 (−12.2, −3.1) | 0.49 |
| SES score | 3.8 (2.7, 4.8) | |
| Neighborhood problem score | −0.04 (−0.6, 0.5) | |
| Model 5:** | ||
| Birth hospital | −12.7 (−16.0, −9.5) | 0.50 |
| Home enrichment score | 4.1 (3.1, 5.1) | |
| Model 6:** | ||
| Birth hospital | −20.3 (−22.9, −17.7) | 0.46 |
| Preschool attendance | 7.6 (4.7, 10.5) | |
| Model 7:** | ||
| Birth hospital | −12.3 (−15.5, −9.1) | 0.52 |
| Home enrichment score | 3.8 (2.8, 4.8) | |
| Preschool attendance | 6.4 (3.7, 9.2) | |
| Model 8:** | ||
| Birth hospital | −5.1 (−9.5, −0.7) | 0.54 |
| SES score | 2.5 (1.5, 3.6) | |
| Home enrichment score | 3.2 (2.2, 4.2) | |
| Preschool attendance | 5.5 (2.7, 8.2) | |
| Neighborhood problem score | 0.1 (−0.4, 0.6) | |
Small-for-gestational age (yes/no), any maternal alcohol consumption during each trimester of pregnancy (yes/no), any maternal smoking during pregnancy (yes/no), and child sex.
Adjusted for control variables listed above.
The effect of child enrichment on mean DAS-GCA score was estimated separately for children born at the two hospitals. Because the distribution of enrichment score by birth hospital was lopsided for the high and low tertiles, the middle tertile was used as the reference category. Within hospital, home enrichment score and preschool attendance retained their association with adjusted mean DAS-GCA score (Table 4). Being in the low compared to the middle tertile of home enrichment score was associated a non-significantly lower adjusted mean DAS-GCA score for children born at the public hospital (adjusted mean difference −2.8, 95% CI −6.4, 0.6) and a significantly lower adjusted mean DAS-GCA score for children born at the private hospital (adjusted mean difference −9.7, 95% CI −15.9, −3.5). Being in the high tertile of home enrichment score compared to the middle tertile was associated with a significantly higher adjusted mean DAS-GCA score for children born at each hospital (public: adjusted mean difference 10.8, 95% CI 2.3, 19.4; private: adjusted mean difference 4.4, 95% CI 0.7, 8.1). Current or past preschool attendance was associated with a significantly higher adjusted mean DAS-GCA score that was similar for each hospital (public: adjusted mean difference 5.3, 95% CI 1.8, 8.8; private: adjusted mean difference 7.0, 95% CI 2.6, 11.4).
Table 4.
Differences in adjusted mean DASGCA score according to level of child home enrichment and preschool attendance, with separate models for each birth hospital.
| Difference in adjusted* mean DAS score (95% CI)
|
||
|---|---|---|
| Public hospital (n = 198) | Private hospital (n = 253) | |
| Home enrichment score | ||
| Tertiles | ||
| 0–1 | −2.9 (−6.4, 0.6) | −9.7 (−15.9, −3.5) |
| 2–4 | 0 (ref) | 0 (ref) |
| 5 | 10.8 (2.3, 19.4)** | 4.4 (0.7, 8.1)# |
| Preschool attendance | ||
| No | Ref | Ref |
| Yes | 5.3 (1.8, 8.8) | 7.0 (2.6, 11.4) |
Adjusted for small-for-gestational age (yes/no), any maternal alcohol consumption during each trimester of pregnancy (yes/no), any maternal smoking during pregnancy (yes/no), child sex, and SES score.
p-Value for trend = 0.002.
p-value for trend <0.0001.
As observed in the full models presented in Table 3, individual-level SES score was associated with DAS-GCA score within populations defined by hospital of birth. However, adjusting for enrichment levels moderated the impact of SES. In adjusted models, being in the lower compared to the middle tertile of SES score was associated with a 6.2 point lower adjusted mean DAS-GCA score (95% CI: −11.2, −1.1) for children born at the public hospital (Table 5). No children in this population were in the upper tertile of SES score. For children born at the private hospital, being in the lower compared to the middle SES tertile was associated with a 9.4 point lower adjusted mean score (95% CI: −17.7, −1.1) and being in the upper compared to the middle tertile was associated with a 9.4 point higher adjusted mean score (95% CI: 5.7, 13.0). Adjustment for preschool attendance and home enrichment score attenuated the association between individual SES score and adjusted mean DAS-GCA among children born at both of the hospitals. The magnitude of the association for being in the lower compared to the middle tertile of SES score was reduced by approximately a quarter; the magnitude of the association for being in the upper compared to the middle tertile of SES score was reduced by nearly half, but this comparison was possible only for children born at the private hospital. This attenuation was also observed when the dichotomous outcome of cognitive deficit was assessed. For children from the public birth hospital, being in the low compared to medium tertile of individual SES score was associated with more than a two-fold increase in the odds of cognitive deficit (OR 2.5, 95% CI 0.9, 6.8); this association was slightly attenuated by adjustment for home enrichment score and preschool attendance (OR 2.1, 95% CI 0.8, 6.1) (Table 5). For children from the private birth hospital, being in the low compared to middle tertile of SES score was associated with more than a four-fold increase in the odds of cognitive deficit (OR 4.7, 95% CI 0.9, 23.7), which was moderately attenuated when the enrichment variables were added to the model (OR 3.6, 95% CI 0.7, 19.2). A more marked attenuation was noted for the association between cognitive deficit and being in the upper tertile of SES score compared to the middle tertile.
Table 5.
Estimated attenuation effects of child enrichment variables on the association between individual SES score and DAS scores, by birth hospital.
| Public Hospital
|
Private hospital
|
|||||
|---|---|---|---|---|---|---|
| Model without home enrichment and preschool* | Model with home enrichment and preschool** | % attenuation after adjustment for home enrichment and preschool | Model without home enrichment and preschool* | Model with home enrichment and preschool** | % attenuation after adjustment for home enrichment and preschool | |
| Difference in adjusted mean DAS-GCA score (95% CI) | ||||||
| SES score | ||||||
| Tertiles | ||||||
| 0–2 | −6.5 (−11.2, −1.8) | −5.4 (−9.9, −1.0) | 17% | −9.0 (−17.6, −0.4) | −6.2 (−14.3, 1.9) | 31% |
| 3–4 | Ref | Ref | – | Ref | Ref | – |
| 5–6 | n/a | n/a | 9.4 (5.5, 13.4) | 3.9 (−0.2, 8.0) | 58% | |
| Adjusted OR (95% CI) association with cognitive deficit (DAS-GCA score <70) | ||||||
| SES score | ||||||
| Tertiles | ||||||
| 0–2 | 2.5 (0.9, 6.8) | 2.3 (0.8, 6.4) | 8% | 5.5 (0.9, 32.4) | 3.7 (0.5, 27.2) | 33% |
| 3–4 | Ref | Ref | – | Ref | Ref | – |
| 5–6 | n/a | n/a | 0.09 (0.02, 0.5) | 0.4 (0.05, 0.8) | 78% | |
Adjusted for small-for-gestational age (yes/no), any maternal alcohol consumption during each trimester of pregnancy (yes/no), any maternal during pregnancy (yes/no), and child sex.
Model includes all factors above + home enrichment score and preschool attendance (yes/no).
4. Discussion
As expected, SES was strongly and significantly associated with cognitive test performance in early childhood. Higher SES was associated with a higher score on a standardized test of general cognitive ability. This was true when SES was measured at the population-level, by hospital of birth, and at the individual level, by a score composed of maternal education and annual household income; in addition, population-level and individual-level SES measures were significant predictors of test performance when both were included in the model. The level of child enrichment activity was also strongly and significantly associated with cognitive test performance across and within these populations. Further, child enrichment attenuated the associations between cognitive score and both population-level and individual-level SES measures. Neighborhood factors, which in this study were the respondent’s perception of the level of certain problems that affect neighborhood quality, were not associated with cognitive test performance when population-level and individual-level SES were taken into account.
The overall differences in adjusted mean DAS-GCA score associated with being in the high tertile of home enrichment score compared to the low tertile were similar (public hospital: 13.4, 95% CI 4.6, 22.2; private hospital: 14.7, 95% CI 9.0, 20.4); the wide confidence intervals reflect the small numbers of children born at the public and private hospitals who were in the high and low tertiles of home enrichment score, respectively. The majority of the enrichment variation for children born in the public hospital was between the low and middle enrichment tertiles, while among children born in the private hospital, most of the variation was between the middle and high enrichment tertiles; smaller associations were found for these comparisons. It is encouraging that higher levels of child enrichment based on usual practices in the home were associated with significantly higher cognitive test scores in both a disadvantaged and an advantaged population. However, because the number and proportion of children with high enrichment levels was low (n = 8, 4%) in the disadvantaged population, it is important to keep in mind that the realized effect of high enrichment in this population was small.
4.1. Comparison to previous studies
Our study adds to the findings from previous studies that describe a positive effect between in-home cognitive enrichment and child test performance and document that cognitive enrichment attenuates the association between socioeconomic disadvantage and child test scores (see Introduction for a full review of this literature). We examined a wider range of socioeconomic status among the study participants than most previous studies, which allowed us to report results separately for both an advantaged and a disadvantaged population. Thus, our data more explicitly demonstrate the benefits of cognitive enrichment in important subgroups of the population. We also addressed other limitations which hampered the interpretation of previous studies by evaluating several additional important potential predictors of child cognitive development, including perinatal factors and neighborhood quality variables.
4.2. Study limitations
This study is subject to several limitations. Data on child enrichment variables were self-reported and thus are subject to some unknown level of measurement error which might be differential by hospital. In addition, the data on enrichment were collected at the time of psychometric testing and thus might not reflect the cumulative level of enrichment or the level at an earlier age that might be important for specific areas of cognitive development. The enrichment score that we used was not validated and each variable included in this score was assigned an equal weight. We believe that any possible bias introduced by equal weighting would be non-differential and thus would underestimate the association between enrichment and cognitive test performance. We did not have information on several factors that could be important confounders or modifiers of the association between child enrichment and cognitive test performance, including child lead levels, iron deficiency, the quality of parent–child interactions, or parental intelligence. There was little overlap in some demographic characteristics between the two birth hospital populations, particularly race, so we could not examine the effect of race separately from socioeconomic status. Studies have reported associations between race and health outcomes that are independent of socioeconomic status, possibly related to stress arising from racial discrimination, but we were unable to evaluate this in our analysis.
DAS is normed to a mean of 100 with a standard deviation of 15. In our study, the average DAS score was somewhat less than this expected value even for children born at the private hospital. Because of the sampling design for the FGDS and FUDGE studies, a larger proportion of children enrolled in this study were born small-for-gestational age compared to the general population. Thus, it is important to note that the average DAS score in the study population might be expected to be somewhat lower than population norms as intrauterine growth restriction has been reported to be associated with decreases in cognitive test scores in young children (Grantham-McGregor, 1998; Sommerfelt et al., 2000). Among children born at the private hospital who were not SGA, the mean score was 99.4 (SD = 14.4). We found no evidence that the association between child enrichment and cognitive test performance was modified by whether the child was small-for-gestational age; however, the power to detect such an association in this study was relatively small. Therefore, we acknowledge that to the extent that being small for gestational age modifies the relationship between enrichment and cognitive test performance, the specific impact of enrichment that we report may not be generalizable to the larger population of children. Nonetheless, since children born small-for-gestational age have been reported to be at increased risk of neurocognitive difficulties (Edmonds et al., 2010; Leitner et al., 2007; Morsing, Asard, Ley, Stjernqvist, & Marsal, 2011) and lower functional outcomes in adulthood (Strauss, 2000), our findings are a useful addition to the literature on this vulnerable population.
4.3. Study strengths
This study also had a number of strengths. The level of family-based child cognitive stimulation measured in this study represented the usual enrichment practices in the home, rather than an intervention requiring outside resources. We included data on preschool attendance and were able to assess the joint effect of home-based cognitive stimulation as well as stimulation in a school setting. A wide range of socioeconomic status was represented in the study population, and we were able to examine the possible confounding or modifying effects of a number of prenatal, perinatal, and postnatal variables. We also assessed the contribution of the respondent’s perception of problems affecting neighborhood quality. Finally, our study was strengthened by the use of a normed, standardized psychometric test that has been reported to have limited cultural bias (Keith et al., 1999; Sandoval, 1992) and was administered by a research psychologist as an outcome measure.
4.4. Conclusion
The results of this study suggest that level of child cognitive stimulation meaningfully attenuates the association between SES and child cognitive development, and that a higher level of home-based child enrichment is associated with higher scores on a test of child cognitive ability even in a highly disadvantaged population. The low proportion of disadvantaged children reported as having a high level of cognitive stimulation points to a potential area of focus in developing strategies to help this population of children get closer to reaching their full developmental potential. Health care providers should conduct developmental screening on all children and be particularly alert for delays in children from disadvantaged populations. Children with or at risk for developmental delays may benefit from early intervention or educational services, particularly given that such large differences in cognitive performance were present before the age of starting kindergarten. In addition, early childhood care providers and health care professionals should guide parents and caretakers regarding the appropriate type and level of cognitive stimulation for the age of the child. Finally, further investigation of pathways by which socioeconomic status affects cognitive development are warranted.
Footnotes
The findings and conclusions in this study are those of the authors and do not necessarily represent the views of the Centers for Disease Control and Prevention.
Financial disclosure
This work was supported by a CDC/ASPH cooperative agreement that was awarded to Emory University in October 1991 (S051-11).
References
- Alati R, Smith GD, Lewis S, Sayal K, Draper ES, Golding J, et al. Effect of prenatal alcohol exposure on childhood academic outcomes: Contrasting maternal and paternal associations in the ALSPAC study. PLoS ONE. 2013;8(10):e74844. doi: 10.1371/journal.pone.0074844. [DOI] [PMC free article] [PubMed] [Google Scholar]
- Allen MC. Neurodevelopmental outsomes of preterm infants. Current Opinion in Neurology. 2008;21(2):123–128. doi: 10.1097/WCO.0b013e3282f88bb4. [DOI] [PubMed] [Google Scholar]
- Anthopoulous R, Edwards SE, Miranda ML. Effects of maternal prenatal smoking and birth outcomes extending into the normal range on academic performance in fourth grade in North Carolina, USA. Paediatric and Perinatal Epidemiology. 2013;27:564–574. doi: 10.1111/ppe.12081. [DOI] [PubMed] [Google Scholar]
- Baghurst PA, Tong S, Sawyer MG, Burns J, McMichael AJ. Sociodemographic and behavioural determinants of blood lead concentrations in children aged 11–13 years. The Port Pirie Cohort Study. Medical Journal of Australia. 1999;170(2):63–67. [PubMed] [Google Scholar]
- Boyle CA, Boulet S, Schieve LA, Cohen RA, Blumberg SJ, Yeargin-Allsopp M, et al. Trends in the prevalence of developmental disabilities in US children, 1997–2008. Pediatrics. 2011;127(6):1034–1042. doi: 10.1542/peds.2010-2989. [DOI] [PubMed] [Google Scholar]
- Braden JP. Book Review: The Differential Ability Scales and Special Education. Journal of Psychoeducational Assessment. 1992;10:92–98. [Google Scholar]
- Bradley RH, Corwyn RF. Socioeconomic status and child development. Annual Review of Psychology. 2002;53:371–399. doi: 10.1146/annurev.psych.53.100901.135233. [DOI] [PubMed] [Google Scholar]
- Brotanek JM, Gosz J, Weitzman M, Flores G. Iron deficiency in early childhood in the United States: Risk factors and racial/ethnic disparities. Pediatrics. 2007;120(3):568–575. doi: 10.1542/peds.2007-0572. [DOI] [PubMed] [Google Scholar]
- DiFranza JR, Aligne CA, Weitzman M. Prenatal and postnatal environmental tobacco smoke exposure and children’s health. Pediatrics. 2004 Apr;113(Suppl 3):1007–1015. [PubMed] [Google Scholar]
- Drews CD, Coles CD, Floyd RL, Falek A. Prevalence of prenatal drinking assessed at an urban public hospital and a suburban private hospital. Journal of Maternal-Fetal and Neonatal Medicine. 2003;13(2):85–93. doi: 10.1080/jmf.13.2.85.93. [DOI] [PubMed] [Google Scholar]
- Drews-Botsch C, Schieve LA, Kable J, Coles C. Socioeconomic differences and the impact of being small for gestational age on neurodevelopment among preschool-aged children. Reviews on Environmental Health. 2011;26(3):221–229. doi: 10.1515/reveh.2011.030. [DOI] [PubMed] [Google Scholar]
- Duncan GJ, Brooks-Gunn J, Klebanov PK. Economic deprivation and early childhood development. Child Development. 1994;65(2):296–318. [PubMed] [Google Scholar]
- Edmonds CJ, Isaacs EB, Cole TJ, Rogers MH, Lanigan J, Singhal A, et al. The effect of intrauterine growth on verbal IQ scores in childhood: A study of monozygotic twins. Pediatrics. 2010;126(5):e1095–e1101. doi: 10.1542/peds.2008-3684. [DOI] [PubMed] [Google Scholar]
- Grantham-McGregor S, Ani C. A review of studies on the effect of iron deficiency on cognitive development in children. Journal of Nutrition. 2001;131(2S–2):649S–666S. doi: 10.1093/jn/131.2.649S. discussion 666S–668S. [DOI] [PubMed] [Google Scholar]
- Grantham-McGregor SM. Small for gestational age, term babies, in the first six years of life. European Journal of Clinical Nutrition. 1998;52(Suppl 1):S59–S64. [PubMed] [Google Scholar]
- Guo G, Harris KM. The mechanisms mediating the effects of poverty on children’s intellectual development. Demography. 2000;37(4):431–447. doi: 10.1353/dem.2000.0005. [DOI] [PubMed] [Google Scholar]
- Harden KP, Turkheimer E, Loehlin JC. Genotype by environment interaction in adolescents’ cognitive aptitude? Behavior Genetics. 2007;37(2):273–283. doi: 10.1007/s10519-006-9113-4. [DOI] [PMC free article] [PubMed] [Google Scholar]
- Harijan P, Boyle EM. Health outcomes in infancy and childhood of moderate and late preterm infants. Seminars in Fetal & Neonatal Medicine. 2012;17:159–162. doi: 10.1016/j.siny.2012.02.002. [DOI] [PubMed] [Google Scholar]
- Hillemeier MM, Farkas G, Morgan PL, Martin MA, Maczuga SA. Disparities in the prevalence of cognitive delay: How early do they appear? Paediatric and Perinatal Epidemiology. 2009;23(3):186–198. doi: 10.1111/j.1365-3016.2008.01006.x. [DOI] [PMC free article] [PubMed] [Google Scholar]
- Hurtado EK, Claussen AH, Scott KG. Early childhood anemia and mild or moderate mental retardation. The American Journal of Clinical Nutrition. 1999;69(1):115–119. doi: 10.1093/ajcn/69.1.115. [DOI] [PubMed] [Google Scholar]
- Jefferis BJ, Power C, Hertzman C. Birth weight, childhood socioeconomic environment, and cognitive development in the 1958 British birth cohort study. BMJ. 2002;325(7359):305. doi: 10.1136/bmj.325.7359.305. [DOI] [PMC free article] [PubMed] [Google Scholar]
- Keith TZ, Quirk KJ, Schartzer C, Elliott CD. Construct bias in the differential ability scales? Confirmatory and hierarchical factor structure across three ethnic groups. Journal of Psychoeducational Assessment. 1999;17(3):249–268. [Google Scholar]
- Kiernan KE, Huerta MC. Economic deprivation, maternal depression, parenting and children’s cognitive and emotional development in early childhood. British Journal of Sociology. 2008;59(4):783–806. doi: 10.1111/j.1468-4446.2008.00219.x. [DOI] [PubMed] [Google Scholar]
- Klebanov PK, Brooks-Gunn J, McCarton C, McCormick MC. The contribution of neighborhood and family income to developmental test scores over the first three years of life. Child Development. 1998;69(5):1420–1436. [PubMed] [Google Scholar]
- Krieger N, Williams DR, Moss NE. Measuring social class in US public health research: Concepts, methodologies, and guidelines. Annual Review of Public Health. 1997;18:341–378. doi: 10.1146/annurev.publhealth.18.1.341. [DOI] [PubMed] [Google Scholar]
- Lager A, Bremberg S, Vagero D. The association of early IQ and education with mortality: 65 year longitudinal study in Malmo, Sweden. BMJ. 2009;339:b5282. doi: 10.1136/bmj.b5282. [DOI] [PMC free article] [PubMed] [Google Scholar]
- Leitner Y, Fattal-Valevski A, Geva R, Eshel R, Toledano-Alhadef H, Rotstein M, et al. Neurodevelopmental outcome of children with intrauterine growth retardation: A longitudinal, 10-year prospective study. Journal of Child Neurology. 2007;22(5):580–587. doi: 10.1177/0883073807302605. http://dx.doi.org/10.1177/0883073807302605. [DOI] [PubMed] [Google Scholar]
- Linver MR, Brooks-Gunn J, Kohen DE. Family processes as pathways from income to young children’s development. Developmental Psychology. 2002;38(5):719–734. [PubMed] [Google Scholar]
- Lozoff B, Jimenez E, Hagen J, Mollen E, Wolf AW. Poorer behavioral and developmental outcome more than 10 years after treatment for iron deficiency in infancy. Pediatrics. 2000;105(4):E51. doi: 10.1542/peds.105.4.e51. [DOI] [PubMed] [Google Scholar]
- Lozoff B, Jimenez E, Smith JB. Double burden of iron deficiency in infancy and low socioeconomic status: A longitudinal analysis of cognitive test scores to age 19 years. Archives of Pediatrics and Adolescent Medicine. 2006;160(11):1108–1113. doi: 10.1001/archpedi.160.11.1108. [DOI] [PMC free article] [PubMed] [Google Scholar]
- Malacova E, Li J, Blair E, Mattes E, de Klerk N, Stanley F. Neighbourhood socioeconomic status and maternal factors at birth as moderators of the association between birth characteristics and school attainment: A population study of children attending government schools in Western Australia? Journal of Epidemiology & Community Health. 2009;63(10):842–849. doi: 10.1136/jech.2008.086033. [DOI] [PubMed] [Google Scholar]
- McCulloch A, Joshi HE. Neighbourhood and family influences on the cognitive ability of children in the British National Child Development Study. Social Science & Medicine. 2001;53(5):579–591. doi: 10.1016/s0277-9536(00)00362-2. [DOI] [PubMed] [Google Scholar]
- McMullen SC, Smith WJ. Georgia State University, Andrew Young School of Policy Studies, Census Issue 7. Fiscal Research Center; 2003. The geography of poverty in the Atlanta region. [Google Scholar]
- Morsing E, Asard M, Ley D, Stjernqvist K, Marsal K. Cognitive function after intrauterine growth restriction and very preterm birth. Pediatrics. 2011;127(4):e874–e882. doi: 10.1542/peds.2010-1821. [DOI] [PubMed] [Google Scholar]
- National Institute for Child Health and Human Development Early Childhood Research Network. Duration and developmental timing of poverty and children’s cognitive and social development from birth through third grade. Child Development. 2005;76(4):795–810. doi: 10.1111/j.1467-8624.2005.00878.x. [DOI] [PubMed] [Google Scholar]
- Osler M, Andersen AM, Batty GD, Holstein B. Relation between early life socioeconomic position and all cause mortality in two generations. A longitudinal study of Danish men born in 1953 and their parents. Journal of Epidemiology & Community Health. 2005;59(1):38–41. doi: 10.1136/jech.2004.020990. [DOI] [PMC free article] [PubMed] [Google Scholar]
- Poulton R, Caspi A, Milne BJ, Thomson WM, Taylor A, Sears MR, et al. Association between children’s experience of socioeconomic disadvantage and adult health: A life-course study. Lancet. 2002;360(9346):1640–1645. doi: 10.1016/S0140-6736(02)11602-3. [DOI] [PMC free article] [PubMed] [Google Scholar]
- Power C, Jefferis BJ, Manor O, Hertzman C. The influence of birth weight and socioeconomic position on cognitive development: Does the early home and learning environment modify their effects? Journal of Pediatrics. 2006;148(1):54–61. doi: 10.1016/j.jpeds.2005.07.028. [DOI] [PubMed] [Google Scholar]
- Sandoval J. Using the Das with Multicultural Populations – Issues of Test Bias. Journal of Psychoeducational Assessment. 1992;10(1):88–91. [Google Scholar]
- Santos DN, Assis AM, Bastos AC, Santos LM, Santos CA, Strina A, et al. Determinants of cognitive function in childhood: A cohort study in a middle income context. BMC Public Health. 2008;8:202. doi: 10.1186/1471-2458-8-202. [DOI] [PMC free article] [PubMed] [Google Scholar]
- Sommerfelt K, Andersson HW, Sonnander K, Ahlsten G, Ellertsen B, Markestad T, et al. Cognitive development of term small for gestational age children at five years of age. Archives of Disease in Childhood. 2000;83(1):25–30. doi: 10.1136/adc.83.1.25. [DOI] [PMC free article] [PubMed] [Google Scholar]
- Strauss RS. Adult functional outcome of those born small for gestational age: Twenty-six-year follow-up of the 1970 British Birth Cohort. Journal of the American Medical Association. 2000;283(5):625–632. doi: 10.1001/jama.283.5.625. [DOI] [PubMed] [Google Scholar]
- Subramanian SV, Chen JT, Rehkopf DH, Waterman PD, Krieger N. Racial disparities in context: A multilevel analysis of neighborhood variations in poverty and excess mortality among black populations in Massachusetts. American Journal of Public Health. 2005;95(2):260–265. doi: 10.2105/AJPH.2003.034132. [DOI] [PMC free article] [PubMed] [Google Scholar]
- Tong S, Baghurst P, Vimpani G, McMichael A. Socioeconomic position, maternal IQ, home environment, and cognitive development. Journal of Pediatrics. 2007;151(3):284–288. doi: 10.1016/j.jpeds.2007.03.020. [DOI] [PubMed] [Google Scholar]
- Turkheimer E, Haley A, Waldheimer N. Socioeconomic status modified heritability of IQ in young children. Psychological Science. 2003;14(6):623–628. doi: 10.1046/j.0956-7976.2003.psci_1475.x. [DOI] [PubMed] [Google Scholar]
- Walker DM, Marlow N. Neurocognitive outcome following fetal growth restriction. Archives of Disease in Childhoods. 2008;93(4):F322–F325. doi: 10.1136/adc.2007.120485. [DOI] [PubMed] [Google Scholar]
- Yeung WJ, Linver MR, Brooks-Gunn J. How money matters for young children’s development: Parental investment and family processes. Child Development. 2002;73(6):1861–1879. doi: 10.1111/1467-8624.t01-1-00511. [DOI] [PubMed] [Google Scholar]
- Yeung WJ, Pfeiffer KM. The black–white test score gap and early home environment. Social Science Research. 2009;38(2):412–437. doi: 10.1016/j.ssresearch.2008.11.004. [DOI] [PubMed] [Google Scholar]

