Abstract
Despite the potent ability of dendritic cells (DCs) to stimulate lymphocyte responses and host immunity, granulocyte-macrophage colony-stimulating factor (GM-CSF)-derived DCs (GM-DCs) used as antitumor vaccines have demonstrated relatively modest success in cancer immunotherapy. We found that injecting GM-DCs into melanoma tumors in mice, or culturing GM-DCs with melanoma-secreted cytokines or melanoma-conditioned medium, rapidly suppressed DC-intrinsic expression of the gene encoding inhibitor of differentiation 2 (ID2), a transcriptional regulator. Melanoma-associated cytokines repressed Id2 transcription in murine DCs through the activation of signal transducer and activator of transcription 3 (STAT3). Enforced expression of ID2 in GM-DCs (ID2-GM-DCs) suppressed their production of the pro-inflammatory cytokine TNF-α. Vaccination with ID2-GM-DCs slowed the progression of melanoma tumors and enhanced animal survival, which was associated with an increased abundance of tumor-infiltrating interferon-γ-positive CD4+ effector and CD8+ cytotoxic T cells and a decreased number of tumor-infiltrating regulatory CD4+ T cells. The efficacy of the ID2-GM-DC vaccine was improved by combinatorial treatment with a blocking antibody to programmed cell death protein 1 (PD-1), a current immunotherapy that overcomes suppressive immune checkpoint signaling. Collectively, our data reveal a previously unrecognized STAT3-mediated immunosuppressive mechanism in DCs and indicate that DC-intrinsic ID2 promotes tumor immunity by modulating tumor-associated CD4+ T cell responses. Thus inhibiting STAT3 or overexpressing ID2 selectively in DCs may improve the efficiency of DC vaccines in cancer therapy.
Introduction
Dendritic cells (DCs) are vital for mediating host immunity to microbial pathogens; however, DCs have shown surprisingly poor efficacy in cancer immunotherapy applications (1, 2), thus highlighting a need to better understand DC biology as well as tumor effects on DCs. Many cancer treatments involving DCs use cells generated in culture from peripheral blood (human) or bone marrow (mouse) in the presence of the cytokine granulocyte-macrophage colony-stimulating factor (GM-CSF) (termed herein GM-DCs). Although these populations have recognized heterogeneity, a recent report reveals the diversity of cells even within the CD11c+ MHC II+ fraction, which has been classified previously as DCs (3). Nonetheless, vaccination schemes utilizing GM-CSF co-administration demonstrate clinically relevant immunostimulatory properties of this cytokine involving activation and enhanced tumor antigen presentation by tumor-infiltrating DCs and macrophages, suggesting GM-CSF elicits important anti-cancer immune responses in vivo (4–7). In non-tumor bearing animals, GM-CSF overexpression or induction during infection promotes expansion of DCs with efficient antigen capture, antigen presentation, and immunostimulatory function (8–10). GM-CSF also enhances the antigen cross-presenting function of DCs generated in vitro (11), an effect that would be expected to promote anti-tumor CD8+ T cell responses in the cancer microenvironment. Moreover, the murine tissue-resident CD103+ DC subset, an important antigen cross-presenting population that mediates anti-tumor responses, is uniquely dependent upon GM-CSF and its signal transducer STAT5 in vivo (12–18). These results collectively indicate GM-CSF drives production of DC subsets as well as DC responses that stimulate immunity, suggesting unrealized potential for GM-CSF signaling mediators in cancer immunotherapy.
In addition to cytokines, key transcriptional regulators control the development and function of specific DC subsets (19, 20). Inhibitor of differentiation 2 (ID2) is important for the efficient generation of CD103+ DCs in response to GM-CSF in culture as well as the development of antigen cross-presenting lymphoid organ CD8α+ DCs and tissue-resident CD103+ DCs in mice (16, 21, 22). ID2 belongs to a family of helix-loop-helix (HLH)-containing proteins that associate with other HLH-containing proteins, such as E-box binding transcription factors (E proteins). Through these interactions, ID proteins dominantly interfere with the activity of their partner protein (23). Id2 expression increases in common DC progenitors (CDPs) upon stimulation via GM-CSF-activated STAT5, promoting the differentiation of CDPs to CD103+ DCs (16). ID2 represses the activity of the E protein E2-2 to enhance DC differentiation toward the CD103+ DC and CD8α+ DC subsets at the expense of the plasmacytoid DC subset (21, 24). Whether ID2 also has important functions in mature DCs is unclear.
Multiple signaling pathways are co-opted in cancer to restrain the activity of anti-tumor immune responses (25). The transcriptional regulator signal transducer and activator of transcription 3 (STAT3) is closely linked with immunosuppression in cancer (26–28). In mice, pan-hematopoietic deletion of Stat3, which enforces Stat3 ablation in myeloid cells, lymphocytes and DCs, stimulates tumor immune surveillance (26, 28). LysM Cre-mediated Stat3 deletion, which removes Stat3 from monocytes, macrophages and neutrophils, also enhances anti-tumor effects (29). These data highlight an intrinsic immunosuppressive function for STAT3 in hematopoietic and immune cells, yet the specific roles for STAT3 in many lineages remain unclear. Although DCs are known to assume tolerogenic function or have repressed activity in tumors (1, 2, 25, 30), strategies that direct DC-specific Stat3 ablation in cancer models are needed to understand whether and how STAT3 activity in DCs contributes to tumor immunosuppression.
Here, we show STAT3 activation in DCs by melanoma-associated cytokines leads to repression of the GM-CSF-STAT5 target gene Id2. We tested the effects of bypassing this inhibitory mechanism by enforcing constitutive expression of ID2 or deleting Stat3 in GM-DCs and investigating their function in a melanoma tumor vaccination model. Our data suggest targeted strategies to manipulate ID2 or STAT3 in DCs may enhance DC vaccines used alone or in combination immunotherapy.
Results
ID2 enhances DC-mediated anti-melanoma responses
Because DC activity is often suppressed in cancer (1, 2, 25, 30), we hypothesized that tumors modulate DC function by affecting expression of key transcriptional regulators. To investigate this, we first analyzed GM-DCs delivered via intratumoral (i.t.) injection into established, immunogenic murine B16 melanoma tumors. We utilized CD11c+ cells purified from GM-CSF– differentiated murine bone marrow cultures (7 days) as our source of GM-DCs. We found striking inhibition of Id2 expression in GM-DCs derived from the bone marrow of Id2 reporter mice, containing green fluorescent protein (GFP) under control of the endogenous Id2 promoter (Id2+/GFP GM-DCs), upon exposure to melanoma tumors in vivo. This was evidenced by a decreased GFP signal in GM-DCs 24 hours following i.t. delivery, compared to GM-DCs analyzed prior to tumor delivery, which showed a strong and nearly uniform GFP signal indicative of Id2 expression (Fig. 1A). We next determined whether tumor-infiltrating CD103+ DCs showed similar repression of Id2, relative to their skin-resident counterparts. To accomplish this, we compared Id2 expression in skin CD11c+ CD103+ CD24+ DCs (CD103+ DCs) localized outside the tumor margin of melanoma-bearing Id2+/GFP mice, versus Id2 expression in melanoma-infiltrating CD103+ DCs. These assays showed significantly less Id2 expression in the tumor-associated CD103+ DC population, relative to that in skin-resident CD103+ DCs (Fig. 1B). These data indicate that the melanoma tumor environment inhibits Id2 expression in DCs.
Figure 1. ID2 expression enhances the anti-tumor efficacy of GM-DCs.

(A) Purified GM-DCs derived from bone marrow samples from Id2+/GFP mice (CD45.2+) were injected i.t. into established B16 melanoma tumors in congenic CD45.1+ tumor-bearing mice. GFP expression in CD45.2+ GM-DCs was analyzed before (0h) and 24 hours after i.t. delivery by flow cytometry. GM-DCs from wild type (Id2+/+) mice served as a control. (B) Id2+/GFP mice were injected s.c. with 5×105 B16 melanoma cells. After 7 days, mononuclear cells were isolated from tumors or the adjacent skin region (outside the tumor margin). Flow cytometry was used to detect GFP+ cells within the CD11c+ CD103+ CD24+ DC population. CD11c+ CD103+ CD24+ DCs from wild type (Id2+/+) mice were analyzed as a control. Data in (A and B) are representative flow plots and mean median fluorescence intensity (MFI) ± SEM from 3 independent assays. ****p< 0.0001, by a Student’s t-test. (C and D) Purified ID2-GM-DCs and RV-GM-DCs were stimulated with 0.1 μg/ml LPS for 6 hours. After thorough washing with sterile PBS 3 times, ID2-GM-DCs and RV-GM-DCs were delivered i.t. into B16 melanoma tumors in C57BL/6 mice (7 days following tumor establishment), as indicated. Tumor size assessed every 2–3 days (C) and survival of tumor-bearing animals (D) was analyzed. Mice were euthanized upon tumors reaching 20 mm in any direction or at the completion of the experiment. Data represent 4 independent experiments, n=5–6 mice per vaccination condition per experiment. **p< 0.01, by ANOVA followed by Bonferroni’s post test; indicated p value (D) determined by Kaplan Meier Log-rank test.
ID2 is critical for development of tissue-resident CD103+ DCs and lymphoid organ CD8α+ DCs, yet its role in DC-mediated tumor immunity is unknown. To assess this, we enforced constitutive ID2 expression in bone marrow cells cultured in GM-CSF and then purified DCs for use in melanoma vaccination studies. We used a retroviral vector that also encoded GFP (RV-GFP containing Id2 cDNA), which enabled fluorescence-activated cell sorting (FACS)-mediated isolation of constitutive ID2-expressing cells, as well as controls infected with empty retroviral vector (RV-GFP). Constitutive ID2 expression did not alter the relative abundance of total CD11c+ cells or CD11c+ MHC II+ cells, which were uniformly CD11b+, within GM-CSF cultures in the absence or presence of lipopolysaccharide (LPS)-induced maturation (fig. S1A). In addition, ID2 did not affect cell survival upon cytokine starvation, as judged by 7-AAD and Annexin V staining (fig. S1B). These data suggest that constitutive ID2 expression has little if any effect on DC development in GM-CSF bone marrow cultures or on their viability after growth factor withdrawal.
To perform tumor vaccination studies, we purified GFP+ CD11c+ cells from the GM-CSF-differentiated bone marrow cultures after 7 days using FACS. This permitted enrichment of CD11c+ DCs stably expressing ID2 (ID2-GM-DCs) as well as appropriate empty vector-containing controls (RV-GM-DCs). Hereafter, we use the terms ID2-GM-DC and RV-GM-DC to refer to purified GFP+ CD11c+ cells (for vaccination studies) or GFP+ CD11c+ gated populations (for analysis) from the respective (ID2 or control) GM-CSF-differentiated bone marrow cultures. We then stimulated purified ID2-GM-DCs and RV-GM-DCs with LPS for 6 hours to induce maturation, washed the cells thoroughly to remove LPS and delivered DCs i.t. as vaccines 7 days after establishment of melanoma growths. This approach allows DCs to sample endogenous tumor antigens at an early stage of melanoma development and enable evaluation of their effects on tumor progression.
By monitoring tumor size over time after DC vaccination, we found that control RV-GM-DCs only modestly suppressed melanoma growth in vivo, as judged by comparison of tumor sizes between RV-GM-DC-vaccinated mice and mice receiving PBS i.t. (Fig. 1C). By contrast, ID2-GM-DCs significantly inhibited melanoma growth relative to the RV-GM-DC vaccination or PBS treatment conditions (Fig. 1C). Moreover, ID2-GM-DC vaccination significantly prolonged the survival of melanoma-bearing animals (Fig. 1D). Viable RV-GM-DCs and ID2-GM-DCs were found in tumors and tumor-draining lymph nodes (LN) at comparable amounts (fig. S1C), indicating similar survival and LN migratory properties. The improved efficacy of the ID2-GM-DC vaccine was also observed upon i.t. DC delivery in MC38 colon carcinoma-bearing mice (fig. S1, D and E). These results suggest ID2 may enhance GM-DC-mediated immunostimulatory activity, resulting in suppressed tumor growth.
Tumor-derived cytokines inhibit Id2 expression via STAT3 signaling
Prior work from our lab and others has shown that Id2 is a cytokine-responsive gene, induced by GM-CSF–STAT5 or TGFβ signaling (16, 21). The Id2 proximal promoter includes a STATx element, which mediates GM-CSF–STAT5-responsive transcriptional activation (16). Melanoma cells secrete numerous STAT3-activating cytokines that modulate immune cell function (31, 32), and previous studies show STAT3 and STAT5 can have opposing activity on specific gene promoters (33). Thus, we hypothesized that tumor-associated cytokines induce STAT3 activity in DCs, and STAT3 directly inhibits DC-intrinsic Id2 transcription. To test this, we first used Id2+/GFP GM-DCs to monitor cytokine-responsive Id2 expression. Upon stimulation of Id2+/GFP GM-DCs in culture with interleukin-6 (IL-6), interleukin-10 (IL-10) or vascular endothelial growth factor (VEGF), cytokines associated with B16 melanoma and a pro-tumor microenvironment (34), we found a striking decrease in Id2 expression (Fig. 2A). We confirmed that IL-6, IL-10 and VEGF are potent STAT3-activating cytokines in GM-CSF-differentiated bone marrow cells, as revealed by STAT3 tyrosine phosphorylation and induction of the STAT3 target gene Socs3 (Fig. 2B, fig. S2A). Moreover, we found that GM-DCs displayed the VEGF receptor VEGFR2 on the cell surface, yet show little if any evidence of VEGFR1 or VEGFR3 at the cell surface (fig. S2B), suggesting that VEGFR2 may be the primary mediator of the VEGF signal in GM-DCs.
Figure 2. STAT3-dependent regulation of Id2 by tumor-associated cytokines.

(A) Purified GM-DCs derived from Id2+/GFP or control Id2+/+ bone marrow samples were untreated (NT) or treated ex vivo with IL-6, IL-10, VEGF, or all 3 for 24 hours. GFP expression was analyzed by flow cytometry. A representative flow plot and mean MFI ± SEM from 3 independent assays are shown. **p< 0.01, by Student’s t-test. (B) Immunoblotting for total and Tyr-phosphorylated STAT3 (p-STAT3) in whole cell lysates derived from GM-CSF-differentiated bone marrow cells (7 days) treated with IL-6, IL-10 or VEGF (10 ng/ml) for up to 6 hours. Blots are representative of 3 independent assays. (C) Id2 expression analyzed by qPCR in GM-CSF-differentiated bone marrow cells (7 days) from CD11c Cre− Stat3f/f (left panel) or CD11c Cre+ Stat3f/f (right panel) mice, treated ex vivo for 6 hours with IL-6, IL-10, VEGF (10 ng/ml), or B16-conditioned medium (B16-CM) in the absence (−) or presence of blocking antibodies to IL-6 (αIL-6), IL-10 (αIL-10), VEGF (αVEGF), all 3 (All), or control immunoglobulin G (IgG) (10 μg/ml). NT, untreated control. Data are mean ± SEM from 4 independent assays. **p< 0.01, ***p<0.001, compared to controls (NT, −), by a Student’s t-test. (D) CD11c Cre+ Stat3f/f Id2+/GFP mice and CD11c Cre− Stat3f/f Id2+/GFP littermate controls were injected s.c. with 5×105 B16 melanoma cells. GFP expression was measured in tumor-infiltrating or skin-resident CD103+ DCs by flow cytometry 14 days after tumor establishment. Representative flow plot and mean MFI ± SEM from 3 independent assays are shown. (E) ChIP assays with STAT3 antibody or IgG control and the Id2 promoter in D2SC/1 cells either untreated (NT) or treated with the indicated cytokine for 1 hour. Data are mean ± SEM from 4 independent assays. (F) Id2 promoter activity was measured by luciferase assay in D2SC/1 cells transfected with the pGL3/Id2 reporter construct in the presence of wild-type STAT3 (WT) or STAT3-TAD plasmids and stimulated with IL-6, IL-10, VEGF, or all 3 (10 ng/ml for 2 hours). Data are mean fold change of promoter activity upon cytokine treatment relative to untreated controls from 4 independent assays. *p<0.05, **p<0.01, ***p<0.001, ****p<0.0001, by a Student’s t-test.
To examine the role for STAT3 in Id2 regulation directly, we utilized Stat3-sufficient and Stat3-deficient bone marrow samples from CD11c Cre− Stat3f/f and CD11c Cre+ Stat3f/f mice respectively. Our previous studies show STAT3 is dispensable for DC production in response to GM-CSF ex vivo and in vivo (16, 35). We found that IL-6, IL-10 and VEGF suppressed the amount of Id2 mRNA in Stat3-sufficient cells, whereas Id2 expression was unaffected by these cytokines in Stat3-deficient cells (Fig. 2C). These data suggest STAT3 is required to mediate Id2 suppression in GM-DCs. Furthermore, medium collected from confluent B16 melanoma cell cultures (B16-CM) also inhibited Id2 mRNA expression in a STAT3-dependent manner (Fig. 2C).
We next evaluated the activity of specific cytokines in B16-CM using antibody-mediated blockade. Individual inhibition of IL-6, IL-10 or VEGF activity in B16-CM partially abrogated the reduction in Id2 expression observed in Stat3-sufficient cells upon B16-CM stimulation alone, whereas inhibition of all 3 cytokines together fully blocked Id2 suppression by B16-CM (Fig. 2C). Treatment of Stat3-sufficient cells with B16-CM in the presence of an immunoglobulin G (IgG) control antibody decreased Id2 mRNA similar to B16-CM exposure alone (Fig. 2C), indicating specificity of the cytokine antibodies. By contrast, IL-6, IL-10 or VEGF blocking antibodies or IgG control antibody had little effect on Id2 expression in Stat3-deficient cells, which maintained Id2 mRNA upon B16-CM treatment (Fig. 2C). Together, our results suggest that melanoma-secreted IL-6, IL-10 and VEGF repress Id2 transcription in GM-DCs through the activation of STAT3.
To investigate whether STAT3 regulates Id2 in vivo, we examined Id2 expression in skin-resident and B16 melanoma-infiltrating CD103+ DCs. For these assays, we used tumor-bearing CD11c Cre+ Stat3f/f Id2+/GFP mice, which have DC-restricted Stat3-deficiency and carry the Id2-GFP reporter gene. CD11c Cre− Stat3f/f Id2+/GFP (Stat3-sufficient Id2-GFP reporter) animals served as controls. We showed previously that STAT3 is dispensable for the generation and maintenance of tissue-resident CD103+ DCs (16). Consistent with this finding, we detected similar amounts of Id2 expression in skin-resident CD103+ DCs from DC-restricted Stat3-deficient mice and Stat3-sufficient controls, as judged by comparable GFP signals (Fig. 2D). By contrast, we saw notably reduced Id2 expression (~80% reduction) in Stat3-sufficient CD103+ DCs localized within melanoma tumors, relative to Id2 expression in Stat3-sufficient skin-resident CD103+ DCs, whereas tumor-associated Stat3-deficient CD103+ DCs showed more modest Id2 suppression (~45% reduction compared to their skin-resident CD103+ DC counterparts) (Fig. 2D). These results indicate STAT3 has an important role in mediating Id2 repression in tumor-infiltrating CD103+ DCs, while STAT3 is dispensable for maintaining Id2 expression in the skin-resident CD103+ subset in vivo.
Our previous observations indicate that the conventional DC cell line D2SC/1 mimics cytokine-responsive gene expression found in primary DCs and provides sufficient material for transcriptional assays (16, 35). We confirmed that IL-6, IL-10 and VEGF stimulated STAT3 activity and repressed Id2 mRNA expression in D2SC/1 cells (fig. S3, A and B). We therefore utilized D2SC/1 cells to investigate whether STAT3 directly regulates Id2 transcription. Using chromatin immunoprecipitation (ChIP) assays, we found that STAT3 accumulated at the proximal Id2 promoter in D2SC/1 cells upon stimulation with IL-6, IL-10 or VEGF (Fig. 2E). Moreover, luciferase reporter assays showed inhibitory functions for IL-6, IL-10 and VEGF on Id2 promoter activity, implying these cytokines induce the transcriptional repression of Id2 (Fig. 2F). The suppressive effects of IL-6, IL-10 and VEGF on the Id2 promoter required transcriptionally active STAT3, as judged by abrogated Id2 reporter inhibition in the presence of a STAT3 mutant lacking the C-terminal transactivation domain (TAD) (Fig. 2F). Thus, our results indicate STAT3 associates directly with the Id2 promoter upon stimulation with IL-6, IL-10 or VEGF to transcriptionally repress Id2. Together, our data suggest a previously unrecognized STAT3 immunosuppressive pathway activated by tumor-associated cytokines to inhibit Id2 expression and modulate DC function.
Deletion of Stat3 in DCs improves anti-tumor immunity
Although STAT3 is known to play an immunoregulatory function (26, 27), the precise role for STAT3 in tumor-infiltrating DCs is currently unclear. To address this, we administered B16 melanoma cells subcutaneously (s.c.) to DC-restricted Stat3-deficient mice (CD11c Cre+ Stat3f/f mice) and to Stat3-sufficient controls. We observed significantly reduced melanoma growth in DC-restricted Stat3-deficient mice compared to that in Stat3-sufficient animals, as judged by differences in tumor size (Fig. 3A). Furthermore, tumor-bearing mice lacking Stat3 in DCs demonstrated modest yet significantly enhanced survival relative to controls (Fig. 3B). These data suggest that STAT3 has an intrinsic immunosuppressive function in DCs, which enables efficient tumor growth.
Figure 3. STAT3-deficiency in DCs enhances anti-tumor function.

(A to C) CD11c Cre+ Stat3f/f mice and CD11c Cre− Stat3f/f littermate controls were injected s.c. with 5×105 B16 melanoma cells. Tumor growth (A) and mouse survival (B) were analyzed as described in Fig. 1, C and D, respectively. TILs were analyzed for intracellular cytokine amounts by flow cytometry 14 days after tumor establishment; data are presented as number of cells in each subset per 1 g of tumor (C). (D to F) C57BL/6 mice were injected s.c. with 5×105 B16 melanoma cells. One week later, purified GM-DCs derived from CD11c Cre+ Stat3f/f (Stat3Δ/Δ), CD11c Cre− Stat3f/f (Stat3+/+) or CD11c Cre+ Stat3f/f Id2GFP/GFP (Stat3Δ/Δ Id2GFP/GFP) bone marrow samples were stimulated with LPS for 4–6 hours, washed extensively and injected into B16 melanoma tumors in mice. As in (A–C), tumor growth (D), mouse survival (E), and TIL profiles [at 13 days (6 days after DC vaccine)] (F) were analyzed. (A to F) *p<0.05, **p< 0.01, determined by ANOVA followed by Bonferroni’s post test (A and D); p values determined by Kaplan Meier Log-rank test (B and E) or Student’s t-tests (C and F). Results represent at least 3 independent experiments. n=5–6 mice per vaccination condition per experiment.
To evaluate the impact of DC-intrinsic STAT3 function on tumor immune responses, we measured tumor-infiltrating lymphocyte (TIL) populations in melanoma-bearing CD11c Cre− Stat3f/f and CD11c Cre+ Stat3f/f mice. Animals with DC-restricted Stat3-deficiency had a greater number of tumor-infiltrating CD4+ interferon (IFN)-γ+ and CD8+ IFN-γ+ T lymphocytes, and a reduced number of CD4+ forkhead box P3 (FOXP3)+ T regulatory cells (FOXP3+ Tregs), relative to Stat3-sufficient controls (Fig. 3C), suggesting STAT3 enhances the immunosuppressive function of DCs. To further examine this concept, we evaluated the activity of Stat3-deficient and Stat3-sufficient GM-DCs in our B16 melanoma vaccination model. Similar to our initial experiments (Fig. 1), we used CD11c+ cells purified from GM-CSF-differentiated bone marrow cultures as the source of GM-DCs; importantly, we did not detect differences in DC development or LPS-stimulated maturation between Stat3-deficient and Stat3-sufficient GM-DCs (fig. S4), consistent with our previous results (16, 35). Upon i.t. vaccination, Stat3-deficient GM-DCs were significantly more effective in restraining melanoma growth and enhancing survival of the mice than were Stat3-sufficient GM-DCs (Fig. 3, D and E). Moreover, compared to vaccination with Stat3-sufficient GM-DCs, vaccination with Stat3-deficient GM-DCs induced greater amounts of tumor-infiltrating IFN-γ+ T lymphocyte populations and suppressed tumor-infiltrating FOXP3+ Tregs (Fig. 3F). Concomitant Id2 deletion (using the Id2GFP/GFP mice), however, abrogated the efficacy of the Stat3-deficient GM-DC vaccine, and rendered TIL profiles similar to that in Stat3-sufficient GM-DC-vaccinated mice (Fig. 3, D to F). Importantly, TIL populations were compared in tumors of similar size, 6 days after DC vaccination, to prevent artifacts from tumor size discrepancies. Together, these results indicate that STAT3 has an intrinsic role in mediating the immunoregulatory activity of GM-DCs, consistent with previous reports (29, 36, 37). Furthermore, the data imply that ID2 is critical for the anti-tumor efficacy of the Stat3-deficient GM-DC vaccine. Our results collectively suggest STAT3-mediated Id2 inhibition in response to tumor-associated cytokines is a key step in generating DC immunoregulatory activity and an immunosuppressive tumor environment.
ID2 restrains pro-inflammatory cytokine production and nuclear factor-κB (NF-κB) signaling in GM-DCs
To investigate mechanisms by which ID2 controls DC function, we evaluated important immune mediators produced by ID2-GM-DCs and control RV-GM-DCs before or after LPS-induced maturation. Constitutive ID2 expression did not affect the cell surface abundance of Toll-like receptor 4 (TLR4) or other co-stimulatory or inhibitory molecules CD80, CD86, CD40, CD275, CD252, CD54, PD-L1 and PD-L2 detected on LPS-activated ID2-GM-DCs and RV-GM-DCs and on unstimulated populations (fig. S5A). Whereas the CD11b+ MHC-IIhi fraction of ID2-GM-DCs and RV-GM-DCs displayed a modest increase in cell surface CD24 and CD135 abundance compared to that on the CD11b+ MHC-IIlo fraction, consistent with a previous report (3), this effect was similar in the absence or presence of constitutive ID2 expression (fig. S5B). By contrast, we found an increase in the proportion of CD103+ CD24+ cells within the ID2-GM-DC population compared to that within the RV-GM-DC population (fig. S5, C and D). These data collectively suggest that ID2 has little to no role in mediating global DC maturation status in the absence or presence of LPS stimulation, yet enhances appearance of certain DC markers such as CD103, which may reflect a modest impact on DC differentiation in GM-CSF culture conditions.
We further analyzed DC functional responses by assessing cytokine production from purified RV-GM-DCs and ID2-GM-DCs. Although both populations responded to LPS stimulation by increased cytokine expression, ID2-GM-DCs demonstrated significantly reduced amounts of Il6 and Tnfa mRNAs, as well as decreased intracellular IL-6 and tumor necrosis factor-α (TNF-α) production, relative to LPS-stimulated RV-GM-DC controls (Fig. 4, A and B). Reduced Il6 and Tnfa mRNA expression was also detected upon LPS treatment of ID2-overexpressing D2SC/1 cells, compared with vector controls (fig. S6A). The expression of other pro-inflammatory mediators or the immunoregulatory cytokine IL-10 was unaffected by ID2 (Fig. 4A). Furthermore, upon vaccination with ID2-GM-DCs, we also detected a transient reduction in Il6 mRNA amounts in total melanoma tumor extracts relative to RV-GM-DC vaccinated controls (fig. S6B). Expression of Vegfa was also reduced upon vaccination with ID2-GM-DCs, whereas Il10 and Tnfa in total tumor extracts were unaffected (fig. S6B). Moreover, ID2-GM-DC vaccination was associated with a 50% reduction in B16 melanoma cell proliferation compared to RV-GM-DC controls (fig. S6C). These data collectively suggest that ID2 interferes with signaling pathways that promote TNF-α and IL-6 production within GM-DCs, and thus dampens cytokine secretion and tumor proliferation after GM-DC vaccination.
Figure 4. Constitutive ID2 expression suppresses GM-DC cytokine production and NF-κB activity.

(A) Expression of cytokine-encoding mRNAs in purified ID2-GM-DCs or RV-GM-DCs stimulated with LPS [0.1 μg/ml for up to 6 hours (h)], analyzed by qPCR. Data are means ± SEM from 5 independent assays. *p<0.05, **p<0.01, by Student’s t-tests. (B) Cytokine production in LPS-treated (6 hours) or untreated ID2-GM-DCs and RV-GM-DCs, evaluated by intracellular staining and flow cytometry. Representative flow plots (left) and mean MFI ± SEM from 3 independent assays (right) are shown. *p<0.05, **p< 0.01, ***p<0.001, by Student’s t-tests. (C) NF-κB activity in nuclear extracts of purified ID2-GM-DCs and RV-GM-DCs untreated or stimulated with LPS (0.1 μg/ml for the indicated time) assessed by EMSA. Data are presented as densitometry values relative to controls (densitometry of NF-Y EMSA) from 3 independent experiments, mean and ± SEM indicated. (D) Autoradiography of kinase assay (KA) detecting phosphorylated GST-IκBα(1–54) in solution with IKK isolated by NEMO pulldown from untreated or LPS-stimulated RV-GM-DCs or ID2-GM-DCs. IKKβ immunoblot (IKK IB) was performed as loading control. Blots are representative of 2 independent experiments. (E) Immunoprecipitation (IP) with Flag or HA antibodies in whole cell lysates from 293T cells transfected with plasmids encoding Flag-tagged ID2, and HA-tagged IKKα, IKKβ, NEMO, IκBα or a control vector (−), followed by Western blotting as indicated. Blots represent 3 independent assays.
The NF-κB and mitogen-activated protein kinase (MAPK) cascades are crucial for TLR4-responsive induction of IL-6 and TNF-α. We found that overexpression of ID2 attenuated LPS-stimulated activation of NF-κB, as judged by an approximate 50% reduction in NF-κB DNA binding activity in LPS-treated ID2-GM-DCs versus RV-GM-DCs (Fig. 4C). In addition, the kinase function of inhibitor of κB kinase (IKK), a critical NF-κB activator, was suppressed in ID2-GM-DCs upon LPS stimulation, compared to LPS-stimulated controls (Fig. 4D). IKK comprises IKKα, IKKβ and NEMO (IKKγ) subunits; IKKα and IKKβ contain HLH domains that are necessary for kinase activity (38). ID2 interacts with HLH domains to regulate partner protein function (23), suggesting that IKKα, IKKβ or both may serve as targets of ID2 inhibition. Indeed, we found that ID2 and IKKα associated in co-immunoprecipitation assays (Fig. 4E). ID2 also co-precipitated with the IKK regulatory subunit NEMO (IKKγ); however, ID2 did not appear to interact strongly with IKKβ or the IKK target inhibitor of NF-κB α subunit (IκBα) (Fig. 4E). Furthermore, ID2 did not stimulate TLR4-responsive MAPK signaling in GM-CSF-differentiated bone marrow cultures (fig. S7), indicating a unique effect on the NF-κB cascade. Together, our data suggest that ID2 dampens TLR4-stimulated NF-κB signaling by interacting with IKKα and NEMO (IKKγ), thereby reducing the kinase function of IKK and inhibiting IL-6 and TNF-α production from GM-DCs upon LPS stimulation.
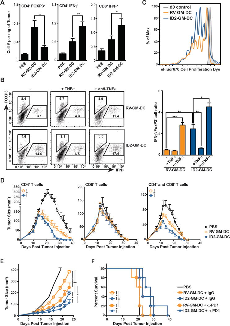
TNF-α production by GM-DCs regulates Treg:IFN-γ+ CD4+ T cell ratios
Immunosuppression in cancer is frequently marked by considerable amounts of tumor-infiltrating Treg cells as well as profound effects on other lymphoid and myeloid populations (25). We found DC-restricted Stat3 deletion correlated with a fewer number of FOXP3+ Tregs and an increased number of IFN-γ+ T cells in the melanoma TIL population (Fig. 3, C and F); in our GM-DC vaccination model, this effect was reversed by concomitant Id2 removal (Fig. 3F). These data suggest STAT3-mediated repression of Id2 in DCs influences the composition of TIL populations. Thus, we investigated whether ID2-GM-DCs differentially regulated TIL populations relative to RV-GM-DCs, using vaccination in melanoma-bearing mice. We found that total TIL numbers were enhanced 6 days after i.t. delivery of RV-GM-DCs or ID2-GM-DCs relative to PBS controls (fig. S8). However, ID2-GM-DC vaccination stimulated greater amounts of tumor-infiltrating CD4+ IFN-γ+ and CD8+ IFN-γ+ T cells, and lower FOXP3+ Tregs than did RV-GM-DC delivery (Fig. 5A).
Figure 5. Effect of constitutive ID2 expression in GM-DCs on CD4+ T cell responses.

(A) B16 melanoma-bearing C57BL/6 mice were vaccinated with purified RV-GM-DCs, ID2-GM-DCs or PBS, as described in Fig. 1. Six days after DC vaccine, TIL profiles were analyzed by flow cytometry. Data are means ± SEM from 3 independent experiments, n=5 mice per vaccination condition per experiment. (B) Representative flow cytometry (left) for intracellular amounts of IFN-γ and FOXP3 in CD4+ T cells isolated from OT-II mice, following coculture of naïve CD4+ T cells with purified, LPS-stimulated RV-GM-DCs or ID2-GM-DCs and OVA peptide (323–339; 10 μg/ml) for 4 days in the presence of recombinant TNF-α (10 ng/ml), TNF-α antibody (10 μg/ml), or IgG control (−) as indicated. Relative ratio of IFN-γ+ versus FOXP3+ T cells (right) determined from mean MFI ± SEM of 3 independent experiments. (C) Flow cytometry analysis of the proliferation of naïve CD4+ T cells labeled with APC cell proliferation dye and cocultured with purified, LPS-stimulated RV-GM-DCs or ID2-GM-DCs. Results represent 3 independent assays. (D) Tumor growth (monitored as described in Fig. 1) in Tcrb−/−/Tcrd−/− mice bearing B16 melanoma tumors (s.c.) and vaccinated with the indicated DC vaccine (2×106 cells i.t. per mouse) and naïve CD4+, CD8+ or CD4+ and CD8+ T cells (106 cells i.v. per mouse). (E and F) Tumor growth in (E) and survival of (F) C57BL/6 mice bearing B16 melanoma tumors and vaccinated with the indicated DC vaccine (2×106 cells i.t. per mouse) and either IgG or PD-1 antibody (IgG or α-PD1; 250 μg i.p. every other day × 3), as indicated. Data in (D to F) are means ± SEM from 3 independent assays, n=5 mice per vaccination condition per experiment. *p<0.05, **p< 0.01, ***p<0.001, by a Students’ t-test (A, B and D) or by ANOVA followed by Bonferroni’s post test (E) or Kaplan Meier Log-rank test (F).
To examine the basis for the disparate TIL responses upon ID2-GM-DC and RV-GM-DC vaccination, we evaluated whether ID2-GM-DCs and RV-GM-DCs differentially polarize naïve CD4+ T cells into FOXP3+ Treg versus IFN-γ+ subsets. This question was further prompted by our discovery that constitutive ID2 expression affected DC cytokine production (Fig. 4, A and B; fig. S6A). To assess CD4+ T cell polarization, we used co-culture assays with naïve OT-II CD4+ T cells, which express an ovalbumin (OVA)-specific T cell receptor (TCR) transgene (39), and OVA-peptide pulsed, LPS-activated ID2-GM-DCs or RV-GM-DCs. We found that ID2-GM-DCs stimulated more efficient generation of IFN-γ+ cells (indicating T helper 1 (TH1) differentiation) in the DC:OT II T cell co-cultures than did RV-GM-DCs (Fig. 5B, FACS plots, left panels). By contrast, RV-GM-DCs showed an enhanced propensity to induce FOXP3+ Treg generation compared to ID2-GM-DCs (Fig. 5B, FACS plots, left panels).
TNF-α promotes Treg proliferation and survival, and contributes to immunosuppression in certain conditions (40–42). Because ID2 inhibited TNF-α production from GM-DCs, we examined whether TNF-α mediated naïve CD4+ T cell polarization responses induced by ID2-GM-DCs or RV-GM-DCs. Addition of exogenous TNF-α to the DC:OT II T cell co-cultures promoted FOXP3+ Treg generation in the presence of either ID2-GM-DCs or RV-GM-DCs (Fig. 5B, FACS plots, middle panels). By contrast, antibody-mediated TNF-α blockade enhanced the generation of IFN-γ+ cells in co-cultures with ID2-GM-DCs as well as RV-GM-DCs (Fig. 5B, FACS plots, right panels). Analysis of IFN-γ+:FOXP3+ T cell ratios supported the idea that ID2-GM-DCs have enhanced propensity to stimulate the generation of IFN-γ+ cells, and implied a key role for DC-produced TNF-α in promoting immunosuppressive FOXP3+ Treg generation (Fig. 5B, bar graph). In addition, ID2-GM-DCs also stimulated overall CD4+ T cell proliferation to a greater extent than did RV-GM-DCs (Fig. 5C). Collectively, the data indicate that TNF-α secretion from RV-GM-DCs and ID2-GM-DCs is important for regulating DC-mediated naïve CD4+ T cell polarization, with DC-generated TNF-α promoting FOXP3+ Tregs and suppressing IFN-γ+ TH1 generation. Together, our results suggest that ID2-GM-DCs promote an immunostimulatory IFN-γ+ TH1 response and, due to their reduced TNF-α production, inhibit FOXP3+ Treg accumulation within melanoma tumors.
We next assessed the roles of CD8+ T cells and CD4+ T cells in our GM-DC vaccination strategy in the B16 melanoma context. CD8+ T cells have direct cytotoxic activity in tumors, while CD4+ T cells contribute to CD8+ T cell activation, stimulation of innate immune cells and induction of B cell responses (43). To examine effects of these T cell subsets, we transferred naïve OT-I CD8+ T cells, OT-II CD4+ T cells (OVA-specific), or both populations, along with RV-GM-DCs or ID2-GM-DCs in TCR-deficient (Tcrb−/−Tcrd−/−) mice bearing ovalbumin-expressing B16 melanoma tumors. The transfer of OT-I CD8+ T cells efficiently reduced tumor burden, as expected, whereas ID2-GM-DC or RV-GM-DC co-transfer had little additional effect (Fig. 5D, middle panel). By contrast, we found enhanced tumor regression upon ID2-GM-DC co-transfer with OT-II CD4+ T cells, compared to RV-GM-DC and CD4+ T co-transfer or CD4+ T cell transfer with PBS (Fig. 5D, left panel). Moreover, co-transfer of ID2-GM-DCs with CD4+ T and CD8+ T cells simultaneously rendered increased tumor regression relative to co-transfer of RV-GM-DCs or PBS with CD4+ T and CD8+ T cells, or compared to co-transfer of ID2-GM-DCs and CD4+ T cells (Fig. 5D, right panel). These results suggest the protective function of ID2-GM-DC vaccination in melanoma is mediated primarily by CD4+ T lymphocytes, which may further enhance activity of tumor-infiltrating CD8+ T cells as well as innate immune subsets (43).
ID2-GM-DC vaccine responses are improved by concurrent treatment with a PD-1 blocking antibody
Polarization toward specific CD4+ T cell subsets (IFN-γ+ TH1, Treg) is an early event in naïve CD4+ T cell activation. Thus, we reasoned that immunotherapy acting at a distinct stage of the immune response may additively or synergistically improve the outcome of GM-DC vaccines in melanoma. To test this, we co-administered a programmed cell death protein 1 (PD-1) blocking antibody with our DC vaccine. PD-1 is an inhibitory molecule on the surface of activated CD8+ and CD4+ T cells, which can signal memory or T cell exhaustion phenotypes (44). Thus, interference with PD-1 by a blocking antibody would be expected to act at a distal or late stage of the T cell activation cycle versus CD4+ T cell polarization. Strikingly, we found that combination therapy with ID2-GM-DCs and PD-1 antibody suppressed melanoma growth more effectively than did either ID2-GM-DC vaccination with control IgG or RV-GM-DC and PD-1 antibody treatment, as judged by differences in tumor size among groups (Fig. 5E). Treatment with PD-1 antibody in combination with RV-GM-DC vaccination also inhibited tumor growth significantly, relative to RV-GM-DC vaccination with control IgG (Fig. 5E). These effects were accompanied by prolonged survival of melanoma-bearing animals treated with ID2-GM-DCs or RV-GM-DCs and PD-1 antibody (Fig. 5F). Together, these data suggest that GM-DC vaccines may be useful in combination with other immunotherapies, such as checkpoint blockade, to enhance anti-tumor immunity. Collectively, our results suggest that constitutive ID2 expression in DCs overcomes tumor-associated immunosuppressive cytokine cues mediated by STAT3 to improve the efficacy of DC-based vaccines in melanoma (Fig. 6).
Figure 6. Working model for the roles of STAT3 and ID2 in DC-mediated antitumor immunity.

Tumor-secreted cytokines stimulate STAT3 activity, which inhibits DC-intrinsic expression of ID2 and dampens DC-mediate immunostimulatory function (left). Constitutive ID2 expression or ablation of STAT3 circumvents ID2 inhibition, resulting in ID2-mediated suppression of NF-κB signaling and reduced IL-6 and TNF-α production, promoting anti-tumor immunity.
Discussion
Along with immunotherapies that directly modulate tumor-directed lymphocyte responses (45), DC-based cancer immunotherapy has gained much attention in recent years (5). Several approaches to augment DC activity in cancer have been attempted, including induction of DC maturation within tumors, targeting tumor antigens to DCs, and combining DC vaccines with other treatment strategies. These have met with limited success, however (1, 2). The unexpectedly poor responses are likely related to the powerful ability of tumors to inhibit DC and lymphocyte immunostimulatory activity (25, 27, 30). Thus, efforts to understand the impact of tumors on DCs, and mechanisms to subvert tumor immunosuppression of DCs are needed to highlight new ways in which DCs may be utilized or redirected for anti-tumor therapy. Knowledge gained in this area may also contribute to modulating DC responses in other disorders such as autoimmunity or infectious disease.
Our results indicate vaccination with GM-DCs engineered to constitutively express ID2, i.e., ID2-GM-DCs, significantly improves outcomes with melanoma by regulating the ratio of immunostimulatory:immunosuppressive TIL subsets. While i.t. GM-DC delivery enhanced overall TIL amounts, a positive prognostic indicator for immunotherapy (25), the ID2-GM-DC vaccine further stimulated CD4+ IFN-γ+ and CD8+ IFN-γ+ TILs, and restrained tumor accumulation of FOXP3+ Tregs. These data are consistent with the association of CD4+ IFN-γ+ Th1-type and CD8+ cytotoxic T cell subsets with survival in cancer (46). Moreover, using adoptive transfer of purified lymphocyte populations, we found CD4+ T cells are important effectors of GM-DC vaccination and may potentiate the activity of tumor-infiltrating CD8+ T cells. Recently, antigen presentation by skin migratory DCs to CD4+ T cells was found to be an early step in activation of viral immunity, while CD8+ T cell activation was delayed and required priming by DCs in lymph nodes (47). Migratory DCs were critical in this setting for the delivery of CD4+ T cell help (47). Our adoptive T cell transfer assays suggest a similar cascade may occur upon GM-DC vaccination in melanoma. Since cancer patients are not normally depleted of CD4+ T cells, improvements in DC vaccines may render therapeutic benefit through this lymphocyte subset. Much remains to be understood, however, regarding the contribution of GM-DCs to tumor immunity. This includes whether naïve CD4+ T cells undergo priming or subset conversion at the tumor site or within draining lymph nodes. In addition, although we found an approximate 50% reduction in melanoma proliferation upon ID2-GM-DC vaccination, it remains unclear whether and how TIL populations restrain tumor proliferation and survival, regulate tumor angiogenesis and affect other cell types in the microenvironment. Furthermore, a potential limitation of our study is the use of an immunogenic melanoma tumor model. An important future goal is improving the efficacy of DC vaccines for less immunogenic cancers.
We found marked inhibition of Id2 within tumor-associated GM-DCs as well as tumor-infiltrating CD103+ DCs, compared to their non-tumor-associated counterparts. We traced this effect to STAT3-activating cytokines produced by B16 melanoma cells, indicating tumor-secreted cytokines modulate DC transcriptional regulators and DC function. STAT3 is highly immunosuppressive in tumor microenvironments, and appears to regulate numerous tumor-associated immune populations (26, 27, 31). For instance, activated STAT3 promotes myeloid-derived suppressor (MDSCs) cells in cancer, and restrains myeloid cell pro-inflammatory signaling via inhibition of the E2 ubiquitin-conjugating enzyme Ubc13, an effect that may inhibit myeloid-driven anti-tumor responses (48–51). Using directed Stat3 deletion in CD11c+ cells, we provide important new evidence supporting an immunosuppressive role for STAT3 in tumor-associated DCs. The DC-restricted Stat3-deficient mice will continue to be valuable for exploring DC-intrinsic STAT3 function in other tumor models; however, interpretations based on this strain require care as CD11c is expressed in additional immune subsets such as monocytes and B cells. Thus, strategies to specifically inhibit STAT3 function in tumor-associated DCs using methods that have potential for clinical translation, such as those employed for antigen targeting to DCs or directed delivery of STAT3 inhibitors (52–55), should be considered for future work.
The potent anti-tumor effects we observed with the ID2-GM-DC vaccine, as well as improved outcomes for melanoma-bearing mice with DC-restricted Stat3 deficiency, indicate the immunosuppressive activity of STAT3 is linked to Id2 repression. This idea is supported by the fact that melanoma growth was enhanced in mice vaccinated with GM-DCs lacking both STAT3 and ID2, versus vaccination with Stat3-deficient GM-DCs. Overall, our results highlight a previously unrecognized function for ID2 in mediating DC immunogenicity and anti-tumor responses. Nonetheless, we cannot rule out additional effects of ID2 on DC development or other antigen-presenting subsets within GM-CSF-differentiated bone marrow cultures, which have substantial heterogeneity even within the CD11c+ MHC II+ DC fraction (3). In fact, we found constitutive ID2 expression stimulated a modest increase in the CD103+ CD24+ subpopulation of GM-DCs. By contrast, CD103+ cells are generated at a reduced frequency in GM-CSF-containing bone marrow cultures from Id2−/− mice compared to Id2-sufficient controls (16). Recent data suggest tissue-resident CD103+ DCs have important anti-tumor functions (17, 18, 56). Taken together, these results are consistent with the role for ID2 in CD103+ DC development (14, 21, 22, 57), and suggest constitutive ID2 expression may promote development of immunogenic DC subsets (e.g., CD103+ DCs) within GM-CSF bone marrow cultures. Despite the heterogeneity of GM-CSF-differentiated cultures, clinical applications employing GM-CSF show improvements in tumor antigen presentation and anti-tumor responses (4–7). Our findings suggest that additional approaches to improve the efficacy of tumor vaccines could be based on methods to sustain ID2 expression in tumor-infiltrating DC populations and potentially other antigen-presenting subsets. Moreover, additional work is needed to fully understand the contribution of specific DC and other antigen-presenting populations to tumor immunity.
ID2 inhibits E protein activity during hematopoietic development to regulate lineage decisions (23), yet the targets of ID2 in mature DCs were unclear. Loss of ID2 in T cells results in elevated IL-10 production due to relief of E2A inhibition, as E2A drives IL-10 expression (58); however, we did not find evidence for ID2-dependent regulation of IL-10 in DCs. Furthermore, tumor-associated macrophages, versus DCs, appear to be major IL-10 sources in cancer (59). By contrast, we discovered ID2 associated with the IKK subunits IKKα and NEMO (IKKγ). This mechanism may explain reduced IKK and NF-κB activity in LPS-stimulated ID2-GM-DCs versus controls. We predict that association of ID2 and IKKα occurs via the HLH domain of each protein. It is less clear how ID2 and NEMO (IKKγ) interact, however, as NEMO (IKKγ) lacks a canonical HLH motif (38). Nonetheless, we suggest that ID2 interaction with IKKα and NEMO (IKKγ) disrupts efficient formation of the IKK complex, thus rendering decreased NF-κB signaling upon TLR4 stimulation. This points to a novel function for ID2 by interfering with the catalytic activity of its binding partner, versus interference with DNA association. As we have enforced ID2 expression, it will be important to determine whether ID2-mediated inhibition of IKK occurs with physiologic amounts of ID2, or only under conditions of ID2 constitutive or over expression. Moreover, the expression pattern and amount of ID2 at distinct stages of the DC maturation cycle may provide additional insight into its function as well as other potential partners. Nonetheless, for therapeutic purposes, ID2 may be considered as a novel target to regulate NF-κB activity in DCs.
Our data show constitutive ID2 expression in GM-DCs specifically restrains LPS-responsive IL-6 and TNF-α production, without major effects on other NF-κB target genes or DC co-stimulatory and co-inhibitory molecules. The unique influence on IL-6 and TNF-α may be due to a differential requirement for activated NF-κB at the Il6 and Tnf promoters, versus other NF-κB-activated genes, or requirements for specific NF-κB associated co-factors. Reduction in IL-6 production from DCs may influence other tumor-associated immune subsets and tumor cell proliferation (60); consistently, we detected reduced tumor proliferation upon ID2-GM-DC vaccination compared to RV-GM-DC treatment. Moreover, we found TNF-α amounts produced from LPS-activated GM-DCs are important for CD4+ T cell polarization, with higher TNF-α amounts being associated with increased FOXP3+ Treg generation from naïve CD4+ T cells. These results agree with prior studies that indicate TNF-α stimulation of TNF receptor 2 (TNFR2) on CD4+ T lymphocytes promotes proliferation and survival of mouse or human Tregs in cancer or inflammation (40, 41, 61). Other reports, however, indicate TNF-α also can inhibit inducible Treg generation and suppress FOXP3 DNA binding activity thereby restraining Treg function (62, 63). While the inhibitory activity of TNF-α on Tregs was shown in autoimmune models, it remains to be determined whether this function extends to certain cancers. TNF-α also enhances myeloid-derived suppressor cells and macrophage populations associated with tumors (42, 64). Thus, localized IL-6 and TNF-α amounts within tumors, as well as other microenvironmental factors present during DC-mediated immune regulation, are likely to play critical roles in dictating whether an immunosuppressive or immunostimulatory environment is present within a tumor, ultimately affecting tumor growth or clearance.
The impact of immunotherapeutic approaches such as checkpoint blockade on cancer outcomes has generated excitement that immune-based treatments may provide a substantial leap in therapeutic efficacy, and be potentially curative in some cases (45, 65). Importantly, here, we found that PD-1 checkpoint blockade enhanced anti-tumor responses mediated by ID2-GM-DC vaccination. Since these approaches work by preventing immune exhaustion or stimulating immune responses, respectively, the data suggest that targeting different aspects of the immune response via combination immunotherapy may further improve the clinical effectiveness of individual agents.
Collectively, our results indicate a previously unrecognized molecular pathway that not only explains the suppressive effects of tumor-associated cytokines on DCs, but also highlights potential targets for optimization of DC-based cancer immunotherapy. Enhancing DC immunostimulatory function has the advantage of circumventing a requirement to identify tumor-specific antigens; second, it overcomes a major impediment of DC vaccines, which is the suppressive nature of the tumor microenvironment. Overexpression of important immune regulatory molecules has been applied successfully in adoptive T cell therapy (66). We anticipate similar approaches may be used to control DC vaccine efficacy for cancer alone or in combination immunotherapy, as well as modulate DC function in immunological disease.
Materials and Methods
Animals
Stat3f/f mice (67) were bred with CD11c Cre+ (B6.Cg-Tg(Itgax-cre)1-1Reiz/J) animals (68) obtained from Jackson Laboratory, to generate CD11c Cre+ Stat3f/f mice and CD11c Cre− Stat3f/f littermate controls. OT-I and OT-II TCR transgenic, TCR double knockout (Tcrb−/−Tcrd−/−) and Id2+/GFP mice were purchased from the Jackson Laboratory and maintained in house (all C57BL/6 background). CD11c Cre+ Stat3f/f and Id2+/GFP mice were crossed to generate CD11c Cre+ Stat3f/f Id2+/GFP animals for in vivo study, and CD11c Cre+ Stat3f/f Id2GFP/GFP mice for GM-DC derivation. All mice were housed in a specific pathogen-free (SPF) barrier facility with food and water ad libitum. Animals were used in experiments at 6–12 weeks of age. Animal studies were approved by the Institutional Animal Care and Use Committee (IACUC) at The University of Texas MD Anderson Cancer Center.
Bone marrow cell culture, GM-DC derivation and ID2 expression
GM-DCs were generated by culturing total bone marrow cells (3×105 cells/ml, excluding RBCs) in RPMI 1640 containing 10% heat-inactivated fetal bovine serum (FBS) and recombinant GM-CSF (100 ng/ml; Preprotech) for 7 days. The CD11c+ fraction was purified after 7 days of culture using a FASCAria; this population is referenced as GM-DCs throughout the text and figure legends. In some assays, we used the entire population of bone marrow cells following culture in GM-CSF (100 ng/ml) for 7 days. This population is referenced as GM-CSF-differentiated bone marrow cells throughout the text and figure legends. To express ID2 constitutively, we obtained Id2 cDNA in the pSPORT6 vector from Openbiosystem. Id2 sequences were amplified by PCR, and the Id2 cDNA was cloned into the BglII and XhoI sites of the pRV-GFP retroviral vector. Retroviral particles were prepared by transfecting 293T cells with empty pRV-GFP vector or pRV-GFP encoding Id2, along with the packaging plasmid pCL Eco. Retroviruses were used to infect murine bone marrow cells cultured in GM-CSF, at 4 days of culture, using centrifugation. GFP+ CD11c+ cells were purified at 7 days of culture by FACS for vaccination and ex vivo assays using constitutive ID2 expressing (ID2-GM-DCs) and empty vector (RV-GM-DCs) DCs. GFP+ CD11c+ cells were gated in flow cytometry analyses for phenotypic studies of ID2-GM-DCs and RV-GM-DCs. FACS-purified ID2-GM-DCs and RV-GM-DCs were stimulated with LPS (0.1 μg/ml) for 6 hours and thoroughly washed with PBS before being subjected to i.t. delivery, T cell coculture, quantitative polymerase chain reaction (qPCR) analysis or intracellular staining as indicated in the Figure legends.
T cell purification, CD4+ T cell proliferation and differentiation
Single cell suspensions were prepared from the spleen and lymph nodes of female OT-II or OT-I TCR transgenic mice (6–8 weeks old), which bear TCRs specific for OVA323–339 (H2-Ab) and OVA257–264 (H2-Kb), respectively. Naïve CD4+ and CD8+ T cells were FACS-sorted based on CD4+ CD25− CD44lo CD62Lhi or CD8+ CD44lo CD62Lhi surface marker phenotypes, respectively. For CD4+ proliferation assays, 4×105 naïve CD4+ OT-II T cells were prestained with eFluor670 cell proliferation dye (eBioscience) and cocultured with LPS-stimulated RV-GM-DCs or ID2-GM-DCs (2×105) in the presence of OVA323–339 peptide (10 μg/ml) for 4 days in RPMI containing 10% FBS. CD4+ T cell polarization assays were performed under similar conditions, with or without anti-TNF-α (10 μg/ml, BioXCell), control IgG or recombinant TNF-α (10 ng/ml, Peprotech). Dilution of APC cell proliferation dye, and intracellular IFN-γ or FOXP3 was analyzed by flow cytometry.
Tumor cell lines and murine melanoma models
Murine B16 melanoma cells stably expressing ovalbumin were cultured in RPMI 1640 medium containing 10% FBS and 1% penicillin–streptomycin. To prepare cell supernatants for experiments, 5×106 tumor cells were plated in 10ml medium for 24 hours before supernatants were collected. To induce murine melanoma, mice were implanted s.c. with 0.5–1×106 B16 melanoma cells (0 days). Tumor growth was monitored every other day and mice were sacrificed when tumor sizes reached 20 mm in any direction, according to our IACUC-approved protocol. In some experiments, established tumors (at 7 days) were injected intratumorally (i.t.) with 2×106 LPS-stimulated RV-GM-DCs, ID2-GM-DCs, Id2+/GFP GM-DCs, Stat3-deficient GM-DCs or Stat3- and Id2-deficient GM-DCs (2×106 DCs per 100 μl PBS), as indicated in the Figure legends. To distinguish immune cells of the donor versus recipient mice, CD45.1+ congenic animals (C57BL/6 background) were used in some experiments. In addition, some experiments included simultaneous intravenous (i.v.) injection of 106 naïve (CD25− CD62L+ CD44−) OT-II CD4+, OT-I CD8+ or both T cell populations, as indicated in the Figure legends. For PD-1 antibody treatments, anti-mouse PD-1 antibody (RMP1-14) (BioXCell) or control rat IgG antibody (Sigma) was injected intraperitoneally (i.p.) at the day of DC vaccination, and repeated every 3 days, for a total of 3 doses (200 μg/dose).
Isolation of mononuclear cells from B16 melanoma tumors and adjacent normal skin
B16 melanoma tumors were removed and cells dispersed by passage through a 40μm nylon mesh. Skin samples were digested with collagenase IV (1 mg/mL; Sigma) for 1 hour at 37°C with vigorous stirring in Hanks balanced-salt solution, then passed through a 40μm nylon mesh. Immune cells were enriched from tumor and skin samples by Percoll gradient centrifugation; cells in the interphase fraction between 30% and 70% Percoll layers were collected following centrifugation. After extensive washing in RPMI medium containing 5% FBS, cells were analyzed by flow cytometry.
Flow cytometry, intracellular staining and proliferation assays
Cell suspensions were stained with fluorescently labeled antibodies (as indicated in Figure legends) and subjected to flow cytometry analyses using a LSRII or FASCAria flow cytometer (BD Bioscience). For intracellular staining, cells were (re)stimulated with 0.1 μg/ml LPS (for DCs) or PMA plus ionomycin (for T cells) in the presence of GolgiStop for 4–6 hours. Intracellular staining was performed using antibodies against IL-6, TNF-α, IFN-γ or FOXP3 and the BD Cytofix/Cytoperm kit (BD Biosciences). For cell proliferation and survival analysis, cells were first stained with Annexin V, followed by intracellular staining of Ki67 following the manufacture’s protocol (eBiocience).
Quantitative PCR (qPCR) and cell signaling assays
Total RNA was extracted from cells with Trizol (Invitrogen). RNA was subjected to iScript-mediated reverse transcription and SYBR green qPCR analysis (Bio-Rad) using gene-specific primers (Table S1). The expression of individual genes was normalized to RPL13A using the ΔΔCt method. GM-CSF-differentiated bone marrow cultures (7 days culture), purified GM-DCs or D2SC/1 cells were treated with recombinant IL-6, IL-10, VEGF (PreproTech) (each used at 10 ng/ml), purified LPS (0.1 μg/ml; >99% pure), or tumor cell conditioned medium (B16-CM) as indicated in the Figure legends.
Immunoprecipitation and immunoblotting
For immunoprecipitations, 293T cells were transfected with an expression vector encoding Flag-tagged ID2 and expression vectors encoding HA-tagged IKKα, HA-IKKβ, HA-NEMO, HA-IκBα or control (empty) vector. At 36 hours post transfection, total cell extracts were subjected to immunoprecipitation with Flag (Sigma) or HA (Roche) antibodies. Immunoprecipitated material was separated by SDS-PAGE and detected by HA or Flag immunoblots as indicated in the Figure legends. Tubulin was used as loading control. For all other immunoblotting assays, whole cell lysates were subjected to SDS-PAGE and immunoblotted with: pJNK, p-p38, p ERK1/2 or pSTAT3 antibodies (Cell Signaling); or JNK (C-17), p38 (H-147), ERK1/2 (K-23), STAT3 (C-20) or Tubulin (10D8) antibodies (Santa Cruz Biotech).
NF-κB EMSAs, IKK kinase assays
Nuclear extracts were generated from purified RV-GM-DCs and ID2-GM-DCs prior to or following LPS stimulation, and subjected to EMSA using a double-stranded 32P-radiolabelled NF-κB-specific probe or a control NF-Y probe (Table S1). For kinase assays, immune complexes containing IKKα:IKKβ:NEMO were isolated by immunoprecipitation using NEMO antibodies (FL-419; Santa Cruz Biotech). After washing with kinase cell lysis buffer, kinase assays were performed in the presence of GST-IκBα as indicated (69). IKKβ proteins in the immune complexes were detected by immunoblotting using IKKβ antibody (D30C6, Cell Signaling).
D2SC/1 cell culture, reporter assays and ChIPs
The DC cell line D2SC/1 was maintained in IMDM containing 10% FBS. D2SC/1 cells were transfected with pGL3/Id2 reporter constructs along with plasmids encoding murine wild type STAT3 (STAT3 WT, a full-length isoform) or STAT3-TAD (a STAT3 mutant lacking the C-terminal TAD) (51), using Lipofectamin 2000 (Invitrogen). Cells were cultured in IMDM containing 10% FBS for 24–36 hours, and stimulated with IL-6, IL-10 or VEGF (each at 10 ng/ml) for 2 hours or left untreated. Id2 promoter activity was measured with a Dual Luciferase assay kit (Promega) in a Sirius luminometer (Berthold Detection Systems). ChIPs were performed with anti-STAT3 antibodies (Santa Cruz Biotech) using a ChIP assay kit following the manufacturer’s instructions (EMD Millipore). DNA content in the ChIP material was analyzed by qPCR using primers spanning the STAT consensus site in the Id2 proximal promoter region, as previously described (16). All ChIP results were normalized to the relevant input controls.
Statistics
Quantitative results are presented as the mean ± SEM of 3 or more independent assays. For experiments involving animals, 3–6 mice were used in each group (i.e., groups in individual experiments), and at least 3 independent experiments were conducted. All statistical analyses were performed using Graphpad Prism, version 6.0. For comparison among multiple groups, p-values were calculated using ANOVA and Bonferroni’s post test; for comparison between two groups, 2-tailed Student’s t-test was used. Kaplan Meier Log-rank test was used to analyze differential survival of tumor-bearing animals. A p-value <0.05 was considered statistically significant.
Supplementary Material
Figure S1. Characterization and function of RV-GM-DCs and ID2-GM-DCs.
Figure S2. Characterization of STAT3 signaling pathways.
Figure S3. Regulation of Id2 by STAT3-activating cytokines in D2SC/1 cells.
Figure S4. Phenotypic characterization of Stat3-sufficient and Stat3-deficient GM-DCs.
Figure S5. RV-GM-DC and ID2-GM-DC cell surface phenotypes.
Figure S6. Effects of ID2 in D2SC/1 cells and cytokine production in B16 melanoma tumors.
Figure S7. MAPK activation in RV-GM-DCs and ID2-GM-DCs.
Figure S8. Mononuclear cell infiltration in B16 melanomas upon GM-DC vaccination.
Acknowledgments
We thank Drs. Huiyuan Zhang and Tomasz Zal for discussion and critical review of the manuscript. We are grateful to Dr. Karen C. Dwyer and the flow cytometry core at MD Anderson for assistance.
Funding: This work was supported by grants from NIH NIAID (R01AI109294, SSW), the MD Anderson Center for Inflammation and Cancer (SSW, HL) and NIH NCI (P30CA16672, MD Anderson Core Grant).
Footnotes
This manuscript has been accepted for publication in Science Signaling. This version has not undergone final editing. Please refer to the complete version of record at http://www.sciencesignaling.org/. The manuscript may not be reproduced or used in any manner that does not fall within the fair use provisions of the Copyright Act without the prior, written permission of AAAS.”
Author contributions: H.S.L. designed and performed experiments, acquired and analyzed data, and wrote the manuscript; C.L., Y.X., X.L. performed experiments and acquired data, F.C., W.P., H.Z., S.S.N., S-C.S., P.H. provided experimental reagents; S.S.W. designed experiments, acquired and analyzed data, and wrote the manuscript.
Competing interests: The authors have declared that no conflict of interest exists.
References and Notes
- 1.Anguille S, Smits EL, Lion E, van Tendeloo VF, Berneman ZN. Clinical use of dendritic cells for cancer therapy. Lancet Oncol. 2014;15:e257–267. doi: 10.1016/S1470-2045(13)70585-0. [DOI] [PubMed] [Google Scholar]
- 2.Radford KJ, Tullett KM, Lahoud MH. Dendritic cells and cancer immunotherapy. Curr Opin Immunol. 2014;27:26–32. doi: 10.1016/j.coi.2014.01.005. [DOI] [PubMed] [Google Scholar]
- 3.Helft J, Bottcher J, Chakravarty P, Zelenay S, Huotari J, Schraml BU, Goubau D, Reis e Sousa C. GM-CSF Mouse Bone Marrow Cultures Comprise a Heterogeneous Population of CD11c(+)MHCII(+) Macrophages and Dendritic Cells. Immunity. 2015;42:1197–1211. doi: 10.1016/j.immuni.2015.05.018. [DOI] [PubMed] [Google Scholar]
- 4.Dranoff G. GM-CSF-based cancer vaccines. Immunol Rev. 2002;188:147–154. doi: 10.1034/j.1600-065x.2002.18813.x. [DOI] [PubMed] [Google Scholar]
- 5.Palucka K, Banchereau J. Dendritic-cell-based therapeutic cancer vaccines. Immunity. 2013;39:38–48. doi: 10.1016/j.immuni.2013.07.004. [DOI] [PMC free article] [PubMed] [Google Scholar]
- 6.Mittendorf EA, Clifton GT, Holmes JP, Schneble E, van Echo D, Ponniah S, Peoples GE. Final report of the phase I/II clinical trial of the E75 (nelipepimut-S) vaccine with booster inoculations to prevent disease recurrence in high-risk breast cancer patients. Ann Oncol. 2014;25:1735–1742. doi: 10.1093/annonc/mdu211. [DOI] [PMC free article] [PubMed] [Google Scholar]
- 7.Lipson EJ, Sharfman WH, Chen S, McMiller TL, Pritchard TS, Salas JT, Sartorius-Mergenthaler S, Freed I, Ravi S, Wang H, Luber B, Sproul JD, Taube JM, Pardoll DM, Topalian SL. Safety and immunologic correlates of Melanoma GVAX, a GM-CSF secreting allogeneic melanoma cell vaccine administered in the adjuvant setting. J Transl Med. 2015;13:214. doi: 10.1186/s12967-015-0572-3. [DOI] [PMC free article] [PubMed] [Google Scholar]
- 8.Daro E, Pulendran B, Brasel K, Teepe M, Pettit D, Lynch DH, Vremec D, Robb L, Shortman K, McKenna HJ, Maliszewski CR, Maraskovsky E. Polyethylene glycol-modified GM-CSF expands CD11b(high)CD11c(high) but notCD11b(low)CD11c(high) murine dendritic cells in vivo: a comparative analysis with Flt3 ligand. J Immunol. 2000;165:49–58. doi: 10.4049/jimmunol.165.1.49. [DOI] [PubMed] [Google Scholar]
- 9.Miller G, Pillarisetty VG, Shah AB, Lahrs S, Xing Z, DeMatteo RP. Endogenous granulocyte-macrophage colony-stimulating factor overexpression in vivo results in the long-term recruitment of a distinct dendritic cell population with enhanced immunostimulatory function. J Immunol. 2002;169:2875–2885. doi: 10.4049/jimmunol.169.6.2875. [DOI] [PubMed] [Google Scholar]
- 10.Zhan Y, Carrington EM, van Nieuwenhuijze A, Bedoui S, Seah S, Xu Y, Wang N, Mintern JD, Villadangos JA, Wicks IP, Lew AM. GM-CSF increases cross-presentation and CD103 expression by mouse CD8(+) spleen dendritic cells. Eur J Immunol. 2011;41:2585–2595. doi: 10.1002/eji.201141540. [DOI] [PubMed] [Google Scholar]
- 11.Sathe P, Pooley J, Vremec D, Mintern J, Jin JO, Wu L, Kwak JY, Villadangos JA, Shortman K. The acquisition of antigen cross-presentation function by newly formed dendritic cells. J Immunol. 2011;186:5184–5192. doi: 10.4049/jimmunol.1002683. [DOI] [PubMed] [Google Scholar]
- 12.Bedoui S, Whitney PG, Waithman J, Eidsmo L, Wakim L, Caminschi I, Allan RS, Wojtasiak M, Shortman K, Carbone FR, Brooks AG, Heath WR. Cross-presentation of viral and self antigens by skin-derived CD103+ dendritic cells. Nat Immunol. 2009;10:488–495. doi: 10.1038/ni.1724. [DOI] [PubMed] [Google Scholar]
- 13.Henri S, Poulin LF, Tamoutounour S, Ardouin L, Guilliams M, de Bovis B, Devilard E, Viret C, Azukizawa H, Kissenpfennig A, Malissen B. CD207+ CD103+ dermal dendritic cells cross-present keratinocyte-derived antigens irrespective of the presence of Langerhans cells. J Exp Med. 2010;207:189–206. doi: 10.1084/jem.20091964. [DOI] [PMC free article] [PubMed] [Google Scholar]
- 14.Jackson JT, Hu Y, Liu R, Masson F, D’Amico A, Carotta S, Xin A, Camilleri MJ, Mount AM, Kallies A, Wu L, Smyth GK, Nutt SL, Belz GT. Id2 expression delineates differential checkpoints in the genetic program of CD8alpha+ and CD103+ dendritic cell lineages. EMBO J. 2011;30:2690–2704. doi: 10.1038/emboj.2011.163. [DOI] [PMC free article] [PubMed] [Google Scholar]
- 15.Greter M, Helft J, Chow A, Hashimoto D, Mortha A, Agudo-Cantero J, Bogunovic M, Gautier E, Miller J, Leboeuf M, Lu G, Aloman C, Brown B, Pollard J, Xiong H, Randolph G, Chipuk J, Frenette P, Merad M. GM-CSF controls nonlymphoid tissue dendritic cell homeostasis but is dispensable for the differentiation of inflammatory dendritic cells. Immunity. 2012;36:1031–1046. doi: 10.1016/j.immuni.2012.03.027. [DOI] [PMC free article] [PubMed] [Google Scholar]
- 16.Li HS, Yang CY, Nallaparaju KC, Zhang H, Liu YJ, Goldrath AW, Watowich SS. The signal transducers STAT5 and STAT3 control expression of Id2 and E2-2 during dendritic cell development. Blood. 2012;120:4363–4373. doi: 10.1182/blood-2012-07-441311. [DOI] [PMC free article] [PubMed] [Google Scholar]
- 17.Broz ML, Binnewies M, Boldajipour B, Nelson AE, Pollack JL, Erle DJ, Barczak A, Rosenblum MD, Daud A, Barber DL, Amigorena S, Van’t Veer LJ, Sperling AI, Wolf DM, Krummel MF. Dissecting the tumor myeloid compartment reveals rare activating antigen-presenting cells critical for T cell immunity. Cancer Cell. 2014;26:638–652. doi: 10.1016/j.ccell.2014.09.007. [DOI] [PMC free article] [PubMed] [Google Scholar]
- 18.Spranger S, Bao R, Gajewski TF. Melanoma-intrinsic beta-catenin signalling prevents anti-tumour immunity. Nature. 2015;523:231–235. doi: 10.1038/nature14404. [DOI] [PubMed] [Google Scholar]
- 19.Belz GT, Nutt SL. Transcriptional programming of the dendritic cell network. Nat Rev Immunol. 2012;12:101–113. doi: 10.1038/nri3149. [DOI] [PubMed] [Google Scholar]
- 20.Li HS, Watowich SS. Diversification of dendritic cell subsets: Emerging roles for STAT proteins. JAKSTAT. 2013;2:e25112. doi: 10.4161/jkst.25112. [DOI] [PMC free article] [PubMed] [Google Scholar]
- 21.Hacker C, Kirsch RD, Ju XS, Hieronymus T, Gust TC, Kuhl C, Jorgas T, Kurz SM, Rose-John S, Yokota Y, Zenke M. Transcriptional profiling identifies Id2 function in dendritic cell development. Nat Immunol. 2003;4:380–386. doi: 10.1038/ni903. [DOI] [PubMed] [Google Scholar]
- 22.Ginhoux F, Liu K, Helft J, Bogunovic M, Greter M, Hashimoto D, Price J, Yin N, Bromberg J, Lira SA, Stanley ER, Nussenzweig M, Merad M. The origin and development of nonlymphoid tissue CD103+ DCs. J Exp Med. 2009;206:3115–3130. doi: 10.1084/jem.20091756. [DOI] [PMC free article] [PubMed] [Google Scholar]
- 23.Kee BL. E and ID proteins branch out. Nat Rev Immunol. 2009;9:175–184. doi: 10.1038/nri2507. [DOI] [PubMed] [Google Scholar]
- 24.Cisse B, Caton ML, Lehner M, Maeda T, Scheu S, Locksley R, Holmberg D, Zweier C, den Hollander NS, Kant SG, Holter W, Rauch A, Zhuang Y, Reizis B. Transcription factor E2-2 is an essential and specific regulator of plasmacytoid dendritic cell development. Cell. 2008;135:37–48. doi: 10.1016/j.cell.2008.09.016. [DOI] [PMC free article] [PubMed] [Google Scholar]
- 25.Motz GT, Coukos G. Deciphering and reversing tumor immune suppression. Immunity. 2013;39:61–73. doi: 10.1016/j.immuni.2013.07.005. [DOI] [PMC free article] [PubMed] [Google Scholar]
- 26.Kortylewski M, Kujawski M, Wang T, Wei S, Zhang S, Pilon-Thomas S, Niu G, Kay H, Mule J, Kerr WG, Jove R, Pardoll D, Yu H. Inhibiting Stat3 signaling in the hematopoietic system elicits multicomponent antitumor immunity. Nat Med. 2005;11:1314–1321. doi: 10.1038/nm1325. [DOI] [PubMed] [Google Scholar]
- 27.Yu H, Pardoll D, Jove R. STATs in cancer inflammation and immunity: a leading role for STAT3. Nat Rev Cancer. 2009;9:798–809. doi: 10.1038/nrc2734. [DOI] [PMC free article] [PubMed] [Google Scholar]
- 28.Kortylewski M, Xin H, Kujawski M, Lee H, Liu Y, Harris T, Drake C, Pardoll D, Yu H. Regulation of the IL-23 and IL-12 balance by Stat3 signaling in the tumor microenvironment. Cancer Cell. 2009;15:114–123. doi: 10.1016/j.ccr.2008.12.018. [DOI] [PMC free article] [PubMed] [Google Scholar]
- 29.Iwata-Kajihara T, Sumimoto H, Kawamura N, Ueda R, Takahashi T, Mizuguchi H, Miyagishi M, Takeda K, Kawakami Y. Enhanced cancer immunotherapy using STAT3-depleted dendritic cells with high Th1-inducing ability and resistance to cancer cell-derived inhibitory factors. J Immunol. 2011;187:27–36. doi: 10.4049/jimmunol.1002067. [DOI] [PubMed] [Google Scholar]
- 30.Ma Y, Shurin GV, Peiyuan Z, Shurin MR. Dendritic cells in the cancer microenvironment. J Cancer. 2013;4:36–44. doi: 10.7150/jca.5046. [DOI] [PMC free article] [PubMed] [Google Scholar]
- 31.Wang T, Niu G, Kortylewski M, Burdelya L, Shain K, Zhang S, Bhattacharya R, Gabrilovich D, Heller R, Coppola D, Dalton W, Jove R, Pardoll D, Yu H. Regulation of the innate and adaptive immune responses by Stat-3 signaling in tumor cells. Nat Med. 2004;10:48–54. doi: 10.1038/nm976. [DOI] [PubMed] [Google Scholar]
- 32.Wang L, Yi T, Kortylewski M, Pardoll DM, Zeng D, Yu H. IL-17 can promote tumor growth through an IL-6-Stat3 signaling pathway. J Exp Med. 2009;206:1457–1464. doi: 10.1084/jem.20090207. [DOI] [PMC free article] [PubMed] [Google Scholar]
- 33.Yang XP, Ghoreschi K, Steward-Tharp SM, Rodriguez-Canales J, Zhu J, Grainger JR, Hirahara K, Sun HW, Wei L, Vahedi G, Kanno Y, O’Shea JJ, Laurence A. Opposing regulation of the locus encoding IL-17 through direct, reciprocal actions of STAT3 and STAT5. Nat Immunol. 2011;12:247–254. doi: 10.1038/ni.1995. [DOI] [PMC free article] [PubMed] [Google Scholar]
- 34.Lazar-Molnar E, Hegyesi H, Toth S, Falus A. Autocrine and paracrine regulation by cytokines and growth factors in melanoma. Cytokine. 2000;12:547–554. doi: 10.1006/cyto.1999.0614. [DOI] [PubMed] [Google Scholar]
- 35.Esashi E, Wang YH, Perng O, Qin XF, Liu YJ, Watowich SS. The signal transducer STAT5 inhibits plasmacytoid dendritic cell development by suppressing transcription factor IRF8. Immunity. 2008;28:509–520. doi: 10.1016/j.immuni.2008.02.013. [DOI] [PMC free article] [PubMed] [Google Scholar]
- 36.Melillo JA, Song L, Bhagat G, Blazquez AB, Plumlee CR, Lee C, Berin C, Reizis B, Schindler C. Dendritic cell (DC)-specific targeting reveals Stat3 as a negative regulator of DC function. J Immunol. 2010;184:2638–2645. doi: 10.4049/jimmunol.0902960. [DOI] [PMC free article] [PubMed] [Google Scholar]
- 37.Assi H, Espinosa J, Suprise S, Sofroniew M, Doherty R, Zamler D, Lowenstein PR, Castro MG. Assessing the role of STAT3 in DC differentiation and autologous DC immunotherapy in mouse models of GBM. PLoS One. 2014;9:e96318. doi: 10.1371/journal.pone.0096318. [DOI] [PMC free article] [PubMed] [Google Scholar]
- 38.Zandi E, Karin M. Bridging the gap: composition, regulation, and physiological function of the IkappaB kinase complex. Mol Cell Biol. 1999;19:4547–4551. doi: 10.1128/mcb.19.7.4547. [DOI] [PMC free article] [PubMed] [Google Scholar]
- 39.Murphy KM, Heimberger AB, Loh DY. Induction by antigen of intrathymic apoptosis of CD4+CD8+TCRlo thymocytes in vivo. Science. 1990;250:1720–1723. doi: 10.1126/science.2125367. [DOI] [PubMed] [Google Scholar]
- 40.Chen X, Baumel M, Mannel DN, Howard OM, Oppenheim JJ. Interaction of TNF with TNF receptor type 2 promotes expansion and function of mouse CD4+CD25+ T regulatory cells. J Immunol. 2007;179:154–161. doi: 10.4049/jimmunol.179.1.154. [DOI] [PubMed] [Google Scholar]
- 41.Chen X, Wu X, Zhou Q, Howard OM, Netea MG, Oppenheim JJ. TNFR2 is critical for the stabilization of the CD4+Foxp3+ regulatory T. cell phenotype in the inflammatory environment. J Immunol. 2013;190:1076–1084. doi: 10.4049/jimmunol.1202659. [DOI] [PMC free article] [PubMed] [Google Scholar]
- 42.Sade-Feldman M, Kanterman J, Ish-Shalom E, Elnekave M, Horwitz E, Baniyash M. Tumor necrosis factor-alpha blocks differentiation and enhances suppressive activity of immature myeloid cells during chronic inflammation. Immunity. 2013;38:541–554. doi: 10.1016/j.immuni.2013.02.007. [DOI] [PubMed] [Google Scholar]
- 43.Kamphorst AO, Ahmed R. CD4 T-cell immunotherapy for chronic viral infections and cancer. Immunotherapy. 2013;5:975–987. doi: 10.2217/imt.13.91. [DOI] [PMC free article] [PubMed] [Google Scholar]
- 44.Sharpe AH, Wherry EJ, Ahmed R, Freeman GJ. The function of programmed cell death 1 and its ligands in regulating autoimmunity and infection. Nat Immunol. 2007;8:239–245. doi: 10.1038/ni1443. [DOI] [PubMed] [Google Scholar]
- 45.Sharma P, Allison JP. Immune checkpoint targeting in cancer therapy: toward combination strategies with curative potential. Cell. 2015;161:205–214. doi: 10.1016/j.cell.2015.03.030. [DOI] [PMC free article] [PubMed] [Google Scholar]
- 46.Fridman WH, Pages F, Sautes-Fridman C, Galon J. The immune contexture in human tumours: impact on clinical outcome. Nat Rev Cancer. 2012;12:298–306. doi: 10.1038/nrc3245. [DOI] [PubMed] [Google Scholar]
- 47.Hor JL, Whitney PG, Zaid A, Brooks AG, Heath WR, Mueller SN. Spatiotemporally Distinct Interactions with Dendritic Cell Subsets Facilitates CD4(+) and CD8(+) T Cell Activation to Localized Viral Infection. Immunity. 2015;43:554–565. doi: 10.1016/j.immuni.2015.07.020. [DOI] [PubMed] [Google Scholar]
- 48.Nefedova Y, Nagaraj S, Rosenbauer A, Muro-Cacho C, Sebti SM, Gabrilovich DI. Regulation of dendritic cell differentiation and antitumor immune response in cancer by pharmacologic-selective inhibition of the janus-activated kinase 2/signal transducers and activators of transcription 3 pathway. Cancer Res. 2005;65:9525–9535. doi: 10.1158/0008-5472.CAN-05-0529. [DOI] [PMC free article] [PubMed] [Google Scholar]
- 49.Cheng P, Corzo CA, Luetteke N, Yu B, Nagaraj S, Bui MM, Ortiz M, Nacken W, Sorg C, Vogl T, Roth J, Gabrilovich DI. Inhibition of dendritic cell differentiation and accumulation of myeloid-derived suppressor cells in cancer is regulated by S100A9 protein. J Exp Med. 2008;205:2235–2249. doi: 10.1084/jem.20080132. [DOI] [PMC free article] [PubMed] [Google Scholar]
- 50.Sonda N, Chioda M, Zilio S, Simonato F, Bronte V. Transcription factors in myeloid-derived suppressor cell recruitment and function. Curr Opin Immunol. 2011;23:279–285. doi: 10.1016/j.coi.2010.12.006. [DOI] [PubMed] [Google Scholar]
- 51.Zhang H, Hu H, Greeley N, Jin J, Matthews AJ, Ohashi E, Caetano MS, Li HS, Wu X, Mandal PK, McMurray JS, Moghaddam SJ, Sun SC, Watowich SS. STAT3 restrains RANK- and TLR4-mediated signalling by suppressing expression of the E2 ubiquitin-conjugating enzyme Ubc13. Nat Commun. 2014;5:5798. doi: 10.1038/ncomms6798. [DOI] [PMC free article] [PubMed] [Google Scholar]
- 52.Sancho D, Mourao-Sa D, Joffre OP, Schulz O, Rogers NC, Pennington DJ, Carlyle JR, Reis e Sousa C. Tumor therapy in mice via antigen targeting to a novel, DC-restricted C-type lectin. J Clin Invest. 2008;118:2098–2110. doi: 10.1172/JCI34584. [DOI] [PMC free article] [PubMed] [Google Scholar]
- 53.Idoyaga J, Lubkin A, Fiorese C, Lahoud MH, Caminschi I, Huang Y, Rodriguez A, Clausen BE, Park CG, Trumpfheller C, Steinman RM. Comparable T helper 1 (Th1) and CD8 T-cell immunity by targeting HIV gag p24 to CD8 dendritic cells within antibodies to Langerin, DEC205, and Clec9A. Proc Natl Acad Sci U S A. 2011;108:2384–2389. doi: 10.1073/pnas.1019547108. [DOI] [PMC free article] [PubMed] [Google Scholar]
- 54.Herrmann A, Priceman SJ, Swiderski P, Kujawski M, Xin H, Cherryholmes GA, Zhang W, Zhang C, Lahtz C, Kowolik C, Forman SJ, Kortylewski M, Yu H. CTLA4 aptamer delivers STAT3 siRNA to tumor-associated and malignant T cells. J Clin Invest. 2014;124:2977–2987. doi: 10.1172/JCI73174. [DOI] [PMC free article] [PubMed] [Google Scholar]
- 55.Hossain DM, Pal SK, Moreira D, Duttagupta P, Zhang Q, Won H, Jones J, D’Apuzzo M, Forman S, Kortylewski M. TLR9-Targeted STAT3 Silencing Abrogates Immunosuppressive Activity of Myeloid-Derived Suppressor Cells from Prostate Cancer Patients. Clin Cancer Res. 2015;21:3771–3782. doi: 10.1158/1078-0432.CCR-14-3145. [DOI] [PMC free article] [PubMed] [Google Scholar]
- 56.Hildner K, Edelson BT, Purtha WE, Diamond M, Matsushita H, Kohyama M, Calderon B, Schraml BU, Unanue ER, Diamond MS, Schreiber RD, Murphy TL, Murphy KM. Batf3 deficiency reveals a critical role for CD8alpha+ dendritic cells in cytotoxic T cell immunity. Science. 2008;322:1097–1100. doi: 10.1126/science.1164206. [DOI] [PMC free article] [PubMed] [Google Scholar]
- 57.Edelson BT, Kc W, Juang R, Kohyama M, Benoit LA, Klekotka PA, Moon C, Albring JC, Ise W, Michael DG, Bhattacharya D, Stappenbeck TS, Holtzman MJ, Sung SS, Murphy TL, Hildner K, Murphy KM. Peripheral CD103+ dendritic cells form a unified subset developmentally related to CD8alpha+ conventional dendritic cells. J Exp Med. 2010;207:823–836. doi: 10.1084/jem.20091627. [DOI] [PMC free article] [PubMed] [Google Scholar]
- 58.Masson F, Ghisi M, Groom JR, Kallies A, Seillet C, Johnstone RW, Nutt SL, Belz GT. Id2 represses E2A-mediated activation of IL-10 expression in T cells. Blood. 2014;123:3420–3428. doi: 10.1182/blood-2014-03-561456. [DOI] [PubMed] [Google Scholar]
- 59.Ruffell B, Chang-Strachan D, Chan V, Rosenbusch A, Ho CM, Pryer N, Daniel D, Hwang ES, Rugo HS, Coussens LM. Macrophage IL-10 blocks CD8+ T cell-dependent responses to chemotherapy by suppressing IL-12 expression in intratumoral dendritic cells. Cancer Cell. 2014;26:623–637. doi: 10.1016/j.ccell.2014.09.006. [DOI] [PMC free article] [PubMed] [Google Scholar]
- 60.Taniguchi K, Karin M. IL-6 and related cytokines as the critical lynchpins between inflammation and cancer. Semin Immunol. 2014;26:54–74. doi: 10.1016/j.smim.2014.01.001. [DOI] [PubMed] [Google Scholar]
- 61.Hamano R, Huang J, Yoshimura T, Oppenheim JJ, Chen X. TNF optimally activatives regulatory T cells by inducing TNF receptor superfamily members TNFR2, 4-1BB and OX40. Eur J Immunol. 2011;41:2010–2020. doi: 10.1002/eji.201041205. [DOI] [PMC free article] [PubMed] [Google Scholar]
- 62.Nie H, Zheng Y, Li R, Guo TB, He D, Fang L, Liu X, Xiao L, Chen X, Wan B, Chin YE, Zhang JZ. Phosphorylation of FOXP3 controls regulatory T cell function and is inhibited by TNF-alpha in rheumatoid arthritis. Nat Med. 2013;19:322–328. doi: 10.1038/nm.3085. [DOI] [PubMed] [Google Scholar]
- 63.Zhang Q, Cui F, Fang L, Hong J, Zheng B, Zhang JZ. TNF-alpha impairs differentiation and function of TGF-beta-induced Treg cells in autoimmune diseases through Akt and Smad3 signaling pathway. J Mol Cell Biol. 2013;5:85–98. doi: 10.1093/jmcb/mjs063. [DOI] [PubMed] [Google Scholar]
- 64.Kratochvill F, Neale G, Haverkamp JM, Van de Velde LA, Smith AM, Kawauchi D, McEvoy J, Roussel MF, Dyer MA, Qualls JE, Murray PJ. TNF Counterbalances the Emergence of M2 Tumor Macrophages. Cell Rep. 2015;12:1902–1914. doi: 10.1016/j.celrep.2015.08.033. [DOI] [PMC free article] [PubMed] [Google Scholar]
- 65.Pardoll DM. The blockade of immune checkpoints in cancer immunotherapy. Nat Rev Cancer. 2012;12:252–264. doi: 10.1038/nrc3239. [DOI] [PMC free article] [PubMed] [Google Scholar]
- 66.Kershaw MH, Westwood JA, Darcy PK. Gene-engineered T cells for cancer therapy. Nat Rev Cancer. 2013;13:525–541. doi: 10.1038/nrc3565. [DOI] [PubMed] [Google Scholar]
- 67.Takeda K, Kaisho T, Yoshida N, Takeda J, Kishimoto T, Akira S. Stat3 activation is responsible for IL-6-dependent T cell proliferation through preventing apoptosis: generation and characterization of T cell-specific Stat3-deficient mice. J Immunol. 1998;161:4652–4660. [PubMed] [Google Scholar]
- 68.Caton ML, Smith-Raska MR, Reizis B. Notch-RBP-J signaling controls the homeostasis of CD8- dendritic cells in the spleen. J Exp Med. 2007;204:1653–1664. doi: 10.1084/jem.20062648. [DOI] [PMC free article] [PubMed] [Google Scholar]
- 69.Uhlik M, Good L, Xiao G, Harhaj EW, Zandi E, Karin M, Sun SC. NF-kappaB-inducing kinase and IkappaB kinase participate in human T-cell leukemia virus I Tax-mediated NF-kappaB activation. J Biol Chem. 1998;273:21132–21136. doi: 10.1074/jbc.273.33.21132. [DOI] [PubMed] [Google Scholar]
Associated Data
This section collects any data citations, data availability statements, or supplementary materials included in this article.
Supplementary Materials
Figure S1. Characterization and function of RV-GM-DCs and ID2-GM-DCs.
Figure S2. Characterization of STAT3 signaling pathways.
Figure S3. Regulation of Id2 by STAT3-activating cytokines in D2SC/1 cells.
Figure S4. Phenotypic characterization of Stat3-sufficient and Stat3-deficient GM-DCs.
Figure S5. RV-GM-DC and ID2-GM-DC cell surface phenotypes.
Figure S6. Effects of ID2 in D2SC/1 cells and cytokine production in B16 melanoma tumors.
Figure S7. MAPK activation in RV-GM-DCs and ID2-GM-DCs.
Figure S8. Mononuclear cell infiltration in B16 melanomas upon GM-DC vaccination.
