Abstract
Childhood socioeconomic status (SES), as measured by parental education and family income, is highly predictive of academic achievement, but little is known about how specific cognitive systems shape SES disparities in achievement outcomes. This study investigated the extent to which executive function (EF) mediated associations between parental education and family income and changes in reading and math achievement in a sample of 336 children between the ages of 6 and 15 years from the NIH MRI Study of Normal Brain Development. Verbal memory was simultaneously modeled as a comparison candidate mediator. SES predicted significant changes in reading and math achievement over a two-year time period. Furthermore, executive function, but not verbal memory, was found to partially mediate the relationship between SES variables and change in math achievement. Collectively, these results suggest that executive function may be an important link between childhood SES and academic achievement
Childhood socioeconomic status (SES) is a powerful predictor of academic achievement throughout childhood and adolescence (e.g., Bradley & Corwyn, 2002; Reardon, 2011). Research aimed at understanding the SES achievement gap in terms of child cognitive abilities has focused on executive function (EF), which both predicts academic achievement (e.g., Best, Miller & Naglieri, 2011) and correlates with SES (see Lawson, Hook, Hackman & Farah, in press, for a review). EF has been shown to partially mediate the SES-achievement relation in very young students. The current study examines the role of EF in socioeconomic disparities in reading and math achievement among 6 to 15 year-old children.
While much attention is paid to the detrimental effects of poverty on school achievement, evidence suggests that school achievement varies across the entire socioeconomic spectrum. Indeed, the achievement gap between children whose families have incomes in the 90th percentile and those with incomes in the 50th percentile (the 90/50 income gap) has widened over the past 60 years, such that it is now larger than the gap between the 50th percentile and the 10th percentile (the 50/10 gap; Reardon, 2011).
Many explanations have been proposed for these SES disparities in academic performance, including parents’ investment in children’s cognitive development (e.g., Bradley & Corwyn, 2002), and children’s chronic stress exposure (e.g., Evans, G. W., 2004). Indeed, a number of factors vary along SES gradients and are likely to influence child development, including parenting practices, school quality, neighborhood characteristics, and exposure to stressors. As such, childhood SES can be conceptualized as a proxy for many experiences that tend to differ along SES lines.
Executive function would be expected to support school achievement insofar as it encompasses cognitive processes that enable top-down control of attention and behavior. These processes have been classified in different ways in the literature (see Jurado & Roselli, 2007). For present purposes we will focus on “cool” (as opposed to “hot”) EF, that is EF in emotionally neutral contexts (Zelazo & Carlson, 2002), and further subdivide EF into working memory, attention shifting, and response inhibition (Miyake et al, 2000). Such processes would impact student engagement with learning in the face of distraction (e.g., Blair, 2002; Gathercole et al., 2008) and are taxed by some academic tasks, particularly math, which involve holding information in working memory, shifting attention, and inhibiting prepotent responses (Blair & Razza, 2007; Swanson & Beebe-Frankenberger, 2004).
The prolonged development of EF (Best & Miller, 2010) may make it particularly susceptible to differences in experience associated with childhood SES (Hackman, Farah, & Meaney, 2010). Indeed, SES differences have been identified in individual EF task measures (Ardila, Rosselli, Matute & Guajardo, 2005; Mezzacappa, 2004; Sarsour et al., 2011), as well as latent executive function constructs (e.g., Blair et al., 2011; Rhoades, Greenberg, Lanza & Blair, 2011; Wiebe et al., 2011), and EF is among the most pronounced cognitive correlates of SES (Farah et al., 2006; Noble, McCandliss & Farah, 2007; Noble et al., 2005). EF does not solely differ between poor and non-poor; SES gradients in EF performance have been observed across a wide range of SES (e.g., Noble et al., 2007; Sarsour et al., 2011).
Much of the evidence concerning EF and school achievement comes from studies of early childhood school readiness (e.g., Alloway et al., 2005; Blair & Razza, 2007; Bull, Espy & Wiebe, 2008). However, emerging evidence suggests that EF may be important for school performance throughout childhood and adolescence (Best, Miller & Naglieri, 2011; St Clair-Thompson & Gatherole, 2006). Measures of executive function performance during childhood and adolescence correlate strongly with concurrent measures of reading and math performance, as measured on standardized achievement tests (Best, Miller & Naglieri, 2011; St Clair-Thompson & Gatherole, 2006). Furthermore, longitudinal studies have found that executive function prospectively predicts academic achievement (e.g., Mazzocco & Kover, 2007), even after controlling for prior measures of academic achievement (Welsh et al., 2010).
Because EF is associated both with socioeconomic status and academic achievement, it is a likely candidate system to mediate the relationship between SES and academic achievement. For example, if more advantaged children are better able to shift their attention and inhibit automatic responses, they may be better able to learn new academic skills than their less advantaged counterparts. However, without measuring SES, EF and academic achievement in the same children, one cannot conclude that EF mediates the relationship between SES and achievement. Several recent studies have done so, mostly in very young children.
In the NICHD Study of Early Childcare, children’s sustained attention and impulsivity were found to partially mediate the association between home environment quality and achievement at 54 months (Early Child Care Research Network, 2003). Additionally, in a sample of 54–66 month-old children, latent EF derived from measures of inhibitory control, attentional control, and working memory partially mediated the association between SES and math skill (Dilworth-Bart, 2012). Another study using a sample of preschool children enrolled in either needs-based or private preschools found that EF partially mediated the relationship between SES group and achievement (Fitzpatrick, McKinnon, Blair, & Willoughby, 2014). A fourth study found that executive function in kindergarten mediated the relationship between SES, across the first three years of life, and math and literacy achievement in first grade (Nesbitt, Baker-Ward, & Willoughby, 2013). Finally, in a study of school-aged children from the NICHD Study of Early Childcare, EF as measured by performance on the Tower of Hanoi task in third grade partially mediated the relationship between early income-to-needs and academic achievement in fifth grade, more strongly for math than for reading (Crook & Evans, 2014). These studies provide initial evidence that executive function may mediate the relationship between SES and academic achievement, but at least three important questions remain.
First, does EF mediate SES disparities in achievement among older school-aged children and secondary school students? Most evidence so far is restricted to very young children. The study of EF and its relation to school achievement is of importance across childhood and adolescence (Best & Miller, 2010). Furthermore, one cannot assume equivalent relations among EF, achievement and SES at all ages. A recent study suggests that, while EF and school achievement are correlated for a sample of children between the ages of 5 and 17, the magnitude of the relationship varies across age, with a particularly strong relationship between EF and achievement at age 6 and at age 8–9 (Best, Miller & Naglieri, 2011). Given that the oldest age at which SES-EF-achievement relations have been examined is fifth grade, and this was one study using one EF task, it is important to examine the role of EF as a mediator between SES and achievement in primary and secondary school aged children.
Second, are mediation effects inflated by unmeasured “third variables,” specifically academic achievement concurrent with the assessment of EF? Several of the extant studies examining EF as a mediator of socioeconomic disparities used a cross-sectional design, measuring EF simultaneously with academic achievement, which cannot be used to determine causal relationships. Furthermore, even when prospective longitudinal designs are employed, time 1 EF may predict time 2 academic achievement exclusively because both variables are correlated with time 1 academic achievement, thus inflating the estimate of the effect of EF per se. Extant studies have not controlled for prior levels of academic achievement, which does not allow them to rule out this “third variable” (see Cole & Maxwell, 2003). It is therefore critical to examine the extent to which findings of EF as a mediator hold when examining change in academic achievement.
Third, does EF mediation of SES disparities in achievement pertain to the relatively categorical difference between poor children and nonpoor, or does it operate at all levels of SES, differentiating, for example, the achievement of low-middle from high-middle SES children? Most prior studies included children from very low SES backgrounds, contrasting them with their higher SES counterparts. It is therefore unknown whether EF mediates SES achievement disparities in general, or more specifically the achievement gap between poor and nonpoor.
The current study employs data from the National Institute of Health (NIH) Magnetic Resonance Imaging (MRI) Study of Normal Brain Development, which includes demographic, cognitive, and achievement measures for a sample of healthy children. The sample for the current study reflects a predominantly middle-SES sample. Additionally, the current sample was subject to rigorous screening criteria (Waber et al., 2007) resulting in an unusually healthy and high-performing sample. This makes the current sample suitable for examining the role of EF in shaping SES gradients in academic achievement in healthy children across the entire SES spectrum, rather than for children living at or near the poverty line or for children with physical or mental health problems.
We use structural equation modeling (SEM) of longitudinal behavioral data to test the hypothesis that task measures of executive function mediate the association between SES and change in academic achievement over a two-year time period. The use of SEM allowed a latent measure of executive function derived from four cognitive EF tasks to be used in our model. Latent measures capture shared variances between indicators of an underlying construct to reduce measurement error (Kline, 2011), and latent measures of EF seem to be a promising approach to investigate individual differences in executive function (e.g., Willoughby, Blair, Wirth, Greenberg & The Family Life Project Investigators, 2010). Therefore, latent executive function was used as a mediator in models where SES variables predicted change in two areas of academic achievement: passage comprehension and calculation achievement.
Finally, in order to establish a role for EF per se in mediating the SES-achievement relation, as opposed to cognitive functioning more generally, we included a second candidate mediator, chosen for its relation to SES and its a priori relevance to school achievement: verbal memory. Verbal memory performance has been found to vary by SES (e.g., Farah et al., 2006; Noble et al., 2007), and it is plausible that the recall of verbally delivered information is frequently required in the course of learning many different school subjects. In order to investigate the extent to which EF is a specific cognitive mediator, verbal memory was included in the model as a comparison candidate mediator.
Method
Study Organization and Design
Data used for this study were obtained from the NIH Pediatric MRI Data Repository created by the NIH MRI Study of Normal Brain Development (Evans, A.C., 2006). As part of this study, structural MRI, behavioral and clinical measures were collected at three time points, approximately two years apart, for 431 healthy children and adolescents between the ages of 4.5 and 18.25. Children were excluded from participation in the study based on rigorous demographic, prenatal history, physical, behavioral, family history, and neurological criteria (see Evans, A. C., 2006 for a full description of inclusionary and exclusionary criteria). Data collection occurred at six pediatric study centers in major urban areas (Evans, A. C., 2006).
Participants
Analyses used 336 children within the age range (6:0 to 15:11 years) eligible for all executive function and verbal memory measures at the first wave of data collection. The mean age of this sample at the first time point was 10.13 years (SD = 2.94 years). 175 children (52.1%) were females. 27 (8.0%) of the mothers were African-American/Black, 273 (81.3%) were White, five (1.5%) were Asian, seven (2.08%) were bi- or multi-racial, and 24 (7.1%) did not provide information about their race.
WJ-III Calculation and Passage Comprehension measures were administered at the first and second time points of data collection. The mean length of time between these two time points of data collection was 1.98 years (SD = .46 years). The length of time between assessments did not significantly correlate with age (r = .08, p = .19). Because there was some variability in the length of time between time points, measures collected at Time 2 were controlled for the interval (in days) between time points.
Measures
SES
Two components of socioeconomic status were measured: family income and parental education. The family income and parental education variables were standardized and averaged to create an SES composite measure
Family income
A self-report measure of family income was obtained in 10 possible categories: 0–$5,000, $5,001–$10,000, $10,001–$15,000, $15,001–$25,000, $25,001–$35,000, $35,001–$50,000, $50,001–$75,000, $75,001–$100,000, $100,001–$150,000, and over $150,000. Family income was estimated as the midpoint of the reported income range and was adjusted for household size based on adjustments used by the US Department of Housing and Urban Development to define the highest income level at which a family qualifies for public assistance (see Evans, A.C., 2006). The mean adjusted family income of the sample was $75,809 (SD $33,676). Adjusted family income was converted to z-scores for use in analysis.
Parental education
Each parent’s education level was assigned a value from 1 to 6 (Less than High School = 1, High School = 2, Some College = 3, College = 4, Some Graduate Level = 5, Graduate Level = 6). Maternal education level and paternal education level were summed for each child in order to create a parental education index with possible values from 2 to 12, which was converted to z-scores for use in analysis. Of the mothers, 3 (.9%) had completed less than high school, 46 (13.7%) had completed high school, 102 (30.4%) had completed some college, 19 (5.6%) had completed some graduate school, and 58 (17.3%) had completed a graduate degree. Of the fathers, 8 (2.4%) had completed less than high school, 66 (19.6%) had completed high school, 90 (26.8%) had completed some college, 13 (3.9%) had completed some graduate school, and 59 (17.6%) had completed a graduate degree.
Executive function
EF is measured primarily using behavioral tasks and, less frequently, self- and informant- report questionnaires (Hughes, 2011). Here, we use four behavioral tasks to construct the latent executive function variable. Three tasks – spatial memory span, spatial working memory, and intradimensional/extradimensional (ID/ED) set shift - were from the Cambridge Neuropsychological Test Battery (CANTAB), a computerized, non-verbal neuropsychological test battery during which children perform tasks using a computer touch-screen. The Wechsler Intelligence Scale for Children-III (WISC-III) digit span was also used as an executive function task measure.
CANTAB spatial memory span
This test is modeled on the Corsi Block taping test (Milner, 1971), designed to test visual memory span. To perform this task, the child views an array of 10 white boxes on the computer screen. The boxes change color one at a time in a sequence, and the child is instructed to repeat the sequence by tapping the boxes in the same order they changed color. The spatial span is the length of the longest sequence the child correctly recalls.
CANTAB spatial working memory
This is a computerized, self-ordered pointing task in which children must use information in working memory to work toward a goal (Petrides & Milner, 1982). In the task, children view an array of colored boxes and point to the boxes one at a time to search for blue tokens that are hidden under some of the boxes, without returning to a box that had been previously searched. Between-trial return errors for children who completed the task were used as the observed EF measure in the present study.
CANTAB Intradimensional/Extradimensional shift
This task, an analogue of the Wisconsin Card Sort Task, measures set shifting and reversal learning based on feedback. During the task, the child advances through nine stages, each of which requires him to use feedback from the computer in order to respond correctly to lines or shapes. In order to successfully complete the task, the child must shift his responses after feedback patterns from the computer change. He also must use feedback from previous stages to shift his response to new examples of lines or shapes. The child advances from one stage to the next after six consecutive correct responses. The task is terminated when the child completes all stages or if 50 trials pass in which he has not made six consecutive correct responses (Luciana & Nelson, 1998). The total number of errors throughout all stages attempted was used as the observed EF measure.
Wechsler Intelligence Scale for Children-III (WISC-III) Digit Span (Wechsler, 1991)
The WISC-III was administered to children between the ages of 6:0 and 16:11 years (Evans, A.C., 2006). This is a digit span task, in which participants repeat random digit strings of increasing length. The measure yields a raw digit span score, as well as forward and backward subscores. The raw digit span score was used as the observed EF measure.
Verbal memory
Four observed memory measures from the California Verbal Test of Learning for Children (CVLT-C; Delis, Kramer, Kaplan & Ober, 1994) were used to derive the latent verbal memory measure. In this task, children are asked to learn a list of 15 concrete nouns (List A) that is presented orally five times with immediate recall after each learning trial. After the presentation of an interference list (List B), children are asked to recall List A (short-delay free-recall) and are then given semantic cues to recall List A a second time (short-delay cued-recall). After a 20-minute delay, children are again asked to recall List A (long-delay free-recall), and are given semantic cues to recall List A (short-delay cued-recall). Short-delay free recall, short-delay cued-recall, long-delay free-recall and long-delay cued-recall were used as observed memory measures. All memory measures were used from the first timepoint of data collection.
Academic achievement
Two subtests of the Woodcock-Johnson III (WJ-III) academic achievement test (Woodcock, McGrew, & Mather, 2001) were used as observed measures of academic achievement. Standard scores for the WJ-III Passage Comprehension test were used as an observed reading measure. In this test, the child reads a brief passage and then performs a fill-in-the-blank comprehension task. Standard scores for the WJ-III Calculation test were used as an observed calculation measure. In this test, the child is asked to solve a series of calculation problems of increasing difficulty. Academic achievement measures were used from both the first and second time points of data collection, which occurred approximately two years apart.
Statistical Approach
Structural equation modeling was used for these analyses because it allowed the construction of a latent executive function measure and the prediction of multiple outcomes and mediators simultaneously. Analyses used full information maximum likelihood (FIML) estimation, which allows the retention of subjects with missing data and has been found in simulation studies to outperform classical methods for missing data, such as available case methods and imputation (Enders & Bandalos, 2001; Peters & Enders; 2002). Of the 336 children in the current sample, 107 children (31.85%) were missing data for one or more measures. All regression analyses were implemented in Statistical Package for the Social Sciences (SPSS) and all SEM analyses were implemented in Mplus Version 7.
Results
Descriptive Statistics
The distributional properties of all observed EF and verbal memory measures are displayed in Table 2. There was no evidence that any task measures violated normality assumptions. Additionally, no task measures had a mean within one standard deviation of the maximum or minimum score for any tasks, a criterion that has been used to identify ceiling or floor effects (Noble et al., 2007).
Table 2.
Descriptive statistics for Executive Function and Verbal Memory measures for the entire sample.
| Task and dependent measure | N | M | SD | Range
|
Skewness | Kurtosis | |
|---|---|---|---|---|---|---|---|
| Potential | Actual | ||||||
| Cambridge Neuropsychological Test Battery Spatial Working Memory errors | 291 | 39.05 | 20.98 | 0- | 1-97 | 0.02 | −0.99 |
| Cambridge Neuropsychological Test Battery Set Shift errors | 331 | 24.45 | 14.78 | 0- | 0-73 | 0.37 | −0.52 |
| Cambridge Neuropsychological Test Battery Spatial Span | 331 | 5.53 | 1.63 | 0-9 | 0-9 | 0.25 | −0.24 |
| Wechsler Intelligence Scale for Children-III Digit Span | 333 | 13.35 | 3.61 | 0-30 | 3-26 | 0.48 | −0.03 |
| California Verbal Learning Task long-delay cued recall | 328 | 10.74 | 2.97 | 0-15 | 0-15 | −0.84 | 0.74 |
| California Verbal Learning Task long-delay free recall | 328 | 10.17 | 3.13 | 0-15 | 0-15 | −0.84 | 0.57 |
| California Verbal Learning Task short-delay cued recall | 328 | 10.54 | 2.84 | 0-15 | 0-15 | −0.77 | 0.67 |
| California Verbal Learning Task short-delay free recall | 328 | 9.88 | 3.14 | 0-15 | 0-15 | −0.64 | −0.003 |
Adjusting for Age
Passage comprehension and calculation achievement standard scores were based on age norms, but the database included only raw scores for executive function and verbal memory measures, which were not based on age norms. In order to obtain age-adjusted executive function and verbal memory scores, raw scores on these measures were controlled for age before entering the model. A prior study using this data set has reported non-linear relationships between age and the cognitive task measures examined (Waber et al., 2007). Therefore, hierarchical regression was used to predict EF task scores from a linear age term (entered in the first step), an age2 term (entered in the second step), and an age3 term (entered in the third step). Age2 and age3 terms were retained when they significantly improved model fit. Observed EF and verbal memory measures were residualized on the best-fitting age terms. Following Wiebe, Espy, & Charak (2008), performance scores were converted to z-scores to minimize the impact of different variable scaling on measurement invariance.
Adjusting for Prior Academic Achievement
In order to investigate change in academic achievement across the two-year period between time points, academic achievement scores at Time 2 were controlled for scores at Time 1 and the interval between time-points. That is, WJ-III Calculation scores at Time 2 were regressed on WJ-III Calculation scores at Time 1 and the interval (in days) between Time 1 and Time 2, and the standardized residuals were used as the change in calculation variable. Similarly, Time 2 WJ-III Passage Comprehension scores were adjusted for Time 1 WJ-III Passage Comprehension scores and the interval between time points to calculate the change in passage comprehension variable.
Analysis Strategy
In the hypothesized model, SES predicted the change in calculation and change in passage comprehension variables directly and through indirect paths mediated by Time 1 executive function and verbal memory constructs. Sex was used as a control variable in this model, with paths specified from sex to all exogenous and endogenous latent variables. This model allowed us to examine the extent to which SES predicts change in academic achievement, and the extent to which this relationship is mediated by executive function. Furthermore, the inclusion of verbal memory as an alternative candidate mediator allowed us to contrast mediating paths through executive function with mediating paths through verbal memory. We predicted that paths through executive function would be significant, but paths through verbal memory would be weak or nonexistent. The theoretical model is shown in Figure 1 with dotted lines used to indicate paths predicted to be weak or nonexistent.
Figure 1.
Theoretical model for the Full Model. Dotted lines are used to indicate paths predicted to be weak or nonexistent. Sex (not shown) is used as a control variable.
Confirmatory factor analysis (CFA) was first used to examine model fit for the EF and verbal memory measurement models. The hypothesized structural model was then specified, and path coefficients and significance values were obtained. Bootstrapping with 1000 samples was used to generate 90 and 95% bias-corrected confidence interval of specific indirect effects of SES on change in achievement mediated by EF and verbal memory. Bias-corrected bootstrap confidence intervals have been found in simulation studies to provide the most accurate test of mediation in structural equation modeling (Cheung & Lau, 2008). Confidence intervals for the contrast between specific indirect effects through executive function and specific indirect effects through verbal memory were also generated.
Additionally, nested models were used to compare the roles of EF and verbal memory as mediators of all achievement outcomes simultaneously. In the full model, both verbal memory and executive function were allowed to mediate the relationship between SES and achievement scores. In the Executive Function Only model, mediating pathways to achievement change through verbal memory were constrained to zero. In the Verbal Memory Only model, mediating pathways through executive function were constrained to zero. The use of nested models allows model fit between the full and reduced models to be compared using chi-square difference tests.
Correlation Matrix
The correlation matrix for all observed variables after controlling for age and sex is shown in Table 1. Family income and parental education were significantly correlated with each other (r = .57, p < .01). All correlations between SES measures and observed EF measures were in the expected direction, such that higher SES was associated with better performance on the task. Zero-order correlations between SES measures and EF task measures ranged in magnitude from r = .10 to r = .17. Change in passage comprehension and change in calculation scores were significantly correlated with each other (r = .16, p < .05). SES measures correlated significantly with change in passage comprehension (family income: r = .21, p < .01; parental education: r = .21, p < .01) and change in calculation (family income: r = .22, p < .01; parental education: .15, p < .05) scores.
Table 1.
Correlation matrix presenting correlations and 95% confidence intervals for SES, Executive Function, Verbal Memory, and Achievement measures
| Variables | 1 | 2 | 3 | 4 | 5 | 6 | 7 | 8 | 9 | 10 | 11 | 12 | 13 |
|---|---|---|---|---|---|---|---|---|---|---|---|---|---|
| 1 Family Income Time 1 | 1 | ||||||||||||
| 2. Parental Education Time 1 | .570** [.49, .66] | 1 | |||||||||||
| 3. California Verbal Learning Task long-delay cued recall Time 1 | .136* [.03, .24] | .092 [−.02, .20] | 1 | ||||||||||
| 4. California Verbal Learning Task long-delay free recall Time 1 | .098 [−.01, 20] | .077 [−.03, .18] | .767** [.72, .81] | 1 | |||||||||
| 5. California Verbal Learning Task short-delay cued recall Time 1 | .130* [.02, .23] | .093 [−.02, .20] | .862** [.83, .89] | .712** [.66, .76] | 1 | ||||||||
| 6. California Verbal Learning Task short-delay free recall Time 1 | .129* [.02, .23] | .109* [.01, .21] | .673** [.61, .73] | .704** [.65, .75] | .690** [.63, .74] | 1 | |||||||
| 7. Wechsler Intelligence Scale for Children-III Digit Span Time 1 | .103 [−.01, .21] | .128* [.02, .23] | .155** [.05, .26] | .136* [.03, .24] | .168** [.06, .27] | .117* [.01, .22] | 1 | ||||||
| 8. Cambridge Neuropsychological Test Battery Spatial Working Memory errors Time 1 | −.140* [−.25, −03] | −.118* [−.23, −.01] | −.057 [−.17, .06] | −.053 [−.17, .06] | −.040 [−.15, .08] | .004 [−.11, .12] | −.217** [−.32, −.11] | 1 | |||||
| 9. Cambridge Neuropsychological Test Battery Set Shift errors Time 1 | −.118* [−.22, −.01] | −.158** [−.26, −.05] | −.140* [−.24, 03] | −.066 [−.17, .04] | −.154** [−.26, −.05] | −.105 [−.21, .01] | −.058 [−.17, .05] | .113 [−.01, .23] | 1 | ||||
| 10. Cambridge Neuropsychological Test Battery Spatial Span Time 1 | .174* [.07, .28] | .143** [.04, .25] | .051 [−.06, .16] | .033 [−.08, 14] | .049 [−.06, .16] | .067 [−.05, .17] | .135* [.03, .24] | −.229** [−.34, −.12] | −.104 [−.21, .01] | 1 | |||
| 11. Woodcock-Johnson III Passage Comprehension Change | .206** [.09, .32] | .210** [.09, .32] | .055 [−.07, .18] | .132* [.01, .25] | .066 [−.06, .19] | .071 [−.05, .19] | .151* [.03, .27] | −.118 [−.24, .01] | −.032 [−.15, .09] | .098 [−.02, .22] | 1 | ||
| 12. Woodcock-Johnson III Calculation Change | .217** [.10, .33] | .151* [.03, .27] | .073 [−.05, .19] | .099 [−.02, .22] | .065 [−.06, .18] | .081 [−.04, .20] | .120 [0, .24] | −.099 [−.22, .03] | −.048 [−.17, .07] | .015 [−.11, .14] | .156* [.04, .27] | 1 | |
| 13. Sex | .126* [.02, .23] | .090 [−.02, .20] | .127* [.02, .23] | .127* [.02, .23] | .136* [.03. .24] | .120* [.01, .23] | .027 [−.08, .13] | −.054 [−.17, .06] | −.028 [−.14, .08] | −.047 [−.15, .06] | −.012 [−.13, .11] | −.040 [−.16. .08] | 1 |
Note. Ns range from 260 to 336. Verbal memory and EF measures have been controlled for age. WJ-III Passage Comprehension Change scores and Calculation Change scores have been controlled for Time 1 achievement scores and time interval (in days) between Time 1 and Time 2 assessments.
p < .05.
p < .01.
Measurement Models
We first used principal axis factoring with promax rotation to explore the structure of the mediator variables. For this analysis, the spatial working memory and ID/ED set shift measures were reverse scored, so that higher scores indicated better performance on all measures. The first two factors had initial eigenvalues above 1. The first factor explained 40.77% of the variance, and the second factor explained 17.91% of the variance. Long delay cued recall, short delay cued recall, long delay free recall, and short delay free recall loaded on the first component (all loadings >.7) and did not load on the second component (all loadings < .1). Spatial working memory, spatial span, and digit span loaded on the second component (all loadings > .35) and did not load on the first component (all loadings < .1). ID/ED set shift had a loading of .21 on the second component and .09 on the first component. These results are consistent with our conceptual model of verbal memory and executive function as separate factors. We retained ID/ED set shift as an EF measure because of its clear conceptual link to EF.
Single-factor measurement models for the executive function and verbal memory constructs were specified, and confirmatory factor analysis (CFA) was used to evaluate model fit. The CFA model in which executive function and verbal memory were allowed to correlate showed acceptable fit to the data (χ2 (19) =49.00, p < .001; comparative fit index (CFI) = .97; root-mean-square error of approximation (RMSEA) = .069, 90% confidence interval (CI) [.045, .093], pclose = .09; standardized root-mean-square residual (SRMR) = .040). All factor loadings for verbal memory, and executive function were significant at p < .01. Standardized factor loadings on EF were .38 (p < .001) for spatial span, −.24 (p < .01) for ID/ED set shift, −.51 (p < .001) for spatial working memory, and .42 (p < .001) for WISC digit span.
Structural Model
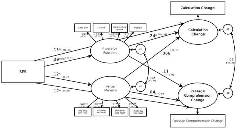
The full model showed evidence of a good fit to the data (χ2 (43) =65.50, p = .015; CFI = .98; RMSEA = .04, 90% CI = [.018, .058], pclose = .81; SRMR= .03). Standardized coefficients for the full model are displayed in Figure 2. In the full model, the path from SES to EF was significant (β = .39, p < .001), and the path from SES to verbal memory was significant (β = .12, p = .03). The path from executive function to change in calculation was significant (β = .24, p = .046), but the path from executive function to change in passage comprehension was not significant (β = .11, p = .38). Paths from verbal memory to change in calculation (β = .006, p = .93) and to change in passage comprehension (β = .04 p = .61) were not significant. Additionally, there were significant direct paths from SES to change in calculation (β = .15, p = .048) and from SES to change in passage comprehension (β = .17, p = .02).
Figure 2.
Path output with standardized estimates and 95% confidence intervals for the Full Model. Sex (not shown) is used as a control variable. N = 336.
+ p < .1 * p < .05. ** p < .01. *** p < .001.
The path from sex to verbal memory was significant (β = .13, p = .02), indicating that verbal memory performance was significantly higher for females than for males. However, the paths from sex to EF, change in calculation, and change in passage comprehension were not significant.
Mediation analysis
In an SEM framework, a significant total effect and a significant indirect effect are needed to establish mediation (Preacher & Hayes, 2004). The total effects of SES on change in calculation (standardized total effect = .243; p < .001) and change in passage comprehension (standardized total effect = .217; p < .001) were both significant. We used bootstrapping to calculate confidence intervals for specific indirect effects through executive function and verbal memory. 90 and 95% bias-corrected confidence intervals for these specific indirect effects are displayed in Table 3. The 95% confidence interval for the specific indirect effect from SES through EF to change in calculation did not pass through zero, indicating a significant specific indirect effect with a two-sided alpha of .05. The other three specific indirect effects were not significant. Additionally, we contrasted the pathways through EF and verbal memory to the achievement change variables, and the 90 and 95% bias-corrected confidence intervals for these contrasts are displayed in Table 3. For change in calculation, but not for change in passage comprehension, the contrast was significant, indicating that EF was a significantly stronger mediator of this relationship than was verbal memory.
Table 3.
Bias-corrected unstandardized 90 and 95% confidence intervals and for specific indirect effects of SES on achievement scores (N = 336).
| Mediated paths and contrasts | Lower 2.5% | Lower 5% | Estimate | Upper 5% | Upper 2.5% |
|---|---|---|---|---|---|
| Mediated paths | |||||
| 1) SES – Executive Function – Calculation Change | .011 | .020 | .107 | .269 | .329 |
| 2) SES – Verbal Memory – Calculation Change | −.020 | −.013 | .001 | .020 | .026 |
| 3) SES- Executive Function – Passage Comprehension Change | −.053 | −.031 | .046 | .207 | .270 |
| 4) SES - Verbal Memory - Passage Comprehension Change | −.015 | −.011 | .005 | .026 | .030 |
| Contrasts | |||||
| Contrast between 1 and 2 | .005 | .014 | .106 | .280 | .339 |
| Contrast between 3 and 4 | −.071 | −.048 | .041 | .197 | .265 |
Model comparison
Model fit statistics for the Full Model, Executive Function Only model, and Verbal Memory Only model are displayed in Table 4. Deleting the paths passing through verbal memory (Executive Function Only) resulted in a nonsignificant change in model fit (Δ χ2 (3) = 4.70, p = .20). In contrast, deleting the paths through executive function (Verbal Memory Only) resulted in significantly worse model fit (Δ χ2 (3) = 23.86, p < .001).
Table 4.
Fit indices for the Full Model and nested Executive Function Only and Verbal Memory Only models (N = 336).
| Model | χ2 | df | p | Comparative Fit Index (CFI) | Root-Mean-Square Error of Approximation (RMSEA) | Standardized Root-Mean Square Residual (SRMR) | Akaike Information Criterion (AIC) |
|---|---|---|---|---|---|---|---|
| Full Model | 65.50 | 43 | .02 | .98 | .04, 90% CI [.02, .06], pclose = .81 | .03 | 9210.91 |
| Executive Function Only | 70.20 | 46 | .01 | .98 | .04, 90% CI [02, .06], pclose = .82 | .04 | 9209.61 |
| Verbal Memory Only | 89.36 | 46 | < .001 | .96 | .05, 90% CI [.04, .07], pclose = .36 | .05 | 9228.77 |
Note. In the Executive Function Only model, all indirect paths to Achievement Change through Verbal Memory were constrained to zero. In the Verbal Memory Only model, all indirect paths to Achievement Change through executive function were constrained to zero.
Discussion
The socioeconomic gradient in academic achievement is a societal problem that has yet to be fully understood. One recent approach to the problem has been to identify cognitive mediators of the SES-achievement relation. Executive function, which is related to both SES and achievement, has been identified as a mediator in preschool, kindergarten and 1st grade using multiple or latent measures of EF (Dilworth-Bart, 2012; Fitzpatrick, McKinnon, Blair, & Willoughby, 2014; Nesbitt, Baker-Ward, & Willoughby, 2013). We investigated neurocogntive mediation of the SES-achievement later in schooling, when children’s EF is more developed and the nature of academic achievement is also different.
In a sample of six through fifteen year-old children, SES predicted change in academic achievement over a two-year time-period. We modeled SES variables prediction of change in reading and math achievement directly and through two candidate mediators, latent EF and verbal memory measures. Our results support executive function, but not verbal memory, as a partial mediator of the relationship between SES and change in math achievement. The same was not true of reading achievement.
The current study used prospective academic achievement measures and controlled for baseline achievement, demonstrating that executive function performance predicts change in math achievement over a two-year time period. Because we examined change in achievement, rather than achievement itself, prior achievement was not serving as “third variable” inflating estimates of the paths of interest.
These results also provide initial evidence that executive function is unique as a mediator, as no support was found for verbal memory as an alternative candidate mediator. Notably, a significant relationship between SES and verbal memory was observed, but verbal memory, unlike EF, did not predict change in reading or math achievement. Furthermore, while many studies of EF use tasks that rely heavily on language abilities (e.g., Hughes & Ensor, 2007; Wiebe et al., 2011), the current study used primarily nonverbal EF tasks, thus providing a measure of executive function that is less confounded with verbal ability. However, future studies should also investigate other candidate cognitive systems, including verbal ability, as mediators. Nevertheless, this study extends past work on executive function by comparing EF with verbal memory, another candidate mediator, and results are consistent with the claim that executive function is a particularly important factor explaining the relationship between SES and academic achievement.
These results add to a large body of evidence demonstrating SES disparities in executive function performance. While much of the literature on SES and executive function development has focused primarily on the detrimental effects of poverty (e.g., Blair et al., 2011; Rhoades et al., 2011), the current study observes SES differences in a predominantly middle-class sample. Furthermore, observed SES differences in executive function performance are particularly striking in light of the rigorous screening criteria used to obtain this sample of children. During population-based sampling for the study, the early screening interview, which included questions about child and family history of medical and psychiatric disorders, and child prenatal substance exposure, led to the exclusion of 37.9% of low-SES children, as compared to 21.8% of high-SES children. Additionally, 19.4% of low-SES children, as compared to 8.7% of high-SES children were excluded due a T-score above 70 on any subscale of the Child Behavior Check List, indicating elevated behavior problems (Waber et al., 2007). The fact that SES disparities in executive function exist even in this healthy population, where they cannot be explained by elevated rates of physical or mental illness or prenatal substance exposure, suggests that these mechanisms do not fully explain SES differences in executive function.
Our finding that executive function statistically mediates SES disparities in school achievement suggests that interventions targeting executive function could help close the SES-achievement gap. This is a promising hypothesis in our view, but one that should be tested further with the appropriate designs rather than assumed at present. Indeed, preschool interventions targeting executive function as part of a larger set of targets have been associated with improved academic readiness among disadvantaged preschoolers (e.g., Head Start REDI; Bierman et al., 2008; Chicago School Readiness Project; Raver et al., 2011), although studies with the appropriate design to test a causal relationship between EF and achievement are still needed (see Jacob & Parkinson, in press, for a review). The current results suggest that similar approaches may also be promising for improving achievement among older youths. Furthermore, computerized training interventions have attracted recent attention as potential approach to improve EF, particularly among at-risk populations, although the evidence about the effectiveness of these interventions is mixed (Rabipour & Raz, 2012). Experimental studies that include measurements of academic achievement following EF training are needed to further evalute this approach, as well as to gather stronger evidence about the causal role of EF. Finally, it is important to note that the current sample included children from a wide range of socioeconomic status, rather than from primarily disadvantaged backgrounds. The fact that EF emerged as a mediator in this sample suggests that targeting EF may be an effective approach to reducing SES disparities across the entire gradient of SES.
There were several limitations to this study, and results must be interpreted accordingly. First, only four EF tasks were administered in this study, and factor loadings, while statistically significant, were low. Therefore, while using a latent measure of executive function offered the advantage of reducing measurement error, results should not be interpreted as support for a single-factor model of executive function in children. To address this limitation, future studies should collect a larger number of diverse executive function measures. In particular, it is often argued that EF is composed of three related but separable components: updating, shifting, and inhibition (Miyake et al., 2000). The current study would have benefited from the inclusion of a classic inhibition task (e.g. “Go-No-Go”), but it has been noted that shifting and working memory tasks also tap inhibition (Best & Miller, 2010; Roberts & Pennington, 1996) so it is likely that the EF tasks in this measurement model required an inhibition component. Nevertheless, future work should collect multiple measures of updating, shifting, and inhibition EF components to more accurately specify the measurement model for executive function. Furthermore, separate components of EF may show distinct relationships with SES, so future work should investigate the association between SES variables and observed and latent measures of these components.
The prospective design of the current study, in which academic achievement was modeled from two time points, is an important strength, but causal inference is nevertheless limited in this study. Intervention studies using preschool populations have provided evidence that interventions can improve executive function (Diamond & Lee, 2011; Raver et al., 2011) and that improvements in executive function partially mediate gains in school readiness (Raver et al., 2011), suggesting that the relationship between EF and academic achievement among preschoolers is, at least in part, causal. Intervention studies using school-aged populations will provide important evidence about causal relationships in these populations.
Acknowledgments
This research was supported by NIH grant HD055689.
Data used in the preparation of this article were obtained from the NIH Pediatric MRI Data Repository created by the NIH MRI Study of Normal Brain Development (Evans, 2006; website: https://nihpd.crbs.ucsd.edu/nihpd/info/index.html) release 4.0, a public-access database designed to be a research tool for investigations of healthy brain and behavior development. This is a multisite, longitudinal study of typically developing children from ages newborn through young adulthood conducted by the Brain Development Cooperative Group and supported by the National Institute of Child Health and Human Development, the National Institute on Drug Abuse, the National Institute of Mental Health, and the National Institute of Neurological Disorders and Stroke (Contract #s N01-HD02-3343, N01MH9-0002, and N01-NS-9-2314, -2315, -2316, -2317, -2319 and -2321). A listing of the participating centers and a complete listing of the study investigators can be found at: https://nihpd.crbs.ucsd.edu/nihpd/info/participating_centers.html. This manuscript reflects the views of the authors and may not reflect the opinions or views of the NIH.
The research reported here was supported [in whole or in part] by the Institute of Education Sciences, U.S. Department of Education, through Grant #R305B090015 to the University of Pennsylvania. The opinions expressed are those of the authors and do not represent the views of the Institute or the U.S. Department of Education.
References
- Alloway TP, Gathercole SE, Adams AM, Willis C, Eaglen R, Lamont E. Working memory and phonological awareness as predictors of progress towards early learning goals at school entry. British Journal of Developmental Psychology. 2005;23:417–426. doi: 10.1348/026151005X26804. [DOI] [Google Scholar]
- Ardila A, Rosselli M, Matute E, Guajardo S. The influence of the parents’ educational level on the development of executive functions. Developmental Neuropsychology. 2005;28:539–560. doi: 10.1207/s15326942dn2801_5. [DOI] [PubMed] [Google Scholar]
- Best JR, Miller PH. A developmental perspective on executive function. Child Development. 2010;81:1641–1660. doi: 10.1111/j.1467-8624.2010.01499.x. [DOI] [PMC free article] [PubMed] [Google Scholar]
- Best JR, Miller PH, Naglieri JA. Relations between executive function and academic achievement from ages 5 to 17 in a large, representative national sample. Learning and Individual Differences. 2011;21:327–336. doi: 10.1016/j.lindif.2011.01.007. [DOI] [PMC free article] [PubMed] [Google Scholar]
- Bierman KL, Domitrovich CE, Nix RL, Gest SD, Welsh JA, Greenberg MT, Blair C, et al. Promoting academic and social-emotional school readiness: the head start REDI program. Child Development. 2008;79:1802–1817. doi: 10.1111/j.1467-8624.2008.01227.x. [DOI] [PMC free article] [PubMed] [Google Scholar]
- Blair C. School readiness: Integrating cognition and emotion in a neurobiological conceptualization of children’s functioning at school entry. American Psychologist. 2002;57:111–127. doi: 10.1037//0003-066X.57.2.111. [DOI] [PubMed] [Google Scholar]
- Blair C, Granger DA, Willoughby M, Mills-Koonce R, Cox M, Greenberg MT, Kivlighan KT, Fortunato CK the FLP Investigators. Salivary cortisol mediates effects of poverty and parenting on executive functions in early childhood. Child Development. 2011;82:1970–1984. doi: 10.1111/j.1467-8624.2011.01643.x. [DOI] [PMC free article] [PubMed] [Google Scholar]
- Blair C, Razza RP. Relating effortful control, executive function, and false belief understanding to emerging math and literacy ability in kindergarten. Child Development. 2007;78:647–663. doi: 10.1111/j.1467-8624.2007.01019.x. [DOI] [PubMed] [Google Scholar]
- Bradley RH, Corwyn RF. Socioeconomic status and child development. Annual Reviews of Psychology. 2002;53:371–399. doi: 10.1146/annurev.psych.53.100901.135233. [DOI] [PubMed] [Google Scholar]
- Bull R, Espy KA, Wiebe SA. Short-term memory, working memory, and executive functioning in preschoolers: Longitudinal predictors of mathematical achievement at age 7 years. Developmental Neuropsychology. 2008;33:205–228. doi: 10.1080/87565640. [DOI] [PMC free article] [PubMed] [Google Scholar]
- Cheung GW, Lau RS. Testing mediation and suppression effects of latent variables: bootstrapping with structural equation models. Organizational Research Methods. 2008;11:296–325. doi: 10.1177/1094428107300343. [DOI] [Google Scholar]
- Cole DA, Maxwell SE. Testing meditational models with longitudinal data: Questions and tips in the use of structural equation modeling. Journal of Abnormal Psychology. 2003;112:558–577. doi: 10.1037/0021-843X.112.4.558. http://dx.doi.org/10.1037/0021-843X.112.4.558. [DOI] [PubMed] [Google Scholar]
- Crook SR, Evans GW. The role of planning skills in the income-achievement gap. Child Development. 2014;85:405–411. doi: 10.1111/cdev.12129. [DOI] [PMC free article] [PubMed] [Google Scholar]
- Delis D, Kramer J, Kaplan E, Ober BA. California Verbal Learning Test – Children’s Version. San Antonio, TX: The Psychological Corporation; 1994. [Google Scholar]
- Diamond A, Lee K. Interventions shown to aid executive function development in children 4–12 years old. Science. 2011;333:959–964. doi: 10.1126/science.1204529.Interventions. [DOI] [PMC free article] [PubMed] [Google Scholar]
- Dilworth-Bart JE. Does executive function mediate SES and home quality associations with academic readiness? Early Childhood Research Quarterly. 2012;27:416–425. doi: 10.1016/j.ecresq.2012.02.002. [DOI] [Google Scholar]
- Early Child Care Research Network. Do children’s attention processes mediate the link between family predictors and school readiness? Developmental Psychology. 2003;39:581–593. doi: 10.1037/0012-1649.39.3.581. [DOI] [PubMed] [Google Scholar]
- Enders CK, Bandalos DL. The relative performance of full information maximum likelihood estimation for missing data in structural equation models. Structural Equation Modeling. 2001;8:430–457. doi: 10.1207/S15328007SEM0803_5. [DOI] [PubMed] [Google Scholar]
- Evans AC. The NIH MRI study of normal brain development. NeuroImage. 2006;30:184–202. doi: 10.1016/j.neuroimage.2005.09.068. [DOI] [PubMed] [Google Scholar]
- Evans GW. The environment of childhood poverty. American Psychologist. 2004;59:77–92. doi: 10.1037/0003-066X.59.2.77. [DOI] [PubMed] [Google Scholar]
- Farah MJ, Shera DM, Savage JH, Betancourt L, Giannetta JM, Brodsky NL, Malmud EK, et al. Childhood poverty: specific associations with neurocognitive development. Brain Research. 2006;1110:166–174. doi: 10.1016/j.brainres.2006.06.072. [DOI] [PubMed] [Google Scholar]
- Fitzpatrick C, McKinnon RD, Blair CB, Willoughby MT. Do preschool executive function skills explain the school readiness gap between advantaged and disadvantaged children? Learning and Instruction. 2014;30:25–31. doi: 10.1016/j.learninstruc.2013.11.003. [DOI] [Google Scholar]
- Gathercole SE, Alloway TP, Kirkwood HJ, Elliott JG, Holmes J, Hilton KA. Attentional and executive function behaviours in children with poor working memory. Learning and Individual Differences. 2008;18:214–223. doi: 10.1016/j.lindif.2007.10.003. [DOI] [Google Scholar]
- Hackman DA, Farah MJ, Meaney MJ. Socioeconomic status and the brain: mechanistic insights from human and animal research. Nature Reviews Neuroscience. 2010;11:651–659. doi: 10.1038/nrn2897. [DOI] [PMC free article] [PubMed] [Google Scholar]
- Hughes C, Ensor R. Executive function and theory of mind: Predictive relations from ages 2 to 4. Developmental Psychology. 2007;43:1447–1459. doi: 10.1037/0012-1649.43.6.1447. [DOI] [PubMed] [Google Scholar]
- Hughes C. Changes and challenges in 20 years of research into the development of executive functions. Infant and Child Development. 2011;271:251–271. [Google Scholar]
- Jacob R, Parkinson J. The potential for school-baed interventions that target executive function to improve academic achievement: A review. Review of Educational Research in press. [Google Scholar]
- Jurado MB, Rosselli M. The elusive nature of executive functions: a review of our current understanding. Neuropsychology Review. 2007;17:213–233. doi: 10.1007/s11065-007-9040-z. [DOI] [PubMed] [Google Scholar]
- Kline RB. Principles and practice of structural equation modeling. 3. New York: Guilford; 2011. [Google Scholar]
- Lawson GM, Hook CJ, Hackman DA, Farah MJ. Socioeconomic status and neurocognitive development: executive function. In: Griffin J, McCardle P, Freund L, editors. Executive Function in Preschool Age Children: Integrating Measurement, Neurodevelopment and Translational Research. in press. [Google Scholar]
- Luciana M, Nelson CA. The functional emergence of prefrontally-guided working memory systems in four- to eight-year-old children. Neuropsychologia. 1998;36:273–293. doi: 10.1016/S0028-3932(97)00109-7. [DOI] [PubMed] [Google Scholar]
- Mazzocco MMM, Kover ST. A longitudinal assessment of executive function skills and their association with math performance. Child Neuropsychology. 2007;13:18–45. doi: 10.1080/09297040600611346. [DOI] [PubMed] [Google Scholar]
- Mezzacappa E. Alerting, orienting, and executive attention: developmental properties and sociodemographic correlates in an epidemiological sample of young, urban children. Child Development. 2004;75:1373–1386. doi: 10.1111/j.1467-8624.2004.00746.x. [DOI] [PubMed] [Google Scholar]
- Milner B. Interhemispheric differences in the localization of psychological processes in man. British Medical Bulletin. 1971;27:272–277. doi: 10.1093/oxfordjournals.bmb.a070866. [DOI] [PubMed] [Google Scholar]
- Miyake A, Friedman NP, Emerson MJ, Witzki AH, Howerter A, Wager TD. The unity and diversity of executive functions and their contributions to complex “frontal lobe” tasks: a latent variable analysis. Cognitive Psychology. 2000;41:49–100. doi: 10.1006/cogp.1999.0734. [DOI] [PubMed] [Google Scholar]
- Nesbitt KT, Baker-Ward L, Willoughby MT. Executive function mediates socioeconomic and racial differences in early academic achievement. Early Childhood Research Quarterly. 2013;28:774–783. http://dx.doi.org/10.1016/j.ecresq.2013.07.005. [Google Scholar]
- Noble KG, McCandliss BD, Farah MJ. Socioeconomic gradients predict individual differences in neurocognitive abilities. Developmental Science. 2007;10:464–80. doi: 10.1111/j.1467-7687.2007.00600.x. [DOI] [PubMed] [Google Scholar]
- Noble KG, Norman MF, Farah MJ. Neurocognitive correlates of socioeconomic status in kindergarten children. Developmental Science. 2005;8:74–87. doi: 10.1111/j.1467-7687.2005.00394.x. [DOI] [PubMed] [Google Scholar]
- Peters CLO, Enders C. A primer for the estimation of structural equation models in the presence of missing data: Maximum likelihood algorithms. Journal of Targeting, Measurement, and Analysis for Marketing. 2002;11:81–95. doi: 10.1057/palgrave.jt.5740069. [DOI] [Google Scholar]
- Petrides M, Milner B. Deficits on subject-ordered tasks after frontal- and temporal-lobe lesions in man. Neuropsychologia. 1982;20:249–262. doi: 10.1016/0028-3932(82)90100-2. [DOI] [PubMed] [Google Scholar]
- Preacher KJ, Hayes AF. SPSS and SAS procedures for estimating indirect effects in simple mediation models. Behavior Research Methods, Instruments, & Computers. 2004;36:717–731. doi: 10.3758/BF03206553. [DOI] [PubMed] [Google Scholar]
- Rabipour S, Raz A. Training the brain: Fact and fad in cognitive and behavioral remediation. Brain and Cognition. 2012;79:159–179. doi: 10.1016/j.bandc.2012.02.006. [DOI] [PubMed] [Google Scholar]
- Raver CC, Jones SM, Li-grining C, Zhai F, Bub K, Pressler E. CSRP’s impact on low-income preschoolers’ preacademic skills: self-regulation as a mediating mechanism. Child Development. 2011;82:362–378. doi: 10.1111/j.1467-8624.2010.01561.x. [DOI] [PMC free article] [PubMed] [Google Scholar]
- Reardon SF. The widening academic achievement gap between the rich and the poor: New evidence and possible explanations. In: Murnane R, Duncan G, editors. Whither Opportunity? Rising Inequality and the Uncertain Life Chances of Low-Income Children. New York: Russell Sage Foundation Press; 2011. [Google Scholar]
- Rhoades BL, Greenberg MT, Lanza ST, Blair C. Demographic and familial predictors of early executive function development: contribution of a person-centered perspective. Journal of Experimental Child Psychology. 2011;108:638–662. doi: 10.1016/j.jecp.2010.08.004. [DOI] [PMC free article] [PubMed] [Google Scholar]
- Roberts RJ, Pennington BF. An interactive framework for examining prefrontal cognitive processes. Developmental Neuropsychology. 1996;12:105–126. doi: 10.1080/87565649609540642. [DOI] [Google Scholar]
- Sarsour K, Sheridan M, Jutte D, Nuru-Jeter A, Hinsh S, Boyce WT. Family socioeconomic status and child executive functions: The roles of language, home environment, and single parenthood. Journal of the International Neuropsychological Society. 2011;17:120–132. doi: 10.1017/S1355617710001335. [DOI] [PubMed] [Google Scholar]
- St Clair-Thompson HL, Gathercole SE. Executive functions and achievements in school: Shifting, updating, inhibition, and working memory. Quarterly Journal of Experimental Psychology. 2006;59:745–759. doi: 10.1080/17470210500162854. [DOI] [PubMed] [Google Scholar]
- Swanson HL, Beebe-Frankenberger M. The relationship between working memory and mathematical problem solving in children at risk and not at risk for math disabilities. Journal of Education Psychology. 2004;96:471–491. doi: 10.1037/0022-0663.96.3.471. [DOI] [Google Scholar]
- Waber DP, De Moor C, Forbes PW, Almli CR, Botteron KN, Leonard G, Milovan D, et al. The NIH MRI study of normal brain development: performance of a population based sample of healthy children aged 6 to 18 years on a neuropsychological battery. Journal of the International Neuropsychological Society. 2007;13:729–46. doi: 10.1017/S1355617707070841. [DOI] [PubMed] [Google Scholar]
- Wechsler. Wechsler Intelligence Scale for Children. 3rd. Psychological Corporation, Harcourt Brace and Company; San Antonio, TX: 1991. [Google Scholar]
- Welsh JA, Nix RL, Blair C, Bierman KL, Nelson KE. The development of cognitive skills and gains in academic school readiness for children from low-income families. Journal of Educational Psychology. 2010;102:43–53. doi: 10.1037/a0016738. [DOI] [PMC free article] [PubMed] [Google Scholar]
- Wiebe SA, Espy KA, Charak D. Using confirmatory factor analysis to understand executive control in preschool children: I. Latent structure. Developmental Psychology. 2008;44:575–587. doi: 10.1037/0012-1649.44.2.575. [DOI] [PubMed] [Google Scholar]
- Wiebe SA, Sheffield T, Nelson JM, Clark CAC, Chevalier N, Espy KA. The structure of executive function in 3-year-olds. Journal of Experimental Child Psychology. 2011;108:436–452. doi: 10.1016/j.jecp.2010.08.008. [DOI] [PMC free article] [PubMed] [Google Scholar]
- Willoughby MT, Blair CB, Wirth RJ, Greenberg M The Family Life Project Investigators. The measurement of executive function at age 3 years: psychometric properties and criterion validity of a new battery of tasks. Psychological Assessment. 2010;22:306–317. doi: 10.1037/a0018708. [DOI] [PubMed] [Google Scholar]
- Woodcock RW, McGrew KS, Mather N. Woodcock-Johnson III. Itasaca, IL: Riverside Publishing; 2001. [Google Scholar]
- Zelazo PD, Carlson SM. Hot and cool executive function in childhood and adolescence: Development and Plasticity. Child Development Perspectives. 2002;6:354–360. [Google Scholar]


