Abstract
BACKGROUND
Therapeutic targeting of arterial leukocyte recruitment in the context of atherosclerosis has been disappointing in clinical studies. Reasons for such failures include the lack of knowledge of arterial-specific recruitment patterns. Here we establish the importance of the cathepsin G (CatG) in the context of arterial myeloid cell recruitment.
METHODS
Intravital microscopy of the carotid artery, the jugular vein, and cremasteric arterioles and venules in Apoe−/− and CatG-deficient mice (Apoe−/−Ctsg−/−) was used to study site-specific myeloid cell behavior after high-fat diet feeding or tumor necrosis factor stimulation. Atherosclerosis development was assessed in aortic root sections after 4 weeks of high-fat diet, whereas lung inflammation was assessed after inhalation of lipopolysaccharide. Endothelial deposition of CatG and CCL5 was quantified in whole-mount preparations using 2-photon and confocal microscopy.
RESULTS
Our observations elucidated a crucial role for CatG during arterial leukocyte adhesion, an effect not found during venular adhesion. Consequently, CatG deficiency attenuates atherosclerosis but not acute lung inflammation. Mechanistically, CatG is immobilized on arterial endothelium where it activates leukocytes to firmly adhere engaging integrin clustering, a process of crucial importance to achieve effective adherence under high-shear flow. Therapeutic neutralization of CatG specifically abrogated arterial leukocyte adhesion without affecting myeloid cell adhesion in the microcirculation. Repetitive application of CatG-neutralizing antibodies permitted inhibition of atherogenesis in mice.
CONCLUSIONS
Taken together, these findings present evidence of an arterial-specific recruitment pattern centered on CatG-instructed adhesion strengthening. The inhibition of this process could provide a novel strategy for treatment of arterial inflammation with limited side effects.
Keywords: atherosclerosis, cathepsin G, focal adhesions, integrins
Atherosclerosis represents the most important cause of morbidity and mortality in developed countries. Atherosclerotic vascular disease is an inflammatory condition characterized by aberrant lipid metabolism and a maladapted inflammatory response.1 Arterial inflammation is triggered by an insult to the endothelium leading to endothelial cell activation and recruitment of leukocytes to the vessel wall.2 The leukocyte recruitment cascade includes the initial capture and rolling of leukocytes by selectins, chemokine-mediated integrin activation followed by adhesion, and ultimately chemokine-mediated (trans)migration.3 Through the past decades, several clinical trials have attempted to boycott mechanisms of arterial recruitment to abrogate progression of atherosclerosis. Contrary to encouraging results from research in animal models, clinical studies have largely failed, however.4,5 Reasons for such failures include the striking redundancy of cell adhesion molecules and chemokines during atherogenic recruitment, rendering interference with just 1 molecule insufficient, prominent off-target effects attributable to cross-reactivity with receptors of similar structure, and the importance of the targeted molecule in other immune responses, compromising host defense.
Although atherogenesis is thought to be predominantly monocyte driven, recent evidence points toward the importance of neutrophils.6,7 Neutrophils stimulate early atherosclerotic lesion formation by releasing preformed mediators, thus paving the way for inflammatory monocytes.8 Cathepsin G (CatG) is stored in neutrophil azurophil granules and discharged on neutrophil activation.9 Because CatG is chemotactic for neutrophils and mononuclear cells in vitro,10–13 we studied its role in atherogenic myeloid cell recruitment. We found that CatG instructs arterial-specific myeloid cell adhesion but is not involved in venular leukocyte recruitment. Consequently, CatG induces early atherosclerotic lesion formation, a process targetable by antibody blockade without affecting myeloid cell adhesion in peripheral tissues.
METHODS
An expanded methods section can be found in the online-only Data Supplement.
Mice
Ctsg−/−14 and Ccl5−/− mice15 were intercrossed with Apoe−/− mice to generate double-mutant mice. Genetically modified mouse strains were backcrossed to C57Bl/6J background for at least 10 generations. All animal experiments were approved by the local ethics committee and performed in accordance with institutional guidelines.
Atherosclerosis Studies
Mice were fed a high-fat diet (HFD) containing 21% fat (Ssniff) for 4 weeks to induce early atherosclerosis. In a separate set of experiments, Apoe−/− mice were treated with polyclonal immunoglobulin G (IgG) anti-CatG antibodies raised in rabbit (10 µg/mouse, 3×/wk, Biorbyt) or isotype-matching IgG (10 µg/mouse, 3×/wk, Jackson Immuno Research Laboratories) during 4 weeks of HFD feeding.
Imaging of Whole-Mount Tissue
Apoe−/− mice were fed a HFD or stimulated with tumor necrosis factor (TNF). The carotid artery was explanted and mounted on glass micropipettes. The cremaster muscles of Apoe−/− mice were exteriorized, fixed, and permeabilized. Primary antibodies to CatG (Biorbyt, 10 µg/mL) and CCL5 (R&D, 20 µg/mL) were used to reveal the presence of both molecules.
Adhesion-Strengthening Assay
Adhesion strengthening was analyzed in vitro using IBIDI-Slide IV 0.1 flow chambers (Ibidi). Flow chambers were coated with intercellular adhesion molecule-1 (ICAM1) for neutrophils or vascular cell adhesion molecule-1 (VCAM1) for monocytes, P-selectin, and CatG. Cells were placed into flow chambers and incubated 5 minutes at 37°C. Shear stress was increased from 0.5 to 40 dyn/cm2 every 30 s using a high-precision syringe pump, and the percentage of remaining cells relative to initial adherent cell number at initial shear stress (0.5 dyn/cm2) was calculated.
β2 Integrin Clustering Under Increasing Shear Stress
To study the integrin cluster formation under flow conditions, the cell surface expression of lymphocyte function-associated antigen 1 (LFA1) in neutrophils was analyzed following the adhesion-strengthening assay described above. Before imaging, the cells were stained with a PE-labeled anti-CD11a antibody (2D7, BD Pharmingen) for 15 minutes. Images were acquired with an upright spinning disc confocal microscope.
Intravital Microscopy
Leukocyte-endothelial interactions in the cremaster, the carotid artery, and the jugular vein were analyzed in mice having received HFD or stimulated for 4 hours with 500 ng TNF (intraperitoneally) as described.6 Antibodies (at 0.5 µg) to Ly6G (1A8, Biolegend), Ly6C (HK1.4, eBioscience), and CD11b (M1/70, eBioscience) were administered to label myeloid cell subsets.
Statistics
All data are expressed as mean±standard error of the mean. Statistical calculations were performed using GraphPad Prism 5 (GraphPad Software Inc.). After calculating for normality by using the D’Agostino Pearson omnibus test, the unpaired Student t test, 1-way, repeated-measures 2-way analysis of variance or nonparametric Mann-Whitney test or Kruskal-Wallis test with post hoc Dunn test were used as appropriate.
RESULTS
Arterial But Not Venular Adhesion of Myeloid Cells Is Controlled by CatG
Recruitment of neutrophils and monocytes is a major determinant of early atherosclerotic lesion formation.6,16 To assess the role of CatG in arterial leukocyte recruitment, we labeled myeloid cell subsets in apolipoprotein E-deficient (Apoe−/−) and CatG-deficient (Apoe−/−Ctsg−/−) mice receiving HFD for 4 weeks by administration of antibodies to Ly6G (neutrophils), Ly6C (classical monocytes), and CD11b (myeloid cells), and recorded leukocyte-endothelial interactions by intravital microscopy of the carotid artery. Although rolling was enhanced in Apoe−/−Ctsg−/− mice in comparison with Apoe−/− mice, adhesion was dramatically reduced (Figure 1A through 1G). Because expression of ICAM1 and VCAM1 on the endothelium covering atherosclerotic lesions did not differ between the mouse strains (online-only Data Supplement Figure I), we excluded a major contribution of the endothelium to defective arterial myeloid cell adhesion in Apoe−/−Ctsg−/− mice.
Figure 1. Cathepsin G specifcally controls arterial but not microvascular myeloid cell recruitment.
A through G, Apoe−/− and Apoe−/−Ctsg−/− mice were fed a HFD for 4 weeks, and leukocyte-endothelial interactions along the carotid artery were recorded by intravital microscopy after administration of antibodies to CD11b, Ly6G, and Ly6C. Displayed are the rolling flux (A through C) and adhesion (E through G) for CD11b+ (A, E), Ly6G+ (B, F), and Ly6C+ cells (C, G). Representative images for acquisition of CD11b+ cells are shown (D). Adherent cells were normalized to Apoe−/− because of variations between individual experiments. H through N, Intravital microscopy of the cremaster muscle in Apoe−/− and Apoe−/−Ctsg−/− mice following TNF stimulation (500 ng/mouse, 4 hours, intraperitoneally). Displayed are the rolling flux (H through J) and the adhesion (L through N) for CD11b+ (H, L), Ly6G+ (I, M), and Ly6C+ cells (J, N). Representative images for acquisition of CD11b+ cells (K). Bars represent mean±SEM. Scale bar indicates 100 µm in D and 50 µm in K. Unpaired t test was used in all panels, n=8 per group. HFD indicates high-fat diet; SEM, standard error of the mean; and TNF, tumor necrosis factor.
To assess if this response is also true on acute stimulation, we chose to treat mice with TNF and record arterial adhesive interactions of myeloid cells. In these experiments, adhesion of myeloid cell subsets was diminished in Apoe−/−Ctsg−/− mice to a similar degree as observed after HFD feeding (online-only Data Supplement Figure II). To extend our observations to other tissues, we studied the recruitment behavior of neutrophils and monocytes by intravital microscopy of TNF-activated cremaster muscles, a microcirculation-based inflammatory model. Surprisingly, no differences in rolling and adhesion of myeloid cell subsets were found when comparing myeloid cell behavior in cremasteric postcapillary venules of Apoe−/− and Apoe−/−Ctsg−/− mice (Figure 1H through 1N). It is noteworthy that lack of CatG reduced TNF-induced myeloid cell adhesion to cremasteric arterioles but did not impact adhesion to jugular veins (online-only Data Supplement Figure II). These results point toward a CatG-dependent arterial-specific modulation of myeloid cell recruitment, a pattern previously observed for neutrophils.6 Subsequent experiments aimed at testing the relevance of these recruitment motifs to disease development.
Lack of CatG Protects From Atherosclerosis But Not Lung Injury
To explore the role of CatG in atherogenesis, we studied plaque formation in Apoe−/− and Apoe−/−Ctsg−/− mice after 4 weeks of HFD feeding. Early lesion sizes in aortic root sections of Apoe−/−Ctsg−/− mice were drastically reduced in comparison with Apoe−/− mice (Figure 2A and 2B). In line with this observation, lesional cell counts and the number of lesional macrophages in Apoe−/−Ctsg−/− mice were considerably diminished, whereas the number of lesional neutrophils was not affected (Figure 2C through 2F), the latter likely being a result of the low frequency of neutrophils in this tissue. Of importance, blood counts of leukocyte subpopulations were comparable between the groups (online-only Data Supplement Table I). Likewise, plasma lipids did not differ between mouse strains (online-only Data Supplement Table II). From these data we conclude a proatherogenic effect of CatG. As a microvascular disease model, we chose to study the recruitment of myeloid cells into the lungs, an organ where comorbidities of the elderly frequently locate. To induce lung inflammation, mice were exposed to aerosolized lipopolysaccharide and intravascular, interstitial, and alveolar myeloid cells were quantified 4 hours later. In line with our observations in the cremaster muscle, no differences were found with respect to the accumulation of neutrophils and monocytes in the lungs between Apoe−/− and Apoe−/−Ctsg−/− mice (Figure 2G and 2H), suggesting that CatG is part of distinct recruitment mechanisms operative in different tissues. In accordance with these data, lung damage as assessed by permeability measurements, and histological analyses did not differ between the strains (Figure 2I and 2J, online-only Data Supplement Table III). We hence conclude that the CatG-mediated recruitment pattern plays a specific role in arterial diseases but not in microvascular inflammation models. In further experiments, we aimed at studying the basis for the arterial-specific importance of CatG and exploiting the therapeutic potential of this finding.
Figure 2. Absence of cathepsin G protects from atherosclerosis but not lung infammation.
A through F, Apoe−/− and Apoe−/−Ctsg−/− mice were fed a HFD for 4 weeks, and atherosclerotic lesion formation was quantified in aortic root sections. A, Quantification of plaque area. B, Representative images of Oil Red O–stained root sections. C, Quantification of total lesional cell numbers. D, Quantification of macrophages. E, Representative images of Mac2 staining. F, Enumeration of neutrophils in the aortic plaque. G through JApoe−/− and Apoe−/−Ctsg−/− mice were challenged with lipopolysaccharide via inhalation and euthanized 4 hours later. Quantification of intravascular, interstitial, and intraluminal lung neutrophils (G) and classical monocytes (H). I, Lung permeability quantified as FITC-dextran clearance. J, Histological assessment of lung damage. Bars represent mean±SEM. Scale bar represents 200 µm in B and 50 µm in E. Unpaired t test was used in all panels. In A through F, n=20 for Apoe−/− mice and n=15 for Apoe−/−Ctsg−/− mice; in G through J, n=8 per group. HFD indicates high-fat diet; FITC; fluorescein isothiocyanate; and SEM, standard error of the mean.
Myeloid Cells Lacking CatG Exhibit No Cell Intrinsic Adhesion Defect
To investigate the aptitude of myeloid cells from Apoe−/− Ctsg−/− mice to respond toward an inflammatory challenge, the surface expression of integrins (CD11b, CD11a, CD18) and relevant chemokine receptors (CXCR2, CXCR4, CCR2, CCR5) was assessed by flow cytometry after systemic TNF challenge (online-only Data Supplement Figure III). Neutrophils and monocytes of CatG-deficient mice expressed similar levels of integrins and chemokine receptors in comparison with Apoe−/− control mice. In in vitro studies, myeloid cells from CatG-deficient or wild-type mice were allowed to adhere on activated endothelial cells. In these experiments, lack of CatG did not alter the ability of neutrophils and monocytes to adhere (online-only Data Supplement Figure IV). Similarly, competitive ex vivo perfusion of TNF-activated carotid arteries of wild-type mice with myeloid cells harvested from Apoe−/− and Apoe−/−Ctsg−/− mice revealed no differences in adhesion of myeloid cells from either source (online-only Data Supplement Figure V). Finally, supernatants of activated neutrophils from Apoe−/− and Apoe−/−Ctsg−/− mice exhibited the same potency to cause endothelial cell damage (online-only Data Supplement Figure VI). These data together with previous observations14 support the notion of preserved myeloid cell function despite the lack of CatG.
Divergent Distribution of CatG Along the Vasculature is CCL5 Dependent
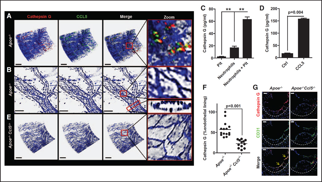
Thus far, our data indicate that CatG mediates site-specific arterial myeloid cell adhesion without affecting endothelial activation or intrinsic leukocyte behavior. Consequently, we suspected that CatG is released from intracellular stores and, because of its cationic nature, mediates its effects when immobilized on negatively charged endothelial cell surfaces, as was reported for other neutrophil granule proteins.8,17,18 To study the location of CatG in large arteries, we stained aortic root sections of Apoe−/− mice fed a HFD. CatG was found to colocalize with its natural sources, neutrophils and macrophages, but also with endothelial cells (online-only Data Supplement Figure VIIA). A similar distribution pattern was evident in human endarterectomy specimens (online-only Data Supplement Figure VIIB). With the prominent leukocyte adhesion defect seen in the carotid artery of CatG-deficient mice, we further assessed the endothelial presence of CatG along the carotid artery by using 2-photon microscopy of whole-mount carotid arteries from Apoe−/− mice receiving a HFD. We detected abundant amounts of CatG on the endothelial cell surface (Figure 3A), an observation also made when mice were treated with TNF (online-only Data Supplement Figure VIIC). In stark contrast to this finding, but in line with the site-specific effect of CatG, no CatG was found along the endothelium of cremasteric venules following TNF stimulation (Figure 3B). In vitro, CatG was found to bind more strongly to human endothelial cells of arterial origin in comparison with endothelial cells of venous origin, suggesting that differences in endothelial surfaces contribute to the distribution pattern observed in vivo (online-only Data Supplement Figure VIII). Interestingly, the distribution pattern of CatG is similar to what was previously reported for platelet-borne CCL5.6 Consequently, we hypothesized that CCL5 triggers the release of CatG from neutrophils, the primary source of CatG in our setting (online-only Data Supplement Figure IX). Costaining of carotid arteries with antibodies to CCL5 and CatG revealed a colocalization along the atherosclerotic endothelium in both HFD-fed mice and TNF-treated animals (Figure 3A, online-only Data Supplement Figure VIIC). To investigate a possible interdependency of CatG discharge from CCL5, we performed in vitro assays on neutrophils incubated either with platelets (as natural source of CCL5) or recombinant CCL5. In these experiments, CatG was only perceptible in neutrophil but not platelet supernatants, and the extracellular amount of CatG strikingly increased on coincubation of neutrophils with either platelets or CCL5 (Figure 3C and 3D). Furthermore, plasma levels of CatG in Apoe−/−Ccl5−/− mice (399.2±38.1 pg/mL) were significantly lower than in control mice (651.2±11.8 pg/mL). Subsequently, we examined the carotid artery of Apoe−/−Ccl5−/− mice after 4 weeks of HFD feeding, and corroborated the luminal absence of CatG (Figure 3E, online-only Data Supplement Figure X). Moreover, these findings were confirmed in the carotid artery of TNF-stimulated wild-type and CCL5-deficient mice (online-only Data Supplement Figure VIID). The quantification of luminal CatG of early atherosclerotic lesions in aortic roots of Apoe−/− and Apoe−/−Ccl5−/− mice, demonstrated that the aortic deposition of CatG is CCL5 dependent (Figure 3F and 3G).
Figure 3. CCL5 triggers cathepsin G deposition on arterial endothelium.
A, CatG and CCL5 colocalize on the endothelium of the carotid artery of Apoe−/− mice fed a HFD for 4 weeks. Whole-mount preparation of carotid artery stained with antibodies to CatG (red), CCL5 (green), and CD31 (blue). B, CatG and CCL5 are absent on the endothelium of TNF-activated (500 ng, 4 hours, intraperitoneally) cremasteric venules. Whole-mount preparation of cremaster muscle from Apoe−/− mice stained with antibodies to CatG (red), CCL5 (green), and CD31 (blue). C and D, Neutrophils were incubated with platelets (Plt) (C) or CCL5 (D), and CatG was measured in cell-free supernatants. Kruskal-Wallis test with the Dunn post test in C. **P<0.01 between indicated groups; Mann-Whitney test in D, n=6 per group. E through G, Assessment of CatG deposition in mice lacking CCL5. Apoe−/− and Apoe−/−Ccl5−/− mice were fed a HFD for 4 weeks and CatG deposition in the carotid artery (E) or the aortic root (F and G) was assessed. Bars represent mean±SEM. Scale bars represent 50 µm. Mann-Whitney test, n=15 per group for Apoe−/− and n=12 for Apoe−/−Ccl5−/−. CatG indicates cathepsin G; HFD, high-fat diet; SEM, standard error of the mean; and TNF, tumor necrosis factor.
The importance of CCL5 raises the question how its release from platelets is triggered. In vivo, endothelial deposition of CCL5 and also CatG coincides with wall shear rate but not with vessel diameter, pointing toward the importance of shear stress in platelet activation (online-only Data Supplement Figure XI). To corroborate this notion in vitro, we perfused whole blood over collagen-coated dishes at 2 or 40 dyn/cm2. Under these conditions, higher shear stress induced extracellular release and endothelial deposition of CCL5 (online-only Data Supplement Figure XII). This was further enhanced when exposing platelets to a disturbed shear pattern, ie, vortexing. To understand possible mechanisms controlling this process, we treated platelets with various receptor antagonists currently under evaluation for inhibition of shear-mediated platelet activation.19 Among the inhibitors tested, the thromboxane receptor antagonist ICI185,282 reduced shear-mediated release of CCL5, whereas blockade of αIIbβ3 integrin, α2β1 integrin, and P2Y12 was without effect (online-only Data Supplement Figure XII).
Extracellular CatG Strengthens Adhesion Through Integrin Clustering Under High Shear Stress
To further elucidate the involvement of CatG in neutrophil and monocyte adhesion, the behavior of both cell types was studied in vitro. To this end, neutrophils and monocytes from wild-type mice were incubated with plasma from either Apoe−/− or Apoe−/−Ctsg−/− mice fed HFD for 4 weeks, and adhesion to TNF-activated endothelial cells was tested. Interestingly, cells suspended in CatG-free conditions showed hampered adhesion capacity (Figure 4A and 4B). In line with this, coimmobilization of CatG with ICAM1, VCAM1, and P-selectin, thus mimicking activated endothelium, induced a pronounced increase in myeloid cell adhesion (Figure 4C and 4D). CatG was suggested to be recognized by FPR1, expressed by neutrophils and monocytes.13,20 Therefore, we hypothesized that the CatG-FPR1 axis might mediate cell adhesion. However, specific FPR1 blockade did not alter cell adhesion to CatG-coated dishes (online-only Data Supplement Figure XIIIA and XIIIB). Moreover, CatG did not enhance integrin affinity, a process crucial during chemokine-mediated integrin activation, as assessed by incubation with soluble ICAM1 and VCAM1 (online-only Data Supplement Figure XIIIC through XIIIH). With the relevance of CatG in arterial adhesion, we studied the dynamics of CatG-dependent adhesion strengthening. Interestingly, cells perfused on CatG-coated surfaces succeeded more at resisting high shear stress than those in the absence of CatG (Figure 4E and 4F). It is noteworthy that the difference in adhesion strengthening between CatG-coated and control conditions was accentuated at arterial-like shear stress between 10 and 40 dyn/cm2, but was absent at the low shear stress found in postcapillary venules. Next, we aimed at studying whether CatG would promote integrin clustering, an essential process during adhesion strengthening and, hence, of great relevance in large arteries.21 Using confocal microscopy, we observed enhanced clustering of LFA1 and macrophage-1 antigen (Mac1) on neutrophils when adhering to CatG-coated surfaces (Figure 4G and 4H). Similar effects were found for monocytes where CatG promotes clustering of LFA1, Mac1, and very late antigen-4 (Figure 4I and 4J). Because integrin clustering is particularly important during adhesion strengthening, we visualized LFA1 clustering on neutrophils exposed to incremental shear stress by using spinning disc confocal microscopy (Figure 4K and 4L, online-only Data Supplement Figure XIVA). In these experiments, we witnessed strongly enhanced integrin clustering when neutrophils were allowed to interact with immobilized CatG. The quantitative analysis revealed that the effect was only significant at high shear stress between 30 and 40 dyn/cm2 (online-only Data Supplement Figure XIVA) and may hence serve as explanation for shear stress–resistant adhesion in the presence of CatG (Figure 4E and 4F). Abrogation of CatG-instructed shear-resistant adhesion in the presence of blocking antibodies to CD18 further corroborates the importance of integrins in this process (online-only Data Supplement Figure XV). It is noteworthy that the role of CatG during adhesion strengthening was supported in vivo, where myeloid cell detachment in carotid arteries was premature in CatG-deficient mice (online-only Data Supplement Figure XIVB).
Figure 4. Cathepsin G promotes shear-resistant adhesion by stimulating integrin clustering.
A and B, Adhesion of neutrophils (A) or monocytes (B) to activated SVEC4-10 (TNF, 10ng/mL, 4 hours) in the presence of plasma obtained from Apoe−/− or Apoe−/−Ctsg−/− mice after 4 weeks of HFD feeding. Mann-Whitney test, n=6 per group. C and D, Adhesion of neutrophils (C) and monocytes (D) to dishes coated with ICAM1, VCAM1, P-Selectin (Ctrl), and CatG (CatG coating). Mann-Whitney test, n=6 per group. E and F, Neutrophils (E) or monocytes (F) were perfused over coated surfaces. Shear stress was incremented from 0.5 to 40 dyn/cm2 in 30-s intervals. Repeated-measures 2-way ANOVA with Bonferroni correction. **P<0.01. ***P<0.001 versus control coating. In E, n=5 and in F, n=5 per group. G through J, Redistribution of LFA1 and Mac1 on neutrophils (G and H) and LFA1, Mac1, and VLA4 on monocytes (I and J) incubated for 15 minutes on dishes coated with adhesion molecules in the presence or absence of CatG. Unpaired t test, n≥10 per group. K and L, Redistribution of LFA1 on neutrophils perfused over coated surfaces in the presence or absence of CatG. Shear stress was gradually increased from 0.5 to 40 dyn/cm2 in 30-s intervals. K, Representation of LFA1 maximum fluorescence intensity per clustered area at increasing shear stress in presence or absence of CatG. L, Representative snapshots of LFA1 clustering in 2 single neutrophils perfused over surfaces in the presence (+) or absence (−) of CatG at indicated shear stress. Sequence is displayed in pseudo colors as indicated by the lookup table. Scale bar indicates 5 µm. All data are presented as mean±SEM. ANOVA indicates analysis of variance; CatG, cathepsin G; HFD, high-fat diet; ICAM1, intercellular adhesion molecule-1; LFA1, lymphocyte function-associated antigen 1; Mac1, macrophage-1 antigen; SEM, standard error of the mean; TNF, tumor necrosis factor; VCAM1, vascular cell adhesion molecule-1; and VLA4, very late antigen-4.
In Vivo CatG Neutralization Specifically Limits Arterial Adhesion
To study the nature of CatG-mediated myeloid cell adhesion, we next addressed whether CatG relies on its enzymatic activity to induce cell adhesion. To test this, we compared the effect of a specific CatG inhibitor and a CatG-blocking antibody in in vitro adhesion assays on activated endothelium, in the presence of plasma from Apoe−/− mice fed HFD for 4 weeks. Although the protease inhibitor did not exert any effect, the neutralizing antibody abrogated myeloid cell adhesion almost to the level observed with plasma from CatG-deficient mice (Figure 5A and 5B). Similarly, adhesion evoked by CatG immobilized on dishes was abrogated in the presence of anti-CatG antibodies (Figure 5C and 5D). These results demonstrated that CatG itself, and not its activity, is required to induce neutrophil and monocyte adhesion. In vivo we were unable to detect CatG activity in the plasma of mice fed a HFD or treated with TNF (online-only Data Supplement Figure XVI). In addition, the activity of CatG in vitro was vastly blunted in the presence of plasma from TNF-treated mice indicative of the existence of large amounts of endogenous protease inhibitors in plasma (online-only Data Supplement Figure XVI). Thus, it is unlikely that the activity of CatG is a major determinant during luminal cell adhesion in vivo. The in vivo efficiency of CatG neutralization was further assessed in an acute inflammatory model, where adhesion to the carotid artery and postcapillary venules in the cremasteric microcirculation was studied in the same mouse (Figure 5E). Intravital microscopy after systemic TNF stimulation revealed a remarkable reduction of neutrophil and monocyte adhesion to the carotid artery in the presence of anti-CatG antibodies in comparison with mice receiving isotype-matching IgG (Figure 5F and 5G). Importantly, myeloid cell adhesion to cremasteric venules in the same mouse remained unaffected (Figure 5H and 5I). This lack of effect in the microcirculation was further confirmed in lipopolysaccharide–induced lung inflammation, where administration of anti-CatG antibodies did not reduce adhesion of neutrophils or monocytes in the lung microcirculation (online-only Data Supplement Figure XVI-IA and XVIIB). This unveils an exclusive arterial repercussion of CatG neutralization, opening ways to selectively treat macrocirculatory diseases.
Figure 5. Cathepsin G blockade selectively inhibits arterial myeloid cell adhesion.
A and B, Adhesion of neutrophils (A) and monocytes (B) on activated endothelium with plasma from Apoe−/− mice. Experiments were performed in the presence of vehicle, the CatG inhibitor Z-GLF-CMK (20 µmol/L) or anti-CatG antibodies (10 µg/mL). Dashed lines indicate the adhesion level of neutrophils or monocytes in the presence of plasma from Apoe−/−Ctsg−/− mice. Kruskal-Wallis test with Dunns post test, *P<0.05, n=4 to 6 per group. C and D, Adhesion of neutrophils (C) and monocytes (D) with plasma from Apoe−/− mice on dishes coated with ICAM1, VCAM1, and P-selectin. Experiments were performed in presence or absence of anti-CatG antibodies. Mann-Whitney test, n=7 per group. E through I, Adhesion of myeloid cells to the carotid artery and cremasteric venules was tested in TNF-treated mice (500 ng/mouse, 4 hours, intraperitoneally) after anti-CatG or isotype control injection. E, Experimental outline. F and G, Adhesion of CD11b+, Ly6G+, and Ly6C+ cells to the carotid artery. F displays representative images for CD11b+ cells. H and I, Adhesion of CD11b+, Ly6G+, and Ly6C+ cells to cremasteric venules. H displays representative images for CD11b+ cells. All bars represent mean±SEM. Scale bars indicate 100 µm in F and 50 µm in H. Mann-Whitney test, n=6 per group. CatG indicates cathepsin G; ICAM1, intercellular adhesion molecule-1; TNF, tumor necrosis factor; and VCAM1, vascular cell adhesion molecule-1.
Anti-CatG Treatment Reduces Atherosclerosis
Finally, we investigated the effect of CatG neutralization on atherogenesis. Apoe−/− mice underwent a HFD-feeding regime for 4 weeks and were administered anti-CatG or isotype-matching IgGs. Intravital imaging showed that anti-CatG antibodies lowered adhesion of the total circulating myeloid cell fraction, and neutrophils and monocytes in the carotid artery, as well (Figure 6A through 6D). More importantly, blockade of CatG evoked a serious decrease of plaque development (Figure 6E and 6F), and macrophage accumulation, as well (Figure 6G and 6H). Notably, this could not be attributed to changes in blood cell counts (online-only Data Supplement Table IV) or plasma lipids (online-only Data Supplement Table V). Taken together, these findings describe a new aspect of arterial recruitment, where CatG acts as a molecular anchor to assist cells to firmly adhere in vessels with high flow speed, and whose blockade specifically limits atherosclerosis development.
Figure 6. Antibodies to cathepsin G reduce atherogenesis.
Apoe−/− mice treated with isotype control antibodies or antibodies to CatG (10 µg/mouse) were fed a HFD for 4 weeks. A through D, Intravital microscopy of the carotid artery displaying adherent CD11b+ (A), Ly6G+ (C), and Ly6C+ (D) cells. B, Representative images for CD11b+ cells. E and F, Quantification of plaque area. F, Representative images of Oil Red O–stained root sections. G and H, Quantification of macrophages. H, Representative images of Mac2 staining. All bars represent mean±SEM. Scale bar indicates 100 µm in B and 50 µm in H. Unpaired t test was used in all panels, n=8 per group in A through D and n=11 to 13 in E and F. CatG, cathepsin G; HFD, high-fat diet; and SEM, standard error of the mean.
DISCUSSION
We here describe CatG as a guiding cue favoring myeloid cell adhesion under conditions of high shear stress in large vessels. The arterial specificity is based on (1) shear-mediated discharge of CCL5 from platelets instructing subsequent CatG release from neutrophils; (2) higher aptitude of CatG to interact with arterial endothelium in comparison with venular endothelium; (3) induction of integrin clustering, a process required for adhesion strengthening during arterial adhesion, by CatG (online-only Data Supplement Figure XVIII). The absence of this mechanism in postcapillary venules may turn this finding into an opportunity to develop tissue-specific treatment strategies with lower inherent side effects. This matter is particularly meaningful in the context of atherosclerosis, where the failure of recruitment-targeted therapeutic strategies calls for a change of perspectives when translating findings from basic science to clinical practice.
Our data show that the divergent presence of CatG along the vasculature is dictated by CCL5. The paradigm of CCL5-instructed CatG release identified here may harbor important therapeutic advantages over direct antagonism or neutralization of CCL5 or its receptor. Conclusions toward the effects of a complete blockade of CCL5 in vivo may be inferred from studies in Ccl5−/− mice, which show severely impaired polyclonal and antigen-specific T-cell proliferation.15 Moreover, mice treated with CCR5-targeting Met-RANTES or deficient in CCL5 show delayed viral clearance by macrophages, probably because of a lack of antiapoptotic signals conferred by CCL5-CCR5 interactions to limit cell-to-cell virus dissemination in the host,22 and Met-RANTES aggravates glomerulonephritis in mice.23 Thus, despite the importance of the CCL5-CCR5 axis in atherogenic monocyte recruitment,16,24,25 direct neutralization of CCL5 may entail severe side effects. The release of CatG by neutrophils on CCL5 stimulation together with the absence of CatG in carotid arteries of CCL5-deficient mice indicates that its deposition on arterial endothelium is CCL5 dependent. Thus, CatG offers a downstream target of CCL5 with supposedly lower inherent risk, because the absence or neutralization of CatG in postcapillary venules in the models tested here does not impair cell recruitment in the murine microcirculation.
The role of CatG in physiology has commonly been associated with its antimicrobial activity, and its proteolytic properties, as well. Although in vitro data point toward the ability of CatG to cleave key molecules for leukocyte recruitment including P-Selectin, ICAM1, and vascular endothelium cadherin,26–28 in vivo proof for the relevance of these findings is scarce.29 In contrast, neutrophil elastase, a closely related member of the neutrophil serine protease family, is reported to modulate myeloid recruitment in various microvascular inflammatory settings.30–32 Although little contribution of CatG has been described in the microcirculation in terms of leukocyte recruitment, several studies have pointed toward its potential importance in inflammation in large vessels.33–35 This could denote a tissue-specific relevance of these proteases, where CatG assists myeloid cells to adhere to inflamed arteries, whereas neutrophil elastase controls microvascular recruitment. Interestingly, we found that the effect of CatG is independent of its proteolytic activity, but could be abrogated with an antibody. It has previously been suggested that CatG can bind FPR1 and unleash the activation of an atypical protein kinase C isozyme.12,13 However, the blockade of FPR1 did not abrogate the adhesion increase mediated by CatG and FPR1-deficient mice do not show impaired myeloid cell adhesion along carotid arteries (unpublished observation). Thus, we hypothesize that CatG acts through a yet-to-be identified receptor expressed on myeloid cells.
Atherosclerosis develops at sites of disturbed flow where emigrating leukocytes have to withstand a shear force manyfold higher than in the microcirculation.36 A consequence of these conditions is the development of endothelium with differences in surface display of proteins and glycocalyx composition.37 As an example, arterial endothelial cells respond to TNF with a rapid up-regulation of VCAM1 and ICAM1, whereas microvascular endothelial cells upregulate ICAM1 only.38,39 In addition, endothelial cells of the large arteries but not of the microcirculation bind lectins such as agglutinin from Dolchos biflorus, Lens culinaris, or Ulex europaeus,38 indicative of a different glycocalyx composition that may serve as an explanation for the divergent CCL5 and CatG binding observed in this study. Differential binding and presentation of CatG may account for part of the arterial-specific control of myeloid cell adhesion. A second aspect of the arterial-specific importance of CatG may be delivered by the mechanism instructed downstream of CatG-mediated cell activation. Firm leukocyte arrest is facilitated by the activation of G-protein-coupled receptors that trigger activation of integrins to their extended, high-affinity conformation, resulting in binding of ligands such as ICAM1 or VCAM140. However, in our hands, lack of CatG does not alter integrin surface expression, and stimulation with CatG fails to induce integrin conformational changes. Although conformational integrin activation increases the affinity of individual receptors for ligands, increasing the avidity of the overall interaction by forming a multitude of bonds to multivalent substrates in a process called clustering creates stronger cellular adhesions.41 The relative importance of clustering versus conformational activation has long been debated, but it is clear that integrins form transient microclusters that mature toward large focal adhesions. The maturation and growth of integrin adhesions lead to the recruitment of a complex platform of scaffolding and signaling proteins, and, hence, the increase in avidity represents a trigger event for outside-in signaling, thus marking a crucial event for postadhesion strengthening.40 In conclusion, the arterial-specific importance of CatG in myeloid cell adhesion is based on its explicit binding to arterial endothelium, and on the instruction of adhesion strengthening, as well, a process of critical relevance at high shear force. It is noteworthy that the significance of the process identified here may also extend beyond atherosclerosis to other arterial pathologies such as aneurysm formation or arteritis.33,42
The translation of preclinical observations to therapeutic intervention aimed at inhibition of inflammatory leukocyte recruitment has been hampered by many target-inherent hurdles. Yet, unveiling the exact anatomy of temporal and spatial involvement of the molecules guiding leukocytes to sites of inflammation will help to tailor treatment strategies.5,43 In fact, tissue-specific leukocyte recruitment patterns have recently been appreciated for the macro- and microcirculation.6,44 Thus, the pattern of CatG deposition identified here may serve as 1 example of how the spatial distribution of chemotactic molecules can be targeted to govern therapeutic success with limited side effects.
Supplementary Material
Clinical Perspective.
What is new?
Although the importance of platelets and neutrophils during arterial monocyte recruitment has previously been appreciated, we here unveil an artery-specific recruitment mechanism that centers on neutrophil-derived cathepsin G (CatG).
The arterial specificity is based on (1) shear-dependent release of CCL5 from platelets instructing subsequent CatG discharge; (2) higher likeliness of CatG to bind to arterial endothelium in comparison with venular endothelium; and (3) induction of integrin clustering, a process required for arterial adhesion, by CatG.
What are the clinical implications?
Arterial leukocyte recruitment is a major driving force throughout all stages of atherosclerosis.
Therapeutic inhibition of this process has failed in the past for several reasons, including the lack of knowledge of arterial-specific recruitment patterns.
We here identify a novel mechanism of myeloid cell adhesion centered on CatG, operative in arterial vessels only.
Its blockade allows for specific interference with arterial, but not venular, microvascular recruitment that is important during many acute inflammatory processes such as wound healing or lung inflammation.
Such strategy could be important for a large cohort of patients with cardiovascular risk and concomitant inflammatory comorbidities.
Acknowledgments
The authors would like to acknowledge Alfredo Fernández-Alcalá for preparing scientific drawings.
SOURCES OF FUNDNG
The study was supported by the Deutsche Forschungsgemeinschaft (SFB914 TP A02/B08/B09/Z03, SFB1123 TP A06/B05/B08/Z01), the Nederlandse Organisatie voor Wetenschappelijk Onderzoek (VIDI project 91712303), the Bayerische Forschungsstiftung (1145-14), the LMUexcellent and the Fö-FoLe program of the Ludwig Maximilian University Munich.
Footnotes
The online version of this article, along with updated information and services, is located on the World Wide Web at: http://circ.ahajournals.org/content/134/16/1176
The online-only Data Supplement is available with this article at http://circ.ahajournals.org/lookup/suppl/doi:10.1161/CIRCULATIONAHA.116.024790/-/DC1.
DISCLOSURES
None.
REFERENCES
- 1.Viola J, Soehnlein O. Atherosclerosis - A matter of unresolved inflammation. Semin Immunol. 2015;27:184–193. doi: 10.1016/j.smim.2015.03.013. [DOI] [PubMed] [Google Scholar]
- 2.Tabas I, García-Cardeña G, Owens GK. Recent insights into the cellular biology of atherosclerosis. J Cell Biol. 2015;209:13–22. doi: 10.1083/jcb.201412052. [DOI] [PMC free article] [PubMed] [Google Scholar]
- 3.Ley K, Laudanna C, Cybulsky MI, Nourshargh S. Getting to the site of inflammation: the leukocyte adhesion cascade updated. Nat Rev Immunol. 2007;7:678–689. doi: 10.1038/nri2156. [DOI] [PubMed] [Google Scholar]
- 4.Harlan JM, Winn RK. Leukocyte-endothelial interactions: clinical trials of anti-adhesion therapy. Crit Care Med. 2002;30(5 suppl):S214–S219. doi: 10.1097/00003246-200205001-00007. [DOI] [PubMed] [Google Scholar]
- 5.Ulbrich H, Eriksson EE, Lindbom L. Leukocyte and endothelial cell adhesion molecules as targets for therapeutic interventions in inflammatory disease. Trends Pharmacol Sci. 2003;24:640–647. doi: 10.1016/j.tips.2003.10.004. [DOI] [PubMed] [Google Scholar]
- 6.Drechsler M, Megens RT, van Zandvoort M, Weber C, Soehnlein O. Hyperlipidemia-triggered neutrophilia promotes early atherosclerosis. Circulation. 2010;122:1837–1845. doi: 10.1161/CIRCULATIONAHA.110.961714. [DOI] [PubMed] [Google Scholar]
- 7.Soehnlein O. Multiple roles for neutrophils in atherosclerosis. Circ Res. 2012;110:875–888. doi: 10.1161/CIRCRESAHA.111.257535. [DOI] [PubMed] [Google Scholar]
- 8.Döring Y, Drechsler M, Wantha S, Kemmerich K, Lievens D, Vijayan S, Gallo RL, Weber C, Soehnlein O. Lack of neutrophil-derived CRAMP reduces atherosclerosis in mice. Circ Res. 2012;110:1052–1056. doi: 10.1161/CIRCRESAHA.112.265868. [DOI] [PubMed] [Google Scholar]
- 9.Pham CT. Neutrophil serine proteases: specific regulators of inflammation. Nat Rev Immunol. 2006;6:541–550. doi: 10.1038/nri1841. [DOI] [PubMed] [Google Scholar]
- 10.Chertov O, Ueda H, Xu LL, Tani K, Murphy WJ, Wang JM, Howard OM, Sayers TJ, Oppenheim JJ. Identification of human neutrophil-derived cathepsin G and azurocidin/CAP37 as chemoattractants for mononuclear cells and neutrophils. J Exp Med. 1997;186:739–747. doi: 10.1084/jem.186.5.739. [DOI] [PMC free article] [PubMed] [Google Scholar]
- 11.Miyata J, Tani K, Sato K, Otsuka S, Urata T, Lkhagvaa B, Furukawa C, Sano N, Sone S. Cathepsin G: the significance in rheumatoid arthritis as a monocyte chemoattractant. Rheumatol Int. 2007;27:375–382. doi: 10.1007/s00296-006-0210-8. [DOI] [PubMed] [Google Scholar]
- 12.Soehnlein O, Zernecke A, Eriksson EE, Rothfuchs AG, Pham CT, Herwald H, Bidzhekov K, Rottenberg ME, Weber C, Lindbom L. Neutrophil secretion products pave the way for inflammatory monocytes. Blood. 2008;112:1461–1471. doi: 10.1182/blood-2008-02-139634. [DOI] [PMC free article] [PubMed] [Google Scholar]
- 13.Sun R, Iribarren P, Zhang N, Zhou Y, Gong W, Cho EH, Lockett S, Chertov O, Bednar F, Rogers TJ, Oppenheim JJ, Wang JM. Identification of neutrophil granule protein cathepsin G as a novel chemotactic agonist for the G protein-coupled formyl peptide receptor. J Immunol. 2004;173:428–436. doi: 10.4049/jimmunol.173.1.428. [DOI] [PubMed] [Google Scholar]
- 14.MacIvor DM, Shapiro SD, Pham CT, Belaaouaj A, Abraham SN, Ley TJ. Normal neutrophil function in cathepsin G-deficient mice. Blood. 1999;94:4282–4293. [PubMed] [Google Scholar]
- 15.Makino Y, Cook DN, Smithies O, Hwang OY, Neilson EG, Turka LA, Sato H, Wells AD, Danoff TM. Impaired T cell function in RANTES-deficient mice. Clin Immunol. 2002;102:302–309. doi: 10.1006/clim.2001.5178. [DOI] [PubMed] [Google Scholar]
- 16.Soehnlein O, Drechsler M, Döring Y, Lievens D, Hartwig H, Kemmerich K, Ortega-Gómez A, Mandl M, Vijayan S, Projahn D, Garlichs CD, Koenen RR, Hristov M, Lutgens E, Zernecke A, Weber C. Distinct functions of chemokine receptor axes in the atherogenic mobilization and recruitment of classical monocytes. EMBO Mol Med. 2013;5:471–481. doi: 10.1002/emmm.201201717. [DOI] [PMC free article] [PubMed] [Google Scholar]
- 17.Soehnlein O, Xie X, Ulbrich H, Kenne E, Rotzius P, Flodgaard H, Eriksson EE, Lindbom L. Neutrophil-derived heparin-binding protein (HBP/CAP37) deposited on endothelium enhances monocyte arrest under flow conditions. J Immunol. 2005;174:6399–6405. doi: 10.4049/jimmunol.174.10.6399. [DOI] [PubMed] [Google Scholar]
- 18.Wantha S, Alard JE, Megens RT, van der Does AM, Döring Y, Drechsler M, Pham CT, Wang MW, Wang JM, Gallo RL, von Hundelshausen P, Lindbom L, Hackeng T, Weber C, Soehnlein O. Neutrophil-derived cathelicidin promotes adhesion of classical monocytes. Circ Res. 2013;112:792–801. doi: 10.1161/CIRCRESAHA.112.300666. [DOI] [PMC free article] [PubMed] [Google Scholar]
- 19.Metharom P, Berndt MC, Baker RI, Andrews RK. Current state and novel approaches of antiplatelet therapy. Arterioscler Thromb Vasc Biol. 2015;35:1327–1338. doi: 10.1161/ATVBAHA.114.303413. [DOI] [PubMed] [Google Scholar]
- 20.Woloszynek JC, Hu Y, Pham CT. Cathepsin G-regulated release of formyl peptide receptor agonists modulate neutrophil effector functions. J Biol Chem. 2012;287:34101–34109. doi: 10.1074/jbc.M112.394452. [DOI] [PMC free article] [PubMed] [Google Scholar]
- 21.Gallant ND, García AJ. Model of integrin-mediated cell adhesion strengthening. J Biomech. 2007;40:1301–1309. doi: 10.1016/j.jbiomech.2006.05.018. [DOI] [PubMed] [Google Scholar]
- 22.Tyner JW, Uchida O, Kajiwara N, Kim EY, Patel AC, O’Sullivan MP, Walter MJ, Schwendener RA, Cook DN, Danoff TM, Holtzman MJ. CCL5-CCR5 interaction provides antiapoptotic signals for macrophage survival during viral infection. Nat Med. 2005;11:1180–1187. doi: 10.1038/nm1303. [DOI] [PMC free article] [PubMed] [Google Scholar]
- 23.Anders HJ, Frink M, Linde Y, Banas B, Wörnle M, Cohen CD, Vielhauer V, Nelson PJ, Gröne HJ, Schlöndorff D. CC chemokine ligand 5/RANTES chemokine antagonists aggravate glomerulonephritis despite reduction of glomerular leukocyte infiltration. J Immunol. 2003;170:5658–5666. doi: 10.4049/jimmunol.170.11.5658. [DOI] [PubMed] [Google Scholar]
- 24.Koenen RR, von Hundelshausen P, Nesmelova IV, Zernecke A, Liehn EA, Sarabi A, Kramp BK, Piccinini AM, Paludan SR, Kowalska MA, Kungl AJ, Hackeng TM, Mayo KH, Weber C. Disrupting functional interactions between platelet chemokines inhibits atherosclerosis in hyperlipidemic mice. Nat Med. 2009;15:97–103. doi: 10.1038/nm.1898. [DOI] [PubMed] [Google Scholar]
- 25.von Hundelshausen P, Weber KS, Huo Y, Proudfoot AE, Nelson PJ, Ley K, Weber C. RANTES deposition by platelets triggers monocyte arrest on inflamed and atherosclerotic endothelium. Circulation. 2001;103:1772–1777. doi: 10.1161/01.cir.103.13.1772. [DOI] [PubMed] [Google Scholar]
- 26.Gardiner EE, De Luca M, McNally T, Michelson AD, Andrews RK, Berndt MC. Regulation of P-selectin binding to the neutrophil P-selectin counter-receptor P-selectin glycoprotein ligand-1 by neutrophil elastase and cathepsin G. Blood. 2001;98:1440–1447. doi: 10.1182/blood.v98.5.1440. [DOI] [PubMed] [Google Scholar]
- 27.Robledo O, Papaioannou A, Ochietti B, Beauchemin C, Legault D, Cantin A, King PD, Daniel C, Alakhov VY, Potworowski EF, St-Pierre Y. ICAM-1 isoforms: specific activity and sensitivity to cleavage by leukocyte elastase and cathepsin G. Eur J Immunol. 2003;33:1351–1360. doi: 10.1002/eji.200323195. [DOI] [PubMed] [Google Scholar]
- 28.Hermant B, Bibert S, Concord E, Dublet B, Weidenhaupt M, Vernet T, Gulino-Debrac D. Identification of proteases involved in the proteolysis of vascular endothelium cadherin during neutrophil transmigration. J Biol Chem. 2003;278:14002–14012. doi: 10.1074/jbc.M300351200. [DOI] [PubMed] [Google Scholar]
- 29.Kessenbrock K, Dau T, Jenne DE. Tailor-made inflammation: how neutrophil serine proteases modulate the inflammatory response. J Mol Med (Berl) 2011;89:23–28. doi: 10.1007/s00109-010-0677-3. [DOI] [PMC free article] [PubMed] [Google Scholar]
- 30.Moreno JA, Ortega-Gomez A, Rubio-Navarro A, Louedec L, Ho-Tin-Noé B, Caligiuri G, Nicoletti A, Levoye A, Plantier L, Meilhac O. High-density lipoproteins potentiate α1-antitrypsin therapy in elastase-induced pulmonary emphysema. Am J Respir Cell Mol Biol. 2014;51:536–549. doi: 10.1165/rcmb.2013-0103OC. [DOI] [PubMed] [Google Scholar]
- 31.Chen HM, Chen JC, Shyr MH, Chen MF, Hwang TL, Fan LL, Chi TY, Chi CP. Neutrophil elastase inhibitor (ONO-5046) attenuates reperfusion-induced hepatic microcirculatory derangement, energy depletion and lipid peroxidation in rats. Shock. 1999;12:462–467. doi: 10.1097/00024382-199912000-00008. [DOI] [PubMed] [Google Scholar]
- 32.Young RE, Voisin MB, Wang S, Dangerfield J, Nourshargh S. Role of neutrophil elastase in LTB4-induced neutrophil transmigration in vivo assessed with a specific inhibitor and neutrophil elastase deficient mice. Br J Pharmacol. 2007;151:628–637. doi: 10.1038/sj.bjp.0707267. [DOI] [PMC free article] [PubMed] [Google Scholar]
- 33.Wang J, Sukhova GK, Liu J, Ozaki K, Lesner A, Libby P, Kovanen PT, Shi GP. Cathepsin G deficiency reduces periaortic calcium chloride injury-induced abdominal aortic aneurysms in mice. J Vasc Surg. 2015;62:1615–1624. doi: 10.1016/j.jvs.2014.06.004. [DOI] [PMC free article] [PubMed] [Google Scholar]
- 34.Rafatian N, Karunakaran D, Rayner KJ, Leenen FH, Milne RW, Whitman SC. Cathepsin G deficiency decreases complexity of atherosclerotic lesions in apolipoprotein E-deficient mice. Am J Physiol Heart Circ Physiol. 2013;305:H1141–H1148. doi: 10.1152/ajpheart.00618.2012. [DOI] [PubMed] [Google Scholar]
- 35.Wang J, Sjöberg S, Tang TT, Oörni K, Wu W, Liu C, Secco B, Tia V, Sukhova GK, Fernandes C, Lesner A, Kovanen PT, Libby P, Cheng X, Shi GP. Cathepsin G activity lowers plasma LDL and reduces atherosclerosis. Biochim Biophys Acta. 2014;1842:2174–2183. doi: 10.1016/j.bbadis.2014.07.026. [DOI] [PMC free article] [PubMed] [Google Scholar]
- 36.Chiu JJ, Chien S. Effects of disturbed flow on vascular endothelium: pathophysiological basis and clinical perspectives. Physiol Rev. 2011;91:327–387. doi: 10.1152/physrev.00047.2009. [DOI] [PMC free article] [PubMed] [Google Scholar]
- 37.Aird WC. Phenotypic heterogeneity of the endothelium: II. Representative vascular beds. Circ Res. 2007;100:174–190. doi: 10.1161/01.RES.0000255690.03436.ae. [DOI] [PubMed] [Google Scholar]
- 38.Scott DW, Patel RP. Endothelial heterogeneity and adhesion molecules N-glycosylation: implications in leukocyte trafficking in inflammation. Glycobiology. 2013;23:622–633. doi: 10.1093/glycob/cwt014. [DOI] [PubMed] [Google Scholar]
- 39.Scott DW, Vallejo MO, Patel RP. Heterogenic endothelial responses to inflammation: role for differential N-glycosylation and vascular bed of origin. J Am Heart Assoc. 2013;2:e000263. doi: 10.1161/JAHA.113.000263. [DOI] [PMC free article] [PubMed] [Google Scholar]
- 40.Herter J, Zarbock A. Integrin regulation during leukocyte recruitment. J Immunol. 2013;190:4451–4457. doi: 10.4049/jimmunol.1203179. [DOI] [PubMed] [Google Scholar]
- 41.Iwamoto DV, Calderwood DA. Regulation of integrin-mediated adhesions. Curr Opin Cell Biol. 2015;36:41–47. doi: 10.1016/j.ceb.2015.06.009. [DOI] [PMC free article] [PubMed] [Google Scholar]
- 42.Pagano MB, Bartoli MA, Ennis TL, Mao D, Simmons PM, Thompson RW, Pham CT. Critical role of dipeptidyl peptidase I in neutrophil recruitment during the development of experimental abdominal aortic aneurysms. Proc Natl Acad Sci U S A. 2007;104:2855–2860. doi: 10.1073/pnas.0606091104. [DOI] [PMC free article] [PubMed] [Google Scholar]
- 43.Schall TJ, Proudfoot AE. Overcoming hurdles in developing successful drugs targeting chemokine receptors. Nat Rev Immunol. 2011;11:355–363. doi: 10.1038/nri2972. [DOI] [PubMed] [Google Scholar]
- 44.Rossaint J, Zarbock A. Tissue-specific neutrophil recruitment into the lung, liver, and kidney. J Innate Immun. 2013;5:348–357. doi: 10.1159/000345943. [DOI] [PMC free article] [PubMed] [Google Scholar]
Associated Data
This section collects any data citations, data availability statements, or supplementary materials included in this article.






