Abstract
New challenges in renal transplantation include using biological information to devise a useful clinical test for discerning high- and low-risk patients for individual therapy and ascertaining the best combination and appropriate dosages of drugs. Based on a 20-gene signature from a microarray meta-analysis performed on 46 operationally tolerant patients and 266 renal transplanted recipients with stable function, we applied the sparse Bolasso methodology to identify a minimal and robust combination of six genes and two demographic parameters associated with operational tolerance. This composite score of operational tolerance discriminated operationally tolerant patients with an area under the curve of 0.97 (95% confidence interval 0.94–1.00). The score was not influenced by immunosuppressive treatment, center of origin, donor type, or post-transplant lymphoproliferative disorder history of the patients. This composite score of operational tolerance was significantly associated with both de novo anti-HLA antibodies and tolerance loss. It was validated by quantitative polymerase chain reaction using independent samples and demonstrated specificity toward a model of tolerance induction. Thus, our score would allow clinicians to improve follow-up of patients, paving the way for individual therapy.
Keywords: operational tolerance, biomarker, renal transplantation, gene expression, graft survival
Introduction
Because of immunosuppression side-effects1,2, physicians are encouraged to reduce immunosuppression while still protecting the graft from immune aggression3. No clinical biomarker that allows the safe personalization of immunosuppression has been validated4, 5 Achieving allograft tolerance in solid organ transplantation—allograft acceptance in the absence of immunosuppression—would be a tremendous stride forward by avoiding these side-effects but also by decreasing the cost of transplantation maintenance6 while improving recipient quality of life. Several protocols of tolerance induction have been attempted but these approachs still remain experimental 7–12. Spontaneous tolerance has also been observed as a result of immunosuppression interruption for non-compliance or medical decisions (especially post-transplant lymphoproliferative disorders, PTLD)13–15. These operationally tolerant recipients (TOL) display stable and good graft function for years, respond to immunological challenge13, 16, and do not experience more opportunistic infections than healthy volunteers13, 14. From a clinical point of view, these patients are comparable with renal recipients with stable graft function under standard immunosuppression (STA) with only a few differences, including a higher proportion of grafts from living donors and lower levels of HLA mismatch13, 17
To date, no parameter has been identified that will safely permit weaning off immunosuppression, even in trials based on a stringent selection of non-sensitized recipients18–20. Thus, the intentional replication of immunosuppression withdrawal in renal transplantation requires the integration of appropriate clinical parameters and new laboratory tests. Our group and others highlighted gene signatures associated with operational tolerance, but none have yet been evaluated in clinical trials17,21–30. Recently, an integrative meta-analysis further highlighted 20 genes, mainly B cell related, specific to operational tolerance21. Collectively, these reports suggest that B cells of tolerant patients may offer potential biomarkers of low immune risk in transplantation and may actively regulate the immune response to a transplanted kidney, with their induction and expansion likely being favored by induction therapies31. Although the utility of such signatures has been established32, 33, we need to demonstrate their safety and reliability for immunosuppression minimization and follow-up of transplant recipients.
Herein, we identified and validated a composite score that allow TOL to be identified with excellent accuracy representing a potential predictive score of tolerance applicable in clinical practice in order to improve follow-up of renal transplant recipients.
Results
Clinical parameters associated with operational tolerance
From the meta-dataset we previously described21, clinical data from Nantes, Indices of Tolerance (IOT) and Immune Tolerance Network (ITN) databases were used to identify 312 non-redundant patients: 46 individual TOL patients of 96 TOL samples and 266 STA of 311 STA samples (Supplementary table 1). To construct a predictor score of operational tolerance easily applicable and reproducible in various centers, we selected intrinsic and non-variant patient-related clinical parameters, excluding parameters that may depend on technique and transplant center. Due to missing data, likely to reflect patient noncompliance, only parameters available for at least half of the TOL were used. Four of these parameters associated with operational tolerance status (p<0.20) were selected: age at transplantation (p <0.0001), age at testing (p =0.176), number of HLA mismatches (p <0.0001), and donor gender (p =0.154) (Supplementary table 2).
Composite score of operational tolerance (cSoT)
Expression levels of the 20 genes that were previously reported as differential between TOL and STA21 were confirmed in this set of 312 patients (46TOL and 266STA; p<0.0001). To identify the most discriminative combination between the 20 genes and the four clinical parameters, we used the Bolasso method34, which is a lasso (least absolute shrinkage and selection operator) regression analysis combined with bootstrap resampling (10,000 times) followed by multiple testing (false discovery rate <0.05)35.
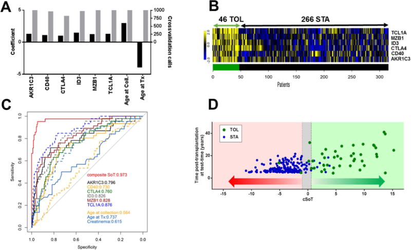
We identified a combination of six genes (AKR1C3, CD40, CTLA4, ID3, MZB1, TCL1A) and two clinical parameters (age at testing and age at transplantation) (figure 1A, B) that enabled us to establish a composite score, the cSoT, discriminating TOL and STA (42TOL, 189STA, p<0.0001) with an AUC of 0.973 (95% CI =0.939–1.00), with negative and positive predictive values of 0.989 and 0.800, respectively (figure 1C, D). The consistency of the eight selected parameters was validated through a 10-fold cross-validation repeated 100 times. The eight selected parameters were present in at least 80% of the 1000 generated models (figure 1A). The cSoT robustness was validated through a 10-fold cross-validation repeated 100 times with a mean AUC for test sets of 0.967 (95% CI =0.966–0.968). The cSoT discriminated TOL from STA significantly better than each parameter alone (p<0.0001, figure 1C) and than graft function (AUC=0.615). The cSoT represents the best combination of parameters compared to the combination of the 6 genes only as observed by the goodness of fit of these scores (p<0.0001 in a Fisher test based on the residual sum of squares). Inherent of this composite score and due to the Lasso method, cSoT equation coefficients provide biaised and limited information to interpret parameters contribution36, 37 However, removing either the two age parameters or the six genes decreases the AUC values compared to cSoT (AUC=0.947 and 0.828, p=0.10 and 0.00031, respectively) and gene expression contributes more significantly than demographic parameters (p=0.011, supplementary figure 1). A final cross-validation was then performed on a recent microarray dataset composed of 16 TOL and nine patients with chronic allograft nephropathy38. Combination of the six genes allowed a significant discrimination of TOL from the others (AUC =0.825, 95% CI =0.636–1.014; p =0.0061).
Figure 1. Composite score of tolerance (cSoT).

(A) cSoT model: left axis displays regularization coefficients of selected parameters (false discovery rate <0.05; black bars), showing their sign of contribution, and right axis represents number of selection among the 10-fold cross-validation repeated 100 times, meaning the consistency of parameters selection (grey bars); (B) Individual expression of the six selected genes. Heatmap with blue for low expression and yellow for high expression is displayed for the 312 patients (46 TOL, 266 STA). (C) ROC curves of cSoT (red), each cSoT parameter alone and creatinemia (plain light blue). (D) Individual cSoT values as a function of time post-transplantation at testing. cSoT values for 231 patients are displayed as a function of post-transplantation time (green: 42 TOL; blue: 189 STA). The grey zone represents the inconclusive zone defined by values with specificity and sensitivity below 90%.
Center of origin, PTLD, donor type and immunosuppressive regimen do not influence the cSoT
Despite the heterogeneity of TOL samples obtained from multiple sites (Nantes, IOT, and ITN) and different blood collection methods17, 28,24, 39, 40 the cSoT is not influenced or associated with patient origin (p =0.13; figure 2A). Our analysis failed to reveal an association with a history of PTLD, the main intentional reason for cessation of immunosuppression (n =4, p =0.19, figure 2B). Despites, an imbalance of donor type (living versus non living donor) in our metadataset (supplementary table 1), score values were not different between TOL receiving organs from living donors or non-living donors (p=0.58; figure 2C). With non-living donors only, the cSoT is still able to differentiate TOL from STA with a very good AUC (AUC= 0.977, 95% CI= 0.9559–0.9975, 15TOL, 189STA). Because the two patient groups used to create the cSoT differed in immunosuppression status (STA are under immunosuppression; TOL received no more immunosuppression), we assessed whether immunosuppression could impact the cSoT values. Regarding the TOL patients, previous immunosuppression regimen before its withdrawal, including cyclosporine A (CsA), mycophenolic acid (MPA) and azathioprine did not influence cSoT values (p =0.74, 0.81 and 0.61, respectively; 29 TOL, figure 2D). Similarly, in the STA population (n =189), cSoT was not influenced by current CNI-based immunosuppression regimen, i.e.CsA or tacrolimus (p =0.64), corticosteroids (p =0.42) and antimetabolite agents (p =0.66; figure 2E). Finally, we tested the effect of immunosuppression on the cSoT in two independent cohorts of STA41, 42: one cohort of patients under CsA (n =14) or rapamycin (n =23) monotherapy42 and a second of patients after a conversion from azathioprine to MPA (n =5 paired before and 3 months after MPA conversion)41. Neither the combination of the six genes (p=0.99 and 0.77, respectively; figure 2F) nor the six genes independently (Supplementary figure 2) were modified according to immunosuppression regimen.
Figure 2. Center of origin, PTLD, donor type and immunosuppressive regimens do not influence the cSoT.

The effect on cSoT of (A) the center of origin of TOL, (B) presence of PTLD, (C) donor type, (D) immunosuppression regimen before withdrawal in TOL (CsA, azathioprine and mycophenolate mofetil), (E) in STA (CsA versus tacrolimus, prednisolone and antimetabolite agents (mycophenolate mofetil or azathioprine)). (F) The six-genes score calculated using two available microarray datasets of renal recipients with different immunosuppression regimens41, 42: conversion from azathioprine to MPA (upper panel) and CsA versus rapamycin (lower panel). Number of patients in each group is indicated whithin each plot. p-values from t.tests uncorrected for multi-testing are displayed excepted in A where p-value from an ANOVA test with Tukey post-hoc correction is displayed.
cSoT is associated with de novo antibody and immune tolerance breakdown
We previously reported that loss of graft function may be observed in the long term survey of our TOL cohort15. Among the 15 TOL from the Nantes cohort, for which most clinical data were available, 10 showed a decline in function during follow-up (17.15 ±3.27 years posttransplantation; supplementary figure 3). We measured the cSoT at a time when all patients still exhibited a good graft function (creatinemia<150 μmol/L, proteinuria<1g/24h) and found that cSoT was not predictive of isolated progressive long-term degradation of graft function (p =0.14; data not shown). In contrast, among these 10 patients, the seven patients who both had an impaired function and developed de novo anti-HLA Ab after immunosuppression withdrawal had a lower cSoT (n=7, mean cSoT =2.73 ±1.24) than the three patients who only showed a degraded graft function, without associated anti-HLA Ab appearance (mean cSoT =8.34 ±1.37; p =0.026; figure 3A) while these patients presented similar function at the time of testing (p=0.81, mean=120.7 ±8.78 and 125.0 ±14.36). Regarding initial pathology, among the three patients who had impaired function and no DSA, 2 had pyelonephritis and one glomerulonephritis/sclerosis while among the 7 who had impaired function and developed DSA, 4 had glomerulonephritis/sclerosis, one pyelonephritis and 2 unclassified etiology. Biopsies were available for three of the patients with anti-HLA Ab, highlighting lesions of chronic Ab-mediated rejection for two of them (cases 7 and 10), and for one patient without anti-HLA Ab which showed only isolated and non-specific lesions (case 5)15.
Figure 3. cSoT is associated with de novo antibody and tolerance loss.

(A) cSoT decreased in patients who exhibited a decline of function and anti-HLA Ab (n = 7, red triangle) compared to patients with only decline of function (n = 3, blue triangle). Individual cSoT values as a function of time post-transplantation at testing. The grey zone represents the inconclusive zone defined by values with specificity and sensitivity below 90%.(B) cSoT is associated with de novo anti-HLA Ab and DSA appearance.
Finally, we examined the association of cSoT with de novo anti-HLA only, independent of graft loss. Among the 15 TOL, eight developed de novo anti-HLA Ab (14.67 ±1.13 years post-transplantation, supplementary figure 3), and among them four patients developed DSA assessed by LABScreenT single Antigen assay (Labscreen Single Antigen; One Lambda)(13.41 ±0.21 years post-transplantation). We found that cSoT is significantly associated with TOL that developed de novo anti-HLA Ab after immunosuppression withdrawal (p =0.016 and 0.015; collection time =1.59 ±2.20 years and 0.29 ±1.24 years before Ab detection, for anti-HLA Ab and DSA respectively; figure 3B). Although a limited number of patients, these data suggest that cSoT is associated with immune tolerance breakdown with humoral immunological signs of rejection and not with isolated decline of graft function alone.
cSoT is specific for the spontaneous operational tolerance state
We applied the cSoT in a trial of tolerance induction in which 15 renal recipients of HLA-identical living donor siblings were followed up for 5 years after transplantation9, 10. The protocol consisted in infusions of donor hematopoietic CD34+ stem cells with a conditioning regimen and immunosuppression was withdrawn 2 years after transplantation. Both the cSoT and the six-genes score failed to classify the five tolerant patients as TOL, before and after cessation of immunosuppression, independent of the time post-transplantation (Supplementary figure 4). These data suggest that cSoT is specific to the operational tolerance state and reinforce the fact that cSoT is not influenced by immunosuppression treatment.
A qPCR cSoT applicable in clinical settings
Quantitative PCR (qPCR) was performed in samples from five independent TOL patients and five other TOL patients from the metadataset at different time points compared to 12 independent STA. The cSoT was able to discriminate TOL and STA (p =0.0072, n =10 and 12, mean =2.48 ±5.26 and −2.58 ±2.37) with an AUC of 0.842 (95% CI = 0.65–1.00; figure 4). Furthermore, a bootstrap procedure (1000 times) confirmed the robustness of this validation with a mean AUC of 0.840 (95% CI =0.833–0.846). These data demonstrated that the cSoT microarray-derived score can be reproduced using qPCR technology and thereby supporting its use in the clinical setting.
Figure 4. cSoT validated using qPCR.

(A) Based on qPCR, cSoT was still differential between TOL and STA (n = 10 and 12, mean = 2.48 ±5.26 and −2.58 ± 2.37 and (B) displayed an AUC of 0.842 (95% CI = 0.65–1.00).
Discussion
Finding the right—or a least the best—balance in drug dosage to avoid both rejection and adverse events is a great challenge for clinicians4. Major objectives are to find new immunosuppressive drugs to prevent rejection and to identify biomarkers that would allow predicting rejection and assessing the level of immunosuppression “necessary and sufficient” for a selected patient. Ideally, such a biomarker, or most likely a panel of biomarkers, can be performed rapidly, are sensitive, inexpensive and should reveal changes in the level or nature of the alloresponse, indicating the need for an appropriate modification of treatment to prevent under- or over-immunosuppression.
Operational tolerance, observed in patients with prolonged graft survival in the absence of immunosuppression and without evidence of destruction of the graft13–15, offers a unique situation for the discovery of biomarkers of low immunological risk. The identification of a common blood B cell signature in several independent studies17, 27, 28 and its recent confirmation through a meta-analysis21 have raised the interest that this signature could provide a useful monitoring tool to improved clinical management of recipients31. To create a minimally invasive and clinically scalable tool, we adjusted a stable and robust model of non-redundant information composed of six genes and two clinical parameters. The cSoT allowed to discriminate 42 TOL from 189 STA with more accurately than any parameter alone or creatinemia, the most commonly used biomarker to date. This composite score has been tested on 231 recipients (42 TOL, 189 STA), cross-validated on an independent dataset38, and validated with qPCR on independent samples with excellent AUCs.
Whereas operational tolerant state is probably the combination of some intrinsic factors inherent to the donor and the recipients and external influences such as the environment, in accordance with previous reports17, 21, 27, 28, the six-gene signature is mainly related to an unique B cell population. TCL1A was reported to be overexpressed in TOL in three analyses17, 21, 28 and to be decreased during acute rejection, stressing the potential of TCL1A as a marker of immune regulation43, 44. Similarly, AKR1C3 was also reported to be overexpressed in TOL in three analyses17, 21, 40. This dominant B cell signature fits with the immunoregulatory properties of B cells reported in TOL25, 27, 45 and with the fact that STA with superior graft function have a larger number of B cell subsets46. Other gene expression-derived scores for tolerance has been recently described17, 28, 38, 47 but the absence of these genes in the meta-dataset21 and the small number of samples in each separate study, patient variability and technical heterogeneity make comparison impossible. In addition to the six genes, two clinical parameters have been incorporated in the cSoT. While the six-genes signature is related to B cells, no association between age at transplantation and B cell frequency was reported27 as also confirmed by the absence of correlation between CD20 gene expression (MS4A1) and age at transplantation in both TOL and STA (r=0.010 and −0.012 and p=0.95 and 0.87, n=42 and 190, respectively). Younger recipient at transplantation was associated with higher tolerance prediction in accordance with previous observations13–15. This association may reflect the lower percentage of experienced antigen memory cells in younger recipients that accumulate with age and prevent graft tolerance48. In liver transplantation, A. Sanchez’s group reported that immunosuppression withdrawal success was directly correlated to the time post-transplant49. This is likely due to the fact that older recipients exhibit fewer acute rejection episodes50 and are less prone to develop de novo DSA51.
As previously reported15, 17, 21, 40, we choose to devise the score based on a comparison between TOL and STA. The “stable” population appears to be the most clinically relevant as future potential candidates for minimization protocols. Nevertheless, because immunosuppression has been shown to alter gene expression41, 42, 52, 53 and particularly circulating B cells54, immunosuppression may affect cSoT. Unfortunately, samples before immunosuppression withdrawal are not available notably as TOL are mainly non-compliant and as intentional immunosuppression withdrawal trials have failed18, 20. However, several elements argue against that. First, we tested this score among different cohorts with different immunosuppression regimens41, 42 and we found that cSoT was not influenced by current or previous immunosuppression treatments. None of the 6 genes was differentially expressed in association with CNI, mycophenolate mofetil, azathioprine or steroids in a recent report demonstrating association of immunossuppresssion with genes from the IOT tolerance signature30. Finally, the fact that the cSoT was neither modulated after immunosuppression withdrawal in a tolerance induction protocol nor decreased in TOL patients who lost tolerance despite their absence of treatment reinforces this conclusion and the robustness of the score.
There is accumulating evidence that tolerance may break down even years after transplantation in TOL13–15. However, to what extent the loss of graft function is due to an active shift of tolerance driven by immunological phenomena and not a physiological degradation of the kidney is not yet been demonstrated, as few biopsies have been examined15. cSoT was associated with de novo anti-HLA Ab, including DSA, with or without graft dysfunction, strongly suggesting that cSoT is specific of immunologically driven mechanisms, as confirmed by the results of two available biopsies. This fits with a cSoT largely based on B-cell-related genes fitting with a breakdown of B cell tolerance during chronic antibody-mediated rejection55 or pre-transplantation sensitization and retransplantation that may be associated with loss of tolerance15, 56. In this study, 7 TOL had PRA before transplantation and 5 had declined function in the presence of de novo anti-HLA antibodies in the 15.12 years ±2.43 following transplantation. Thus, cSoT may not only be useful to discriminate patients with a profile of operational tolerance among STA but would also be helpful to follow-up TOL themselves. This finding also stresses that anti-HLA Ab seem to be inherently incompatible with the intrinsic definition of tolerance in clinical settings. If this highlights the limitation of the definition of “operational tolerance”14 and provides clear evidence of its metastable status, it also validates the importance of this score that is able to discriminate anti-HLA Ab + and anti-HLA Ab – TOL. Indeed, current clinical trials would preclude drug minimization in any patient who would have been selected on the basis of a signature observed in sensitized tolerant patients.
Some inducing therapies, such as Alemtuzumab, are associated with rapid and longterm expansion of different B cell subsets31, 57, 58, likely favoring a state of tolerance. We took advantage of a transcriptomic analysis of non-chimeric tolerance induction using lymphodepletive alemtuzumab treatment9, 10. In agreement with no evidence of B-cell-related signature in these patients9, 10, cSoT was not discrimitative in these patients. Whether the dissimilarity of these results reflects the deep B cell depletion following induction or that the set of genes in cSoT may need more time after transplantation to be expressed cannot be totally excluded58. This suggests different immunological statuses of the two types of tolerance, with an immune quiescence on one hand9 and a full immunocompetence on the other16. Contrasting results were reported by Newell’s group with patients harboring the B cell tolerance signature of ITN17, 31 suggesting that different mechanisms may be involved in tolerance induction, according to the protocol and likely due to the chimerism levels. Tolerance is not an “all or none” phenomenon as reported by Newell and colleagues59.
In summary, we proposed a simple score that is easily applicable in routine clinical settings, using standard qPCR practices, and not influenced by immunosuppression, donor type or PTLD experience. The cSoT is specific of spontaneaous operational tolerance and associated with de novo anti-HLA Ab linked to tolerance loss.
This score would not only allow the detection of patients with a tolerance profile but may also be used for monitoring patients and prevent under- or over-immunosuppression, in the general kidney recipient population. Indeed, in addition to being markers of tolerance, several reports showed that the expression of some of these B cell genes could be used to diagnose patients without acute rejection43, 44, suggesting that this score may also be useful to identify immune activation or lack of B cell regulation. Based on sample size and selected nature of the population, tolerance signature may not be universally applicable yet and need further validation on a large cohort of patients. Nevertheless, we think that such a score may allow proposing high- or low-risk individual patient therapies with the best drugs combination and appropriate dosages in the future.
Methods
Gene expression dataset
the gene expression meta-dataset was obtained from the Gene Expression Ominbus (GEO) database (GSE28456) as previously described21. These data are the results of a meta-analysis from five independent studies gathering 596 samples17, 24, 28, 39, 40 and composed of 1846 merged genes21. Demographic description of available clinical parameters from the 312 identified patients (46 TOL and 266 STA) are given in Supplementary table 1. Three public available microarray datasets were collected from GEO: GSE1463041, GSE2222442 and GSE455939 and normalized with the robust multi-array average method (RMA, affy package60 with R software). Normalized collected expression values from dataset GSE4521838 were used for in silico cross-validation.
Validation cohort
22 kidney recipients from Nantes Hospital were enrolled to perform qPCR validation, including 10 TOL and 12 STA (Supplementary table S3). The local ethics committee approved all aspects of this study and all patients gave their written informed consent.
qPCR validation
Venous blood samples were collected in EDTA vacutainers and peripheral blood mononuclear cells (PBMC) were separated on a Ficoll layer (Eurobio, Les Ulis, France) and frozen in TRIzol reagent (Thermo Fisher Scientific, Waltham, MA USA) at −80°C. qPCR was performed on a StepOnePlus instrument (Thermo Fisher Scientific) using commercially available primer and probe sets (Taqman, Thermo Fisher Scientific) for the six tested genes and four reference genes (ACTB, B2M, GAPDH, HPRT1).
cSoT construction
Parameters associated with TOL compared to STA in logistic univariate analysis (glm package) were used for cSoT construction with p.value inferior to 0.20 in order not to bias parameters selection61. To identify the most discriminative combination among the 24 parameters associated with tolerance in univariate analysis, we used the Bolasso method34, which involves bootstrap resampling (10,000 times) combined with a lasso regression analysis followed by multiple testing to select the significant variables associated with the model (false discovery rate <0.05) using the mht package (version 3.2.2)35. This cSoT was centered using the best threshold of the ROC curve (Youden index) to associate positive and negative scores with TOL and STA diagnosis, respectively. An inconclusive zone (“grey zone”) was defined by values with specificity and sensitivity below 90% (predictive tolerance of 10%) (figure 1D, Supplementary figure 1)62.
From other microarray datasets or qPCR experiments, expression and demographic values are centered/scaled, as performed by the Bolasso algorithm, and the following equation is then applied: cSoT = 1.231 × ExprsAKRIC3 + 1.038 × ExprsCD40 + 0.937 × ExprsCTLA4 + 1.386 × ExprsID3 + 1.163 × ExprsMZB1 + 1.223 × ExprsTCL1A + 2.908 × Age at Collection + 3.876× Age at Tx − 3.876.
Statistical analysis
Statistical analyses were performed using R software version 3.2.2 or GraphPrism v.4 software. Parametric ANOVA with Tukey post-hoc test, Student t-test, analysis of variance, or χ2 test were used for group comparisons. Differences were defined as statistically significant when p < 0.05 or as indicated.
Supplementary Material
Acknowledgments
We thank all the patients who participated in this study and the physicians who helped us recruit patients: Prof. G. Blancho, Dr. L. Braun, Dr. D. Cantarovitch, Dr. R. Crochette, Prof. J. Dantal, Dr. A. Garnier, Prof. M. Hourmant, Prof. B. Hurault de Ligny, Dr. H. Janbon, Dr. G. Lefrancois, Prof. C. Legendre, Dr. B. Le Mauff, Dr. H. Le Monies De Sagazan, Dr. A. Meurette, Dr. M-C. Moal, Prof. C. Noel, Dr. E. Pillebout, Dr. M. Rabant, Prof. J.F. Subra, Dr. A. Testa, Dr. D. Ribes, Dr. F. Villemain, and Dr. J. Zuber. We also thank staff from ITN and IOT who sent us collected clinical data from previous published reports, namely Maria Hernandez-Fuentes (Indices of Tolerance (IOT), King’s College London, UK) and Adam Asare (Immune Tolerance Network (ITN), Bethesda, MD, USA).
Fundings: This work was conducted in the context of the “Fondation Centaure” (RTRS), which supports a French transplantation research network, the DHU Oncogreffe and the LabEX IGO supported by the National Research Agency via the investment of the future program ANR-11-LABX-0016-01 and the LABEX TRANSPLANTEX (ANR-11-LABX-0070_TRANSPLANTEX). This research was also supported by INSERM and IHU-CESTI institutes receiving financial support from the French Government managed by the National Research Agency (Investment into the Future Program ANR-10-IBHU-005), Nantes Metropole, and the Pays de la Loire Region. The research leading to these results has also received funding from the European Commission’s Seventh Framework Program FP7-HEALTH-2012 under grant agreement no 305147 BIO-DrIM. SK was supported by the National Institute of Allergy And Infectious Diseases of the National Institutes of Health under Award Number UM1AI109565. The content is solely the responsibility of the authors and does not necessarily represent the official views of the National Institutes of Health.
Abbreviations
- Ab
antibody
- AKR1C3
aldo-keto reductase family 1, member C3
- CsA
cyclosporin A
- cSoT
composite score of operational tolerance
- CTLA4
cytotoxic T-lymphocyte-associated protein 4
- DSA
donor-specific antibodies
- HLA
human leukocyte antigen
- ID3
inhibitor of DNA binding 3
- IOT
European Indices of Tolerance network
- ITN
American Immune Tolerance network
- lasso
least absolute shrinkage and selection operator
- MZB1
marginal zone B and B1 cell-specific protein
- PTLD
post-transplant lymphoproliferative disorder
- STA
renal transplanted patients with stable graft function under immunosuppressive regimen
- TCL1A
T-cell leukemia/lymphoma protein 1A
- TOL
operationally tolerant recipient
Footnotes
Publisher's Disclaimer: This is a PDF file of an unedited manuscript that has been accepted for publication. As a service to our customers we are providing this early version of the manuscript. The manuscript will undergo copyediting, typesetting, and review of the resulting proof before it is published in its final citable form. Please note that during the production process errors may be discovered which could affect the content, and all legal disclaimers that apply to the journal pertain.
Disclosure
The authors of this manuscript have no conflicts of interest to declare.
Additional details can be found in supplementary information.
References
- 1.Dantal J, Hourmant M, Cantarovich D, et al. Effect of long-term immunosuppression in kidney-graft recipients on cancer incidence: randomised comparison of two cyclosporin regimens. Lancet. 1998;351:623–628. doi: 10.1016/S0140-6736(97)08496-1. [DOI] [PubMed] [Google Scholar]
- 2.Miller LW. Cardiovascular toxicities of immunosuppressive agents. American journal of transplantation : official journal of the American Society of Transplantation and the American Society of Transplant Surgeons. 2002;2:807–818. doi: 10.1034/j.1600-6143.2002.20902.x. [DOI] [PubMed] [Google Scholar]
- 3.Sawinski D, Trofe-Clark J, Leas B, et al. Calcineurin Inhibitor Minimization, Conversion, Withdrawal, and Avoidance Strategies in Renal Transplantation: A Systematic Review and Meta-Analysis. American journal of transplantation : official journal of the American Society of Transplantation and the American Society of Transplant Surgeons. 2016;16:2117–2138. doi: 10.1111/ajt.13710. [DOI] [PubMed] [Google Scholar]
- 4.Thaunat O. Finding the safe place between the hammer and the anvil: sounding the depth of therapeutic immunosuppression. Kidney international. 2015;88:1226–1228. doi: 10.1038/ki.2015.268. [DOI] [PubMed] [Google Scholar]
- 5.Danger R, Sawitzki B, Brouard S. Immune monitoring in renal transplantation: the state of biomarker identification. European Journal of Immunology. doi: 10.1002/eji.201545963. in press. [DOI] [PubMed] [Google Scholar]
- 6.Erickson KF, Winkelmayer WC, Busque S, et al. A Cost Analysis of Tolerance Induction for Two-Haplotype Match Kidney Transplant Recipients. American journal of transplantation : official journal of the American Society of Transplantation and the American Society of Transplant Surgeons. 2016;16:371–373. doi: 10.1111/ajt.13530. [DOI] [PubMed] [Google Scholar]
- 7.Kawai T, Sachs DH, Sprangers B, et al. Long-term results in recipients of combined HLA-mismatched kidney and bone marrow transplantation without maintenance immunosuppression. American journal of transplantation : official journal of the American Society of Transplantation and the American Society of Transplant Surgeons. 2014;14:1599–1611. doi: 10.1111/ajt.12731. [DOI] [PMC free article] [PubMed] [Google Scholar]
- 8.Ciancio G, Sageshima J, Akpinar E, et al. A randomized pilot study of donor stem cell infusion in living-related kidney transplant recipients receiving alemtuzumab. Transplantation. 2013;96:800–806. doi: 10.1097/TP.0b013e3182a0f68c. [DOI] [PMC free article] [PubMed] [Google Scholar]
- 9.Leventhal JR, Mathew JM, Salomon DR, et al. Nonchimeric HLA-Identical Renal Transplant Tolerance: Regulatory Immunophenotypic/Genomic Biomarkers. American journal of transplantation : official journal of the American Society of Transplantation and the American Society of Transplant Surgeons. 2016;16:221–234. doi: 10.1111/ajt.13416. [DOI] [PMC free article] [PubMed] [Google Scholar]
- 10.Leventhal JR, Mathew JM, Salomon DR, et al. Genomic biomarkers correlate with HLA-identical renal transplant tolerance. Journal of the American Society of Nephrology : JASN. 2013;24:1376–1385. doi: 10.1681/ASN.2013010068. [DOI] [PMC free article] [PubMed] [Google Scholar]
- 11.Scandling JD, Busque S, Dejbakhsh-Jones S, et al. Tolerance and withdrawal of immunosuppressive drugs in patients given kidney and hematopoietic cell transplants. American journal of transplantation : official journal of the American Society of Transplantation and the American Society of Transplant Surgeons. 2012;12:1133–1145. doi: 10.1111/j.1600-6143.2012.03992.x. [DOI] [PMC free article] [PubMed] [Google Scholar]
- 12.Scandling JD, Busque S, Shizuru JA, et al. Chimerism, graft survival, and withdrawal of immunosuppressive drugs in HLA matched and mismatched patients after living donor kidney and hematopoietic cell transplantation. American journal of transplantation : official journal of the American Society of Transplantation and the American Society of Transplant Surgeons. 2015;15:695–704. doi: 10.1111/ajt.13091. [DOI] [PubMed] [Google Scholar]
- 13.Massart A, Pallier A, Pascual J, et al. The DESCARTES-Nantes survey of kidney transplant recipients displaying clinical operational tolerance identifies 35 new tolerant patients and 34 almost tolerant patients. Nephrology, dialysis, transplantation : official publication of the European Dialysis and Transplant Association – European Renal Association. 2016;31:1002–1013. doi: 10.1093/ndt/gfv437. [DOI] [PubMed] [Google Scholar]
- 14.Roussey-Kesler G, Giral M, Moreau A, et al. Clinical operational tolerance after kidney transplantation. American journal of transplantation : official journal of the American Society of Transplantation and the American Society of Transplant Surgeons. 2006;6:736–746. doi: 10.1111/j.1600-6143.2006.01280.x. [DOI] [PubMed] [Google Scholar]
- 15.Brouard S, Pallier A, Renaudin K, et al. The natural history of clinical operational tolerance after kidney transplantation through twenty-seven cases. American journal of transplantation : official journal of the American Society of Transplantation and the American Society of Transplant Surgeons. 2012;12:3296–3307. doi: 10.1111/j.1600-6143.2012.04249.x. [DOI] [PubMed] [Google Scholar]
- 16.Ballet C, Roussey-Kesler G, Aubin JT, et al. Humoral and cellular responses to influenza vaccination in human recipients naturally tolerant to a kidney allograft. American journal of transplantation : official journal of the American Society of Transplantation and the American Society of Transplant Surgeons. 2006;6:2796–2801. doi: 10.1111/j.1600-6143.2006.01533.x. [DOI] [PubMed] [Google Scholar]
- 17.Newell KA, Asare A, Kirk AD, et al. Identification of a B cell signature associated with renal transplant tolerance in humans. The Journal of clinical investigation. 2010;120:1836–1847. doi: 10.1172/JCI39933. [DOI] [PMC free article] [PubMed] [Google Scholar]
- 18.Hricik DE, Formica RN, Nickerson P, et al. Adverse Outcomes of Tacrolimus Withdrawal in Immune-Quiescent Kidney Transplant Recipients. Journal of the American Society of Nephrology: JASN. 2015;26:3114–3122. doi: 10.1681/ASN.2014121234. [DOI] [PMC free article] [PubMed] [Google Scholar]
- 19.Abramowicz D, Del Carmen Rial M, Vitko S, et al. Cyclosporine withdrawal from a mycophenolate mofetil-containing immunosuppressive regimen: results of a five-year, prospective, randomized study. Journal of the American Society of Nephrology : JASN. 2005;16:2234–2240. doi: 10.1681/ASN.2004100844. [DOI] [PubMed] [Google Scholar]
- 20.Dugast E, Soulillou JP, Foucher Y, et al. Failure of Calcineurin Inhibitor (Tacrolimus) Weaning Randomized Trial in Long-Term Stable Kidney Transplant Recipients. American journal of transplantation : official journal of the American Society of Transplantation and the American Society of Transplant Surgeons. 2016;16:3255–3261. doi: 10.1111/ajt.13946. [DOI] [PubMed] [Google Scholar]
- 21.Baron D, Ramstein G, Chesneau M, et al. A common gene signature across multiple studies relate biomarkers and functional regulation in tolerance to renal allograft. Kidney international. 2015;87:984–995. doi: 10.1038/ki.2014.395. [DOI] [PMC free article] [PubMed] [Google Scholar]
- 22.Braudeau C, Racape M, Giral M, et al. Variation in numbers of CD4+CD25highFOXP3+ T cells with normal immuno-regulatory properties in long-term graft outcome. Transplant international : official journal of the European Society for Organ Transplantation. 2007;20:845–855. doi: 10.1111/j.1432-2277.2007.00537.x. [DOI] [PubMed] [Google Scholar]
- 23.Braza F, Dugast E, Panov I, et al. Central Role of CD45RA- Foxp3hi Memory Regulatory T Cells in Clinical Kidney Transplantation Tolerance. Journal of the American Society of Nephrology: JASN. 2015;26:1795–1805. doi: 10.1681/ASN.2014050480. [DOI] [PMC free article] [PubMed] [Google Scholar]
- 24.Brouard S, Mansfield E, Braud C, et al. Identification of a peripheral blood transcriptional biomarker panel associated with operational renal allograft tolerance. Proceedings of the National Academy of Sciences of the United States of America. 2007;104:15448–15453. doi: 10.1073/pnas.0705834104. [DOI] [PMC free article] [PubMed] [Google Scholar]
- 25.Chesneau M, Michel L, Dugast E, et al. Tolerant Kidney Transplant Patients Produce B Cells with Regulatory Properties. Journal of the American Society of Nephrology : JASN. 2015 doi: 10.1681/ASN.2014040404. [DOI] [PMC free article] [PubMed] [Google Scholar]
- 26.Danger R, Pallier A, Giral M, et al. Upregulation of miR-142-3p in peripheral blood mononuclear cells of operationally tolerant patients with a renal transplant. Journal of the American Society of Nephrology: JASN. 2012;23:597–606. doi: 10.1681/ASN.2011060543. [DOI] [PMC free article] [PubMed] [Google Scholar]
- 27.Pallier A, Hillion S, Danger R, et al. Patients with drug-free long-term graft function display increased numbers of peripheral B cells with a memory and inhibitory phenotype. Kidney international. 2010;78:503–513. doi: 10.1038/ki.2010.162. [DOI] [PubMed] [Google Scholar]
- 28.Sagoo P, Perucha E, Sawitzki B, et al. Development of a cross-platform biomarker signature to detect renal transplant tolerance in humans. The Journal of clinical investigation. 2010;120:1848–1861. doi: 10.1172/JCI39922. [DOI] [PMC free article] [PubMed] [Google Scholar]
- 29.Silva HM, Takenaka MC, Moraes-Vieira PM, et al. Preserving the B-cell compartment favors operational tolerance in human renal transplantation. Molecular medicine. 2012;18:733–743. doi: 10.2119/molmed.2011.00281. [DOI] [PMC free article] [PubMed] [Google Scholar]
- 30.Rebollo-Mesa I, Nova-Lamperti E, Mobillo P, et al. Biomarkers of Tolerance in Kidney Transplantation: Are We Predicting Tolerance or Response to Immunosuppressive Treatment? American journal of transplantation : official journal of the American Society of Transplantation and the American Society of Transplant Surgeons. 2016 doi: 10.1111/ajt.13932. [Epub ahead of print] [DOI] [PMC free article] [PubMed] [Google Scholar]
- 31.Newell KA, Asare A, Sanz I, et al. Longitudinal studies of a B cell-derived signature of tolerance in renal transplant recipients. American journal of transplantation : official journal of the American Society of Transplantation and the American Society of Transplant Surgeons. 2015;15:2908–2920. doi: 10.1111/ajt.13480. [DOI] [PMC free article] [PubMed] [Google Scholar]
- 32.Deng MC, Eisen HJ, Mehra MR, et al. Noninvasive discrimination of rejection in cardiac allograft recipients using gene expression profiling. American journal of transplantation : official journal of the American Society of Transplantation and the American Society of Transplant Surgeons. 2006;6:150–160. doi: 10.1111/j.1600-6143.2005.01175.x. [DOI] [PubMed] [Google Scholar]
- 33.Mastoridis S, Martinez-Llordella M, Sanchez-Fueyo A. Biomarkers and immunopathology of tolerance. Current opinion in organ transplantation. 2016;21:81–87. doi: 10.1097/MOT.0000000000000269. [DOI] [PubMed] [Google Scholar]
- 34.Bach F. Bolasso: model consistent lasso estimation through the bootstrap. Proceedings of the 25th international conference on Machine learning. 2008:33–40. [Google Scholar]
- 35.Rohart F. Multiple Hypotheses Testing For Variable Selection. Australian & New Zealand Journal of Statistics. 2016;58:245–267. [Google Scholar]
- 36.Nathans LL, Oswald FL, Nimon K. Interpreting Multiple Linear Regression: A Guidebook of Variable Importance. Practical Assessment, Research & Evaluation. 2012;17 [Google Scholar]
- 37.Tibshirani R. Regression Shrinkage and Selection Via the Lasso. Journal of the Royal Statistical Society, Series B. 1994;58:267–288. [Google Scholar]
- 38.Roedder S, Li L, Alonso MN, et al. A Three-Gene Assay for Monitoring Immune Quiescence in Kidney Transplantation. Journal of the American Society of Nephrology : JASN. 2015;26:2042–2053. doi: 10.1681/ASN.2013111239. [DOI] [PMC free article] [PubMed] [Google Scholar]
- 39.Braud C, Baeten D, Giral M, et al. Immunosuppressive drug-free operational immune tolerance in human kidney transplant recipients: Part I. Blood gene expression statistical analysis. Journal of cellular biochemistry. 2008;103:1681–1692. doi: 10.1002/jcb.21574. [DOI] [PubMed] [Google Scholar]
- 40.Lozano JJ, Pallier A, Martinez-Llordella M, et al. Comparison of transcriptional and blood cell-phenotypic markers between operationally tolerant liver and kidney recipients. American journal of transplantation : official journal of the American Society of Transplantation and the American Society of Transplant Surgeons. 2011;11:1916–1926. doi: 10.1111/j.1600-6143.2011.03638.x. [DOI] [PubMed] [Google Scholar]
- 41.Dell’Oglio MP, Zaza G, Rossini M, et al. The anti-fibrotic effect of mycophenolic acid-induced neutral endopeptidase. Journal of the American Society of Nephrology : JASN. 2010;21:2157–2168. doi: 10.1681/ASN.2010020181. [DOI] [PMC free article] [PubMed] [Google Scholar]
- 42.Brouard S, Puig-Pey I, Lozano JJ, et al. Comparative transcriptional and phenotypic peripheral blood analysis of kidney recipients under cyclosporin A or sirolimus monotherapy. American journal of transplantation : official journal of the American Society of Transplantation and the American Society of Transplant Surgeons. 2010;10:2604–2614. doi: 10.1111/j.1600-6143.2010.03302.x. [DOI] [PubMed] [Google Scholar]
- 43.Heidt S, Vergunst M, Anholts JD, et al. B Cell Markers of Operational Tolerance Can Discriminate Acute Kidney Allograft Rejection From Stable Graft Function. Transplantation. 2014 doi: 10.1097/TP.0000000000000465. [Epub ahead of print] [DOI] [PubMed] [Google Scholar]
- 44.Viklicky O, Krystufkova E, Brabcova I, et al. B-cell-related biomarkers of tolerance are up-regulated in rejection-free kidney transplant recipients. Transplantation. 2013;95:148–154. doi: 10.1097/TP.0b013e3182789a24. [DOI] [PubMed] [Google Scholar]
- 45.Nova-Lamperti E, Fanelli G, Becker PD, et al. IL-10-produced by human transitional B-cells down-regulates CD86 expression on B-cells leading to inhibition of CD4+T-cell responses. Scientific reports. 2016;6:20044. doi: 10.1038/srep20044. [DOI] [PMC free article] [PubMed] [Google Scholar]
- 46.Bererhi L, Pallet N, Zuber J, et al. Clinical and immunological features of very long-term survivors with a single renal transplant. Transplant international: official journal of the European Society for Organ Transplantation. 2012;25:545–554. doi: 10.1111/j.1432-2277.2012.01451.x. [DOI] [PubMed] [Google Scholar]
- 47.Rebollo-Mesa I, Nova-Lamperti E, Mobillo P, et al. Biomarkers of tolerance in kidney transplantation – are we predicting tolerance or response to immunosuppressive treatment? American journal of transplantation : official journal of the American Society of Transplantation and the American Society of Transplant Surgeons. 2016:13932. doi: 10.1111/ajt.13932. [DOI] [PMC free article] [PubMed] [Google Scholar]
- 48.Lakkis FG, Sayegh MH. Memory T cells: a hurdle to immunologic tolerance. Journal of the American Society of Nephrology: JASN. 2003;14:2402–2410. doi: 10.1097/01.asn.0000085020.78117.70. [DOI] [PubMed] [Google Scholar]
- 49.Benitez C, Londono MC, Miquel R, et al. Prospective multicenter clinical trial of immunosuppressive drug withdrawal in stable adult liver transplant recipients. Hepatology. 2013;58:1824–1835. doi: 10.1002/hep.26426. [DOI] [PubMed] [Google Scholar]
- 50.Tullius SG, Tran H, Guleria I, et al. The combination of donor and recipient age is critical in determining host immunoresponsiveness and renal transplant outcome. Annals of surgery. 2010;252:662–674. doi: 10.1097/SLA.0b013e3181f65c7d. [DOI] [PubMed] [Google Scholar]
- 51.Everly MJ, Rebellato LM, Haisch CE, et al. Incidence and impact of de novo donor-specific alloantibody in primary renal allografts. Transplantation. 2013;95:410–417. doi: 10.1097/TP.0b013e31827d62e3. [DOI] [PubMed] [Google Scholar]
- 52.Krepsova E, Tycova I, Sekerkova A, et al. Effect of induction therapy on the expression of molecular markers associated with rejection and tolerance. BMC nephrology. 2015;16:146. doi: 10.1186/s12882-015-0141-2. [DOI] [PMC free article] [PubMed] [Google Scholar]
- 53.Muller-Steinhardt M, Wortmeier K, Fricke L, et al. The pharmacodynamic effect of sirolimus: individual variation of cytokine mRNA expression profiles in human whole blood samples. Immunobiology. 2009;214:17–26. doi: 10.1016/j.imbio.2008.04.002. [DOI] [PubMed] [Google Scholar]
- 54.Tebbe B, Wilde B, Ye Z, et al. Renal Transplant Recipients Treated with Calcineurin-Inhibitors Lack Circulating Immature Transitional CD19+CD24hiCD38hi Regulatory B-Lymphocytes. PloS one. 2016;11:e0153170. doi: 10.1371/journal.pone.0153170. [DOI] [PMC free article] [PubMed] [Google Scholar]
- 55.Thaunat O, Graff-Dubois S, Fabien N, et al. A stepwise breakdown of B-cell tolerance occurs within renal allografts during chronic rejection. Kidney international. 2012;81:207–219. doi: 10.1038/ki.2011.317. [DOI] [PubMed] [Google Scholar]
- 56.Soulillou JP, Giral M, Brouard S. Operational tolerance in kidney transplantation-improved terminology may enable more precise investigation. Transplantation. 2013;96:e36–38. doi: 10.1097/TP.0b013e31829f75c1. [DOI] [PubMed] [Google Scholar]
- 57.Cherukuri A, Salama AD, Carter C, et al. An analysis of lymphocyte phenotype after steroid avoidance with either alemtuzumab or basiliximab induction in renal transplantation. American journal of transplantation : official journal of the American Society of Transplantation and the American Society of Transplant Surgeons. 2012;12:919–931. doi: 10.1111/j.1600-6143.2011.03891.x. [DOI] [PubMed] [Google Scholar]
- 58.Heidt S, Hester J, Shankar S, et al. B cell repopulation after alemtuzumab induction-transient increase in transitional B cells and long-term dominance of naive B cells. American journal of transplantation : official journal of the American Society of Transplantation and the American Society of Transplant Surgeons. 2012;12:1784–1792. doi: 10.1111/j.1600-6143.2012.04012.x. [DOI] [PMC free article] [PubMed] [Google Scholar]
- 59.Adams AB, Newell KA. Transplantation tolerance: Coming of age. Hepatology. 2016;64:347–349. doi: 10.1002/hep.28553. [DOI] [PubMed] [Google Scholar]
- 60.Gautier L, Cope L, Bolstad BM, et al. affy–analysis of Affymetrix GeneChip data at the probe level. Bioinformatics. 2004;20:307–315. doi: 10.1093/bioinformatics/btg405. [DOI] [PubMed] [Google Scholar]
- 61.Mickey RM, Greenland S. The impact of confounder selection criteria on effect estimation. American journal of epidemiology. 1989;129:125–137. doi: 10.1093/oxfordjournals.aje.a115101. [DOI] [PubMed] [Google Scholar]
- 62.Biais M, Ehrmann S, Mari A, et al. Clinical relevance of pulse pressure variations for predicting fluid responsiveness in mechanically ventilated intensive care unit patients: the grey zone approach. Critical care. 2014;18:587. doi: 10.1186/s13054-014-0587-9. [DOI] [PMC free article] [PubMed] [Google Scholar]
Associated Data
This section collects any data citations, data availability statements, or supplementary materials included in this article.
