Abstract
Recombinant tumor necrosis factor (TNF)-related apoptosis-inducing ligand (TRAIL), as a novel cancer therapeutic, is being tested in phase II and III clinical trials; however, TRAIL resistance remains a big obstacle preventing its clinical application. Considering that TRAIL-induced apoptosis through death receptors DR4 and DR5, their activation may be an alternative pathway to suppress TRAIL resistance. In this study, a negative correlation between DR5 expression and TRAIL resistance was observed, and miR-133a was predicted to be the most promising candidate to suppress DR5 expression. Further investigation demonstrated that miR-133a knockdown dramatically suppressed TRAIL resistance in glioblastoma in vitro and in vivo. An NF-κB family member, phosphorylated IκBα (P-IκBα), was shown to be stimulated by miR-133a, leading to the activation of this signaling. Finally, miR-133a was found to be inversely correlated with DR5 expression in human clinical specimens. In conclusion, our data demonstrate that miR-133a promotes TRAIL resistance in glioblastoma by suppressing DR5 expression and activating NF-κB signaling.
Keywords: microRNA-133, TRAIL, DR5, NF-κB signaling, glioblastoma multiforme
Introduction
Glioblastoma multiforme (GBM), also known as glioblastoma, is the most common and severe malignant primary brain tumor in humans. The high drug resistance and invasion properties render it one of the deadliest cancers. Despite advances in multimodal treatments, GBM patients have poor prognoses, and the average survival period is only 12–15 months.1 In addition, an unexpected tendency for the occurrence of glioblastoma in young Chinese was reported in mainland China, Taiwan, and Hong Kong.2, 3, 4 Therefore, the development of innovative, specific therapies is imperative and of high clinical significance.
Recombinant tumor necrosis factor (TNF)-related apoptosis-inducing ligand (TRAIL) is a member of the death receptor ligand family.5 It is being developed as a cancer therapy, because it selectively induces apoptosis in a variety of cancer cells, such as glioblastoma, but not in most normal cells.6 In humans, TRAIL binds to specific death receptors, DR4 and DR5, to transmit signal for apoptosis.7 Although TRAIL therapies have shown low toxicity in clinical trials, therapeutic effects are disappointing because of TRAIL resistance in many cancers.8 TRAIL therapy may be beneficial, but perhaps only for a small subset of patients. It is crucial to maximize the therapeutic efficacy by sensitizing the cancer cells to the TRAIL-induced apoptosis. Alternative approaches, such as activation of DR4 or DR5, are being explored to improve TRAIL sensitivity.
MicroRNAs (miRNAs) belong to the family of small non-coding single-stranded RNAs that suppress gene expression at post-transcriptional regulation9 and play pivotal roles in various biological activities, such as differentiation, apoptosis, proliferation, carcinogenesis, and drug resistance. Studies revealed an important function of miRNAs on TRAIL resistance in non-small cell lung cancer and cholangiocarcinoma.10, 11, 12, 13, 14 Therefore, miRNAs have attracted great attention as candidates to lower TRAIL resistance in the field of cancer therapy.
In this study, we investigated the role of miR-133a-mediated TRAIL resistance in glioblastoma and the underlying regulatory mechanism in vitro and in vivo. The information generated from this study may improve the understanding to the pathology of TRAIL resistance and potentially explore a promising therapeutic target for TRAIL-resistant glioblastoma patients.
Results
DR5 Overexpression Was Positively Correlated with TRAIL-Induced Apoptosis in Glioblastoma Cells
To evaluate the resistance to TRAIL-induced apoptosis in glioblastoma cells, TRAIL was introduced into the culture of a panel of human GBM cell lines (U87, M059J, M059K, A172, and T98G) and the cell viabilities were assayed. As shown in Figures 1A and S1, TRAIL suppressed cell viabilities strongly in A172 and T98G cells, moderately in U87 cells, and slightly in M059J and M059K cells, and the suppressive effect was intensified in a dose-dependent manner. Apoptosis assays also revealed that TRAIL induced more apoptotic cells in A172 and T98G cells and fewer apoptotic cells in M059J and M059K cells when compared with U87 cells (Figure 1B). Based on these results, we divided these cell lines into three groups: the TRAIL-resistant group (M059J and M059K); semi-resistant group (U87), and TRAIL-sensitive group (A172 and T98G). We also monitored the expression of death receptors DR4 and DR5, and the results showed DR5 was downregulated in M059J and M059K cells, whereas it was upregulated in A172 and T98G cells when compared with U87 cells (Figure 1C). In addition, DR4 expression was decreased in A172 and T98G cells and no obvious change was seen in other cells when compared with U87 cells (Figure S2). Collectively, the expression of DR5, not DR4, positively correlated with TRAIL-induced apoptosis, suggesting that activating DR5 expression may be an effective strategy to lowering TRAIL resistance in GBM cells.
Figure 1.
miR-133a Correlated with TRAIL Resistance in Glioma Cells
(A and B) Cell viabilities (A) and apoptosis (B) in GBM cells were measured with 48 hr TRAIL treatment using MTT and DAPI staining analyses. *p < 0.05 versus 20 ng/mL U87; **p < 0.01 versus 20 ng/mL U87; #p < 0.05 versus 50 ng/mL U87; ##p < 0.01 versus 50 ng/mL U87. (C) Expression of DR5 was measured in a panel of GBM cells. The fold change was normalized as GAPDH. *p < 0.05 versus U87; **p < 0.01 versus U87. (D) Expression of six miRNAs was confirmed in different TRAIL-resistant glioma cells using specific miRNA qPCR analyses. The fold change was normalized as U6. *p < 0.05 versus U87; **p < 0.01 versus U87.
miR-133a Was the Most Promising Candidate to Induce TRAIL Resistance
To identify which miRNAs directly target DR5, we performed bioinformatics analyses using online programs, including DIANA-microT, miRanda, and TargetScan. Predicted common miRNAs were listed in Figure S3A. Among all candidates, miR-133 and miR-30 family members were the most promising, with perfect binding sites to DR5 3′ UTR (Figure S3B). From these two miRNA families, six members were expressed and detected in GBM cells by miRNA-specific qRT-PCR assay. As expected, the expression of all miRNAs was increased in M059J cells yet significantly decreased in A172 cells when compared with U87 cells, of which miR-133a showed the most dramatic change (Figure 1D).
DR5 Acted as a Functional Target of miR-133a
To verify the predicted interaction between miR-133a and DR5, the DR5 3′ UTR luciferase reporter containing the matching wild-type (WT) sequence and its corresponding mutant (Mu) plasmid were generated. Co-transfection of miR-133a significantly suppressed the luciferase activity of the DR5-WT reporter, but not that of DR5-Mu reporter, in U87, A172, and M059J cells (Figure 2A). Conversely, anti-miR-133a led to no obvious change in the luciferase activity of the DR5-WT and DR5-Mu luciferase reporter (Figure 2A). Although miR-133a expression in M059J cells is much higher than that in A172 cells, the promoted effect of anti-miR-133a on luciferase activity in both cells was unobvious. This may be caused by lower endogenous miR-133a expression even in M059J cells, which leads to the invalid function of anti-miR-133a in all cell lines. Furthermore, DR5 expression was significantly reduced by miR-133a at the mRNA and protein levels in the three cells (Figure 2B). More strikingly, an obvious increase of cytoplasmic DR5 localization induced by anti-miR-133a was observed in A172 cells by fluorescence immunocytochemistry analyses (Figure 2C). In contrast, miR-133a suppressed DR5 cytoplasmic expression when compared with mock or negative control (NC) transfection (Figure 2C). Altogether, these data strongly suggest that miR-133a directly suppresses DR5 expression in GBM cells.
Figure 2.
DR5 Was Identified as a Direct Target of miR-133a
(A) Wild-type and mutant DR5 3′ UTR luciferase reporter assays in U87, A172, and M059J cells. Relative suppression of firefly luciferase activities was standardized to Renilla luciferase. (B) mRNA and protein expression levels of DR5 suppressed by miR-133a and improved by anti-miR-133a in U87, A172, and M059J cells. (C) Localization and cytoplasmic expression of DR5 were mediated by miR-133a/anti-miR-133a in A172 cells. *p < 0.05 versus mock; **p < 0.01 versus mock; #p < 0.05 versus NC; ##p < 0.01 versus NC.
miR-133a Promoted TRAIL Resistance in Glioblastoma Cells
In the following examination, the functional significance of miR-133a on TRAIL resistance was characterized. With absence of TRAIL, miR-133a mimics and anti-miR-133a showed no obvious effect on cell viability in GBM cells (Figure S4). With the introduction of 20 ng/mL TRAIL, miR-133a improved while anti-miR-133a suppressed cell growth in the TRAIL-treated cells (Figure 3A). However, the similar effects of miR-133a on the three cell lines may be caused by miR-133a mimic transfection, which made its overexpression in all cell lines and covered their endogenous expression difference. Unlike small interfering RNAs (siRNAs), miRNAs are exogenous RNAs with a stable seed-target duplex. Although the unspecific off-target effects are unavoidable, the modified miR-133a mimics used in this study could reduce the off-target effects. Moreover, miR-133a mimics reversed while anti-miR-133a promoted the TRAIL-induced apoptosis in A172, U87, and M059J cells by DAPI staining (Figure 3B).
Figure 3.
miR-133a to Promote the Resistance to TRAIL-Induced Apoptosis in Glioma Cells
(A and B) U87, A172, and M059J cells were transfected with miRNAs for 24 hr, followed by 50 ng/mL TRAIL introduction for another 24 hr, and cell viabilities (A) and apoptosis (B) were assayed using MTT and DAPI staining assays. *p < 0.05 versus mock; **p < 0.01 versus mock; #p < 0.05 versus NC; ##p < 0.01 versus NC. (C) miR-133a was significantly improved in Lv-miR-133a-infected U87 and A172 cells. (D and E) Lv-miR-133a-infected U87 and A172 cells were treated by 50 ng/mL TRAIL, and cell viabilities (D) and apoptosis (E) were evaluated. *p < 0.05 versus Lv-Sc; **p < 0.01 versus Lv-Sc.
To validate the effect of enforced miR-133a expression on TRAIL resistance, a lentiviral vector was used to stably restore miR-133a expression in A172 and U87 cells. Mature miR-133a was strongly enhanced in Lv-miR-133a-infected A172 and U87 cells (Figure 3C). Further investigation showed that Lv-miR-133a rescued the suppressive viability and cell apoptosis induced by TRAIL in A172 and U87 cells (Figures 3D and 3E; Figure S5). However, the caspase activities were assayed. Anti-miR-133a promoted while miR-133a mimics suppressed the cleaved caspase-3 and caspase-9 activities in TRAIL-treated A172. Meanwhile, their activities showed a mild variation with miR-133a and anti-miR-133a treatment in U87 cells (Figures S6A and S6B).
NF-κB Signaling Was Activated by miR-133a in Glioblastoma Cells
Nuclear factor κB (NF-κB) signaling is a major pathway that prevents TRAIL-induced apoptosis in cancers.7 In luciferase activity assays, miR-133a activated the luciferase activity of NF-κB reporter while anti-miR-133a suppressed the luciferase activity in GBM cells (Figure 4A). To determine which members of the NF-κB family were stimulated by miR-133a, the expression of seven members—IKKα, IKKβ, P-IKKα/β, IκBα, P-IκBα, P65, and P-P65—was monitored. The results revealed that P-IκBα was upregulated by miR-133a but downregulated by anti-miR-133a in U87 and A172 cells (Figure 4B). Moreover, the expression of P-IκBα was activated in Lv-miR-133a-infected A172 and U87 cells (Figure 4C).
Figure 4.
NF-κB Signaling Activated by miR-133a in GBM Cells
(A) miR-133 promoted the activity of NF-κB luciferase reporter and anti-miR-133a inhibited the luciferase activity in U87 and A172 cells. (B) Expression of the 7 members of the NF-κB family was assayed and P-IκBα was activated by miR-133a. (C) DR5 expression was downregulated and P-IκBα was upregulated by Lv-miR-133a in U87 and A172 cells. *p < 0.05 versus mock; **p < 0.01 versus mock; #p < 0.05 versus NC; ##p < 0.01 versus NC.
To elucidate whether the TRAIL-resistant effect of miR-133a was mediated by suppressing DR5 in the GBM cells, we performed gain- and loss-of-function studies. First, DR5 expression was reduced by the specific siRNA of DR5 (siDR5) at the mRNA and protein levels in U87 and A172 cells (Figure 5A). Subsequent cell viability and apoptosis assays showed that DR5 silence achieved an effect similar to that of miR-133a on cell viability and apoptosis (Figures 5B and 5C). Moreover, P-IκBα expression was improved by DR5 knockdown in U87 and A172 cells (Figure 5D).
Figure 5.
DR5 Involved in the miR-133a-Induced TRAIL Resistance in GBM Cells
(A) Expression of DR5 was decreased by siDR5 at the mRNA and protein levels. (B and C) U87 and A172 cells were transfected with NC or siDR5, followed by TRAIL treatment for 24 hr, and cell growth (B) and apoptosis (C) were measured. *p < 0.05; **p < 0.01. (D) P-IκBα expression was activated by siDR5 in U87 and A172 cells. (E) DR5 expression was upregulated in U87 and M059J stably transfected with pCDNA3-Bmi-1. (F and G) Reinforced expression of DR5 significantly suppressed cell growth in the TRAIL-treated cells (F) and promoted TRAIL-induced apoptosis (G). *p < 0.05 versus pCDNA; **p < 0.01 versus pCDNA. (H) Activation of P-IκBα by miR-133a was suppressed by DR5 overexpression. (I) Stable pCDNA3-DR5-transfected U87 cells were retransfected with miR-133a followed by TRAIL treatment, and the cell growth was examined. **p < 0.01.
However, the expression vector pCDNA-DR5, which encodes the full-length coding sequence of DR5, was transfected into U87 and M059J cells to stably express DR5 (Figure 5E). Reinforced expression of DR5 suppressed cell growth in the TRAIL-treated cells (Figure 5F) and promoted TRAIL-induced apoptosis (Figure 5G). Furthermore, in Lv-miR-133-infected cells, DR5-reinforced overexpression significantly abrogated the upregulation of P-IκBα (Figure 5H) and the TRAIL resistance induced by miR-133a (Figure 5I). In addition, DR5 overexpression successfully abolished the activated NF-κB luciferase activity induced by miR-133a in U87 cells (Figure S7). Collectively, these data demonstrate that IκBα phosphorylation involves miR-133a-promoted TRAIL resistance.
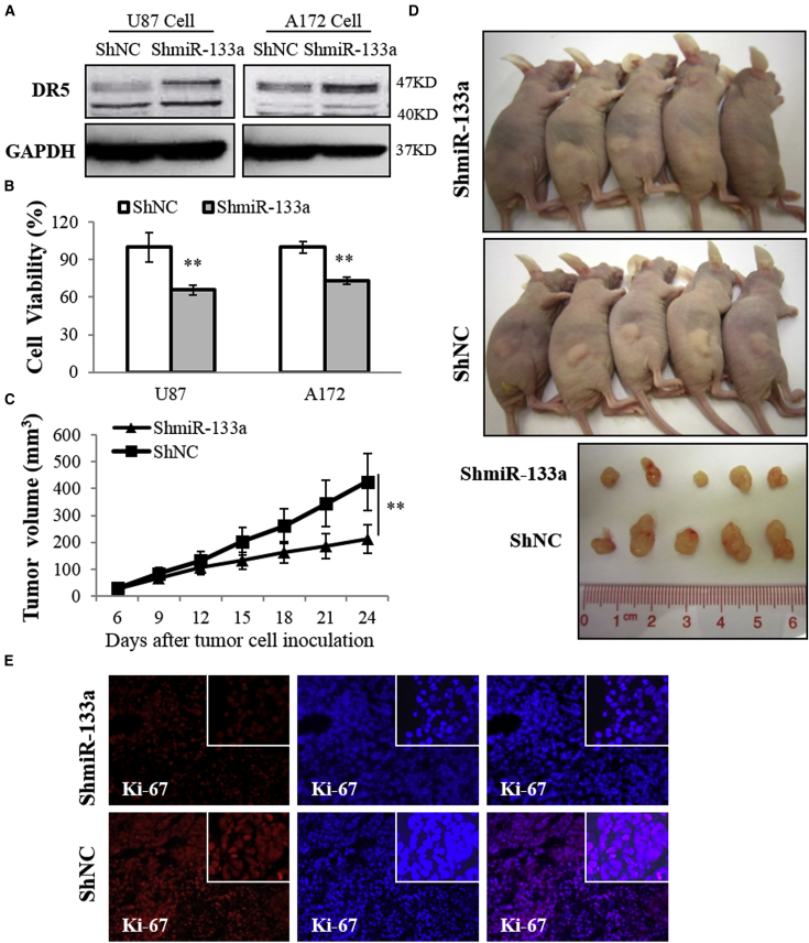
miR-133a Knockdown Promoted TRAIL-Induced Tumor Suppression in a Xenograft Model
The ShmiR-133a plasmid was transfected into U87 and A172 cells, and cell proliferation and DR5 expression were monitored. As shown in Figures 6A and 6B, ShmiR-133a promoted TRAIL-induced cell growth inhibition and enhanced DR5 expression in the two cell lines. ShmiR-133a-expressed U87 cells were subcutaneously (s.c.) injected into the dorsal flank of nude mice. After 1 week with inoculation, TRAIL was treated every other day for 4 weeks. Strikingly, the average tumor volume and size of the ShmiR-133a group were markedly reduced when compared with the ShNC group (Figures 6C and 6D). Furthermore, reduced expression of Ki-67 was observed in ShmiR-133a-developed tumor tissues when compared with ShNC-developed ones (Figure 6E). These results confirm that miR-133a is a major mediator of TRAIL resistance by suppressing DR5 expression.
Figure 6.
miR-133a to Promote TRAIL Resistance In Vivo
(A) DR5 expression was suppressed by ShmiR-133a in U87 and A172 cells. (B) ShmiR-133a transfected U87 and A172 cells were treated with 50 ng/mL TRAIL, and cell viabilities were assayed. (C) Stable ShmiR-133a U87 cells were injected into nude mice, TRAIL (10 mg/kg weight) was subcutaneously injected into the nude mice every other day, and tumor volumes were measured weekly for 8 weeks. (D) The ShmiR-133a group developed smaller tumors after TRAIL treatment. (E) Immunofluorescence of Ki-67-stained sections, followed by counterstaining with DAPI. **p < 0.01 versus ShNC.
DR5 Expression Was Inversely Associated with miR-133a Expression in Clinical Specimens
We assessed the correlation between DR5 and miR-133a in 50 tissues from glioma patients, and their relative expression is shown in Figure S8. A significant inverse association between them was observed (Figure 7A). The schematic overview is summarized in Figure 7B. The inverse correlation in clinical specimens provided support to the hypothesis that miR-133a induces TRAIL resistance by suppressing DR5 expression, thereby activating NF-κB signaling.
Figure 7.
The Clinical Significance of miR-133a in GBM Specimens
(A) Statistically significant inverse association between miR-133a and DR5 expression at mRNA levels in GBM specimens. DR5 abundance was normalized to GAPDH, and miR-133a expression was normalized to U6. (B) Schematic overview of miR-133a-mediated TRAIL resistance in GBM cells.
Discussion
Gliomas are the most common primary brain tumors, and GBM represents the most frequently occurring, highest-grade, and most lethal glioma.1 Despite advances, glioblastoma remains incurable because of its high drug resistance and invasive properties.15 TRAIL is a relatively new member of the TNF family and known to induce apoptosis in a variety of cancers.16, 17 Available evidence showed that TRAIL serves as a potential anti-cancer drug for various cancers, including glioblastoma,18, 19, 20 because it can selectively induce apoptosis on tumor cells.7, 21 Therefore, recombinant TRAIL and agonistic antibodies have been developed in phase II and III clinical evaluations for different kinds of tumors.21, 22, 23 Unfortunately, many cancers develop resistance to TRAIL-induced apoptosis in clinical trials. Therefore, how to avoid TRAIL resistance and improve its sensitivity becomes an urgent problem for the clinical application of TRAIL. Death receptors DR4 and DR5 are special TRAIL receptors that induce apoptotic signaling in tumors. Although DR4 and DR5 are ubiquitously expressed in glioblastoma,24 DR5 expression was significantly higher than DR4 in 50 primary GBM tumor specimens.25, 26 Our results also indicated that DR5 is inversely correlated with TRAIL resistance in GBM cells (Figure 1), providing plausible evidence for our hypothesis that promoting DR5 expression may be an effective way to suppress TRAIL-resistant glioblastoma.
Aberrant expression of miRNA has been documented regarding its influence on drug resistance and carcinogenesis.27 To date, available evidence has demonstrated that miRNAs mediate TRAIL resistance in different kinds of tumors. For example, miR-221/222 induces TRAIL resistance and enhances tumorigenicity through PTEN and TIMP3 downregulation in non-small cell lung cancer,10, 11 miR-25 was reported to promote TRAIL resistance in cholangiocarcinoma,14 and miR-494 induced TRAIL resistance in non-small cell lung cancer through the down-modulation of BIM.28 Conversely, miR-130 and miR-212 induced TRAIL sensitivity by decreasing PED expression,12, 13 miR-21 and miR-30b/c maintained the TRAIL-resistant phenotype by suppressing caspase-3 and TAp63 expression,29 and miR-34a and miR-34c increased the TRAIL-induced apoptosis and decreased the invasiveness of lung cancer cells by suppressing PDGFR-α and PDGFR-β expression.30 Our results demonstrated that miR-133a induced TRAIL resistance in which it reversed the effect of TRAIL-induced apoptosis, while its inhibitor promoted TRAIL-induced apoptosis (Figure 3). This suggests that miR-133a may act as a promising therapeutic target or diagnostic tool for TRAIL resistance in glioblastoma. As a classic myomiRNA, miR-133a was reported to be involved in muscle development, as well as cancer development.31 Studies showed that downregulation of miR-1/miR-133a and miR-206/miR-133b clusters was a frequent event in various types of cancer, and they regulated complex molecular networks in cancers.32 Regarding the regulation of miR-133a, it is proposed that insulin induces SREPB-1c expression via the phosphatidylinositol 3-kinase (PI3K) signaling pathway and then downregulates MEF2C, leading to the decrease of miR-1 and miR-133a.33
Because TRAIL binding to DR4 and DR5 stimulates caspase16, 34 and then tumor cells apoptosis, we investigated the mediation of these caspase activities by miR-133a in GBM cells. In this study, anti-miR-133a promoted while miR-133a mimics suppressed caspase-3 and caspase-9 activities in TRAIL-treated glioma cells (Figure S6). Activated NF-κB signaling is another major mechanism to prevent TRAIL-induced apoptosis.7 NF-κB signaling has been shown to play an anti-apoptotic role in cancer cells,35, 36 and its inhibition in these cells often induces cell death.
As in previous reports, a set of NF-κB-regulated microRNAs, such as miR-21, miR-30c, and miR-100, was associated with the acquired TRAIL resistance in lung cancer.29 Among these miRNAs, miR-21 and miR-30c were reported to maintain the TRAIL-resistant phenotype in glioma.30 Moreover, miR-146a is an NF-κB-sensitive endotoxin-responsive gene,37 and TRAIL enhances miR-146a expression with NF-κB activation in breast cancer.38 In the present study, anti-miR-133a suppressed while miR-133a activated the NF-κB transcriptional activity in glioma cells. Further investigations showed that miR-133a mimics activated the phosphorylation of IκBα while anti-miR-133a significantly suppressed that in TRAIL-treated glioma cells (Figure 4). Based on these findings, we indicated that miR-133a promoted TRAIL resistance to a certain extent through caspase-dependent apoptotic signaling and NF-κB signaling. Downregulated by miR-133a (Figure 2), DR5 directed TRAIL resistance, and its knockdown may protect glioma cells against TRAIL-induced apoptosis (Figure 5). However, exogenous introduction of DR5 could attenuate the miR-133a-induced TRAIL resistance (Figure 5). These data provide compelling evidence that in GBM cells, miR-133a achieves TRAIL resistance by suppressing DR5 expression.
To elucidate the in vitro effect of miR-133a on TRAIL resistance, a xenograft mouse model was applied and the results revealed that Sh133a promoted the TRAIL-induced apoptosis, activated DR5 expression, and formed smaller xenografts (Figure 6). Furthermore, the clinical relevance of miR-133a to TRAIL resistance was addressed in the clinical glioma specimens. An inverse correlation between DR5 and miR-133a expression was observed in GBM clinical specimens, demonstrating the clinical significance of DR5 (Figure 7).
To our knowledge, our data demonstrated for the first time that miR-133a induced TRAIL resistance in glioma cells by suppressing DR5 expression and activating NF-κB signaling. Silence of this miRNA may sensitize glioma cells to TRAIL-induced apoptosis on GBM patients. Therefore, the information generated from this study will explore the potential of miR-133a as a promising therapeutic target for TRAIL-resistant glioblastoma.
Materials and Methods
Human Clinical Specimens
The primary glioma specimens were collected by means of tumor resection from The Second Hospital of Hebei Medical University, Shijiazhuang, China. All human tissues were obtained with informed consent, and all experiments were performed according to the international and national guidelines and regulations. This study was approved by the Clinical Research Ethics Committee at Hebei Medical University.
Cell Culture
The human glioblastoma cell lines A172, M059K, and T98G were cultured in DMEM (Invitrogen) with 10% fetal bovine serum (FBS), and U87 and M059J were cultured in minimum essential medium (MEM, Invitrogen) with 10% FBS.
Bioinformatic Prediction
Online miRNA prediction programs, including miRanda (http://www.microrna.org/microrna/home.do), TargetScan (http://www.targetscan.org), and Findtar (http://bio.sz.tsinghua.edu.cn), were used to predict the miRNAs that target DR5. The miRNAs predicted by these programs were further analyzed and investigated in the following biological experiments.
miRNA and siRNA Transfection
The 2′-O-methyl-modified miR-133a mimics, siRNA duplexes consisting of a random sequence used as NC, anti-miR133a, anti-NC, and siDR5 were all purchased from GenePharma (Shanghai, China).
NC sequence: 5′-UUCUCCGAACGUGUCACGUUU-3′
miR-133a: 5′-UUUGGUCCCCUUCAACCAGCUG-3′
anti-miR133a: 5′-CAGCUGGUUGAAGGGGACCAAA-3′
siDR5: 5′-GCCUCAUGGACAAUGAGAUTT-3′
100 nM miRNA or siRNA was transfected using Lipofectamine 2000 (Invitrogen) as described previously.39
Immunofluorescence Assay
Cells cultured on cover slides in 12-well plates (5 × 104 cells per well) were fixed in 4% paraformaldehyde and then incubated with polyclonal rabbit anti-DR5 (Cell Signal), phosphorylated IκBα (Ser32) antibodies (Cell Signal). Following incubation with Alexa Fluor 594 goat anti-mouse immunoglobulin G (IgG; red fluorescent) for 40 min, it was observed under a confocal microscope by counterstaining with DAPI.
Lentiviral miR-133a Overexpression and Knockdown Plasmid Construction
A 295 bp fragment of pre-miR133a encompassing the stem loop was amplified and then cloned into lentiviral-vector pLUNIG (U6 promoter). A lentiviral vector expressing a scramble RNA (Lv-Sc) was used as control. The production and purification of the lentivirus were performed as described earlier.40 The miR-133a knockdown plasmid (ShmiR-133a) and its control vector (ShNC) were purchased from GenePharma (Shanghai, China).
Cell Viability and Apoptosis Analysis
The cells were plated into a 96-well plate at the density of 5 × 103 cells per well. The glioma cell lines were treated with 20 and 50 ng/mL TRAIL for 24 hr. As for miRNAs and siRNA transfection, these cells were treated with 20 ng/mL TRAIL for 24 hr. The cell growth was measured using a 3-(4,5-dimethylthiazol-2-yl)-2,5-diphenyltetrazolium bromide (MTT) assay at a wavelength of 550 nm using a Wallace victor-1420 multilabel counter (PerkinElmer). Using the same concentration, the apoptosis of tumor cells was examined using fluorescence microscopy for apoptotic nuclear morphology (condensation and fragmentation) after staining with DAPI (Sigma, St. Louis, MO). The experiments repeated triplicates in all studies.
RNA Extraction, Reverse Transcription, and qRT-PCR
The total RNA was extracted using the TRIzol reagent (Invitrogen). For the miRNA expression assay, the total RNA was reversely transcribed using the NCode miRNA First-Strand cDNA Synthesis kit (Invitrogen). To measure the mRNA levels of DR5, the total RNA was reversely transcribed using the ImProm-II Reverse Transcription System (Promega). Primers were listed in Table S1. All qRT-PCR samples were performed using the SYBR Green PCR master mix (Roche) on an ABI 7500 real-time PCR system. U6 or GAPDH was used as an endogenous control, and fold changes were calculated by means of relative quantification (2−ΔΔCt).
Western Blotting
Cell lysates were separated by SDS-PAGE (10%) and transferred to polyvinylidene fluoride (PVDF) membranes (Millipore). The membranes were blocked with 5% skimmed milk for 1 hr and incubated with rabbit polyclonal anti-DR5 (Cell Signal), anti-NF-κB family members (sampler kit; Santa Cruz Biotechnology), and anti-Bim-1 (Cell Signal) antibody. They were followed by the horseradish peroxidase (HRP)-labeled corresponding IgG (1:5,000). Finally, enhanced chemiluminescence (ECL) was used to visualize the results, and GAPDH was used as an internal control.
Luciferase Assays
A 366 bp fragment of DR5 3′ UTR (863–1,228 nt) was amplified by PCR and cloned into the vector pMIR reporter (Promega). To investigate whether this UTR was directly targeted by miR-133a and miR-30b, the predicted target site was mutated by site-directed mutagenesis. These reporter vectors were referred as WT and Mu vectors, respectively. Following previous studies,40 the WT or Mu vector and miRNAs were co-transfected into U87, M059J, and A172 cells, and each experiment was repeated for three times. Luciferase activity was assayed 28–30 hr after cotransfection using the dual luciferase reporter assay system (Promega). The Renilla luciferase activities were used for normalization. For the NF-κB luciferase activity assays, the NF-κB luciferase reporter was purchased from Affymetrix, and luciferase activities were determined as described earlier.
Subcutaneous Tumor Inoculation
Female BALB/c nude mice (4–6 weeks old) were purchased from the Laboratory Animal Services Centre of the Chinese University of Hong Kong (CUHK). The usage of nude mice was approved by the Animal Experimental Ethics Committee of CUHK. U87 cells were transfected with ShmiR-133a, and 1 × 106 cells were subcutaneously injected into the dorsal flank of nude mice. Each group contained five mice. Tumor size was measured every 3 days. When subcutaneous tumors reached a volume of 500 mm3, the mice were sacrificed and the tumors were dissected. Tumor volumes (V) were calculated using the formula V = 1/2 × S2 × L, where S and L are the shortest and longest diameter of the tumor, respectively.
Immunohistochemistry
The specimens were fixed overnight in 4% paraformaldehyde, dehydrated, and embedded in paraffin. Sections (4.5 μm) were used to analyze Ki-67 (Calbiochem) expression with 1:50 dilution. Visualization was achieved using the immunofluorescence analysis.
Statistical Analysis
Data are expressed as mean ± SD. Statistical analysis was performed using the independent t test. A p value of less than 0.05 was considered statistically significant.
Author Contributions
W.F. and J.Z. spearheaded and supervised all experiments. S.W., L.F., B.H., Y.L., W.W., W.G., C.S., W.F., and J.Z. designed and conducted the experiments. B.H. and B.J. provided materials. W.F., J.P., and J.Z. analyzed the data and prepared the manuscript. All authors reviewed and approved the manuscript.
Conflicts of Interest
All authors declare no conflict of interest.
Acknowledgments
This work was supported by the National Natural Science Foundation of China (81372450 to J.Z.), the PhD Start-up Fund of Natural Science Foundation of Guangdong Province (2015A030310139 to W.F.), and the Science and Technology Program of Guangzhou (2014J4100045 to W.F.).
Footnotes
Supplemental Information includes eight figures and one table and can be found with this article online at http://dx.doi.org/10.1016/j.omtn.2017.07.015.
Contributor Information
Jian-xin Pang, Email: pjx@smu.edu.cn.
Wei-ming Fu, Email: fuweiming76@smu.edu.cn.
Jin-fang Zhang, Email: zhangjf06@cuhk.edu.hk.
Supplemental Information
References
- 1.Tran B., Rosenthal M.A. Survival comparison between glioblastoma multiforme and other incurable cancers. J. Clin. Neurosci. 2010;17:417–421. doi: 10.1016/j.jocn.2009.09.004. [DOI] [PubMed] [Google Scholar]
- 2.Wen-qing H., Shi-ju Z., Qing-sheng T., Jian-qing H., Yu-xia L., Qing-zhong X., Zi-jun L., Wen-cui Z. Statistical analysis of central nervous system tumors in China. J. Neurosurg. 1982;56:555–564. doi: 10.3171/jns.1982.56.4.0555. [DOI] [PubMed] [Google Scholar]
- 3.Kepes J.J., Chen W.Y., Pang L.C., Kepes M. Tumors of the central nervous system in Taiwan, Republic of China. Surg. Neurol. 1984;22:149–156. doi: 10.1016/0090-3019(84)90043-0. [DOI] [PubMed] [Google Scholar]
- 4.Ng H.K., Poon W.S., South J.R., Lee J.C. Tumours of the central nervous system in Chinese in Hong Kong: a histological review. Aust. N. Z. J. Surg. 1988;58:573–578. doi: 10.1111/j.1445-2197.1988.tb06196.x. [DOI] [PubMed] [Google Scholar]
- 5.Schaefer U., Voloshanenko O., Willen D., Walczak H. TRAIL: a multifunctional cytokine. Front. Biosci. 2007;12:3813–3824. doi: 10.2741/2354. [DOI] [PubMed] [Google Scholar]
- 6.Falschlehner C., Emmerich C.H., Gerlach B., Walczak H. TRAIL signalling: decisions between life and death. Int. J. Biochem. Cell Biol. 2007;39:1462–1475. doi: 10.1016/j.biocel.2007.02.007. [DOI] [PubMed] [Google Scholar]
- 7.Johnstone R.W., Frew A.J., Smyth M.J. The TRAIL apoptotic pathway in cancer onset, progression and therapy. Nat. Rev. Cancer. 2008;8:782–798. doi: 10.1038/nrc2465. [DOI] [PubMed] [Google Scholar]
- 8.Dimberg L.Y., Anderson C.K., Camidge R., Behbakht K., Thorburn A., Ford H.L. On the TRAIL to successful cancer therapy? Predicting and counteracting resistance against TRAIL-based therapeutics. Oncogene. 2013;32:1341–1350. doi: 10.1038/onc.2012.164. [DOI] [PMC free article] [PubMed] [Google Scholar]
- 9.Bartel D.P. MicroRNAs: genomics, biogenesis, mechanism, and function. Cell. 2004;116:281–297. doi: 10.1016/s0092-8674(04)00045-5. [DOI] [PubMed] [Google Scholar]
- 10.Garofalo M., Quintavalle C., Di Leva G., Zanca C., Romano G., Taccioli C., Liu C.G., Croce C.M., Condorelli G. MicroRNA signatures of TRAIL resistance in human non-small cell lung cancer. Oncogene. 2008;27:3845–3855. doi: 10.1038/onc.2008.6. [DOI] [PubMed] [Google Scholar]
- 11.Garofalo M., Di Leva G., Romano G., Nuovo G., Suh S.S., Ngankeu A., Taccioli C., Pichiorri F., Alder H., Secchiero P. miR-221&222 regulate TRAIL resistance and enhance tumorigenicity through PTEN and TIMP3 downregulation. Cancer Cell. 2009;16:498–509. doi: 10.1016/j.ccr.2009.10.014. [DOI] [PMC free article] [PubMed] [Google Scholar] [Retracted]
- 12.Incoronato M., Garofalo M., Urso L., Romano G., Quintavalle C., Zanca C., Iaboni M., Nuovo G., Croce C.M., Condorelli G. miR-212 increases tumor necrosis factor-related apoptosis-inducing ligand sensitivity in non-small cell lung cancer by targeting the antiapoptotic protein PED. Cancer Res. 2010;70:3638–3646. doi: 10.1158/0008-5472.CAN-09-3341. [DOI] [PubMed] [Google Scholar]
- 13.Acunzo M., Visone R., Romano G., Veronese A., Lovat F., Palmieri D., Bottoni A., Garofalo M., Gasparini P., Condorelli G. miR-130a targets MET and induces TRAIL-sensitivity in NSCLC by downregulating miR-221 and 222. Oncogene. 2012;31:634–642. doi: 10.1038/onc.2011.260. [DOI] [PMC free article] [PubMed] [Google Scholar]
- 14.Razumilava N., Bronk S.F., Smoot R.L., Fingas C.D., Werneburg N.W., Roberts L.R., Mott J.L. miR-25 targets TNF-related apoptosis inducing ligand (TRAIL) death receptor-4 and promotes apoptosis resistance in cholangiocarcinoma. Hepatology. 2012;55:465–475. doi: 10.1002/hep.24698. [DOI] [PMC free article] [PubMed] [Google Scholar]
- 15.Stupp R., Hegi M.E., Mason W.P., van den Bent M.J., Taphoorn M.J., Janzer R.C., Ludwin S.K., Allgeier A., Fisher B., Belanger K., European Organisation for Research and Treatment of Cancer Brain Tumour and Radiation Oncology Groups. National Cancer Institute of Canada Clinical Trials Group Effects of radiotherapy with concomitant and adjuvant temozolomide versus radiotherapy alone on survival in glioblastoma in a randomised phase III study: 5-year analysis of the EORTC-NCIC trial. Lancet Oncol. 2009;10:459–466. doi: 10.1016/S1470-2045(09)70025-7. [DOI] [PubMed] [Google Scholar]
- 16.Ashkenazi A., Pai R.C., Fong S., Leung S., Lawrence D.A., Marsters S.A., Blackie C., Chang L., McMurtrey A.E., Hebert A. Safety and antitumor activity of recombinant soluble Apo2 ligand. J. Clin. Invest. 1999;104:155–162. doi: 10.1172/JCI6926. [DOI] [PMC free article] [PubMed] [Google Scholar]
- 17.Ashkenazi A., Dixit V.M. Apoptosis control by death and decoy receptors. Curr. Opin. Cell Biol. 1999;11:255–260. doi: 10.1016/s0955-0674(99)80034-9. [DOI] [PubMed] [Google Scholar]
- 18.Knight M.J., Riffkin C.D., Muscat A.M., Ashley D.M., Hawkins C.J. Analysis of FasL and TRAIL induced apoptosis pathways in glioma cells. Oncogene. 2001;20:5789–5798. doi: 10.1038/sj.onc.1204810. [DOI] [PubMed] [Google Scholar]
- 19.Hetschko H., Voss V., Horn S., Seifert V., Prehn J.H., Kögel D. Pharmacological inhibition of Bcl-2 family members reactivates TRAIL-induced apoptosis in malignant glioma. J. Neurooncol. 2008;86:265–272. doi: 10.1007/s11060-007-9472-6. [DOI] [PubMed] [Google Scholar]
- 20.Ashkenazi A., Holland P., Eckhardt S.G. Ligand-based targeting of apoptosis in cancer: the potential of recombinant human apoptosis ligand 2/tumor necrosis factor-related apoptosis-inducing ligand (rhApo2L/TRAIL) J. Clin. Oncol. 2008;26:3621–3630. doi: 10.1200/JCO.2007.15.7198. [DOI] [PubMed] [Google Scholar]
- 21.Walczak H., Miller R.E., Ariail K., Gliniak B., Griffith T.S., Kubin M., Chin W., Jones J., Woodward A., Le T. Tumoricidal activity of tumor necrosis factor-related apoptosis-inducing ligand in vivo. Nat. Med. 1999;5:157–163. doi: 10.1038/5517. [DOI] [PubMed] [Google Scholar]
- 22.Bellail A.C., Qi L., Mulligan P., Chhabra V., Hao C. TRAIL agonists on clinical trials for cancer therapy: the promises and the challenges. Rev. Recent Clin. Trials. 2009;4:34–41. doi: 10.2174/157488709787047530. [DOI] [PubMed] [Google Scholar]
- 23.Younes A., Vose J.M., Zelenetz A.D., Smith M.R., Burris H.A., Ansell S.M., Klein J., Halpern W., Miceli R., Kumm E. A phase 1b/2 trial of mapatumumab in patients with relapsed/refractory non-Hodgkin’s lymphoma. Br. J. Cancer. 2010;103:1783–1787. doi: 10.1038/sj.bjc.6605987. [DOI] [PMC free article] [PubMed] [Google Scholar]
- 24.Trarbach T., Moehler M., Heinemann V., Köhne C.H., Przyborek M., Schulz C., Sneller V., Gallant G., Kanzler S. Phase II trial of mapatumumab, a fully human agonistic monoclonal antibody that targets and activates the tumour necrosis factor apoptosis-inducing ligand receptor-1 (TRAIL-R1), in patients with refractory colorectal cancer. Br. J. Cancer. 2010;102:506–512. doi: 10.1038/sj.bjc.6605507. [DOI] [PMC free article] [PubMed] [Google Scholar]
- 25.Frank S., Köhler U., Schackert G., Schackert H.K. Expression of TRAIL and its receptors in human brain tumors. Biochem. Biophys. Res. Commun. 1999;257:454–459. doi: 10.1006/bbrc.1999.0493. [DOI] [PubMed] [Google Scholar]
- 26.Kuijlen J.M., Mooij J.J., Platteel I., Hoving E.W., van der Graaf W.T., Span M.M., Hollema H., den Dunnen W.F. TRAIL-receptor expression is an independent prognostic factor for survival in patients with a primary glioblastoma multiforme. J. Neurooncol. 2006;78:161–171. doi: 10.1007/s11060-005-9081-1. [DOI] [PubMed] [Google Scholar]
- 27.Kutanzi K.R., Yurchenko O.V., Beland F.A., Checkhun V.F., Pogribny I.P. MicroRNA-mediated drug resistance in breast cancer. Clin. Epigenetics. 2011;2:171–185. doi: 10.1007/s13148-011-0040-8. [DOI] [PMC free article] [PubMed] [Google Scholar]
- 28.Romano G., Acunzo M., Garofalo M., Di Leva G., Cascione L., Zanca C., Bolon B., Condorelli G., Croce C.M. miR-494 is regulated by ERK1/2 and modulates TRAIL-induced apoptosis in non-small-cell lung cancer through BIM down-regulation. Proc. Natl. Acad. Sci. USA. 2012;109:16570–16575. doi: 10.1073/pnas.1207917109. [DOI] [PMC free article] [PubMed] [Google Scholar]
- 29.Quintavalle C., Donnarumma E., Iaboni M., Roscigno G., Garofalo M., Romano G., Fiore D., De Marinis P., Croce C.M., Condorelli G. Effect of miR-21 and miR-30b/c on TRAIL-induced apoptosis in glioma cells. Oncogene. 2013;32:4001–4008. doi: 10.1038/onc.2012.410. [DOI] [PubMed] [Google Scholar]
- 30.Garofalo M., Jeon Y.J., Nuovo G.J., Middleton J., Secchiero P., Joshi P., Alder H., Nazaryan N., Di Leva G., Romano G. miR-34a/c-dependent PDGFR-α/β downregulation inhibits tumorigenesis and enhances TRAIL-induced apoptosis in lung cancer. PLoS ONE. 2013;8:e67581. doi: 10.1371/journal.pone.0067581. [DOI] [PMC free article] [PubMed] [Google Scholar]
- 31.Yu H., Lu Y., Li Z., Wang Q. MicroRNA-133: expression, function and therapeutic potential in muscle diseases and cancer. Curr. Drug Targets. 2014;15:817–828. doi: 10.2174/1389450115666140627104151. [DOI] [PubMed] [Google Scholar]
- 32.Nohata N., Hanazawa T., Enokida H., Seki N. MicroRNA-1/133a and microRNA-206/133b clusters: dysregulation and functional roles in human cancers. Oncotarget. 2012;3:9–21. doi: 10.18632/oncotarget.424. [DOI] [PMC free article] [PubMed] [Google Scholar]
- 33.Granjon A., Gustin M.P., Rieusset J., Lefai E., Meugnier E., Güller I., Cerutti C., Paultre C., Disse E., Rabasa-Lhoret R. The microRNA signature in response to insulin reveals its implication in the transcriptional action of insulin in human skeletal muscle and the role of a sterol regulatory element-binding protein-1c/myocyte enhancer factor 2C pathway. Diabetes. 2009;58:2555–2564. doi: 10.2337/db09-0165. [DOI] [PMC free article] [PubMed] [Google Scholar]
- 34.Song J.J., Lee Y.J. Differential cleavage of Mst1 by caspase-7/-3 is responsible for TRAIL-induced activation of the MAPK superfamily. Cell. Signal. 2008;20:892–906. doi: 10.1016/j.cellsig.2008.01.001. [DOI] [PMC free article] [PubMed] [Google Scholar]
- 35.Wu M., Lee H., Bellas R.E., Schauer S.L., Arsura M., Katz D., FitzGerald M.J., Rothstein T.L., Sherr D.H., Sonenshein G.E. Inhibition of NF-kappaB/Rel induces apoptosis of murine B cells. EMBO J. 1996;15:4682–4690. [PMC free article] [PubMed] [Google Scholar]
- 36.Bargou R.C., Emmerich F., Krappmann D., Bommert K., Mapara M.Y., Arnold W., Royer H.D., Grinstein E., Greiner A., Scheidereit C., Dörken B. Constitutive nuclear factor-kappaB-RelA activation is required for proliferation and survival of Hodgkin’s disease tumor cells. J. Clin. Invest. 1997;100:2961–2969. doi: 10.1172/JCI119849. [DOI] [PMC free article] [PubMed] [Google Scholar]
- 37.Wang D., Liu D., Gao J., Liu M., Liu S., Jiang M., Liu Y., Zheng D. TRAIL-induced miR-146a expression suppresses CXCR4-mediated human breast cancer migration. FEBS J. 2013;280:3340–3353. doi: 10.1111/febs.12323. [DOI] [PubMed] [Google Scholar]
- 38.Liu R., Liu C., Chen D., Yang W.H., Liu X., Liu C.G., Dugas C.M., Tang F., Zheng P., Liu Y., Wang L. FOXP3 controls an miR-146/NF-κB negative feedback loop that inhibits apoptosis in breast cancer cells. Cancer Res. 2015;75:1703–1713. doi: 10.1158/0008-5472.CAN-14-2108. [DOI] [PMC free article] [PubMed] [Google Scholar]
- 39.Zhang J.F., Fu W.M., He M.L., Wang H., Wang W.M., Yu S.C., Bian X.W., Zhou J., Lin M.C., Lu G. miR-637 maintains the balance between adipocytes and osteoblasts by directly targeting Osterix. Mol. Biol. Cell. 2011;22:3955–3961. doi: 10.1091/mbc.E11-04-0356. [DOI] [PMC free article] [PubMed] [Google Scholar]
- 40.Zhang J.F., He M.L., Fu W.M., Wang H., Chen L.Z., Zhu X., Chen Y., Xie D., Lai P., Chen G. Primate-specific microRNA-637 inhibits tumorigenesis in hepatocellular carcinoma by disrupting signal transducer and activator of transcription 3 signaling. Hepatology. 2011;54:2137–2148. doi: 10.1002/hep.24595. [DOI] [PubMed] [Google Scholar]
Associated Data
This section collects any data citations, data availability statements, or supplementary materials included in this article.







