SUMMARY
Nervous systems display intriguing patterns of sexual dimorphisms across the animal kingdom, but the mechanisms that generate such dimorphisms remain poorly characterized. In the nematode Caenorhabditis elegans, a number of neurons present in both sexes are synaptically connected to one another in a sexually dimorphic manner as a result of sex-specific synaptic pruning and maintenance [1–3]. We define here a mechanism for the male-specific maintenance of the synaptic connections of the phasmid sensory neuron PHB and its male-specific target, the sex-shared AVG interneuron. We show here that the C.elegans Netrin ortholog UNC-6, signalling through its cognate receptor, UNC-40/DCC and the CED-5/DOCK180 guanine nucleotide exchange factor, is both required and sufficient for male-specific synaptic maintenance. The dimorphism of unc-6 activity is brought about by sex-specific regulation of unc-6 transcription. While unc-6 is transcribed in the AVG neuron of males and hermaphrodites during juvenile stages, unc-6 expression is downregulated in AVG in hermaphrodites during sexual maturation, but is maintained during sexual maturation of males. unc-6 downregulation in hermaphrodites is conferred by the master regulator of hermaphrodite sexual identity, the Gli/CI homolog TRA-1, which antagonizes the non-sex-specific function of the LIM homeobox gene lin-11, a terminal selector and activator of unc-6 in AVG. Preventing the downregulation unc-6 in AVG of hermaphrodites through ectopic expression of unc-6 in transgenic animals results in the maintenance of the PHB>AVG synapses in hermaphrodites. Taken together, intersectional transcriptional regulation of unc-6/Netrin is required and sufficient to cell-autonomously pattern sexually dimorphic synapses.
eTOC Blurb
Weinberg et al. show that the unc-6/Netrin system is required and sufficient to maintain male-specific synaptic connectivity of two sex-shared neurons. Sex-specificity of unc-6 function is ensured by sex-specific transcription of unc-6 via a sex-specific transcription factor collaborating with a cell-specific terminal selector of neuronal identity.

RESULTS AND DISCUSSION
The best-characterized sexual dimorphisms in animal nervous systems are evident in the form of neurons that are present in only one but not the other sex [4]. Much less is known about dimorphic anatomical or molecular features of neurons that are present in both sexes. The nervous system of C. elegans offers the unprecedented opportunity to study sexual dimorphisms in nervous system anatomy with the resolution of single cells and synapses [5–7]. Electron micrographical reconstructions of the connectome of the C. elegans male and hermaphrodite (a somatic female) revealed that some sex-shared neurons are wired to one another in a sexually dimorphic manner [1, 2](Fig.1A). This sex-specific wiring controls sex-specific behaviors [3, 8]. Sexually dimorphic synaptic wiring can be readily visualized with split GFP reporter gene technology (“GRASP”)[3, 9](Fig.1B). As an example, GRASP labeling of the male-specific, en passant chemical synapses between the sex-shared PHB sensory neurons and the sex-shared AVG interneuron are shown in Fig.1B and quantified in Fig.1C. As previously reported [3], the PHB>AVG chemical synapses are present in both sexes in juvenile animals before sexual maturation in late larval development, but are maintained only in males (Fig.1A,C). While PHB is required in hermaphrodites for nociceptive behavior, in males, PHB and its postsynaptic AVG target become “repurposed” to control a specific step of male mating behavior [3].
Fig.1. UNC-6/Netrin and its receptor UNC-40/DCC are required to maintain the PHB>AVG synaptic connections.
A: Phasmid neurons PHA and PHB are connected to interneuron targets in a sexually dimorphic manner [1, 2] and this dimorphism arises through the pruning of synapses in a sex-specific manner during late larval stages [3].
B: Imaging sexually dimorphic PHB>AVG synapses with GRASP [3]. Each individual green fluorescent dot is a synaptic density; red fluorescence marks the processes of the connected neurons (see STAR Methods). Quantification of this wild-type data is shown in panel C.
C: Dot plots that quantify the male-specific PHB>AVG synapses (as shown in panel B) in wild-type, unc-6 and unc-40 animals (visualized with GRASP array otIs614 for wild-type vs. unc-6 comparison; otEx6913 for wild-type vs. unc-40 comparison). Data for ced-5 is shown in Fig.S1. Data for adults (not shown) is the same as shown here for L4. Quantifications are shown as beeswarm plots, with each dot representing a single animal, the blue line representing the median and each black line representing the upper and lower quartile. Comparisons were done with the Wilcoxon rank-sum test (* p<0.05, ** p<0.01, *** p<0.001). Between 40–50% of males or hermaphrodites display axon guidance defects of PHB and AVG, such that the RFP-labeled PHB/AVG processes (see panel B) are not neighboring one another. Synapses were only scored in animals in which RFP-labeled PHB and AVG are directly adjacent to one another.
D: Hermaphrodite-specific PHA>AVG synapses (visualized with otEx6347 and otIs630, which label synapses with iBlinc [3, 30]) are not affected in unc-6 mutants.
E: The PHB>AVA synaptic connection at the first larval stage. This connection is defective in unc-6 mutants already in the first larval stage, arguing for a developmental role of unc-6.
To investigate the genetic mechanisms that control the sex-specificity of the PHB>AVG synaptic connection, we pursued a candidate gene approach. The UNC-6/Netrin protein has previously been implicated in synapse formation in C.elegans [10–12] as well as in other species [13, 14]. Moreover, unc-6 was previously reported to be expressed in the AVG neuron of hermaphrodites [15]. We therefore investigated whether unc-6 may have a role in controlling the PHB>AVG synaptic connection. Examining PHB and AVG in unc-6 null mutants, we found that almost half of all first larval stage animals display axon guidance defects such that the PHB and AVG processes never come into contact. However, in those mutant animals where PHB and AVG processes neighbor one another, the PHB>AVG en passant synapses are normally established and are indistinguishable from wild-type in both sexes, as assessed by GRASP (Fig.1C). However, by the late larval L4 stage, when synapses in wild-type hermaphrodites normally become pruned [3], the number of male-specific synapses between PHB and AVG is significantly reduced in unc-6(−) males, such that synaptic puncta number now come to resemble those of hermaphrodites (Fig.1C). Hence, unc-6 is required for the maintenance of PHB>AVG connectivity in males. We observed the same PHB>AVG synaptic maintenance defects in males lacking the UNC-6 receptor, UNC-40/DCC (Fig.1C). The CED-5/DOCK180 guanine nucleotide exchange factor has previously been shown to physically interact with UNC-40 to instruct, via CED-10/Rac1 and MIG-10/Lamellipodin signaling, the assembly of presynaptic specialization during synapse development [16]. We found that ced-5 mutants also display defects in the male-specific PHB>AVG synapse connectivity, albeit not as strongly as unc-40 mutants (Fig.S1). UNC-6’s function in both synapse development and synapse maintenance therefore relies, at least in part, on a shared molecular mechanism.
The AVG neuron is innervated by another phasmid neuron, PHA, in a sexually dimorphic manner as well; however, in this case this synapse is sex-specifically maintained only in hermaphrodites [3](Fig.1D, schematized in Fig.1A). This hermaphrodite-specific synapse is not affected in unc-6 mutants (Fig.1D), pointing to a male-specific function of unc-6. Underscoring the diversity of unc-6 function on controlling synapse specificity in the phasmid circuit (shown in Fig.1A), unc-6 has been previously shown to be required to specify the hermaphrodite-specific PHB>AVA synapse [10]. However, in contrast to the PHB>AVG synaptic connection, unc-6’s role in this context appears to be a developmental role since we observe the PHB>AVA synaptic connection to be disrupted already by the first larval stage, in both sexes, before sexual maturation (Fig.1E).
The developmental role of unc-6 in the PHB>AVA synapse has previously been shown to depend on unc-6 expression in the postsynaptic AVA neuron [10]. To investigate both the focus of action as well as the basis of the sex-specificity of unc-6 action in maintaining only the male-specific PHB>AVG connection, we first re-analyzed the expression of unc-6. Using a tagged “mini-gene”, previous work has defined sites of unc-6 expression during embryonic, larval and adult stages, but only in hermaphrodites [15]. Using a fosmid-based reporter transgene, we corroborated the previously reported expression of unc-6 in the AVG neuron up to early larval stages (Fig.2A). However, we find that expression in the AVG neurons of hermaphrodites begins to fade during the L3 stage, before sexual maturation, and is undetectable by the young adult stage. In contrast, expression is maintained in males during sexual maturation in the L4 stage into the young adult stage. Non-dimorphic unc-6 expression is observed in other neuron classes, some of which maintain unc-6 expression into adulthood (e.g. RIF neurons), while others do not (e.g. AVA neurons). In contrast to the spatiotemporal specificity of unc-6 expression, we find that a fosmid reporter for the unc-40 gene, which codes for the UNC-6 receptor, is expressed very broadly throughout all larval stages in most if not all neurons (consistent with previous studies [17]), with no apparent sexual specificity (Fig.2B).
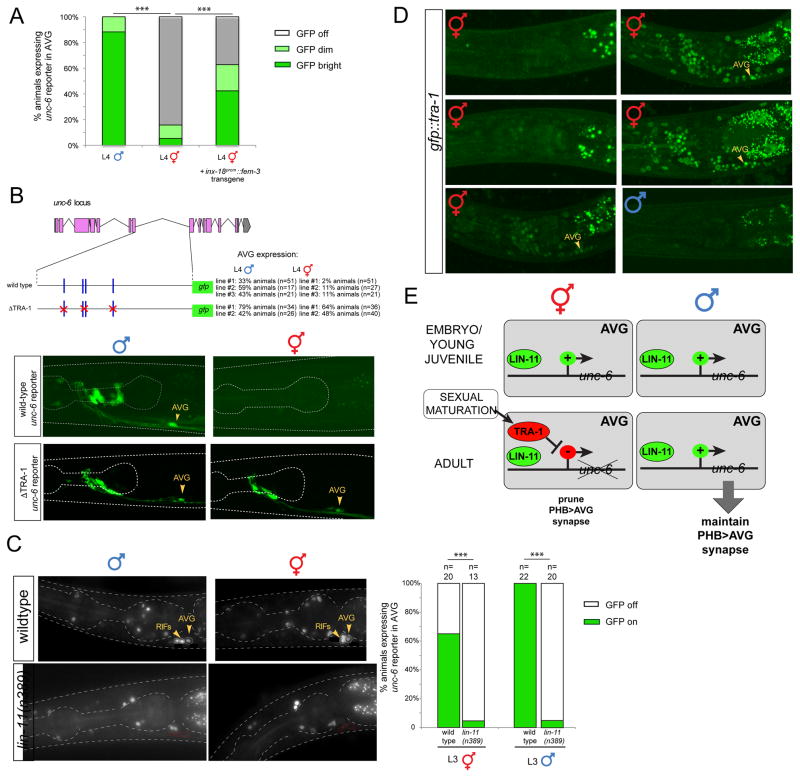
Fig.2. Dimorphic transcription of unc-6 in the AVG neuron.
A: unc-6 fosmid reporter expression (otIs638; schematically shown in Fig.S2) in both sexes at various stages. Expression levels were binned into 3 categories, normal (bright), dim and not detectable (off); for statistical comparison, normal and dim expression were binned together. Expression at stages beyond the young adult stage is hard to examine due to autofluorescence of the male tail in older stages. Cellular sites of expression were identified by characterisitic position and morphology of cells (AVG has an unusually large nucleus), as well as by co-labeling with an AVG-specific landmark reporter (inx-18).
B: Non-dimorphic, broad expression of an unc-40 fosmid reporter construct (otIs647; schematically shown in Fig.S2) in the tail region of the worm (where the PHA/AVG synapse is generated; see Fig.1a). Expression in early stages shows no obvious differences (not shown). Red arrow indicates PHB neuron (identified by dye-filling) in which UNC-40 is expected to function.
C: smFISH showing unc-6 expression at different larval stages and, as control for probe specificity, in unc-6 (ev400) mutant animals, which due to a premature stop codon and nonsense-mediated mRNA decay are not expected to contain unc-6 mRNA. For the beeswarm plot quantification, each dot represents a single animal with the number of individual mRNA molecules in AVG indicated. Comparisons were done with the Wilcoxon rank-sum test (*** p<0.001).
To independently confirm the sexually dimorphic unc-6 expression in AVG and to examine on what level this regulation occurs, we examined transcription of the endogenous unc-6 locus using single molecule fluorescence in situ hybridization (smFISH)[18]. We generated fluorescent probes to the unc-6 locus and confirmed their specificity through the examination of unc-6 null mutant animals, which failed to produce any hybridization signal (Fig.2C). Consistent with the expression pattern of the fosmid reporter, we observed robust unc-6 mRNA signals in both sexes of first larval stage animals and strongly sexually dimorphic levels during sexual maturation in the L4 stage (Fig.2C). We conclude that male-specific maintenance of unc-6 expression through sexual maturation is controlled on the level of mRNA production or stability.
The male-specific maintenance of unc-6 expression in AVG, as well as the requirement of unc-6 for the male-specific maintenance of the PHB>AVG connection prompts two questions: First, does unc-6 indeed act cell-autonomously in AVG to maintain the PHB>AVG synapses? Second, is unc-6 not only required for synapse maintenance but also sufficient to maintain (i.e. prevent elimination) of the PHB>AVG synapses in hermaphrodites upon ectopic expression in the AVG neuron of hermaphrodites? We addressed both questions by expressing unc-6 under the control of the inx-18 promoter, which, in the context of the area of the tail where PHB and AVG synaptically connect, is exclusively expressed in the AVG neurons in a non-dimorphic manner [3, 19]. We find that the failure to maintain the PHB>AVG synapses in unc-6 mutant males is partially rescued by an inx-18prom::unc-6 transgene (Fig.3). Importantly, in an otherwise wildtype background, hermaphrodites that express the inx-18prom::unc-6 transgene and hence ectopically maintain unc-6 expression now aberrantly maintain the PHB>AVG connection (Fig.3). This argues that unc-6 acts in AVG and is alone sufficient to maintain the PHB>AVG connection in the hermaphrodite.
Fig.3. unc-6 is required and sufficient to induce synapse maintenance.
Non-dimorphic, constitutive expression of unc-6 under control of the inx-18prom driver (otEx6914) in wildtype and unc-6 mutant animals shows rescue of the unc-6 mutant synapse phenotype (PHB>AVG synapses, visualized with otIs614) and sufficiency of unc-6 function. Quantifications are shown as beeswarm plots, with each dot representing a single animal, the blue line representing the median and each black line representing the upper and lower quartile. Comparisons were done with the Wilcoxon rank-sum test (* p<0.05, ** p<0.01, *** p<0.001).
How is the spatial, temporal and sexual specificity of unc-6 expression controlled? As demonstrated by the smFISH analysis described above, male-specific maintenance of unc-6 expression may be controlled on the transcriptional level. We considered an involvement of the global regulator of sexual identity in C. elegans, the Gli/Cubitus interruptus-like Zn finger transcription factor TRA-1 [20], which is expressed broadly throughout all somatic cell types in hermaphrodites, but is degraded in all somatic cells of the male [21]. To probe the function of TRA-1/Gli in repressing unc-6 expression in hermaphrodites, we removed TRA-1/Gli specifically from the AVG neurons of hermaphrodites, via non-sex-specific, but AVG-specific expression of the FEM-3 protein, which normally triggers TRA-1/Gli protein degradation only in males [22]. We have previously shown that this genetic manipulation results in a stabilization of the PHB>AVG synapse in hermaphrodites [3]. We find that TRA-1/Gli removal by forced expression of FEM-3 in AVG also results in a derepression, i.e. maintenance of unc-6 expression during later larval stages in the AVG neurons of hermaphrodites (Fig.4A).
Fig.4. TRA-1 and LIN-11 control unc-6 expression in an intersectional manner.
A: Degradation of TRA-1 specifically in the AVG neuron of hermaphrodites, via ectopic expression of fem-3 with the inx-18prom driver (otIs606), results in the upregulation of unc-6 fosmid reporter expression (otIs638). For statistical comparison, normal and dim expression were binned together.
B: The 7th intron of unc-6 contains cis-regulatory elements is sufficient for sexually dimorphic unc-6 expression and this dimorphic expression requires four predicted TRA-1 binding sites.
C: lin-11 is required for the non-sex-specific expression of the unc-6 fosmid reporter (otIs638) in pre-sexual maturation stages. Quantification is shown for effect in the AVG neuron (the RIF neuron is similarly affected).
D: In the context of the nervous system, the gfp-tagged tra-1 locus (see Fig.S2 for details) produces GFP::TRA-1 exclusively in hermaphrodite neurons, beginning at the third larval stages. Note that in the context of the retrovesicular ganglion (RVG) expression in AVG is most pronounced (AVG was identified by characteristic position and nuclear size). Asterisks indicate autofluorescence of gut tissue.
E: Schematic summary of results.
To test whether the effect of TRA-1/Gli on unc-6 expression is direct, we scanned the unc-6 locus for TRA-1/Gli binding sites with the TargetOrtho pipeline, a phylogenetic footprinting tool that allows the mapping of conserved transcription factor binding sties [23]. We identified several phylogenetically conserved TRA-1/Gli binding sites clustered in the 7th intron of the unc-6 locus (Fig.4B). This intron indeed contains sexually dimorphic cis-regulatory information since a reporter gene that contains this intron drives gfp expression in the AVG neuron in males, but not in hermaphrodites, thus mimicking both endogenous gene expression (measured with smFISH) and expression of the unc-6 fosmid reporter (Fig.4B). While deletion of individual sites resulted in no expression defects, simultaneous deletion of all four predicted TRA-1/Gli binding sites results in derepression of reporter expression in the AVG neurons of hermaphrodites (Fig.4B).
As described above, unc-6 is expressed in AVG of both hermaphrodites and males in early larval stages till the L3 stage when tra-1-dependent downregulation in hermaphrodite AVG commences. This prompts two question: First, how is unc-6 initially activated in pre-sexual maturation stages in both sexes and, second, how is unc-6 downregulation timed to occur specifically during sexual maturation? To address the first question, we examined expression of unc-6 in animals that lack the LIM homeobox gene lin-11, the C.elegans ortholog of mammalian Lhx1 and Lhx5. lin-11/Lhx1 is expressed in AVG [24] and has previously been shown to specify a number of terminal differentiation features of the AVG neuron, including the expression of a AMPA-type glutamate receptor and a gap junction-forming innexin [25]. We find that unc-6 fosmid reporter expression in AVG is strongly affected in lin-11/Lhx1 mutant animals throughout all examined stages of development (Fig.4C).
With lin-11/Lhx1 acting as a “permissive”, i.e. non-stage and non-sex-specific regulator of unc-6 expression and tra-1 acting as a sex-specific regulator of unc-6 expression, we sought to better understand the temporal dimension of unc-6 downregulation by TRA-1/Gli. To this end, we used CRISPR/Cas9-mediated genome engineering to tag the endogenous tra-1 locus with gfp (see STAR Methods and Fig.S2). tra-1 tagged animals develop normally into fully fertile adults with appropriate secondary sex characteristics indistinguishable from wild-type, indicating that gfp does not affect endogenous gene function. GFP::TRA-1 protein is observed in the same pattern as anti-TRA-1 antibody staining: (a) in the adult soma, expression is only observed in hermaphrodites, but not males [21]; (b) in the germline, expression is observed in the distal end of the germline of both males and hermaphrodites [26]; (c) in L1 stage animals, expression is observed in the somatic gonadal precursors (Z1 and Z4) of both males and hermaphrodites [27]. Expression in the nervous system during larval development had not previously been reported. We find that TRA-1 is expressed broadly throughout the entire nervous system (Fig.4D). Unexpectedly, we found TRA-1 expression to be essentially undetectable in postmitotic neurons in early larval stages (L1, L2), suggesting that at these early larval stages the nervous system may not yet have acquired sexually dimorphic features. We found TRA-1 expression in postmitotic neurons of the nervous system to commence at the L3 stage, to peak at the L4 stage and to persist well into adulthood (Fig.4D). This observation suggests that the timing of sexual differentiation in the nervous system is a function of temporal control of TRA-1/Gli protein accumulation. Further work is required to assess how and at what step of protein production the temporal control of TRA-1 protein accumulation in the nervous system is excerted. In any case, accumulation of TRA-1 protein during mid/late-larval stages antagonizes the initially non-sex-specific, LIN-11/Lhx1-controlled activation of unc-6 expression specifically in hermaphrodites, thereby allowing the hermaphrodite-specific pruning of the PHB>AVG connection during late larval development (Fig.4E).
In summary, we have revealed a novel role for the UNC-6 protein in maintaining synaptic connectivity in the context of sexual dimorphic synapse patterning. UNC-6 is not only required to maintain synaptic connectivity during sexual differentiation, but, upon ectopic expression, is also sufficient to maintain synaptic connectivity in the opposite sex. This activity is mediated by its canonical receptor UNC-40/DCC and the CED-5/DOCK180 exchange factor, both of which previously implicated in establishing synaptic specialization during development [16]. In the PHB>AVG context, this system appears to have no role in the initial establishment of synaptic contacts, but in its maintenance. The functions of Netrin/UNC-6 in synaptic patterning in the phasmid sensory circuit (Fig.1A) are strikingly diverse. UNC-6 is required in AVA to specify, during development, the PHB>AVA synaptic connection [10](this paper), which is initially established in both sexes, but maintained only in the hermaphrodite (Fig.1A). In contrast, we find that unc-6 is not required for AVG innervation by PHB during development, but for male-specific maintenance of the synapse during sexual maturation. However, the hermaphrodite specific PHA>AVG synaptic connection does not require UNC-6 for development or maintenance. The two phasmid neurons PHA and PHB, as well as the AVG interneuron, receive massive additional synaptic inputs from male-specific neurons during sexual maturation [1] and it will be interesting to discern how these dynamic synaptic patterning events employ and intersect with the UNC-6/Netrin signaling system.
Our previous work has shown that not only the PHB>AVG connection, but also a number of other sexually dimorphic connections arise by pruning of initially non-dimorphic synapses [3]. In principle, one could imagine two scenarios for the underlying mechanisms of synaptic pruning; one in which there is active removal of synapses in one sex and not the other; and another scenario in which synapses are inherently unstable, and are selectively stabilized in one sex. These scenarios are not mutually exclusive and we indeed have evidence that sex-specific removal of at least some synaptic connections does involve an active protein degradation process (Oren-Suissa and Hobert, unpubl. data). However, the data presented here clearly support the notion that the pruning mechanism is balanced by a sex-specific maintenance mechanism that prevents removal of synapses and that is mediated by UNC-6. A function of Netrin in postembryonic synapse maintenance has not been explored in other organisms yet. Given the extent of conservation of Netrin function in different nervous systems [28], we anticipate that maintenance roles remain to be discovered in other organisms as well. Recent studies revealing a role of the Netrin system in synaptic plasticity of the vertebrate CNS are a strong hint in this direction [29].
Apart from providing novel insights into synaptic patterning, we revealed here a gene regulatory mechanism of establishing sexual dimorphisms with temporal and spatial specificity. We have discovered an intersectional strategy of gene regulation that integrates the activity of a temporally controlled and sex-specific gene regulatory factor (TRA-1/Gli) with the activity of a spatially restricted transcription factor (LIN-11/Lhx1) to control the timing, neuron type-specificity and sex-specificity of a cue required for instructing sexual dimorphic connectivity (Fig.4E). LIN-11/Lhx provides spatial specificity of activating unc-6 in AVG in both sexes during all developmental stages and this activity is antagonized in a temporally controlled and sex-specific manner by the TRA-1/Gli protein which accumulates in all neurons in a sex-specific manner. Such intersectional strategies may provide a common principle for how broadly acting sexual cues can produce output with spatial selectivity.
STAR METHODS
CONTACT FOR REAGENT AND RESOURCE SHARING
Further information and requests for resources and reagents should be directed to and will be fulfilled by the Lead Contact, Oliver Hobert (or38@columbia.edu). Strains can be requested from the Caenorhabditis Genetics Center.
EXPERIMENTAL MODEL AND SUBJECT DETAILS
C. elegans N2 strain was used as wild-type. Wild-type and transgenic animals were maintained at 20C with abundant E. coli OP50 as food following standard conditions [31]. For the purposes of developmental staging, animals were identified in developmental stages L1–4 using the growth of the germline and the morphology of the tail tip [32]. Males in developmental stages L3 – young adult were identified based on the morphology of the male tail [33]. L1 animals were sexed using the morphology of the rectal epithelial cells and position of coelomocytes [34]. All identifications were performed using Nomarski microscopy on a Zeiss Axio Imager Z.2 epifluorescent microscope or Zeiss LSM 780 confocal microscope.
METHOD DETAILS
Cloning and Constructs
To generate the unc-6 fosmid reporter, the C. elegans fosmid WRM0637aH05 was recombineered according to the methods previously described [35] using pBALU23 to produce an unc-6::SL2::NLS::YFP::H2B containing all potential upstream and downstream cis-regulatory elements. The unc-40 fosmid reporter was generated in a similar manner, using the C. elegans fosmid WRM0610bD08.
To generate the unc-6 rescuing cassette, unc-6 cDNA was amplified by PCR from a previously-prepared cDNA library (kind gift of M. Vogt) and PCR fused [36] to the SL2::NLS::YFP::H2B cassette from the recombineered unc-6 fosmid, resulting in an unc-6cDNA::SL2::NLS::YFP::H2B PCR product with a KpnI restriction site at its 5’ end and an EcoRI restriction site at its 3’ end. This cassette was then ligated into a pPD95.75 backbone in place of GFP to produce pPW1.
To generate the AVG-specific unc-6 rescuing construct (pPW3), an AVG-specific inx-18 promoter with targeted deletions to enhance specificity [3] was amplified by PCR from pMO10 (kind gift of M. Oren-Suissa) and cloned into the multiple cloning site of pPW1 using the restriction enzymes SphI and XmaI.
The tra-1-regulated unc-6 reporter was constructed by amplifying the 7th intron of unc-6 by PCR with primers designed to add complimentarity to the pPD95.75 backbone and inserted into the pPD95.75 backbone by Gibson assembly in between the PstI and BamHI restriction sites in the pPD95.75 multiple cloning site. PCR products were amplified from the resulting wildtype and mutant plasmids and injected as complex arrays.
The tra-1 sites in the above reporter were then mutated by site-directed mutagenesis using the following primers (sites ordered from 5’ to 3’):
Site 1
F: GCACCAATGTTGCGTAATTGAAACACATCTCTCATCTTTTTTTAGCCA
R: CGAGAGCTCACGGAAGAATGGCTAAAAAAAGATGAGAGATGTG
Site 2
F: GAAGAGAACAAGAAGGAGTGGACAAAAAGTGACCACACTTATATTTACTTTGT
R: GCCTTTAAATCTAATCAACACAGAAAACTACAAAGTAAATATAAGTGTGGTCACTTTT
Site 3
F: GGCAACGTTAAGAAAAAGTTGAAAAAAGTGCTGACTTACCATTATTTAAAAAATAGA
R: CCCCCCGTCACAAGCTTTCTATTTTTTAAATAATGGTAAGTCAGCACTT
Site 4
F: CACCCAAAAGGGATCGTTTCCTCTTTTTTGTCCTTTTATTTTCACCGA
R: TCGATTCCATATTCTATTCGCGTCGGTGAAAATAAAAGGACAAAAAAGA
CRISPR/Cas9 genome engineering
In order to generate the gfp tagged tra-1 strain, we employed a previously described CRISPR/Cas9 genome engineering protocol [37]. pDD162 was modified by inserting the sequence TTGTCGAGGCTCAACGTCG into the “N19” site, which generates an sgRNA directed at a site in the second exon of tra-1 (see Fig. S2). A repair construct containing the biotag::GFP::TEV::3xflag::tra-1 cassette was synthesized by Biomatik to produce the plasmid pM7121-1. The sequence of the inserted cassette, replacing the first two codons of TRA-1A, is shown in Fig.S2. N2 hermaphrodites were injected with the sgRNA and repair construct plasmids, as well as pCFJ90 (pmyo-2::mCherry) as a coinjection marker. F1s were selected using the coinjection marker, and their progeny were screened for insertion of the reporter cassette by PCR. A single insertion allele with visible GFP expression, ez72, was isolated from the resulting F2 progeny. Animals homozygous for the insertion allele develop normally into fully fertile adults with appropriate secondary sex characteristics, and the resulting strain was named DZ840. RNAi against gfp produces intersex animals, as expected from a loss of tra-1 function.
Single Molecule FISH
unc-6 probes were designed and synthesized using LGC Biosearch’s web-based software. Small probes complementary to the unc-6 locus were coupled to single fluorophores of CAL Fluor 590, a dye with a similar excitation/emission spectrum to the red fluorescent protein dsRed. Mixed-stage plates of him-5(e1490) were prepared according to methods previously described [38]. After preparation, worms were imaged using a Zeiss Axio Imager Z.2 epifluorescent microscope and analyzed using Zeiss Zen 2012 software. For quantification, full z-stacks were analyzed and distinct points of fluorescence were counted as single RNA puncta.
QUANTIFICATION AND STATISTICAL ANALYSIS
Worms were prepared for imaging by anaesthetization with 100 mM sodium azide (NaN3) and mounted on 5% agarose pads on standard glass slides. Imaging was performed using Nomarski, epifluorescent and scanning laser confocal optics. Synaptic puncta were imaged using a Zeiss LSM 780 confocal microscope. Synaptic zones (where neuronal processes overlapped) were imaged in stacks, and distinct points of fluorescence were counted individually as puncta for the purposes of quantification using Zeiss Zen 2012 software and/or ImageJ/FIJI [39]. Non-GRASP/iBlinc reporters were imaged using a Zeiss Axio Imager Z.2 epifluorescent microscope and analyzed using Zeiss Zen 2012 software and/or FIJI.
Significance was computed using the Wilcoxon rank-sum test in R. The Bonferroni correction for multiple comparisons was applied where appropriate. For display purposes, * indicates p<0.05, ** indicates p<0.01 and *** indicates p<0.001.
Supplementary Material
Highlights.
The UNC-6/Netrin system is required to maintain sex-specific synaptic connectivity
unc-6 transcription is sex-specifically maintained in the postsynaptic neuron
Sex-and cell-specificity of unc-6 transcription is intersectionally controlled
Intersectional control depends on a terminal selector and sex selector gene
Acknowledgments
We thank Qi Chen for generating transgenic lines, Meital Oren-Suissa for reagents and advice, Kelly Howell for generating the unc-6 and unc-40 reporter fosmids, Lori Glenwinkel for assistance with TargetOrtho and the NIH for funding (2R37NS039996 to OH, 5R01GM053099 to DZ and T32HD007480 to MB). Some strains were provided by the CGC, which is funded by NIH Office of Research Infrastructure Programs (P40 OD010440). OH is an Investigator of the Howard Hughes Medical Institute.
Footnotes
AUTHOR CONTRIBUTIONS
P.W. and O.H. conceived the project. P.W. performed the experiments, except the generation of the tra-1 reporter allele, which was conceived and generated by M.B. under supervision of D.Z. The manuscript was prepared P.W. and O.H. and edited by M.B. and D.Z. The project was supervised by O.H.
DECLARATIONS OF INTEREST
The authors declare no conflict of interest.
Publisher's Disclaimer: This is a PDF file of an unedited manuscript that has been accepted for publication. As a service to our customers we are providing this early version of the manuscript. The manuscript will undergo copyediting, typesetting, and review of the resulting proof before it is published in its final citable form. Please note that during the production process errors may be discovered which could affect the content, and all legal disclaimers that apply to the journal pertain.
References
- 1.Jarrell TA, Wang Y, Bloniarz AE, Brittin CA, Xu M, Thomson JN, Albertson DG, Hall DH, Emmons SW. The connectome of a decision-making neural network. Science. 2012;337:437–444. doi: 10.1126/science.1221762. [DOI] [PubMed] [Google Scholar]
- 2.White JG, Southgate E, Thomson JN, Brenner S. The structure of the nervous system of the nematode Caenorhabditis elegans. Philosophical Transactions of the Royal Society of London B. Biological Sciences. 1986;314:1–340. doi: 10.1098/rstb.1986.0056. [DOI] [PubMed] [Google Scholar]
- 3.Oren-Suissa M, Bayer EA, Hobert O. Sex-specific pruning of neuronal synapses in Caenorhabditis elegans. Nature. 2016;533:206–211. doi: 10.1038/nature17977. [DOI] [PMC free article] [PubMed] [Google Scholar]
- 4.Yang CF, Shah NM. Representing sex in the brain, one module at a time. Neuron. 2014;82:261–278. doi: 10.1016/j.neuron.2014.03.029. [DOI] [PMC free article] [PubMed] [Google Scholar]
- 5.Portman DS. Sexual modulation of sex-shared neurons and circuits in Caenorhabditis elegans. J Neurosci Res. 2017;95:527–538. doi: 10.1002/jnr.23912. [DOI] [PMC free article] [PubMed] [Google Scholar]
- 6.Garcia LR, Portman DS. Neural circuits for sexually dimorphic and sexually divergent behaviors in Caenorhabditis elegans. Curr Opin Neurobiol. 2016;38:46–52. doi: 10.1016/j.conb.2016.02.002. [DOI] [PMC free article] [PubMed] [Google Scholar]
- 7.Emmons SW. The development of sexual dimorphism: studies of the Caenorhabditis elegans male. Wiley interdisciplinary reviews. Developmental biology. 2014;3:239–262. doi: 10.1002/wdev.136. [DOI] [PMC free article] [PubMed] [Google Scholar]
- 8.Serrano-Saiz E, Oren-Suissa M, Bayer EA, Hobert O. Sexually Dimorphic Differentiation of a C. elegans Hub Neuron Is Cell Autonomously Controlled by a Conserved Transcription Factor. Curr Biol. 2017;27:199–209. doi: 10.1016/j.cub.2016.11.045. [DOI] [PMC free article] [PubMed] [Google Scholar]
- 9.Feinberg EH, Vanhoven MK, Bendesky A, Wang G, Fetter RD, Shen K, Bargmann CI. GFP Reconstitution Across Synaptic Partners (GRASP) defines cell contacts and synapses in living nervous systems. Neuron. 2008;57:353–363. doi: 10.1016/j.neuron.2007.11.030. [DOI] [PubMed] [Google Scholar]
- 10.Park J, Knezevich PL, Wung W, O'Hanlon SN, Goyal A, Benedetti KL, Barsi-Rhyne BJ, Raman M, Mock N, Bremer M, et al. A conserved juxtacrine signal regulates synaptic partner recognition in Caenorhabditis elegans. Neural Dev. 2011;6:28. doi: 10.1186/1749-8104-6-28. [DOI] [PMC free article] [PubMed] [Google Scholar]
- 11.Colon-Ramos DA, Margeta MA, Shen K. Glia promote local synaptogenesis through UNC-6 (netrin) signaling in C. elegans. Science. 2007;318:103–106. doi: 10.1126/science.1143762. [DOI] [PMC free article] [PubMed] [Google Scholar]
- 12.Poon VY, Klassen MP, Shen K. UNC-6/netrin and its receptor UNC-5 locally exclude presynaptic components from dendrites. Nature. 2008;455:669–673. doi: 10.1038/nature07291. [DOI] [PMC free article] [PubMed] [Google Scholar]
- 13.Goldman JS, Ashour MA, Magdesian MH, Tritsch NX, Harris SN, Christofi N, Chemali R, Stern YE, Thompson-Steckel G, Gris P, et al. Netrin-1 promotes excitatory synaptogenesis between cortical neurons by initiating synapse assembly. J Neurosci. 2013;33:17278–17289. doi: 10.1523/JNEUROSCI.1085-13.2013. [DOI] [PMC free article] [PubMed] [Google Scholar]
- 14.Winberg ML, Mitchell KJ, Goodman CS. Genetic analysis of the mechanisms controlling target selection: complementary and combinatorial functions of netrins, semaphorins, and IgCAMs. Cell. 1998;93:581–591. doi: 10.1016/s0092-8674(00)81187-3. [DOI] [PubMed] [Google Scholar]
- 15.Wadsworth WG, Bhatt H, Hedgecock EM. Neuroglia and pioneer neurons express UNC-6 to provide global and local netrin cues for guiding migrations in C. elegans. Neuron. 1996;16:35–46. doi: 10.1016/s0896-6273(00)80021-5. [DOI] [PubMed] [Google Scholar]
- 16.Stavoe AK, Colon-Ramos DA. Netrin instructs synaptic vesicle clustering through Rac GTPase, MIG-10, and the actin cytoskeleton. J Cell Biol. 2012;197:75–88. doi: 10.1083/jcb.201110127. [DOI] [PMC free article] [PubMed] [Google Scholar]
- 17.Chan SS, Zheng H, Su MW, Wilk R, Killeen MT, Hedgecock EM, Culotti JG. UNC-40, a C. elegans homolog of DCC (Deleted in Colorectal Cancer), is required in motile cells responding to UNC-6 netrin cues. Cell. 1996;87:187–195. doi: 10.1016/s0092-8674(00)81337-9. [DOI] [PubMed] [Google Scholar]
- 18.Raj A, Tyagi S. Detection of individual endogenous RNA transcripts in situ using multiple singly labeled probes. Methods Enzymol. 2010;472:365–386. doi: 10.1016/S0076-6879(10)72004-8. [DOI] [PubMed] [Google Scholar]
- 19.Wenick AS, Hobert O. Genomic cis-Regulatory Architecture and trans-Acting Regulators of a Single Interneuron-Specific Gene Battery in C. elegans. Dev Cell. 2004;6:757–770. doi: 10.1016/j.devcel.2004.05.004. [DOI] [PubMed] [Google Scholar]
- 20.Zarkower D, Hodgkin J. Molecular analysis of the C. elegans sex-determining gene tra-1: a gene encoding two zinc finger proteins. Cell. 1992;70:237–249. doi: 10.1016/0092-8674(92)90099-x. [DOI] [PubMed] [Google Scholar]
- 21.Schvarzstein M, Spence AM. The C. elegans sex-determining GLI protein TRA-1A is regulated by sex-specific proteolysis. Dev Cell. 2006;11:733–740. doi: 10.1016/j.devcel.2006.09.017. [DOI] [PubMed] [Google Scholar]
- 22.Starostina NG, Lim JM, Schvarzstein M, Wells L, Spence AM, Kipreos ET. A CUL-2 ubiquitin ligase containing three FEM proteins degrades TRA-1 to regulate C. elegans sex determination. Dev Cell. 2007;13:127–139. doi: 10.1016/j.devcel.2007.05.008. [DOI] [PMC free article] [PubMed] [Google Scholar]
- 23.Glenwinkel L, Wu D, Minevich G, Hobert O. TargetOrtho: a phylogenetic footprinting tool to identify transcription factor targets. Genetics. 2014;197:61–76. doi: 10.1534/genetics.113.160721. [DOI] [PMC free article] [PubMed] [Google Scholar]
- 24.Hobert O, D'Alberti T, Liu Y, Ruvkun G. Control of neural development and function in a thermoregulatory network by the LIM homeobox gene lin-11. J Neurosci. 1998;18:2084–2096. doi: 10.1523/JNEUROSCI.18-06-02084.1998. [DOI] [PMC free article] [PubMed] [Google Scholar]
- 25.Hutter H. Extracellular cues and pioneers act together to guide axons in the ventral cord of C. elegans. Development. 2003;130:5307–5318. doi: 10.1242/dev.00727. [DOI] [PubMed] [Google Scholar]
- 26.Arur S, Ohmachi M, Berkseth M, Nayak S, Hansen D, Zarkower D, Schedl T. MPK-1 ERK controls membrane organization in C. elegans oogenesis via a sex-determination module. Dev Cell. 2011;20:677–688. doi: 10.1016/j.devcel.2011.04.009. [DOI] [PMC free article] [PubMed] [Google Scholar]
- 27.Mathies LD, Schvarzstein M, Morphy KM, Blelloch R, Spence AM, Kimble J. TRA-1/GLI controls development of somatic gonadal precursors in C. elegans. Development. 2004;131:4333–4343. doi: 10.1242/dev.01288. [DOI] [PubMed] [Google Scholar]
- 28.Chisholm A, Tessier-Lavigne M. Conservation and divergence of axon guidance mechanisms. Curr Opin Neurobiol. 1999;9:603–615. doi: 10.1016/S0959-4388(99)00021-5. [DOI] [PubMed] [Google Scholar]
- 29.Horn KE, Glasgow SD, Gobert D, Bull SJ, Luk T, Girgis J, Tremblay ME, McEachern D, Bouchard JF, Haber M, et al. DCC expression by neurons regulates synaptic plasticity in the adult brain. Cell Rep. 2013;3:173–185. doi: 10.1016/j.celrep.2012.12.005. [DOI] [PubMed] [Google Scholar]
- 30.Desbois M, Cook SJ, Emmons SW, Bulow HE. Directional Trans-Synaptic Labeling of Specific Neuronal Connections in Live Animals. Genetics. 2015;200:697–705. doi: 10.1534/genetics.115.177006. [DOI] [PMC free article] [PubMed] [Google Scholar]
- 31.Brenner S. The genetics of Caenorhabditis elegans. Genetics. 1974;77:71–94. doi: 10.1093/genetics/77.1.71. [DOI] [PMC free article] [PubMed] [Google Scholar]
- 32.Hubbard EJ, Greenstein D. The Caenorhabditis elegans gonad: a test tube for cell and developmental biology. Dev Dyn. 2000;218:2–22. doi: 10.1002/(SICI)1097-0177(200005)218:1<2::AID-DVDY2>3.0.CO;2-W. [DOI] [PubMed] [Google Scholar]
- 33.Nguyen Ba-Charvet KT, Brose K, Marillat V, Kidd T, Goodman CS, Tessier-Lavigne M, Sotelo C, Chedotal A. Slit2-Mediated chemorepulsion and collapse of developing forebrain axons. Neuron. 1999;22:463–473. doi: 10.1016/s0896-6273(00)80702-3. [DOI] [PubMed] [Google Scholar]
- 34.Hall DH, Altun Z. C. Elegans Atlas. Cold Spring Harbor Laboratory Press; 2007. [Google Scholar]
- 35.Tursun B, Cochella L, Carrera I, Hobert O. A toolkit and robust pipeline for the generation of fosmid-based reporter genes in C. elegans. PLoS ONE. 2009;4:e4625. doi: 10.1371/journal.pone.0004625. [DOI] [PMC free article] [PubMed] [Google Scholar]
- 36.Hobert O. PCR fusion-based approach to create reporter gene constructs for expression analysis in transgenic C. elegans. BioTechniques. 2002;32:728–730. doi: 10.2144/02324bm01. [DOI] [PubMed] [Google Scholar]
- 37.Dickinson DJ, Ward JD, Reiner DJ, Goldstein B. Engineering the Caenorhabditis elegans genome using Cas9-triggered homologous recombination. Nat Methods. 2013;10:1028–1034. doi: 10.1038/nmeth.2641. [DOI] [PMC free article] [PubMed] [Google Scholar]
- 38.Ji N, van Oudenaarden A. Single molecule fluorescent in situ hybridization (smFISH) of C. elegans worms and embryos. WormBook. 2012:1–16. doi: 10.1895/wormbook.1.153.1. [DOI] [PMC free article] [PubMed] [Google Scholar]
- 39.Schneider CA, Rasband WS, Eliceiri KW. NIH Image to ImageJ: 25 years of image analysis. Nat Methods. 2012;9:671–675. doi: 10.1038/nmeth.2089. [DOI] [PMC free article] [PubMed] [Google Scholar]
Associated Data
This section collects any data citations, data availability statements, or supplementary materials included in this article.




