Abstract
Background
Tenapanor, a small molecule with minimal systemic availability, is a first-in-class sodium/hydrogen exchanger 3 (NHE3) inhibitor that acts in the gut. Here, we evaluate the pharmacodynamics and safety of tenapanor in healthy adults.
Methods
Two phase I, single-center, randomized, double-blind, placebo-controlled studies were performed. The first study assessed single-ascending oral tenapanor doses of 10, 50, 150, 450, and 900 mg (n = 8 per group; six tenapanor, two placebo) and multiple ascending doses over 7 days of 3, 10, 30, and 100 mg q.d. (n = 10 per group; eight tenapanor, two placebo). In the second study, different tenapanor regimens were evaluated over 7 days (n = 15 per group; 12 tenapanor, three placebo): 15 mg twice daily (b.i.d.), 30 mg once daily (q.d.), 30 mg b.i.d., 30 mg three times daily (t.i.d.), 60 mg b.i.d., escalating b.i.d. dose (daily total 30–90 mg), 30 mg b.i.d. with psyllium.
Results
Tenapanor produced generally dose-dependent increases in stool sodium excretion and decreases in urinary sodium excretion versus placebo; in addition, twice-daily dosing appeared to have a greater effect on sodium absorption than once-daily dosing with an equivalent daily dose. Tenapanor softened stool consistency and increased stool frequency and weight from baseline versus placebo. Tenapanor concentrations were below the quantification limit (0.5 ng/ml) in 98.5% of 895 plasma samples. Adverse events were mild or moderate in severity, and were typically gastrointestinal in nature. There were no clinically relevant changes in serum electrolytes.
Conclusions
Tenapanor was well tolerated and resulted in reduced intestinal sodium absorption and softer stool consistency versus placebo. Systemic exposure to tenapanor was minimal. These results support potential use of tenapanor in patients who could benefit from modification of gastrointestinal sodium balance.
ClinicalTrials.gov identifiers
Electronic supplementary material
The online version of this article (10.1007/s40261-017-0614-0) contains supplementary material, which is available to authorized users.
Key Points
| Tenapanor is an orally-administered, first-in-class, small-molecule inhibitor of sodium/hydrogen exchanger 3 (NHE3) that acts in the gut. These two first-in-human studies evaluated the pharmacodynamics and safety of tenapanor in healthy adult volunteers. |
| Tenapanor treatment was well tolerated and resulted in reduced intestinal sodium absorption, as shown by increases in stool sodium excretion and decreases in urinary sodium excretion versus placebo, as well as softer stool consistency and increased frequency of bowel movements from baseline versus placebo. Systemic exposure to tenapanor was found to be minimal. |
| These results support the potential use of tenapanor in patients who could benefit from modification of gastrointestinal sodium balance, such as those with constipation-predominant irritable bowel syndrome or chronic kidney disease. |
Introduction
The sodium/hydrogen exchanger (NHE) family of proteins facilitates the electro-neutral exchange of sodium ions for intracellular protons across membranes throughout the gastrointestinal (GI) tract [1]. NHE isoform 3 (NHE3) is present in the apical membrane throughout the intestinal tract and is particularly important for intestinal sodium transport and subsequent fluid homeostasis [2–4]. Regulation of NHE3 occurs during normal digestive processes and can be disrupted in constipation- and diarrhea-related disorders [1, 5]. Inhibition of NHE3 diverts a portion of dietary sodium to the stool, resulting in an increase in stool fluid content [6] and promoting gastrointestinal motility; these actions may be beneficial in alleviating conditions such as constipation-predominant irritable bowel syndrome. In addition, reducing sodium load could be of potential benefit in patients with chronic kidney disease (CKD), as guidelines recommend that patients with CKD restrict their dietary intake of sodium [7, 8]. Studies in patients on dialysis suggest that restricting sodium intake can lead to improvements in cardiovascular outcomes [9, 10].
Tenapanor is a first-in-class, small-molecule inhibitor of NHE3 [6]. The compound has been designed to minimize its absorption across cell membranes, combining a relatively high molecular weight and total polar surface area compared with typical small-molecule drugs. Preclinical studies show that tenapanor acts locally in the gut, with minimal systemic availability, and that the vast majority of the drug is passed unchanged in stool [6]. Inhibition of NHE3 in the gut by tenapanor reduces absorption of gastrointestinal sodium, resulting in an increase in stool fluid content [6]. A drug with these effects has potential application in the treatment of conditions related to constipation and CKD. Indeed, in salt-fed nephrectomized rats, a model of CKD, tenapanor reduced extracellular fluid volume and had cardiorenal protective effects [6]. Tenapanor has also been shown to reduce absorption of intestinal phosphate in rats [11]. Further to its pharmacodynamic effects, the minimal systemic absorption of tenapanor confers the potential for relatively low rates of systemic side effects. Tenapanor is therefore more likely to be associated with a relatively inert safety and tolerability profile [12].
Here, we report data on the pharmacodynamics and safety of various doses and dose regimens of tenapanor from two healthy volunteer studies.
Methods
Study Overviews
These two phase I, single-center, randomized, double-blind, placebo-controlled studies evaluated the pharmacodynamics, plasma concentration, safety, and tolerability of tenapanor in healthy volunteers. The studies were conducted between 15 November 2010 and 31 October 2011 at ICON Clinical Pharmacology, LLC (Omaha, NE, USA). The first study (ClinicalTrials.gov identifier: NCT02819687) contained single-ascending dose (SAD) and multiple-ascending dose (MAD) phases. The second study (ClinicalTrials.gov identifier: NCT02796131) was performed to evaluate different dose regimens of tenapanor.
Study Designs
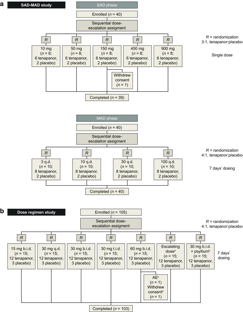
After screening, participants of the two studies were sequentially assigned to dose cohorts as shown in Fig. 1.
Fig. 1.

Flow of volunteers through the a SAD–MAD and b dose regimen studies. AE adverse event, b.i.d twice daily, MAD multiple ascending dose, q.d. once daily, SAD single-ascending dose, t.i.d. three times daily. ab.i.d. dose with escalation every other day, daily total 30, 60, or 90 mg. bMaximum 15 g psyllium daily. cReported AEs of abdominal pain and nausea. dIndividual withdrew consent to participate after reporting AEs of abdominal pain and proctalgia
In the SAD phase of the SAD–MAD study, 40 volunteers were sequentially assigned to one of five dose cohorts (eight volunteers per cohort) of 10, 50, 150, 450, and 900 mg, and then randomly assigned to tenapanor hydrochloride (hereafter referred to as tenapanor) or placebo in a 3:1 ratio. In the MAD phase of the SAD–MAD study, another 40 volunteers were sequentially assigned to one of four dose cohorts (10 per cohort) of 3, 10, 30, and 100 mg once daily (q.d.) for 7 days, and then randomly assigned to tenapanor or placebo in a 4:1 ratio. In the dose regimen study, a further 105 volunteers were sequentially assigned to one of seven dose cohorts (15 per cohort): 15 mg twice daily (b.i.d.), 30 mg q.d., 30 mg b.i.d., 30 mg three times daily (t.i.d.), 60 mg b.i.d., escalating b.i.d. dose (escalation every other day, daily total 30, 60, or 90 mg), and 30 mg b.i.d. with psyllium (maximum 15 g psyllium daily), all for 7 days; volunteers were then randomly assigned to tenapanor or placebo in a 4:1 ratio. Randomization was computerized and both the study center staff and the volunteers were blinded to treatment assignment. All study treatments were administered orally.
Each volunteer checked into the clinical pharmacology unit (CPU) before dinner on day − 2 (i.e., 2 days before the first dose of study drug) for the SAD–MAD study and day − 5 for the dose regimen study. After fasting overnight, volunteers received their assigned doses of tenapanor or placebo with approximately 240 ml of water before breakfast on day 1 during the SAD phase, before breakfast on days 1–7 during the MAD phase, and before meals on days 1–7 of the dose regimen study. All volunteers received a standardized diet with an approximate sodium content of 1.1–1.5 g (48–65 mmol) in each of three daily meals, equivalent to 8.4–11.4 g of table salt/day. Fluid intake was ad libitum (and recorded).
The SAD phase of the SAD–MAD study was performed before the MAD phase, and the dose regimen study performed subsequent to these. In both studies, safety data were evaluated before dose escalation. A follow-up visit was scheduled for each volunteer 12–16 days after discharge from the CPU (which was on day 4 for the SAD phase and day 9 for the MAD phase and the dose regimen study).
Study Volunteers
Healthy volunteers aged 19–65 years with a body mass index of at least 18 kg/m2, but less than 30 kg/m2, were eligible for these studies. Key exclusion criteria were: structural abnormality of the GI tract; any surgery on the small intestine or colon, excluding appendectomy or cholecystectomy, or any other condition known to interfere with absorption, distribution, metabolism, or excretion of drugs; loose stools (Bristol Stool Form Scale [BSFS] [13] score of 6 or 7) on 2 or more days in the 7 days before screening; use of diuretics, medications known to affect stool consistency and/or GI motility, or salt or electrolyte supplements containing sodium, potassium, chloride, or bicarbonate formulations.
Study Assessments
Pharmacodynamic measures for both studies included changes in urinary sodium excretion, as well as other electrolytes, and stool frequency, weight, and consistency (as measured using the 7-point BSFS score, which ranges from type 1 [hard lumps] to type 7 [watery] [13]). Bowel movement assessments were performed and daily stool and urine samples collected from volunteers’ first full day in the CPU (day − 1 for the SAD–MAD study, day − 4 for the dose regimen study) to the day after receiving the last dose of study drug. The daily collection intervals began after the morning dose on one day and ended just before the morning dose on the next day; for days when no dose was administered, the time that the morning dose would have been administered was used. Stool sodium and phosphorus excretion were also assessed in the dose regimen study (phosphorus was analyzed post hoc).
Blood samples were collected for analysis of tenapanor plasma concentrations in the SAD–MAD study only. In the SAD phase, samples were taken pre-dose and at 0.5, 1, 2, 4, 8, 24, 48, and 72 h post-dose. In the MAD phase, samples were taken on day 1 pre-dose and at 0.5, 1, 2, 4, and 8 h post-dose, pre-dose only on days 2–6, and on day 7 pre-dose and 0.5, 1, 2, 4, 8, 24, and 48 h post-dose.
Adverse event (AE) monitoring was performed throughout the studies. Vital signs were recorded at regular intervals, including multiple time points on the first day of dosing in both phases of the SAD–MAD study. Clinical laboratory evaluations and electrocardiography were also performed at regular intervals throughout the studies. Physical examinations were conducted at screening and at the end of each study.
Analytical Methods
Stool and urine samples were analyzed for electrolyte content as described previously [14]. Electrolyte content of stool samples was determined by RTI International (Research Triangle Park, NC, USA). Electrolyte content of urine samples was determined by ICON Clinical Pharmacology.
Samples of blood were analyzed for plasma concentrations of tenapanor by MicroConstants, Inc. (San Diego, CA, USA), as described previously [14]. Briefly, tenapanor was isolated from plasma using protein precipitation and analyzed together with its deuterated internal standard using liquid chromatography followed by tandem mass spectrometric detection. The lower and upper limits of quantification were 0.5 and 500 ng/ml, respectively.
Statistical Analyses
Pharmacodynamic measurements were summarized according to dose group using descriptive statistics, with calculations of daily means and standard deviations across the treatment periods. Volunteers who received at least one dose of study drug and had at least one post-baseline pharmacodynamic assessment were included in the pharmacodynamic analyses. For each volunteer, mean on-treatment daily urinary (and stool, dose regimen study only) electrolyte content and daily stool frequencies were calculated as the sum of all available measurements following assignment to treatment divided by the number of days of treatment for which measurements were available. For each volunteer, mean BSFS score and mean stool weight were calculated as the mean for each 24-h period, and the 24-h means over the full treatment period were used to provide the mean daily BSFS score and mean daily stool weight.
AEs were analyzed by dose group using descriptive statistics. All volunteers who received at least one dose of study drug were included in the safety analyses.
Results
Study Volunteers
The flow of volunteers through each study is shown in Fig. 1. In the SAD phase of the SAD–MAD study, of the 40 people enrolled, 39 completed the study; one volunteer in the tenapanor 150 mg cohort withdrew consent. In the MAD phase, all 40 enrolled volunteers completed the study. All but two of the 105 volunteers in the dose regimen study completed the study. The demographic and baseline characteristics of all volunteers in both studies are summarized in Table 1.
Table 1.
Demographics and baseline characteristics of volunteers
| Age, years; mean ± SD | Men, n | White, n | BMI, kg/m2; mean ± SD | |
|---|---|---|---|---|
| SAD–MAD study: SAD phase | ||||
| Tenapanor doses | ||||
| 10 mg (n = 6) | 34.0 ± 13.6 | 3 | 3 | 25.7 ± 3.6 |
| 50 mg (n = 6) | 35.7 ± 10.5 | 5 | 3 | 24.7 ± 3.5 |
| 150 mg (n = 6) | 39.0 ± 14.7 | 4 | 4 | 24.8 ± 2.8 |
| 450 mg (n = 6) | 43.3 ± 14.2 | 3 | 3 | 25.1 ± 1.9 |
| 900 mg (n = 6) | 33.8 ± 14.6 | 5 | 2 | 25.9 ± 3.4 |
| Pooled placebo (n = 10) | 38.3 ± 15.7 | 9 | 8 | 24.1 ± 1.8 |
| SAD–MAD study: MAD phase | ||||
| Tenapanor doses | ||||
| 3 mg q.d. (n = 8) | 47.0 ± 13.3 | 5 | 6 | 25.8 ± 2.9 |
| 10 mg q.d. (n = 8) | 32.5 ± 11.8 | 7 | 5 | 26.6 ± 1.8 |
| 30 mg q.d. (n = 8) | 36.8 ± 9.7 | 3 | 4 | 24.6 ± 1.4 |
| 100 mg q.d. (n = 8) | 42.6 ± 13.2 | 5 | 6 | 26.8 ± 3.3 |
| Pooled placebo (n = 8) | 39.1 ± 11.1 | 7 | 5 | 25.2 ± 2.3 |
| Dose regimen study | ||||
| Tenapanor doses | ||||
| 15 mg b.i.d. (n = 12) | 38.7 ± 12.9 | 10 | 6 | 25.7 ± 2.9 |
| 30 mg q.d. (n = 12) | 39.0 ± 12.4 | 7 | 9 | 25.1 ± 2.6 |
| 30 mg b.i.d. (n = 12) | 38.8 ± 16.5 | 9 | 7 | 24.6 ± 2.7 |
| 30 mg t.i.d. (n = 12) | 35.1 ± 12.6 | 10 | 8 | 25.3 ± 3.0 |
| 60 mg b.i.d. (n = 12) | 37.8 ± 11.8 | 9 | 5 | 26.1 ± 2.5 |
| Escalating b.i.d. dosea (n = 12) | 37.5 ± 13.3 | 8 | 9 | 26.5 ± 2.7 |
| 30 mg b.i.d. + psylliumb (n = 12) | 39.3 ± 13.5 | 9 | 8 | 25.8 ± 3.3 |
| Pooled placebo (n = 21) | 40.2 ± 13.3 | 12 | 16 | 25.5 ± 3.1 |
b.i.d twice daily, BMI body mass index, q.d. once daily, SD standard deviation, t.i.d three times daily
ab.i.d. dose with escalation every other day, daily total 30, 60, or 90 mg
bMaximum 15 g psyllium daily
Pharmacodynamics: Sodium Excretion
In both phases of the SAD–MAD study, mean daily urinary sodium excretion decreased from baseline in all groups, including placebo; these decreases tended to be greater in the tenapanor groups. In the SAD phase, the differences started to diminish after the dosing day, day 1 (Fig. 2a, Online Resource 1). Over 7 days of dosing in the MAD phase, the greatest differences relative to placebo were generally observed in the higher tenapanor dose groups, 30 mg q.d. and 100 mg q.d. (Fig. 2b, Online Resource 2). Stool sodium excretion was not assessed in the SAD–MAD study.
Fig. 2.
Daily excretion of sodium via urine in healthy volunteers treated with tenapanor or placebo in the SAD–MAD study a SAD phase and b MAD phase. Data are given as mean ± standard deviation. MAD multiple ascending dose, SAD single ascending dose. aBaseline is the 24-h collection interval ending before dosing on day 1
In the dose regimen study, mean stool sodium excretion on the first day of dosing (day 1) increased for all cohorts receiving tenapanor in a dose-dependent fashion; levels for the 30 mg t.i.d. and 60 mg b.i.d. cohorts on day 1 showed the greatest increases relative to placebo (Fig. 3a, Online Resource 3). Stool sodium remained elevated from baseline throughout the study in all cohorts receiving tenapanor. By the first day of dosing, mean urinary sodium excretion was lower than placebo in all cohorts receiving tenapanor (Fig. 3b, Online Resource 4). Over time, urinary sodium levels started to return to baseline levels in some cohorts.
Fig. 3.
Daily excretion of sodium via a stool and b urine in healthy volunteers treated with tenapanor or placebo in the dose regimen study. Data are given as mean ± standard deviation; data for the 15 mg b.i.d., 30 mg b.i.d., 60 mg b.i.d., and placebo cohorts have been reported previously [6]. b.i.d. twice daily, q.d. once daily, t.i.d. three times daily. aBaseline is the mean of values from day − 2 to day − 1. bb.i.d. dose with escalation every other day, daily total 30, 60, or 90 mg. cMaximum 15 g psyllium daily
The observed increases in stool sodium and reductions in urinary sodium following repeated administration of tenapanor in the dose regimen study were generally dose dependent, most clearly observed when comparing the 30 mg q.d., b.i.d., and t.i.d. cohorts (as described previously [6]). In a comparison of two different dose regimens providing equivalent total daily doses, volunteers in the 15 mg b.i.d. cohort had approximately two- to threefold higher stool sodium levels and also had lower urinary sodium levels than those in the 30 mg q.d. cohort.
Sodium excretion in the escalating dose cohort was compared with that in the 30 mg b.i.d. and 15 mg b.i.d. cohorts to investigate whether there may be any potential benefit in using an escalating dosing regimen. Stool and urinary sodium excretion were found to be similar in all three cohorts, although volunteers receiving a consistent dosing regimen tended to have greater reductions in urinary sodium excretion from baseline than those receiving the escalating dose regimen.
Pharmacodynamics: Excretion of Phosphorus, Potassium, and Other Electrolytes
In the dose regimen study, mean stool phosphorus excretion increased on day 1 of tenapanor dosing and remained higher than placebo throughout the dosing period (Online Resource 5). Tenapanor dosing had no consistent effect on mean daily urinary potassium excretion in either study (data for the MAD phase of the SAD–MAD study shown in Online Resource 6). Tenapanor administration also had no impact on urinary calcium, chloride or creatinine excretion, or urinary pH (as described previously [6]).
Pharmacodynamics: Stool Frequency, Weight, and Consistency
Overall, in both the SAD–MAD and dose regimen studies, tenapanor increased stool frequency and stool weight from baseline relative to placebo throughout the dosing period. Tenapanor administration resulted in softer stool consistency during the first day of dosing, which then remained relatively constant for the duration of the study, as shown by BSFS scores.
In the SAD phase of the SAD–MAD study, a single oral tenapanor dose of 10–900 mg resulted in mean stool frequencies on day 1 in the range of 1.3–4.0 bowel movements/day, compared with 0.9 bowel movements/day for placebo. In the MAD phase, tenapanor doses of 3–100 mg q.d. over 7 days of dosing resulted in mean stool frequencies in the range of 0.5–2.4 bowel movements/day, compared with 0.5–1.4 bowel movements/day for placebo. Tenapanor doses above 10 mg q.d. were associated with higher mean daily stool weights than placebo during dosing in both phases (SAD phase, day 1: tenapanor 50–900 mg, 240–354 g; placebo, 138 g; MAD phase, day 1: tenapanor 10–100 mg q.d., 235–264 g; placebo, 167 g). Softer stool tended to be observed throughout the dosing periods in all tenapanor groups compared with placebo, with the exception of the 3 mg q.d. cohort in the MAD phase. Increases in BSFS scores of 2 or more from baseline were observed on day 1 of the SAD phase for individual volunteers in the tenapanor 150, 450, and 900 mg groups, and were observed on several days of the MAD phase for volunteers given tenapanor 10–100 mg q.d.
In the dose regimen study, tenapanor administration increased the number of bowel movements/day relative to placebo throughout the dosing period (Fig. 4a, Online Resource 7). The administration of psyllium with tenapanor 30 mg b.i.d. increased the mean number of bowel movements/day compared with tenapanor 30 mg b.i.d. alone. Mean daily stool weight increased on day 1 in all tenapanor cohorts, most markedly in the 30 mg t.i.d. and 30 mg b.i.d. with psyllium cohorts, and then remained relatively constant for the duration of the treatment period (Fig. 4b, Online Resource 8). The addition of psyllium to tenapanor 30 mg b.i.d. resulted in a greater increase from baseline in mean stool weight than with 30 mg b.i.d. alone. The greatest increases in BSFS scores were observed in the 30 mg t.i.d. and escalating dose cohorts (Fig. 4c, Online Resource 9): all volunteers receiving these doses reported increases in BSFS scores of 2 or more from baseline on at least one day of the study period, compared with 52% of volunteers receiving placebo.
Fig. 4.
a Daily stool frequency, b daily stool weight, and c stool consistency in healthy volunteers treated with tenapanor or placebo in the dose regimen study. Data are given as mean ± standard deviation; stool consistency data for the 15 mg b.i.d., 30 mg b.i.d., 60 mg b.i.d., and placebo cohorts have been reported previously [6]. b.i.d. twice daily, q.d. once daily, t.i.d. three times daily. aBaseline is the 24-h collection interval ending before dosing on day 1 (stool weight: daily average from day − 3 to day − 1). bb.i.d. dose with escalation every other day, daily total 30, 60, or 90 mg. cMaximum 15 g psyllium daily
Tenapanor Concentration in Plasma
Systemic exposure to tenapanor was minimal following doses of up to 900 mg in the SAD–MAD study (as described previously [6]). The concentration of tenapanor was below the lower limit of quantification, 0.5 ng/ml, in 98.5% of the 895 plasma samples taken. The highest concentration of tenapanor determined in any plasma sample was 1.4 ng/ml, from a sample taken 4 h post-dose following a single 450-mg dose of tenapanor in the SAD phase. When detected, systemic exposure to tenapanor was transient: quantifiable plasma levels of tenapanor could not be detected in consecutive samples for any individual volunteer.
Safety and Tolerability
AEs were uncommon in both phases of the SAD–MAD study. In the SAD phase, AEs were reported by three volunteers receiving tenapanor (50 mg, n = 2; 150 mg, n = 1) and two volunteers receiving placebo. In the MAD phase, AEs were reported by 11 volunteers receiving tenapanor (3 mg q.d., n = 2; 10 mg q.d., n = 2; 30 mg q.d., n = 4; 100 mg q.d., n = 3) and one volunteer receiving placebo. All AEs reported in the SAD phase, and most in the MAD phase (8/12), were mild in severity. One AE of abdominal pain reported in the SAD phase was considered by the study investigator to be possibly related to tenapanor (50 mg). In the MAD phase, the AEs considered possibly related to tenapanor were two of nausea (3 mg q.d., n = 1; 10 mg q.d., n = 1), one of abdominal pain (3 mg q.d.), one of upper abdominal pain (10 mg q.d.), one of eosinophilia (10 mg q.d.), one of headache (30 mg q.d.), and one of rash (30 mg q.d.).
In the dose regimen study, 38 (36%) of the 105 volunteers reported at least one AE, comprising 30 (36%) of 84 volunteers who received tenapanor and eight (38%) of 21 volunteers who received placebo (Table 2). All reported AEs were mild or moderate in severity. The most common AEs were GI in nature. A total of 25 volunteers (24%) experienced at least one AE considered by the investigator to be study drug-related (19 volunteers [23%] who received tenapanor and six volunteers [29%] who received placebo, respectively); the majority of these AEs were mild and GI-related. The most common AEs considered to be study drug-related were abdominal pain (eight tenapanor, three placebo), abnormal GI sounds (five tenapanor), and abdominal discomfort (three tenapanor). Two volunteers who received tenapanor 60 mg b.i.d. discontinued study drug owing to GI AEs (abdominal pain in both volunteers, plus nausea and proctalgia reported by one volunteer each).
Table 2.
Summary of adverse events reported by volunteers in the dose regimen study
| Tenapanor dose | All tenapanor (n = 84) | Pooled placebo (n = 21) | |||||||
|---|---|---|---|---|---|---|---|---|---|
| 15 mg b.i.d. (n = 12) | 30 mg q.d. (n = 12) | 30 mg b.i.d. (n = 12) | 30 mg t.i.d. (n = 12) | 60 mg b.i.d. (n = 12) | Escalating b.i.d. dosea (n = 12) | 30 mg b.i.d. + psylliumb (n = 12) | |||
| At least one AE | 4 | 4 | 0 | 4 | 6 | 6 | 6 | 30 | 8 |
| At least one treatment-related AEc | 1 | 2 | 0 | 2 | 5 | 3 | 6 | 19 | 6 |
| AEs leading to study drug discontinuation | 0 | 0 | 0 | 0 | 2 | 0 | 0 | 2 | 0 |
| AE by preferred termd | |||||||||
| Abdominal pain | 0 | 0 | 0 | 2 | 4 | 2 | 0 | 8 | 3 |
| Headache | 0 | 2 | 0 | 1 | 0 | 3 | 0 | 6 | 2 |
| Abnormal gastrointestinal sounds | 0 | 0 | 0 | 0 | 0 | 1 | 4 | 5 | 0 |
| Abdominal discomfort | 0 | 0 | 0 | 0 | 0 | 3 | 1 | 4 | 0 |
| Treatment-related AE by preferred terme | |||||||||
| Abdominal pain | 0 | 0 | 0 | 2 | 4 | 2 | 0 | 8 | 3 |
| Abnormal gastrointestinal sounds | 0 | 0 | 0 | 0 | 0 | 1 | 4 | 5 | 0 |
| Abdominal discomfort | 0 | 0 | 0 | 0 | 0 | 2 | 1 | 3 | 0 |
Data given are number of individuals reporting an AE. Individuals with multiple events in the same category are counted only once in that category. Individuals with events in more than one category are counted once in each of those categories
AE adverse event, b.i.d twice daily, q.d. once daily, t.i.d three times daily
ab.i.d. dose with escalation every other day, daily total 30, 60, or 90 mg
bMaximum 15 g psyllium daily
cPossibly or probably related to study drug
dMedDRA preferred term; AEs with overall frequency greater than 3
eMedDRA preferred term; AEs reported by two or more volunteers in any cohort
No deaths or serious AEs were reported during either the SAD–MAD or the dose regimen studies. Across all dose groups in both studies, there were no clinically relevant differences noted between individuals receiving tenapanor or placebo in serum sodium, potassium, phosphate, calcium or chloride, or in other clinical chemistry assessments. Similarly, there were no clinically relevant differences in vital signs, electrocardiogram parameters, or physical examinations.
Discussion
Tenapanor, a minimally systemic NHE3 inhibitor, reduces absorption of intestinal sodium [6] and phosphate, actions that may be of therapeutic benefit in conditions related to constipation and CKD [15, 16]. The results of these two studies of tenapanor in healthy volunteers—a SAD–MAD study and a dose regimen study—support further clinical investigation of tenapanor in patients with such conditions.
In the SAD–MAD study, tenapanor was confirmed to have minimal systemic availability and did not accumulate over 7 days of oral dosing. Administration of tenapanor resulted in reduced absorption of gastrointestinal sodium, as shown by an increase in stool sodium excretion with a concomitant decrease in urinary sodium excretion compared with placebo in the dose regimen study, as well as by decreased urinary sodium excretion in the SAD–MAD study. These changes were observed from the first day of dosing and continued throughout the duration of the treatment period. The magnitude of the response to tenapanor appeared to be dose dependent, with tenapanor 60 mg b.i.d. producing increases in stool sodium of up to approximately 50 mmol/day more than placebo over 7 days in the dose regimen study, equivalent to a 2.8-g reduction in table salt intake. In addition, twice-daily dosing appeared to have a greater effect on sodium excretion than once-daily dosing with an equivalent daily dose. The pharmacodynamic effect of tenapanor appeared to be reversible, with urinary sodium levels generally similar to placebo levels 2 days after a single dose of tenapanor in the SAD phase of the SAD–MAD study. Stool phosphorus excretion also increased with tenapanor in the dose regimen study, indicating reduced absorption of intestinal phosphate. Tenapanor administration had no clinically meaningful effect on urinary potassium excretion or other urinary electrolytes evaluated. Tenapanor treatment resulted in a softer stool consistency, and increased stool weight and frequency of bowel movements.
Consistent with the minimal systemic exposure of tenapanor observed in these studies, tenapanor was generally well tolerated; all AEs were mild to moderate in intensity and no serious AEs were reported. No clinically meaningful differences were observed in the incidence or severity of reported AEs between the tenapanor-dose cohorts in either the SAD–MAD study or the dose regimen study compared with placebo. AEs were mainly GI in nature, with abdominal pain being the most frequent, and were reported by a similar proportion of volunteers receiving tenapanor and placebo. These findings are consistent with other healthy volunteer studies of tenapanor, in which GI AEs, particularly diarrhea, were the most common class of AE experienced [14, 17, 18]. The occurrence of GI AEs following tenapanor treatment may be expected, given its pharmacological effect that leads to increased water retention in the GI tract. No clinically relevant changes in serum electrolytes were observed in volunteers given tenapanor relative to those receiving placebo.
The stool-softening effect of tenapanor may be beneficial to patients with constipation-related conditions [16]. In order to investigate these potential benefits further, the efficacy and long-term safety of tenapanor are being studied at doses up to 50 mg b.i.d. in patients with constipation-predominant IBS (ClinicalTrials.gov identifiers: NCT02621892, NCT02686138, NCT02727751). Results from a phase IIb study in this patient population showed that tenapanor provided clinically meaningful improvements in constipation and abdominal pain [19].
The effect that tenapanor has on sodium absorption may also be of benefit to patients with CKD [15]. Current guidelines on the management of CKD recommend limiting sodium intake to 2–3 g (equivalent to 5–8 g of table salt) per day to reduce the risk of patients developing hypertension and cardiovascular disease [7, 8]. In individuals with CKD requiring dialysis, dietary sodium intake influences the degree of systemic fluid retention between dialysis sessions (also known as interdialytic weight gain), which in turn can influence cardiovascular outcomes and all-cause mortality [9, 10, 20]. A phase II study in patients with CKD stage 5D investigated the effect of tenapanor on interdialytic weight gain; although the study did not show significant differences in interdialytic weight gain between patients receiving tenapanor and those given placebo, statistically significantly higher stool sodium was achieved in patients receiving tenapanor, with the mean stool sodium over 7 days (33.8 mmol/day) being equivalent to a reduction in table salt intake of 2 g/day [21]. Preclinical studies have also shown that tenapanor reduces absorption of intestinal phosphate and protects against vascular calcification in a rat model of CKD [11].
The reduction of intestinal phosphate absorption with tenapanor, as evidenced by increases in stool phosphorus over 7 days of dosing in the dose regimen study, has since been confirmed in further healthy volunteer studies [14, 17]. Consequently, tenapanor is undergoing clinical investigation in patients with hyperphosphatemia associated with CKD requiring dialysis, an area in which novel agents that alleviate the treatment burden are urgently needed [22].
Conclusions
In these two healthy volunteer studies, tenapanor was well tolerated and confirmed to have minimal systemic availability. Tenapanor reduced intestinal sodium absorption in an apparently dose-dependent manner; in addition, twice-daily dosing appeared to have a greater effect on sodium absorption than once-daily dosing with an equivalent daily dose. Tenapanor also reduced intestinal phosphate absorption. The pharmacodynamic effects of tenapanor were associated with increased frequency of bowel movements and softer stool consistency compared with placebo. The pharmacodynamic and tolerability profiles of tenapanor in these studies, in conjunction with low systemic exposure, support further clinical investigations of this novel agent in patients with conditions that can potentially be managed by modifying gastrointestinal sodium and phosphate balance.
Electronic supplementary material
Below is the link to the electronic supplementary material.
Acknowledgements
The authors thank the volunteers and the clinical teams involved in these studies, and Andrew Spencer and Dominique Charmot, formerly of Ardelyx Inc., for their contributions to this work.
Compliance with Ethical Standards
Funding
This work was supported by Ardelyx. Medical writing support was provided by Richard Claes, PhD, of PharmaGenesis London, London, UK, and was funded by Ardelyx.
Declaration of financial/other relationships
AY, DPR and JWJ are employees of Ardelyx and have ownership interest in Ardelyx.
Ethical approval
All procedures performed in studies involving human participants were in accordance with the ethical standards of the institutional and/or national research committee and with the 1964 Helsinki declaration and its later amendments or comparable ethical standards.
Informed consent
Informed consent was obtained from all individual participants included in the study.
Footnotes
Electronic supplementary material
The online version of this article (10.1007/s40261-017-0614-0) contains supplementary material, which is available to authorized users.
References
- 1.Zachos NC, Tse M, Donowitz M. Molecular physiology of intestinal Na+/H+ exchange. Annu Rev Physiol. 2005;67:411–443. doi: 10.1146/annurev.physiol.67.031103.153004. [DOI] [PubMed] [Google Scholar]
- 2.Broere N, Chen M, Cinar A, Singh AK, Hillesheim J, Riederer B, et al. Defective jejunal and colonic salt absorption and altered Na+/H+ exchanger 3 (NHE3) activity in NHE regulatory factor 1 (NHERF1) adaptor protein-deficient mice. Pflugers Arch. 2009;457(5):1079–1091. doi: 10.1007/s00424-008-0579-1. [DOI] [PMC free article] [PubMed] [Google Scholar]
- 3.Orlowski J, Kandasamy RA, Shull GE. Molecular cloning of putative members of the Na/H exchanger gene family. cDNA cloning, deduced amino acid sequence, and mRNA tissue expression of the rat Na/H exchanger NHE-1 and two structurally related proteins. J Biol Chem. 1992;267(13):9331–9339. [PubMed] [Google Scholar]
- 4.Tse CM, Brant SR, Walker MS, Pouyssegur J, Donowitz M. Cloning and sequencing of a rabbit cDNA encoding an intestinal and kidney-specific Na+/H+ exchanger isoform (NHE-3) J Biol Chem. 1992;267(13):9340–9346. [PubMed] [Google Scholar]
- 5.Girardi AC, Di Sole F. Deciphering the mechanisms of the Na+/H+ exchanger-3 regulation in organ dysfunction. Am J Physiol Cell Physiol. 2012;302(11):C1569–C1587. doi: 10.1152/ajpcell.00017.2012. [DOI] [PubMed] [Google Scholar]
- 6.Spencer AG, Labonte ED, Rosenbaum DP, Plato CF, Carreras CW, Leadbetter MR, et al. Intestinal inhibition of the Na+/H+ exchanger 3 prevents cardiorenal damage in rats and inhibits Na+ uptake in humans. Sci Transl Med. 2014;6(227):227ra36. [DOI] [PubMed]
- 7.K/DOQI clinical practice guidelines for cardiovascular disease in dialysis patients. Am J Kidney Dis. 2005;45(4 Suppl 3):S1–153. [PubMed]
- 8.K/DOQI clinical practice guidelines on hypertension and antihypertensive agents in chronic kidney disease. Am J Kidney Dis. 2004;43(5 Suppl 1):S1–290. [PubMed]
- 9.Kayikcioglu M, Tumuklu M, Ozkahya M, Ozdogan O, Asci G, Duman S, et al. The benefit of salt restriction in the treatment of end-stage renal disease by haemodialysis. Nephrol Dial Transplant. 2009;24(3):956–962. doi: 10.1093/ndt/gfn599. [DOI] [PubMed] [Google Scholar]
- 10.Ozkahya M, Toz H, Qzerkan F, Duman S, Ok E, Basci A, et al. Impact of volume control on left ventricular hypertrophy in dialysis patients. J Nephrol. 2002;15(6):655–660. [PubMed] [Google Scholar]
- 11.Labonté ED, Carreras CW, Leadbetter MR, Kozuka K, Kohler J, Koo-McCoy S, et al. Gastrointestinal inhibition of sodium-hydrogen exchanger 3 reduces phosphorus absorption and protects against vascular calcification in CKD. J Am Soc Nephrol. 2015;26(5):1138–1149. doi: 10.1681/ASN.2014030317. [DOI] [PMC free article] [PubMed] [Google Scholar]
- 12.Charmot D. Non-systemic drugs: a critical review. Curr Pharm Des. 2012;18(10):1434–1445. doi: 10.2174/138161212799504858. [DOI] [PMC free article] [PubMed] [Google Scholar]
- 13.Lewis SJ, Heaton KW. Stool form scale as a useful guide to intestinal transit time. Scand J Gastroenterol. 1997;32(9):920–924. doi: 10.3109/00365529709011203. [DOI] [PubMed] [Google Scholar]
- 14.Johansson S, Rosenbaum DP, Knutsson M, Leonsson-Zachrisson M. A phase 1 study of the safety, tolerability, pharmacodynamics, and pharmacokinetics of tenapanor in healthy Japanese volunteers. Clin Exp Nephrol. 2017;21(3):407–416. doi: 10.1007/s10157-016-1302-8. [DOI] [PMC free article] [PubMed] [Google Scholar]
- 15.Spencer AG, Greasley PJ. Pharmacologic inhibition of intestinal sodium uptake: a gut centric approach to sodium management. Curr Opin Nephrol Hypertens. 2015;24(5):410–416. doi: 10.1097/MNH.0000000000000154. [DOI] [PubMed] [Google Scholar]
- 16.Zielinska M, Wasilewski A, Fichna J. Tenapanor hydrochloride for the treatment of constipation-predominant irritable bowel syndrome. Expert Opin Investig Drugs. 2015;24(8):1093–1099. doi: 10.1517/13543784.2015.1054480. [DOI] [PubMed] [Google Scholar]
- 17.Johansson S, Leonsson-Zachrisson M, Knutsson M, Spencer AG, Labonte ED, Deshpande D, et al. Preclinical and healthy volunteer studies of potential drug–drug interactions between tenapanor and phosphate binders. Clin Pharmacol Drug Dev. 2017;6(5):448–456. doi: 10.1002/cpdd.307. [DOI] [PMC free article] [PubMed] [Google Scholar]
- 18.Johansson S, Rosenbaum DP, Palm J, Stefansson B, Knutsson M, Lisbon EA, et al. Tenapanor administration and the activity of the H+-coupled transporter PepT1 in healthy volunteers. Br J Clin Pharmacol. 2017;83(9):2008–2014. doi: 10.1111/bcp.13313. [DOI] [PMC free article] [PubMed] [Google Scholar]
- 19.Chey WD, Lembo AJ, Rosenbaum DP. Tenapanor treatment of patients with constipation-predominant irritable bowel syndrome: a phase 2, randomized, placebo-controlled efficacy and safety trial. Am J Gastroenterol. 2017;112(5):763–774. doi: 10.1038/ajg.2017.41. [DOI] [PMC free article] [PubMed] [Google Scholar]
- 20.Kalantar-Zadeh K, Regidor DL, Kovesdy CP, Van Wyck D, Bunnapradist S, Horwich TB, et al. Fluid retention is associated with cardiovascular mortality in patients undergoing long-term hemodialysis. Circulation. 2009;119(5):671–679. doi: 10.1161/CIRCULATIONAHA.108.807362. [DOI] [PMC free article] [PubMed] [Google Scholar]
- 21.Block GA, Rosenbaum DP, Leonsson-Zachrisson M, Stefansson BV, Ryden-Bergsten T, Greasley PJ, et al. Effect of tenapanor on interdialytic weight gain in patients on hemodialysis. Clin J Am Soc Nephrol. 2016;11(9):1597–1605. doi: 10.2215/CJN.09050815. [DOI] [PMC free article] [PubMed] [Google Scholar]
- 22.Block GA, Rosenbaum DP, Leonsson-Zachrisson M, Astrand M, Johansson S, Knutsson M, et al. Effect of tenapanor on serum phosphate in patients receiving hemodialysis. J Am Soc Nephrol. 2017;28(6):1933–1942. doi: 10.1681/ASN.2016080855. [DOI] [PMC free article] [PubMed] [Google Scholar]
Associated Data
This section collects any data citations, data availability statements, or supplementary materials included in this article.



