ABSTRACT
Defective endocytosis and vesicular trafficking of signaling receptors has recently emerged as a multifaceted hallmark of malignant cells. Clathrin-coated pits (CCPs) display highly heterogeneous dynamics on the plasma membrane where they can take from 20 s to over 1 min to form cytosolic coated vesicles. Despite the large number of cargo molecules that traffic through CCPs, it is not well understood whether signaling receptors activated in cancer, such as epidermal growth factor receptor (EGFR), are regulated through a specific subset of CCPs. The signaling lipid phosphatidylinositol (3,4,5)-trisphosphate [PI(3,4,5)P3], which is dephosphorylated by phosphatase and tensin homolog (PTEN), is a potent tumorigenic signaling lipid. By using total internal reflection fluorescence microscopy and automated tracking and detection of CCPs, we found that EGF-bound EGFR and PTEN are enriched in a distinct subset of short-lived CCPs that correspond with clathrin-dependent EGF-induced signaling. We demonstrated that PTEN plays a role in the regulation of CCP dynamics. Furthermore, increased PI(3,4,5)P3 resulted in higher proportion of short-lived CCPs, an effect that recapitulates PTEN deletion. Altogether, our findings provide evidence for the existence of short-lived ‘signaling-capable’ CCPs.
KEY WORDS: EGFR signaling; PTEN; Phosphatidylinositol (3,4,5)-trisphosphate [PI(3,4,5)P3]; Clathrin-mediated endocytosis
Highlighted Article: EGFR and PTEN localize to short-lived clathrin-coated pits (CCPs), and PTEN regulates CCP dynamics and signaling, suggesting compartmentalized signaling is crucial for proper signaling transduction.
INTRODUCTION
Clathrin-mediated endocytosis (CME) is one of the most important endocytic routes for ligand and receptor uptake. The canonical multi-step process of CME includes its initiation (also known as nucleation), maturation, invagination and scission of clathrin-coated pits (CCPs) to form single cytosolic vesicles (Conner and Schmid, 2003). In recent years, live cell fluorescence microscopy has enabled researchers to observe the dynamics of CCP assembly in real time. Numerous studies have revealed recruitment of cargo binding adaptor proteins and endocytic accessory proteins during CCP formation (Mettlen et al., 2009; Taylor et al., 2011; Grassart et al., 2014).
The dynamics of CCPs is highly heterogeneous; they can be regulated by cargo (Puthenveedu and von Zastrow, 2006), cargo–adaptor interactions (Mettlen et al., 2010), clustering of receptors (Liu et al., 2010), and cytoskeleton and/or membrane tension (Liu et al., 2009; Boulant et al., 2011; Tan et al., 2015). Besides the important roles of protein–protein interactions (Schmid and McMahon, 2007), phosphoinositides (PI) are also critical regulators of both intracellular membrane trafficking and cell signaling (Marat and Haucke, 2016). PI levels in a cell are dynamically and spatially regulated by kinases and phosphatases, thereby establishing a code of membrane identity. Among PIs, phosphatidylinositol (4,5)-bisphosphate [PI(4,5)P2], phosphatidylinositol (3,4)-bisphosphate [PI(3,4)P2] and phosphatidylinositol (3,4,5)-trisphosphate [PI(3,4,5)P3] are found primarily on the plasma membrane. Notably, PI(4,5)P2 is a master regulator of plasma membrane function, including CCP dynamics regulation and membrane-cytoskeleton interactions (Hammond, 2016). Consequently, lipid-modifying enzymes that are not part of the structural CCP core can also influence CME through modulating PI(4,5)P2 levels (Zoncu et al., 2007; Mao et al., 2009; Antonescu et al., 2011). While the relatively abundant PI(4,5)P2 is essential for endocytic vesicle formation (Gaidarov and Keen, 1999; Ford et al., 2001; Boucrot et al., 2006) and recent work has also revealed the regulation of CME by PI(3,4)P2 (Posor et al., 2013), the role of PI(3,4,5)P3 in regulating trafficking is less understood.
Previous work has revealed the existence of a large population of short-lived CCPs that form and abort at the plasma membrane in less than a lifetime interval of 20 s (Loerke et al., 2009; Mettlen et al., 2009). A key concept that resulted from this work is that a failure to recruit cargo results in short-lived abortive CCPs. In this manner, cargo recruitment is an input to the endocytic checkpoint for monitoring the fidelity of CCP formation (Loerke et al., 2009). Although these short-lived CCPs are the most abundant CCPs at the plasma membrane, whether they have any functional specialization – similar to cargo-dependent control of CCP dynamics for GPCR and transferrin receptor (TfnR) (Puthenveedu and von Zastrow, 2006; Liu et al., 2010) – remains unclear. The low level of clathrin assembly in short-lived CCPs should have smaller cargo capacity and, thus, have a higher probability of being abortive. Although some have suggested that a subpopulation of clathrin structures can promote sustained receptor signaling at the plasma membrane (Lampe et al., 2016; Puthenveedu and von Zastrow, 2006; Elenko et al., 2003), the functional significance of short-lived CCPs remains unclear.
As a dynamic plasma membrane remodeling process, CME is highly integrated into signal transduction pathways (Scita and Di Fiore, 2010). Phosphatase and tensin homolog (PTEN) is a tumor suppressor frequently mutated or inactivated in human cancers, including ≤30-40% of breast cancers, resulting in hyper-activation of the phosphoinositide 3-kinase (PI3K)/Akt signaling pathway (DeGraffenried et al., 2004; Kechagioglou et al., 2014). To inhibit cancer-promoting signal transduction, PTEN efficiently antagonizes the PI3K/Akt/mammalian target of rapamycin (mTOR) pathway through its lipid phosphatase activity in response to the activation of receptor tyrosine kinases. PTEN exhibits dual protein and lipid phosphatase activity. The lipid phosphatase activity of PTEN, which is a critical component of its tumor suppressor activity, hydrolyzes PI(3,4,5)P3 to PI(4,5)P2 and loss of PTEN leads to accumulation of PI(3,4,5)P3 at the plasma membrane (Stambolic et al., 1998). Although PTEN is mainly cytosolic, several studies have revealed transient PTEN recruitment to the plasma membrane to suppress PI(3,4,5)P3 signaling (Das et al., 2003; Vazquez et al., 2006; Rahdar et al., 2009), and an engineered PTEN with enhanced plasma membrane activity (ePTEN) has been generated (Nguyen et al., 2014). Given the fact that PI(4,5)P2 is known to enhance PTEN association with the plasma membrane to activate the phosphatase activity of PTEN (Gericke et al., 2013) and the importance of PI(4,5)P2 in CCP formation, it seems reasonable to hypothesize that PTEN regulates CCP dynamics. Despite the importance of PTEN activity at the plasma membrane, little is known about PTEN function on other cellular membranes. A recent study has shown that PTEN is activated by tethering to early endosomes via association with phosphatidylinositol 3-phosphate [PI(3)P] to inactivate PI3K/Akt signaling (Naguib et al., 2015). While PTEN activity and localization have received intense attention in the past few years (Song et al., 2012; Gericke et al., 2013), how PTEN mechanistically relates to endocytic activity remains poorly understood.
In our present study, we find that clathrin scaffolds are important for EGF-induced signaling at the plasma membrane. Importantly, we find that both EGFR and PTEN are localized to short-lived CCPs. We examined the role of PTEN more closely by reconstituting PTEN in triple-negative inflammatory breast cancer SUM149 cells, which do not express functional PTEN due to a genetic micro-amplification within the PTEN gene (Saal et al., 2008; Chao et al., 2012), and by deleting PTEN in MCF10A and MDA231 cells. By analyzing CCP dynamics, we demonstrate a role for PTEN in regulating the proportion of short-lived CCPs and initiation density. The effect of PTEN is exerted through its lipid phosphatase activity, as directly increasing the concentration of PI(3,4,5)P3 in the plasma membrane results in an increase in the number of short-lived CCPs. Taken together, these findings provide a mechanistic framework for the role of PTEN in CME and reveal a novel function for PTEN in controlling CCP dynamics. Collectively, our results support the existence of EGF-induced short-lived ‘signaling-capable’ CCPs, which may provide another avenue to target aggressive breast and other PTEN-null cancers.
RESULTS
Clathrin inhibition reduces EGF-stimulated Akt phosphorylation in wild-type cells but not in PTEN-null cells
EGF binding to EGFR promotes its incorporation to clathrin structures in the plasma membrane concomitantly with initiation of the PI3K signaling cascade (Sorkin and Goh, 2009). To understand how CME is important for downstream activation of PI3K and how PTEN function is related to clathrin, we first generated PTEN-knockout (PTEN-null) MCF10A and MDA231 cell lines by using CRISPR-Cas9 by directing Cas9 cleavage to a target site at amino acid position 164 inside the PTEN phosphatase domain (Fig. 1A) and used non-homologous end joining to create mutations resulting in a nonsense mutation and loss of protein expression (Fig. 1B and Fig. S1a). As expected, deletion of PTEN in both MCF10A and MDA231 cells led to enhanced cell migration compared to their isogenic counterparts in a wound healing assay (Fig. 1C,D; Fig. S1b,c).
Fig. 1.
Clathrin-mediated regulation of EGF-induced signaling by PTEN. (A) Schematic for CRISPR editing of PTEN gene. CRISPR cleavage target site was at position 164 in the phosphatase domain of PTEN gene. (B) Western blot showing a complete knockout of PTEN protein expression in the CRISPR PTEN-null MCF10A cells. (C) Representative phase-contrast images of the wound healing assay at 0 h and 24 h for MCF10A and MCF10A PTEN-null cells. White dashed lines mark the boundary between cells and cell-free area. (D) Quantification of the ‘wound’ area as a function of time. The experiment was performed in quadruplicates (mean±s.d.). **P<0.01. (E,G) Representative western blots of EGF-induced Akt signaling in MCF10A (E) and MCF10A PTEN-null (G) cells with and without shRNA knockdown of clathrin heavy chain (CHC) (sequence 1). A non-targeting sequence was used as a control. Cells were stimulated with 5 ng/ml EGF for the indicated durations. (F,H) Mean±s.e. of pAkt308 signal normalized to GAPDH for MCF10A (F) and MCF10A PTEN-null (H) cells from the experiments described in E and (G). *P<0.05, n=3.
To investigate the requirement of proper clathrin assembly on EGF-induced EGFR activation of the PI3K/Akt signaling axis, we first genetically perturbed CME using short hairpin RNA (shRNA) against clathrin heavy chain (CHC). In wild-type cells, knockdown of CHC by shRNA significantly reduced time-dependent phosphorylation of Akt at Thr 308 (pAkt308) in response to stimulation with EGF for 10 min (Fig. S2a,b; Fig. 1E,F). Interestingly, clathrin knockdown in PTEN-null cells resulted in increased levels of phosphorylated Akt (pAkt) (Fig. 1G,H). This finding was further verified by using the small-molecule inhibitor of clathrin, Pitstop 2 (von Kleist et al., 2011). Pitstop 2 inhibits binding of endocytic accessory proteins (such as amphiphysin) to the N-terminal domain of clathrin, thereby perturbing proper assembly and internalization of the clathrin network (von Kleist et al., 2011), although Pitstop 2 has also been reported to inhibit clathrin-independent endocytosis (Dutta et al., 2012; Willox et al., 2014) (see more in Discussion). Cells were treated with 20 µM Pitstop 2, which did not impact cell viability and effectively inhibited EGF internalization (Fig. S3a,b), as previously reported (Garay et al., 2015). In MCF10A cells, EGF stimulation activated mTORC1 signaling – measured by phosphorylated S6K (also known as Rps6kb1) (pS6K) – through PI3K (as seen by increased levels of pAkt308) and MAPK/ERK (as seen by increased levels of phosphorylated ERK1/2 (pERK) (Fig. S3c). Upon Pitstop 2 treatment, EGF is unable to activate phosphorylation of Akt308 or of ERK1/2, thus completely blocking EGF-induced mTORC1 activation. This result suggests that phosphorylation of Akt at Thr 308 and of ERK is dependent on clathrin assembly, and that clathrin structures function as a platform for signal transduction (Garay et al., 2015). Interestingly, in PTEN-null cells, which present higher basal levels of pAkt308, Pitstop 2 treatment did not reduce pAkt308 as it did in wild-type cells but, unexpectedly, increased steady-state levels of pAkt308 in cells not stimulated with EGF (Fig. S3d). The same effect was also observed for Akt phosphorylated at Ser 473 (pAkt473) (Fig. S3e), further supporting that Akt activation in PTEN-null cells is, indeed, linked to clathrin network and the reduction of signaling by Pitstop 2 in wild-type cells was not due to cytotoxic effects. However, the clathrin assembly inhibitor still blocked mTORC1 activation, perhaps through its effect on pERK activation. Moreover, EGF induced phosphorylation of the tumor suppressor TSC2 in wild-type and PTEN-null cells (Fig. S3c,d). Similarly, Pitstop 2 treatment blocked EGF-induced TSC2 phosphorylation even though Akt is hyper-phosphorylated in PTEN-null cells under the same conditions. By using the dynamin inhibitor Dynasore, we again found a reduction in Akt and ERK activation upon stimulation with EGF in drug-treated wild-type cells (Fig. S3f), supporting the importance of proper CCP assembly and internalization on downstream EGF signaling. Altogether, these results suggest that CME and subsequent vesicle trafficking play a major role in the regulation of the Akt signaling pathway in both wild-type and PTEN-null cells.
pAkt levels are higher in CCPs of cells treated with EGF
Our western blot analysis suggested that phosphorylation of Akt is dependent on CME and that pAkt levels are elevated if endocytosis is blocked in PTEN-null cells. However, this does not necessarily mean that CCPs can act as signaling platforms. We next asked whether pAkt is enriched in CCPs upon EGF stimulation. In MCF10A cells immunolabeled with antibodies against CHC and pAkt308 (Fig. 2A), we measured the fluorescence intensity of pAkt within CCP masks generated from our detection algorithm (as described in Materials and Methods). The primary goal here is not to claim colocalization, but, rather, to use pAkt as a measurement of activated Akt within the CCPs. The line scan analysis showed partial overlap between CHC and pAkt puncta (Fig. 2B), suggesting that CCPs can, indeed, contain more pAkt. In both MCF10A wild-type (Fig. 2C) and PTEN-null (Fig. 2D) cells, treatment with EGF after 2.5 min clearly increased the mean pAkt intensity within CCPs relative to conditions without EGF. Moreover, there was an increased level of pAkt (measured by its mean intensity) in PTEN-null cells (mean intensity of pAkt = 1120) compared with wild-type cells (mean intensity of pAkt = 717.5) under unstimulated conditions, corroborating our western blot results, in which the steady-state levels of pAkt were higher in PTEN-null cells (Fig. S3d). This result also provides evidence that CCPs can function as signaling platforms.
Fig. 2.
Image quantification of pAKT308 levels in CCPs with and without EGF. MCF10A and MCF10A PTEN-null cells treated and not treated with EGF were fixed and immunolabeled with antibodies against clathrin heavy chain (CHC) and pAKT308 for TIRF imaging. (A) Representative TIRF image of an EGF-stimulated MCF10A cell. Insets show high magnification of single-stained and merged images. Scale bar: 10 µm, (5 µm inset). (B) Line scan fluorescence intensity profile (x-y) of pAkt308 (green) and CHC (red) of the boxed area shown in A. (C,D) Quantification of pAkt308 mean intensity in single CCPs was performed as described in Materials and Methods. Histogram of pAkt308 mean intensity in CCPs of MCF10A cells (C) and MCF10A PTEN-null cells (D) with and without EGF. For each condition, a total of ten images were quantified. Bin size is 100. The Gaussian fit for each curve is shown in red. The number above the double-headed arrows denotes the difference between the mean pAkt308 intensities, as indicated by blue dashed lines, between the two Gaussian fits.
Activated EGFR is recruited to short-lived CCPs
The analysis of pAkt in CCPs was carried out in fixed cells and it was unclear if any of the EGFR signaling machinery preferentially localized to CCPs of different lifetimes. We next asked whether EGFR (hence signaling) localizes to kinetically distinct populations of CCPs. To analyze EGF/EGFR and CCP dynamics, we stimulated MCF10A cells expressing mCherry-clathrin light chain (mCherry-Clc) with Alexa Fluor 647 (AF647)-tagged EGF (EGF-AF647) and imaged the cells using dual-channel time-lapse total internal reflection fluorescence (TIRF) microscopy at 37°C. EGF-AF647 addition resulted in rapid binding and clustering of EGFR in CCPs (Fig. 3A). Consistent with what others have observed (Garay et al., 2015), EGF-AF647 colocalized with diffraction-limited CCPs near the periphery of the cell (Fig. 3A). Automated quantitative analysis of mCherry-Clc and EGF-AF647 across multiple cells revealed that 11% of the CCPs showed significant colocalization with EGF. CCPs were classified as positive for EGF if the EGF-AF647 signal was substantially higher than the signal for a random association (Aguet et al., 2013). To better characterize the nature of the activated EGFR associated to CCPs, we binned and averaged intensity traces of all CCPs within six lifetime cohorts in the range of 10–120 s, similar to what others have done previously (Loerke et al., 2011). Lifetime cohort analysis revealed a preferentially higher degree of association of EGF specific for the <20 s lifetime cohort (Fig. 3B,C), an observation that has never been described previously. A late recruitment of EGF in the 80 s and 120 s lifetime cohorts was also observed; however, the plateau fluorescence intensity of EGF-AF647 in CCP lifetime cohorts of 80 s and 120 s was about 35% less than that of the 20 s lifetime cohorts. These data suggest that EGF bound to EGFR enters CCPs at different kinetic phases and is preferentially associated to short-lived CCPs. Thus, we speculate that these short-lived CCPs are important for signal transduction pathways of EGF bound to EGFR.
Fig. 3.
EGF bound to EGFR is localized preferentially to short-lived CCPs in MCF10A cells. (A) Dual-channel time-lapse TIRF imaging of MCF10A cells stably expressing mCherry-Clc and stimulated with EGF-AF647 was performed immediately upon addition of EGF at 37°C. Single channels and merged image at initial time point frame after EGF-AF647 stimulation are shown. Insets show high magnification single and merged images of the boxed region. White arrowheads indicate colocalization of EGF-AF647 with CCPs. Scale bar: 20 µm. (B) Representative montages of images showing colocalized EGF-AF647 and mCherry-Clc for CCPs of different lifetimes as indicated. (C) Average clathrin (mCherry-Clc, top panels) and EGF-AF647 (bottom panels) fluorescence intensity traces in 6 CCP lifetime cohorts. Dotted lines represent s.e.m.
PTEN is also recruited to small, short-lived CCPs
Since we observed Akt activation in clathrin structures, it is plausible that PTEN attenuates Akt signaling in the proximity of clathrin structures. Furthermore, our observation that activated EGFR, which generates the PTEN substrate PI(3,4,5)P3, is found in short-lived CCPs led us to speculate that PTEN also preferentially localizes to short-lived CCPs. To investigate if there is an association of PTEN and CCPs, we reconstituted GFP-tagged PTEN (PTEN-GFP) in the SUM149 mCherry-Clc stable cell line through lentiviral transduction (Fig. S4a). To assure that the PTEN-GFP reconstitution was functional, we performed western blot analysis by probing downstream signaling effectors and found that expression of PTEN-GFP suppressed basal levels of pAkt473 (Fig. S4b). As shown in Fig. 4A (left panels), there was extensive colocalization of PTEN-GFP with mCherry-Clc in fixed cells. Furthermore, three-dimensional (3D) colocalization was confirmed by 3D reconstruction of these confocal images (Fig. 4A, right panels), in a similar manner to what was done previously (Naguib et al., 2015), which further confirms the vesicular association of PTEN with clathrin in these cells.
Fig. 4.
PTEN is preferentially localized to short-lived CCPs in MCF10A cells. (A) SUM149 cells stably expressing mCherry-Clc and transduced with PTEN-GFP. Left panels: confocal images show localization of PTEN-GFP (top), mCherry-Clc (middle) and merged channels (bottom) in the 2D image. Right panels: 3D reconstruction from cell bottom to top of the boxed area, as marked in the 2D merged image. Three density settings are displayed for PTEN-GFP to allow complete visualization of the signal overlap with mCherry-Clc channel. Scale bars: 10 µm. (B) A representative SUM149 cell stably expressing mCherry-Clc and transduced with PTEN-GFP was imaged by TIRF microscopy. TIRF images show mCherry-Clc (left), PTEN-GFP (middle) and merged channels (right). Respective insets show magnified view of the boxed areas. Scale bars: 10 µm (1 µm for inset). (C) Average intensity trajectories of PTEN-GFP in PTEN-positive and PTEN-negative CCPs in 6 lifetime cohorts (20, 40, 60, 80, 100 and 120 s) as indicated. Gray traces are PTEN-GFP background signal detected in PTEN-negative CCPs. (D) Average plateau intensity for PTEN-GFP (colored squares) and CCPs (red squares) for each lifetime cohort. Average plateau intensity was obtained by averaging 5 maximum fluorescent intensity values in each lifetime cohort.
Based upon our observation of PTEN and clathrin colocalization in fixed cells, we sought to characterize this association between PTEN and CCPs by using live cell imaging. Recent work has shown that PTEN is tethered to endocytic vesicles in the cytosol (Naguib et al., 2015); however, the nature of its localization to the plasma membrane is still not fully understood. To determine whether PTEN recruitment to clathrin endocytic vesicles starts at the plasma membrane, we imaged SUM149 cells stably expressing PTEN-GFP and mCherry-Clc by using dual-channel time-lapse TIRF microscopy. In the TIRF field, PTEN-GFP appeared diffuse throughout the plasma membrane while mCherry-labeled CCPs appeared as well-defined puncta in the TIRF field, as expected (Fig. 4B). In contrast, PTEN with enhanced plasma membrane binding (ePTEN) showed punctate structures that transiently localized to CCPs (Fig. S5a,b). The lack of obvious visual colocalization of PTEN with CCPs was not unexpected, as other lipid modifying enzymes have been reported to lack direct association with CCPs at the plasma membrane (Antonescu et al., 2011). However, with the aid of automated detection and tracking analysis software, we could detect PTEN-GFP signal above background together with a fraction of bona fide CCPs. We then measured PTEN-GFP fluorescence intensity for individual CCPs for each lifetime cohort, as shown in Fig. 4C. As measured by its average plateau intensity, the highest PTEN-GFP signal was present in short-lived CCPs (<20 s) and the plateau intensity gradually decayed as CCP lifetime increased. By comparison, plateau intensity for CCPs increased with longer CCP lifetime cohorts, as we have previously reported (Liu et al., 2010) (Fig. 4D).
PTEN-depleted cells have more short-lived CCPs than their isogenic counterparts
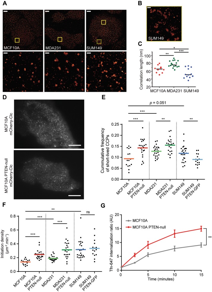
A growing body of evidence suggests that CME is dysregulated in cancer (Elkin et al., 2015; Reis et al., 2015). Despite this general recognition, it remains unknown how the distinct dynamics of CME that are responsible for the endocytosis of many cargos are reprogramed in cancer cells. MDA231 and SUM149 cell lines are widely employed as models of triple-negative breast cancer cells, i.e. breast cancer cells that are estrogen receptor negative, progesterone receptor negative and lack HER2 overexpression. SUM149 cells are additionally characterized as an inflammatory breast cancer cell line that lacks endogenous PTEN expression, which allow us to probe whether formation of CCPs regulates EGFR signaling in a PTEN-dependent manner. To gain insight into CCP structures present in these highly aggressive breast cancer cell lines and the normal-like breast epithelial cell line MCF10A, we performed stochastic optical reconstruction microscopy (STORM) on immunolabeled endogenous CHCs (Fig. 5A). The reconstructed STORM images show substantial resolution improvement over conventional TIRF images. While CCPs appeared as diffraction-limited puncta with no discernible morphological details in TIRF images (Fig. S6a), in STORM images, CCPs were resolved at a higher resolution with some having the appearance of ring structures for all three cell lines (Fig. 5A, bottom panel) – as others have observed previously (Li et al., 2015). Notably, we observed larger clusters of clathrin structures in SUM149 cells in some instances (Fig. 5B). To obtain a relative comparison of individual CCP sizes from the STORM images, we computed the radial distribution function g(r) from images of immunolabeled clathrin in each cell (Veatch et al., 2012). The g(r) curves monotonically decrease with increasing radius and contain information regarding the size of the average fluorophore imaged at short separation distances (the resolution) as well as the size of the objects that the fluorophores label at larger separation distances (the CCPs). To simplify the analysis, we fit g(r) curves tabulated from single cells to an exponential function to estimate the average CCP radius in order to compare across cell types (Fig. S7). On average, SUM149 cells show significantly smaller individual CCPs when compared to MCF10A and MDA231 cells (Fig. 5C). Although the clusters of clathrin structures were identified only in SUM149 cells, these cells also have smaller CCPs than MDA231 non-inflammatory triple-negative breast cancer cells or MCF10A cells.
Fig. 5.
PTEN modulates proportion of short-lived CCPs and initiation density. Super-resolution imaging of CCPs in MCF10A, MDA231 and SUM149 cell lines. (A) STORM TIRF images of immunostained CCPs in MCF10A, MDA231 and SUM149 cells (upper panel). Zoomed-in areas as indicated by boxed regions (bottom panel). Images were rendered at 15 nm pixel size. Scale bars: 5 µm (500 nm for zoomed images). (B) Zoomed-in image from boxed area of SUM149 cell image shows a region of the cell with larger clathrin structures. Scale bar: 1 μm. (C) The radial distribution function [g(r)] was calculated from single cells within STORM images as a function of probe separation distance (r). Correlation lengths were obtained from fitting g(r) curves for each cell. Quantification of correlation length is shown for MCF10A, MDA231 and SUM149 cells. The solid black line indicates the mean value of 10, 16 and 12 cells analyzed for MCF10A, MDA231 and SUM149, respectively. P<0.05 for all pairs of comparison. *P<0.05, **P<0.01, ***P<0.001 by two-tailed t-test. (D) Representative TIRF images of CCPs for MCF10A stably expressing mCherry-Clc in comparison to CRISPR PTEN-null MCF10A cells. Scale bar: 10 μm. (E) Cumulative frequency of short-lived CCPs (10–18 s lifetime) for MCF10A (n=15), MCF10A PTEN-null (n=22), MDA231 (n=23), MDA231 PTEN-null (n=21), SUM149 (n=24) and SUM149 PTEN-GFP (n=15) cells. Each point represents data from a single cell and colored bars represent the mean cumulative frequency for each condition. (F) Initiation density of CCPs for each of the cell lines as described in B. Each point represents data from a single cell and colored bar represents the mean initiation density for each condition. (G) Tfn-AF647 (Tfn-647) uptake of MCF10A and MCF10A PTEN-null cells assayed by flow cytometry (n=3, mean±s.d.). **P<0.01, ***P<0.001 by Wilcoxon test for E and F, and by paired t-test for G.
If short-lived CCPs are involved in EGF signaling that is modulated by PTEN, we expect modulation of PTEN levels to regulate the fraction of short-lived CCP formation. To test this hypothesis, we generated stable cell lines expressing mCherry-Clc in otherwise isogenic MCF10A and MDA231 PTEN-null cells (Fig. 5D and Fig. S6B). By using TIRF microscopy, we acquired time-lapse movies of fluorescently labeled CCPs in MCF10A, MCF10A PTEN-null, MDA231 (that have native PTEN expression), MDA231 PTEN-null, SUM149 and SUM149+PTEN cell lines. We analyzed only diffraction-limited bona fide CCPs; CCP lifetime distribution and CCP initiation density were obtained by automated tracking and analysis (Jaqaman et al., 2008; Aguet et al., 2013). CCP lifetime represents the length of a trajectory between appearance and disappearance of a fluorescent punctum at the plasma membrane. CCP initiation density is defined as the number of CCPs per unit area per unit time (Mettlen et al., 2009; Loerke et al., 2011; Tan et al., 2015).
It is well documented that the heterogeneity of CCP lifetime distribution is, in part, due to the coexistence of both short- and long-lived CCPs (Ehrlich et al., 2004; Loerke et al., 2009). Interestingly, a higher proportion of short-lived CCPs was observed in MDA231 and SUM149 cells compared to MCF10A cells (Fig. 5E). Additionally, both MDA231 and SUM149 cells have increased rates of CCP initiation density compared to MCF10A cells (Fig. 5F). These results confirm distinct, cell line dependent CCP dynamics and morphologies. The increase in both short-lived CCPs and CCP initiation densities observed in the cancer cell lines with aberrant signaling compared to the normal cells is consistent with the idea that short-lived CCPs may endow cancer cells with higher signaling capacity.
Interestingly, we observed a higher proportion of short-lived CCPs and a higher initiation density in PTEN-null cells (Fig. 5E and F) for both MCF10A and MDA231 cells, which are phenotypically more similar to SUM149 cells. This finding also agrees well with the correlation between the increase in basal signaling (Fig. S3d) and the increase in short-lived CCPs (Fig. 5E) of PTEN-null cells. Consistent with these results, PTEN-GFP reconstitution in SUM149 cells decreased the proportion of short-lived CCPs compared to SUM149 cells (Fig. 5E). However, we did not observe a difference in the initiation density between SUM149 cells and SUM149 cells reconstituted with PTEN-GFP (Fig. 5F). The unaltered initiation rate observed in SUM149 PTEN-GFP reconstituted cells might be a result of long-standing signaling adaptations in SUM149 cells that circumvent PTEN necessity. Nevertheless, these data suggest a role for PTEN in the regulation of CCP lifetime and clathrin-mediated signaling in cancer cells.
There is growing consensus to classify CCPs with lifetimes below 20 s as abortive CCPs (Aguet et al., 2013; Cocucci et al., 2014; Grassart et al., 2014). In accordance with this, an increase in short-lived, presumably abortive, CCPs would lead to less cargo uptake. In the case of PTEN-null cells, however, an increase in initiation density could offset this decrease in cargo internalization. Interestingly, we found that MCF10A PTEN-null cells have significantly higher CME efficiency, as measured by transferrin (Tfn) uptake, by using Tfn-labeled Alexa Fluor 647 (Tfn-AF647) as a canonical cargo for CME (Fig. 5G). The nearly two-fold increase in Tfn uptake in PTEN-null cells partly suggests that not all short-lived CCPs are abortive. Consistent with this, we also found EGF internalization to be higher for MCF10A PTEN-null cells (with a higher number of short-lived CCPs) compared to MCF10A cells at short time points (Fig. S3b).
PI(3,4,5)P3/AM increases the number of short-lived CCPs
A direct effect of the loss of PTEN is an excessive accumulation of the secondary messenger lipid PI(3,4,5)P3 at the plasma membrane (Myers et al., 1998). To test whether increased PI(3,4,5)P3 concentrations typically found in some advanced types of breast cancer (Costa et al., 2015) directly affect CCP dynamics, we masked the charged phosphate group of PI(3,4,5)P3 by using the synthetic membrane-permeant PI(3,4,5)P3 acetoxymethyl (AM) ester derivative [PI(3,4,5)P3/AM] to acutely elevate PI(3,4,5)P3 concentration at the plasma membrane (Laketa et al., 2014; see Materials and Methods) (Fig. 6A). Serum-starved MCF10A mCherry-Clc cells were treated with PI(3,4,5)P3/AM followed by time-lapse live cell TIRF imaging and analysis. Intriguingly, PI(3,4,5)P3/AM treatment resulted in a significant increase in the proportion of short-lived CCPs (Fig. 6B), mirroring the effect in PTEN-null cell lines (Fig. 5E). In contrast, we found no significant difference in the fraction of short-lived CCPs upon EGF addition, suggesting that EGF-induced PI3K activation and subsequent local increase of the PI(3,4,5)P3 pool is not sufficient to alter CCP lifetime distribution (Fig. 6B). Consistent with this, we also did not observe a change in the proportion of short-lived CCPs within PI(3,4,5)P3/AM-treated cells when stimulated with EGF, suggesting that global changes of the concentration of PI(3,4,5)P3 – similar to when PTEN is deleted directly – mediate changes in CCP dynamics and signaling.
Fig. 6.
Membrane-permeant PI(3,4,5)P3/AM changes kinetics of CCP assembly. (A) Chemical structure of PI(3,4,5)P3/AM. (B) Cumulative frequency of short-lived CCPs (10–18 s lifetime) in MCF10A mCherry-Clc cells treated with vehicle (DMSO, n=5), PI(3,4,5)P3/AM (n=12), EGF (n=9), or PI(3,4,5)P3/AM plus EGF (n=8). (C) Average plateau intensity of all six lifetime cohorts (20, 40, 60, 80, 100 and 120 s) for vehicle and PI(3,4,5)P3/AM treatment in MCF10A mCherry-Clc cells. Error bars represent ±s.e. (D) Schematic showing a fluorescence intensity trace for a CCP lifetime cohort. The three CCP phases (assembly, maturation and departure) are marked to correspond to regions of clathrin intensity growth, plateau and decay. (E) The duration of CCP phases averaged over all extracted trajectories from the 100–120 s lifetime cohort for PI(3,4,5)P3/AM treatment and vehicle conditions. Error bars represent ±s.e. (F) Comparison of intensity traces for the 100–120 s cohort between vehicle and PI(3,4,5)P3/AM conditions. Arrival to plateau time point was determined by the first time point fluorescence intensity reached 95% of the maximum fluorescence intensity. The average slopes of the fluorescence increase were 0.018±0.002 and 0.01±0.0006 AU/s for vehicle and PI(3,4,5)P3/AM conditions, respectively. ns, not significant, **P<0.01, ***P<0.001 by Wilcoxon test and t-test for B and C, respectively.
A previous study has shown that an increase in PI(4,5)P2 by overexpressing PIP5Kα increases the size of CCPs (Antonescu et al., 2011). Our super-resolution imaging revealed smaller CCPs in PTEN-deleted SUM149 cells (Fig. 5A,C). Thus, we investigated whether PI(3,4,5)P3 also has an effect on CCP size. By quantifying plateau intensity over the lifetime of CCPs as a global measure of size (Antonescu et al., 2011; Tan et al., 2015), we found a reduction in clathrin plateau intensity in PI(3,4,5)P3/AM-treated cells across all the lifetime cohorts, except for the 100–120 s cohort (Fig. 6C). The decrease in CCP size across most of the cohorts is consistent with our observed smaller CCPs in SUM149 cells. The increase, plateau (defined as 95% of the maximum averaged intensity) and sudden decrease in intensity tracks of lifetime cohorts corresponds to the growth, maturation and scission (or disassembly of CCPs), respectively (Fig. 6D) (Loerke et al., 2011; Ferguson et al., 2016). Even though PI(3,4,5)P3 does not alter the plateau intensity for the 100–120 s cohort, it remodels the distinct phases of the CCP life cycle. Specifically, for long-lived CCPs, PI(3,4,5)P3 prolongs the assembly phase at the expense of maturation and departure (Fig. 6E). In addition to extending the assembly phase, PI(3,4,5)P3 also reduced the clathrin assembly rate from 0.018±0.002 to 0.01±0.0006 arbitrary units (AU)/s (Fig. 6F). Together, these results provide strong support that the regulation of PTEN on CCP dynamics is directly mediated by its function in regulating PI(3,4,5)P3 at the cell membrane.
DISCUSSION
The paradigm of functional specialization of CCPs has challenged the conventional view that CCPs are a uniform population of endocytic machineries, where different cargo molecules are passive passengers in the endocytic itinerary and do not influence dynamics by their very nature. Instead, an increasing body of work has revealed that both signaling receptors, i.e. GPCRs or EGFRs, and nutrient receptors, like TfnRs, exert cargo-dependent control on CCP composition or dynamics (Tosoni et al., 2005; Puthenveedu and von Zastrow, 2006; Liu et al., 2010; Garay et al., 2015). GPCR-mediated delay of CCP dynamics was thought to delay receptor resensitization by increasing the time of interaction between GPCR and arrestin at the plasma membrane (Puthenveedu and von Zastrow, 2006). Instead of a kinetics-only mechanism to generate functional specialization, we suggest a ‘signaling-capable’ functional specialization of CCPs or clathrin-coated structures (Fig. 7). An earlier study suggested that EGFR signaling leading to Akt phosphorylation is regulated by a partially distinct CCP population (Garay et al., 2015). Although we have, similar to other previous studies, focused on CME in our present work, we cannot exclude the possibility that PTEN also regulates clathrin-independent endocytosis, as it has been shown previously that EGFR can be endocytosed via both pathways, depending on the EGF concentration (Sigismund et al., 2005). Here, we detected a major presence of ligand-stimulated EGFR in the same CCP cohorts (up to 40 s) where PTEN was also enriched. These signaling-capable CCPs are short-lived and can be promoted by an increase in PI(3,4,5)P3 levels, both through an acute increase in plasma membrane PI(3,4,5)P3 level or through deletion of PTEN. It is important to note that such short-lived structures can be internalized CCPs or transient clathrin assemblies. The intriguing connection between elevated basal PI3K signaling and morphological CCP phenotypes in PTEN-deleted SUM149 cells support the existence of signaling-capable short-lived CCPs. At this point, we cannot exclude the possibility – one that is likely to contribute to some signaling as well – that EGFR signals outside of CCPs on the plasma membrane (Pinilla-Macua et al., 2016). Interestingly – as others have shown as well through various approaches of clathrin inhibition (Garay et al., 2015) – EGF-induced signaling depends on clathrin, supporting the model of clathrin assembly acting as a signaling platform. However, it was surprising and interesting that Pitstop 2, which blocks interactions between clathrin and accessory proteins, led to higher Akt phosphorylation without stimulation with EGF in MCF10A PTEN-null cells. We speculate that a signaling protein inhibitor is recruited to the plasma membrane clathrin platform in a clathrin- and PI (3,4,5)P3-dependent manner. Perhaps more interesting is that both ERK and mTORC1 pathways were blocked when Akt was highly phosphorylated in PTEN-null cells treated with Pitstop 2, pointing to the requirement of vesicle internalization for ERK1/2 and mTORC1 signaling. Persistent G protein signaling from internalized GPCRs (Irannejad et al., 2013), active EGFRs that remain at the plasma membrane and are responsible for continuous ERK signaling (Pinilla-Macua et al., 2016), and macropinosome-dependent mTORC1 signaling in macrophages (Yoshida et al., 2015), are recent findings that all agree with our proposition of such compartmentalized signaling. Given all this, it is also important to recognize that Pitstop 2 has also been shown to block clathrin-independent endocytosis (Dutta et al., 2012; Willox et al., 2014). Therefore, our result might be due to a non-specific effect of Pitstop 2 we cannot exclude. Nevertheless, our clathrin-knockdown experiments also support the finding that clathrin assembly is critical for proper EGF signaling in wild-type and PTEN-null cells.
Fig. 7.
Schematic of model for signaling-capable CCPs. Deletion of PTEN or increase in PI(3,4,5)P3 both increases the proportion of short-lived signaling-capable CCPs or clathrin-coated structures relative to long-lived CCPs.
The notion of short-lived signaling-capable CCPs appears to contradict the apparently prevailing understanding that CCPs under 20 s lifetime are deemed abortive (Loerke et al., 2009; Aguet et al., 2013; Cocucci et al., 2014; Grassart et al., 2014). These previous studies have alluded to the idea that cargo stabilization and dynamin recruitment govern the transition from abortive to productive CCPs. Interestingly, these studies were performed without stimulation with ligand stimulation. In our case, we clearly observed an enrichment of EGFR in short-lived CCPs during stimulation with EGF, contrary to the enrichment of TfnR found in long-lived CCPs (Liu et al., 2010). Thus, one can postulate that short-lived CCPs do not represent truly abortive CCPs, at least not in the sense of their signaling function. The overall increase in Tfn- and EGF-dependent CME in PTEN-null cells, in which we find a significantly higher proportion of short-lived CCPs, also provides evidence that these short-lived CCPs are not the classically defined abortive CCPs. Whether these short-lived CCPs do internalize or not is an interesting question to be examined in this and other ligand-stimulated receptor systems.
Increased levels of PI(3,4,5)P3, which can be accomplished by PTEN deletion, were found to have a direct effect on regulating signaling-capable short-lived CCPs, highlighting a previously unknown function of PI(3,4,5)P3. An increase in PI(3,4,5)P3 could also lead to an increase in PI(3,4)P2 through the action of 5′ phosphatases OCRL and/or SHIP1/2. Both ORCL and SHIP2 are found in CCPs and govern their dynamics (Nakatsu et al., 2010; Nández et al., 2014). Interestingly, SHIP2 knockdown, which effectively leads to more PI(3,4,5)P3, was found to reduce CCP lifetime (Nakatsu et al., 2010), consistent with our findings here. Moreover, increased levels of PI(3,4)P2 through deletion of PI3K C2α (class II phosphoinositide 3-OH kinase α isoform) were found to attenuate CCP dynamics (Posor et al., 2013). Thus, it is possible that the effect of PI(3,4,5)P3 are due to PI(3,4)P2 in PTEN-null cells or occur during an acute increase of PI(3,4,5)P3. Although PI(3,4,5)P3 is converted by PTEN to PI(4,5)P2, we do not think the effect of PTEN on CCP dynamics is directly related to changes in the PI(4,5)P2 level because the amount of PI(3,4,5)P3 is small compared to that of PI(4,5)P2 (Hammond, 2016). We also do not think the effect of PTEN on CCP dynamics is due to its protein phosphatase activity that has recently been reported to play a role in late endocytic trafficking by dephosphorylation of Rab7 (Shinde and Maddika, 2016). Instead, we believe PTEN regulates signaling-capable CCPs through PI(3,4,5)P3 as the lipid mediator – as supported by the same endocytic phenotypes (increased short-lived CCPs and increased initiation density) found in PI(3,4,5)P3/AM-treated cells. Interestingly, the increase in short-lived CCPs was not observed in cells stimulated with EGF, suggesting that transient formation of PI(3,4,5)P3 due to PI3K activation does not robustly affect CCP dynamics. In agreement with this, a previous study showed that wortmannin, a PI3K inhibitor causing a reduction in PI(3,4,5)P3 levels, had little effect on Tfn internalization (Shpetner et al., 1996). Finally, it might seem somewhat counterintuitive that PTEN, which acts to deplete PI(3,4,5)P3, is found on signaling-capable CCPs. In our experiment, PTEN localization was very diffuse on the plasma membrane, and we think this enrichment is due to PTEN recruitment owing to the generation of PI(3,4,5)P3 by activated EGFR. By comparison, PTEN localization on internalized vesicles is much more apparent (Fig. 3A). This again supports the idea of EGFR signaling at the plasma membrane and at endosomes that is later terminated.
If EGFR is present at high levels in signaling-capable CCPs, why are they short-lived? We found that EGF binds preferentially near the edge of a cell – similar to what others have observed (Garay et al., 2015). This is not due to the bottom of the cells being inaccessible for EGF, as the much larger Tfn can easily access the basal cell surface (Loerke et al., 2009). We have previously found that an increase in cell tension due to cell spreading increases the proportion of short-lived CCPs and the initiation density (Tan et al., 2015). It is possible that dense actin networks and focal adhesions that are typically found at the cell periphery also provide spatial organization to EGF-induced signaling-capable CCPs, which in turn regulate their lifetime. However, because we also observed higher PTEN localization to short-lived signaling-capable CCPs, it is also possible that PTEN recruitment, through unknown mechanisms, leads to shorter CCP lifetimes. Regardless of the mechanism of short-lived CCPs, our results suggest that internalization of signaling receptors through CCPs are spatially organized to elicit signaling in different membrane domains and, possibly, different cytoplasmic routes thereafter. Whether or not this phenomenon depends on cytoskeletal organization requires further investigation.
In a broader sense, the distinct phenotypes and dynamics of the highly aggressive PTEN-deleted SUM149 cancer cell line reinforces the idea that CME is reprogramed in cancer cells (Floyd and De Camilli, 1998; Elkin et al., 2015; Reis et al., 2015). It has recently been discovered that many different cancers are caused by mutations in genes that directly or indirectly regulate PI(3,4,5)P3 levels in cells. Mutations that cause increased production of PI(3,4,5)P3 without a need for receptor stimulation are more likely to result in carcinogenesis. Aberrant cancer cell signaling could be in part due to the increased CCP initiation densities observed in cancer cells; this, in turn, could be either a consequence of their active metabolism or their upregulation of many signaling receptors. More importantly, the loss of PTEN, the main attenuator of PI3K signaling, directly results in more signaling-capable CCPs. The subcellular localization of PTEN to nascent CCPs uncovers a so-far-unknown biological function of PTEN in the control of CCP dynamics and helps to shed light on cancer cell signaling. A deeper understanding of the compartmentalized functions of PTEN will help to guide the rational design of new therapies against vulnerabilities of cancer cells revealed by CCP dynamics.
MATERIALS AND METHODS
Cell culture
MCF10A cells were obtained from Dr Heppner at the Michigan Cancer Foundation where the cell line was originally developed; our stock was derived directly from the original line. MDA231 cells were obtained from Dr Janet Price at the MD Anderson Cancer Center where this cell line was originally developed and our stock was derived directly from the original line. The SUM149 cell line was developed by the breast program at the University of Michigan and the cells used were derived directly from the original line. All three cell lines have been genotyped for identification purposes and tested negative for mycoplasma during the course of the experiments. MCF10A cells were cultured in DMEM/F12 medium (Corning) supplemented with 5% horse serum (HS), 10 μg/ml insulin, 0.5 μg/ml hydrocortisone, 0.02 μg/ml epidermal growth factor (EGF), 0.1 μg/ml cholera toxin, 100 U/ml penicillin, 100 μg/ml streptomycin, 2.5 µg/ml amphotericin B and 5 µg/ml gentamicin. MDA231 cells were maintained in RPMI1640 medium (Gibco) supplemented with 10% fetal bovine serum (FBS), 100 U/ml penicillin, 100 μg/ml streptomycin, 2.5 µg/ml amphotericin B and 5 µg/ml gentamicin. SUM149 cells were maintained in F12 medium (Gibco) supplemented with 5% FBS, 5 μg/ml insulin, and 1 μg/ml hydrocortisone, 50 U/ml penicillin, 50 μg/ml streptomycin, 2.5 µg/ml amphotericin B and 5 µg/ml gentamicin. MCF10A and MDA231 cells were grown under an atmosphere of 5% CO2, SUM149 cells were grown under an atmosphere of 10% CO2.
Stable cell lines
Cells of MCF10A, MDA231 and SUM149 cell lines were infected with mCherry-Clc lentivirus produced from the pMIEG-mCherry-Clc vector construct (gift from Dr Sandra Schmid, UT Southwestern, Dallas, TX). SUM149 cells were infected with EGFP lentivirus produced from pSMPVW-EGFP (gift from Dr Andrew Tai, University of Michigan, Ann Arbor, MI) or PTEN-GFP lentivirus produced from pHR-SIN-PTEN-GFP (gift from Dr. Miho Iijima, Johns Hopkins University, Baltimore, MD). Lentiviruses were generated by the University of Michigan Vector Core. Infections were performed in OptiMEM (Gibco) with 10 µg/ml polybrene and 1× or 1.67× virus. Transduced cells were sorted and pooled on the basis of their relative fluorescence intensities. CCPs of each pool were imaged, and the appropriate pool was selected and expanded for further studies.
PTEN CRISPR cell lines
MCF10A and MDA231 cell lines were transfected using the Nucleofector II system (Lonza) with pSpCas9(BB)-2A-GFP (PX458) (Posor et al., 2013), a gift from Dr Feng Zhang (Addgene, plasmid # 48138), containing the target sequence 5′-CCAGGGAGTAACTATTCCCA-′3 against PTEN. Two days after transfection, single cells were sorted for GFP expression into 96-well plates. Following clonal expansion, genomic DNA was isolated and clones were screened for PTEN mutations using SURVEYOR reactions (IDT) with the following primer pair: Forward: 5′-GCTACGACCCAGTTACCATAGC-′3 and Reverse: 5′-GCCACGTCTTATCACTTCTTCC-′3. Positive clones were sequenced to identify specific mutational events and western blotted for PTEN (9559; Cell Signaling).
Cell treatments and western blotting
For signaling studies, cells were plated in a 6-well plate and allowed to adhere for 24 h. Cells were serum-starved for 24 h before being treated with 20 µM Pitstop 2 (Abcam) or 80 µM of Dynasore for 30 min and/or 5 ng/ml human EGF (324831; Millipore) for 10 min as indicated. For genetic silencing of CHC, cells were plated in 6-well plates and transduced using lentivirus generated with shRNA pLKO.1 non-targeting control (Sigma, SHC202), shRNA pKLO.1 CHC sequence 1 (Sigma, #342755), pKLO.1 CHC sequence 2 (Sigma, #07981) and pKLO.1 CHC sequence 3 (Sigma #07984). After 72 h, cells were selected with 2 µg/ml puromycin, serum-starved and stimulated with EGF (5 ng/ml) for time-course experiments. Cells were washed in PBS on ice and lysed for 10 min in ice-cold lysis buffer (40 mM HEPES, pH 7.5, 120 mM NaCl, 1 mM EDTA, 10 mM pyrophosphate, 10 mM glycerolphosphate, 50 mM NaF, 1.5 mM Na3VO4, 0.3% CHAPS and a mix of protease inhibitors). Lysates were centrifuged at 12,000 g for 15 min at 4°C, the supernatant was mixed with 4× SDS sample buffer and denatured for 5 min at 95°C. The samples were resolved by Tris-glycine SDS-PAGE and transferred to a nitrocellulose membrane. The membrane was washed; blocked and probed by using the following antibodies against the following proteins: PTEN (#9552; Cell Signaling; 1:1000), pAkt308 (#2965 and #4056; Cell Signaling; 1:1000), pAkt473 (#4060; Cell Signaling; 1:2000), total Akt (#4691, Cell Signaling; 1:1000), ERK1 and ERK2 (#9106 and #4376; Cell Signaling; 1:2000), total ERK (#4695; Cell Signaling; 1:1000), pS6K (#9234; Cell Signaling; 1:1000), S6K (#2708; Cell Signaling; 1:1000), pTSC2 (#3617; Cell Signaling; 1:1000), TSC2 (#4308; Cell Signaling; 1:1000), mTOR (#2983; Cell Signaling; 1:1000), GAPDH (catalog no. 24778; Santa Cruz; 1:500), actin (#8432; Santa Cruz; 1:1000) and GFP (#290; Abcam; 1:500). At least three independent experiments were performed to confirm the obtained results.
Immunostaining
Cells were plated onto MatTek dishes and incubated with regular medium at 37°C and 5% CO2 overnight. Growth medium was then removed and coverslips were washed with phosphate buffer saline (PBS). Cells were permeabilized with 0.05% Triton X-100 in 2% paraformaldehyde (PFA) for 5 min followed by fixation with 4% PFA for 30 min. Dishes were washed three times with PBS and blocked with 1% bovine serum albumin (BSA) overnight at 4°C. Cells were then incubated with primary antibody against CHC (ab2731, Abcam, dilution 1:250) for 1 h at room temperature followed by 3 washes and incubation with secondary antibody against Alexa Fluor 647 (A-21235, Thermo Fisher) for 1 h. Cells were washed three times with PBS and kept in PBS for super-resolution imaging.
Super-resolution imaging and analysis
Cells were imaged in buffer containing 50 mM Tris, 10 mM NaCl, 10% w/v glucose, 50 mM β-mercaptoethanol, 40 μg/ml catalase (Sigma), 500 µg/ml glucose oxidase (Sigma) pH 8.0. Imaging was performed under total internal reflection, using an Olympus 1×81-XDC inverted microscope with a cell TIRF module, a 100× APO objective (NA=1.49), active Z-drift correction (ZDC) (Olympus America, Center Valley, PA) and a 1.6× magnification in the emission channel. Excitation of Alexa-Fluor 647 was accomplished by using a 647 nm diode laser (OBIS 647 LX-100FP, Coherent). Excitation and emission were filtered using the quadband filter cube set ET-405/488/561/647 (Chroma, Bellows Falls, VT) and images were acquired on an iXon Ultra EMCCD camera (Andor Nanotechnology, South Windsor, CT). At least 5000 individual image frames were collected for each reconstructed image.
Single molecules were identified and localized in individual image frames, then processed further to remove outliers, correct for stage drift, tabulate resolution and to reconstruct images using home-built software written in Matlab as described previously (Veatch et al., 2012). Radial distribution functions g(r) as a function of separation distance (r) were tabulated from single cells within a user-defined region of interest; the average g(r) over all cells of each type is shown in Fig. S7. g(r) intensity at short separation distances (r<50 nm) is dominated by contributions from multiple observations (over-counting) of the same clathrin protein and can be used to provide a measure of lateral resolution of the image. g(r) intensity at longer separation distances (r>75 nm) indicates the presence of larger CCP structures. An estimate of the average CCP radius was obtained by fitting individual g(r) curves, and g(r) from single-cell images were fit to an exponential function g(r)=1+exp(−r/ro), in which ro estimates the average CCP radius (Veatch et al., 2012). Curves were also fit to a more complicated function that accounts for probe over-counting (Veatch et al., 2012); and findings were similar within error.
Treatment with membrane-permeant PI(3,4,5)P3/AM
Within cells, enzymatic cleavage of acetoxymethyl (AM) ester unmasks the phosphates and allows reconstitution of negative charges and biological function of PI(3,4,5)P3 (Laketa et al., 2014). PI(3,4,5)P3/AM was dissolved in freshly opened dimethyl sulfoxide (DMSO) to a stock solution of 50 mM. The portion to be used was mixed with 10% pluronic F127 in DMSO at a 1:1 (v/v) ratio to avoid precipitation when mixed with cell medium. Cell medium was then added to the phosphoinositide to a final concentration of 50 µM PI(3,4,5)P3/AM. This solution was directly added to the cells. Individual cells were imaged using time-lapse TIRF microscopy followed by CCP dynamics analysis after 20 min of incubation time.
Wound healing
Wound healing assays were performed similarly to previously reported work (Rosselli-Murai et al., 2013). Wild-type and PTEN-null cells were plated at high confluence in two chambers of the 2-well silicone-culture insert (Ibidi). The insert was removed after 12 h and the cell-free gap (wound area) was imaged for 48 h using an Olympus-IX81 spinning disk confocal microscope (CSU-X1; Yokogawa, Japan) coupled with a stage top incubator (PPZI; Tokai Hit, Japan) at 37°C and 5% CO2. Quantitative analysis of the open areas was performed using the wound healing pipeline of CellProfiler software (http://cellprofiler.org/) at the indicated time points.
Tfn or EGF uptake assay by flow cytometry
To analyze internalization of Tfn or EGF, a 10-cm dish with cells of ∼70% confluence was incubated for 45 min at 37°C in serum-free medium. Cells were detached from the dish using PBS/5 mM EDTA and pelleted at 1000 rpm for 10 min before resuspending in PBS4+ (PBS supplemented with 0.2% BSA, 5 mM glucose, 1 mM MgCl2 and, 1 mM CaCl2). Cells were first incubated on ice for 30 min followed by addition of 5 μg/ml Tfn-labelled Alexa Fluor 647 (Tfn-AF647) or 5 ng/ml EGF-Alexa Fluor 647 (EGF-AF647) (Thermo Fisher Scientific). Cells were transferred from ice to a 37°C water bath for the indicated amount of time, while keeping one sample on ice for the measurement of total cell surface binding. Uptake was halted by returning cells to ice and 500 μl fresh, ice-cold 0.11% of pronase solution in PBS was added to the samples (excluding the ‘total’ sample) to remove surface-bound ligand for 10 min. Cells were pelleted for 1 min at 10,000 rpm and the pellets were resuspended in 200 µl PBS, followed by addition of 200 µl of 4% paraformaldehyde. Samples were analyzed within 1 h using a Guava flow cytometer (Millipore). The fluorescence intensity median of each condition was normalized to the total surface binding sample and the data were plotted as internalization ratio over time.
TIRF microscopy and analysis
Cells were prepared for TIRF microscopy as previously described (Liu et al., 2010; Tan et al., 2015). Briefly, the day before transfection, mCherry-Clc-expressing cells were seeded at 60% confluence per well in a 6-well plate containing 22×22 mm fibronectin (5 µg/ml)-coated glass coverslips. The coverslip containing cells were mounted in a home-made imaging chamber and sealed with VALAP (1:1:1 of Vaseline:lanolin:paraffin). For imaging, the coverslip chamber containing cells were rapidly transferred to a 37°C pre-warmed microscope stage and three to five cells were imaged per coverslip. TIRF imaging was performed using a Nikon TiE-Perfect Focus System (PFS) microscope equipped with an Apochrmomat 100× objective (NA 1.49), a sCMOS camera (Flash 4.0; Hamamatsu Photonics) and a laser launch controlled by an acousto-optical tunable filter (AOTF). Image acquisition was controlled by ImageJ Micro-manager software (NIH). Dual-channel (561 nm and 488 nm), time-lapse image series were acquired by sequential, nearly simultaneous acquisition of both channels, using 100 to 300 ms exposure at 2 s interval for 10 min. All movies of individual cells were acquired using the same TIRF angle for any given pair of control and experimental groups and were acquired on the same day. For each condition, at least ten movies of different cells were recorded. Fluorescent particle detection, lifetime tracking and lifetime analysis of CCPs in the TIRF movies were performed using custom-written software CMEanalysis in Matlab (MathWorks) as previously described and validated (Jaqaman et al., 2008; Loerke et al., 2009; Mettlen et al., 2009; Tan et al., 2015). Intensity profile analysis on CCP lifetime cohorts was performed as previously described following normalization to the background fluorescence (Mettlen et al., 2010; Loerke et al., 2011). The frequency of CCPs at each lifetime from 10–600 s for each condition was computed to obtain the lifetime distribution, but only data from 10–120 s lifetime cohorts were analyzed. Initiation density was computed as described previously by dividing the number of bona fide CCP appearance per unit area and time for each cell (Nunez et al., 2011).
For pAkt308 quantification in CCPs, cells that had been serum starved for 24 h were treated with 5 ng/ml EGF for 2.5 min. The cells were fixed in 4% PFA and permeabilized with 0.05% Triton X-100 as described above (Immunostaining). Cells were incubated with CHC (ab2731, Abcam) and pAkt308 (2965, Cell Signaling) antibodies for 1 h at room temperature followed by washes and secondary antibodies incubation with Alexa Fluor 647 (A-21235, Thermo Fisher) and Alexa Fluor 546 (A-10040, Thermo Fisher), respectively, for 1 h. Dual-channel images of multiple cells were taken by TIRF microscopy for both channels. Using Cme-analysis software in Matlab, we detected and generated masks for CHC and pAkt308 images. By multiplying the masks, we extrapolated pAkt308 mean intensity in pAkt308-positive CCPs. All mean intensity values of each condition were plotted as a histogram, and a Gaussian function was used to fit the data by using Prism GraphPad software.
Statistical analysis
For the cumulative frequency of lifetime distribution (from 10 s to 18 s) and initiation density data, Wilcoxon rank sum test was performed. Statistical difference of other data sets was determined by two-tailed Student's t-test: *P<0.05, **P<0.01, ***P<0.001.
Supplementary Material
Acknowledgements
We thank Dr Miho Iijima (Johns Hopkins University, Baltimore, MD) for the PTEN-GFP and ePTEN-GFP constructs, and Dr Carsten Schultz (EMBL, Heidelberg, Germany) for the lipid permeant PI(3,4,5)P3/AM.
Footnotes
Competing interests
The authors declare no competing or financial interests.
Author contributions
Conceptualization: L.K.R.-M., J.A.Y., S.D.M., A.P.L.; Methodology: L.K.R.-M., J.A.Y., M.A.; Formal analysis: L.K.R.-M., X.T.; Investigation: L.K.R.-M., J.A.Y., S.Y., J.B., K.K.Y.H., M.W., J.P., L.B., Z.W., S.L.V.; Resources: X.T.; Data curation: L.K.R.-M., J.A.Y., S.Y.; Writing - original draft: L.K.R.-M., J.A.Y., S.D.M., A.P.L.; Writing - review & editing: S.Y., M.A., S.L.V., J.A.S.; Visualization: L.K.R.-M., S.L.V., A.P.L.; Supervision: L.K.R.-M., S.L.V., J.A.S., S.D.M., A.P.L.; Project administration: S.D.M., A.P.L.; Funding acquisition: S.D.M., A.P.L.
Funding
This work is supported in part by MCubed, University of Michigan (to S.M. and A.P.L.), University of Michigan and Elsa U. Pardee Foundation (A.P.L.), the Breast Cancer Research Foundation (S.D.M.), the Metavivor Foundation (S.D.M.), and the National Institutes of Health (GM-110215; J.S.). We acknowledge UM Vector Core (P30 CA046592), UM Flow Cytometry Core and UM DNA sequencing core - support via the University of Michigan Cancer Center Support Grant (P30 CA046592). Deposited in PMC for release after 12 months.
Supplementary information
Supplementary information available online at http://jcs.biologists.org/lookup/doi/10.1242/jcs.208926.supplemental
References
- Aguet F., Antonescu C. N., Mettlen M., Schmid S. L. and Danuser G. (2013). Advances in analysis of low signal-to-noise images link dynamin and AP2 to the functions of an endocytic checkpoint. 26, 279-291. 10.1016/j.devcel.2013.06.019 [DOI] [PMC free article] [PubMed] [Google Scholar]
- Antonescu C. N., Aguet F., Danuser G. and Schmid S. L. (2011). Phosphatidylinositol-(4,5)-bisphosphate regulates clathrin-coated pit initiation, stabilization, and size. 22, 2588-2600. 10.1091/mbc.E11-04-0362 [DOI] [PMC free article] [PubMed] [Google Scholar]
- Boucrot E., Saffarian S., Massol R., Kirchhausen T. and Ehrlich M. (2006). Role of lipids and actin in the formation of clathrin-coated pits. 312, 4036-4048. 10.1016/j.yexcr.2006.09.025 [DOI] [PMC free article] [PubMed] [Google Scholar]
- Boulant S., Kural C., Zeeh J.-C., Ubelmann F. and Kirchhausen T. (2011). Actin dynamics counteract membrane tension during clathrin-mediated endocytosis. 13, 1124-1131. 10.1038/ncb2307 [DOI] [PMC free article] [PubMed] [Google Scholar]
- Chao H.-H., He X., Parker J. S., Zhao W. and Perou C. M. (2012). Micro-scale genomic DNA copy number aberrations as another means of mutagenesis in breast cancer. 7, e51719 10.1371/journal.pone.0051719 [DOI] [PMC free article] [PubMed] [Google Scholar]
- Cocucci E., Gaudin R. and Kirchhausen T. (2014). Dynamin recruitment and membrane scission at the neck of a clathrin-coated pit. 25, 3595-3609. 10.1091/mbc.E14-07-1240 [DOI] [PMC free article] [PubMed] [Google Scholar]
- Conner S. D. and Schmid S. L. (2003). Regulated portals of entry into the cell. 422, 37-44. 10.1038/nature01451 [DOI] [PubMed] [Google Scholar]
- Costa C., Ebi H., Martini M., Beausoleil S. A., Faber A. C., Jakubik C. T., Huang A., Wang Y., Nishtala M., Hall B. et al. (2015). Measurement of PIP3 levels reveals an unexpected role for p110beta in early adaptive responses to p110alpha-specific inhibitors in luminal breast cancer. 27, 97-108. 10.1016/j.ccell.2014.11.007 [DOI] [PMC free article] [PubMed] [Google Scholar]
- Das S., Dixon J. E. and Cho W. (2003). Membrane-binding and activation mechanism of PTEN. 100, 7491-7496. 10.1073/pnas.0932835100 [DOI] [PMC free article] [PubMed] [Google Scholar]
- DeGraffenried L. A., Fulcher L., Friedrichs W. E., Grünwald V., Ray R. B. and Hidalgo M. (2004). Reduced PTEN expression in breast cancer cells confers susceptibility to inhibitors of the PI3 kinase/Akt pathway. 15, 1510-1516. 10.1093/annonc/mdh388 [DOI] [PubMed] [Google Scholar]
- Dutta D., Williamson C. D., Cole N. B. and Donaldson J. G. (2012). Pitstop 2 is a potent inhibitor of clathrin-independent endocytosis. 7, e45799 10.1371/journal.pone.0045799 [DOI] [PMC free article] [PubMed] [Google Scholar]
- Ehrlich M., Boll W., Van Oijen A., Hariharan R., Chandran K., Nibert M. L. and Kirchhausen T. (2004). Endocytosis by random initiation and stabilization of clathrin-coated pits. 118, 591-605. 10.1016/j.cell.2004.08.017 [DOI] [PubMed] [Google Scholar]
- Elenko E., Fischer T., Niesman I., Harding T., McQuistan T., Von Zastrow M. and Farquhar M. G. (2003). Spatial regulation of Galphai protein signaling in clathrin-coated membrane microdomains containing GAIP. 64, 11-20. 10.1124/mol.64.1.11 [DOI] [PubMed] [Google Scholar]
- Elkin S. R., Bendris N., Reis C. R., Zhou Y., Xie Y., Huffman K. E., Minna J. D. and Schmid S. L. (2015). A systematic analysis reveals heterogeneous changes in the endocytic activities of cancer cells. 75, 4640-4650. 10.1158/0008-5472.CAN-15-0939 [DOI] [PMC free article] [PubMed] [Google Scholar]
- Ferguson J. P., Willy N. M., Heidotting S. P., Huber S. D., Webber M. J. and Kural C. (2016). Deciphering dynamics of clathrin-mediated endocytosis in a living organism. 214, 347-358. 10.1083/jcb.201604128 [DOI] [PMC free article] [PubMed] [Google Scholar]
- Floyd S. and De Camilli P. (1998). Endocytosis proteins and cancer: a potential link? 8, 299-301. 10.1016/S0962-8924(98)01316-6 [DOI] [PubMed] [Google Scholar]
- Ford M. G. J., Pearse B. M., Higgins M. K., Vallis Y., Owen D. J., Gibson A., Hopkins C. R., Evans P. R. and McMahon H. T. (2001). Simultaneous binding of PtdIns(4,5)P2 and clathrin by AP180 in the nucleation of clathrin lattices on membranes. 291, 1051-1055. 10.1126/science.291.5506.1051 [DOI] [PubMed] [Google Scholar]
- Gaidarov I. and Keen J. H. (1999). Phosphoinositide-AP-2 interactions required for targeting to plasma membrane clathrin-coated pits. 146, 755-764. 10.1083/jcb.146.4.755 [DOI] [PMC free article] [PubMed] [Google Scholar]
- Garay C., Judge G., Lucarelli S., Bautista S., Pandey R., Singh T. and Antonescu C. N. (2015). Epidermal growth factor-stimulated Akt phosphorylation requires clathrin or ErbB2 but not receptor endocytosis. 26, 3504-3519. 10.1091/mbc.E14-09-1412 [DOI] [PMC free article] [PubMed] [Google Scholar]
- Gericke A., Leslie N. R., Lösche M. and Ross A. H. (2013). PtdIns(4,5)P2-mediated cell signaling: emerging principles and PTEN as a paradigm for regulatory mechanism. 991, 85-104. 10.1007/978-94-007-6331-9_6 [DOI] [PMC free article] [PubMed] [Google Scholar]
- Grassart A., Cheng A. T., Hong S. H., Zhang F., Zenzer N., Feng Y., Briner D. M., Davis G. D., Malkov D. and Drubin D. G. (2014). Actin and dynamin2 dynamics and interplay during clathrin-mediated endocytosis. 205, 721-735. 10.1083/jcb.201403041 [DOI] [PMC free article] [PubMed] [Google Scholar]
- Hammond G. R. V. (2016). Does PtdIns(4,5)P2 concentrate so it can multi-task? 44, 228-233. 10.1042/BST20150211 [DOI] [PubMed] [Google Scholar]
- Irannejad R., Tomshine J. C., Tomshine J. R., Chevalier M., Mahoney J. P., Steyaert J., Rasmussen S. G., Sunahara R. K., El-Samad H., Huang B. et al. (2013). Conformational biosensors reveal GPCR signalling from endosomes. 495, 534-538. 10.1038/nature12000 [DOI] [PMC free article] [PubMed] [Google Scholar]
- Jaqaman K., Loerke D., Mettlen M., Kuwata H., Grinstein S., Schmid S. L. and Danuser G. (2008). Robust single-particle tracking in live-cell time-lapse sequences. 5, 695-702. 10.1038/nmeth.1237 [DOI] [PMC free article] [PubMed] [Google Scholar]
- Kechagioglou P., Papi R. M., Provatopoulou X., Kalogera E., Papadimitriou E., Grigoropoulos P., Nonni A., Zografos G., Kyriakidis D. A. and Gounaris A. (2014). Tumor suppressor PTEN in breast cancer, heterozygosity, mutations and protein expression. 34, 1387-1400. [PubMed] [Google Scholar]
- Laketa V., Zarbakhsh S., Traynor-Kaplan A., Macnamara A., Subramanian D., Putyrski M., Mueller R., Nadler A., Mentel M., Saez-Rodriguez J. et al. (2014). PIP(3) induces the recycling of receptor tyrosine kinases. 7, ra5 10.1126/scisignal.2004532 [DOI] [PubMed] [Google Scholar]
- Lampe M., Vassilopoulos S. and Merrifield C. (2016). Clathrin coated pits, plaques and adhesion. 196, 48-56. 10.1016/j.jsb.2016.07.009 [DOI] [PubMed] [Google Scholar]
- Li D., Shao L., Chen B. C., Zhang X., Zhang M., Moses B., Milkie D. E., Beach J. R., Hammer J. A., Pasham M. III. et al. (2015). ADVANCED IMAGING. Extended-resolution structured illumination imaging of endocytic and cytoskeletal dynamics. 349, aab3500 10.1126/science.aab3500 [DOI] [PMC free article] [PubMed] [Google Scholar]
- Liu A. P., Loerke D., Schmid S. L. and Danuser G. (2009). Global and local regulation of clathrin-coated pit dynamics detected on patterned substrates. 97, 1038-1047. 10.1016/j.bpj.2009.06.003 [DOI] [PMC free article] [PubMed] [Google Scholar]
- Liu A. P., Aguet F., Danuser G. and Schmid S. L. (2010). Local clustering of transferrin receptors promotes clathrin-coated pit initiation. 191, 1381-1393. 10.1083/jcb.201008117 [DOI] [PMC free article] [PubMed] [Google Scholar]
- Loerke D., Mettlen M., Yarar D., Jaqaman K., Jaqaman H., Danuser G. and Schmid S. L. (2009). Cargo and dynamin regulate clathrin-coated pit maturation. 7, e57 10.1371/journal.pbio.1000057 [DOI] [PMC free article] [PubMed] [Google Scholar]
- Loerke D., Mettlen M., Schmid S. L. and Danuser G. (2011). Measuring the hierarchy of molecular events during clathrin-mediated endocytosis. 12, 815-825. 10.1111/j.1600-0854.2011.01197.x [DOI] [PMC free article] [PubMed] [Google Scholar]
- Mao Y., Balkin D. M., Zoncu R., Erdmann K. S., Tomasini L., Hu F., Jin M. M., Hodsdon M. E. and De Camilli P. (2009). A PH domain within OCRL bridges clathrin-mediated membrane trafficking to phosphoinositide metabolism. 28, 1831-1842. 10.1038/emboj.2009.155 [DOI] [PMC free article] [PubMed] [Google Scholar]
- Marat A. L. and Haucke V. (2016). Phosphatidylinositol 3-phosphates-at the interface between cell signalling and membrane traffic. 35, 561-579. 10.15252/embj.201593564 [DOI] [PMC free article] [PubMed] [Google Scholar]
- Mettlen M., Stoeber M., Loerke D., Antonescu C. N., Danuser G. and Schmid S. L. (2009). Endocytic accessory proteins are functionally distinguished by their differential effects on the maturation of clathrin-coated pits. 20, 3251-3260. 10.1091/mbc.E09-03-0256 [DOI] [PMC free article] [PubMed] [Google Scholar]
- Mettlen M., Loerke D., Yarar D., Danuser G. and Schmid S. L. (2010). Cargo- and adaptor-specific mechanisms regulate clathrin-mediated endocytosis. 188, 919-933. 10.1083/jcb.200908078 [DOI] [PMC free article] [PubMed] [Google Scholar]
- Myers M. P., Pass I., Batty I. H., Van der Kaay J., Stolarov J. P., Hemmings B. A., Wigler M. H., Downes C. P. and Tonks N. K. (1998). The lipid phosphatase activity of PTEN is critical for its tumor supressor function. 95, 13513-13518. 10.1073/pnas.95.23.13513 [DOI] [PMC free article] [PubMed] [Google Scholar]
- Naguib A., Bencze G., Cho H., Zheng W., Tocilj A., Elkayam E., Faehnle C. R., Jaber N., Pratt C. P., Chen M. et al. (2015). PTEN functions by recruitment to cytoplasmic vesicles. 58, 255-268. 10.1016/j.molcel.2015.03.011 [DOI] [PMC free article] [PubMed] [Google Scholar]
- Nakatsu F., Perera R. M., Lucast L., Zoncu R., Domin J., Gertler F. B., Toomre D. and De Camilli P. (2010). The inositol 5-phosphatase SHIP2 regulates endocytic clathrin-coated pit dynamics. 190, 307-315. 10.1083/jcb.201005018 [DOI] [PMC free article] [PubMed] [Google Scholar]
- Nández R., Balkin D. M., Messa M., Liang L., Paradise S., Czapla H., Hein M. Y., Duncan J. S., Mann M. and De Camilli P. (2014). A role of OCRL in clathrin-coated pit dynamics and uncoating revealed by studies of Lowe syndrome cells. 3, e02975 10.7554/eLife.02975 [DOI] [PMC free article] [PubMed] [Google Scholar]
- Nguyen H.-N., Yang J.-M., Afkari Y., Park B. H., Sesaki H., Devreotes P. N. and Iijima M. (2014). Engineering ePTEN, an enhanced PTEN with increased tumor suppressor activities. 111, E2684-E2693. 10.1073/pnas.1409433111 [DOI] [PMC free article] [PubMed] [Google Scholar]
- Nunez D., Antonescu C., Mettlen M., Liu A., Schmid S. L., Loerke D. and Danuser G. (2011). Hotspots organize clathrin-mediated endocytosis by efficient recruitment and retention of nucleating resources. 12, 1868-1878. 10.1111/j.1600-0854.2011.01273.x [DOI] [PMC free article] [PubMed] [Google Scholar]
- Pinilla-Macua I., Watkins S. C. and Sorkin A. (2016). Endocytosis separates EGF receptors from endogenous fluorescently labeled HRas and diminishes receptor signaling to MAP kinases in endosomes. 113, 2122-2127. 10.1073/pnas.1520301113 [DOI] [PMC free article] [PubMed] [Google Scholar]
- Posor Y., Eichhorn-Gruenig M., Puchkov D., Schöneberg J., Ullrich A., Lampe A., Müller R., Zarbakhsh S., Gulluni F., Hirsch E. et al. (2013). Spatiotemporal control of endocytosis by phosphatidylinositol-3,4-bisphosphate. 499, 233-237. 10.1038/nature12360 [DOI] [PubMed] [Google Scholar]
- Puthenveedu M. A. and von Zastrow M. (2006). Cargo regulates clathrin-coated pit dynamics. 127, 113-124. 10.1016/j.cell.2006.08.035 [DOI] [PubMed] [Google Scholar]
- Rahdar M., Inoue T., Meyer T., Zhang J., Vazquez F. and Devreotes P. N. (2009). A phosphorylation-dependent intramolecular interaction regulates the membrane association and activity of the tumor suppressor PTEN. 106, 480-485. 10.1073/pnas.0811212106 [DOI] [PMC free article] [PubMed] [Google Scholar]
- Reis C. R., Chen P.-H., Srinivasan S., Aguet F., Mettlen M. and Schmid S. L. (2015). Crosstalk between Akt/GSK3beta signaling and dynamin-1 regulates clathrin-mediated endocytosis. 34, 2132-2146. 10.15252/embj.201591518 [DOI] [PMC free article] [PubMed] [Google Scholar]
- Rosselli-Murai L. K., Almeida L. O., Zagni C., Galindo-Moreno P., Padial-Molina M., Volk S. L., Murai M. J., Rios H. F., Squarize C. H. and Castilho R. M. (2013). Periostin responds to mechanical stress and tension by activating the MTOR signaling pathway. 8, e83580 10.1371/journal.pone.0083580 [DOI] [PMC free article] [PubMed] [Google Scholar]
- Saal L. H., Gruvberger-Saal S. K., Persson C., Lövgren K., Jumppanen M., Staaf J., Jönsson G., Pires M. M., Maurer M., Holm K. et al. (2008). Recurrent gross mutations of the PTEN tumor suppressor gene in breast cancers with deficient DSB repair. 40, 102-107. 10.1038/ng.2007.39 [DOI] [PMC free article] [PubMed] [Google Scholar]
- Schmid E. M. and McMahon H. T. (2007). Integrating molecular and network biology to decode endocytosis. 448, 883-888. 10.1038/nature06031 [DOI] [PubMed] [Google Scholar]
- Scita G. and Di Fiore P. P. (2010). The endocytic matrix. 463, 464-473. 10.1038/nature08910 [DOI] [PubMed] [Google Scholar]
- Shinde S. R. and Maddika S. (2016). PTEN modulates EGFR late endocytic trafficking and degradation by dephosphorylating Rab7. 7, 10689 10.1038/ncomms10689 [DOI] [PMC free article] [PubMed] [Google Scholar]
- Shpetner H., Joly M., Hartley D. and Corvera S. (1996). Potential sites of PI-3 kinase function in the endocytic pathway revealed by the PI-3 kinase inhibitor, wortmannin. 132, 595-605. 10.1083/jcb.132.4.595 [DOI] [PMC free article] [PubMed] [Google Scholar]
- Sigismund S., Woelk T., Puri C., Maspero E., Tacchetti C., Transidico P., Di Fiore P. P. and Polo S. (2005). Clathrin-independent endocytosis of ubiquitinated cargos. 102, 2760-2765. 10.1073/pnas.0409817102 [DOI] [PMC free article] [PubMed] [Google Scholar]
- Song M. S., Salmena L. and Pandolfi P. P. (2012). The functions and regulation of the PTEN tumour suppressor. 13, 283-296. 10.1038/nrm3330 [DOI] [PubMed] [Google Scholar]
- Sorkin A. and Goh L. K. (2009). Endocytosis and intracellular trafficking of ErbBs. 315, 683-696. 10.1016/j.yexcr.2008.07.029 [DOI] [PubMed] [Google Scholar]
- Stambolic V., Suzuki A., de la Pompa J. L., Brothers G. M., Mirtsos C., Sasaki T., Ruland J., Penninger J. M., Siderovski D. P. and Mak T. W. (1998). Negative regulation of PKB/Akt-dependent cell survival by the tumor suppressor PTEN. 95, 29-39. 10.1016/S0092-8674(00)81780-8 [DOI] [PubMed] [Google Scholar]
- Tan X., Heureaux J. and Liu A. P. (2015). Cell spreading area regulates clathrin-coated pit dynamics on micropatterned substrate. 7), 1033-1043. 10.1039/C5IB00111K [DOI] [PMC free article] [PubMed] [Google Scholar]
- Taylor M. J., Perrais D. and Merrifield C. J. (2011). A high precision survey of the molecular dynamics of mammalian clathrin-mediated endocytosis. 9, e1000604 10.1371/journal.pbio.1000604 [DOI] [PMC free article] [PubMed] [Google Scholar]
- Tosoni D., Puri C., Confalonieri S., Salcini A. E., De Camilli P., Tacchetti C. and Di Fiore P. P. (2005). TTP specifically regulates the internalization of the transferrin receptor. 123, 875-888. 10.1016/j.cell.2005.10.021 [DOI] [PubMed] [Google Scholar]
- Vazquez F., Matsuoka S., Sellers W. R., Yanagida T., Ueda M. and Devreotes P. N. (2006). Tumor suppressor PTEN acts through dynamic interaction with the plasma membrane. 103, 3633-3638. 10.1073/pnas.0510570103 [DOI] [PMC free article] [PubMed] [Google Scholar]
- Veatch S. L., Machta B. B., Shelby S. A., Chiang E. N., Holowka D. A. and Baird B. A. (2012). Correlation functions quantify super-resolution images and estimate apparent clustering due to over-counting. 7, e31457 10.1371/journal.pone.0031457 [DOI] [PMC free article] [PubMed] [Google Scholar]
- von Kleist L., Stahlschmidt W., Bulut H., Gromova K., Puchkov D., Robertson M. J., MacGregor K. A., Tomilin N., Pechstein A., Chau N. et al. (2011). Role of the clathrin terminal domain in regulating coated pit dynamics revealed by small molecule inhibition. 146, 471-484. 10.1016/j.cell.2011.06.025 [DOI] [PubMed] [Google Scholar]
- Willox A. K., Sahraoui Y. M. E. and Royle S. J. (2014). Non-specificity of Pitstop 2 in clathrin-mediated endocytosis. 3, 326-331. 10.1242/bio.20147955 [DOI] [PMC free article] [PubMed] [Google Scholar]
- Yoshida S., Pacitto R., Yao Y., Inoki K. and Swanson J. A. (2015). Growth factor signaling to mTORC1 by amino acid-laden macropinosomes. 211, 159-172. 10.1083/jcb.201504097 [DOI] [PMC free article] [PubMed] [Google Scholar]
- Zoncu R., Perera R. M., Sebastian R., Nakatsu F., Chen H., Balla T., Ayala G., Toomre D. and De Camilli P. V. (2007). Loss of endocytic clathrin-coated pits upon acute depletion of phosphatidylinositol 4,5-bisphosphate. 104, 3793-3798. 10.1073/pnas.0611733104 [DOI] [PMC free article] [PubMed] [Google Scholar]
Associated Data
This section collects any data citations, data availability statements, or supplementary materials included in this article.







