Abstract
Abdominal aortic aneurysm (AAA) is a common disease, which is characterized by the apoptosis of vascular smooth muscle cells (VSMCs). In previous years, microRNAs (miRNAs) have been associated with AAA and functionally implicated in the pathogenesis of this disease. However, the role of miRNAs in the apoptosis of VSMCs remains to be fully elucidated. The present study aimed to elucidate the role and mechanism of miRNAs in protecting against hydrogen peroxide (H2O2)-induced apoptosis in VSMCs. The expression of miRNAs in peripheral blood from patients diagnosed with AAA was analyzed using a microarray and reverse transcription polymerase chain reaction. A VSMC injury model induced by H2O2 was used to determine the potential role of miR-26a against cell injury. Cell viability, cell apoptosis and reactive oxygen species (ROS) generation were determined by a CCK8 assay, flow cytometry and a 2′,7′-DCF diacetate assay, respectively. It was observed that miRNA (miR)-26a (miR-26a-1-5p) was significantly downregulated in peripheral blood samples from patients with AAA. It was revealed that H2O2 treatment dose-dependently inhibited cell viability, enhanced apoptosis and induced the production of ROS, which indicated the success of the model establishment. It was also observed that miR-26a was downregulated in the VSMCs following H2O2 stimulation. The upregulation of miR-26a attenuated H2O2-induced cell injury, as evidenced by the enhancement of cell viability, and inhibition of the activity of caspase-3, apoptosis and ROS production. In addition, phosphatase and tensin homolog (PTEN), a well-known regulator of the AKT/mammalian target of rapamycin (mTOR) pathway, was found to be a direct target of miR-26a in the VSMCs and this was validated using a luciferase reporter assay. Overexpression of PTEN by pcDNA-PTEN plasmids markedly eliminated the protective effects of the overexpression of miR-26a on H2O2-induced cell injury. Finally, it was found that miR-26a mediated its anti-apoptotic action by reactivation of the AKT/mTOR pathway, as demonstrated by the upregulation of phosphorylated (p-)AKT and p-mTOR, and the Akt inhibitor API-2 reversing the protective effects on VSMCs mediated by miR-26a. These results indicated that miR-26a protected VSMCs against H2O2-induced injury through activation of the PTEN/AKT/mTOR pathway, and miR-26a may be considered as a potential prognostic biomarker and therapeutic target in the treatment of AAA.
Keywords: abdominal aortic aneurysm, vascular smooth muscle cells, apoptosis, microRNA-26a, phosphatase and tensin homolog/AKT/mammalian target of rapamycin pathway
Introduction
Abdominal aortic aneurysm (AAA) is a common, potentially life-threatening, chronic vascular degenerative disease with a high mortality rate following rupture (1). AAA is commonly found in adult patients, particularly elderly men and may have severe complications, including acute kidney injury, myocardial infarction and stroke (2,3). Although there has been substantial effort to clarify the mechanism underlying the development of AAA, there are no effective therapeutic strategies to reduce AAA development and rupture (4,5). The apoptosis of vascular smooth muscle cells (VSMCs) is one of the pathological features of AAA, and is considered to be important in the development of AAA, possibly through promoting plaque calcification and medial degeneration, preventing expansive remodeling (1,6). Therefore, therapeutic strategies that inhibit or delay VSMC apoptosis are urgently required.
Oxidative stress is a pathological feature, which is important in the formation and progression of AAA in humans (7,8). Oxidative damage to VSMCs sharply decreases the capability to synthesize elastin and collagens, resulting in the degeneration of aortic walls and eventual rupture (7-10). Hydrogen peroxide (H2O2), a highly reactive oxygen species (ROS), leads to widespread intracellular damage and apoptosis, and has been widely used to mimic oxidative stress in vitro (11). Extensive studies using a H2O2 induced-VSMC injury model have shown that VSMC apoptosis is a major cellular component in the onset of a variety of vascular diseases (12,13). This model has attracted considerable interest for its potential relevance to human AAA, as it can activate various pathways of apoptosis (14). Therefore, the H2O2-induced VSMC injury model of AAA was used in the present study for further investigations.
MicroRNAs (miRNAs) are small conserved, single-stranded, non-coding RNA molecules (~18-25 nucleotides in length), which regulate target gene expression through either inducing transcript degradation or inhibiting translation (15). Increasing evidence has shown that miRNAs are crucial in the formation of AAA. For example, Wu et al showed that the upregulation of miRNA (miR)-145 prevented the formation of AAA in ApoE−/− mice induced by Angiotensin (Ang) II through modulating the expression of matrix metalloproteinase (MMP)2 (16). Maegdefessel et al reported that the inhibition of miR-29b with a locked nucleic-acid (LNA)-anti-miR-29b led to reduced AAA expansion and a significant decrease in the aortic rupture rate with Ang II-treatment (17). Notably, several studies have shown that various functions in VSMCs are finely regulated by miRNAs. Iaconetti et al reported that miR-23b regulated the VSMC phenotypic switch in vitro and following vascular injury in vivo (18). Lai et al found that miR-574-5p promoted the cell growth of VSMCs in the progression of coronary artery disease (19). However, few studies have been reported on whether miRNAs are involved in the regulation of VSMC apoptosis in AAA disease.
In the present study, the miRNA expression profile was examined in peripheral blood from patients with AAA. Furthermore, using an H2O2-induced VSMC injury model to mimic the pathological characteristics of AAA, the role of miR-26a in preventing the apoptosis of VSMCs was examined, and the role of the phosphatase and tensin homolog (PTEN)/AKT/mammalian target of rapamycin (mTOR) pathway in the protective activity of miR-26a against VSMC injury was confirmed. The results are likely to have important implications for further elucidating the molecular mechanisms and identifying novel therapeutic targets in AAA.
Materials and methods
Tissue samples
Peripheral blood samples were obtained from 30 patients with AAA undergoing ascending aorta replacement procedures at the Department of Vascular Surgery, The First Hospital of Hebei Medical University (Shijiazhuang, China) from January 2015 to June 2016. Control peripheral blood tissues were obtained from 30 donors without vascular diseases. The clinicopathological data of the patients is reported in Table I. All experimental protocols were approved by the Ethics Committee of the First Hospital of Hebei Medical University. All experiments were performed in accordance with the ethical guidelines of the Ethics Committee of the First Hospital of Hebei Medical University. Informed consent was obtained from all patients.
Table I.
Characteristics of AAAs and control groups.
| Characteristics | AAA (n=30) | Control (n=30) |
|---|---|---|
| Male/female | 18/12 | 16/14 |
| Age (years) | 65.2±4.5 | 38.3±9.5 |
| Aneurysm diameter, cm | 7.56±1.21 | – |
| Hypertension (%) | 5 (16.7) | – |
| Smoking habit (%) | 12 (40.0) | – |
AAA, Abdominal aortic aneurysm. Data are presented as the mean ± standard deviation.
MicroRNA expression profiling
Total RNA was extracted from the venous peripheral blood of patients with AAA and controls using a PAXgene Blood RNA kit (Qiagen GmbH, Hilden, Germany). The RNA quantity and quality were assessed by NanoDrop ND-1000 spectrophotometry (Thermo Fisher Scientific, Inc., Waltham, MA, USA) and an Agilent 2100 bioanalyzer (Agilent Technologies, Inc., Santa Clara, CA, USA), respectively. Total RNA (200 ng) was labeled with fluorescence dye hy3 or hy5 using the miRCURY Hy3/Hy5 Power Labeling kit and hybridized on the miRCURY™ LNA array (v.16.0; Exiqon A/S, Copenhagen, Denmark) according to the manufacturer’s protocol. Data were analyzed using GeneSpring software version 7.3 (Agilent Technologies, Inc.). Observations with adjusted P-values of P≥0.05 were removed, and thus excluded from further analysis. The heat map of the 50 microRNAs with the most marked differences was created using a method of hierarchical clustering by GeneSpring GX, version 7.3 (Agilent Technologies, Inc.).
Reverse transcription-quantitative polymerase chain reaction (RT-qPCR) analysis
miRNA was prepared using the miRNeasy Mini kit (Qiagen, Inc., Valencia, CA, USA) and total RNA was prepared using TRIzol reagent (Thermo Fisher Scientific, Inc.) according to the manufacturer’s protocol. For miRNA reverse transcription, cDNA was synthesized using the miRNA reverse transcription kit (Applied Biosystems; Thermo Fisher Scientific, Inc.). For mRNA reverse transcription, cDNA was synthesized using the High Capacity RNA-to-cDNA kit (Applied Biosystems; Thermo Fisher Scientific, Inc.). The RT-qPCR reaction system (30 µl) contained 5 µl cDNA, 15 µl 2X qPCR mix, 1 µl upstream primer, 1 µl downstream primer and 8 µl double distilled H2O. The PCR protocol was as follows: 95°C for 15 min, followed by 40 cycles of 94°C for 15 sec, 55°C for 30 sec and 70°C for 30 sec and a final extension step at 72°C for 5 min using an Applied Biosystems Prism 7900HT Fast Real-Time PCR system (Applied Biosystems; Thermo Fisher Scientific, Inc.). Relative quantification was determined by normalization to U6 or GAPDH. The primers for RT-qPCR analysis were as follows: Reverse transcription primer for precursor miR-26a, 5′-GTCGTATCCAGTGCAGGGTCCGAGGTATTCGCACTGGATACGACAGCCTA-3′; miR-26a, forward 5′-CGTCCTTCAAGTAATCCAGGA-3′ and reverse 5′-GCAGGGTCCGAGGTATTC-3′; U6 forward 5′-TGCGGGTGCTCGCTTCGCAGC-3′ and reverse 5′-CCAGTGCAGGGTCCGAGGT-3′; PTEN, forward 5′-TGGAAAGGGACGAACTGGTG-3′, and reverse 5′-CATAGCGCCTCTGACTGGGA-3′; GAPDH, forward 5′-AGGTCGGTGTGAACGGATTTG-3′ and reverse 5′-TGTAGACCATGTAGTTGAGGTCA-3′. The PCR amplification protocol was as follows: Initial 95°C for 5 min, and 40 cycles of 94°C for 15 sec, 55°C for 30 sec, and 70°C for 30 sec. The RT-qPCR assays were performed in triplicate and the change in expression level was calculated using the 2−ΔΔCq method (20).
Cell culture and treatment
Primary vascular smooth muscle cells (VSMCs) were isolated and obtained using a technique combining explant culture and enzymatic digestion from the abdominal aorta of five male Sprague-Dawley rats (age, 3-4 weeks; weight, 80±20 g) obtained from the Laboratory Animal Center of Hebei Medical University (Shijiazhuang, China) as described previously (21). All animals were housed in a 12 h light/dark schedule in a temperature (22±2°C) and humidity (<40%) controlled room with free access to food and water. Briefly, the rats were anesthetized with intraperitoneal chloral hydrate (400 mg/kg; Sigma-Aldrich; Merck KGaA, Darmstadt, Germany) and the thoracic aortas were isolated. The adhesive fat and tissues were removed. The aorta artery was subsequently cut into ~1 mm2 segments after the endothelial cell layer of endangium was removed. The tissue blocks were cultured in DMEM supplemented with 10% fetal bovine serum (Hyclone; GE Healthcare Life Sciences, Logan, UT, USA), 100 U ml−1 penicillin and streptomycin at 37°C in a humidified atmosphere with 5% CO2. The VSMCs were treated with different concentrations of H2O2 (30% w/w solution; Sigma; EMD Millipore, Billerica, MA, USA) for further measurements. Cells in the control group were treated with the same medium without H2O2. All animal procedures were performed according to approved protocols from the Institutional Animal Care and Use Committee of the First Hospital of Hebei Medical University.
Cell transfection
The miR-26a mimics, miR-26a inhibitor, and the corresponding control vectors were purchased from GeneCopoeia, Inc. (Guangzhou, China). The PTEN-expressing vector (cat. no. 28298) was obtained from Addgene, Inc. (Cambridge, MA, USA). The VSMCs (1.0×106 per well) were seeded and grown overnight in six-well plates. The following day, transfection was performed using Lipofectamine® 2000 (Invitrogen; Thermo Fisher Scientific, Inc.) following the manufacturer’s protocol.
Cell viability
The VSMCs (5×103 per well) were suspended in DMEM (100 µl) containing 10% fetal bovine serum and cultured in 96-well plates overnight, following which they were transfected with miR-26a mimics, miR-26a mimics + pcDNA-PTEN or negative control oligonucleotides 2 h prior to H2O2 treatment and incubated for 6 h. The cell viability was determined using a Cell Counting Kit-8 (CCK-8; Beyotime Institute of Biotechnology, Jiangsu, China) assay. Briefly, 10 µl CCK-8 solution was added to each well and incubated at 37°C in a CO2 cell incubator for 90 min, and the absorbance rates were then measured at 450 nm using a microplate reader (Infinite M200; Tecan Austria, GmbH, Grödig, Austria). All experiments were performed in triplicate.
Cell apoptosis
Cell apoptosis was determined using an Annexin V-FITC Apoptosis Detection kit (Abcam, Cambridge, UK) according to the manufacturer’s protocol. Briefly, the VSMCs were seeded in 6-well plates at a density of 1.0×106 cell/well, and subjected to the various treatments as described above. At the end of the exposure, the cells were harvested and washed twice with PBS, and the cells were then stained with Annexin V and propidium iodide. Following incubation at room temperature in the dark for 15 min, cell apoptosis was analyzed on a FACScan flow cytometer (Beckman Coulter, Inc., Brea, CA, USA).
Caspase-3 activity assay
The VSMCs were seeded in 6-well plates at a density of 1×105 cells/well for 24 h. Following treatment for 6 h, caspase-3 activity in cell lysates was determined using a Caspase-3 Activity Assay kit (Beyotime Institute of Biotechnology), according to the manufacturer’s protocol.
Detection of ROS generation
The generation of myocardial ROS was assessed using 2′,7′-DCF diacetate (DCF-DA; Sigma-Aldrich; EMD Millipore) as previously reported (22). Briefly, the cell culture medium was discarded and the cells were incubated with 20 µmol/l DCFH for 30 min at 37°C. The cells were then washed twice with PBS, and were stained at 37°C in the dark for 20 min, following which they were visualized by fluorescence microscopy (Leica Microsystems GmbH, Wetzlar, Germany). The fluorescence levels of the samples were measured using a fluorescence microplate reader at 488 nm excitation and 525 nm emission wavelengths. Fold-increases in ROS levels were determined by comparison with the control group.
Bioinformatics
TargetScan 7.0 (targetscan.org/) and miRanda (microrna.org/) target gene prediction software were used to select PTEN as a target gene of miR-26a. TargetScan target gene prediction software was used to identify the 2619-2626 site at the 3′-untranslated region (UTR) of PTEN mRNA as a possible site of action of miR-26a.
Luciferase assays
The 3′-UTR of PTEN, with wild-type (wt) or mutant (mut) binding sites for miR-26a, was amplified and cloned into the pGL3 vector (Promega Corporation, Madison, WI, USA) to generate the pGL3-wt-PTEN-3′-UTR plasmid or pGL3-Mut-PTEN-3′-UTR plasmid, respectively. For the luciferase reporter assay, 293 cells (American Type Culture Collection, Manassas, VA, USA) were co-transfected with the luciferase reporter vectors and miR-26a mimics, miR-26a inhibitor or corresponding negative control using Lipofectamine 2000 reagent. The pRL-TK plasmid (Promega Corporation) was used as a normalizing control. After 48 h, luciferase activity was analyzed using the Dual-Luciferase Reporter Assay system (Promega Corporation) according to the manufacturer’s protocol.
Western blot assay
Total proteins were extracted from the tissues and cells using radioimmunoprecipitation assay lysis buffer (Sigma; EMD Millipore) and quantified with a bicinchoninic acid protein assay kit (Pierce; Thermo Fisher Scientific, Inc.). The protein samples (40 µg) were separated by 10% SDS-PAGE (Bio-Rad Laboratories, Inc., Hercules, CA, USA) and transferred onto a polyvinylidene difluoride membrane (EMD Millipore) and blocked with 5% skimmed milk at room temperature for 1 h. The blots were incubated with primary antibodies against cleaved caspase-3 (dilution, 1:1,000; cat. no. 9579), total-caspase-3 (dilution, 1:1,000; cat. no. 9665), PTEN (dilution, 1:1,000; cat. no. 9188), AKT (dilution, 1:1,000; cat. no. 4691), phosphorylated (p-)AKT (dilution, 1:1,000; cat. no. 5012), mTOR (dilution, 1:1,000; cat. no. 2893), p-mTOR (dilution, 1:1,000; cat. no. 5536) and β-actin (dilution, 1:2,000, cat. no. 4970) at 4°C overnight. Then the membranes were incubated with horseradish peroxidase conjugated secondary antibodies (1:50,000; cat. no. 7054) for 1 h at room temperature. All antibodies were obtained from Cell Signaling Technology, Inc. (Danvers, MA, USA). The protein bands were visualized using ECL detection reagent (GE Healthcare Life Sciences, Piscataway, NJ, USA). The intensity of protein fragments was quantified with Quantity One software (4.5.0 basic; Bio-Rad Laboratories, Inc.).
Statistical analysis
Statistical analysis was performed using GraphPad Prism 5.0 (GraphPad Software, Inc., San Diego, CA, USA). The results are presented as the mean ± standard deviation. Differences were analyzed with Student’s t-test between two groups or with one-way analysis of variance among multiple groups. P<0.05 was considered to indicate a statistically significant difference.
Results
miR-26a is downregulated in peripheral blood from patients with AAA
In order to identify miRNAs associated with AAA, a microRNA array was performed to determine miRNA levels in peripheral blood from patients with AAA. The data revealed that, compared with the normal group, 21 miRNAs were upregulated and 29 miRNAs were downregulated in the AAA patient group (Fig. 1A). Among the aberrantly expressed miRNAs, miR-26a (miR-26a-1-5p) was selected for further investigation as its expression level was identified as the lowest in the AAA patient group. Consistent with these results, two previous studies reported that miR-26a was also found to be downregulated in AAA, indicating that miR-26a may be involved in the formation or progression of AAA (23,24). Additionally, previous studies have reported that miR-26a prevented endothelial cell apoptosis in the setting of atherosclerosis (25,26). However, whether miR-26a has a protective effect against the apoptosis of VSMCs in AAA remains to be elucidated. Therefore, the present study focused on miR-26a for further investigation.
Figure 1.
miR-26a is downregulated in peripheral blood from patients with AAA. (A) Heatmap of normalized expression levels of miRNAs in peripheral blood from patients with AAA and donors without vascular disease (n=3/group). Green indicates low expression levels; red indicates high expression levels. (B) Expression of miR-26a was determined by reverse transcription-quantitative polymerase chain reaction analysis in 30 peripheral blood samples from patients with AAA and 30 peripheral blood samples from donors without vascular diseases. P<0.01, vs. normal group. miR, microRNA; AAA, abdominal aortic aneurysm.
To validate the expression trend of miR-26a obtained from the miRNA microarray assay, RT-qPCR analysis was performed to detect miR-26a in the peripheral blood from 30 patients with AAA and 30 donors without vascular disease (normal group). As shown in Fig. 1B, the expression of miR-26a was significantly downregulated in the peripheral blood from the patients with AAA, compared with that in the normal group. These data indicated that miR-26a may be involved in the pathogenesis of AAA.
miR-26a is downregulated in an H2O2-induced injury model of VSMCs
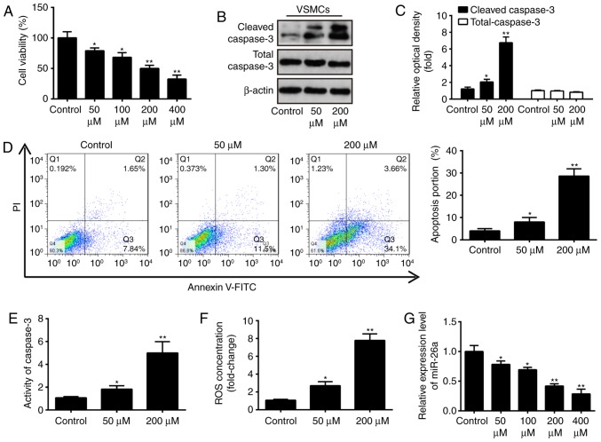
As is known, the H2O2-induced VSMC injury model has been widely used to simulate pathological conditions of AAA in vitro (12). Following treatment of the VSMCs with different concentrations of H2O2 for 6 h, cell viability, caspase-3 activity, ROS production, apoptosis, and the expression of apoptosis-associated proteins were evaluated. The results showed that H2O2 dose-dependently inhibited the cell viability of VSMCs, compared with that in the control group (Fig. 2A). Treatment with 200 µM H2O2 significantly reduced the cell viability by 50%, compared with that in the control group. Therefore, 200 µM H2O2 was selected as the appropriate concentration in the subsequent experiments. Furthermore, western blot analysis revealed that the level of cleaved-caspase-3 was significantly increased in the H2O2-treated group, compared with the control group, however, the levels of total cleaved-caspase-3 were not affected (Fig. 2B and C). The percentage of apoptotic cells in the H2O2-treated group was significantly increased, compared with that in the control group (Fig. 2D). These results indicated that H2O2 treatment markedly inhibited cell viability and induced cell apoptosis in the VSMCs. The activity of caspase 3, determined using a commercial assay, was found to be concomitantly upregulated by H2O2 treatment (Fig. 2E). As ROS and the resulting oxidative stress in VSMCs is pivotal in the pathophysiology of AAA, the present study investigated the effect of H2O2 on the production of ROS using a DCF-DA assay. Compared with the control group, the production of intracellular ROS was markedly increased in the H2O2-treated group (Fig. 2F). The above data indicated that model establishment was successful. To further examine the role of miR-26a in VSMC injury, the effect of H2O2 on the level of miR-26a in VSMCs was determined. As shown in Fig. 2G, it was confirmed that miR-26a was significantly downregulated in the H2O2-treated VSMCs, and this effect was dose-dependent, which was consistent with the results in the clinical samples. These data provide support for the possible role of miR-26a in the development of AAA.
Figure 2.
Effect of H2O2 on relative expression of miR-26a in cultured VSMCs. (A) VSMCs were incubated with 50, 100, 200 or 400 µM H2O2 for 6 h and cell viability was assessed using a Cell Counting Kit-8 assay. (B) VSMCs were incubated with 50 and 200 µM H2O2 for 6 h, and the protein expression levels of cleaved-caspase-3 and total caspase-3 were detected by western blot analysis and (C) statistically analyzed. (D) VSMCs were incubated with 50 and 200 µM H2O2 for 6 h, and apoptosis was detected by flow cytometry. (E) VSMCs were incubated with 50 and 200 µM H2O2 for 6 h, and the activity of caspase-3 was measured using a commercial kit. (F) VSMCs were incubated with 50 and 200 µM H2O2 for 6 h, and the production of ROS was detected using 2′,7′-DCF diacetate. (G) VSMCs were incubated with 50, 100, 200 or 400 µM H2O2, and the expression of miR-26a was determined by reverse transcription-quantitative polymerase chain reaction analysis. Data are presented as the mean ± standard deviation of three independent experiments. *P<0.05 and **P<0.01, vs. control group. VSMCs, vascular smooth muscle cells; H2O2, hydrogen peroxide; miR, microRNA; ROS, reactive oxygen species; PI, propidium iodide.
Overexpression of miR-26a attenuates H2O2-induced VSMC injury
To further examine the role of miR-26a in H2O2-induced VSMC injury, the miR-26a mimics was added to the cultured VSMCs 2 h prior to H2O2 treatment, and incubated for 6 h. The RT-qPCR analysis showed the successful enhancement of cellular miR-26a by the miR-26a mimics, compared with that in the negative control (Fig. 3A). Using a CCK-8 assay, it was demonstrated that the overexpression of miR-26a restored VSMC proliferation activity following H2O2 treatment (Fig. 3B). In addition, it was found that upregulation of miR-26a reversed the promoting effect of H2O2 on caspase 3 activity and cell apoptosis in the VSMCs, as determined through a caspase-3 activity assay and flow cytometry (Fig. 3C and D). It was also found that the overexpression of miR-26a inhibited the effect of H2O2 treatment of the production of ROS (Fig. 3E). Taken together, these results indicated that the overexpression of miR-26a protected the VSMCs against H2O2-induced injury, suggesting that miR-26a may be a key protective factor in AAA.
Figure 3.
Overexpression of miR-26a inhibits H2O2-induced VSMC injury. VSMCs were transfected with miR-26a mimics for 2 h, followed by treatment with 200 µM H2O2 for 6 h, and harvesting of cells for subsequent experiments. (A) Expression of miR-26a was determined by reverse transcription-quantitative polymerase chain reaction analysis. (B) Cell viability was assessed using a Cell Counting Kit-8 assay. (C) Activity of caspase-3 was measured using a commercial kit. (D) Apoptosis was detected by flow cytometry. (E) Production of ROS was detected using 2′,7′-DCF diacetate. Data are presented as the mean ± standard deviation of three independent experiments. *P<0.05 and **P<0.01, vs. control group. ##P<0.01, vs. H2O2 + mimics NC group. VSMCs, vascular smooth muscle cells; H2O2, hydrogen peroxide; miR, microRNA; ROS, reactive oxygen species; PI, propidium iodide; NC, negative control.
PTEN is a direct target of miR-26a
To further elucidate the underlying molecular mechanisms involved in the miR-26a-mediated protective role in the VSMC injury model, two publicly available databases TargetScan 7.0 (targetscan.org/) and miRanda (microrna.org/) were used to search for the potential downstream targets of miR-26a. The data in these two public databases showed that PTEN, an important regulator of the AKT/mTOR pathway, was potentially a downstream target of miR-26a. As shown in Fig. 4A and B, the complementary sequence of miR-26a was found in the 3′-UTR of PTEN mRNA. Initially, it was found that there are three binding sites of miR-26a in the 3′-UTR of PTEN mRNA, however, only this site is valid, the effects of the other two binding sites were weak (data not shown), suggesting that miR-26a exerts its function through this binding site. To experimentally validate whether PTEN was a direct target of miR-26a, a luciferase reporter assay was performed. The results revealed that the enforced miR-26a expression significantly attenuated the luciferase activity of the PTEN-3′UTR wt reporter plasmid, whereas the knockdown of miR-26a increased luciferase activity. Similarly, the cells co-transfected with miR-26a mimics, miR-26a inhibitor, and the PTEN-3′UTR mut reporter plasmid, showed no significant change in luciferase activity (Fig. 4C). To confirm that PTEN was regulated by miR-26a, western blot analysis was used. As shown in Fig. 4D, the expression of PTEN was markedly downregulated by the overexpression of miR-26a, but was markedly upregulated by the suppression of miR-26a, compared with the respective controls. In addition, the results showed that the mRNA level of PTEN was markedly upregulated in the H2O2-treated VSMCs in a dose-dependent manner (Fig. 4E) and the overexpression of miR-26a attenuated the promoting effect of H2O2 on the expression of PTEN (Fig. 4F). These results indicated that miR-26a exerted an inhibitory effect on the expression of PTEN in the VSMC injury model.
Figure 4.
PTEN is a direct target of miR-26a. (A) Putative binding site of miR-26a and PTEN with (B) mut and wt 3′ UTRs. (C) Luciferase assay of 293 cells co-transfected with firefly luciferase constructs containing the PTEN wt or mut 3′-UTRs and miR-26a mimics, mimics NC, miR-26a inhibitor or inhibitor NC, as indicated (n=3). Data are presented as the mean ± standard deviation of three independent experiments. **P<0.01, vs. mimics NC, ##P<0.01, vs. inhibitor NC. (D) Protein expression of PTEN following transfection with miR-26a mimic or miR-26a inhibitor was measured by western blot analysis. (E) VSMCs were incubated with 50, 100, 200 or 400 µM H2O2 for 6 h, and the mRNA expression of PTEN was determined by RT-qPCR analysis. (F) VSMCs were transfected with miR-26a mimics for 2 h, followed by treatment with 200 µM H2O2 for 6 h, and the mRNA expression of PTEN was determined by RT-qPCR analysis. Data are presented as the mean ± standard deviation of three independent experiments. *P<0.05 and **P< 0.01, vs. control group; ##P<0.01, vs. H2O2 + mimics NC group. VSMCs, vascular smooth muscle cells; H2O2, hydrogen peroxide; miR, microRNA; PTEN, phosphatase and tensin homolog; wt, wild-type; mut, mutant; reverse transcription-quantitative polymerase chain reaction analysis; NC, negative control.
miR-26a protects VSMCs from H2O2-induced apoptosis by targeting PTEN
As mentioned above, PTEN was a direct target of miR-26a in VSMCs, therefore, the present study further investigated whether miR-26a protected VSMCs from H2O2-induced apoptosis by downregulating PTEN. The PTEN expression vector, pcDNA-PTEN and miR-26a mimics were co-transfected into VSMCs 2 h prior to H2O2 treatment, and incubated for 6 h. It was found that the expression level of PTEN was significantly upregulated in the VSMCs following H2O2 treatment, compared with that in the control group, whereas the H2O2-induced upregulation was decreased by the overexpression of miR-26a. In addition, the expression level of PTEN was restored when pcDNA-PTEN was transfected into the H2O2-treated cells (Fig. 5A). Functionally, these results revealed that the overexpression of miR-26a attenuated the reduction in viability of the H2O2-treated VSMCs, whereas the overexpression of PTEN partly abrogated the promoting effects of the overexpression of miR-26a on the viability of H2O2-treated VSMCs (Fig. 5B). It was also found that the overexpression of miR-26a recovered the injury induced by H2O2, whereas the overexpression of PTEN eliminated the protective effect of the overexpression of miR-26a on the activity of caspase 3, cell apoptosis and production of ROS (Fig. 5C–E). These data suggested that miR-26a protected the VSMCs from H2O2-induced injury by targeting PTEN.
Figure 5.
PTEN is involved in the miR-26a-mediated protective effect on H2O2-induced VSMC injury. VSMCs were co-transfected with miR-26a mimics and pcDNA-PTEN for 2 h, followed by treatment with 200 µM H2O2 for 6 h, and the cells were harvested for subsequent experiments. (A) Protein expression of PTEN was measured by western blot analysis. (B) Cell viability was assessed using a Cell Counting Kit-8 assay. (C) Activity of caspase-3 was measured using a commercial kit. (D) Apoptosis was detected by flow cytometry. (E) Production of ROS was detected using 2′,7′-DCF diacetate. Data are presented as the mean ± standard deviation of three independent experiments. *P<0.05 and **P<0.01, vs. control group ##P<0.01, vs. H2O2 + miR-26a mimics group. VSMCs, vascular smooth muscle cells; H2O2, hydrogen peroxide; miR, microRNA; PTEN, phosphatase and tensin homolog; ROS, reactive oxygen species.
miR-26a prevents H2O-induced VSMC apoptosis through the Akt/mTOR pathway
Subsequently, the molecular pathways responsible for the protective effects of miR-26a on H2O2-induced VSMC injury were examined. As PTEN acts as a major negative regulator of the Akt/mTOR signaling pathway, which is directly related to the apoptosis of cells (27,28), further experiments were designed to investigate the effects of miR-26a on the activation of Akt/mTOR in H2O2-treated VSMCs. The results of western blot analysis demonstrated that the protein expression of p-Akt was reduced in the H2O2-treated VSMCs, compared with that in the control group, as was the expression of p-mTOR. The overexpression of miR-26a reversed the inhibitory effect of H2O2 on the levels of p-Akt and p-mTOR (Fig. 6A and B). These data suggested that miR-26a prevented H2O2-induced VSMC apoptosis through re-activation of the Akt/mTOR pathway.
Figure 6.
Overexpression of miR-26a restores activation of the AKT/mTOR pathway in H2O2-induced VSMCs. VSMCs were transfected with miR-26a mimics for 2 h, followed by treatment with 200 µM H2O2 for 6 h, and the cells were harvested for western blot analysis. (A) Protein expression levels of AKT, p-AKT, p-mTOR and mTOR were detected by western blot analysis. (B) Protein bands were semi-quantitatively analyzed using ImageJ software, normalized to β-actin density. Data are presented as the mean ± standard deviation of three independent experiments. **P<0.01, vs. H2O2 group. VSMCs, vascular smooth muscle cells; H2O2, hydrogen peroxide; miR, microRNA; mTOR, mammalian target of rapamycin; p-, phosphorylated.
Akt/mTOR signaling pathway is required for mediating the effects of miR-26a on the inhibition of H2O2-induced VSMC injury
To investigate whether the Akt/mTOR signaling pathway is critically involved in the function of miR-26a in the inhibition of H2O2-induced VSMC injury, the activity of the Akt/mTOR signaling pathway was inhibited with API-2, which is a potent inhibitor of all three AKT isoforms, exhibiting a specific activity on mutant AKT1 (29,30). The results showed no significant difference in the protein level of PTEN between the miR-26a mimics group and miR-26a mimics + API-2 group, however, the protein levels of p-AKT were decreased by treatment with API-2 (Fig. 7A). The overexpression of miR-26a attenuated the reduction in viability of the H2O2-treated VSMCs, whereas API-2 partly abrogated the promoting effects of the miR-26a mimics on the cell viability (Fig. 7B). Subsequently, it was demonstrated that miR-26a mimics inhibited the activity of caspase 3, apoptosis and ROS production, and its inhibitory effect was reversed following treatment with API-2 (Fig. 7C–E). These data suggested that the Akt/mTOR signaling pathway was required for mediating the protective effects of miR-26a on the inhibition of H2O2-induced VSMC injury.
Figure 7.
Akt/mTOR signaling pathway is required for mediating the effects of miR-26a on the inhibition of H2O2-induced VSMC injury. VSMCs were transfected with miR-26a mimics for 2 h, followed by treatment with 200 µM H2O2 and API-2 for 6 h, and the cells were harvested for analysis. (A) Protein expression levels of p-AKT and PTEN were detected by western blot analysis. (B) Cell viability was assessed using a Cell Counting Kit-8 assay. (C) Activity of caspase-3 was measured using a commercial kit. (D) Apoptosis was detected by flow cytometry. (E) Production of ROS was detected using 2′,7′-DCF diacetate. Data are presented as the mean ± standard deviation of three independent experiments. *P<0.05 and **P<0.01, vs. mimics group; ##P<0.01, vs. miR-26a mimics group. VSMCs, vascular smooth muscle cells; H2O2, hydrogen peroxide; miR, microRNA; PTEN, phosphatase and tensin homolog; mTOR, mammalian target of rapamycin; p-, phosphorylated; ROS, reactive oxygen species; NC, negative control.
Discussion
In the present study, it was shown that miR-26a was significantly downregulated in the peripheral blood of patients with AAA. Using an H2O2-induced VSMC injury model, it was found that the overexpression of miR-26a protected VSMCs against H2O2-induced ROS accumulation and apoptosis. Notably, the data indicated that the overexpression of miR-26a exerted protective effects by reactivating the PTEN/AKT/mTOR signaling pathway in the H2O2-induced VSMCs (Fig. 8). These findings suggested that miR-26a may be an effective therapeutic target for the treatment of AAA in clinical practice.
Figure 8.
Schematic diagram of the signaling pathway in which miR-26a protects against H2O2-induced VSMC injury. Overexpression of miR-26a effectively protected H2O2-treated VSMCs against oxidative stress and apoptosis by reactivating the PTEN/AKT/mTOR signaling pathway. AAA, abdominal aortic aneurysm; miR, microRNA; VSMCs, vascular smooth muscle cells; PTEN, phosphatase and tensin homolog; mTOR, mammalian target of rapamycin; ROS, reactive oxygen species.
Several studies have demonstrated that miRNAs are aberrantly expressed in AAA aortic tissues and are involved in several pathophysiological processes, including inflammation, oxidation and apoptosis (31,32). For example, Maegdefessel et al found that miR-21 is a key modulator of VSMC injury in an AAA murine model, and lentiviral overexpression of miR-21 inhibited the development of AAA and protected from aneurysm expansion (33). Nakao et al showed that miR-33 was increased in human AAA tissues and the inhibition of miR-33 suppressed the formation of AAA via c-Jun n-terminal kinase inactivation (34). Kim et al found that miR-205 was induced in the abdominal aortic endothelium in an AAA mouse model, and silencing miR-205 effectively prevented the development of AAA through decreased aortic MMP activity and inflammation (35). These previous findings suggest that miRNAs may be an attractive therapeutic target for AAA. Therefore, the present study performed an miRNA microarray profiling assay on the peripheral blood of patients with AAA to screen for the miRNAs involved in AAA, and found large numbers of miRNAs were significantly deregulated; in particular, miR-26a was one of the miRNAs exhibiting the most marked down regulation. These results suggested a potential clinical relevance of miR-26a in human AAA.
miR-26a has been reported to act as a novel regulator of VSMC function, with marked effects on cell proliferation and apoptosis (22,36). Another study reported the regulatory effects of miR-26a on cellular oxidative stress (37). Therefore, it was hypothesized that miR-26a may affect the progression of AAA through the regulation of cell apoptosis and oxidative stress, which has not been investigated previously. In the present study, using an H2O2-induced VSMC injury model, it was observed that H2O2 treatment of VSMCs led to significant decrease in cell viability and significant increases in apoptosis and ROS production in a dose-dependent manner. Accordingly, treatment of VSMCs with H2O2 significantly decreased the expression of miR-26a in a dose-dependent manner, which provided support for the possible role of miR-26a in AAA. The overexpression of miR-26a exerted a protective effect against H2O2-induced injury, consolidating the functional roles of miR-26a in AAA.
To elucidate the potential mechanism of the protection role of miR-26a against H2O2-induced injury, bioinformatics analysis was performed to predicate the putative targets of miR-26a, and PTEN was identified as the potential target of miR-26a. PTEN, a negative regulator of the AKT/mTOR signaling pathway, has been shown to regulate cell proliferation, survival and growth of VSMCs, in addition to its role in tumor cells (38,39). Notably, a previous study showed that miR-26a suppressed the proliferation and metastasis of different gastric cancer cells via targeting PTEN (40). Yu et al found that miR-26a inhibited proliferation and migration by targeting the PTEN gene in HaCaT keratinocytes (41). However, whether PTEN is a functional target of miR-26a in VSMCs remained to be elucidated. In the present study, PTEN was validated as a target gene of miR-26a in VSMCs. In addition, the protective effects of miR-26a mimics on H2O2-induced VSMC injury were abrogated by the overexpression of PTEN, suggesting that miR-26a protected against H2O2-induced VSMC injury via suppressing the expression of PTEN. However, the possible molecular mechanism requires further investigation to be fully understood.
It is well known that the PTEN gene negatively regulates the PI3K/AKT/mTOR pathway. Activation of the PI3K/Akt/mTOR signaling pathway is implicated in VSMC function (phenotype), including cell migration (42), proliferation (43), calcification (44) and apoptosis (45). In a porcine pancreatic elastase-induced AAA model, activation of the PI3K/Akt has also been demonstrated to mediate a protective effect against AAA (46). Previous studies have reported that miRNAs are important in the regulation of VSMC function through activating the PI3K/Akt signaling pathway. For example, Jiang et al showed that the miR-21-mediated activation of the PI3K/Akt signaling pathway may contribute to VSMC proliferation (47). Of note, Jiang et al demonstrated that miR-26a was involved in the Toll-like receptor 9 mediated growth and migration of lung cancer cells through the PI3K-Akt signaling pathway (48). In order to elucidate the mechanisms underlying the miR-26a-associated protection from VSMC injury, the effects of aberrantly expressed miR-26a on key kinases in the Akt/mTOR signaling pathway were examined in the present study. The data showed that the Akt/mTOR signaling pathway was suppressed in H2O2-treated VSMCs, and the overexpression of miR-26a restored the activity of this signaling pathway, suggesting that the protective effect of miR-26a on H2O2-induced VSMC injury may mediated by the Akt/mTOR signaling pathway.
In conclusion, the present study revealed that the expression of miR-26a was downregulated in the peripheral blood of patients with AAA, and the overexpression of miR-26a inhibited H2O2-induced VSMC injury by reactivating the PTEN/AKT/mTOR signaling pathway. These findings support the hypothesis that enhancing the expression of miR-26a may be a desirable therapeutic approach for the treatment of AAA, however this requires further experiments in animals prior to clinical application.
Acknowledgments
Not applicable.
Funding
No funding was received.
Availability of data and materials
All data generated or analyzed during this study are included in this published article.
Authors’ contributions
JP and XH performed the experiments and wrote the manuscript. JP, XH, PL and LZ analyzed the data. LZ designed the study and contributed experimental materials. All authors read and approved the final version of the manuscript.
Ethics approval and consent to participate
All experimental protocols were approved by the Ethics Committee of the First Hospital of Hebei Medical University. All experiments were performed in accordance with the ethical guidelines of the Institutional Animal Care and Use Committee of the First Hospital of Hebei Medical University. Informed consent was obtained from all patients.
Patient consent for publication
Not applicable.
Competing interests
The authors declare that they have no competing interests.
References
- 1.Davis FM, Rateri DL, Daugherty A. Mechanisms of aortic aneurysm formation: Translating preclinical studies into clinical therapies. Heart. 2014;100:1498–1505. doi: 10.1136/heartjnl-2014-305648. [DOI] [PubMed] [Google Scholar]
- 2.Nordon IM, Hinchliffe RJ, Loftus IM, Thompson MM. Pathophysiology and epidemiology of abdominal aortic aneurysms. Nat Rev Cardiol. 2011;8:92–102. doi: 10.1038/nrcardio.2010.180. [DOI] [PubMed] [Google Scholar]
- 3.Golledge J, Norman PE. Current status of medical management for abdominal aortic aneurysm. Atherosclerosis. 2011;217:57–63. doi: 10.1016/j.atherosclerosis.2011.03.006. [DOI] [PubMed] [Google Scholar]
- 4.Go AS, Mozaffarian D, Roger VL, Benjamin EJ, Berry JD, Blaha MJ, Dai S, Ford ES, Fox CS, Franco S, et al. Heart disease and stroke statistics-2014 update: A report from the American Heart Association. Circulation. 2014;129:e28–e292. doi: 10.1161/01.cir.0000441139.02102.80. [DOI] [PMC free article] [PubMed] [Google Scholar]
- 5.Moxon JV, Parr A, Emeto TI, Walker P, Norman PE, Golledge J. Diagnosis and monitoring of abdominal aortic aneurysm: Current status and future prospects. Curr Probl Cardiol. 2010;35:512–548. doi: 10.1016/j.cpcardiol.2010.08.004. [DOI] [PMC free article] [PubMed] [Google Scholar]
- 6.Lin YC, Huang YC, Chen SC, Liaw CC, Kuo SC, Huang LJ, Gean PW. Neuroprotective effects of ugonin K on hydrogen peroxide-induced cell death in human neuroblastoma SH-SY5Y cells. Neurochem Res. 2009;34:923–930. doi: 10.1007/s11064-008-9860-0. [DOI] [PubMed] [Google Scholar]
- 7.Schramm A, Matusik P, Osmenda G, Guzik TJ. Targeting NADPH oxidases in vascular pharmacology. Vascul Pharmacol. 2012;56:216–231. doi: 10.1016/j.vph.2012.02.012. [DOI] [PMC free article] [PubMed] [Google Scholar]
- 8.Morimoto K, Hasegawa T, Tanaka A, Wulan B, Yu J, Morimoto N, Okita Y, Okada K. Free-radical scavenger edaravone inhibits both formation and development of abdominal aortic aneurysm in rats. J Vasc Surg. 2012;55:1749–1758. doi: 10.1016/j.jvs.2011.11.059. [DOI] [PubMed] [Google Scholar]
- 9.Yajima N, Masuda M, Miyazaki M, Nakajima N, Chien S, Shyy JY. Oxidative stress is involved in the development of experimental abdominal aortic aneurysm: A study of the transcription profile with complementary DNA microarray. J Vasc Surg. 2002;36:379–385. doi: 10.1067/mva.2002.124366. [DOI] [PubMed] [Google Scholar]
- 10.Shang T, Liu Z, Zhou M, Zarins CK, Xu C, Liu CJ. Inhibition of experimental abdominal aortic aneurysm in a rat model by way of tanshinone IIA. J Surg Res. 2012;178:1029–1037. doi: 10.1016/j.jss.2012.04.068. [DOI] [PubMed] [Google Scholar]
- 11.Song Q, Gou WL, Zhang R. FAM3A protects HT22 cells against hydrogen peroxide-induced oxidative stress through activation of PI3K/AKT but not MEK/ERK pathway. Cell Physiol Biochem. 2015;37:1431–1441. doi: 10.1159/000438512. [DOI] [PubMed] [Google Scholar]
- 12.Jin N, Hatton ND, Harrington MA, Xia X, Larsen SH, Rhoades RA. H(2)O(2)-induced egr-1, fra-1, and c-jun gene expression is mediated by tyrosine kinase in aortic smooth muscle cells. Free Radic Biol Med. 2000;29:736–746. doi: 10.1016/S0891-5849(00)00376-2. [DOI] [PubMed] [Google Scholar]
- 13.Li PF, Dietz R, von Harsdorf R. Differential effect of hydrogen peroxide and superoxide anion on apoptosis and proliferation of vascular smooth muscle cells. Circulation. 1997;96:3602–3609. doi: 10.1161/01.CIR.96.10.3602. [DOI] [PubMed] [Google Scholar]
- 14.Liu XR, Cao L, Li T, Chen LL, Yu YY, Huang WJ, Liu L, Tan XQ. Propofol attenuates H2O2-induced oxidative stress and apoptosis via the mitochondria- and ER-medicated pathways in neonatal rat cardiomyocytes. Apoptosis. 2017;22:639–646. doi: 10.1007/s10495-017-1349-3. [DOI] [PubMed] [Google Scholar]
- 15.Li T, Cho WC. MicroRNAs: Mechanisms, functions and progress. Genomics Proteomics Bioinformatics. 2012;10:237–238. doi: 10.1016/j.gpb.2012.10.002. [DOI] [PMC free article] [PubMed] [Google Scholar]
- 16.Wu J, Wang J, Li X, Liu X, Yu X, Tian Y. MicroRNA-145 mediates the formation of angiotensin II-induced murine abdominal aortic aneurysm. Heart Lung Circ. 2017;26:619–626. doi: 10.1016/j.hlc.2016.10.009. [DOI] [PubMed] [Google Scholar]
- 17.Maegdefessel L, Azuma J, Toh R, Merk DR, Deng A, Chin JT, Raaz U, Schoelmerich AM, Raiesdana A, Leeper NJ, et al. Inhibition of microRNA-29b reduces murine abdominal aortic aneurysm development. J Clin Invest. 2012;122:497–506. doi: 10.1172/JCI61598. [DOI] [PMC free article] [PubMed] [Google Scholar]
- 18.Iaconetti C, De Rosa S, Polimeni A, Sorrentino S, Gareri C, Carino A, Sabatino J, Colangelo M, Curcio A, Indolfi C. Down-regulation of miR-23b induces phenotypic switching of vascular smooth muscle cells in vitro and in vivo. Cardiovasc Res. 2015;107:522–533. doi: 10.1093/cvr/cvv141. [DOI] [PubMed] [Google Scholar]
- 19.Lai Z, Lin P, Weng X, Su J, Chen Y, He Y, Wu G, Wang J, Yu Y, Zhang L. MicroRNA-574-5p promotes cell growth of vascular smooth muscle cells in the progression of coronary artery disease. Biomed Pharmacother. 2018;97:162–167. doi: 10.1016/j.biopha.2017.10.062. [DOI] [PubMed] [Google Scholar]
- 20.Livak KJ, Schmittgen TD. Analysis of relative gene expression data using real-time quantitative PCR and the 2(−Delta Delta C(T)) method. Methods. 2001;25:402–408. doi: 10.1006/meth.2001.1262. [DOI] [PubMed] [Google Scholar]
- 21.Yang C, Zhao L, Yuan W, Wen J. Cordycepin induces apoptotic cell death and inhibits cell migration in renal cell carcinoma via regulation of microRNA-21 and PTEN phosphatase. Biomed Res. 2017;38:313–320. doi: 10.2220/biomedres.38.313. [DOI] [PubMed] [Google Scholar]
- 22.Tang Y, Vater C, Jacobi A, Liebers C, Zou X, Stiehler M. Salidroside exerts angiogenic and cytoprotective effects on human bone marrow-derived endothelial progenitor cells via Akt/mTOR/p70S6K and MAPK signalling pathways. Br J Pharmacol. 2014;171:2440–2456. doi: 10.1111/bph.12611. [DOI] [PMC free article] [PubMed] [Google Scholar]
- 23.Leeper NJ, Raiesdana A, Kojima Y, Chun HJ, Azuma J, Maegdefessel L, Kundu RK, Quertermous T, Tsao PS, Spin JM. MicroRNA-26a is a novel regulator of vascular smooth muscle cell function. J Cell Physiol. 2011;226:1035–1043. doi: 10.1002/jcp.22422. [DOI] [PMC free article] [PubMed] [Google Scholar]
- 24.Adam M, Raaz U, Spin JM, Tsao PS. MicroRNAs in abdominal aortic aneurysm. Curr Vasc Pharmacol. 2015;13:280–290. doi: 10.2174/15701611113119990015. [DOI] [PubMed] [Google Scholar]
- 25.Zhang Y, Qin W, Zhang L, Wu X, Du N, Hu Y, Li X, Shen N, Xiao D, Zhang H, et al. MicroRNA-26a prevents endothelial cell apoptosis by directly targeting TRPC6 in the setting of atherosclerosis. Sci Rep. 2015;5:9401. doi: 10.1038/srep09401. [DOI] [PMC free article] [PubMed] [Google Scholar]
- 26.Chen C, Cheng G, Yang X, Li C, Shi R, Zhao N. Tanshinol suppresses endothelial cells apoptosis in mice with atherosclerosis via lncRNA TUG1 up-regulating the expression of miR-26a. Am J Transl Res. 2016;8:2981–2991. [PMC free article] [PubMed] [Google Scholar]
- 27.Yang P, Peairs JJ, Tano R, Jaffe GJ. Oxidant-mediated Akt activation in human RPE cells. Invest Ophthalmol Vis Sci. 2006;47:4598–4606. doi: 10.1167/iovs.06-0140. [DOI] [PubMed] [Google Scholar]
- 28.Byeon SH, Lee SC, Choi SH, Lee HK, Lee JH, Chu YK, Kwon OW. Vascular endothelial growth factor as an autocrine survival factor for retinal pigment epithelial cells under oxidative stress via the VEGF-R2/PI3K/Akt. Invest Ophthalmol Vis Sci. 2010;51:1190–1197. doi: 10.1167/iovs.09-4144. [DOI] [PubMed] [Google Scholar]
- 29.Saura C, Roda D, Roselló S, Oliveira M, Macarulla T, Pérez-Fidalgo JA, Morales-Barrera R, Sanchis-García JM, Musib L, Budha N, et al. A first-in-human phase I study of the ATP-competitive AKT inhibitor ipatasertib demonstrates robust and safe targeting of AKT in patients with solid tumors. Cancer Discov. 2017;7:102–113. doi: 10.1158/2159-8290.CD-16-0512. [DOI] [PMC free article] [PubMed] [Google Scholar]
- 30.Lin J, Sampath D, Nannini MA, Lee BB, Degtyarev M, Oeh J, Savage H, Guan Z, Hong R, Kassees R, et al. Targeting activated Akt with GDC-0068, a novel selective Akt inhibitor that is efficacious in multiple tumor models. Clin Cancer Res. 2013;19:1760–1772. doi: 10.1158/1078-0432.CCR-12-3072. [DOI] [PubMed] [Google Scholar]
- 31.Liu G, Huang Y, Lu X, Lu M, Huang X, Li W, Jiang M. Identification and characteristics of microRNAs with altered expression patterns in a rat model of abdominal aortic aneurysms. Tohoku J Exp Med. 2010;222:187–193. doi: 10.1620/tjem.222.187. [DOI] [PubMed] [Google Scholar]
- 32.Pahl MC, Derr K, Gabel G, Gäbel G, Hinterseher I, Elmore JR, Schworer CM, Peeler TC, Franklin DP, Gray JL, Carey DJ, et al. MicroRNA expression signature in human abdominal aortic aneurysms. BMC Med Genomics. 2012;5:25. doi: 10.1186/1755-8794-5-25. [DOI] [PMC free article] [PubMed] [Google Scholar]
- 33.Maegdefessel L, Azuma J, Toh R, Deng A, Merk DR, Raiesdana A, Leeper NJ, Raaz U, Schoelmerich AM, McConnell MV, et al. MicroRNA-21 blocks abdominal aortic aneurysm development and nicotine-augmented expansion. Sci Transl Med. 2012;4:122ra122. doi: 10.1126/scitranslmed.3003441. [DOI] [PMC free article] [PubMed] [Google Scholar]
- 34.Nakao T, Horie T, Baba O, Nishiga M, Nishino T, Izuhara M, Kuwabara Y, Nishi H, Usami S, Nakazeki F, et al. Genetic ablation of MicroRNA-33 attenuates inflammation and abdominal aortic aneurysm formation via several anti-inflammatory pathways. Arterioscler Thromb Vasc Biol. 2017;37:2161–2170. doi: 10.1161/ATVBAHA.117.309768. [DOI] [PubMed] [Google Scholar]
- 35.Kim CW, Kumar S, Son DJ, Jang IH, Griendling KK, Jo H. Prevention of abdominal aortic aneurysm by anti-microRNA-712 or anti-microRNA-205 in angiotensin II-infused mice. Arterioscler Thromb Vasc Biol. 2014;34:1412–1421. doi: 10.1161/ATVBAHA.113.303134. [DOI] [PMC free article] [PubMed] [Google Scholar]
- 36.Yang X, Dong M, Wen H, Liu X, Zhang M, Ma L, Zhang C, Luan X, Lu H, Zhang Y. MiR-26a contributes to the PDGF-BB-induced phenotypic switch of vascular smooth muscle cells by suppressing Smad1. Oncotarget. 2017;8:75844–75853. doi: 10.18632/oncotarget.17998. [DOI] [PMC free article] [PubMed] [Google Scholar]
- 37.Suh JH, Choi E, Cha MJ, Song BW, Ham O, Lee SY, Yoon C, Lee CY, Park JH, Lee SH, Hwang KC. Up-regulation of miR-26a promotes apoptosis of hypoxic rat neonatal cardiomyocytes by repressing GSK-3β protein expression. Biochem Biophys Res Commun. 2012;423:404–410. doi: 10.1016/j.bbrc.2012.05.138. [DOI] [PubMed] [Google Scholar]
- 38.Moon SK, Kim HM, Kim CH. PTEN induces G1 cell cycle arrest and inhibits MMP-9 expression via the regulation of NF-kappaB and AP-1 in vascular smooth muscle cells. Arch Biochem Biophys. 2004;421:267–276. doi: 10.1016/j.abb.2003.11.007. [DOI] [PubMed] [Google Scholar]
- 39.Huang J, Kontos CD. Inhibition of vascular smooth muscle cell proliferation, migration, and survival by the tumor suppressor protein PTEN. Arterioscler Thromb Vasc Biol. 2002;22:745–751. doi: 10.1161/01.ATV.0000016358.05294.8D. [DOI] [PubMed] [Google Scholar]
- 40.Ding K, Wu Z, Wang N, Wang X, Wang Y, Qian P, Meng G, Tan S. MiR-26a performs converse roles in proliferation and metastasis of different gastric cancer cells via regulating of PTEN expression. Pathol Res Pract. 2017;213:467–475. doi: 10.1016/j.prp.2017.01.026. [DOI] [PubMed] [Google Scholar]
- 41.Yu N, Yang Y, Li X, Zhang M, Huang J, Wang X, Long X. MiR-26a inhibits proliferation and migration of HaCaT keratinocytes through regulating PTEN expression. Gene. 2016;594:117–124. doi: 10.1016/j.gene.2016.09.010. [DOI] [PubMed] [Google Scholar]
- 42.Lee GL, Wu JY, Yeh CC, Kuo CC. TLR4 induces CREB-mediated IL-6 production via upregulation of F-spondin to promote vascular smooth muscle cell migration. Biochem Biophys Res Commun. 2016;473:1205–1210. doi: 10.1016/j.bbrc.2016.04.040. [DOI] [PubMed] [Google Scholar]
- 43.Hu WJ, Zhang Z, Dai M. Paeonol affects proliferation activity of rat vasular endothelial cells induced by lipopolysaccharide and co-cultured with smooth muscle cells via inhibiting pathway of PI3K/AKT-NF-κB signaling. Zhongguo Zhong Yao Za Zhi. 2016;41:2298–2302. doi: 10.4268/cjcmm20161221. In Chinese. [DOI] [PubMed] [Google Scholar]
- 44.Chang X, Zhang B, Lihua L, Feng Z. T3 inhibits the calcification of vascular smooth muscle cells and the potential mechanism. Am J Transl Res. 2016;8:4694–4704. [PMC free article] [PubMed] [Google Scholar]
- 45.Cui L, Bai Y, Zhang J, Zhang S, Xu J. Effects of extracellular acid stimulation on rat vascular smooth muscle cell in Gas6/Axl or PI3K/Akt signaling pathway. Clin Exp Hypertens. 2016;38:451–456. doi: 10.3109/10641963.2016.1163366. [DOI] [PubMed] [Google Scholar]
- 46.Zhang S, Kan X, Li Y, Li P, Zhang C, Li G, Du J, You B. Deficiency of γδT cells protects against abdominal aortic aneurysms by regulating phosphoinositide 3-kinase/AKT signaling. J Vasc Surg. 2018;67:899–908. doi: 10.1016/j.jvs.2016.03.474. [DOI] [PubMed] [Google Scholar]
- 47.Jiang Q, Han Y, Gao H, Tian R, Li P, Wang C. Ursolic acid induced anti-proliferation effects in rat primary vascular smooth muscle cells is associated with inhibition of microRNA-21 and subsequent PTEN/PI3K. Eur J Pharmacol. 2016;781:69–75. doi: 10.1016/j.ejphar.2016.04.001. [DOI] [PubMed] [Google Scholar]
- 48.Jiang DS, Wang YW, Jiang J, Li SM, Liang SZ, Fang HY. MicroRNA-26a involved in Toll-like receptor 9mediated lung cancer growth and migration. Int J Mol Med. 2014;34:307–312. doi: 10.3892/ijmm.2014.1764. [DOI] [PubMed] [Google Scholar]
Associated Data
This section collects any data citations, data availability statements, or supplementary materials included in this article.
Data Availability Statement
All data generated or analyzed during this study are included in this published article.








