Abstract
During meiosis, formation of crossovers—the physical links that ensure the segregation of homologous chromosomes—requires a group of evolutionarily conserved ZMM proteins. In budding yeast, three ZMM proteins, Zip2, Spo16, and Zip4, form a trimeric complex to bind recombination intermediates and promote crossover formation. Here, we show that MZIP2 is the mammalian ortholog of Zip2. Complete ablation of MZIP2 in mice caused sterility in both males and females, as well as defects in repairing meiotic DNA double-strand breaks. MZIP2 forms discrete foci on chromosomes axes, and is required for the localization of TEX11 (mammalian Zip4 ortholog) and another ZMM protein, MSH4, to form crossover-prone recombination intermediates. As a consequence, formation of crossovers is abolished and formation of synaptonemal complex is incomplete in MZIP2-null meiocytes, resulting in meiosis arrest at a zygotene-like stage. Our results suggest that the processing of early recombination intermediates toward mature crossovers is dependent on MZIP2.
Qianting Zhang et al. characterized the role of the mammalian ortholog of Zip2 in meiotic crossovers. Loss-of-function of MZIP2 leads to defects in DNA double-strand break repair, halting meiosis and causing sterility in both male and female mice.
Introduction
Eukaryotic meiosis is a specialized type of cell division that reduces ploidy through the segregation of homologous chromosomes (homologs), and renders a plenty of genetic diversity through homologous recombination and subsequent fertilization. Crossovers, which are formed between homologs in meiotic prophase I, are the physical links to render the connectivity and enable precise segregation of homologs at anaphase I. From yeast to humans, processing of early recombination intermediates, or D-loops, to mature crossovers is highly dependent on a group of functionally related proteins collectively known as ZMM or SIC (synapsis initiation complex)1–3.
The ZMM proteins were first identified in budding yeast, the deletion of which caused defects in formation of crossovers and synaptonemal complex, resulting in zipper-like pairing of homologs1. These proteins are: the transverse filament protein Zip1, assembling the central element of synaptonemal complex4; Zip2 and Spo16, forming an XPF-ERCC1-like complex5–8; Zip3, an E3 ligase9; Zip4, which interacts with Zip2–Spo16 complex7,8,10; a 5′–3′ DNA helicase, Mer3 (ref. 11); and the MutSγ components, Msh4 and Msh5 (refs. 12,13). During yeast meiosis, ZMM proteins localize to recombination intermediates shortly after strand invasion, and assemble two subcomplexes (Zip2–Zip4–Spo16 complex and Msh4–Msh5 complex) to control crossover interference (crossovers are properly distributed) and assurance (one homolog receive at least one crossover)6.
The functions of ZMM proteins in meiotic recombination are evolutionarily conserved. SYCP1 is believed to be orthologous to Zip1 based on its function in assembling the central element of synaptonemal complex, although they share less similarity in protein sequence14. Msh4, Msh5, and Mer3 are highly conserved from bacteria to humans, and their orthologs in mammals (MSH4, MSH5, and HFM1, respectively) and plants are well characterized. RNF212 and HEI10 have domain similarity with Zip3, and regulate the stability of the MSH4–MSH5 complex by ubiquitination and SUMOylation to designate crossovers and non-crossovers15,16. TEX11 is the mammalian ortholog of Zip4, loss-of-function of which causes infertility in both humans and mice17–19. Several recent studies suggest that Zip2, Zip4, and Spo16 form a trimeric complex to participate in crossover formation7,8. However, the mammalian orthologs of Zip2 and Spo16 in mammals remain elusive.
C9orf84 was previously identified as the ortholog of Saccharomyces cerevisiae Zip2 and Arabidopsis thaliana SHOC1, based on the domain similarities8,20. In this study, we characterized the in vivo functions of protein encoded by C9orf84, namely mammalian Zip2 (MZIP2), in mammalian meiosis. Similar to the phenotypes reported in yeast zip2 mutants, severe defects in meiotic prophase I, such as DNA double-strand break (DSB) repair, crossover formation, and synapsis, were observed in MZIP2-deleted spermatocytes and oocytes, resulting in sterility in both male and females. MZIP2 is required for the localization of other ZMM proteins, such as TEX11 and MSH4, to assemble the crossover-prone recombination intermediates. We suggest that MZIP2 facilitates the formation of ZMM proteins-associated recombinational intermediates to promote crossing-over in meiotic prophase I.
Results
Identification of mammalian ZIP2
Previous studies suggested that the protein encoded by the human gene C9orf84 might be the ortholog of S. cerevisiae Zip2 and A. thaliana SHOC1, based on its domain similarities8,20. These proteins have a conserved XPF endonuclease-like central domain and a helix-hairpin-helix (HhH2) domain close to the C-termini, although they vary in length7,8. By forming an XPF-ERCC1-like complex, Zip2–Spo16 complex in budding yeast and SHOC1–PTD complex in thale cress bind and stabilize joint molecules to promote crossing-over during meiotic recombination6,8,21. In a previous study, C9orf84 was identified as being specifically expressed in the meiotic female primordial germ cells in humans, suggesting possible involvement of C9ORF84 in meiotic prophase I22. Thus we named the proteins encoded by C9orf84 and its orthologs in vertebrates MZIP2, and the genes, Mzip2. MZIP2 orthologs are found in vertebrates (68.4% consensus in amino acids from tropical clawed frog to human). Especially within the XPF-like central domain and the HhH2 domain, MZIP2 is highly conserved (92.7% consensus; Supplementary Fig. 1).
Ai481877 is predicted to be the mouse ortholog of Mzip2. Mouse Mzip2 is located on chromosome 4 and is predicted to be composed of 28 exons, encoding a protein 1481 amino acids long. Amplification and sequencing of Mzip2 fragments from testis cDNA samples confirmed the predicted sequence. By PCR amplification of cDNA samples derived from multiple mouse tissues, we confirmed that mouse Mzip2 were detected in adult testes and embryonic ovaries at embryonic day 16.5 (E16.5), with one exception of lower expression in spleen samples (Fig. 1a). Moreover, the Mzip2 mRNA level was increased in spermatocytes at pre-leptotene stage, when entering the meiotic prophase I (Fig. 1b).
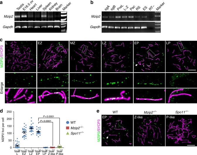
Fig. 1.
MZIP2 is specifically expressed in meiotic prophase I and localizes to chromosome axes. a, b PCR amplification to determine the relative expression level of Mzip2 mRNA in multiple mouse tissues (a) and in male germ cells at different developmental stages (b). PCR results of Gapdh is served as a loading control. E16.5 ov ovaries at E16.5, sgA spermatogonia type A, sgB spermatogonia type B, PreL pre-leptonema, L–Z leptonema to zygonema, Pac pachynema, RS round spermatids, ES elongated spermatids, RT– without reverse transcriptase, negative control. c Immunofluorescent staining of MZIP2 and SYCP3 on nuclear surface spreads of wild-type spermatocytes at indicated stages. SYCP3 marked the meiotic chromosome axes. White arrow indicates XY body. Enlarged images showed the partially or fully synapsed homologous pairs, and the regions of which were bordered with dashed lines. L leptonema, EZ early-zygonema, MZ mid-zygonema, LZ late-zygonema, EP early pachynema, LP late-pachynema. Scale bar, 10 μm. d Quantification of MZIP2 foci detected on the chromosomes of WT, Mzip2−/−, and Spo11−/− spermatocytes at indicated stages. Numbers of spermatocytes analyzed (n) were indicated. Z-like zygonema-like, P-like pachynema-like. Median focus numbers were marked. Error bar indicated S.E.M. P-values were assessed by unpaired two-tailed Student’s t-tests. e Immunofluorescent staining of MZIP2 on nuclear surface spreads of WT, Mzip2−/−, and Spo11−/− testes. White arrow indicates XY body. Scale bar, 10 μm
To understand the localization of MZIP2 in mammalian meiosis, we generated an MZIP2 antibody (against amino acid 474–635) and analyzed its dynamics on chromosomes. As shown in Fig. 1c, d, MZIP2 foci were found as early as in leptonema spermatocytes (13.7 ± 3.52; n = 26), and the number of which was increased as the progression of meiotic recombination and formation of synaptonemal complex. The number of MZIP2 foci peaked around the late-zygotene stage (134.6 ± 4.41; n = 30), and slightly decreased to 109.8 ± 2.86 (n = 30) at the early-pachytene stage. However, MZIP2 foci were not found in late-pachynema spermatocytes. This localization pattern is similar to some of the known ZMM proteins, such as TEX11 (ref. 18). The specificity of MZIP2 antibody was confirmed by immunostaining in MZIP2-null spermatocytes (Fig. 1d, e). MZIP2 foci were not detected in Spo11−/− spermatocytes that were arrested at a pachytene-like stage due to impaired generation of DSBs, suggesting that MZIP2 foci are specific to meiotic recombination (Fig. 1d, e).
MZIP2-null mice are infertile
To understand the functions of MZIP2 in mammalian meiosis, we designed a CRISPR/Cas9 strategy to generate null alleles for Mzip2 (refs. 23,24). According to the strategy, a fragment on exon 5 was targeted by single-guide RNA (Fig. 2a). Through two repeats of microinjection and subsequent embryo transfer, five founders that contained certain mutations were identified by Sanger sequencing and were crossed with wild-type (WT) mice. Surprisingly, one founder male that was homozygous for an 8-bp insertion and one founder female that was homozygous for a 7-bp deletion were infertile when crossed with WT mice. We sacrificed the two mice and compared the testes or ovaries to the WT ones at the same age. As shown in Supplementary Fig. 2, the infertile male had dramatically smaller testes at postnatal day 70 (PD70), although few seminiferous tubules with round and elongated spermatids and residual sperm were observed on the sections stained with hematoxylin and eosin (H&E). The infertile female exhibited primordial follicle insufficiency, lacking oocytes or follicles at PD45 in the ovaries (Supplementary Fig. 2, b and d). Moreover, one null allele that had a 7-bp deletion was successfully transmitted to the germline and subsequent generations (Fig. 2a; Supplementary Fig. 3a, b). This allele introduced a premature stop codon shortly after the sgRNA and produced a residual peptide composed of the N-terminal 111 amino acids. This peptide should not be functional because the full-length protein has 1481 amino acids in total and the conserved XPF-like and HhH2 domains are located within amino acids 925–1156. Successful ablation of MZIP2 was confined by western blot with WT and Mzip2−/− testes (Fig. 2b).
Fig. 2.
Deletion of MZIP2 led to infertility in both males and females. a Schematic diagram showing the gene structure of Mzip2, the targeting strategy, and the null allele. Exons, primers, sgRNA were indicated. The null allele had 7-bp deleted within the sgRNA region, resulting in a premature stop codon shortly after sgRNA (**). b Western blot results showing complete deletion of MZIP2 in testes. β-Actin level is served as a loading control. c A representative image showing smaller testes in Mzip2−/− males at PD90. d The weights of testes derived from WT and Mzip2−/− males at indicated ages. Numbers of testes analyzed (n) were indicated. Error bar indicated S.E.M. P-values were assessed by two-tailed Student’s t-tests. e H&E staining showing the histology of testes derived from WT and Mzip2−/− males at PD42. Scale bars, 50 μm. f Percentage of CC3-positive seminiferous tubules in WT and Mzip2−/− testes at PD21. g Morphology of WT and Mzip2−/− ovaries at PD90. h Immunohistochemistry staining of MVH (mammalian homolog of vasa) showing oocytes in WT and Mzip2−/− ovaries at E17.5 and PD1. Scale bar, 50 μm
We further analyzed the knockout mice obtained from heterozygous to heterozygous breeding. The Mzip2−/− mice were obtained according to the Mendelian ratio and the males had similar body size at different ages (Supplementary Fig. 3c; Supplementary Table 1), suggesting that MZIP2 is not required for the viability and development. However, both Mzip2−/− males and females were infertile (Supplementary Table 2). Similar to the infertile founder male, Mzip2−/− males had smaller testes, starting from the age of PD16, a stage by which the first wave of WT spermatocytes entered the pachytene stage (Fig. 2c, d). Adult Mzip2−/− testes also had a size limitation of approximately 26 mg, resembling the testes of synapsis- and recombination-defective mouse models. H&E staining showed that Mzip2−/− spermatocytes were arrested before the completion of meiotic prophase I, resulting in three kinds of seminiferous tubules: spermatogonia-only, prophase I arrested, and apoptotic (Fig. 2e; Supplementary Fig. 4a). Massive apoptosis was also examined by immunofluorescent staining of cleaved caspase 3 (CC3) on sections of WT and Mzip2−/− testes at the age of PD21 (Fig. 2f; Supplementary Fig. 4b). However, the survival of undifferentiated spermatogonia and entry into meiosis were not affected by MZIP2 deletion (Supplementary Fig. 4c–e).
Similarly, germline loss is also observed in MZIP2-deleted females. Ovaries derived from Mzip2−/− females at the age of PD90 were smaller than those of the WT controls (Fig. 2g). The oocytes in Mzip2−/− ovaries were rapidly depleted between E17.5 and PD1, due to the defects in repairing meiotic DSBs (Fig. 2h; Supplementary Fig. 5a–c). No oocytes or follicles were observed in Mzip2−/− ovaries from the age of PD6 (Supplementary Fig. 5d–f), suggesting a severe primordial follicle insufficiency phenotype in Mzip2−/− females. Obesity was frequently observed in these MZIP2-deleted females at the age of 3 months, which might be an indirect effect of oocyte loss (Supplementary Fig. 3c). Taken together, these defects observed in meiotic prophase I demonstrated that MZIP2 is required for meiotic progression and for fertility in both males and females.
MZIP2-null meiocytes were arrested at a zygotene-like stage
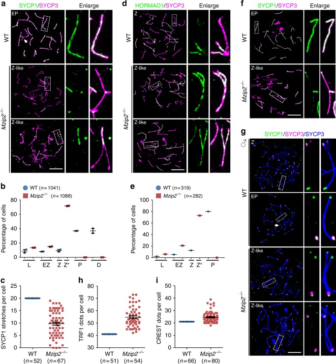
Synapsis is a marker of meiotic prophase I progression. During mammalian meiosis, the transverse filament protein SYCP1 assembles between the homologs and marks the regions of synapsis in zygonema and pachynema spermatocytes, and dissociates from the homologs after crossover formation in diplonema spermatocytes14. Therefore, in WT pachynema spermatocytes, SYCP1 overlapped with SYCP3, a lateral synaptonemal complex protein that marks the chromosome axes, except for the unsynapsed XY chromosomes (Fig. 3a). However, in Mzip2−/− spermatocytes, SYCP1 initiated assembly from some regions, but failed to stretch to the full length between homologs, resulting in zipper-like forks (Fig. 3a). This is similar to the phenotypes of Zip2-null budding yeast, suggesting the evolutionarily conserved roles of MZIP2 in meiotic recombination5. We characterized this stage as zygotene-like and quantified the distribution of spermatocytes at different stages in WT and Mzip2−/− testes. Mzip2−/− spermatocytes never developed beyond the zygotene-like stage, resulting in reduced numbers of initiated SYCP1 stretches (Fig. 3b, c). The defects in synaptonemal complex formation were similarly examined by staining of SYCP1 on testis sections, and another marker of synapsis, SIX6OS1, in nuclear surface spreads (Supplementary Fig. 6a, b). HORMAD1, which localizes to the unsynapsed regions in meiotic prophase I, was largely retained in the zygotene-like Mzip2−/− spermatocytes (Fig. 3d). We also prepared meiotic oocytes using embryonic ovaries and found that Mzip2−/− oocytes were arrested at a similar zygotene-like stage without the possibility of full synapsis (Fig. 3e, f). When stained with a centromeric marker, CREST, and a telomeric marker, TRF1, the numbers of centromeres and telomeres were found to be increased in Mzip2−/− spermatocytes, due to the impaired synapsis (Fig. 3g–i). Because the number of TRF1 foci was almost two-fold that of the CREST foci, we doubled the CREST foci for comparison with the increase in TRF1 foci. Interestingly, the latter was more dramatic than the former (20.0% vs. 33.5%; P < 0.0001, two-tailed t-test), indicating that homologs preferentially initiate pairing from the centromeres, at least in these Mzip2−/− spermatocytes.
Fig. 3.
Meiocytes null for MZIP2 were arrested at a zygotene-like stage. a SYCP1 staining showing the zygotene-like stage of MZIP2-deleted spermatocytes. Z-like zygonema-like. White arrow indicates XY body. The regions bordered with dashed lines were enlarged on the right. Scale bar, 10 μm. b Meiotic progression of WT and Mzip2−/− spermatocytes throughout meiotic prophase I. Numbers of spermatocytes analyzed (n) were indicated. Z zygonema, P pachynema, D diplonema, Z* zygotene-like. Error bars indicates S.E.M. c Quantification of SYCP1 stretches in WT pachynema spermatocytes and Mzip2−/− zygonema-like spermatocytes. Numbers of spermatocytes analyzed (n) were indicated. Error bars indicated S.E.M. d HORMAD1 staining showing the zygotene-like stage of MZIP2-deleted spermatocytes. Scale bar, 10 μm. e Meiotic progression of oocytes derived from WT and Mzip2−/− females at E17.5. Numbers of spermatocytes analyzed (n) were indicated. f SYCP1 staining on nuclear surface spreads of oocytes derived from WT and Mzip2−/− females at E17.5. Scale bars, 10 μm. g Staining of a telomeric marker (TRF1) and a centromeric marker (CREST) on nuclear surface spreads of WT and Mzip2−/− spermatocytes. White arrow indicates XY body. Scale bars, 10 μm. h–i Quantification of TRF1 and CREST foci on nuclear surface spreads of WT spermatocytes at a pachytene stage or MZIP2-deleted spermatocytes arrested at a zygotene-like stage
γH2AX is a marker of DNA double-strand breaks, representing the generation and repair of DSBs in meiotic prophase I. Therefore, in WT spermatocytes, γH2AX localized exclusively to the unpaired regions of XY chromosome pairs (or sex body) from the pachytene stage (Fig. 4a). However, in Mzip2−/− testes, spermatocytes never reached the pachytene stage. γH2AX signal was distributed widely throughout the nuclei of these spermatocytes (Fig. 4a, Supplementary Fig. 6c), indicating the defects in DSB repair. Taken together, Mzip2−/− meiocytes are arrested at a zygotene-like stage before the completion of meiotic recombination and DSB repair.
Fig. 4.
MZIP2-null meiocytes failed to repair meiotic DSBs. a γH2AX (green) staining on nuclear surface spreads of WT and Mzip2−/− spermatocytes and primordial germ cells at indicated stages. White arrow indicates XY body. Scale bar, 10 μm. b Nuclear surface spreads of WT and Mzip2−/− spermatocytes were stained with the early recombination marker, RAD51. White arrow indicates XY body. The regions bordered with dashed lines were enlarged on the right. Scale bar, 10 μm. c Quantification of RAD51 foci detected in WT and Mzip2−/− spermatocytes or oocytes at indicated stages. d, e RPA1 was stained in WT and Mzip2−/− spermatocytes at different stages (d), and the quantification of which was shown in e. White arrow indicates XY body. Scale bars, 10 μm
Defects in meiotic recombination in MZIP2-null meiocytes
The defects in DSB repair and synapsis are indicative of the functions of MZIP2 in meiotic recombination. To dissect the processes of meiotic recombination in meiocytes null for MZIP2, we stained nuclear surface spreads with various markers of meiotic recombination. RAD51, a recombinase, functions in both meiotic and mitotic homologous recombination by binding to the resected single-stranded DNAs and mediating the formation of D-loops together with DMC1 (refs. 25,26). In WT spermatocytes, RAD51 first localized to single-stranded DNA at the leptotene stage, and was removed from these sites during the zygotene to pachytene transition (Fig. 4b; Supplementary Fig. 6d). At the early-pachytene stage, the number of RAD51 foci was reduced to approximately one-tenth compared to the early-zygotene stage (Fig. 4b). In Mzip2−/− spermatocytes, RAD51 was similarly recruited to single-stranded DNA at the leptotene and early-zygotene stages, and gradually decreased from the early-zygotene stage to the zygotene-like stage (Fig. 4b, c; Supplementary Fig. 6d). However, the number of RAD51 foci in zygotene-like Mzip2−/− spermatocytes was significantly higher than the one in late-zygotene and early-pachytene WT spermatocytes (P < 0.0001, two-tailed t-test; Fig. 4b, c). Similarly, there were more RAD51 foci in zygonema-like oocytes derived from the E17.5 Mzip2−/− ovaries (Fig. 4c; Supplementary Fig. 6e).
A family of RPA proteins (replication protein A, RPA1/2/3) binds to single-stranded DNA overhangs during homologous recombination and DNA replication. Therefore, in meiotic prophase I, RPA1 and RPA2 localized to the early and middle recombination intermediates (Fig. 4d, e; Supplementary Fig. 7). The numbers of RPA1 and RPA2 foci increased along with the resection of DSBs in leptonema and peaked in early-zygonema spermatocytes, but decreased in late-zygonema and early pachynema after DSB repair (Fig. 4d, e; Supplementary Fig. 7a–c). In Mzip2−/− spermatocytes, the numbers of RPA1 and RPA2 foci were similar to the WT controls at the leptotene and early-zygotene stages (Fig. 4d, e; Supplementary Fig. 7a–c), suggesting that the early processes of meiotic recombination are less affected by MZIP2 deletion. However, the zygonema-like Mzip2–/– spermatocytes had comparable numbers of RPA1 and RPA2 foci as the WT late-zygonema spermatocytes, which was more than WT early-pachynema spermatocytes (Fig. 4d, e; Supplementary Fig. 7a–c). Moreover, staining of SPATA22, a meiosis-specific protein that interacts with RPA proteins27,28, showed the same pattern to RPA1 and RPA2 (Supplementary Fig. 7d–f). These results demonstrated that the DSBs generated in Mzip2−/− meiocytes failed to be repaired through meiotic recombination.
MZIP2 is required for ZMM foci formation and crossing-over
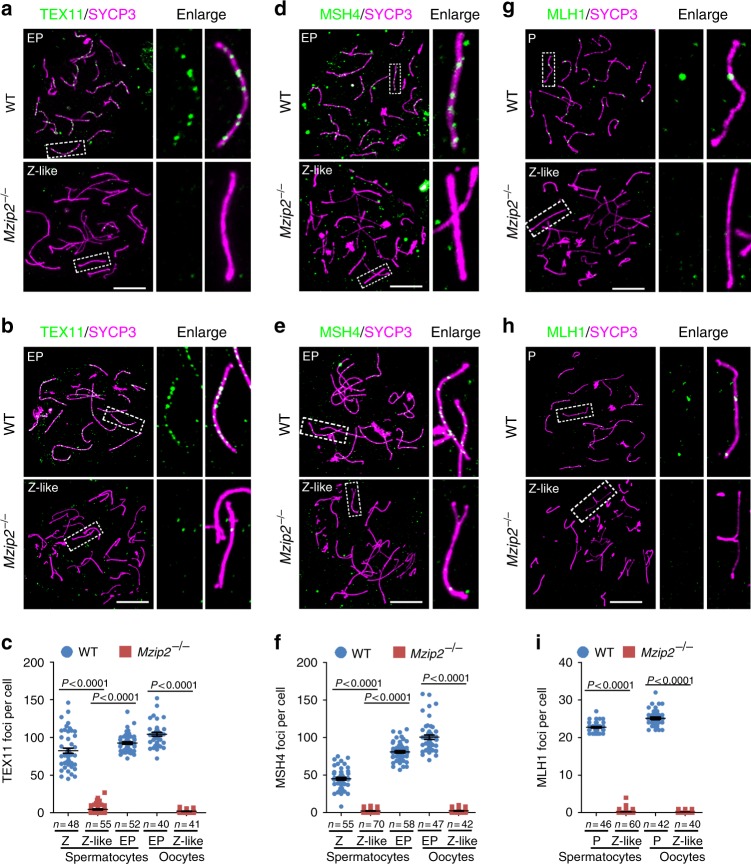
As the next step to D-loop formation, ZMM proteins are recruited to a number of these recombination intermediates to promote the formation of crossover-prone joint molecules, SEIs and dHJs1. In budding yeast, Zip2 forms a trimeric complex with Spo16 and Zip4, or ZZS complex, which is recruited to the joint molecules for their stabilization during meiotic recombination7,8. TEX11, the mammalian homolog of Zip4, is required for female and male fertility in mice and humans17–19. TEX11 localized to the recombination sites in meiotic prophase I, and marked the crossover-prone recombination nodules in WT zygonema and early-pachynema spermatocytes or oocytes (Fig. 5a–c). Contrarily, TEX11 foci were not observed in zygonema-like Mzip2−/− meiocytes (Fig. 5a–c), suggesting that MZIP2 is required for the localization of TEX11. Considering the fact that only Zip2 in the Zip2–Spo16–Zip4 (ZZS) complex possesses a known DNA-binding domain8, defects in TEX11 localization should be the direct effect of MZIP2 deletion. Besides the ZZS complex, Msh4 and Msh5 form another ZMM complex to promote crossover assurance and interference in budding yeast6. Similar to TEX11, MSH4 localized to the middle recombination intermediates in`WT early-pachynema meiocytes, and the recruitment of MSH4 was totally dependent on MZIP2 during mouse meiosis (Fig. 5d–f). Therefore, we propose that MZIP2 promotes meiotic recombination by recruiting other ZMM proteins to the recombination intermediates.
Fig. 5.
Defective meiotic recombination and crossing-over in MZIP2-deleted meiocytes. a–c Staining of TEX11 on nuclear surface spreads prepared with WT and Mzip2−/− testes (a) or ovaries (b). The quantification of TEX11 foci was shown in c. Scale bars, 10 μm. d–f Staining for spermatocytes (d) and oocytes (e), and quantification (f) of MSH4 on the nuclear surface spreads. Scale bars, 10 μm. g–i MLH1 was stained to indicate late recombination intermediates in WT and MZIP2-deleted spermatocytes (g) or oocytes (h). The quantification of MLH1 foci was shown in i. Scale bars, 10 μm
As a result, the crossover-specific late recombination nodules, which were indicated by anti-MLH1 staining, were never formed in either Mzip2−/− spermatocytes or Mzip2−/− oocytes that were arrested at the zygotene-like stage (Fig. 5g–i). Altogether, the phenotypes of Mzip2−/− meiocytes in DSB repair, synapsis, dHJ formation, and crossing-over, suggested the conserved roles of MZIP2 in meiotic homologous recombination in meiotic prophase I.
Discussion
A recent study has investigated the functions of mammalian Zip2 (called SHOC1 in that study) using a hypomorphic mouse model (Mzip2hyp/hyp), in which a truncated but functional MZIP2 is expressed in a relatively lower level29. As a result, Mzip2hyp/hyp spermatocytes are arrested at metaphase I with a reduced rate of crossing-over (reduced MLH1 foci and univalent chromosomes at metaphase), whereas meiotic oocytes and female fertility are not affected. In this study, we generated a complete deletion mouse model of MZIP2 (Fig. 2b), which exhibited much stronger phenotypes in DSB repair, meiotic recombination, synapsis, and crossover formation, when compared to the hypomorphic model (Fig. 6, Supplementary Table 3). Strikingly, both Mzip2−/− males and Mzip2−/− females are sterile due to the consequent defects in meiotic recombination. Spermatoyctes null for MZIP2 are arrested at a zygotene-like stage without sufficient synapsis and DSB repair, which results in smaller testes than the hypomorphic model (Supplementary Table 3). Neither ZMM-associated middle recombination intermediates nor MLH1-associated late recombination intermediates are formed in MZIP2-deleted spermatocytes and oocytes. Therefore, we conclude that the roles of Zip2 orthologs in meiotic recombination are highly conserved in yeast, plants, and mammals. We provide a better model to understand the functions of MZIP2 in mammalian meiosis.
Fig. 6.
Schematic diagram showing the proposed function of MZIP2 in meiotic recombination. During meiotic recombination, MZIP2 is recruited to recombination intermediates and facilitates the assembly of ZMM foci, which function collectively to promote the formation of crossovers-related recombination intermediates. However in meiocytes null for MZIP2, D-loops are destabilized and remain unrepaired
The XPF-like domain in Zip2 was recognized through a PSI-BLAST using an AtSHOC1 homology domain, which identified a conserved domain among Zip2, SHOC1, and mammalian C9ORF84 (ref. 20). A recent study has determined the crystal structure of yeast Zip2 in complex with Spo16 (ref. 7). Similar to the known XPF-ERCC1-like heterodimers (MUS81–EME1/2 complexes and FANCM–FAAP24 complex), Zip2 and Spo16 form an XPF-ERCC1-like complex, in which Zip2 possesses an XPF-like domain to interact with DNA30. However, the residues constituting the active endonuclease site in XPF are not conserved in Zip2, resulting in inactive endonuclease activity. Based on biochemical experiments, recent studies suggest that the Zip2–Spo16 complex preferentially binds branched DNA structures that are frequently found in meiotic recombination, such as D-loops and Holliday junctions8,29. Therefore the authors proposed a model in which the Zip2–Spo16 complex binds and stabilizes early recombination intermediates to promote the formation of both crossovers and synaptonemal complex in meiotic prophase I. Based on these insights and our results, we suggest that MZIP2 is recruited to the early recombination intermediates shortly after D-loop formation, and stabilizes D-loops from being disassembled, through direct DNA–protein interaction or by promoting the extension of D-loops (Fig. 6). We infer that this step occurs prior to SEI formation (Fig. 6), because in yeast zip2 mutants, the number of crossover-specific DNA intermediates, SEIs and dHJs, are dramatically reduced31. As a result, MZIP2-deleted meiocytes are arrested at a zygotene-like stage with fairly few attachments between homologous chromosomes and impaired DSB repair.
In budding yeast, the Zip2–Spo16 complex interacts with a third ZMM protein, Zip4, or Spo22 (refs. 6–8). Zip4 binds to the N-terminal regions of Zip2, while Spo16 interacts with the XPF-like domain close to the C-terminus, forming a trimeric ZZS complex that facilitates crossover formation, in at least two ways: (1) stabilization of D-loops, which is carried by Zip2–Spo16 subcomplex through protein–DNA interaction; and (2) recruitment of other ZMM proteins, possibly through interaction with Zip4 (ref. 8). Interestingly, the localization of TEX11, the mammalian ortholog of Zip4, and the component of the MutS complex, MSH4, is totally abolished upon MZIP2 deletion, suggesting that the recruitment of TEX11 and MSH4–MSH5 complex to the recombination intermediates depends on MZIP2. This is controversial to the early functions of Msh4–Msh5 complex in homolog coalignment during leptotene in Sordaria macrospora32. We infer that, at least in mammals, the ZZS complex functions in ahead of the MSH4–MSH5 complex in the processing of D-loops to dHJs.
Although the formation of crossovers is severely affected by deletion of MZIP2 and TEX11, it is noteworthy that the phenotypes in DSB repair and synapsis are divergent. While MZIP2-null spermatocytes are arrested at a zygotene-like stage with unrepaired DSBs and zipper-like asynapsis, major DSBs are repaired and full synapsis is achieved in spermatocytes null for TEX11, resulting in a metaphase I arrest17,18,29. Noting that TEX11 does not contain any known DNA-binding domain7,8, this difference might suggest that MZIP2 functions in ahead of TEX11 in meiotic recombination. Another possibility is that the original TEX11 mutants, similar to the mouse model expressing a hypomorphic MZIP2 allele, might not be complete deletion17,18. Interestingly, the association of TEX11 mutations with human infertility (non-obstructive azoospermia) is well characterized19,33,34. Splicing and missense mutations of Tex11 are identified in infertile men with high possibilities (2.4–7.3%). It will be interesting to investigate the physiological functions of MZIP2 in human patients affected by non-obstructive azoospermia and premature ovarian insufficiency. Because meiosis phenotypes are also observed in the hypomorph MZIP2 model29, human fertility might be affected by Mzip2 mutations that occur in exons, introns, promoter as well as enhancers.
However, the mammalian ortholog of Spo16 still remains elusive. Among the XPF-ERCC1-like complexes mentioned above, the cofactors, such as ERCC1, FAAP24, EME1/2, Spo16, and PTD, are less conserved. We failed to identify the mammalian Spo16 by BLAST with Spo16 and PTD against mammalian proteins. In some archaea, the XPF-like proteins function as a homodimer. This may not be the case for the mammalian Zip2–Spo16 complex, because in eukaryotic cells, the cofactors are more likely another protein containing an inactive nuclease domain30. It will be interesting to identify mammalian Spo16 to understand the functions of the Zip2–Spo16 complex in mammalian meiosis, or the possibility to increase homologous recombination efficiency by this complex during gene targeting.
Methods
Mice
Mice carrying null allele of Spo11 were reported previously and were purchase from the Jackson Laboratory35. Null alleles for Mzip2 was generated by CRISPR/Cas9 technology according to standard protocols23,24,36. A guide sequence of 5′-CCTAGAAAATCGAAGCCACA-3′ with a PAM sequence was selected based on the website prediction results (http://crispr.mit.edu/). The guide sequence was cloned to the pUC57-sgRNA vector. Following linearization, sgRNA and Cas9 mRNA were in vitro transcribed and purified according to the manufacturer’s instructions (Ambion, AM1345, AM 1354, AM1908 and QIAGEN, 74104). Mouse zygotes were obtained by superovulation of 7-8-week-old females mating with males of the same strain. Mixture of Cas9 mRNA (40 ng/μl) and sgRNA (40 ng/μl) was injected into zygotes by Eppendorf transferman NK2. Injected zygotes were transferred into pseudopregnant ICR female mice (15–25 zygotes per mouse) after 2 h recovery culture in KSOM medium.
All mice were maintained under SPF conditions in a controlled environment of 20–22 °C, with a 12/12 h light and dark cycle, 50–70% humidity, and food and water provided ad libitum. Animal care and experimental procedures were conducted in accordance with the University of Gothenburg, Sweden and Zhejiang University, China. All mutant mouse strains had a C57BL/6 background. The sexes and ages of mice used for specific experiments were indicated in figure legends. The images of testes and ovaries were taken under a stereomicroscope by a digital camera. Genotyping primers used are listed in Supplementary Table 4.
Semi-quantitative reverse transcriptional PCR
Except for the embryonic ovary sample that was collected from embryonic females at E16.5, other tissues were from adult male mice. Male germ cells were prepared by a bovine serum albumin (BSA) gradient as previously described37. Total RNA was extracted using RNeasy Mini kit (Qiagen, #74106) according to the manufacturer’s instructions and reverse-transcribed to obtain cDNA (Bio-Rad, # 1708890). PCR was performed with Taq DNA polymerase under standard conditions (PCR for 28–32 cycles). Gapdh was served as a loading control. Primer sequences are listed in Supplementary Table 4, and uncropped gel images are shown in Supplementary Fig. 8.
Western blotting
Testes were lysed directly in 2-mercaptoethanol containing sodium dodecyl sulfate (SDS) loading buffer and heated at 95 °C for 5 min. SDS-PAGE and immunoblots were performed following standard procedures using a semi-dry transfer system (Bio-Rad). The antibodies used are listed in Supplementary Table 5, and uncropped gel images are shown in Supplementary Fig. 8.
Nuclear surface spreading
Seminiferous tubules were prepared from juvenile and adult testes, while female primordial germ cells were obtained from embryonic ovaries at E17.5. Nuclear surface spreads were prepared as previously described38. In brief, seminiferous tubules or embryonic ovaries were treated with a hypotonic buffer (30 mM Tris, 50 mM sucrose, 17 mM trisodium citrate dehydrate, 5 mM EDTA, and 0.5 mM DTT, pH 8.2) for 30 min, and subsequently smashed in 100 mM sucrose buffer (pH 8.2). The suspension was then added to a slides containing fixative buffer (1% paraformaldehyde and 0.15% Triton X-100, pH 9.2). After at least 2 h incubation in a humidify box, the slides were air dried and washed.
Immunofluorescent staining and imaging
After extensive washing in phosphate-buffered saline (PBS), slides were blocked with 1% BSA in PBST (PBS with 0.1% tween-20) for 30 min, and subsequently subjected to incubation with primary antibodies and secondary antibodies. The primary antibodies used are listed in Supplementary Table 5, while the secondary antibodies with minimal cross-reactivity were purchased from JaxImmuno Research. The signals were examined under a DeltaVision microscope and images for quantification were taken by this microscope. Representative images were taken by a confocal laser scanning microscope (Zeiss LSM 700, Carl Zeiss AG, Germany). The foci of recombination proteins were quantified manually, and only foci found along chromosome axes were counted. For quantification of SYCP1 stretches, only the ones overlapped with SYCP3 were counted.
Histological analyses
PBS-buffered formalin-fixed, paraffin-embedded samples were sectioned (5-μm-thick) for H&E staining and immunohistochemistry. To gain better histology of testis seminiferous tubules, testes were fixed in Bouin’s solution and subjected to H&E staining. Immunohistochemistry was performed as described previously39. Sections were deparaffinized and rehydrated. Primary antibodies were applied at suitable dilutions (Supplementary Table 5) at room temperature for 1 h, and then incubated with biotinylated secondary antibodies for 30 min. Sections were then stained using Vectastain ABC and DAB peroxidase substrate kits (Vector Laboratories, Burlingame, CA).
Statistics
Results are given as means ± S.E.M. Each experiment included at least three independent samples or was repeated at least three times. Statistical analyses were performed by GraphPad Prism. Results for two experimental groups were compared by two-tailed unpaired Student’s t-tests. Statistically significant values (P-values) were indicated, when possible.
Electronic supplementary material
Acknowledgements
We acknowledge the Centre for Cellular Imaging at the University of Gothenburg and the National Microscopy Infrastructure, NMI (VR-RFI 2016-00968) for providing assistance in microscopy. We sincerely acknowledge Kui Liu for support in funds and equipment.
Author contributions
C.Y. conceived the project and designed the experiments. C.Y. and Q.Z. performed and analyzed the experiments. J.S. did the microinjection to generate knockout mice. H.-Y.F. was involved in the generation of MZIP2 antibody as well as mice breeding. C.Y. wrote the manuscript while Q.Z. revised it.
Data availability
The datasets generated during the current study are available from the corresponding author on reasonable request.
Competing interests
The authors declare no competing interests.
Footnotes
Publisher's note: Springer Nature remains neutral with regard to jurisdictional claims in published maps and institutional affiliations.
These authors contributed equally: Qianting Zhang, Jingchen Shao
Electronic supplementary material
Supplementary Information accompanies this paper at 10.1038/s42003-018-0154-z.
References
- 1.Lynn A, Soucek R, Borner GV. ZMM proteins during meiosis: crossover artists at work. Chromosome Res. 2007;15:591–605. doi: 10.1007/s10577-007-1150-1. [DOI] [PubMed] [Google Scholar]
- 2.Zickler Denise, Kleckner Nancy. Recombination, Pairing, and Synapsis of Homologs during Meiosis. Cold Spring Harbor Perspectives in Biology. 2015;7(6):a016626. doi: 10.1101/cshperspect.a016626. [DOI] [PMC free article] [PubMed] [Google Scholar]
- 3.Hunter, N. Meiotic recombination: the essence of heredity. Cold Spring Harb. Perspect. Biol.7, 10.1101/cshperspect.a016618 (2015). [DOI] [PMC free article] [PubMed]
- 4.Sym M, Engebrecht JA, Roeder GS. ZIP1 is a synaptonemal complex protein required for meiotic chromosome synapsis. Cell. 1993;72:365–378. doi: 10.1016/0092-8674(93)90114-6. [DOI] [PubMed] [Google Scholar]
- 5.Chua PR, Roeder GS. Zip2, a meiosis-specific protein required for the initiation of chromosome synapsis. Cell. 1998;93:349–359. doi: 10.1016/S0092-8674(00)81164-2. [DOI] [PubMed] [Google Scholar]
- 6.Shinohara M, Oh SD, Hunter N, Shinohara A. Crossover assurance and crossover interference are distinctly regulated by the ZMM proteins during yeast meiosis. Nat. Genet. 2008;40:299–309. doi: 10.1038/ng.83. [DOI] [PubMed] [Google Scholar]
- 7.Arora, K. & Corbett, K. D. Structure of Zip2:Spo16, a conserved XPF:ERCC1-like complex critical for meiotic crossover formation. bioRxiv10.1101/258194 (2018). [DOI] [PMC free article] [PubMed]
- 8.De Muyt, A. et al. A meiotic XPF-ERCC1-like complex recognizes joint molecule recombination intermediates to promote crossover formation. Genes Dev. 10.1101/gad.308510.117gad.308510.117 [pii] (2018). [DOI] [PMC free article] [PubMed]
- 9.Agarwal S, Roeder GS. Zip3 provides a link between recombination enzymes and synaptonemal complex proteins. Cell. 2000;102:245–255. doi: 10.1016/S0092-8674(00)00029-5. [DOI] [PubMed] [Google Scholar]
- 10.Tsubouchi T, Zhao H, Roeder GS. The meiosis-specific zip4 protein regulates crossover distribution by promoting synaptonemal complex formation together with zip2. Dev. Cell. 2006;10:809–819. doi: 10.1016/j.devcel.2006.04.003. [DOI] [PubMed] [Google Scholar]
- 11.Nakagawa T, Ogawa H. The Saccharomyces cerevisiae MER3 gene, encoding a novel helicase-like protein, is required for crossover control in meiosis. EMBO J. 1999;18:5714–5723. doi: 10.1093/emboj/18.20.5714. [DOI] [PMC free article] [PubMed] [Google Scholar]
- 12.Hollingsworth NM, Ponte L, Halsey C. MSH5, a novel MutS homolog, facilitates meiotic reciprocal recombination between homologs in Saccharomyces cerevisiae but not mismatch repair. Genes Dev. 1995;9:1728–1739. doi: 10.1101/gad.9.14.1728. [DOI] [PubMed] [Google Scholar]
- 13.Novak JE, Ross-Macdonald PB, Roeder GS. The budding yeast Msh4 protein functions in chromosome synapsis and the regulation of crossover distribution. Genetics. 2001;158:1013–1025. doi: 10.1093/genetics/158.3.1013. [DOI] [PMC free article] [PubMed] [Google Scholar]
- 14.de Vries FA, et al. Mouse Sycp1 functions in synaptonemal complex assembly, meiotic recombination, and XY body formation. Genes Dev. 2005;19:1376–1389. doi: 10.1101/gad.329705. [DOI] [PMC free article] [PubMed] [Google Scholar]
- 15.Reynolds A, et al. RNF212 is a dosage-sensitive regulator of crossing-over during mammalian meiosis. Nat. Genet. 2013;45:269–278. doi: 10.1038/ng.2541. [DOI] [PMC free article] [PubMed] [Google Scholar]
- 16.Qiao H, et al. Antagonistic roles of ubiquitin ligase HEI10 and SUMO ligase RNF212 regulate meiotic recombination. Nat. Genet. 2014;46:194–199. doi: 10.1038/ng.2858. [DOI] [PMC free article] [PubMed] [Google Scholar]
- 17.Adelman CA, Petrini JH. ZIP4H (TEX11) deficiency in the mouse impairs meiotic double strand break repair and the regulation of crossing over. PLoS Genet. 2008;4:e1000042. doi: 10.1371/journal.pgen.1000042. [DOI] [PMC free article] [PubMed] [Google Scholar]
- 18.Yang F, et al. Meiotic failure in male mice lacking an X-linked factor. Genes Dev. 2008;22:682–691. doi: 10.1101/gad.1613608. [DOI] [PMC free article] [PubMed] [Google Scholar]
- 19.Yatsenko AN, et al. X-linked TEX11 mutations, meiotic arrest, and azoospermia in infertile men. N. Engl. J. Med. 2015;372:2097–2107. doi: 10.1056/NEJMoa1406192. [DOI] [PMC free article] [PubMed] [Google Scholar]
- 20.Macaisne N, et al. SHOC1, an XPF endonuclease-related protein, is essential for the formation of class I meiotic crossovers. Curr. Biol. 2008;18:1432–1437. doi: 10.1016/j.cub.2008.08.041. [DOI] [PubMed] [Google Scholar]
- 21.Macaisne N, Vignard J, Mercier R. SHOC1 and PTD form an XPF-ERCC1-like complex that is required for formation of class I crossovers. J. Cell Sci. 2011;124:2687–2691. doi: 10.1242/jcs.088229. [DOI] [PubMed] [Google Scholar]
- 22.Guo F, et al. The transcriptome and DNA methylome landscapes of human primordial germ cells. Cell. 2015;161:1437–1452. doi: 10.1016/j.cell.2015.05.015. [DOI] [PubMed] [Google Scholar]
- 23.Cong L, et al. Multiplex genome engineering using CRISPR/Cas systems. Science. 2013;339:819–823. doi: 10.1126/science.1231143. [DOI] [PMC free article] [PubMed] [Google Scholar]
- 24.Wang H, et al. One-step generation of mice carrying mutations in multiple genes by CRISPR/Cas-mediated genome engineering. Cell. 2013;153:910–918. doi: 10.1016/j.cell.2013.04.025. [DOI] [PMC free article] [PubMed] [Google Scholar]
- 25.Pittman DL, et al. Meiotic prophase arrest with failure of chromosome synapsis in mice deficient for Dmc1, a germline-specific RecA homolog. Mol. Cell. 1998;1:697–705. doi: 10.1016/S1097-2765(00)80069-6. [DOI] [PubMed] [Google Scholar]
- 26.Liu Y, et al. Down-regulation of Rad51 activity during meiosis in yeast prevents competition with Dmc1 for repair of double-strand breaks. PLoS Genet. 2014;10:e1004005. doi: 10.1371/journal.pgen.1004005. [DOI] [PMC free article] [PubMed] [Google Scholar]
- 27.La Salle S, et al. Spata22, a novel vertebrate-specific gene, is required for meiotic progress in mouse germ cells. Biol. Reprod. 2012;86:45. doi: 10.1095/biolreprod.111.095752. [DOI] [PMC free article] [PubMed] [Google Scholar]
- 28.Ishishita S, Matsuda Y, Kitada K. Genetic evidence suggests that Spata22 is required for the maintenance of Rad51 foci in mammalian meiosis. Sci. Rep. 2014;4:6148. doi: 10.1038/srep06148. [DOI] [PMC free article] [PubMed] [Google Scholar]
- 29.Guiraldelli MF, et al. SHOC1 is a ERCC4-(HhH)2-like protein, integral to the formation of crossover recombination intermediates during mammalian meiosis. PLoS Genet. 2018;14:e1007381. doi: 10.1371/journal.pgen.1007381. [DOI] [PMC free article] [PubMed] [Google Scholar]
- 30.Dehe PM, Gaillard PH. Control of structure-specific endonucleases to maintain genome stability. Nat. Rev. Mol. Cell Biol. 2017;18:315–330. doi: 10.1038/nrm.2016.177. [DOI] [PubMed] [Google Scholar]
- 31.Borner GV, Kleckner N, Hunter N. Crossover/noncrossover differentiation, synaptonemal complex formation, and regulatory surveillance at the leptotene/zygotene transition of meiosis. Cell. 2004;117:29–45. doi: 10.1016/S0092-8674(04)00292-2. [DOI] [PubMed] [Google Scholar]
- 32.Storlazzi A, et al. Recombination proteins mediate meiotic spatial chromosome organization and pairing. Cell. 2010;141:94–106. doi: 10.1016/j.cell.2010.02.041. [DOI] [PMC free article] [PubMed] [Google Scholar]
- 33.Yang F, et al. TEX11 is mutated in infertile men with azoospermia and regulates genome-wide recombination rates in mouse. EMBO Mol. Med. 2015;7:1198–1210. doi: 10.15252/emmm.201404967. [DOI] [PMC free article] [PubMed] [Google Scholar]
- 34.Sha Y, et al. A novel TEX11 mutation induces azoospermia: a case report of infertile brothers and literature review. BMC Med. Genet. 2018;19:63. doi: 10.1186/s12881-018-0570-4. [DOI] [PMC free article] [PubMed] [Google Scholar]
- 35.Baudat F, Manova K, Yuen JP, Jasin M, Keeney S. Chromosome synapsis defects and sexually dimorphic meiotic progression in mice lacking Spo11. Mol. Cell. 2000;6:989–998. doi: 10.1016/S1097-2765(00)00098-8. [DOI] [PubMed] [Google Scholar]
- 36.Yu C, et al. BTG4 is a meiotic cell cycle-coupled maternal-zygotic-transition licensing factor in oocytes. Nat. Struct. Mol. Biol. 2016;23:387–394. doi: 10.1038/nsmb.3204. [DOI] [PubMed] [Google Scholar]
- 37.Gan H, et al. Dynamics of 5-hydroxymethylcytosine during mouse spermatogenesis. Nat. Commun. 2013;4:1995. doi: 10.1038/ncomms2995. [DOI] [PubMed] [Google Scholar]
- 38.Peters AH, Plug AW, van Vugt MJ, de Boer P. A drying-down technique for the spreading of mammalian meiocytes from the male and female germline. Chromosome Res. 1997;5:66–68. doi: 10.1023/A:1018445520117. [DOI] [PubMed] [Google Scholar]
- 39.Yu C, et al. CRL4 complex regulates mammalian oocyte survival and reprogramming by activation of TET proteins. Science. 2013;342:1518–1521. doi: 10.1126/science.1244587. [DOI] [PubMed] [Google Scholar]
Associated Data
This section collects any data citations, data availability statements, or supplementary materials included in this article.
Supplementary Materials
Data Availability Statement
The datasets generated during the current study are available from the corresponding author on reasonable request.






