Abstract
Medulloblastomas are the most common malignant brain tumors in children. Several large-scale genomic studies have detailed their heterogeneity, defining multiple subtypes with unique molecular profiles and clinical behavior. Increased expression of the miR-183∼96∼182 cluster of microRNAs has been noted in several subgroups, including the most clinically aggressive subgroup associated with genetic amplification of MYC. To understand the contribution of miR-183∼96∼182 to the pathogenesis of this aggressive subtype of medulloblastoma, we analyzed global gene expression and proteomic changes that occur upon modulation of miRNAs in this cluster individually and as a group in MYC-amplified medulloblastoma cells. Knockdown of the full miR-183∼96∼182 cluster results in enrichment of genes associated with apoptosis and dysregulation of the PI3K/AKT/mTOR signaling axis. Conversely, there is a relative enrichment of pathways associated with migration, metastasis and epithelial to mesenchymal transition, as well as pathways associated with dysfunction of DNA repair in cells with preserved miR-183 cluster expression. Immunocytochemistry and FACS analysis confirm induction of apoptosis upon knockdown of the miR-183 cluster. Importantly, cell-based migration and invasion assays verify the positive regulation of cell motility/migration by the miR-183 cluster, which is largely mediated by miR-182. We show that the effects on cell migration induced by the miR-183 cluster are coupled to the PI3K/AKT/mTOR pathway through differential regulation of AKT1 and AKT2 isoforms. Furthermore, we show that rapamycin inhibits cell motility/migration in medulloblastoma cells and phenocopies miR-183 cluster knockdown. Thus, the miR-183 cluster regulates multiple biological programs that converge to support the maintenance and metastatic potential of medulloblastoma.
Keywords: medulloblastoma, microRNA, miR183, miR182, miR96, EMT, AKT, mTOR, migration, apoptosis, DNA repair
Introduction
Medulloblastomas are aggressive tumors of primitive neuroectodermal origin. They are a major cause of cancer-related mortality in children [7]. Several genomic studies have revealed that medulloblastomas are heterogeneous tumors comprised of distinct molecular subgroups [4,10,25,41,52,44,45]. These studies have also shown the differential expression of microRNAs (miRNA) across various disease subtypes [10,40]. Notably, the miR-183∼96∼182 cluster is highly expressed in specific medulloblastoma subgroups, including one associated with MYC amplification and a particularly aggressive clinical course involving high rates of metastasis and overall poor survival [10].
miR-183∼96∼182 is a highly conserved cluster of miRNAs residing on an intergenic region of human chromosome 7q. Chromosome 7 is commonly gained in medulloblastoma and follows isochromosome 17q as the second most common recurrent large-scale genetic lesion observed in medulloblastomas [10]. The miR-183 cluster has largely been described in sensory organ development, particularly in retina and in hair cells of the inner ear [46,57,58]; but their expression has also been documented in several cancers including breast, ovarian, endometrial, bladder, prostate, lung, hepatocellular and thyroid [1,17,18,28,34,47,53,59,62,35,37]. Additionally, various components of the miR-183 cluster have been shown to regulate target genes such as FOXOs, BRCA1, EZRIN, ITGB1 and KIF2A [16,29,30,36,38,48,54]. However, the role of this miRNA cluster in tumor biology remains unclear. While most studies suggest that miR-183∼96∼182 has pro-tumorigenic/pro-metastatic effects in cancers, some have reported an inhibition of these effects [31,54,63]. Given the likelihood that thousands of genes are coordinately targeted by a single miRNA, only a fraction of which are expressed in any given normal or cancerous tissue, these transcriptional discrepancies highlight the importance of considering cellular and disease context in the study of miRNAs.
Here we examine the role of miR-183∼96∼182 in the context of MYC-amplified medulloblastoma. We base our investigations on cell lines that preserve high expression of miR-183∼96∼182 and importantly, the genetic and transcriptional signatures consistent with the clinically aggressive ‘c1/MYC’ medulloblastomas defined in our prior studies [10,51]. We employ a ‘top-down’ systems-level approach, documenting the global transcriptional and proteomic changes taking place upon modulation of the collective miR-183 cluster and also of its individual components. We verify our computational analyses with standard assays measuring cell viability, apoptosis, DNA repair and migration of medulloblastoma cells in vitro. Overall, we identify miR-183∼96∼182 as pro-tumorigenic in MYC-driven medulloblastoma through inhibition of apoptosis, dysregulation of the mTOR pathway and modulation of cell migration and motility. These result in oncogenic processes that converge to sustain and enable the maintenance and progression of this aggressive tumor.
Materials and Methods
Cell culture
Medulloblastoma cell lines R262, R300 UW402 and UW426 were supplied by Dr. Michael Bobola, University of Washington, Seattle. D341, D384, D425, D458, D556 were obtained from Darrell Bigner, Duke University, North Carolina. D283 and DAOY medulloblastoma cell lines and HEK 293T cell line were purchased from American Type Culture Collection (Manassas, VA). Cells were maintained in Dulbecco's Modified Eagle Medium with F-12 nutrient mixture (Invitrogen, Carlsbad, CA) supplemented with 10% FBS, 2mM L-Glutamine, 1% penicillin and streptomycin (all from Gibco, Carlsbad, CA) at 37°C in a humidified chamber of 5% CO2.
RNA extraction
Total RNA from cell lines was isolated using the RNeasy Mini Kit (Qiagen, Valencia, CA). RNA samples enriched for small RNA molecules were further enriched in the samples by using the Nirvana RNA Isolation kit (Ambion, Austin, TX) according to the manufacturer's protocol. RNA concentration was measured using a NanoDrop Spectrophotometer (NanoDrop Technologies, Wilmington, DE). Total RNA for adult cerebellum and fetal cerebellum were purchased from BioChain (Hayward, CA).
Scratch assay
UW426 or DAOY cells were seeded at 200,000 per well in a six-well dish and transfected with LNAs or lentiviral overexpression constructs respectively. The confluent cell monolayer was scratched across the full well diameter with a sterile 200 μl pipette tip and dislodged cells were washed with PBS and replaced with fresh medium. In some cases 50nM rapamycin (Sigma) or control DMSO were added to the medium. Plates were then returned to the incubator for 24 hours. Cells were imaged under 10× magnification by a Nikon Eclipse TE 2000-S inverted microscope (Nikon Instruments, Inc., Melville, NY) at 0 and at 24 hours. Migration into the wounds was measured in an unbiased manner based on pixel intensity with Adobe Photoshop software.
Transwell matrigel invasion assay
100,000 transfected cells in 1% serum were seeded into upper chamber of a pre-hydrated Matrigel Invasion Chamber (BD Biosciences, Franklin Lakes, NJ). The cells were allowed to migrate to the underside of the membrane for 24 hours. After that, non-invading cells were removed by wiping the upper side of the membrane, and the invaded cells were fixed with methanol and stained by using crystal violet (Sigma, St Louis, MO, USA). Invaded cells were imaged by a Nikon Eclipse TE 2000-S inverted microscope at 10× magnification. To quantify the invaded cells, the matrigel matrix was dissolved in 10% acetic acid and the absorbance at 560nm was measured. All experiments were performed in triplicate.
Immunocytochemistry
All steps were carried out at room temperature as previously described [56]. Briefly, cells were plated on poly-D-lysine coated glass cover slips 72 hours post-transfection and were fixed in 4% (w/v) paraformaldehyde (Electron Microscopy Sciences, Hatfield, PA) for 1 hour, washed in phosphate-buffered saline (PBS, Invitrogen) (6 times, 5min each), then incubated for 1 hour in blocking buffer (PBS, 0.8% Triton X-100, 10% normal goat serum), followed by an overnight incubation in blocking buffer with the primary antibodies. The antibodies were purchased from the following companies: Anti-BAX, Anti-BAD, anti-RAD51 and anti-AKT1 (Santa Cruz Biotechnology, Santa Cruz, CA); AKT2 (Cell Signaling Technology, Danvers, MA); Anti-BAK1 and anti-BRCA1(Calbiochem, Darmstadt, Germany); anti-Vimentin (BD Biosciences). The cells were washed in PBS (6 times, 5 min each) before the addition of fluorescent goat anti-rabbit and goat anti-mouse secondary antibodies (Alexa Ig488 [green] or Alexa Ig565 [red], Invitrogen) at 1:250 for 60 min. The cells were washed in PBS (6 times, 5 min each) and visualized with a Zeiss LSM510 META 2-Photon confocal microscope or a LSM700 confocal microscope (Zeiss, Oberkochen, Germany).
Cell Cycle analysis
Cells were harvested 72 hours post-transfection, washed in PBS and fixed with 70% ethanol overnight at 4 °C. Cells were treated with 100μg/ml RNase A (Roche Diagnostics, Mannheim, Germany) and 50μg/ml propidium iodide (Sigma) for 30 minutes at 37°C in the dark. Propidium iodide fluorescence was monitored with FACSCalibur flow cytometry (BD Biosciences). At least 10,000 cells were collected and analyzed with Cell Quest Pro Software (BD Biosciences) and FlowJo software version 4.6.1 (TreeStar, Ashland, OR).
Western blots
Membranes were blocked in PBS-Tween 5% milk and probed with primary antibodies at manufacturer recommended concentrations. Anti-β-actin (Abcam, Cambridge, MA) was used as the protein loading control. The HRP-conjugated secondary antibodies were used at 1:10,000 (Jackson Immunoresearch Laboratories, West Grove, PA). Blots were developed using the SuperSignal West PICO Chemiluminescent Detection System (Pierce Biotechnology, Rockford, IL). Digital images were recorded using the Fuji Image 3000 Chemiluminescence Detection System (Fuji Film, Tokyo, Japan).
Senescence assay
To investigate senescence, cells were harvested 72 hours post transfection, fixed and stained using a Senescence associated β-galactosidase kit (Cell Signaling Technology) according to the manufacturer's instructions. Cells were visualized and captured with a Nikon E800 Epifluorescence microscope.
Real-time quantitative reverse transcription-PCR
The miRNA sequence-specific reverse transcription-PCR (RT-PCR) primers and assays for miR-96, miR-182, miR-183, miR-34a and endogenous control RNU6B were purchased from Applied Biosystems (Carlsbad, CA). TaqMan Gene Expression assays for NeuroD2 and NeuroG1 were also purchased from Applied Biosystems. Analysis was carried out using the Applied Biosystems 7300 q-RT-PCR System. The gene expression dCT values of miRNAs in each sample were calculated by normalizing with the internal control RNU6B and relative quantification values were plotted. All reactions were done in triplicate and at least 3 independent experiments were performed to generate each data set.
Transfections
For the knockdown of miRNAs, Antisense Locked Nucleic Acid (LNA) oligonucleotides (Exiqon, Denmark) for miR-96, miR-182, miR-183 and the scrambled control were transfected at a final concentration of 100nM using Lipofectamine 2000 reagent (Invitrogen). For the pooled knock-down of the cluster, LNAs for miR-96, miR-182 and miR-183 were used in equal amounts for a final concentration of 100nM. For the overexpression of miRNAs, precursor sequences of miR96, miR182, miR183 (Sanger Institute, IDT) were cloned into the lentiviral vector pLVTHM (Addgene) and transiently transfected. In addition, human pre-microRNA Expression Construct Lenti-miR-183+96+182 (System Biosciences, Mountain View, CA) was used for overexpressing the entire miRNA cluster.
Lentiviral production and transduction
miRZip-anti-96, miRZip-anti-182, miRZip-anti-183 and the miRZip control vector (System Biosciences) were transfected into 293T cells and pseudovirus particles were generated according to manufacturer's instructions. Virus particles were concentrated using PEG-it Virus Precipitation Solution (System Biosciences). Subsequently, D458, D425 and D556 target cells were infected at a MOI of 2 in the presence of 5μg/ml polybrene (Sigma). Cells were FACS sorted for GFP positive cells and used for downstream assays.
Cell proliferation assay
Cells were monitored for cluster formation 120 hours post-infection. Clusters were visualized and captured by a Nikon Eclipse TE 2000-S inverted microscope and counted in 5 random fields for all the conditions tested. Bar graphs were generated by combining data from three independent experiments with each condition was plated at least in duplicate.
Comet assay
D458 cells were transfected with the pooled LNAs or the scrambled control LNA and DNA damage was analyzed 72 hours later using a Neutral Comet Assay (Trevigen, Gaithersburg, MD) detecting single and double stranded DNA breaks. The assay was carried out using the manufacturer's recommend protocol. Prior to imaging, 100μL of diluted SYBR® Green 1 was spotted onto each sample and incubated for 30 minutes. Comets were captured at a constant depth of the gel using an LSM700 confocal microscope (Zeiss) at a wavelength of 488nm. CometScore® software (The TriTek Corporation, Sumerduck, VA) was used to calculate the tail moment of the comets.
Gene expression and bioinformatics analysis
Gene expression data was generated from D458 and D556 medulloblastoma cells using Illumina HT12 Bead Arrays. GCT files were then generated from IDAT files using the GenePattern software suite (www.broadinstitute.org/cancer/software/genepattern). Data was further normalized using rank-invariant set normalization (GEO accession number pending). Gene expression and miRNA data from primary human tumors were generated as previously described [10]. Briefly, miRNA profiling was performed using a bead-based detection system containing 582 miRNA probes, representing 435 individual miRNAs as previously described [32]. Raw signal intensities were transformed from log2 to linear values and each miRNA probe was then normalized to the median and median polishing applied when necessary with a threshold cutoff for signal intensities less than 4. miRNA data was pre-processed and visualized using either the Genspring GX7.3.1 software package or GenePattern.
For comparison of transcriptional profiles between cell lines and primary tumors, we performed unsupervised hierarchical clustering of gene expression data from 15 established medulloblastoma cell lines and for comparison, a series of glioma and malignant rhabdoid tumor cell lines. We then utilized a subclass mapping algorithm developed by Hoshida et al. [21] to map clusters identified from the cell line clustering analyses to molecular subgroups of primary human medulloblastomas as described in Cho et al.[10] and Northcott et al.[41]
Gene set enrichment analysis (GSEA) was performed as previously described (www.broadinstitute.org/software/gsea) [49]. Briefly, we performed GSEA using a reference database of 2,163 gene sets: 1,891 gene sets from the MSigDB-C2 database (http://www.broad.mit.edu/gsea/msigdb) and 272 additional manually curated gene sets representing oncogene activation/tumor suppressor deregulation (OPAM database v3) [49,3]. To all gene sets we added sets that combined up and down regulated sets derived from the same experimental condition or publication. The final total was 2,599 signatures.
Proteomics
Cell pellets were lysed and proteins extracted and trypsin-digested in solution using optimized procedures (Winter and Steen, submitted). Peptides were labeled using a 6plex TMT kit (Thermo) following the manufacturer's instructions and samples combined and desalted using Oasis HLB cartridges (Waters). The desalted peptides were fractionated in 24 fractions using Offgel electrophoresis[20] and the resulting samples reduced in volume using a vacuum centrifuge. Peptide samples were analyzed using a LTQ-Orbitrap mass spectrometer, the raw files processed to text files, searched against IPI human v3.69 and the results combined.
Results
Characterization of miR-183∼96∼182 expression and ‘group c1/MYC’ signatures in medulloblastoma cell lines
We previously profiled the miRNA transcriptome of a series of primary medulloblastomas and revealed the elevated expression of miR-183∼96∼182 in several subgroups of this disease [10]. Of particular interest was the high expression of miR-183∼96∼182 in a subgroup of medulloblastomas with MYC amplification and activation of photoreceptor transcriptional programs. These patients have high rates of disseminated disease at diagnosis, a significantly elevated rate of relapse and a very poor response to conventional chemotherapy and radiation therapy, even at maximal doses [10,41,51,43]. Here, we show that miR-183∼96∼182 expression is preserved in a series of established medulloblastoma cell lines (Figure 1a). A comparative genomic analysis shows that these cell lines share common transcriptional profiles with the ‘c1/c5’ or ‘Group C” subgroups as defined in Cho et al. and Northcott et al., respectively (Figure S1) [10,41]. In addition, SNP array profiling shows that genetic features such as MYC amplification and isochromosome 17q are also preserved (data not shown). Our genomic characterization confirms that that these cell lines constitute robust models for examining the contribution of this miRNA family in MYC amplified medulloblastoma.
Figure 1.

miR-183∼96∼182 is differentially expressed in medulloblastoma cell lines and regulates cell proliferation. a Quantitative Real Time PCR (q-RT-PCR) analysis of miR-183, miR-96, and miR-182 expression in medulloblastoma cell lines. Raw data were normalized to the endogenous control RNU6B. The errors bars were derived from 3 independent experiments done in triplicate. b LNA-mediated knockdown of individual components of the miR-183∼96∼182 cluster results in a sponge effect. c LNA-mediated knockdown of individual or pooled components of the miR-183 cluster results in decreased cluster formation and overall cell viability. Bar graphs reflect combined data from three independent experiments with each condition plated at least in duplicate.
miR-183∼96∼182 inhibits apoptosis and promotes survival in medulloblastoma cells
We utilized locked nucleic acid (LNA)-mediated knockdown of each component of the miR-183 cluster individually and in a pooled manner, followed by gene expression profiling using Illumina Bead Arrays and proteomic profiling using a tandem mass tag (TMT) approach. Given the partial homology between miR-183, miR-96 and miR-182, knockdown of these individual miRNAs results in a ‘sponge’ effect [14]. Specifically, knockdown of miR-96 also results in a measurable decrease in miR-183. Knockdown of miR-182 also decreases miR-183 levels but not miR-96; and knockdown of miR-183 leads to a decrease of all three miRNAs resulting in the equivalent of a ‘pooled’ knockdown (Figure 1b).
Using Gene Set Enrichment Analysis (GSEA) of gene expression data, we observe enrichment of gene sets associated with apoptosis pathways upon knockdown of miR-183∼96∼182 (Table1) [49]. To verify these findings, we assayed cell growth in cells where each individual component of the cluster was stably knocked-down. We note an overall decrease in cell viability and proliferation upon miR-183 cluster knockdown (Figure 1c). miR-96 knockdown (and pooled knockdown) achieves the most pronounced effect on cell viability with miR-182 knockdown having very little effect (see Figure 1c).
We investigated changes to cell cycle kinetics upon cluster knockdown and observe an increase of cells in G0/G1 and decreased transit through S-phase (Figure 2a). Furthermore, there is increased expression of the apoptotic markers BAX, BAK1 and BAD upon miR-183 cluster knockdown (Figure 2b). We also observe an accumulation of cells in G2 upon miR-183 cluster knockdown which suggests that a subset of cells is undergoing cellular senescence (see Figure 2a). Staining with beta-galactosidase confirms an increase in cellular senescence upon cluster knockdown consistent with observations in our cell cycle analysis (Figure S2).
Figure 2.

Knockdown of miR-183∼96∼182 cluster induces apoptosis and G1 and G2 arrest. a Cell cycle analysis of medulloblastoma cells transfected with LNAs directed towards individual components of the miR-183 cluster shows an increase in the G0/G1 and G2 fractions upon miR-183∼96∼182 pooled knockdown and miR-96 knockdown in particular. b Immunofluorescence staining shows an increase of apoptotic markers BAD and BAK1 (red) and BAX (green) after miR-183∼96∼182knockdown; all cells counterstained with DAPI (blue). P-values (Fisher's exact test) indicate significance relative to scramble control, *p-value<0.05, **p-value<0.01, ns=not significant.
miR-183∼96∼182 regulates DNA repair pathways in medulloblastoma cells
We identify enrichment of gene sets associated with dysfunction of DNA double strand break repair in scramble control cells relative to miR-183 cluster knockdown, findings consistent with a recent report showing BRCA1 as a direct target of miR-182 (see Table 1) [36]. Using immunofluorescence staining for BRCA1, we show that knockdown of the miR-183 cluster results in an upregulation of BRCA1 (Figure 3a,b). Notably, BRCA1 staining is predominantly cytosolic and previous studies have shown that cytosolic BRCA1 localizes to mitochondrial membranes where it interacts with BCL2, serving to enhance apoptosis [55,26,23]. In addition, to assess whether the reduction of BRCA1 levels mediated by miR-183∼96∼182 expression resulted in a deficiency of DNA double strand break repair, we compared COMET assays on medulloblastoma cells with miR-183 cluster knockdown versus scrambled control. We identified an increase in the ‘tail moment’ of the COMET in the scrambled control relative to miR-183 cluster knockdown suggesting an increase in unrepaired DNA double strand breaks (Figure 3c,d).
Table 1.
Selected gene sets enriched in D458 and D556 medulloblastoma cell lines treated with LNAs antagonizing miR-96, miR-182 or miR-183/96/182 (pooled). Pathways associated with apoptosis (red), DNA repair (blue), migration/metastasis/EMT (green) and PI3K/AKT/mTOR (yellow) are highlighted.
|
Figure 3.

miR-183∼96∼182 inhibits double strand break repair. a Immunofluorescence staining and western blot (b) of BRCA1 (red) and DAPI counterstain (blue) shows increased, predominantly cytoplasmic BRCA1 staining in D458 cells upon knockdown of miR183∼96∼182. c Representative COMET assay showing decreased ‘tail moment’ in the miR-183 cluster knockdown compared to the scrambled control. d Dot plot indicative of a decreased level of DNA double-strand breaks in miR-183 cluster knockdown relative to scrambled control (***P-value<0.0001).
miR-183∼96∼182 regulates cell migration and EMT in medulloblastoma cells
We note an overrepresentation of gene signatures associated with invasion and metastases in scramble control cells relative to miR-183∼96∼182 knockdown, and in particular relative to miR-182 knockdown (see Table 1). This suggests the miR-183 cluster promotes metastasis and invasion in the context of medulloblastoma. To validate these findings, we performed scratch assays and matrigel invasion assays using medulloblastoma cells having either robust or no expression of miR-183∼96∼182 with knockdown or forced expression of each or all miRNAs in the cluster, respectively. In cells with moderate levels of miR-183, miR-96 and miR-182 expression (UW426 cells), we find efficient closure of a scratch within 24 hours (Figure 4a). Knockdown of individual components of the miR-183 cluster shows that miR-182 knockdown significantly inhibits migration into the scratch area whereas miR-96 knockdown had little to no effect on the ability of these cells to close the insult (see Figure 4a). Invasion assays using a modified Boyden chamber with a matrigel barrier also showed an inhibition of migration/invasion (Figure 4b). In contrast to medulloblastoma cells that have increased expression of the miR-183 cluster, DAOY medulloblastoma cells have little to no expression of miR-183∼96∼182. In the scratch assay there is little to no closure of the scratch at 24 hours (Figure 4c). However, forced expression of the miR-183∼96∼182 cluster and of miR-182 in particular, results in a dramatic increase in cell migration and near complete closure of the scratch by 24 hours (see Figure 4c).
Figure 4.

miR-182 induces cell migration and invasion in medulloblastoma cells. a Scratch/wound healing assay in UW426 medulloblastoma cells shows knockdown of miR-182 inhibits wound closure. Notably, knockdown of miR-183 results in a sponge effect-mediated reduction of miR-182 leading to impeded wound healing. b Representative images from a transwell matrigel invasion assay shows reduction of cell invasion upon knockdown of miR183∼96∼182. Migrated cells are quantified in the bar graph reflecting data from three independent experiments. c Scratch assay after stable overexpression of individual or pooled miR-183∼96∼82 cluster components in DAOY cells shows that miR-182 alone is sufficient to enhance scratch closure. P-values (Fisher's exact test) indicate significance relative to scramble control, ***p-value<0.0001.
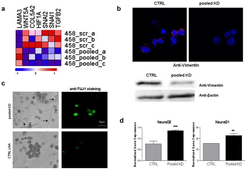
Consistent with the migration phenotype mediated by the miR-183∼96∼182 cluster, gene expression changes associated with epithelial to mesenchymal transition (EMT) are noted. These include upregulation of Vimentin, TGFb2, SNAIL1,SNAIL2, HIF1a, COL5a2 and WNT5a and downregulation of LAMA3 in scrambled control cells relative to miR-183 cluster knockdown (Figure 5a,b) [64,60,50,33,11,6]. We also identify enrichment of gene sets associated with VHL activity which, consistent with our results, has been shown to induce an EMT phenotype upon its loss [42,19]. Finally, our proteomics analysis identifies a greater than two-fold decrease in Desmin and NCAM after miR-183∼96∼182 knockdown, further supporting the role of the miR183 cluster in promoting EMT (Supplementary materials) [61,24,13,39,27,15,2].
Figure 5.

miR-183∼96∼182 promotes epithelial to mesenchymal transition (EMT). a Heatmap showing genes associated with EMT are downregulated upon miR-183∼96∼182 knockdown in D458 cells. b Immunofluorescence staining and Western Blot show decreased expression of vimentin in D458 cells after miR-183∼96∼182 knockdown. c Increased neurite/axonal outgrowth and elevated TUJ1 staining upon knockdown of miR-183∼96∼182. d Knockdown of miR-183∼96∼182 cluster induces the expression of pro-neural genes NeuroD2 and NeuroG1. P-values (Fisher's exact test) indicate significance relative to scramble control, **p-value<0.01, ***p-value<0.0001.
Changes to cellular morphology are also observed upon knockdown of the miR-183 cluster consistent with a state change from a mesenchymal to a more epithelial phenotype. Upon miR-183 cluster knockdown, medulloblastoma cells take on a more flattened appearance with projection of cellular processes indicative of neurite/axonal outgrowth (Figure 5c). Accordingly, we noted increased proneural gene expression in pooled knockdown conditions relative to scramble control (Figure 5d).
miR-183∼96∼182 regulates the PI3K/AKT/mTOR signaling axis
We identify enrichment of gene sets associated with PI3K/AKT/mTOR pathways upon knockdown of the miRNA cluster. This result was surprising given the increased apoptosis and decreased cell survival observed upon miR-183 cluster knockdown. Upon closer inspection, one of the AKT1 signatures enriched after miR-183 cluster knockdown has been shown to represent AKT1 signaling that is ‘independent’ of the mTOR pathway (see Table 1) [12]. Related to this observation, we also observe enrichment of a rapamycin gene signature upon knockdown of the miR-183 cluster, indicating that knockdown of miR-183∼96∼182 has a global transcriptional effect comparable to rapamycin treatment. This suggests that the AKT1 signature observed upon miR-183 knockdown is uncoupled from mTOR signaling and presumably allows for the induction of apoptosis which AKT1 otherwise inhibits.
To investigate the exchange between miR-183∼96∼182 and PI3K/AKT/mTOR signaling suggested by our GSEA results, we performed Western blot analysis and/or immunofluorescence for various AKT isoforms. We show that pooled knockdown of the miR-183 cluster induces AKT1 expression. Conversely, decreased AKT2 expression is noted upon miR-183∼96∼182 knockdown (Figure 6a,b). These findings are consistent with reports that have identified divergent roles of the AKT1/2 isoforms in regulating migration and EMT, where AKT1 inhibited migration through phosphorylation of palladin [9] and AKT2 induced migration/EMT [22,8,9]. Thus, the divergent AKT1/AKT2 expression in our experiments is wholly consistent with our results showing the induction of cell migration/invasion by miR-183∼96∼182.
Figure 6.

miR-183∼96∼182 cluster regulates the PI3K/AKT/mTOR signaling axis. a Immunofluorescence staining shows elevated AKT1 (red) and decreased AKT2 (green) upon knockdown of the microRNA cluster in D458 medulloblastoma cells. b Western Blot showing increased AKT1 and decreased AKT2 in pooled miR-183∼96∼182 knockdown compared to the scrambled control. c Increased migration upon forced expression of miR-183∼96∼182 cluster in DAOY cells is negated by rapamycin. d Impeded migration upon rapamycin treatment in UW426 cells comparable to the effects of miR-183∼96∼182 knockdown. Bar graphs represent migration into wounds measured in an unbiased manner based on pixel intensity. P-values (Fisher's exact test) indicate significance relative to scramble control, **p-value<0.01, ***p-value<0.0001.
To investigate whether pharmacological inhibition of the mTOR pathway could also affect the phenotypes seen in our migration and invasion assays, we treated medulloblastoma cells with rapamycin. We show a distinct inhibition in migration upon rapamycin treatment similar to cells in which the miR-183 cluster was knocked down (Figure 6c). Conversely, when we force expression of miR-183 cluster in DAOY cells and treat with rapamycin, we show an inhibition of migration (Figure 6d). These results suggest that the effects of cell migration induced by the miR-183 cluster rely on intact mTOR pathway signaling. In combination, our results suggest that mTOR positively regulates both the upstream factors responsible for miR-183 cluster expression and also the downstream factors that enable miR-183 cluster–mediated migration/EMT.
Discussion
Here we provide evidence that the miR-183∼96∼182 cluster promotes tumorigenesis in medulloblastoma by regulating multiple biological processes relied upon for maintenance, survival and dissemination of tumor cells. Our data also indicate that each individual miRNA within this enigmatic cluster has specific properties that alone can confer specific phenotypes to cells. This is particularly evident with miR-182 which promotes cellular migration on forced expression in cells with an otherwise limited capacity for migration; and with miR-96 whose knockdown results in a much more robust growth inhibition than miR-182 or miR-183. But the combined biological effects of all three miRNAs as a unit are especially intriguing as they are co-transcribed/expressed off one primary miRNA transcript, and, in addition, are highly conserved across species.
Our global transcriptional profiling suggests that a predominant function of miR-183∼96∼182 is to regulate the cellular response to growth/nutritional signals and cellular stress by fine tuning biological actions such as DNA repair, apoptosis, senescence proliferation and migration/motility. Under normal biological circumstances, expression of the miR-183 cluster is largely restricted to ciliated sensory neurons whose longevity and consistent functions are relied upon for survival at the whole organism level. This suggests that the miR-183 cluster is part of an evolutionary mechanism that has been established to support the maintenance and longevity of sensory neurons. Certainly, the neuronal degeneration witnessed when these miRNAs are disrupted in rodents and humans supports miR-183∼96∼182's critical role in maintaining neuronal health. It may be that cancer usurps the abilities of these miRNAs to its survival advantage.
Interestingly, we were able to counter the pro-migratory effects of the miR-183 cluster with rapamycin treatment. However, we also showed that rapamycin treatment alone decreased the expression levels of miR-183∼96∼182. Identifying the feedback circuits that link the upstream and downstream regulation of this miRNA cluster will be informative. Indeed, there is marked conservation of the upstream regulatory region of the miR-183 cluster and prior ChIP–on-chip analyses have shown enrichment of this promoter region upon immunoprecipitation of the medulloblastoma oncogene, OTX2 [5] (M. Kool, personal communication). At a minimum, incorporation of mTOR inhibitors as a treatment or adjuvant for medulloblastomas expressing miR-183∼96∼182 should be considered.
In summary, we have examined the global pathogenetic mechanisms mediated by miR-183∼96∼182 in medulloblastoma using a combination of computational and bench approaches. Our strategy has taken into consideration the complex, systems-level regulation of biological functions regulated by miRNAs in a context-dependent manner, revealing pathways critical to the survival and maintenance of medulloblastoma and mechanisms by which metastatic dissemination of this disease occurs. Targeting of the upstream and downstream pathways regulating this pro-tumorigenic/ pro-metastatic miRNA cluster could provide a therapeutic avenue for this otherwise lethal childhood disease.
Supplementary Material
Figure S1. Submap of medulloblastoma cell line ‘clusters’ compared to molecular subtypes of primary medulloblastomas as defined in Cho et al.[10] and Northcott et al.[41]
Figure S2. Increased senescence b-gal staining of D458 and D556 medulloblastoma cell lines upon knockdown of miR-183∼96∼182.
Acknowledgments
Y.J.C. is funded in part by the St. Baldrick's Foundation Scholar Award and the Bear Necessities Pediatric Cancer Research Foundation. A.H.B. was funded in part by the German Academic Exchange. This project received support from grant NIH-R01-CA109467 (S.L.P.).
Research support: This project received support from grant NIH-R01-CA109467.
Footnotes
Conflict of Interest: The authors declare no conflicts of interest.
References
- 1.Abraham D, Jackson N, Gundara JS, Zhao J, Gill AJ, Delbridge L, Robinson BG, Sidhu SB. MicroRNA Profiling of Sporadic and Hereditary Medullary Thyroid Cancer Identifies Predictors of Nodal Metastasis, Prognosis. and Potential Therapeutic Targets Clin Cancer Res. 17(14):4772–4781. doi: 10.1158/1078-0432.CCR-11-0242. [DOI] [PubMed] [Google Scholar]
- 2.Agiostratidou G, Hulit J, Phillips GR, Hazan RB. Differential cadherin expression: potential markers for epithelial to mesenchymal transformation during tumor progression. J Mammary Gland Biol Neoplasia. 2007;12(2-3):127–133. doi: 10.1007/s10911-007-9044-6. [DOI] [PubMed] [Google Scholar]
- 3.Barbie DA, Tamayo P, Boehm JS, Kim SY, Moody SE, Dunn IF, Schinzel AC, Sandy P, Meylan E, Scholl C, Frohling S, Chan EM, Sos ML, Michel K, Mermel C, Silver SJ, Weir BA, Reiling JH, Sheng Q, Gupta PB, Wadlow RC, Le H, Hoersch S, Wittner BS, Ramaswamy S, Livingston DM, Sabatini DM, Meyerson M, Thomas RK, Lander ES, Mesirov JP, Root DE, Gilliland DG, Jacks T, Hahn WC. Systematic RNA interference reveals that oncogenic KRAS-driven cancers require TBK1. Nature. 2009;462(7269):108–112. doi: 10.1038/nature08460. [DOI] [PMC free article] [PubMed] [Google Scholar]
- 4.Brunet JP, Tamayo P, Golub TR, Mesirov JP. Metagenes and molecular pattern discovery using matrix factorization. Proc Natl Acad Sci U S A. 2004;101(12):4164–4169. doi: 10.1073/pnas.0308531101. [DOI] [PMC free article] [PubMed] [Google Scholar]
- 5.Bunt J, de Haas TG, Hasselt NE, Zwijnenburg DA, Koster J, Versteeg R, Kool M. Regulation of cell cycle genes and induction of senescence by overexpression of OTX2 in medulloblastoma cell lines. Mol Cancer Res. 8(10):1344–1357. doi: 10.1158/1541-7786.MCR-09-0546. [DOI] [PubMed] [Google Scholar]
- 6.Cannito S, Novo E, Compagnone A, Valfre di Bonzo L, Busletta C, Zamara E, Paternostro C, Povero D, Bandino A, Bozzo F, Cravanzola C, Bravoco V, Colombatto S, Parola M. Redox mechanisms switch on hypoxia-dependent epithelial-mesenchymal transition in cancer cells. Carcinogenesis. 2008;29(12):2267–2278. doi: 10.1093/carcin/bgn216. [DOI] [PubMed] [Google Scholar]
- 7.CBTRUS. CBTRUS Statistical Report: Primary Brain and Central Nervous System Tumors Diagnosed in the United States in 2004-2005. Central Brain Tumor Registry of the United States; Hinsdale, IL: 2009. www.cbtrus.org. [Google Scholar]
- 8.Chin YR, Toker A. The actin-bundling protein palladin is an Akt1-specific substrate that regulates breast cancer cell migration. Mol Cell. 38(3):333–344. doi: 10.1016/j.molcel.2010.02.031. [DOI] [PMC free article] [PubMed] [Google Scholar]
- 9.Chin YR, Toker A. Akt2 regulates expression of the actin-bundling protein palladin. FEBS Lett. 584(23):4769–4774. doi: 10.1016/j.febslet.2010.10.056. [DOI] [PMC free article] [PubMed] [Google Scholar]
- 10.Cho YJ, Tsherniak A, Tamayo P, Santagata S, Ligon A, Greulich H, Berhoukim R, Amani V, Goumnerova L, Eberhart CG, Lau CC, Olson JM, Gilbertson RJ, Gajjar A, Delattre O, Kool M, Ligon K, Meyerson M, Mesirov JP, Pomeroy SL. Integrative genomic analysis of medulloblastoma identifies a molecular subgroup that drives poor clinical outcome. J Clin Oncol. 29(11):1424–1430. doi: 10.1200/JCO.2010.28.5148. [DOI] [PMC free article] [PubMed] [Google Scholar]
- 11.Copple BL. Hypoxia stimulates hepatocyte epithelial to mesenchymal transition by hypoxia-inducible factor and transforming growth factor-beta-dependent mechanisms. Liver Int. 30(5):669–682. doi: 10.1111/j.1478-3231.2010.02205.x. [DOI] [PMC free article] [PubMed] [Google Scholar]
- 12.Creighton CJ. A gene transcription signature of the Akt/mTOR pathway in clinical breast tumors. Oncogene. 2007;26(32):4648–4655. doi: 10.1038/sj.onc.1210245. [DOI] [PubMed] [Google Scholar]
- 13.de Iongh RU, Wederell E, Lovicu FJ, McAvoy JW. Transforming growth factor-beta-induced epithelial-mesenchymal transition in the lens: a model for cataract formation. Cells Tissues Organs. 2005;179(1-2):43–55. doi: 10.1159/000084508. [DOI] [PubMed] [Google Scholar]
- 14.Ebert MS, Neilson JR, Sharp PA. MicroRNA sponges: competitive inhibitors of small RNAs in mammalian cells. Nat Methods. 2007;4(9):721–726. doi: 10.1038/nmeth1079. [DOI] [PMC free article] [PubMed] [Google Scholar]
- 15.Frame MC, Inman GJ. NCAM is at the heart of reciprocal regulation of E-cadherin- and integrin-mediated adhesions via signaling modulation. Dev Cell. 2008;15(4):494–496. doi: 10.1016/j.devcel.2008.09.016. [DOI] [PubMed] [Google Scholar]
- 16.Guttilla IK, White BA. Coordinate regulation of FOXO1 by miR-27a, miR-96, and miR-182 in breast cancer cells. J Biol Chem. 2009;284(35):23204–23216. doi: 10.1074/jbc.M109.031427. [DOI] [PMC free article] [PubMed] [Google Scholar]
- 17.Han Y, Chen J, Zhao X, Liang C, Wang Y, Sun L, Jiang Z, Zhang Z, Yang R, Chen J, Li Z, Tang A, Li X, Ye J, Guan Z, Gui Y, Cai Z. MicroRNA expression signatures of bladder cancer revealed by deep sequencing. PLoS One. 6(3):e18286. doi: 10.1371/journal.pone.0018286. [DOI] [PMC free article] [PubMed] [Google Scholar]
- 18.Hannafon BN, Sebastiani P. de Las Morenas A, Lu J, Rosenberg CL Expression of microRNA and their gene targets are dysregulated in preinvasive breast cancer. Breast Cancer Res. 13(2):R24. doi: 10.1186/bcr2839. [DOI] [PMC free article] [PubMed] [Google Scholar]
- 19.Harten SK, Shukla D, Barod R, Hergovich A, Balda MS, Matter K, Esteban MA, Maxwell PH. Regulation of renal epithelial tight junctions by the von Hippel-Lindau tumor suppressor gene involves occludin and claudin 1 and is independent of E-cadherin. Mol Biol Cell. 2009;20(3):1089–1101. doi: 10.1091/mbc.E08-06-0566. [DOI] [PMC free article] [PubMed] [Google Scholar]
- 20.Horth P, Miller CA, Preckel T, Wenz C. Efficient fractionation and improved protein identification by peptide OFFGEL electrophoresis. Mol Cell Proteomics. 2006;5(10):1968–1974. doi: 10.1074/mcp.T600037-MCP200. [DOI] [PubMed] [Google Scholar]
- 21.Hoshida Y, Brunet JP, Tamayo P, Golub TR, Mesirov JP. Subclass mapping: identifying common subtypes in independent disease data sets. PLoS One. 2007;2(11):e1195. doi: 10.1371/journal.pone.0001195. [DOI] [PMC free article] [PubMed] [Google Scholar]
- 22.Irie HY, Pearline RV, Grueneberg D, Hsia M, Ravichandran P, Kothari N, Natesan S, Brugge JS. Distinct roles of Akt1 and Akt2 in regulating cell migration and epithelial-mesenchymal transition. J Cell Biol. 2005;171(6):1023–1034. doi: 10.1083/jcb.200505087. [DOI] [PMC free article] [PubMed] [Google Scholar]
- 23.Jiang J, Yang ES, Jiang G, Nowsheen S, Wang H, Wang T, Wang Y, Billheimer D, Chakravarthy AB, Brown M, Haffty B, Xia F. p53-Dependent BRCA1 Nuclear Export Controls Cellular Susceptibility to DNA Damage. Cancer Res. doi: 10.1158/0008-5472.CAN-10-3423. [DOI] [PMC free article] [PubMed] [Google Scholar]
- 24.Kang YS, Li Y, Dai C, Kiss LP, Wu C, Liu Y. Inhibition of integrin-linked kinase blocks podocyte epithelial-mesenchymal transition and ameliorates proteinuria. Kidney Int. 78(4):363–373. doi: 10.1038/ki.2010.137. [DOI] [PMC free article] [PubMed] [Google Scholar]
- 25.Kool M, Koster J, Bunt J, Hasselt NE, Lakeman A, van Sluis P, Troost D, Meeteren NS, Caron HN, Cloos J, Mrsic A, Ylstra B, Grajkowska W, Hartmann W, Pietsch T, Ellison D, Clifford SC, Versteeg R. Integrated genomics identifies five medulloblastoma subtypes with distinct genetic profiles, pathway signatures and clinicopathological features. PLoS One. 2008;3(8):e3088. doi: 10.1371/journal.pone.0003088. [DOI] [PMC free article] [PubMed] [Google Scholar]
- 26.Laulier C, Barascu A, Guirouilh-Barbat J, Pennarun G, Le Chalony C, Chevalier F, Palierne G, Bertrand P, Verbavatz JM, Lopez BS. Bcl-2 inhibits nuclear homologous recombination by localizing BRCA1 to the endomembranes. Cancer Res. 71(10):3590–3602. doi: 10.1158/0008-5472.CAN-10-3119. [DOI] [PubMed] [Google Scholar]
- 27.Lehembre F, Yilmaz M, Wicki A, Schomber T, Strittmatter K, Ziegler D, Kren A, Went P, Derksen PW, Berns A, Jonkers J, Christofori G. NCAM-induced focal adhesion assembly: a functional switch upon loss of E-cadherin. Embo J. 2008;27(19):2603–2615. doi: 10.1038/emboj.2008.178. [DOI] [PMC free article] [PubMed] [Google Scholar]
- 28.Lehmann U, Streichert T, Otto B, Albat C, Hasemeier B, Christgen H, Schipper E, Hille U, Kreipe HH, Langer F. Identification of differentially expressed microRNAs in human male breast cancer. BMC Cancer. 10:109. doi: 10.1186/1471-2407-10-109. [DOI] [PMC free article] [PubMed] [Google Scholar]
- 29.Li G, Luna C, Qiu J, Epstein DL, Gonzalez P. Targeting of integrin beta1 and kinesin 2alpha by microRNA 183. J Biol Chem. 285(8):5461–5471. doi: 10.1074/jbc.M109.037127. [DOI] [PMC free article] [PubMed] [Google Scholar]
- 30.Li J, Liang SH, Lu X. [Potential role of ezrin and its related microRNA in ovarian cancer invasion and metastasis] Zhonghua Fu Chan Ke Za Zhi. 45(10):787–792. [PubMed] [Google Scholar]
- 31.Lowery AJ, Miller N, Dwyer RM, Kerin MJ. Dysregulated miR-183 inhibits migration in breast cancer cells. BMC Cancer. 10:502. doi: 10.1186/1471-2407-10-502. [DOI] [PMC free article] [PubMed] [Google Scholar]
- 32.Lu J, Getz G, Miska EA, Alvarez-Saavedra E, Lamb J, Peck D, Sweet-Cordero A, Ebert BL, Mak RH, Ferrando AA, Downing JR, Jacks T, Horvitz HR, Golub TR. MicroRNA expression profiles classify human cancers. Nature. 2005;435(7043):834–838. doi: 10.1038/nature03702. [DOI] [PubMed] [Google Scholar]
- 33.Luo Y, He DL, Ning L, Shen SL, Li L, Li X. Hypoxia-inducible factor-1alpha induces the epithelial-mesenchymal transition of human prostatecancer cells. Chin Med J (Engl) 2006;119(9):713–718. [PubMed] [Google Scholar]
- 34.Ma Q, Yang L, Wang C, Yu YY, Zhou B, Zhou ZG. [Differential expression of colon cancer microRNA in microarry study] Sichuan Da Xue Xue Bao Yi Xue Ban. 42(3):344–348. [PubMed] [Google Scholar]
- 35.Miko E, Czimmerer Z, Csanky E, Boros G, Buslig J, Dezso B, Scholtz B. Differentially expressed microRNAs in small cell lung cancer. Exp Lung Res. 2009;35(8):646–664. doi: 10.3109/01902140902822312. [DOI] [PubMed] [Google Scholar]
- 36.Moskwa P, Buffa FM, Pan Y, Panchakshari R, Gottipati P, Muschel RJ, Beech J, Kulshrestha R, Abdelmohsen K, Weinstock DM, Gorospe M, Harris AL, Helleday T, Chowdhury D. miR-182-mediated downregulation of BRCA1 impacts DNA repair and sensitivity to PARP inhibitors. Mol Cell. 41(2):210–220. doi: 10.1016/j.molcel.2010.12.005. [DOI] [PMC free article] [PubMed] [Google Scholar]
- 37.Motoyama K, Inoue H, Takatsuno Y, Tanaka F, Mimori K, Uetake H, Sugihara K, Mori M. Over- and under-expressed microRNAs in human colorectal cancer. Int J Oncol. 2009;34(4):1069–1075. doi: 10.3892/ijo_00000233. [DOI] [PubMed] [Google Scholar]
- 38.Myatt SS, Wang J, Monteiro LJ, Christian M, Ho KK, Fusi L, Dina RE, Brosens JJ, Ghaem-Maghami S, Lam EW. Definition of microRNAs that repress expression of the tumor suppressor gene FOXO1 in endometrial cancer. Cancer Res. 70(1):367–377. doi: 10.1158/0008-5472.CAN-09-1891. [DOI] [PMC free article] [PubMed] [Google Scholar]
- 39.Nakajima S, Doi R, Toyoda E, Tsuji S, Wada M, Koizumi M, Tulachan SS, Ito D, Kami K, Mori T, Kawaguchi Y, Fujimoto K, Hosotani R, Imamura M. N-cadherin expression and epithelial-mesenchymal transition in pancreatic carcinoma. Clin Cancer Res. 2004;10(12 Pt 1):4125–4133. doi: 10.1158/1078-0432.CCR-0578-03. [DOI] [PubMed] [Google Scholar]
- 40.Northcott PA, Fernandez LA, Hagan JP, Ellison DW, Grajkowska W, Gillespie Y, Grundy R, Van Meter T, Rutka JT, Croce CM, Kenney AM, Taylor MD. The miR-17/92 polycistron is up-regulated in sonic hedgehog-driven medulloblastomas and induced by N-myc in sonic hedgehog-treated cerebellar neural precursors. Cancer Res. 2009;69(8):3249–3255. doi: 10.1158/0008-5472.CAN-08-4710. [DOI] [PMC free article] [PubMed] [Google Scholar]
- 41.Northcott PA, Korshunov A, Witt H, Hielscher T, Eberhart CG, Mack S, Bouffet E, Clifford SC, Hawkins CE, French P, Rutka JT, Pfister S, Taylor MD. Medulloblastoma comprises four distinct molecular variants. J Clin Oncol. 29(11):1408–1414. doi: 10.1200/JCO.2009.27.4324. [DOI] [PMC free article] [PubMed] [Google Scholar]
- 42.Pantuck AJ, An J, Liu H, Rettig MB. NF-kappaB-dependent plasticity of the epithelial to mesenchymal transition induced by Von Hippel-Lindau inactivation in renal cell carcinomas. Cancer Res. 70(2):752–761. doi: 10.1158/0008-5472.CAN-09-2211. [DOI] [PubMed] [Google Scholar]
- 43.Pfister S, Remke M, Benner A, Mendrzyk F, Toedt G, Felsberg J, Wittmann A, Devens F, Gerber NU, Joos S, Kulozik A, Reifenberger G, Rutkowski S, Wiestler OD, Radlwimmer B, Scheurlen W, Lichter P, Korshunov A. Outcome prediction in pediatric medulloblastoma based on DNA copy-number aberrations of chromosomes 6q and 17q and the MYC and MYCN loci. J Clin Oncol. 2009;27(10):1627–1636. doi: 10.1200/JCO.2008.17.9432. [pii] [DOI] [PubMed] [Google Scholar]
- 44.Remke M, Hielscher T, Korshunov A, Northcott PA, Bender S, Kool M, Westermann F, Benner A, Cin H, Ryzhova M, Sturm D, Witt H, Haag D, Toedt G, Wittmann A, Schottler A, von Bueren AO, von Deimling A, Rutkowski S, Scheurlen W, Kulozik AE, Taylor MD, Lichter P, Pfister SM. FSTL5 Is a Marker of Poor Prognosis in Non-WNT/ Non-SHH Medulloblastoma. J Clin Oncol. 2011 doi: 10.1200/JCO.2011.36.2798. [pii] [DOI] [PubMed] [Google Scholar]
- 45.Remke M, Hielscher T, Northcott PA, Witt H, Ryzhova M, Wittmann A, Benner A, von Deimling A, Scheurlen W, Perry A, Croul S, Kulozik AE, Lichter P, Taylor MD, Pfister SM, Korshunov A. Adult medulloblastoma comprises three major molecular variants. J Clin Oncol. 2011;29(19):2717–2723. doi: 10.1200/JCO.2011.34.9373. [pii] [DOI] [PubMed] [Google Scholar]
- 46.Sacheli R, Nguyen L, Borgs L, Vandenbosch R, Bodson M, Lefebvre P, Malgrange B. Expression patterns of miR-96, miR-182 and miR-183 in the development inner ear. Gene Expr Patterns. 2009;9(5):364–370. doi: 10.1016/j.gep.2009.01.003. [DOI] [PubMed] [Google Scholar]
- 47.Schaefer A, Jung M, Mollenkopf HJ, Wagner I, Stephan C, Jentzmik F, Miller K, Lein M, Kristiansen G, Jung K. Diagnostic and prognostic implications of microRNA profiling in prostate carcinoma. Int J Cancer. 126(5):1166–1176. doi: 10.1002/ijc.24827. [DOI] [PubMed] [Google Scholar]
- 48.Segura MF, Hanniford D, Menendez S, Reavie L, Zou X, Alvarez-Diaz S, Zakrzewski J, Blochin E, Rose A, Bogunovic D, Polsky D, Wei J, Lee P, Belitskaya-Levy I, Bhardwaj N, Osman I, Hernando E. Aberrant miR-182 expression promotes melanoma metastasis by repressing FOXO3 and microphthalmia-associated transcription factor. Proc Natl Acad Sci U S A. 2009;106(6):1814–1819. doi: 10.1073/pnas.0808263106. [DOI] [PMC free article] [PubMed] [Google Scholar]
- 49.Subramanian A, Tamayo P, Mootha VK, Mukherjee S, Ebert BL, Gillette MA, Paulovich A, Pomeroy SL, Golub TR, Lander ES, Mesirov JP. Gene set enrichment analysis: a knowledge-based approach for interpreting genome-wide expression profiles. Proc Natl Acad Sci U S A. 2005;102(43):15545–15550. doi: 10.1073/pnas.0506580102. [DOI] [PMC free article] [PubMed] [Google Scholar]
- 50.Sun S, Ning X, Zhang Y, Lu Y, Nie Y, Han S, Liu L, Du R, Xia L, He L, Fan D. Hypoxia-inducible factor-1alpha induces Twist expression in tubular epithelial cells subjected to hypoxia, leading to epithelial-to-mesenchymal transition. Kidney Int. 2009;75(12):1278–1287. doi: 10.1038/ki.2009.62. [DOI] [PubMed] [Google Scholar]
- 51.Tamayo P, Cho YJ, Tsherniak A, Greulich H, Ambrogio L, Schouten-van Meeteren N, Zhou T, Buxton A, Kool M, Meyerson M, Pomeroy SL, Mesirov JP. Predicting relapse in patients with medulloblastoma by integrating evidence from clinical and genomic features. J Clin Oncol. 29(11):1415–1423. doi: 10.1200/JCO.2010.28.1675. [DOI] [PMC free article] [PubMed] [Google Scholar]
- 52.Thompson MC, Fuller C, Hogg TL, Dalton J, Finkelstein D, Lau CC, Chintagumpala M, Adesina A, Ashley DM, Kellie SJ, Taylor MD, Curran T, Gajjar A, Gilbertson RJ. Genomics identifies medulloblastoma subgroups that are enriched for specific genetic alterations. J Clin Oncol. 2006;24(12):1924–1931. doi: 10.1200/JCO.2005.04.4974. [DOI] [PubMed] [Google Scholar]
- 53.Vaksman O, Stavnes HT, Kaern J, Trope CG, Davidson B, Reich R. miRNA profiling along tumour progression in ovarian carcinoma. J Cell Mol Med. 15(7):1593–1602. doi: 10.1111/j.1582-4934.2010.01148.x. [DOI] [PMC free article] [PubMed] [Google Scholar]
- 54.Wang G, Mao W, Zheng S. MicroRNA-183 regulates Ezrin expression in lung cancer cells. FEBS Lett. 2008;582(25-26):3663–3668. doi: 10.1016/j.febslet.2008.09.051. [DOI] [PubMed] [Google Scholar]
- 55.Wang H, Yang ES, Jiang J, Nowsheen S, Xia F. DNA damage-induced cytotoxicity is dissociated from BRCA1's DNA repair function but is dependent on its cytosolic accumulation. Cancer Res. 70(15):6258–6267. doi: 10.1158/0008-5472.CAN-09-4713. [DOI] [PMC free article] [PubMed] [Google Scholar]
- 56.Weeraratne SD, Amani V, Neiss A, Teider N, Scott DK, Pomeroy SL, Cho YJ. miR-34a confers chemosensitivity through modulation of MAGE-A and p53 in medulloblastoma. Neuro Oncol. 13(2):165–175. doi: 10.1093/neuonc/noq179. [pii] [DOI] [PMC free article] [PubMed] [Google Scholar]
- 57.Weston MD, Pierce ML, Jensen-Smith HC, Fritzsch B. Rocha-Sanchez S, Beisel KW, Soukup GA MicroRNA-183 family expression in hair cell development and requirement of microRNAs for hair cell maintenance and survival. Dev Dyn. 240(4):808–819. doi: 10.1002/dvdy.22591. [DOI] [PMC free article] [PubMed] [Google Scholar]
- 58.Xu S, Witmer PD, Lumayag S, Kovacs B, Valle D. MicroRNA (miRNA) transcriptome of mouse retina and identification of a sensory organ-specific miRNA cluster. J Biol Chem. 2007;282(34):25053–25066. doi: 10.1074/jbc.M700501200. [DOI] [PubMed] [Google Scholar]
- 59.Yamada Y, Enokida H, Kojima S, Kawakami K, Chiyomaru T, Tatarano S, Yoshino H, Kawahara K, Nishiyama K, Seki N, Nakagawa M. MiR-96 and miR-183 detection in urine serve as potential tumor markers of urothelial carcinoma: correlation with stage and grade, and comparison with urinary cytology. Cancer Sci. 102(3):522–529. doi: 10.1111/j.1349-7006.2010.01816.x. [DOI] [PubMed] [Google Scholar]
- 60.Yang MH, Wu MZ, Chiou SH, Chen PM, Chang SY, Liu CJ, Teng SC, Wu KJ. Direct regulation of TWIST by HIF-1alpha promotes metastasis. Nat Cell Biol. 2008;10(3):295–305. doi: 10.1038/ncb1691. [DOI] [PubMed] [Google Scholar]
- 61.Yao K, Ye PP, Tan J, Tang XJ, Shen Tu XC. Involvement of PI3K/Akt pathway in TGF-beta2-mediated epithelial mesenchymal transition in human lens epithelial cells. Ophthalmic Res. 2008;40(2):69–76. doi: 10.1159/000113884. [DOI] [PubMed] [Google Scholar]
- 62.Yin Y, Li M, Li H, Jiang Y, Cao LY, Zhang HF, Xu XC. [Expressions of 6 microRNAs in prostate cancer] Zhonghua Nan Ke Xue. 16(7):599–605. [PubMed] [Google Scholar]
- 63.Zhang L, Liu T, Huang Y, Liu J. microRNA-182 inhibits the proliferation and invasion of human lung adenocarcinoma cells through its effect on human cortical actin-associated protein. Int J Mol Med. 28(3):381–388. doi: 10.3892/ijmm.2011.679. [DOI] [PubMed] [Google Scholar]
- 64.Zhao JH, Luo Y, Jiang YG, He DL, Wu CT. Knockdown of beta-Catenin through shRNA cause a reversal of EMT and metastatic phenotypes induced by HIF-1alpha. Cancer Invest. 29(6):377–382. doi: 10.3109/07357907.2010.512595. [DOI] [PubMed] [Google Scholar]
Associated Data
This section collects any data citations, data availability statements, or supplementary materials included in this article.
Supplementary Materials
Figure S1. Submap of medulloblastoma cell line ‘clusters’ compared to molecular subtypes of primary medulloblastomas as defined in Cho et al.[10] and Northcott et al.[41]
Figure S2. Increased senescence b-gal staining of D458 and D556 medulloblastoma cell lines upon knockdown of miR-183∼96∼182.
