Abstract
β-catenin is a major transcriptional activator of the canonical Wnt/β-catenin signaling pathway. It is important for a series of biological processes including tissue homeostasis, and embryonic development and is involved in various human diseases. Elevated oncogenic activity of β-catenin is frequently observed in cancers, which contributes to survival, metastasis and chemo-resistance of cancer cells. However, the mechanism of β-catenin overexpression in cancers is not well defined. Here we demonstrate that the deubiquitination enzyme USP20 is a new regulator of the Wnt/β-catenin signaling pathway. Mechanistically, USP20 regulates the deubiquitination of β-catenin to control its stability, thereby inducing proliferation, invasion and migration of cancer cells. High expression of USP20 correlates with increased β-catenin protein level in multiple cancer cell lines and patient samples. Moreover, knockdown of USP20 increases β-catenin polyubiquitination, which enhances β-catenin turnover and cell sensitivity to chemotherapy. Collectively, our results establish the USP20-β-catenin axis as a critical regulatory mechanism of canonical Wnt/β-catenin signaling pathway with an important role in tumorigenesis and chemo response in human cancers.
Subject terms: Biological sciences, Ubiquitylation
Introduction
Wnt proteins encoded by the Wnt genes have been considered to form a large family of cysteine-rich molecules that regulate organisms’ development from nematodes to mammals [1, 2]. The Wnt pathway is considered to be highly evolutionally conserved and regulates numerous biological processes, including cell axis formation, cell proliferation, cell migration, cell morphology, and organ development [2–4]. Wnt signaling pathway contains two distinct signaling cascades. One is the β-catenin mediated canonical Wnt/β-catenin signaling pathway and the other is the non-canonical signaling pathway controlled by Ca2+ or small G proteins [5, 6].The canonical Wnt/β-catenin signaling pathway is one of the key hubs in controlling cellular homeostasis and development [7–10]. Dysregulation of this pathway induces a variety of cancers and multiple hereditary syndromes [8, 11, 12]. β-catenin is the major transcriptional co-activator of the canonical Wnt pathway. Therefore, regulation of β-catenin levels is a crucial event in this pathway. The key regulatory mechanism of the levels of β-catenin includes the following steps: the destruction complex [including Axin, APC, GSK-3β and casein kinase-1 (CK1)]-mediated-phosphorylation, the E3 ligase β-TrCP-mediated-ubiquitination and the subsequent degradation [12]. Mutations in the components of the β-catenin destruction complex lead to cancer development [12–17]. In unstimulated cells, the β-catenin destruction complex phosphorylates cytoplasmic β-catenin [8, 18], which in turn mediates β-TrCP-dependent poly-ubiquitination and proteasome dependent degradation of β-catenin [19–22]. When Wnt signal is activated, the destruction complex is destabilized, which induces β-catenin stabilization and translocation into the nucleus [22–25]. Furthermore, the nuclear β-catenin binds to lymphoid enhancer binding factor (LEF) and T-cell factor (TCF) and activates the transcription of its target genes, which in turn regulate cell proliferation, migration and invasion [6, 26, 27]. β-catenin can also be ubiquitinated and degraded in a β-TrCP-dependent manner [19, 20, 28–30]. On the other hand, previous studies showed that the deubiquitinase USP47 deubiquitinates β-catenin and stabilizes β-catenin [31]. The deubiquitination process which regulates β-catenin stabilization in cancer is still not clear.
Here we report that a deubiquitination enzyme, USP20, regulates human cancer cell proliferation, migration, invasion, and response to therapeutic drugs through the β-catenin pathway. Mechanistically, USP20 deubiquitinates and stabilizes β-catenin. In addition, USP20 regulates human cancer cell proliferation, tumorigenesis, and chemoresistance in a β-catenin-dependent manner. Furthermore, USP20 overexpression is observed in colon cancers, which is correlated with the high expression of β-catenin in these samples, suggesting that the USP20-β-catenin axis may play a key role in the pathogenesis of human cancers.
Results
USP20 is a β-catenin binding protein
β-catenin is a major mediator of canonical Wnt signaling pathway which plays a pivotal role in tissue homeostasis, development and cancer [1, 8, 32]. Previous studies have shown that the E3 sligase β-TrCP mediates polyubiquitination of β-catenin and the following proteasome dependent degradation [3, 19–21]. In order to identify the deubiquitinase of β-catenin, we overexpressed a panel of HA-tagged deubiquitinases in HEK293T cells individually and performed co-immunoprecipitation (co-IP) assay to identify potential DUB(s) that interact with β-catenin. Among the proteins in our screening panel, only HA-tagged USP20 interacted with β-catenin (Supplementary Figure S1A). Furthermore, exogenously expressed β-catenin pulled down USP20 in HEK293T cells (Fig. 1a). In addition, we detected endogenous binding between USP20 and β-catenin by co-IP assay (Fig. 1b, c). These results confirm the interaction between USP20 and β-catenin in cells
Fig. 1.
USP20 is a β-catenin binding protein. a Interaction between transfected Flag-tagged β-catenin and endogenous USP20. Lysates from HEK293T cells expressing Flag-β-catenin were subjected to immunoprecipitation and Western blot analysis using the indicated antibodies. b, c Interaction between endogenous USP20 and β-catenin. HEK293T cell were collected and subjected to immunoprecipitation using control IgG, (b) anti-USP20, or (c) anti-β-catenin antibodies. Blots were probed with the indicated antibodies. d Schematic representation of the structures of USP20 truncation mutants. ZF-UBP, Zinc finger Ubiquitin-processing protease. UCH, ubiquitin carboxyl-terminal hydrolase. DUSP, domain in ubiquitin-specific proteases. The ability of each USP20 deletion mutant to bind to β-catenin is indicated (+: binding, -: no binding). e Full length and different fragments of Flag-tagged USP20 were transfected into HEK293T cells. 48 h later, cells were lysed and immunoprecipitated with anti-Flag antibody. The immunoprecipitates were then blotted with the indicated antibodies. f Schematic presentation of β-catenin domains and deletion mutants. The ability of each β-catenin deletion mutant to bind to USP20 is indicated. TAD, transactivation domain. g Flag-tagged full length and different fragments of β-catenin were transiently transfected into HEK293T cells. Forty-eight hours later, cells were lysed and immunoprecipitated with anti-Flag antibody. Blots were then probed with the indicated antibodies
Next, we sought to confirm the binding region(s) between USP20 and β-catenin. A series of USP20 and β-catenin deletion mutants were utilized to perform co-IP assays in HEK293T cells. As shown in Fig. 1d–g and Supplementary Figure S2A, the enzymatic domain (UCH domain) of USP20 and the N-terminus (1–97 amino acids) of β-catenin are required for the interaction between USP20 and β-catenin.
USP20 stabilizes β-catenin
Since USP20 is a deubiquitinase, we next explored whether USP20 regulates β-catenin protein level. As shown in Fig. 2a, b depletion of endogenous USP20 by two different USP20-specific short hairpin RNAs (shRNA) markedly decreased protein level but not the β-catenin mRNA level, suggesting that USP20 regulates β-catenin in a post-transcriptional manner. However, β-catenin did not affect the level of USP20 (Supplementary Figure S2B). In addition, the decrease in β-catenin level in USP20-depleted cells could be reversed by treatment with the proteasome inhibitor MG132, suggesting that USP20 regulates β-catenin levels via proteasomal degradation (Fig. 2c). Furthermore, reintroduction of HA-tagged wild-type USP20 (WT) but not the HA-tagged USP20 CA mutant (catalytically inactive) in USP20 knockdown cells restored β-catenin protein levels (Fig. 2d). These results confirm the specificity of USP20 shRNAs and support our hypothesis that the deubiquitination activity of USP20 is essential for β-catenin regulation.
Fig. 2.
USP20 stabilizes β-catenin. a USP20 shRNAs reduce β-catenin protein level. HEK293T cells were transduced with lentivirus carrying control (Ctrl) or USP20 shRNAs. Half of the cells were lysed and western blot was carried out with the indicated antibodies. b The mRNAs were extracted from the rest of the cells from (a) and subjected to qRT-PCR. The data shown are mean ± s.d. of three independent experiments. c HEK293T cells stably expressing control (Ctrl) or USP20 shRNA were treated with vehicle or MG132. d HEK293T cells stably expressing control (Ctrl) or USP20 shRNAs were transduced with retroviruses carrying the indicated constructs. The cells were lysed and western blot was performed with the indicated antibodies. e, f HEK293T cells stably expressing control (Ctrl) or USP20 shRNAs were treated with CHX (0.1 mg/ml), and collected at the indicated times. Cells were lysed and cell lysates were then blotted with the indicated antibodies. f Quantification of the β-catenin protein levels relative to β-actin. Error bars represent the SEM of three independent experiments. g, h HEK293T cells stably expressing vector or wild-type HA-USP20 were treated with CHX (0.1 mg/ml), and collected at the indicated time points. Cells were lysed and cell lysates were then blotted with the indicated antibodies. h Quantification of the β-catenin protein levels relative to β-actin. Error bars represent the SEM of three independent experiments. WT wild type, CA catalytically inactive mutant
To further investigate how USP20 regulates β-catenin stability, we treated cells with cycloheximide (CHX) and examined the half-life of β-catenin. Knockdown of USP20 dramatically decreased the half-life of β-catenin protein (Fig. 2e, f). In addition, overexpression of USP20 dramatically increased β-catenin protein stability (Fig. 2g, h). Taken together, these results demonstrate that USP20 stabilizes β-catenin in cells.
USP20 deubiquitinates β-catenin in vivo and in vitro
We next confirmed the effect of USP20 on β-catenin ubiquitination. We found that USP20 knockdown in HEK293T cells dramatically increased the polyubiquitination of β-catenin compared to control (Ctrl) cells (Fig. 3a). Purification of ubiquitinated proteins under denaturing conditions followed by immunoblot analysis of β-catenin further demonstrated increased polyubiquitination of endogenous β-catenin in USP20 knockdown cells (Fig. 3b). On the other hand, overexpression of HA-tagged USP20 wild-type (WT) but not the USP20 CA mutant resulted in a decrease in polyubiquitination of β-catenin (Fig. 3c). To further investigate whether USP20 directly deubiquitinates β-catenin, in vitro deubiquitination assays were carried out. FLAG-β-catenin and His-ubiquitin (Ub) were overexpressed in HEK293T cells and ubiquitinated β-catenin was purified under denaturing conditions. Recombinant USP20 WT, but not the USP20 CA mutant, deubiquitinated β-catenin in vitro (Fig. 3d). Overall, these data establish that USP20 is a bona fide DUB targeting β-catenin protein for deubiquitination.
Fig. 3.
USP20 deubiquitinates β-catenin in vivo and in vitro. a HEK293T cells stably expressing control (Ctrl) or USP20 shRNAs were transfected with the indicated constructs. After 48 h, cells were treated with MG132 for 6 h before collecting. IP with Flag-tagged beads was performed. b HEK293T cells stably expressing control (Ctrl) or USP20 shRNAs were transfected with indicated constructs. After 48 h, cells were treated with MG132 for 6 h before collecting and Ni-NTA beads were used to pull down His-tagged ubiquitin. Blots were probed with the indicated antibodies. c HEK293T cells stably expressing wild-type USP20 (WT) or the catalytically inactive mutant (USP20CA) were transfected with indicated constructs. After 48 h, cells were treated with MG132 for 6 h before collecting. IP was performed with Flag-tagged beads. d Deubiquitination of β-catenin in vitro by USP20. Ubiquitinated β-catenin was incubated with purified USP20WT or USP20CA in vitro, and then blotted with the indicated antibodies
Recent studies suggested that β-catenin is also ubiquitinated in an APC- and GSK3β-β-TrCP-independent manner. For example, TRIM33 ubiquitinated β-catenin and induced its degradation in a GSK-3β or β-TrCP-independent manner [33]. Another E3 ligase, Mule directly ubiquitinated non phosphorylated β-catenin in vitro [34]. Furthermore, depletion of Mule upregulated β-catenin level in HCT116 cell (β-catenin phosphorylation mutant in one allele) and APCmin intestinal organoids [34]. We next tested whether USP20 has an effect on β-catenin ubiquitination in an APC- and GSK3β-β-TrCP-independent manner. As shown in Supplementary Figure S3A–B, knockdown of USP20 in HCT116 and Colo205 (APC mutant) cells both dramatically increased the polyubiquitination of β-catenin. On the other hand, overexpression of USP20 WT, but not the USP20 CA mutant, in HCT116 cells resulted in a decrease in polyubiquitination of β-catenin (Supplementary Figure S3C). These data suggest that USP20 deubiquitinates β-catenin in both APC-β-catenin wild type (HEK293T) and mutant (HCT116, colo 205) backgrounds.
In addition, previous studies showed that USP47 deubiquitinates β-catenin [31]. USP47 regulates Wnt signaling, which is bypassed by overexpressing phosphorylation mutant of β-catenin, suggesting USP47 cuts off the ubiquitin chain from β-catenin, which is generated by APC-GSK3β-β-TrCP-mediated phosphorylation-ubiquitination cascade [31]. We found that USP20 deubiquitinates β-catenin in both APC-GSK3β-β-TrCP-dependent and -independent manner. To confirm whether there are specific contexts for USP47 vs. USP20 regulation of β-catenin, HEK293T (APC WT) and Colo205(APC mutant) cells stably expressing control (Ctrl), USP47 shRNA, USP20 shRNA or a combination of USP20 and USP47 shRNAs were generated. As shown in Supplementary Figure 4A, depletion of USP20 or USP47 in HEK293T cells increased the polyubiquitination of β-catenin. However, the combination knockdown of USP20 and USP47 showed further increase in β-catenin ubiquitination. In addition, depletion of USP20, but not USP47, in Colo205 cells increased the polyubiquitination of β-catenin (Supplementary Figure 4B). Collectively, these data demonstrate that USP20 deubiquitinates β-catenin in both APC-GSK3β-β-TrCP-dependent and -independent manner, while USP47 deubiquitinates β-catenin in an APC-GSK3β-β-TrCP-dependent manner.
USP20 regulates cancer cell proliferation and tumor growth in a β-catenin-dependent manner
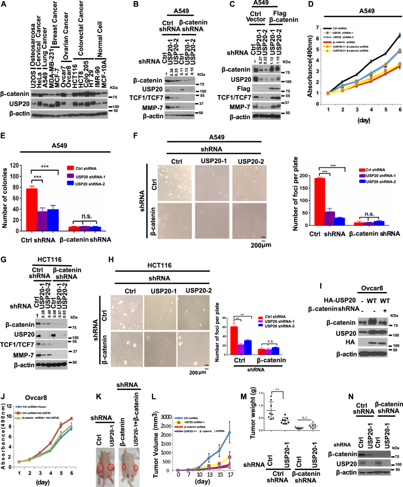
Previous studies showed that Wnt-β-catenin pathway regulates tumorigenesis and cancer metastasis [35, 36]. β-catenin has been reported to be overexpressed in multiple cancers, including malignant breast cancer, colon cancer, hepatocellular cancer, lung cancer, endometrial cancer and ovarian cancer [37]. To study the role of USP20-β-catenin signaling in cancer, we first examined the protein and mRNA levels of USP20 and β-catenin in multiple cancer and normal cell lines (Fig. 4a, Supplementary Figure S5A). We found that USP20 and β-catenin are overexpressed and correlated in most of the cancer cell lines we studied (Fig. 4a, Supplementary Figure S5A).
Fig. 4.
USP20 regulates cancer cell proliferation and tumor growth through β-catenin. a Cell lysates from several cancer and normal cell lines were blotted with USP20 and β-catenin antibodies. b A549 cells stably expressing the indicated shRNAs were lysed and cell lysates were then blotted with the indicated antibodies. c A549 cells stably expressing USP20 shRNAs and β-catenin were lysed and cell lysates were blotted with the indicated antibodies. d–f Cells from (b) were measured for (d) cell proliferation, (e) colony formation assay, and (f) anchorage-independent growth in soft agar. g HCT116 cells stably expressing the indicated shRNAs were lysed and cell lysates were then blotted with the indicated antibodies. h Cells from (g) were measured for (h) anchorage-independent growth in soft agar. i Ovcar8 cells stably expressing control (Ctrl) or β-catenin shRNAs were stably infected with retrovirus encoding HA-USP20 (wild type: WT). Cells were lysed and cell lysates were blotted with the indicated antibodies. j Cells from (i) were measured for (j) cell proliferation. k Representative images of mice bearing tumors from cancer cells stably expressing the indicated shRNAs. 3 × 106 cells were subcutaneously injected into nude mice (k). k–m Tumor volumes were measured at indicated days (l). Mice were sacrificed after 20 days. Tumor weights were measured as shown in (m). Error bar mean ± s.d., n = 8 nude mice (Ctrl-shRNA and USP20 shRNA-1) or n = 7 nude mice (β-catenin shRNA and USP20 shRNA-1 + β-catenin shRNA) per group; (n) Immunoblot of tissue lysates from mice in (l). Scale bars in images: 200μm. n.s.: no significance, **P < 0.01, ***P < 0.001, Student’s t test
We next examined whether USP20 regulates β-catenin signaling in cancer cells by examining the protein levels of β-catenin target genes, TCF1/TCF7 and MMP-7. Indeed, depletion of USP20 in A549 cells, with high endogenous level of USP20, significantly decreased the protein levels of β-catenin and its target gene TCF1/TCF7 and MMP-7 (Fig. 4b). In addition, depletion of USP20 in β-catenin knockdown A549 cells did not further decrease the levels of TCF1/TCF7 and MMP-7(Fig. 4b and Supplementary Figure S5B), suggesting USP20 acts through β-catenin. We observed similar results in other cancer cell lines such as U2OS, Ovcar7 and Colo 205 (Supplementary Figure S5C–E). On the other hand, overexpression of β-catenin completely rescued the protein levels of TCF1/TCF7 and MMP-7 in USP20-depleted A549 cells (Fig. 4c). Overall, these findings demonstrate that USP20 regulates β-catenin pathway.
Previous publications have identified β-catenin as an oncogene [38–40]. We next hypothesized that USP20 may promote tumorigenesis through the β-catenin pathway. Downregulation of USP20 or β-catenin in A549 cells markedly decreased cancer cell proliferation, while USP20 knockdown had no further effect on proliferation in A549 cells depleted of β-catenin (Fig. 4d), suggesting an epistatic relationship. A similar effect was observed in colony formation assays (Fig. 4e) and soft agar assays (Fig. 4f). Notably, restoring β-catenin expression fully reversed the tumor-suppressing effect of USP20 shRNAs in A549 cells (Supplementary Figure S5F, G). We observed a similar phenomenon in another cancer cell line, HCT116 (Fig. 4g,h). In addition, depletion of USP20 in human mammary epithelial cell line MCF-10A and fibroblast cell line IMR-90 decreased β-catenin level and downregulated cell proliferation (Supplementary Figure S6A-B). Overexpressing USP20 in Ovcar8, a cell line with lower endogenous USP20 level, markedly increased cancer cell proliferation (Fig. 4i, j) and colony formation (Supplementary Figure S6C), while overexpression of USP20 had no apparent effect on cancer cells depleted of β-catenin (Fig. 4j and Supplementary Figure S6C). Overall, we conclude that USP20 promotes cancer cell growth through β-catenin in multiple cell systems.
To gain more insight into the biological function of USP20 in cancer cells in vivo, nude mice were subcutaneously implanted with cancer cells stably expressing control (Ctrl), USP20, β-catenin, or a combination of USP20 and β-catenin shRNAs. Tumor growth was monitored for 3 weeks. As shown in Fig. 4k–m, depletion of USP20 significantly inhibited tumor growth in vivo. However, compared with knockdown of β-catenin, the combined knockdown of USP20 and β-catenin did not further suppress tumor growth (Fig. 4k–m, Supplementary Figure S6D). Immunoblot of tissue lysates from these tumors showed that depletion of USP20 significantly decreased the protein levels of β-catenin (Fig. 4n). Therefore, our results suggest that loss of USP20 suppresses tumorigenesis in a β-catenin signaling pathway-dependent manner.
Previous studies showed that β-catenin upregulates angiogenesis through transcriptionally activating VEGF, interleukin-8 and other factors [41–43]. We next tested whether USP20 regulates angiogenesis in a β-catenin-dependent manner. We examined the protein expression and immunohistochemical (IHC) staining of angiogenesis marker CD31 in tumors obtained from in vivo tumorigenesis experiments (Supplementary Figure S6D). As shown in Supplementary Figure S6E-G, depletion of USP20 markedly decreased CD31 protein level and its immunohistochemical staining in control but not in β-catenin knockdown tumors. Collectively, these results suggest that USP20 may regulate β-catenin mediated vascular endothelial cell growth.
USP20 regulates migration and invasion of cancer cells through β-catenin
Considering that MMP-7, the major downstream effector of β-catenin/TCF pathway, is regulated by USP20 and has been shown to enhance tumor cell migration and invasion [44, 45], we hypothesized that USP20 is critical for invasion and migration of cancer cells and that this process is dependent on β-catenin. Indeed, A549 cells with USP20 or β-catenin depletion showed markedly inhibited the migration and invasion when compared to control (Ctrl) cells (Fig. 5a, b). No further inhibition in migration or invasion was observed with co-depletion of USP20 and β-catenin (Fig. 5a, b). Similar effects were observed in the breast cancer cell line, MDA-MB-231 (Fig. 5c–f). Furthermore, overexpression of β-catenin in USP20-depleted MDA-MB-231 cells efficiently rescued cell migration (Fig. 5d). Taken together, these results suggest that USP20 regulates cancer cell migration and invasion by modulating the stability of β-catenin.
Fig. 5.
USP20 regulates cancer cell migration and invasion through β-catenin. a, b A549 cells from (Fig. 4b) were measured for (a) wound healing and (b) invasion. c MDA-MB-231 cells stably expressing control (Ctrl) or USP20 shRNAs were stably infected with lentiviruses encoding β-catenin. Cells were lysed and cell lysates were blotted with the indicated antibodies. d Cells from (c) were measured for (d) wound healing. e MDA-MB-231 cells stably expressing the indicated shRNAs were lysed and cell lysates were then blotted with the indicated antibodies. f Cells from (e) were measured for (f) invasion. Scale bars in images: 10 μm, **P < 0.01;***P < 0.001, Student’s t test. n.s. no significance
USP20 regulates response of cancer cells to chemotherapy through β-catenin stabilization
It is also known that the canonical Wnt-β-catenin pathway plays an important role in chemoresistance [46, 47]. Thus, we next examined whether USP20 also affects cancer response to chemotherapy. We overexpressed USP20 in Ovcar8 cancer cells (a cell line with lower expression of USP20) (Fig. 6a). The cells were subsequently treated with antitumor drugs (cisplatin and etoposide). As shown in Fig. 6b, c, overexpression of USP20 in Ovcar8 cells conferred resistance to cisplatin and etoposide. However, the USP20 overexpression mediated chemoresistance was abrogated in β-catenin knockdown cells (Fig. 6b, c). Conversely, we depleted USP20 with shRNA in A549 and MDA-MB-231 cells and tested the chemo-response with cisplatin and etoposide (Fig. 6d–i). As shown in Fig. 6e, f, h, i, downregulation of USP20 sensitized cells to cisplatin (Fig. 6e, h) and etoposide (Fig. 6f, i). Notably, restoring β-catenin expression in USP20-depleted cells reversed the chemo-sensitivity (Fig. 6e, f, h, i). Taken together, these findings support an important role of USP20 in regulating the response of cancer cells to chemotherapy through β-catenin stabilization.
Fig. 6.
USP20 regulates response of cancer cells to chemotherapy through β-catenin stabilization. a Ovcar8 cells stably expressing control (Ctrl) or β-catenin shRNAs were stably infected with retrovirus encoding HA-USP20 (WT). Cells were lysed and cell lysates were blotted with the indicated antibodies. b, c Cells from (a) were treated with (b) cisplatin or (c) etoposide. Cell survival was determined. d A549 cells stably expressing control (Ctrl) or USP20 shRNAs were stably infected with lentiviruses encoding β-catenin. Cells were lysed and cell lysates were blotted with the indicated antibodies. e, f Cells from (d) were treated with (e) cisplatin or (f) etoposide. Cell survival was determined. g MDA-MB-231 cells stably expressing Control (Ctrl) or USP20 shRNAs were stably infected with lentiviruses encoding β-catenin. Cells were lysed and cell lysates were blotted with the indicated antibodies. h, i Cells from (g) were treated with (h) cisplatin or (i) etoposide. Cell survival was determined. The data presented are mean ± SD (nv= 6)
USP20 expression correlates with β-catenin levels in clinical colon cancer samples
Prior studies showed that β-catenin is upregulated in colorectal cancer (CRC) [48–51]. However, the underlying molecular mechanism remains unknown. To determine the clinical relevance of USP20-β-catenin signaling in colorectal cancer, we performed immunohistochemical staining of β-catenin and USP20 in CRC tissue microarrays. As shown in Fig. 7a, b, upregulation of USP20 was detected in 84.58% (170 of 202) of CRC samples, while 72.88% (43 of 59) of adjusted normal colorectal tissues showed low expression of USP20, suggesting increased expression of USP20 in human CRC. In addition, the β-catenin expression is also upregulated in CRC (Fig. 7c). Moreover, a positive correlation between β-catenin and USP20 protein levels (P < 0.0001, R = 0.6892) was observed in these colorectal carcinomas (Fig. 7d). Collectively, these results suggest that upregulation of USP20 correlates with increased expression of β-catenin in CRC.
Fig. 7.
USP20 expression correlates with β-catenin levels in clinical colon cancer samples. a Representative images of immunohistochemical staining of USP20 and β-catenin in normal and colon carcinoma. Scale bars, 100 μm. b, c Quantification of USP20 (b) and β-catenin (c) protein levels in normal and colon carcinoma. d Correlation study of USP20 and β-catenin in colon carcinoma. Statistical analyses were performed with the χ2 test. R: The Pearson correlation coefficient
In summary, we demonstrate β-catenin as a new target of USP20. We found that USP20 deubiquitinates and stabilizes β-catenin in cells, which in turn promotes cancer cell growth, invasion and chemoresistance. Furthermore, USP20 and β-catenin are co-overexpressed in multiple cancer cell lines and colorectal cancer patient samples, suggesting a potential prognostic role of USP20 in cancer.
Discussion
The canonical Wnt/β-catenin signaling pathway regulates multiple biological processes and the dysregulation of this signaling pathway is related to various pathologies such as congenital disorders, tumorigenesis and degenerative diseases [8, 22, 52–57].The key effector protein in this pathway is the transcriptional activator β-catenin which is a subunit of the cadherin protein complex and functions as a signal transducer in the Wnt signaling pathway [58–60]. One of the major mechanisms of regulation of β-catenin is ubiquitination. The well-accepted mechanism is that β-catenin interacts with APC complex and gets phosphorylated by GSK3β, which triggers β-TrCP-mediated ubiquitination of β-catenin. Recently, several other studies indicated that other E3 ligases mediate β-catenin ubiquitination in phosphorylation-dependent and -independent manner. For example, TRIM33 ubiquitinated β-catenin and induced its degradation in a GSK-3β- or β-TrCP-independent manner [33]. Mule directly ubiquitinated non phosphorylated β-catenin in vitro [34]. Jade-1, another E3 ubiquitin ligase, ubiquitinated both phosphorylated and non-phosphorylated β-catenin and regulated canonical Wnt signaling in both Wnt-off and Wnt-on phases [21]. In addition, two other E3 ligases, Siah-1 and c-Cbl, have also been reported to target β-catenin for degradation [61–63]. All these studies suggest β-catenin is ubiquitinated and degraded through multiple mechanisms.
In addition to ubiquitination, deubiquitination is also involved in Wnt/β-catenin signaling pathway. For example, USP4 interacts with and deubiquitinates one of the Wnt signaling components, TCF4, thereby inhibiting β-catenin-dependent transcription [64]. Another DUB, USP9X interacts with the complex of E-cadherin and β-catenin and regulates the trafficking of E-cadherin and β-catenin in epithelia [65]. Recently, another DUB, USP47 was shown to deubiquitinate and stabilize β-catenin directly [31]. USP47 regulates Wnt signaling, which is bypassed by overexpressing phosphorylation mutant of β-catenin, suggesting USP47 cleaves the ubiquitin chain from β-catenin that is generated by APC-GSK3β-β-TrCP-mediated phosphorylation-ubiquitination cascade [31]. Here we identified another deubiquitinase, USP20, which directly deubiquitinated and stabilized β-catenin in both APC-GSK3β-β-TrCP-dependent and -independent manner.
USP20, a DUB, has been reported to regulate a wide variety of cellular events by mediating the deubiquitination of various target proteins, such as sting/mita, type 2 iodothyronine deiodinase, HIF1α, β2 adrenergic receptor (β2AR), TRAF6, and Claspin [66–71]. Previously, our lab and others have reported that USP20 regulates ATR-mediated DNA damage response by stabilizing Claspin [70, 71]. USP20 also deubiquitinates HIF1α and regulates the hypoxia pathway [72]. However, the role of USP20 in tumorigenesis and therapeutic response is still largely unknown.
In our study, by screening a panel of DUBs, we demonstrate that USP20 interacts with β-catenin. In addition, USP20 functions as a deubiquitinase and stabilizes β-catenin, which in turn regulates tumorigenesis, cancer invasion and chemoresistance in a β-catenin-dependent manner. Since both USP20 and USP47 directly deubiquitinate β-catenin, we were interested in testing their parallel roles in β-catenin ubiquitination. Surprisingly, we found both USP20 and USP47 are able to deubiquitinate β-catenin in APC WT cells (Supplementary Figure 4A). However, only USP20 but not USP47 could deubiquitinate β-catenin in APC mutant cells (Supplementary Figure 4B). These results suggested that USP20 deubiquitinates β-catenin in both APC-GSK3β-β-TrCP-dependent and -independent manner, while USP47 deubiquitinates β-catenin in APC-GSK3β-β-TrCP-dependent manner. One of the potential mechanisms is that USP47 may require some cofactors (such as the component of APC complex) to interact with and deubiquitinate β-catenin. Further investigation is warranted to examine the specific conditions for USP47 and USP20 regulation of β-catenin.
Our previous study identified the role of USP20 in UV mediated DNA damage response [70]. We found that UV damage triggers USP20 phosphorylation and stabilization, which in turn activates cell cycle checkpoint by targeting Claspin-Chk1 signaling [70]. Here, the new finding of USP20-β-catenin axis raises the possibility of connecting DNA damage response with β-catenin signaling. A previous study reported that one of the causes of skin carcinogenesis, UVB radiation, induces β-catenin accumulation in cells [73]. It is possible that the ATR-USP20 axis is responsible for β-catenin accumulation following UV damage. This needs to be further investigated in the future.
Overall, our results establish the novel oncogenic role of USP20 in multiple cancers. We reveal USP20 as a positive regulator of β-catenin in cancer cell migration, invasion and tumor growth in vivo. Mechanistically, USP20 deubiquitinates and stabilizes β-catenin and is a potential biomarker for predicting chemoresistance in cancer.
Experimental procedures
Cell lines, constructs and antibodies
We purchased HEK293T, GP293, HeLa, A549, U2OS, Ovcar7, Ovcar8, MDA-MB-231, MCF-7,HCT116,HCT8, Colo 205, HT 29, IMR-90 and MCF-10A cell lines from ATCC. The medical genome facility (MGF) of Mayo Clinic in Rochester, Minnesota confirmed the identities of all the cell lines. Wild-type-HA-tagged-USP20 (plasmid #22573, Addgene) was generated by Dr. Wade Harper (Harvard University) and its mutant (USP20C154A) was generated by site-directed mutagenesis according to standard protocol. Flag-β-catenin was purchased from Addgene (Plasmid#16828). Wild-type (WT) and deletion mutants of Flag-tagged β-catenin were provided by Dr. Bingyu Mao.
Antibodies were purchased from the following companies: Anti-USP20 antibody from Proteintech (17491-1-AP), anti-β-catenin antibody from Abcam (ab16051), anti-TCF1/TCF7 (#2203 T) and anti-MMP-7(#3801 T) from CST (Cell Signaling Technology, Inc), anti-Flag (m2), anti-HA (H3663) and anti-β-actin (A1978) antibodies from Sigma, anti-Ubiquitin (sc-8017) and anti-His (sc-8036) antibodies from Santa Cruz Biotechnology,Anti-USP47 antibody from GeneTex (GTX106253) and anti-CD31 antibody from Abcam (ab28364).
Gene knockdown
The following shRNAs from Sigma were used in this study: USP20 shRNA-1: 5′-CGACACCTTCATCAAGTTGAA-3′, USP20 shRNA-2: GCGACCATCATCAGGATCAAA, β-catenin shRNA: 5′-GCTTGGAATGAGACTGCTGAT-3′. USP47 shRNA: 5′-GCGCAATACATGCAAGATAAA-3′.
Virus infection
Lentivirus and retrovirus for infection of cancer cells were packaged in HEK293T and GP293 cells, respectively using Mirus (Trans IT-X2 System) transfection reagent. Forty-eight hours after transfection, culture supernatants were collected and centrifuged at 3000 r.p.m. Supernatants were used to infect the target cells with 8 μg/mL polybrene which enhances infection efficiency.
Protein stability assay
For protein turnover analysis in cells, a CHX-based assay was performed according to our previously described experimental procedures [74].
Deubiquitination in vivo and in vitro
The in vivo and in vitro deubiquitination assays were carried out as described previously [74, 75]. USP20 WT and CA mutant and Flag-β-catenin were overexpressed in HEK293T cells. After treatment with MG132, the cell were lysed in the SDS buffer and boiled. Once diluted (1:10 ratio) with NETN buffer containing 1 mM iodoacetamide and 20 mM NEM, the lysates were immunoprecipitated with the Flag beads for 4 h (4 °C). After NETN buffer washing, the immunocomplexes were subjected to western blot. For the in vitro assay, we purified His-Ub conjugated Flag-β-catenin from HEK293T cells through multiple steps as described previously [74, 75]. The purified USP20 WT and CA mutant were incubated with Ub-Flag-β-catenin in deubiquitination buffer for 30 min (30 °C).
Colony formation assays
Cells were counted using Countess (Invitrogen) and then plated in 6-well plate (800 cells per well) and cultured for 9–12 days at 37 °C. We washed the visible colonies with PBS, fixed with methanol for 30 min, stained with 5% GIEMSA and counted.
Cell proliferation assays
Infected cells (2 × 103 cells/well) were seeded into 96-well culture plates. Cell proliferation was detected at days 1, 2, 3, 4, 5 and 6 by using tetrazolium compound-based CellTiter 96® AQueous One Solution Cell Proliferation (MTS) assay (Promega). We added 15 μl MTS reagents to each well and incubated the cells at 37 °C for 2–4 h. Then, the plates were read at 490 nm in an EPOCH2 microplate reader (BioTek instruments).
Cell survival assays
To analyze cell viability, infected cells (2 × 103 cells per well) were treated with etoposide or cisplatin at indicated concentrations. After incubated with drugs for 48 h, the survival cells were detected by MTS assay (Promega).
Soft agar assays
The soft agar assays were performed as described previously [70]. In brief, cancer cell lines stably expressing the indicated constructs were seeded in 0.35% top agarose and the bottom layer was 0.7% agar. Complete medium was added to both the layers. After culturing for 3 weeks, visible colonies were counted and images acquired using Evos (Life Technology, ×4 objective lens). Illustrator was used to generate figures.
Cell migration assays
Cell migration assay was assessed using a wound-healing assay as described previously [75]. Briefly, cancer cell lines stably expressing the indicated constructs were plated in 6-well plates,and maintained in RPMI1640/DMEM without FBS and treated 10 μg/mL Mytomycin C overnight. The wound closure was measured by calculating the migration rate of the cells into the wound field.
Transwell assays
Cell invasiveness was assessed by transwell assay as described previously [75]. In brief, cancer cell lines stably expressing the indicated constructs were placed on top chambers (2 × 104 cells) with no fetal bovine serum (FBS), but the lower chamber was filled with complete medium. 24 h later, cotton swabs were used to remove the cells remaining in the upper chamber, fixed and stained with 0.1% crystal violet. Cells were counted and images captured at room temperature using Evos (Life Technology, ×4 objective lens). Illustrator was used to generate figures.
Tumor growth in nude mice
Cancer cells stably expressing control (Ctrl), USP20, β-catenin or USP20 combined with β-catenin shRNAs were injected subcutaneously into the 5 weeks old female athymic nude NCr nu/nu mice (NCI/NIH). Every mouse received two injections containing 100 μl mixture (3 × 106 cells in 70 μl of 1 × PBS and 30 μl of Matrigel). Tumor growth curve was measured for 3 weeks and the volume of tumor was calculated as W × L × H × 1/2. At the end of the study, we surgically removed the tumors, weighed and processed.
Patient samples analysis
We purchased the tissue microarray of colon cancer samples from US Biomax (T056, C0487, C0208, C0702b, BC05002). Immunohistochemical (IHC) staining of USP20 (dilution 1:20) and β-catenin (dilution 1:50) was performed according to the standard protocol, as described previously [74]. The immunostaining was blindly scored by pathologists. The IHC score was judged as described in our previous publication [74]. χ2 test and the Pearson correlation coefficient were used for statistical analysis of the correlation between USP20 and β-catenin.
Statistics
All the data are presented as mean ± SEM and are based on experiments performed at least in triplicate for cell proliferation, migration, invasion and soft agar assays. The data are presented as the mean ± SD (n = 6) for cell viability assays. For the nude mice animal study, the data are presented as the mean ± SEM of 7 or 8 mice. Statistical analyses were performed with the χ2 test or the Student’s t test (two-tailed unpaired). In the figures, statistical significance is presented by: n.s. no significance,*p < 0.05; **p < 0.01, ***p < 0.001.
Electronic supplementary material
Supplementary Figures and Figure legends
Acknowledgements
Our study was supported by NSFC (81572770, 31371367), China Scholarship Council (201606265004), NIH/NCI grant (CA203971, CA203561, CA130996, CA189666), the Ovarian Cancer SPORE in Mayo Clinic (P50CA136393). We thank Dr. Bingyu Mao (Kunming Institute of Zoology in China) for kindly providing β-catenin full length and deletion mutant plasmids.
Compliance with ethical standards
Conflict of interest
The authors declare that they have no conflict of interest.
Footnotes
Edited by B. Dynlacht
Contributor Information
Zhenkun Lou, Email: Lou.zhenkun@mayo.edu.
Zhongmin Liu, Email: Zhongmin_Liu@sina.com.
Jian Yuan, Email: Yuanjian229@hotmail.com.
Electronic supplementary material
The online version of this article (10.1038/s41418-018-0138-z) contains supplementary material, which is available to authorized users.
References
- 1.Wodarz A, Nusse R. Mechanisms of Wnt signaling in development. Annu Rev Cell Dev Biol. 1998;14:59–88. doi: 10.1146/annurev.cellbio.14.1.59. [DOI] [PubMed] [Google Scholar]
- 2.Shimura T, Takenaka Y, Tsutsumi S, Hogan V, Kikuchi A, Raz A. Galectin-3, a novel binding partner of beta-catenin. Cancer Res. 2004;64:6363–7. doi: 10.1158/0008-5472.CAN-04-1816. [DOI] [PubMed] [Google Scholar]
- 3.Miller JR, Hocking AM, Brown JD, Moon RT. Mechanism and function of signal transduction by the Wnt/beta-catenin and Wnt/Ca2+pathways. Oncogene. 1999;18:7860–72. doi: 10.1038/sj.onc.1203245. [DOI] [PubMed] [Google Scholar]
- 4.Huelsken J, Vogel R, Brinkmann V, Erdmann B, Birchmeier C, Birchmeier W. Requirement for beta-catenin in anterior-posterior axis formation in mice. J Cell Biol. 2000;148:567–78. doi: 10.1083/jcb.148.3.567. [DOI] [PMC free article] [PubMed] [Google Scholar]
- 5.Bienz M. The subcellular destinations of APC proteins. Nat Rev Mol Cell Biol. 2002;3:328–38. doi: 10.1038/nrm806. [DOI] [PubMed] [Google Scholar]
- 6.Kang YJ, Park HJ, Chung HJ, Min HY, Park EJ, Lee MA, et al. Wnt/beta-catenin signaling mediates the antitumor activity of magnolol in colorectal cancer cells. Mol Pharmacol. 2012;82:168–77. doi: 10.1124/mol.112.078535. [DOI] [PubMed] [Google Scholar]
- 7.Lustig B, Behrens J. The Wnt signaling pathway and its role in tumor development. J Cancer Res Clin Oncol. 2003;129:199–221. doi: 10.1007/s00432-003-0431-0. [DOI] [PMC free article] [PubMed] [Google Scholar]
- 8.MacDonald BT, Tamai K, He X. Wnt/beta-catenin signaling: components, mechanisms, and diseases. Dev Cell. 2009;17:9–26. doi: 10.1016/j.devcel.2009.06.016. [DOI] [PMC free article] [PubMed] [Google Scholar]
- 9.Polakis P. Wnt signaling and cancer. Genes Dev. 2000;14:1837–51. [PubMed] [Google Scholar]
- 10.Ouyang W, Zhang S, Yang B, Yang C, Zhang J, Zhou F, et al. beta-catenin is regulated by USP9x and mediates resistance to TRAIL-induced apoptosis in breast cancer. Oncol Rep. 2016;35:717–24. doi: 10.3892/or.2015.4463. [DOI] [PubMed] [Google Scholar]
- 11.Clevers H. Wnt/beta-catenin signaling in development and disease. Cell. 2006;127:469–80. doi: 10.1016/j.cell.2006.10.018. [DOI] [PubMed] [Google Scholar]
- 12.Li VS, Ng SS, Boersema PJ, Low TY, Karthaus WR, Gerlach JP, et al. Wnt signaling through inhibition of beta-catenin degradation in an intact Axin1 complex. Cell. 2012;149:1245–56. doi: 10.1016/j.cell.2012.05.002. [DOI] [PubMed] [Google Scholar]
- 13.Kinzler KW, Vogelstein B. Lessons from hereditary colorectal cancer. Cell. 1996;87:159–70. doi: 10.1016/S0092-8674(00)81333-1. [DOI] [PubMed] [Google Scholar]
- 14.Korinek V, Barker N, Morin PJ, van Wichen D, de Weger R, Kinzler KW, et al. Constitutive transcriptional activation by a beta-catenin-Tcf complex in APC-/- colon carcinoma. Science. 1997;275:1784–7. doi: 10.1126/science.275.5307.1784. [DOI] [PubMed] [Google Scholar]
- 15.Liu W, Dong X, Mai M, Seelan RS, Taniguchi K, Krishnadath KK, et al. Mutations in AXIN2 cause colorectal cancer with defective mismatch repair by activating beta-catenin/TCF signalling. Nat Genet. 2000;26:146–7. doi: 10.1038/79859. [DOI] [PubMed] [Google Scholar]
- 16.Morin PJ, Sparks AB, Korinek V, Barker N, Clevers H, Vogelstein B, et al. Activation of beta-catenin-Tcf signaling in colon cancer by mutations in beta-catenin or APC. Science. 1997;275:1787–90. doi: 10.1126/science.275.5307.1787. [DOI] [PubMed] [Google Scholar]
- 17.Rubinfeld B, Albert I, Porfiri E, Fiol C, Munemitsu S, Polakis P. Binding of GSK3beta to the APC-beta-catenin complex and regulation of complex assembly. Science. 1996;272:1023–6. doi: 10.1126/science.272.5264.1023. [DOI] [PubMed] [Google Scholar]
- 18.Nusse R. Wnt signaling in disease and in development. Cell Res. 2005;15:28–32. doi: 10.1038/sj.cr.7290260. [DOI] [PubMed] [Google Scholar]
- 19.Kitagawa M, Hatakeyama S, Shirane M, Matsumoto M, Ishida N, Hattori K, et al. An F-box protein, FWD1, mediates ubiquitin-dependent proteolysis of beta-catenin. EMBO J. 1999;18:2401–10. doi: 10.1093/emboj/18.9.2401. [DOI] [PMC free article] [PubMed] [Google Scholar]
- 20.Winston JT, Strack P, Beer-Romero P, Chu CY, Elledge SJ, Harper JW. The SCFbeta-TRCP-ubiquitin ligase complex associates specifically with phosphorylated destruction motifs in IkappaBalpha and beta-catenin and stimulates IkappaBalpha ubiquitination in vitro. Genes Dev. 1999;13:270–83. doi: 10.1101/gad.13.3.270. [DOI] [PMC free article] [PubMed] [Google Scholar]
- 21.Chitalia VC, Foy RL, Bachschmid MM, Zeng L, Panchenko MV, Zhou MI, et al. Jade-1 inhibits Wnt signalling by ubiquitylating beta-catenin and mediates Wnt pathway inhibition by pVHL. Nat Cell Biol. 2008;10:1208–16. doi: 10.1038/ncb1781. [DOI] [PMC free article] [PubMed] [Google Scholar]
- 22.Ma P, Yang X, Kong Q, Li C, Yang S, Li Y, et al. The ubiquitin ligase RNF220 enhances canonical Wnt signaling through USP7-mediated deubiquitination of beta-catenin. Mol Cell Biol. 2014;34:4355–66. doi: 10.1128/MCB.00731-14. [DOI] [PMC free article] [PubMed] [Google Scholar]
- 23.Tamai K, Semenov M, Kato Y, Spokony R, Liu C, Katsuyama Y, et al. LDL-receptor-related proteins in Wnt signal transduction. Nature. 2000;407:530–5. doi: 10.1038/35035117. [DOI] [PubMed] [Google Scholar]
- 24.Tamai K, Zeng X, Liu C, Zhang X, Harada Y, Chang Z, et al. A mechanism for Wnt coreceptor activation. Mol Cell. 2004;13:149–56. doi: 10.1016/S1097-2765(03)00484-2. [DOI] [PubMed] [Google Scholar]
- 25.Zeng X, Tamai K, Doble B, Li S, Huang H, Habas R, et al. A dual-kinase mechanism for Wnt co-receptor phosphorylation and activation. Nature. 2005;438:873–7. doi: 10.1038/nature04185. [DOI] [PMC free article] [PubMed] [Google Scholar]
- 26.He TC, Sparks AB, Rago C, Hermeking H, Zawel L, da Costa LT, et al. Identification of c-MYC as a target of the APC pathway. Science. 1998;281:1509–12. doi: 10.1126/science.281.5382.1509. [DOI] [PubMed] [Google Scholar]
- 27.Tetsu O, McCormick F. Beta-catenin regulates expression of cyclin D1 in colon carcinoma cells. Nature. 1999;398:422–6. doi: 10.1038/18884. [DOI] [PubMed] [Google Scholar]
- 28.Liu C, Kato Y, Zhang Z, Do VM, Yankner BA, He X. beta-Trcp couples beta-catenin phosphorylation-degradation and regulates Xenopus axis formation. Proc Natl Acad Sci USA. 1999;96:6273–8. doi: 10.1073/pnas.96.11.6273. [DOI] [PMC free article] [PubMed] [Google Scholar]
- 29.Hart M, Concordet JP, Lassot I, Albert I. del los Santos R, Durand H, et al. The F-box protein beta-TrCP associates with phosphorylated beta-catenin and regulates its activity in the cell. Curr Biol. 1999;9:207–10. doi: 10.1016/S0960-9822(99)80091-8. [DOI] [PubMed] [Google Scholar]
- 30.Spencer E, Jiang J, Chen ZJ. Signal-induced ubiquitination of IkappaBalpha by the F-box protein Slimb/beta-TrCP. Genes Dev. 1999;13:284–94. doi: 10.1101/gad.13.3.284. [DOI] [PMC free article] [PubMed] [Google Scholar]
- 31.Shi J, Liu Y, Xu X, Zhang W, Yu T, Jia J, et al. Deubiquitinase USP47/UBP64E regulates beta-catenin ubiquitination and degradation and plays a positive role in Wnt signaling. Mol Cell Biol. 2015;35:3301–11. doi: 10.1128/MCB.00373-15. [DOI] [PMC free article] [PubMed] [Google Scholar]
- 32.Zhang S, Li Y, Wu Y, Shi K, Bing L, Hao J. Wnt/beta-catenin signaling pathway upregulates c-Myc expression to promote cell proliferation of P19 teratocarcinoma cells. Anat Rec (Hoboken) 2012;295:2104–13. doi: 10.1002/ar.22592. [DOI] [PubMed] [Google Scholar]
- 33.Xue J, Chen Y, Wu Y, Wang Z, Zhou A, Zhang S, et al. Tumour suppressor TRIM33 targets nuclear beta-catenin degradation. Nat Commun. 2015;6:6156. doi: 10.1038/ncomms7156. [DOI] [PMC free article] [PubMed] [Google Scholar]
- 34.Dominguez-Brauer C, Khatun R, Elia AJ, Thu KL, Ramachandran P, Baniasadi SP, et al. E3 ubiquitin ligase Mule targets beta-catenin under conditions of hyperactive Wnt signaling. Proc Natl Acad Sci USA. 2017;114:E1148–57. doi: 10.1073/pnas.1621355114. [DOI] [PMC free article] [PubMed] [Google Scholar]
- 35.Teng Y, Wang X, Wang Y, Ma D. Wnt/beta-catenin signaling regulates cancer stem cells in lung cancer A549 cells. Biochem Biophys Res Commun. 2010;392:373–9. doi: 10.1016/j.bbrc.2010.01.028. [DOI] [PubMed] [Google Scholar]
- 36.Mir R, Pradhan SJ, Patil P, Mulherkar R, Galande S. Wnt/beta-catenin signaling regulated SATB1 promotes colorectal cancer tumorigenesis and progression. Oncogene. 2016;35:1679–91. doi: 10.1038/onc.2015.232. [DOI] [PubMed] [Google Scholar]
- 37.Morin PJ. beta-catenin signaling and cancer. Bioessays. 1999;21:1021–30. doi: 10.1002/(SICI)1521-1878(199912)22:1<1021::AID-BIES6>3.0.CO;2-P. [DOI] [PubMed] [Google Scholar]
- 38.Ougolkov AV, Yamashita K, Mai M, Minamoto T. Oncogenic beta-catenin and MMP-7 (matrilysin) cosegregate in late-stage clinical colon cancer. Gastroenterology. 2002;122:60–71. doi: 10.1053/gast.2002.30306. [DOI] [PubMed] [Google Scholar]
- 39.Willert K, Nusse R. Beta-catenin: a key mediator of Wnt signaling. Curr Opin Genet Dev. 1998;8:95–102. doi: 10.1016/S0959-437X(98)80068-3. [DOI] [PubMed] [Google Scholar]
- 40.Polakis P. The oncogenic activation of beta-catenin. Curr Opin Genet Dev. 1999;9:15–21. doi: 10.1016/S0959-437X(99)80003-3. [DOI] [PubMed] [Google Scholar]
- 41.Skurk C, Maatz H, Rocnik E, Bialik A, Force T, Walsh K. Glycogen-Synthase Kinase3beta/beta-catenin axis promotes angiogenesis through activation of vascular endothelial growth factor signaling in endothelial cells. Circ Res. 2005;96:308–18. doi: 10.1161/01.RES.0000156273.30274.f7. [DOI] [PubMed] [Google Scholar]
- 42.Masckauchan TN, Shawber CJ, Funahashi Y, Li CM, Kitajewski J. Wnt/beta-catenin signaling induces proliferation, survival and interleukin-8 in human endothelial cells. Angiogenesis. 2005;8:43–51. doi: 10.1007/s10456-005-5612-9. [DOI] [PubMed] [Google Scholar]
- 43.Bai XL, Zhang Q, Ye LY, Liang F, Sun X, Chen Y, et al. Myocyte enhancer factor 2C regulation of hepatocellular carcinoma via vascular endothelial growth factor and Wnt/beta-catenin signaling. Oncogene. 2015;34:4089–97. doi: 10.1038/onc.2014.337. [DOI] [PubMed] [Google Scholar]
- 44.Nakachi S, Nakazato T, Ishikawa C, Kimura R, Mann DA, Senba M, et al. Human T-cell leukemia virus type 1 tax transactivates the matrix metalloproteinase 7 gene via JunD/AP-1 signaling. Biochim Biophys Acta. 2011;1813:731–41. doi: 10.1016/j.bbamcr.2011.02.002. [DOI] [PubMed] [Google Scholar]
- 45.Chen L, Li M, Li Q, Wang CJ, Xie SQ. DKK1 promotes hepatocellular carcinoma cell migration and invasion through beta-catenin/MMP7 signaling pathway. Mol Cancer. 2013;12:157. doi: 10.1186/1476-4598-12-157. [DOI] [PMC free article] [PubMed] [Google Scholar]
- 46.Wickstrom M, Dyberg C, Milosevic J, Einvik C, Calero R, Sveinbjornsson B, et al. Wnt/beta-catenin pathway regulates MGMT gene expression in cancer and inhibition of Wnt signalling prevents chemoresistance. Nat Commun. 2015;6:8904. doi: 10.1038/ncomms9904. [DOI] [PMC free article] [PubMed] [Google Scholar]
- 47.Liang X, Xu X, Wang F, Chen X, Li N, Wang C, et al. E-cadherin knockdown increases beta-catenin reducing colorectal cancer chemosensitivity only in three-dimensional cultures. Int J Oncol. 2015;47:1517–27. doi: 10.3892/ijo.2015.3137. [DOI] [PubMed] [Google Scholar]
- 48.Pai P, Rachagani S, Dhawan P, Sheinin YM, Macha MA, Qazi AK, et al. MUC4 is negatively regulated through the Wnt/beta-catenin pathway via the Notch effector Hath1 in colorectal cancer. Genes Cancer. 2016;7:154–68. doi: 10.18632/genesandcancer.108. [DOI] [PMC free article] [PubMed] [Google Scholar]
- 49.Cho YH, Cha PH, Kaduwal S, Park JC, Lee SK, Yoon JS, et al. KY1022, a small molecule destabilizing Ras via targeting the Wnt/beta-catenin pathway, inhibits development of metastatic colorectal cancer. Oncotarget. 2016;7:81727–40. doi: 10.18632/oncotarget.13172. [DOI] [PMC free article] [PubMed] [Google Scholar]
- 50.Gao ZH, Lu C, Wang MX, Han Y, Guo LJ. Differential beta-catenin expression levels are associated with morphological features and prognosis of colorectal cancer. Oncol Lett. 2014;8:2069–76. doi: 10.3892/ol.2014.2433. [DOI] [PMC free article] [PubMed] [Google Scholar]
- 51.Fang L, Lu W, Choi HH, Yeung SC, Tung JY, Hsiao CD, et al. ERK2-dependent phosphorylation of CSN6 is critical in colorectal cancer development. Cancer Cell. 2015;28:183–97. doi: 10.1016/j.ccell.2015.07.004. [DOI] [PMC free article] [PubMed] [Google Scholar]
- 52.Clevers H, Nusse R. Wnt/beta-catenin signaling and disease. Cell. 2012;149:1192–205. doi: 10.1016/j.cell.2012.05.012. [DOI] [PubMed] [Google Scholar]
- 53.Komiya Y, Habas R. Wnt signal transduction pathways. Organogenesis. 2008;4:68–75. doi: 10.4161/org.4.2.5851. [DOI] [PMC free article] [PubMed] [Google Scholar]
- 54.Teo JL, Kahn M. The Wnt signaling pathway in cellular proliferation and differentiation: A tale of two coactivators. Adv Drug Deliv Rev. 2010;62:1149–55. doi: 10.1016/j.addr.2010.09.012. [DOI] [PubMed] [Google Scholar]
- 55.van Amerongen R, Nusse R. Towards an integrated view of Wnt signaling in development. Development. 2009;136:3205–14. doi: 10.1242/dev.033910. [DOI] [PubMed] [Google Scholar]
- 56.Logan CY, Nusse R. The Wnt signaling pathway in development and disease. Annu Rev Cell Dev Biol. 2004;20:781–810. doi: 10.1146/annurev.cellbio.20.010403.113126. [DOI] [PubMed] [Google Scholar]
- 57.Kuslansky Y, Sominsky S, Jackman A, Gamell C, Monahan BJ, Haupt Y, et al. Ubiquitin ligase E6AP mediates nonproteolytic polyubiquitylation of beta-catenin independent of the E6 oncoprotein. J Gen Virol. 2016;97:3313–30. doi: 10.1099/jgv.0.000624. [DOI] [PubMed] [Google Scholar]
- 58.Peifer M, Rauskolb C, Williams M, Riggleman B, Wieschaus E. The segment polarity gene armadillo interacts with the wingless signaling pathway in both embryonic and adult pattern formation. Development. 1991;111:1029–43. doi: 10.1242/dev.111.4.1029. [DOI] [PubMed] [Google Scholar]
- 59.Noordermeer J, Klingensmith J, Perrimon N, Nusse R. dishevelled and armadillo act in the wingless signalling pathway in Drosophila. Nature. 1994;367:80–3. doi: 10.1038/367080a0. [DOI] [PubMed] [Google Scholar]
- 60.Peifer M, Berg S, Reynolds AB. A repeating amino acid motif shared by proteins with diverse cellular roles. Cell. 1994;76:789–91. doi: 10.1016/0092-8674(94)90353-0. [DOI] [PubMed] [Google Scholar]
- 61.Liu J, Stevens J, Rote CA, Yost HJ, Hu Y, Neufeld KL, et al. Siah-1 mediates a novel beta-catenin degradation pathway linking p53 to the adenomatous polyposis coli protein. Mol Cell. 2001;7:927–36. doi: 10.1016/S1097-2765(01)00241-6. [DOI] [PubMed] [Google Scholar]
- 62.Matsuzawa SI, Reed JCSiah1. SIP, and Ebi collaborate in a novel pathway for beta-catenin degradation linked to p53 responses. Mol Cell. 2001;7:915–26. doi: 10.1016/S1097-2765(01)00242-8. [DOI] [PubMed] [Google Scholar]
- 63.Chitalia V, Shivanna S, Martorell J, Meyer R, Edelman E, Rahimi NcCbl. a ubiquitin E3 ligase that targets active beta-catenin: a novel layer of Wnt signaling regulation. J Biol Chem. 2013;288:23505–17. doi: 10.1074/jbc.M113.473801. [DOI] [PMC free article] [PubMed] [Google Scholar]
- 64.Zhao B, Schlesiger C, Masucci MG, Lindsten K. The ubiquitin specific protease 4 (USP4) is a new player in the Wnt signalling pathway. J Cell Mol Med. 2009;13:1886–95. doi: 10.1111/j.1582-4934.2008.00682.x. [DOI] [PMC free article] [PubMed] [Google Scholar]
- 65.Murray RZ, Jolly LA, Wood SA. The FAM deubiquitylating enzyme localizes to multiple points of protein trafficking in epithelia, where it associates with E-cadherin and beta-catenin. Mol Biol Cell. 2004;15:1591–9. doi: 10.1091/mbc.e03-08-0630. [DOI] [PMC free article] [PubMed] [Google Scholar]
- 66.Majack RA. Extinction of autonomous growth potential in embryonic: adult vascular smooth muscle cell heterokaryons. J Clin Invest. 1995;95:464–8. doi: 10.1172/JCI117686. [DOI] [PMC free article] [PubMed] [Google Scholar]
- 67.Zhang M, Zhang MX, Zhang Q, Zhu GF, Yuan L, Zhang DE, et al. USP18 recruits USP20 to promote innate antiviral response through deubiquitinating STING/MITA. Cell Res. 2016;26:1302–19. doi: 10.1038/cr.2016.125. [DOI] [PMC free article] [PubMed] [Google Scholar]
- 68.Yasunaga J, Lin FC, Lu X, Jeang KT. Ubiquitin-specific peptidase 20 targets TRAF6 and human T cell leukemia virus type 1 tax to negatively regulate NF-kappaB signaling. J Virol. 2011;85:6212–9. doi: 10.1128/JVI.00079-11. [DOI] [PMC free article] [PubMed] [Google Scholar]
- 69.Berthouze M, Venkataramanan V, Li Y, Shenoy SK. The deubiquitinases USP33 and USP20 coordinate beta2 adrenergic receptor recycling and resensitization. EMBO J. 2009;28:1684–96. doi: 10.1038/emboj.2009.128. [DOI] [PMC free article] [PubMed] [Google Scholar]
- 70.Yuan J, Luo K, Deng M, Li Y, Yin P, Gao B, et al. HERC2-USP20 axis regulates DNA damage checkpoint through Claspin. Nucleic Acids Res. 2014;42:13110–21. doi: 10.1093/nar/gku1034. [DOI] [PMC free article] [PubMed] [Google Scholar]
- 71.Zhu M, Zhao H, Liao J, Xu X. HERC2/USP20 coordinates CHK1 activation by modulating CLASPIN stability. Nucleic Acids Res. 2014;42:13074–81. doi: 10.1093/nar/gku978. [DOI] [PMC free article] [PubMed] [Google Scholar]
- 72.Li Z, Wang D, Messing EM, Wu G. VHL protein-interacting deubiquitinating enzyme 2 deubiquitinates and stabilizes HIF-1alpha. EMBO Rep. 2005;6:373–8. doi: 10.1038/sj.embor.7400377. [DOI] [PMC free article] [PubMed] [Google Scholar]
- 73.Smith KA, Tong X, Abu-Yousif AO, Mikulec CC, Gottardi CJ, Fischer SM, et al. UVB radiation-induced beta-catenin signaling is enhanced by COX-2 expression in keratinocytes. Mol Carcinog. 2012;51:734–45. doi: 10.1002/mc.20840. [DOI] [PMC free article] [PubMed] [Google Scholar]
- 74.Luo K, Li Y, Yin Y, Li L, Wu C, Chen Y, et al. USP49 negatively regulates tumorigenesis and chemoresistance through FKBP51-AKT signaling. EMBO J. 2017;36:1434–46. doi: 10.15252/embj.201695669. [DOI] [PMC free article] [PubMed] [Google Scholar]
- 75.Liu T, Yu J, Deng M, Yin Y, Zhang H, Luo K, et al. CDK4/6-dependent activation of DUB3 regulates cancer metastasis through SNAIL1. Nat Commun. 2017;8:13923. doi: 10.1038/ncomms13923. [DOI] [PMC free article] [PubMed] [Google Scholar]
Associated Data
This section collects any data citations, data availability statements, or supplementary materials included in this article.
Supplementary Materials
Supplementary Figures and Figure legends







