Abstract
The leukocyte receptor complex (LRC) encodes numerous immunoglobulin (Ig)-like receptors involved in innate immunity. These include the killer-cell Ig-like receptors (KIR) and the leukocyte Ig-like receptors (LILR) which can be polymorphic and vary greatly in number between species. Using the recent long-read genome assembly, Sscrofa11.1, we have characterized the porcine LRC on chromosome 6. We identified a ~ 197-kb region containing numerous LILR genes that were missing in previous assemblies. Out of 17 such LILR genes and fragments, six encode functional proteins, of which three are inhibitory and three are activating, while the majority of pseudogenes had the potential to encode activating receptors. Elsewhere in the LRC, between FCAR and GP6, we identified a novel gene that encodes two Ig-like domains and a long inhibitory intracellular tail. Comparison with two other porcine assemblies revealed a second, nearly identical, non-functional gene encoding a short intracellular tail with ambiguous function. These novel genes were found in a diverse range of mammalian species, including a pseudogene in humans, and typically consist of a single long-tailed receptor and a variable number of short-tailed receptors. Using porcine transcriptome data, both the novel inhibitory gene and the LILR were highly expressed in peripheral blood, while the single KIR gene, KIR2DL1, was either very poorly expressed or not at all. These observations are a prerequisite for improved understanding of immune cell functions in the pig and other species.
Electronic supplementary material
The online version of this article (10.1007/s00251-018-1067-1) contains supplementary material, which is available to authorized users.
Keywords: Annotation, Immunoglobulin domains, Leukocytes, Natural killer cells, Pseudogenes, Sus scrofa
Introduction
The leukocyte receptor complex (LRC) encodes a diverse array of immunoglobulin (Ig)-like genes crucially involved in innate and cell-mediated immune responses against intracellular pathogens and neoplasms. The LRC is highly variable in gene content across mammals, including between closely related species. Two known subgroups of LRC-encoded receptors are variably expanded in mammals: the killer-cell Ig-like receptors (KIR) and the leukocyte Ig-like receptors (LILR). The KIR and the functionally equivalent, yet unrelated, killer-cell lectin-like receptors (KLR) mediate natural killer (NK) cell functions through their interactions with polymorphic major histocompatibility complex (MHC) class I or class I-like ligands. The Simiiformes (i.e., simians) and the Bovidae (e.g., cattle, sheep, and goats) are the only known clades that have expanded their complement of KIR genes (Guethlein et al. 2007; McQueen et al. 2002; Sanderson et al. 2014; Storset et al. 2003), which are also highly polymorphic and variable in gene content between haplotypes. In contrast, mice (Mus musculus) have a highly expanded and polymorphic repertoire of KLRA genes, but possess only two KIR-like genes outside the LRC and which are thought to have alternative functions (Bryceson et al. 2005; Hoelsbrekken et al. 2003). Humans possess 11 functional LILR genes that are expressed by a wide variety of lymphoid and myeloid cell types, including NK cells, and two LILR pseudogenes. Although the ligands for many of them are unknown, at least five LILR are known to interact with MHC class I ligands (Zhang et al. 2017). In mice, the paired Ig-like receptors (PIR) are orthologous to human LILR, and some of these also interact with MHC class I ligands (Kelley et al. 2005; Liang et al. 2002; Takai 2005).
Outside of primates and rodents, LILR orthologs are variably and independently expanded, and the cell types that express them and their ligand specificities remain unknown. Cattle (Bos taurus), for example, have a highly expanded repertoire of approximately 26 LILR genes (Hogan et al. 2012), while the goat (Capra hircus) has nine (Bickhart et al. 2017). Pigs (Sus scrofa) appear to possess a very limited repertoire of potential NK cell receptors. These include a minimal set of KLR genes in the NK complex on chromosome 5 (Schwartz et al. 2017), a single KIR2DL1, and three described LILR genes in the LRC of questionable function based on sequence alone (Guethlein et al. 2015; Sambrook et al. 2006). However, the previous characterization of the porcine LRC utilized BAC clones that only covered 273 kb and did not extend beyond the third intact LILR gene. The porcine reference assembly, Sscrofa10.2, was later used to identify immune genes across the genome, but this analysis also found a lack of potential NK cell receptors (Dawson et al. 2013). Although species with limited KIR and KLR diversity have been described before, including in species with diverse MHC class I gene content (Hammond et al. 2009, 2012), without a complete map of the LRC, it is impossible to determine the entirety of the pig NK cell receptor repertoire.
The Sscrofa10.2 assembly relied on relatively short reads (Groenen et al. 2012), which complicate the assembly of repetitive regions such as the LRC (Bickhart et al. 2017; Sanderson et al. 2014). Recently, however, the genome assembly was updated to Sscrofa11.1 using sequence from the same individual, but generated using long-read single molecule real-time sequencing technology (Pacific Biosciences). This strategy promises more accurate and complete assemblies of polymorphic and repetitive gene complexes as recently demonstrated for the goat (Bickhart et al. 2017). We therefore presently describe the LRC gene content in the latest assembly, which includes substantially expanded LILR gene content and a gene encoding a novel Ig-like receptor. We additionally describe the expression of these genes in porcine peripheral blood.
Methods
Genomic sequences
The new long-read assembly (Sscrofa11.1) for chromosome 6 was acquired from GenBank (accession no.: CM000817.5). As new assembly was generated using material from the same Duroc sow that was used for the previous assembly, Sscrofa10.2 (Groenen et al. 2012), we sought to compare the two. We therefore acquired the LRC region in Sscrofa10.2 (chromosome 6; 53,155,807–53,837,252) from the Ensembl Genome Browser (Cunningham et al. 2015). As our analyses identified novel genes in the porcine LRC, we sought additional contiguous sequences that included both the NLRP2 and NLRP7 genes. In the pig, this included the BAC clone PigE-173F2 (GenBank: CR853303.6) which was previously sequenced and described by Sambrook et al. (2006).
To facilitate interspecies comparisons, we also assessed gene content in the human LRC, which is KIR haplotype A, in the current genome assembly (GRCh38.p12; chromosome 19; 54,019,000–55,071,000). The basic local alignment search tool (BLAST) (Altschul et al. 1990) was used to identify contigs in Ensembl containing these genes in other species. These include the goat (ARS1, chromosome 18, positions 61,194,261–64,200,708), sheep (Ovis aries; OARv4.0, chromosome 14, positions 59,574,380–59,580,657), cattle (ARS-UCD1.2, chromosome 18, positions 62,448,480–62,454,714), the horse (Equus caballus; EquCab2, chromosome 10, positions 24,052,839–24,309,448), the little brown bat (Myotis lucifugus; Myoluc2.0, scaffold GL430447), and the Sunda flying lemur (Galeopterus variegatus; G_variegatus-3.0.2, Scaffold3821).
Gene annotation and phylogenetic analysis
The genomic sequences were downloaded and manually annotated using Artemis (Rutherford et al. 2000). This process was aided by the conserved domain search tool (Marchler-Bauer and Bryant 2004) to identify putative Ig-like domains and BLAST to compare the genomic sequence to NCBI RefSeq entries and known LRC sequences in other species such as cattle (Hogan et al. 2012; Sanderson et al. 2014). Putative transmembrane (TM) regions were predicted using TMHMM (Krogh et al. 2001). Immunoreceptor tyrosine-based inhibition motifs (ITIMs) in the intracellular tail were identified based on the canonical (I/L/V/S)xYxx(L/V) motif (Orr and Lanier 2010). Genome assemblies were compared using recurrence plots generated using DOTTER with a sliding window of 200 bp (Sonnhammer and Durbin 1995). For phylogenetic analysis, nucleotide coding region sequences for the extracellular regions of the LRC Ig-like genes were aligned using MAFFT (Katoh et al. 2002), and a minimum evolution phylogenetic tree was constructed using the pairwise deletion method and maximum composite likelihood of pairwise distances (Tamura et al. 2004) and 1000 bootstrap iterations within MEGA7 (Kumar et al. 2016).
Our phylogenetic analysis identified two distinct clades of porcine LILR genes that we designated group 1 and 2. We also preserved the LILRA and LILRB designations used for other species to indicate whether the encoded receptors are activating or inhibitory, respectively. Thus, for example, LILR2B10 is a group 2 inhibitory LILR gene and the tenth LILR gene identified in the present study.
Polymerase chain reaction of KIR2DL1
As previous work identified a D1-like Ig domain fragment encoded within the KIR2DL1 gene (Hammond et al. 2009), we investigated KIR2DL1 mRNA splicing using PCR and cDNA from six animals leveraged from a recent MHC genotyping study (Schwartz et al. 2018). Oligonucleotide primers were designed using Primer3 (Rozen and Skaletsky 2000) and supplied by Integrated DNA Technologies, BVBA (Leuven, Belgium). Positive-sense primers were designed to amplify from either the leader region (5′-GACTCTCAGGATCATCAGCC), the D0 Ig-like domain (5′-ACAAGTCCTACCTGTCTGCC and 5′-AGTGTCACTCGCATCTCAGA), or the D2 Ig-like domain (5′-CTCCGAGAGTTCCTTCGACA). Negative-sense primers were designed to amplify from the TM region (5′-CATGGTGCCAGCAATGGATG and 5′-AAGACCCAGCCAGACCATG). Reactions were performed using DreamTaq Green PCR Master Mix (Fisher Scientific UK Ltd., Loughborough, UK) and manufacturer’s guidelines for thermal cycling conditions.
Transcription analysis
To further determine whether or not the putative LRC genes are expressed, we leveraged a previously generated porcine transcriptome (Liu et al. 2016). Briefly, this dataset (BioProject: PRJEB12300) contains approximately 6.3 × 108 paired-end 2 × 100 bp reads generated from the peripheral blood of 31 overtly healthy post-weaning Yorkshire piglets. These reads were downloaded and locally searched for sequences corresponding to the putative coding region sequence (CDS) for each porcine LRC Ig-like gene using BLAST+ (Camacho et al. 2009) and an E-value cutoff of 1 × 10−10. The number of sequenced fragments per kilobase of transcript per million sequenced reads (FPKM) was calculated for each gene in each sample and in the entire dataset in order to normalise expression by accounting for transcript length and number of sequenced reads.
Due to the high identity between many of the LILR genes, one RNA-Seq read often aligns to more than one gene. However, the two LILR subgroups at most share 71% identity and we did not detect individual reads mapping to both subgroups, indicating that we could accurately differentiate broad gene expression between the two clades. We also attempted to differentiate between the specific functional LILR genes to determine specific gene expression using the highest scoring hit from each read with ≥ 99% identity to the reference gene. As the most similar LILR genes are approximately 95% similar (LILR2B10 vs. LILR2A11), this 99% cutoff is specific, albeit not particularly sensitive. Thus, this cutoff likely undercounts the number of reads for the specific LILR, especially when considering likely allelic variation. This method therefore illustrates gene expression with high confidence, but is not particularly useful for comparing expression levels between genes. The extracellular region of the novel Ig-like genes is also nearly identical to one another, so as with the LILR, we first identified all reads that mapped to either the long- or short-tailed form. However, as the TM and intracellular regions are unique to each of the two novel genes, we used only these high-confidence regions to differentiate their transcription.
Results
The organization of the porcine LRC compared to human
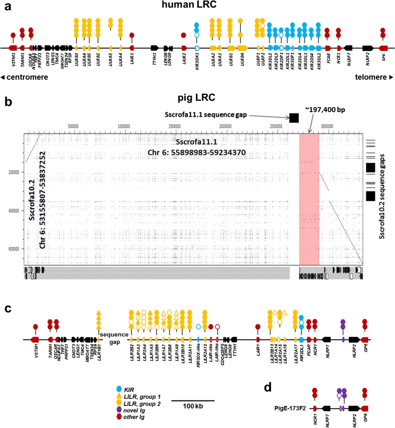
We queried the gene organization of the human LRC on chromosome 19 in the GRCh38.p12 reference assembly (Fig. 1a) in order to facilitate comparisons to the pig, which has a similarly organized LRC (Fig. 1b–d). The porcine LRC is located on the long arm of chromosome 6 (Sambrook et al. 2006), and in Sscrofa11.1 is approximately 111 Mb from the telomere. A single sequence gap exists in the middle of the LRC that separates two contigs of 2,659,904 and 4,573,057 bp (Fig. 1b). Gene organization and recurrence plot comparisons with other genome assemblies including Sscrofa10.2 indicate that the smaller contig is inverted in the assembly (Fig. 1b). The porcine LRC is typically organized as in other species; however, compared to the human LRC, the centrally positioned LAIR1-TTYH1-LENG8-LENG9-CDC42EP5 gene cluster is inverted in the pig, with LAIR1 and the KIR-proximal LILR being juxtaposed (Fig. 1c). There are two additional and non-functional LAIR-like genes proximal to CDC42EP5 in the equivalent position as LAIR2 in the human. Near LAIR2 in humans is a KIR3DX lineage gene separated from the rest of the KIR region by several LILR (Fig. 1a). In the pig, we identified a KIR3DX-like D2 domain fragment in a similar position (Fig. 1c), suggestive of common ancestry.
Fig. 1.
Structure and organization of the LRC in a humans and b–d pigs. a Organization of the human LRC, with KIR haplotype A, in the current genome assembly GRCh38.p12. b Recurrence plot comparing the Sscrofa10.2 (y-axis) and Sscrofa11.1 (x-axis) assemblies. Sequence gaps are indicated as black boxes above and at right. LRC-associated genes and their respective orientations in the Sscrofa11.1 assembly are indicated below the recurrence plot. Red shading indicates a region of approximately 197 kb that is present in the Sscrofa11.1 assembly, but absent from the Sscrofa10.2 assembly. c Organization of the LRC in Sscrofa11.1 with the contig inversion at the centromeric end corrected. The entire region spanning VSTM1 to GP6 is approximately 849 kb, excluding the poly-N sequence gap. d Organization of genes on the BAC clone PigE-173F2 (GenBank: CR853303), which was previously described by Sambrook et al. (2006) and re-annotated here. Parts a, c, and d are drawn to the same scale (shown at bottom) and the centromeric/telomeric orientation is the same in pigs and humans. Gene orientation is indicated with arrows pointing in the direction of transcription. Gene families are differentially colored to ease visualization. Ig-like domains are indicated as either hexagons or triangles above the respective gene, and sub-group domain phylogeny is indicated by its vertical position (e.g., human LILRB4 is lacking both the second and third Ig domains). Open symbols indicate non-functional domains and pseudogenes, whereas closed symbols indicate that they are putatively functional. Long- or short-tailed intracellular domains are also shown to indicate whether a gene encodes an inhibitory or activating receptor, respectively
There are 14 sequence gaps across the LRC in the short-read Sscrofa10.2 assembly, and all of these are between the KIR-proximal LILR and VSTM1 (Fig. 1b). Comparison between assemblies revealed an additional ~ 197 kb of sequence in the new long-read assembly that had previously been obscured by one of these sequence gaps. Notably, manual annotation identified a total of 17 LILR genes and related fragments in the long-read assembly, including the three LILR that were previously reported by Sambrook et al. (2006). Thus, the sequence gaps within the previous short-read assembly obscured the vast majority of the expanded LILR region (Fig. 1b).
Porcine LILR have expanded and represent two divergent lineages
Of the 17 identified LILR genes and fragments, only six are functional, nine are intact pseudogenes, and two are fragments of LILR-like Ig domains (Supplementary Table 1). Three of the functional genes are putatively inhibitory as they encode long intracellular tails with two ITIMs each, and the remaining three are putatively activating as they encode a charged arginine residue in their TM domain allowing them to interact with an activating adapter molecule. In contrast, six of the nine pseudogenes have activating potential in the TM domain and no ITIMs in the intracellular tail. Comparison of the disabling mutations between the pseudogenes indicates that they were selectively disabled following their expansion, as the mutations are different between them (Supplementary Table 1). Phylogenetic analysis of all of the Ig-like domains revealed that the porcine LILR are separated into two divergent groups, hereafter referred to as groups “1” and “2” (Fig. 2). Of these, the ten group 2 genes are most similar to the LILR genes found in humans, but have independently expanded, whereas the remaining group 1 genes are phylogenetically distinct. Peculiarly, only a single group 1 gene (hereafter provisionally named LILR1B1) remains functional compared to five functional group 2 genes. LILR1B1 is also the only putatively inhibitory group 1 gene (Fig. 1b and Supplementary Table 1). The genes between the two LILR clades are only 63.5 to 70.5% identical such that there are few obviously shared features between them apart from their general structure and domain organization.
Fig. 2.
Phylogenetic analysis of Ig-like genes in the LRC using nucleotide extracellular coding region sequences. All intact porcine LRC Ig-like genes are shown to illustrate that the LILR and novel Ig-like genes form distinct clades. For comparison, all functional human LILR are shown, as well as the novel inhibitory genes from human, Sunda flying lemur, horse, little brown bat, cattle, sheep, and goat. Branch node values indicate the percentage of replicate trees in which the associated sequences clustered together (based on 1000 bootstrap replications) and only values > 50% are indicated. Branch length units are the number of substitutions per site. Except for the novel short-tailed gene sequence, which is derived from PigE-173F2, all porcine sequences are derived from the Sscrofa11.1 assembly. Genome coordinates for the non-porcine novel inhibitory genes are described in the “Methods” section. The GenBank accession numbers for the human LILR genes depicted here are as follows: LILRB1 (NM_006669.6), LILRB2 (NM_005874.4), LILRA1 (NM_006863.3), LILRA2 (NM_001130917.2), LILRA3 (NM_006865.4), LILRB3 (NM_001081450.2), LILRB4 (NM_001278426.3), LILRB5 (NM_001081442.2), LILRA4 (NM_012276.4), LILRA5 (NM_021250.3), and LILRA6 (NM_024318.3)
The six functional LILR are transcribed in porcine peripheral blood
To confirm that the LILR genes are transcribed in the pig, we searched a recently published porcine transcriptomic dataset (BioProject: PRJEB12300) containing approximately 6.3 × 108 paired-end reads generated from the peripheral blood of 31 post-weaning Yorkshire piglets (Liu et al. 2016). This identified a total of 207,276 reads corresponding to LILR, of which 72,195 were derived from group 1 (FPKM = 73.16) and 135,081 were from the group 2 LILR (FPKM = 136.89) (Fig. 3 and Supplementary Table 2). As the LILR genes within each group are highly similar to each other, multi-mapping is problematic for assessing individual gene usage. Nevertheless, using a cutoff value of ≥ 99% nucleotide identity to the reference CDS for each gene, we could account for 123,990 reads. This indicated that all of the putatively functional genes are transcribed (Supplementary Table 2).
Fig. 3.
Expression of LRC Ig-like genes in porcine peripheral blood. Read numbers were normalized to fragments per kilobase of transcript per million sequenced reads (FPKM) in order to account for differences in transcript lengths and sequencing depth. Error bars indicate one standard deviation based on FPKM values for each animal. The values for LILR are based on reads that map to either of the two clades shown in Fig. 2. The values for the novel Ig-like genes are based on reads that map only to the region of the gene encoding the intracellular tail, as this region is unique between the two genes. All of the data, including numbers of reads, are shown in Supplementary Table 2
KIR2DL1 is very poorly expressed in porcine peripheral blood
As in previous assemblies, the single porcine KIR gene, KIR2DL1, is flanked by NCR1 and the LILR genes (Fig. 1b). It has previously been suggested that KIR2DL1 may be non-functional due to the presence of a D1-like domain fragment flanked by the other two Ig domains (Guethlein et al. 2015; Hammond et al. 2009). If not spliced from the final transcript, this D1 fragment would yield a non-functional protein as it contains multiple stop codons. In order to examine transcript splicing, we therefore attempted PCR using cDNA derived from peripheral blood leukocytes of six animals. None of the eight oligonucleotide primer combinations yielded a specific product from any of the cDNA libraries. In contrast, a single product of the expected size (4.4 kb) was obtained using the D2 positive-sense primer and both negative-sense primers when amplified using the genomic DNA derived from the same animals (not shown). Thus, primer specificity could not account for the lack of amplified transcript.
We further examined the expression of KIR2DL1 using the same peripheral blood transcriptome dataset as used for the LILR and in total identified only 29 reads from 17 of the 31 animals (Supplementary Table 2) corresponding to an overall FPKM value of 0.045 (Fig. 3). Manual examination of these 29 reads revealed that 18 of them contain sequence specific to either D0 or D2 and two reads contain sequence from the intron between D0 and D2. However, none of the reads contained sequence specific for the D1 fragment or spanned the splice junction to include sequence from both functional Ig domains.
Identification of a novel Ig-like receptor
Our annotation of Sscrofa11.1 revealed the presence of a hitherto undescribed gene encoding a two-domain Ig-like receptor flanked by NLRP2 and its paralog, NLRP7 (Fig. 1b, c). This novel receptor possesses a long (75 aa) intracellular tail, no charged residues in its TM domain, and two ITIM domains in the tail, indicating an inhibitory role (Supplementary Table 1). Investigation of Sscrofa10.2 revealed the presence of an additional, highly similar gene, albeit with a short (9 aa) intracellular tail. While this short-tailed gene does encode an arginine residue in the predicted TM domain, it is unusually close to the extracellular boundary, making its ability to interact with an activating adapter molecule uncertain. We also revisited the sequence of the BAC clone PigE-173F2, which was previously described by Sambrook et al. (2006), and confirmed the presence of both genes (Fig. 1c). These novel long- and short-tailed genes differ by one nucleotide and are identical in putative amino acid sequence in their membrane-distal Ig-like domain; however, the membrane-proximal domain differs by 13 nucleotides and seven amino acid residues, including a glutamine to stop codon (CAG>TAG) in the short-tailed gene, resulting in a truncated and likely non-functional protein. Both the BAC clone and the short-read assembly also contain an additional ~ 153 bp fragment that is 91% identical to the membrane-proximal Ig-like domain, indicating a history of gene expansion and contraction. Phylogenetic analysis of the Ig-like domains indicates that they share a common origin with the other genes of the LRC, yet are distinct, suggesting an ancient evolutionary divergence (Fig. 2).
To determine whether these novel genes are expressed, we searched the same pig transcriptome data as above (Liu et al. 2016) and identified 41,397 specific reads corresponding to these genes (Supplementary Table 2). Of those reads, only 847 contain sequence specific to the short-tailed TM and/or intracellular regions (FPKM = 10.11), compared to 20,424 reads that matched sequence specific for the same region of the long-tailed gene (FPKM = 84.97) (Fig. 3). Although there was substantial variation in expression between individual animals (Fig. 3), all expressed high levels of the inhibitory receptor (Supplementary Table 2). Furthermore, reads specific to the short-tailed gene were absent in 11 of the 31 animals, indicating it is likely missing in some haplotypes (Supplementary Table 2).
The novel Ig-like receptor in other species
The possibility of these novel genes being of ancient origin led us to search available reference genomes of other mammalian species. This search identified orthologous genes flanked by NLRP2 and NLRP7 in several species, including cattle (seven genes), sheep (three genes), goats (three genes), horses (six genes), little brown bats (five genes), and Sunda flying lemurs (one gene). Peculiarly, within the little brown bat, these genes have evolved to encode four Ig domains with the domain structure Ig1-Ig2-Ig1-Ig2, rather than the two-domain structure observed in the other species. Despite the presence of a functional gene in the Sunda flying lemur, which is a primatomorph, no functional genes were identified in any other species within the same superorder (i.e., Euarchontoglires), including species within the primate, lagomorph, and rodent lineages. However, a full-length processed (i.e., retrotransposed) pseudogene is present in the human genome outside the LRC (Supplementary Table 3), despite the original gene being lost. This pseudogene clades with the putatively functional inhibitory gene found in other species (Fig. 2), is 66% identical to the full-length CDS of the pig inhibitory gene and 74% identical to that of the Sunda flying lemur. The pseudogene is also preserved in old world primates, but was not identified in more distantly related primates (Supplementary Table 3) or rodents.
Discussion
We have presently investigated the gene content and expression of the porcine LRC using the latest genome assembly, Sscrofa11.1. This revealed a large sequence gap in previous assemblies that obscured several functional and non-functional LILR genes, as well as a KIR-like fragment and two non-functional LAIR-like genes. Our search of the LRC for additional Ig-like domains also revealed a novel family of genes flanked by NLRP2 and NLRP7. These novel genes and the functional LILR genes are highly expressed in porcine peripheral blood, while KIR2DL1 is not expressed, suggesting that it might be non-functional.
The location of the sequence gap in Sscrofa11.1 in the midst of the LILR region suggests that there may be additional LILR genes excluded from the current assembly; however, it is also quite possible that haplotypic variation in this region made assembly into a single sequence untenable, resulting in a sequence gap. Indeed, our analysis of individual LILR gene transcripts did not account for approximately 40.2% (83,286 reads) of all LILR-specific reads when we used a 99% identity cutoff. This suggests that there may be additional LILR genes or alleles that are not accounted for in the present assembly or that the pseudogenes are highly transcribed. Additional investigation is necessary to determine the extent of LILR polymorphism and if different haplotypes vary in gene content.
Seven of the nine intact LILR pseudogenes possess activating tails, and all group 1 pseudogenes are activating. This large proportion of activating pseudogenes suggests a tendency to lose their function, perhaps as a means of avoiding unnecessary stimulation and cytotoxicity. This observation is consistent with cattle KIR (Sanderson et al. 2014), human KIR and mouse KLRA (Abi-Rached and Parham 2005), and KLRC in bovids and horses (Schwartz et al. 2017). However, this phenomenon is unlike the human LILR, which have 11 functional genes, but only two pseudogenes (López-Álvarez et al. 2014). Furthermore, our phylogenetic analysis indicates that the porcine LILR have independently expanded two distinct clades compared to humans. Given that the human LILR are expressed on diverse cell types and recognize a diverse range of ligands, it is therefore impossible to predict the function of the porcine LILR or cellular expression. As such, further work is necessary to fill these gaps in knowledge.
It was previously noted that a D1-like Ig domain fragment might disrupt KIR2DL1 and prevent its translation into a full-length protein (Guethlein et al. 2015; Hammond et al. 2009). While this alone would not necessarily prevent transcription, we found that KIR2DL1 is barely expressed, if at all, in the peripheral blood transcriptome where one would expect it to be transcribed in NK cells. Furthermore, PCR analysis of cDNA derived from peripheral blood leukocytes also failed to detect transcribed KIR2DL1. These observations are in agreement with a previous microarray expression study that revealed a lack of transcription in 62 tissue/cell types using a probe specific for KIR2DL1 (probe ID: PigE-108A11.2;001005_st) (Freeman et al. 2012). However, the animals in the present study and the previous microarray study were not immune stimulated, so KIR2DL1 transcription may occur under different conditions than those studied.
We identified a novel Ig-like gene family in a diverse range of mammals for which genomic sequence is available. The presence of the gene family across the Laurasiatheria (e.g., pigs, cattle, goats, horses, bats), a functional gene in the Sunda flying lemur, and a pseudogene in primates indicate that this group of genes must have originated before the divergence of the Laurasiatheria and Euarchontoglires approximately > 92 Mya (Meredith et al. 2011). Except for the primate pseudogene, which is retrotransposed to a location outside of the LRC, the novel Ig-like genes always appear localized between NLRP2 and NLRP7. We did not identify a copy of the novel gene outside of these two mammalian clades. However, given the fragmented state of most genome assemblies, poor sequence assembly and sequence gaps may obscure the gene in more distant species. Therefore, the apparent lack of the novel gene outside of the Laurasiatheria and Euarchontoglires does not preclude the possibility of its existence.
Although expressed by peripheral blood cells, the function of the novel Ig-like receptors is unknown. All of the species possessing at least one gene copy encode a single long-tailed inhibitory gene, suggesting a conserved function. In contrast, variable numbers of short-tailed receptors that possess extracellular domains that are nearly identical to those of the inhibitory gene are present across mammalian species. Furthermore, there is also likely haplotypic variation in short-tailed gene number, as evidenced by the absence of short-tailed transcripts in some pigs, and the lack of a short-tailed gene in the Sscrofa11.1 assembly. This is consistent with the observation that inhibitory receptors are likely ancestral and that paired activating receptors are rapidly gained and lost due to changing selective pressures (Abi-Rached and Parham 2005). However, the lack of obvious activating potential for the novel short-tailed receptor is vexing. This receptor pairing is perhaps reminiscent of the paired LAIR receptors encoded in the human LRC, in which the function of inhibitory LAIR1 is antagonized by soluble LAIR2 through its competition for ligand (i.e., collagen) (Lebbink et al. 2008). In this example, highly expressed LAIR2 can out-compete LAIR1 for binding sites thereby resulting in a more activated phenotype, as evidenced by the correlation of autoimmune thyroiditis with elevated expression of LAIR2 (Simone et al. 2013). Further study is therefore necessary to determine what cell types specifically express these novel receptors and to identify their ligands.
Electronic supplementary material
(PDF 630 kb)
Acknowledgements
We are grateful to the Swine Genome Sequencing Consortium for releasing the Sscrofa11.1 reference genome assembly in advance of publication for analyses of specific loci such as the LRC. The assembly has been released as GCA_000003025.6 (https://www.ncbi.nlm.nih.gov/assembly/GCF_000003025.6).
Funding information
JCS and JAH were supported by the United Kingdom Biotechnology and Biological Sciences Research Council (BBSRC) through projects BBS/E/I/00001710, BBS/E/I/00007030, and BBS/E/I/00007038.
References
- Abi-Rached L, Parham P. Natural selection drives recurrent formation of activating killer cell immunoglobulin-like receptor and Ly49 from inhibitory homologues. J Exp Med. 2005;201:1319–1332. doi: 10.1084/jem.20042558. [DOI] [PMC free article] [PubMed] [Google Scholar]
- Altschul SF, Gish W, Miller W, Myers EW, Lipman DJ. Basic local alignment search tool. J Mol Biol. 1990;215:403–410. doi: 10.1016/S0022-2836(05)80360-2. [DOI] [PubMed] [Google Scholar]
- Bickhart DM, Rosen BD, Koren S, Sayre BL, Hastie AR, Chan S, Lee J, Lam ET, Liachko I, Sullivan ST, Burton JN, Huson HJ, Nystrom JC, Kelley CM, Hutchison JL, Zhou Y, Sun J, Crisa A, Ponce de Leon FA, Schwartz JC, Hammond JA, Waldbieser GC, Schroeder SG, Liu GE, Dunham MJ, Shendure J, Sonstegard TS, Phillippy AM, Van Tassell CP, Smith TPL. Single-molecule sequencing and chromatin conformation capture enable de novo reference assembly of the domestic goat genome. Nat Genet. 2017;49:643–650. doi: 10.1038/ng.3802. [DOI] [PMC free article] [PubMed] [Google Scholar]
- Bryceson YT, Foster JA, Kuppusamy SP, Herkenham M, Long EO. Expression of a killer cell receptor-like gene in plastic regions of the central nervous system. J Neuroimmunol. 2005;161:177–182. doi: 10.1016/j.jneuroim.2004.11.018. [DOI] [PubMed] [Google Scholar]
- Camacho C, Coulouris G, Avagyan V, Ma N, Papadopoulos J, Bealer K, Madden TL. BLAST+: architecture and applications. BMC Bioinformatics. 2009;10:421. doi: 10.1186/1471-2105-10-421. [DOI] [PMC free article] [PubMed] [Google Scholar]
- Cunningham F, Amode MR, Barrell D, Beal K, Billis K, Brent S, Carvalho-Silva D, Clapham P, Coates G, Fitzgerald S, Gil L, Giron CG, Gordon L, Hourlier T, Hunt SE, Janacek SH, Johnson N, Juettemann T, Kahari AK, Keenan S, Martin FJ, Maurel T, McLaren W, Murphy DN, Nag R, Overduin B, Parker A, Patricio M, Perry E, Pignatelli M, Riat HS, Sheppard D, Taylor K, Thormann A, Vullo A, Wilder SP, Zadissa A, Aken BL, Birney E, Harrow J, Kinsella R, Muffato M, Ruffier M, Searle SM, Spudich G, Trevanion SJ, Yates A, Zerbino DR, Flicek P. Ensembl 2015. Nucleic Acids Res. 2015;43:D662–D669. doi: 10.1093/nar/gku1010. [DOI] [PMC free article] [PubMed] [Google Scholar]
- Dawson HD, Loveland JE, Pascal G, Gilbert JG, Uenishi H, Mann KM, Sang Y, Zhang J, Carvalho-Silva D, Hunt T, Hardy M, Hu Z, Zhao SH, Anselmo A, Shinkai H, Chen C, Badaoui B, Berman D, Amid C, Kay M, Lloyd D, Snow C, Morozumi T, Cheng RP, Bystrom M, Kapetanovic R, Schwartz JC, Kataria R, Astley M, Fritz E, Steward C, Thomas M, Wilming L, Toki D, Archibald AL, Bed'Hom B, Beraldi D, Huang TH, Ait-Ali T, Blecha F, Botti S, Freeman TC, Giuffra E, Hume DA, Lunney JK, Murtaugh MP, Reecy JM, Harrow JL, Rogel-Gaillard C, Tuggle CK. Structural and functional annotation of the porcine immunome. BMC Genomics. 2013;14:332. doi: 10.1186/1471-2164-14-332. [DOI] [PMC free article] [PubMed] [Google Scholar]
- Freeman TC, Ivens A, Baillie JK, Beraldi D, Barnett MW, Dorward D, Downing A, Fairbairn L, Kapetanovic R, Raza S, Tomoiu A, Alberio R, Wu C, Su AI, Summers KM, Tuggle CK, Archibald AL, Hume DA. A gene expression atlas of the domestic pig. BMC Biol. 2012;10:90. doi: 10.1186/1741-7007-10-90. [DOI] [PMC free article] [PubMed] [Google Scholar]
- Groenen MA, Archibald AL, Uenishi H, Tuggle CK, Takeuchi Y, Rothschild MF, Rogel-Gaillard C, Park C, Milan D, Megens HJ, Li S, Larkin DM, Kim H, Frantz LA, Caccamo M, Ahn H, Aken BL, Anselmo A, Anthon C, Auvil L, Badaoui B, Beattie CW, Bendixen C, Berman D, Blecha F, Blomberg J, Bolund L, Bosse M, Botti S, Bujie Z, Bystrom M, Capitanu B, Carvalho-Silva D, Chardon P, Chen C, Cheng R, Choi SH, Chow W, Clark RC, Clee C, Crooijmans RP, Dawson HD, Dehais P, De Sapio F, Dibbits B, Drou N, Du ZQ, Eversole K, Fadista J, Fairley S, Faraut T, Faulkner GJ, Fowler KE, Fredholm M, Fritz E, Gilbert JG, Giuffra E, Gorodkin J, Griffin DK, Harrow JL, Hayward A, Howe K, Hu ZL, Humphray SJ, Hunt T, Hornshoj H, Jeon JT, Jern P, Jones M, Jurka J, Kanamori H, Kapetanovic R, Kim J, Kim JH, Kim KW, Kim TH, Larson G, Lee K, Lee KT, Leggett R, Lewin HA, Li Y, Liu W, Loveland JE, Lu Y, Lunney JK, Ma J, Madsen O, Mann K, Matthews L, McLaren S, Morozumi T, Murtaugh MP, Narayan J, Nguyen DT, Ni P, Oh SJ, Onteru S, Panitz F, Park EW, et al. Analyses of pig genomes provide insight into porcine demography and evolution. Nature. 2012;491:393–398. doi: 10.1038/nature11622. [DOI] [PMC free article] [PubMed] [Google Scholar]
- Guethlein LA, Abi-Rached L, Hammond JA, Parham P. The expanded cattle KIR genes are orthologous to the conserved single-copy KIR3DX1 gene of primates. Immunogenetics. 2007;59:517–522. doi: 10.1007/s00251-007-0214-x. [DOI] [PubMed] [Google Scholar]
- Guethlein LA, Norman PJ, Hilton HH, Parham P. Co-evolution of MHC class I and variable NK cell receptors in placental mammals. Immunol Rev. 2015;267:259–282. doi: 10.1111/imr.12326. [DOI] [PMC free article] [PubMed] [Google Scholar]
- Hammond JA, Guethlein LA, Abi-Rached L, Moesta AK, Parham P. Evolution and survival of marine carnivores did not require a diversity of killer cell Ig-like receptors or Ly49 NK cell receptors. J Immunol. 2009;182:3618–3627. doi: 10.4049/jimmunol.0803026. [DOI] [PMC free article] [PubMed] [Google Scholar]
- Hammond JA, Guethlein LA, Norman PJ, Parham P. Natural selection on marine carnivores elaborated a diverse family of classical MHC class I genes exhibiting haplotypic gene content variation and allelic polymorphism. Immunogenetics. 2012;64:915–933. doi: 10.1007/s00251-012-0651-z. [DOI] [PMC free article] [PubMed] [Google Scholar]
- Hoelsbrekken SE, Nylenna O, Saether PC, Slettedal IO, Ryan JC, Fossum S, Dissen E. Cutting edge: molecular cloning of a killer cell Ig-like receptor in the mouse and rat. J Immunol. 2003;170:2259–2263. doi: 10.4049/jimmunol.170.5.2259. [DOI] [PubMed] [Google Scholar]
- Hogan L, Bhuju S, Jones DC, Laing K, Trowsdale J, Butcher P, Singh M, Vordermeier M, Allen RL. Characterisation of bovine leukocyte Ig-like receptors. PLoS One. 2012;7:e34291. doi: 10.1371/journal.pone.0034291. [DOI] [PMC free article] [PubMed] [Google Scholar]
- Katoh K, Misawa K, Kuma K-i, Miyata T. MAFFT: a novel method for rapid multiple sequence alignment based on fast Fourier transform. Nucleic Acids Res. 2002;30:3059–3066. doi: 10.1093/nar/gkf436. [DOI] [PMC free article] [PubMed] [Google Scholar]
- Kelley J, Walter L, Trowsdale J. Comparative genomics of natural killer cell receptor gene clusters. PLoS Genet. 2005;1:129–139. doi: 10.1371/journal.pgen.0010027. [DOI] [PMC free article] [PubMed] [Google Scholar]
- Krogh A, Larsson B, von Heijne G, Sonnhammer EL. Predicting transmembrane protein topology with a hidden Markov model: application to complete genomes. J Mol Biol. 2001;305:567–580. doi: 10.1006/jmbi.2000.4315. [DOI] [PubMed] [Google Scholar]
- Kumar S, Stecher G, Tamura K. MEGA7: molecular evolutionary genetics analysis version 7.0 for bigger datasets. Mol Biol Evol. 2016;33:1870–1874. doi: 10.1093/molbev/msw054. [DOI] [PMC free article] [PubMed] [Google Scholar]
- Lebbink RJ, van den Berg MC, de Ruiter T, Raynal N, van Roon JA, Lenting PJ, Jin B, Meyaard L. The soluble leukocyte-associated Ig-like receptor (LAIR)-2 antagonizes the collagen/LAIR-1 inhibitory immune interaction. J Immunol. 2008;180:1662–1669. doi: 10.4049/jimmunol.180.3.1662. [DOI] [PubMed] [Google Scholar]
- Liang S, Baibakov B, Horuzsko A. HLA-G inhibits the functions of murine dendritic cells via the PIR-B immune inhibitory receptor. Eur J Immunol. 2002;32:2418–2426. doi: 10.1002/1521-4141(200209)32:9<2418::AID-IMMU2418>3.0.CO;2-L. [DOI] [PubMed] [Google Scholar]
- Liu H, Nguyen YT, Nettleton D, Dekkers JCM, Tuggle CK. Post-weaning blood transcriptomic differences between Yorkshire pigs divergently selected for residual feed intake. BMC Genomics. 2016;17:73. doi: 10.1186/s12864-016-2395-x. [DOI] [PMC free article] [PubMed] [Google Scholar]
- López-Álvarez MR, Jones DC, Jiang W, Traherne JA, Trowsdale J. Copy number and nucleotide variation of the LILR family of myelomonocytic cell activating and inhibitory receptors. Immunogenetics. 2014;66:73–83. doi: 10.1007/s00251-013-0742-5. [DOI] [PMC free article] [PubMed] [Google Scholar]
- Marchler-Bauer A, Bryant SH. CD-Search: protein domain annotations on the fly. Nucleic Acids Res. 2004;32:W327–W331. doi: 10.1093/nar/gkh454. [DOI] [PMC free article] [PubMed] [Google Scholar]
- McQueen KL, Wilhelm BT, Harden KD, Mager DL. Evolution of NK receptors: a single Ly49 and multiple KIR genes in the cow. Eur J Immunol. 2002;32:810–817. doi: 10.1002/1521-4141(200203)32:3<810::AID-IMMU810>3.0.CO;2-P. [DOI] [PubMed] [Google Scholar]
- Meredith RW, Janečka JE, Gatesy J, Ryder OA, Fisher CA, Teeling EC, Goodbla A, Eizirik E, Simão TLL, Stadler T, Rabosky DL, Honeycutt RL, Flynn JJ, Ingram CM, Steiner C, Williams TL, Robinson TJ, Burk-Herrick A, Westerman M, Ayoub NA, Springer MS, Murphy WJ. Impacts of the cretaceous terrestrial revolution and KPg extinction on mammal diversification. Science. 2011;334:521–524. doi: 10.1126/science.1211028. [DOI] [PubMed] [Google Scholar]
- Orr MT, Lanier LL. Natural killer cell education and tolerance. Cell. 2010;142:847–856. doi: 10.1016/j.cell.2010.08.031. [DOI] [PMC free article] [PubMed] [Google Scholar]
- Rozen S, Skaletsky H. Primer3 on the WWW for general users and for biologist programmers. Methods Mol Biol. 2000;132:365–386. doi: 10.1385/1-59259-192-2:365. [DOI] [PubMed] [Google Scholar]
- Rutherford K, Parkhill J, Crook J, Horsnell T, Rice P, Rajandream MA, Barrell B. Artemis: sequence visualization and annotation. Bioinformatics. 2000;16:944–945. doi: 10.1093/bioinformatics/16.10.944. [DOI] [PubMed] [Google Scholar]
- Sambrook JG, Sehra H, Coggill P, Humphray S, Palmer S, Sims S, Takamatsu HH, Wileman T, Archibald AL, Beck S. Identification of a single killer immunoglobulin-like receptor (KIR) gene in the porcine leukocyte receptor complex on chromosome 6q. Immunogenetics. 2006;58:481–486. doi: 10.1007/s00251-006-0110-9. [DOI] [PubMed] [Google Scholar]
- Sanderson ND, Norman PJ, Guethlein LA, Ellis SA, Williams C, Breen M, Park SDE, Magee DA, Babrzadeh F, Warry A, Watson M, Bradley DG, MacHugh DE, Parham P, Hammond JA. Definition of the cattle killer cell Ig–like receptor gene family: comparison with aurochs and human counterparts. J Immunol. 2014;193:6016–6030. doi: 10.4049/jimmunol.1401980. [DOI] [PMC free article] [PubMed] [Google Scholar]
- Schwartz JC, Gibson MS, Heimeier D, Koren S, Phillippy AM, Bickhart DM, Smith TPL, Medrano JF, Hammond JA. The evolution of the natural killer complex; a comparison between mammals using new high-quality genome assemblies and targeted annotation. Immunogenetics. 2017;69:255–269. doi: 10.1007/s00251-017-0973-y. [DOI] [PMC free article] [PubMed] [Google Scholar]
- Schwartz J. C., Hemmink J. D., Graham S. P., Tchilian E., Charleston B., Hammer S. E., Ho C.-S., Hammond J. A. The major histocompatibility complex homozygous inbred Babraham pig as a resource for veterinary and translational medicine. HLA. 2018;92(1):40–43. doi: 10.1111/tan.13281. [DOI] [PMC free article] [PubMed] [Google Scholar]
- Simone R, Pesce G, Antola P, Merlo DF, Bagnasco M, Saverino D. Serum LAIR-2 is increased in autoimmune thyroid diseases. PLoS One. 2013;8:e63282. doi: 10.1371/journal.pone.0063282. [DOI] [PMC free article] [PubMed] [Google Scholar]
- Sonnhammer EL, Durbin R. A dot-matrix program with dynamic threshold control suited for genomic DNA and protein sequence analysis. Gene. 1995;167:GC1–G10. doi: 10.1016/0378-1119(95)00714-8. [DOI] [PubMed] [Google Scholar]
- Storset AK, Slettedal IÖ, Williams JL, Law A, Dissen E. Natural killer cell receptors in cattle: a bovine killer cell immunoglobulin-like receptor multigene family contains members with divergent signaling motifs. Eur J Immunol. 2003;33:980–990. doi: 10.1002/eji.200323710. [DOI] [PubMed] [Google Scholar]
- Takai T. A novel recognition system for MHC class I molecules constituted by PIR. Adv Immunol. 2005;88:161–192. doi: 10.1016/S0065-2776(05)88005-8. [DOI] [PubMed] [Google Scholar]
- Tamura K, Nei M, Kumar S. Prospects for inferring very large phylogenies by using the neighbor-joining method. Proc Natl Acad Sci U S A. 2004;101:11030–11035. doi: 10.1073/pnas.0404206101. [DOI] [PMC free article] [PubMed] [Google Scholar]
- Zhang J, Mai S, Chen HM, Kang K, Li XC, Chen SH, Pan PY. Leukocyte immunoglobulin-like receptors in human diseases: an overview of their distribution, function, and potential application for immunotherapies. J Leukoc Biol. 2017;102:351–360. doi: 10.1189/jlb.5MR1216-534R. [DOI] [PMC free article] [PubMed] [Google Scholar]
Associated Data
This section collects any data citations, data availability statements, or supplementary materials included in this article.
Supplementary Materials
(PDF 630 kb)



