Abstract
Although a variety of assays have been used to examine T cell responses in vitro, standardized ex vivo detection of antigen-specific CD4+ T cells from human circulatory PBMCs remains constrained by low-dimensional characterization outputs and the need for polyclonal, mitogen-induced expansion methods to generate detectable response signals. To overcome these limitations, we developed a novel methodology utilizing antigen-pulsed autologous human dendritic target cells in a rapid and sensitive assay to accurately enumerate antigen-specific CD4+ T cell precursor frequency by multiparametric flow cytometry. With this approach, we demonstrate the ability to reproducibly quantitate poly-functional T cell responses following both primary and recall antigenic stimulation. Furthermore, this approach enables more comprehensive phenotypic profiling of circulating antigen-specific CD4+ T cells, providing valuable insights into the pre-existing polarization of antigen-specific T cells in humans. Combined, this approach permits sensitive and detailed ex vivo detection of antigen-specific CD4+ T cells delivering an important tool for advancing vaccine, immune-oncology and other therapeutic studies.
Electronic supplementary material
The online version of this article (10.1007/s10616-018-0222-8) contains supplementary material, which is available to authorized users.
Keywords: Human, T cells, Dendritic cells, Cytokine, Ex vivo, In vitro, Antigen-specific, Circulation, Cell-based bioassays
Introduction
CD4+ T cells play an important role in modulating the immune response to pathogens and tumor cells through the secretion of specific combinations of cytokines (Kim and Cantor 2014; Knutson and Disis 2005). Cytokine responses produced by activated CD4+ T cells have been studied using a variety of ex vivo monitoring techniques, for example, in situ hybridization, PCR, ELISPOT and flow cytometry (Abdalla et al. 2003; Hoefakker et al. 1995; Karulin et al. 2000; Klinman and Nutman 2001; Kreher et al. 2003; Ledur et al. 1995; Prussin 1997; Reiner et al. 1993; Santiago et al. 2000). These techniques were largely established in murine models where access to whole organs like spleen, lymph node or other tissues is readily afforded. However, growing interest surrounding the role of discrete human T cell subsets in autoimmunity, infection or HLA class-II restricted immunity precludes the use of animal models where the breadth of human T cell diversity and the polymorphic and polygenic characteristic inherent to human HLA alleles is not fully represented. Current methods for the ex vivo detection of poly-functional human T cells are restricted by low-dimensional characterization outputs and the need for polyclonal, mitogen-induced expansion methods (Ai et al. 2013; Godoy-Ramirez et al. 2004; Maecker et al. 2005). This prompted us to develop a novel ex vivo approach, working within the constraints of evaluating low precursor frequencies while having the capability of delineating a variety of T cell populations found in human peripheral blood.
To date, ELISPOT has been the preferred methodology for ex vivo T cell analysis. However, considering the importance of measuring distinct TH cell subsets ex vivo, we chose to develop our assay using intracellular cytokine staining (ICS) and flow cytometry to enable a more high-dimensional analysis. Additionally, we found that the vast majority of studies evaluate functional T cell responses following stimulation by polyclonal activation using mitogens, such as phorbol 12-myristate 13-acetate (PMA) together with Ionomycin or anti-CD3/anti-CD28 stimulation. It should be stressed that such strategies which induce broad polyclonal expansion cannot accurately quantify circulating antigen-specific cells. To obviate the need for poly-clonal stimulation, we developed a DC-based challenge assay as a targeted strategy to evaluate antigen-specific T cell responses in the absence of any exogenous growth factors. Taking a DC-based approach for antigen stimulation resulted in multiple benefits, including reducing the assay’s background noise while averting the need to generate large peptide libraries or carry out large-scale, iterative assays by taking advantage of the DCs own antigen processing capability, thereby more closely mimicking in vivo priming. Another benefit of this approach was the capacity of differentiated and functional DCs to induce antigen-dependent autologous T cell activation with high efficiency even at low antigen concentrations, which may be particularly useful in application where test antigens are scarce.
We focused on several assay parameters in an effort to further improve the magnitude of the ex vivo T cell response throughout the DC-based ex vivo assay development process. Here, we present how careful examination of the assay components, including, DC:T cell priming ratio, assay kinetics, and altering cellular interactions through the use of either flat or round-bottomed wells, enhanced the assay performance. Taken together, our study demonstrates the importance of using a DC-based system for antigen priming and delineates differential effects of timing and culture conditions, which provides the optimal parameters for detection of a panel of cytokines produced by stimulated antigen-specific CD4+ T cells.
Materials and methods
Peripheral blood mononuclear cells isolation from human donors
Peripheral blood mononuclear cells (PBMCs) were acquired from 12 normal healthy donors who provided informed consent and were enrolled in a Sanofi Pasteur-VaxDesign Campus apheresis study program (protocol CRRI 0906009). Blood collections were performed at Florida’s Blood Centers (Orlando, FL, USA) using standard techniques approved by their institutional review board. PBMCs were isolated as previously described (Schanen and Drake 2008). Briefly, within 2 hours following blood collection, the enriched leukocytes were processed by diluting with citrate buffer followed by centrifugation over a Ficoll Paque PLUS (GE Healthcare, Piscataway, NJ, USA) density gradient. PBMCs at the interface were collected, washed with citrate buffer and cryopreserved in IMDM medium (Lonza, Walkersville, MD, USA) containing autologous serum and DMSO (Sigma-Aldrich, St. Louis, MO, USA) for use in this study. All the donors had participated in an influenza vaccine study beforehand and were previously vaccinated with seasonal influenza Fluzone, Sanofi Pasteur. Donor sera were pre-screened for the presence of anti-tuberculosis (TB) antibodies using human tuberculosis (TB) antibody (IgG) ELISA kit (MyBiosource, San Diego, CA, USA). All the donors used in this study tested negative for anti-tuberculosis IgG.
Generation of cytokine-derived dendritic cells
Human DCs were prepared as previously described (Moser et al. 2010). Briefly, monocytes were purified from total PBMCs using anti-CD14 antibody-conjugated magnetic beads (Miltenyi Biotec, Auburn, CA, USA) and cultured at seeding densities of 1.25 × 106 cells/well in a 24-well plate containing serum-free X-VIVO15 medium (Lonza). In all cases, the medium was supplemented with 500 ng/mL of GM-CSF (R&D Systems, Minneapolis, MN, USA) and 125 ng/mL of IL-4 (R&D Systems). After 5 days, the DCs were pulsed with a 1/250 dilution of the Fluzone® (Influenza) vaccine or a tuberculosis (TB) recombinant fusion protein (H4) for 24 h, and then all DCs were harvested and seeded in each 96-well plate for co-culture with CD4+ T cells at different ratios, as described below. Reagents used in these assays were evaluated to be free of endotoxin contamination using the limulus amebocyte lysate (LAL) test (Lonza), which has a sensitivity of detection of 0.06 EU.
CD4+ T cell stimulation
Autologous CD4+ T cells were enriched from frozen PBMCs by negative magnetic bead selection according to the manufacturer’s instructions (Miltenyi Biotec). 1 × 106 CD4+ T cells were co-cultured with autologous DCs that either had been untouched (control wells) or pre-pulsed with Fluzone® (influenza) vaccine (1:250 dilution) or TB vaccine (1 µg/mL) overnight. The ratios of CD4+ T cells to target DCs were 20:1 and 10:1. The co-cultures were maintained for 24, 48, or 72 h in serum-free X-VIVO 15 medium in flat- or round-bottomed 96-well plates. A working concentration of 1 µg/mL brefeldin A (Sigma-Aldrich) was added to the wells during the final 6 or 24 h of culture to prevent protein egress from the Golgi apparatus prior to the ICS procedure.
Flow cytometry
Fluorescently conjugated mAbs were used for the ICS flow cytometric analyses. The following mAbs were purchased from BD Biosciences (San Jose, CA, USA): BV605-CD4 (RPA-T4), V450-TNFα (MAb11), PE-IL-5 (TRFK5), PE-CF594-IL-10 (JES3-19F1), PerCP-Cy5.5-IL-9 (MH9A3), PE-Cy7-IFNγ (4S.B3), APC-IL-4 (8D4-8), APC-Cy7-CD154 (TRAP1). FITC-IL-13 (85BRD) was purchased from eBiosciences (San Diego, CA, USA). Alexa-Fluor-IL-2 (MQ1-17H12) was obtained from BioLegend (San Diego, CA, USA). Cytokine expression was assessed by intracellular staining: cells were labeled with the Live/Dead Fixable Aqua Dead Cell Stain Kit (Invitrogen) and fixed by 2% (vol/vol) paraformaldehyde in PBS for 15 min at 4 °C. Then, the cells were permeabilized with BD Cytofix/Cytoperm™ (BD Biosciences, San Jose, CA, USA) and incubated in the dark for 20 min at 4 °C. After a wash step, the cells were labeled with the antibodies listed above. The samples were assessed on a LSRFortessa flow cytometer (BD Biosciences, San Jose, CA, USA) and analyzed using FlowJo software (Tree Star, Ashland, OR, USA). Combinations of simultaneously expressed, multiple cytokine-producing cells were determined using Boolean gating in FlowJo, followed by further analysis using SPICE software, version 5.1 (Roederer et al. 2011).
Statistical analysis
Statistical evaluation was conducted by using the Student’s t test with a probability value of p ≤ 0.05 considered statistically significant. Graphpad Prism (v6.5) was used to plot the data and run the statistical analysis. For the Boolean SPICE analysis, a Wilcoxon signed-rank test with a probability value of p ≤ 0.05 considered to be statistically significant was used to compare the multifunctional cytokine expression against the Mock condition.
Results
Developing an ex vivo CD4 T cell quantification assay
A DC-T cell co-culture method intended for the detection of antigen-specific CD4+ T cells in circulation was optimized for a number of assay parameters, as outlined in Fig. 1. Figure 1 details the DC-T cell co-culture assay parameters we evaluated towards the optimized detection of antigen-specific CD4+ T cells in circulation. Initially, we focused on the DC:T priming ratio as a means to enhance antigen-specific responses and reduce nonspecific activation. As well, assay kinetics were examined to define a time point best suited for acquiring a comprehensive multi-parametric T cell cytokine profile. Additionally, we investigated the impact of culturing with round bottom or flat bottom tissue culture plates with respect to enhancing primary immune responses. Lastly, we tested multiple kinetics of incubation with a protein transport inhibitor in an effort to augment the accumulation of intracellular cytokines.
Fig. 1.
Schematic representation of the ex vivo assay development strategy. Highly purified monocyte-derived DCs were pulsed with the antigen of interest and then incubated with isolated CD4+ T cells at different DC:T cells ratios in round- versus flat-bottom culture plates. The different co-cultures were incubated for 24, 48 and 72 h. BFA was added during the last 6 or 24 h of each co-culture. Thereafter, CD4+ T cells were evaluated for intracellular cytokine expression by flow cytometry
Co-culturing methodology
To determine the optimal culture conditions for the ex vivo analysis of T-cell function, in vitro-generated autologous DCs activated with either a naïve (tuberculosis recombinant fusion protein H4) (TB) or a recall (Fluzone® influenza vaccine) (FLU) antigen were co-cultured with isolated CD4+ T cells at a 1:10 and 1:20 ratio and were incubated for 24, 48 and 72 h in flat or round bottomed plates and brefeldin A (BFA) was administered to the co-culture either in the last 6 or 24 h of incubation (Fig. 2). Activated T cells were identified by a combination of their scatter profile, viability, surface expression of CD4+ and CD154+ and intracellular expression of specific effector cytokines (Th1/Th2/immunomodulatory) (Supplementary Figure 1). CD154 plays an important role as a costimulatory molecule in the interaction between T cells and antigen-presenting cells through ligation of CD40. Due to its transient expression on CD4+ T cells within hours of activation, CD154 can be used as a marker for activated antigen-specific CD4+ T helper cells (Chattopadhyay et al. 2005; Frentsch et al. 2005; Kirchhoff et al. 2007).
Fig. 2.

Assessment of the ex vivo assay parameters and impact on CD4+ T cell response. Percentages of IFN-γ cytokine response in CD4+ T cells in unstimulated or treated with naïve antigen (TB) or recall antigen (FLU) in relation to culture time, DC:T cell ratio, and culture plate used are detailed. BFA was added during the last 6 (a) or 24 (b) hours of each co-culture. Data shown (n = 12) are the mean ± SEM of three independent experiments each with 4 donors per group
Taking advantage of the biological relevance of a DC-priming approach native to our ex vivo assay required us to optimize the ratio of the DC:T cell co-culture, as it has been shown elsewhere that this ratio can determine the outcome of the immune response (Hopken et al. 2005). Having prior experience with these co-culture systems, we settled on investigating a ratio of 1:10, which has been shown previously to support T cell responses (Hopken et al. 2005), and a reduced ratio of 1:20 to counter non-specific background that could arise from a DC and T cell coculture. As shown in Fig. 2a, the percent of responding CD4+CD154+IFN-γ+ T cells, regardless of the culture incubation kinetic, was increased in cultures containing a 1:20 DC:T cell ratio across all the variables examined. Contrary to our original hypothesis, we found that the reduced ratio had increased the magnitude of the antigen-specific response rather than simply decreasing the non-specific background signal. These findings indicated that a 1:20 ratio of DC:T cells was optimal for stimulating the activation of antigen specific T cells. Sallusto and colleagues have shown similar ratios for priming naïve T cells, explaining that the strength of antigenic stimulation regulates T cell progression through thresholds of proliferation, differentiation and death (Langenkamp et al. 2002). It is possible that when high cell densities of T cells are used (1 × 106), a reduced ratio of 1:20 could help to counter non-specific background that could arise from overpopulation and counterproductive cell–cell interactions.
Because the enumeration of naïve T cell responses was a major consideration in our assay development, we were careful to investigate culture kinetics that would facilitate the measure of both high and low frequency antigen-specific responses. For simplicity, we plotted only IFN-γ in Fig. 2, though the full cytokine analysis is shown in Table 1. While the recall antigen response was readily detected at 24 h, the magnitude of detectable CD4+CD154+IFN-γ+ T cells was significantly enhanced at 48 h for both the recall and naïve antigens (Fig. 2). We note that because the aim of this assay was to provide a direct ex vivo assessment, our data also indicate that the antigen stimulated co-cultures did not undergo in vitro expansion at the 48 h kinetic as measured by carboxyfluorescein succinimidyl ester (CFSE) staining and the absence of CFSE- (dividing) cell populations (data not shown). In contrast to the results of the 24 and 48 h kinetics, a decrease in the percent of CD4+ T cells producing cytokines was observed after 72 h of culture (Fig. 2). Moreover, the non-specific background signal detected in the unstimulated 72 h cultures was greater than or equal to that of the naïve antigen response (Fig. 2), prompting us to exclude this kinetic from further consideration. Given these results, we determined that 48 h was the optimal co-culture time for ex vivo analysis of both primary and recall ag-specific responses.
Table 1.
Comparison of statistical significance between flat versus round bottom cytokine expression at the different time points cultures (24 vs. 48 vs. 72 h)
| 1:20 DC:T cell ratio/6 h BFA | |||
|---|---|---|---|
| 24 h culture | 48 h culture | 72 h culture | |
| FLU | |||
| TNF-α | ns | *** | ** |
| IFN-γ | * | ** | ** |
| IL-2 | ns | *** | * |
| IL-10 | ns | *** | * |
| IL-9 | ns | * | ** |
| IL-4 | ns | ** | ** |
| IL-5 | * | ** | ** |
| IL-13 | ** | *** | * |
| TB | |||
| TNF-α | ns | * | * |
| IFN-γ | ns | * | * |
| IL-2 | ns | * | * |
| IL-10 | ns | ** | * |
| IL-9 | ns | * | * |
| IL-4 | ns | * | * |
| IL-5 | ns | * | * |
| IL-13 | ns | ** | * |
Monocyte-derived dendritic cells were pulsed as described in “Materials and methods” section and then incubated with isolated CD4+ T cells at 1:20 T/DC ratio in round- versus flat bottom culture plates. The different co-cultures were incubated for 24, 48 and 72 h. BFA was added during the last 6 h of co-culture. Asterisks (*) denote significant p-values (Student's t-test, where *p < 0.05; **p < 0.01; ***p < 0.001)
Considering the implications the surface architecture of the culture well could have on facilitating interactions between the DCs and T cells, culture-ware selection was another important criteria to assess for the development of our ex vivo assay. Round-bottomed plates are often preferentially chosen for tissue culture since the curvature of the well can enhance cell–cell interactions. While this feature might be important to support expansion in long-term in vitro cultures, we considered the possibility that enhanced cellular interactions in round-bottomed culture-ware might have triggered stronger non-specific background signals in a short, ex vivo assay. Contrary to our expectation, we did not find a decrease in assay noise when using flat-bottomed plates in comparison to round-bottomed plates (Fig. 2). However, more importantly we found that the magnitude of the CD4+CD154+IFN-γ+ T cells response was consistently higher in cultures prepared using flat-bottomed plates (Fig. 2). Furthermore, comparing flat versus round-bottomed plates we found that the magnitude of the T cell response across a panel of T cell cytokines were significantly enhanced at 48 h for both the recall and naïve antigens, with p-values ranging from p < 0.05 to p < 0.001 (Table 1). Similar to our observations, Kim et al. has previously shown that an increase in the percentage of proliferating cells cultured in flat bottom wells correlated positively with increased cells numbers; in contrast, the increase in percentage of proliferating cell cultured in round-bottom wells was cell-number independent (Kim et al. 2014). Because of these observations, we opted for flat-bottomed culture-ware as part of an optimized ex vivo assay.
Brefeldin A (BFA) is an inhibitor of anterograde protein transport from the endoplasmic reticulum to the Golgi apparatus commonly used to enhance intracellular cytokine staining signals by blocking transport processes during cell activation (Jung et al. 1993). Because we chose an ICS flow-based approach for the development of this ex vivo assay, we considered the possibility of enhancing cytokine signals by extending the treatment time of the stimulated cultures with BFA. To test whether longer periods of incubation with BFA during the co-culture could enhance the expression of the panel of Th cytokines we examined, co-cultures were prepared as previously described except that BFA was added during the last 24 h of each co-culture (Fig. 2b). As shown in Fig. 2b, no significant increase in the percent of total cytokines was detected when the co-cultures were maintained with BFA for 24 h as compared to 6 h. Importantly, the only increased cytokine levels observed with the 24 h BFA incubation were noted in the unstimulated co-cultures. Therefore, these data ruled out a 24 h BFA incubation for consideration in the optimized ex vivo protocol.
In sum, the preceding experiments indicated that the optimal assay parameters necessary to achieve the most significant increase in cytokine expression following stimulation with either a recall or naïve antigen were obtained when autologous dendritic cells were cultured with CD4+ T cells at a low density (1:20) DC:T cell ratio and incubated for 48 h in flat-bottomed plates with BFA added during the last 6 h of culture prior to ICS.
Detection of a comprehensive panel of CD4+ T cells cytokines
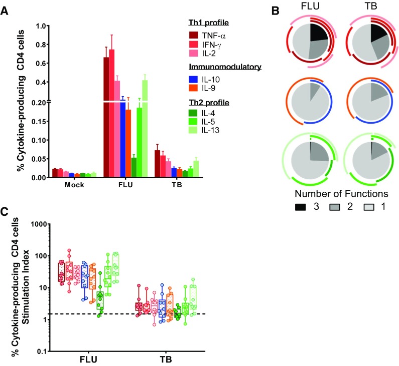
There has been a long-standing interest in developing a more efficient method for carrying out comprehensive TH profiling studies on antigen-specific CD4+ T cells in circulation. To address this need, we included a comprehensive multi-functional flow cytometry assessment for TH cell subsetting. We included a panel of cytokines which allow for the detection of TH1/TH2 subsets (TNF-α, IFN-γ, IL-2 and IL-4, IL-5 and IL-13) as well as immunomodulatory and immunosuppressive cytokines IL-9 and IL-10, respectively (Fig. 3). (The cytokine panel can be modified according to the need of the CD4 T cell analysis.) As shown in Fig. 3a, we observed robust expression of all cytokines in the optimized 48 h co-culture following both naïve and recall antigen stimulation. Furthermore, stimulation with influenza resulted in a robust recall TH1 response, while stimulation with the naïve antigen, TB, produced an expected lower-magnitude response. Despite the lower response threshold from the naïve stimulation, it is important to note that the ex vivo profile yielding both a TH1/TH2 response with a greater proportion of the TH2 response attributed to IL-13, which aligns with a recent report on the clinical biomarkers associated with TB (Kamakia et al. 2017). Using multivariate Boolean analysis, we were able to detect polyfunctional T cell responses ex vivo following stimulation with either FLU or TB (Fig. 3b). As demonstrated in Fig. 3b, a pronounced increase in the coexpression of Th1 cytokines (TNF-α, IFN-γ, and IL-2) was observed for both FLU and TB treatments. A bar chart describing the individual T cell response for each of the polyfunctional cytokine combinations is presented in Fig. S3. Pairing this technique with the ex vivo assay described here extends the capability of the approach by distinguishing the quality (functional repertoire) of the antigen-specific T cell response by delineating and quantifying the array of T cell subsets with distinct effector functions.
Fig. 3.
Multifunctional antigen-specific CD4+ T cell response in the optimized ex vivo assay. DCs were pulsed and incubated with isolated CD4+ T cells at 1:20 DC/T cell ratio in flat bottom culture plates for 48 h with BFA added during the last 6 h of culture. Cytokine expression CD4+ T cell response was evaluated by flow cytometry (a). Multifunctional cytokine co-expression using pie charts depicting the functionality of the cytokine response in CD4+ T cell subsets with concentric rings describing the cytokine profile of an individual subset analyzed with SPICE. The pie charts show the fractions of cells with 1, 2, and 3 functions. The slices indicate the proportions of the 3 (black), 2 (dark grey), and 1 (grey) functional responses that are contributed by the single cytokines TNF-α (dark red), IFN-γ (red), IL-2 (light red), IL-10 (blue), IL-9 (orange), IL-4 (dark green), IL-5 (green), and IL-13 (light green) (b). Magnitude of change of the cytokine response data was plotted and presented as stimulation index (ratio of the cytokine response in stimulated and non-stimulated cultures) across all the donors examined (c). Data shown (n = 12) are the mean ± SD of three independent experiments each with 4 donors per group
Analyzing the degree of difference between the antigen-stimulated and unstimulated response remains a critical aspect to determining the relevance of the change detected in the antigen stimulated response. To this end, we calculated the stimulation index (SI) value of the cytokine response data obtained when T cells were stimulated with antigen-primed DCs and cultured with the different antigens using the previously defined optimal conditions. Figure 3c provides the outcome of the magnitude of change among the cytokine response included in the multi-parameter analysis. Using the optimal assay parameters, we were able to achieve an expression level at or above two-fold over unstimulated for TNF-α, IFN-γ, IL-2, IL-5 and IL-13 in 100% of the donors stimulated with the recall antigen (FLU) and 90% of the donors with the naïve antigen (TB). Given the challenges facing the direct ex vivo evaluation of antigen-specific T cells found at low-frequency in circulation, we considered the high degree of donor responsiveness as a critical metric for determining the success of the selected assay optimizations.
Another facet of assay optimization garnering recent interest is towards automated analytical approaches. Considering this, we applied an informatics approach using the data generated in this study to produce an unsupervised conclusion to each of the series of optimizations. To start, the multitudinous cytokine data produced in this study were first reduced to a single value totaling the magnitude of all the cytokines measured as an alternative method to facilitate an unsupervised selection of the parameters to produce an optimized assay (Table 2). The data reduction operation was performed across all the experimental parameters examined in the study and presented as a monochromatic heat map visualization where the individual values contained in the matrix are represented with a red color gradient (Table 2). The heat map color scaling operation was performed independently between the naïve and recall antigen considering the wide differential in response magnitude between the treatment types. The color scaling was based on the magnitude of the total cytokine value where lighter shades indicate lower values and darker shades indicate higher values. As demonstrated graphically in Table 2, the outcome of the informatics analysis supported the selection of the 1:20 DC:T ratio, cultured in flat-bottomed plates for 48 h with a 6 h BFA ICS for the optimal direct assessment of antigen-specific T cells ex vivo.
Table 2.
Summary of the informatics analysis encompassing the total cytokine response across all the study parameters
Data summaries were normalized within the antigen treatment
Discussion
One of the major challenges in human T cell immunology is the phenotypic characterization of antigen-specific CD4+ T cells. Moreover, the magnitude of cytokine secretion can be limited by the strength of activation, in particular between primary and recall response. At present, a number of assays are available to evaluate T cell immunity, but most remain hampered by limited detection, sensitivity and antigen specificity. Ex vivo analysis of this population from blood is the only way we have to look at circulating cells in humans, since in vitro culture may alter composition and functional properties of the population of interest (Day et al. 2003; Suni et al. 2005). To overcome this dilemma, we developed an ex vivo DC-based challenge assay to evaluate antigen specific T cell responses in a physiologically meaningful way. We coupled this assay with an intracellular cytokine detection method using flow cytometry to enable studying polyfunctional T cell responses at the single cell level allowing the detection of complex cytokines phenotypes and TH profiles.
There has been long-standing interest in unscrambling a more efficient method to carry out a more comprehensive TH profiling study on antigen specific CD4+ T cells in circulation. In previous studies, the characterization of intracellular cytokine production by CD4 or CD8 T cells has been performed using undiluted or diluted PBMCs or whole blood samples (Godoy-Ramirez et al. 2004; Horton et al. 2007; Jason and Larned 1997; Jung et al. 1993; Kagina et al. 2015; Kallas et al. 1999; Mascher et al. 1999; North et al. 1996) treated with specific antigens in combination with mitogens like PMA, to induce more robust cytokine expression (Imada et al. 1995; Marshall et al. 1993). However, such methodologies, while effective at inducing broad cytokine production, can alter the native cytokine profile otherwise induced by the specific antigen alone and limit the accuracy of enumerating circulating antigen-specific precursors. Moreover, beyond issues related to differentiating antigen-specific signal-to-noise, increased levels of apoptosis and polyclonal expansion are observed when long periods of incubation time are used in combination with non-specific activating stimuli (Hodge et al. 2000). Beyond these complications, traditional methodologies require long-term cultures to establish a kinetic of intracellular cytokine expression across a panel of cytokines, permitting unwanted in vitro expansion (Godoy-Ramirez et al. 2004). Our approach precludes this concern while taking advantage of the efficient and biologically relevant priming of protein-antigen specific human CD4+ T cells by autologous monocyte-derived dendritic cells thereby obviating the need for mitogen stimulation (Schlienger et al. 2000).
Having previously demonstrated the superiority of a highly purified DC:T cell system for long-term in vitro culture of human naïve and primary immune profiling in comparison to bulk PBMC methods for generating antigen-specific T cell responses (Moser et al. 2010), we sought to develop a short-term direct ex vivo approach to measure circulating CD4 T cell precursors with the least amount of experimental manipulation. In preliminary ex vivo experiments, we demonstrated that our DC-T cell co-culture system was superior to bulk PBMCs when comparing both naïve and recall T cell responses (Supplementary Figure 2). While our previously published purified DC:T methodology outperformed the bulk PBMC approach, this method was developed to assess in vitro expansion, therefore optimization was required to adapt the method for the quantitative assessment of intracellular cytokines produced by the short-term ex vivo antigen-specific stimulation of CD4+ T cells. As shown in our present study, the ex vivo expansion of autologous DCs and highly purified CD4+ T cells incubated for 48 h in flat bottom culture plates allowed for the antigen-specific detection of TNF-α, IFN-γ, IL-2, IL-10, IL-9, IL-4, IL-5 and IL-13.
Multi-parameter flow cytometry is a powerful and valuable technique. It enables the rapid and simultaneous detection and measurement at the single level of many different molecules expressed on cell surfaces or intracellular. However, the sensitivity of the method is not always sufficient to detect rare populations, such as antigen-specific cells, when traditional whole blood or PBMC cultures are used. As far as we are aware, we are the first to report using highly purified CD4+ T cells in combination with in vitro generated autologous DCs for the ex vivo analysis of antigen-specific CD4+ T cells.
In conclusion, we developed the direct ex vivo assay for the detection of circulating antigen-specific T cells as a more sensitive approach to overcome the limitations bound to the conventional methodology. We have also demonstrated that this approach can provide a sensitive, multifunctional, antigen-specific readout without relying on mitogen-induced in vitro expansion. In summary, we have developed an ex vivo T cell methodology to better define the phenotypic and functional characteristics of antigen-specific human CD4+ T cell in circulation. This assay could provide a better understanding of the precursor frequency and polarization programs of human antigen specific T cells that could advance vaccine and immunotherapeutics development. In a validated setting, this assay could be used to simplify clinical immune monitoring.
Electronic supplementary material
Below is the link to the electronic supplementary material.
Acknowledgements
We thank Drs. A. Byers, C. Dao, and J. Moser for critical discussion and review of this manuscript. This research was supported fully by Sanofi Pasteur and did not receive any specific grant from funding agencies in the public, commercial, or not-for-profit sectors.
Abbreviations
- DCs
Dendritic cells
- ELISA
Enzyme-linked immunosorbent assay
- ELISPOT
Enzyme-linked immunospot
- PCR
Polymerase chain reaction
- PBMC
Peripheral blood mononuclear cells
- TH
T helper cell
- FLU
Fluzone® (influenza) vaccine
- TB
Tuberculosis recombinant fusion protein (H4)
- BFA
Brefeldin A
Compliance with ethical standards
Conflict of interest
The authors have no conflict of interest.
References
- Abdalla AO, et al. Kinetics of cytokine gene expression in human CD4+ and CD8+ T-lymphocyte subsets using quantitative real-time PCR. Scand J Immunol. 2003;58:601–606. doi: 10.1111/j.1365-3083.2003.01348.x. [DOI] [PubMed] [Google Scholar]
- Ai W, Li H, Song N, Li L, Chen H. Optimal method to stimulate cytokine production and its use in immunotoxicity assessment. Int J Environ Res Public Health. 2013;10:3834–3842. doi: 10.3390/ijerph10093834. [DOI] [PMC free article] [PubMed] [Google Scholar]
- Chattopadhyay PK, Yu J, Roederer M. A live-cell assay to detect antigen-specific CD4+ T cells with diverse cytokine profiles. Nat Med. 2005;11:1113–1117. doi: 10.1038/nm1293. [DOI] [PubMed] [Google Scholar]
- Day CL, et al. Ex vivo analysis of human memory CD4 T cells specific for hepatitis C virus using MHC class II tetramers. J Clin Invest. 2003;112:831–842. doi: 10.1172/JCI18509. [DOI] [PMC free article] [PubMed] [Google Scholar]
- Frentsch M, et al. Direct access to CD4+ T cells specific for defined antigens according to CD154 expression. Nat Med. 2005;11:1118–1124. doi: 10.1038/nm1292. [DOI] [PubMed] [Google Scholar]
- Godoy-Ramirez K, Franck K, Mahdavifar S, Andersson L, Gaines H. Optimum culture conditions for specific and nonspecific activation of whole blood and PBMC for intracellular cytokine assessment by flow cytometry. J Immunol Methods. 2004;292:1–15. doi: 10.1016/j.jim.2004.04.028. [DOI] [PubMed] [Google Scholar]
- Hodge G, Hodge S, Han P. Increased levels of apoptosis of leukocyte subsets in cultured PBMCs compared to whole blood as shown by annexin V binding: relevance to cytokine production. Cytokine. 2000;12:1763–1768. doi: 10.1006/cyto.2000.0790. [DOI] [PubMed] [Google Scholar]
- Hoefakker S, Boersma WJ, Claassen E. Detection of human cytokines in situ using antibody and probe based methods. J Immunol Methods. 1995;185:149–175. doi: 10.1016/0022-1759(95)00122-Q. [DOI] [PubMed] [Google Scholar]
- Hopken UE, Lehmann I, Droese J, Lipp M, Schuler T, Rehm A. The ratio between dendritic cells and T cells determines the outcome of their encounter: proliferation versus deletion. Eur J Immunol. 2005;35:2851–2863. doi: 10.1002/eji.200526298. [DOI] [PubMed] [Google Scholar]
- Horton H, et al. Optimization and validation of an 8-color intracellular cytokine staining (ICS) assay to quantify antigen-specific T cells induced by vaccination. J Immunol Methods. 2007;323:39–54. doi: 10.1016/j.jim.2007.03.002. [DOI] [PMC free article] [PubMed] [Google Scholar]
- Imada M, Simons FE, Jay FT, HayGlass KT. Antigen mediated and polyclonal stimulation of human cytokine production elicit qualitatively different patterns of cytokine gene expression. Int Immunol. 1995;7:229–237. doi: 10.1093/intimm/7.2.229. [DOI] [PubMed] [Google Scholar]
- Jason J, Larned J. Single-cell cytokine profiles in normal humans: comparison of flow cytometric reagents and stimulation protocols. J Immunol Methods. 1997;207:13–22. doi: 10.1016/S0022-1759(97)00079-3. [DOI] [PubMed] [Google Scholar]
- Jung T, Schauer U, Heusser C, Neumann C, Rieger C. Detection of intracellular cytokines by flow cytometry. J Immunol Methods. 1993;159:197–207. doi: 10.1016/0022-1759(93)90158-4. [DOI] [PubMed] [Google Scholar]
- Kagina BM, et al. Qualification of a whole blood intracellular cytokine staining assay to measure mycobacteria-specific CD4 and CD8 T cell immunity by flow cytometry. J Immunol Methods. 2015;417:22–33. doi: 10.1016/j.jim.2014.12.003. [DOI] [PMC free article] [PubMed] [Google Scholar]
- Kallas EG, Gibbons DC, Soucier H, Fitzgerald T, Treanor JJ, Evans TG. Detection of intracellular antigen-specific cytokines in human T cell populations. J Infect Dis. 1999;179:1124–1131. doi: 10.1086/314702. [DOI] [PubMed] [Google Scholar]
- Kamakia R, Kiazyk S, Waruk J, Meyers A, Ochanda J, Ball TB, Oyugi J. Potential biomarkers associated with discrimination between latent and active pulmonary tuberculosis. Int J Tuberc Lung Dis. 2017;21:278–285. doi: 10.5588/ijtld.16.0176. [DOI] [PubMed] [Google Scholar]
- Karulin AY, Hesse MD, Tary-Lehmann M, Lehmann PV. Single-cytokine-producing CD4 memory cells predominate in type 1 and type 2 immunity. J Immunol. 2000;164:1862–1872. doi: 10.4049/jimmunol.164.4.1862. [DOI] [PubMed] [Google Scholar]
- Kim HJ, Cantor H. CD4 T-cell subsets and tumor immunity: the helpful and the not-so-helpful Cancer. Immunol Res. 2014;2:91–98. doi: 10.1158/2326-6066.CIR-13-0216. [DOI] [PubMed] [Google Scholar]
- Kim TJ, et al. Homotypic NK cell-to-cell communication controls cytokine responsiveness of innate immune NK cells. Sci Rep. 2014;4:7157. doi: 10.1038/srep07157. [DOI] [PMC free article] [PubMed] [Google Scholar]
- Kirchhoff D, et al. Identification and isolation of murine antigen-reactive T cells according to CD154 expression. Eur J Immunol. 2007;37:2370–2377. doi: 10.1002/eji.200737322. [DOI] [PubMed] [Google Scholar]
- Klinman DM, Nutman TB (2001) ELISPOT assay to detect cytokine-secreting murine and human cells. Curr Protoc Immunol Chapter 6:Unit 6 19 10.1002/0471142735.im0619s10 [DOI] [PubMed]
- Knutson KL, Disis ML. Tumor antigen-specific T helper cells in cancer immunity and immunotherapy. Cancer Immunol Immunother. 2005;54:721–728. doi: 10.1007/s00262-004-0653-2. [DOI] [PMC free article] [PubMed] [Google Scholar]
- Kreher CR, Dittrich MT, Guerkov R, Boehm BO, Tary-Lehmann M. CD4 + and CD8 + cells in cryopreserved human PBMC maintain full functionality in cytokine ELISPOT assays. J Immunol Methods. 2003;278:79–93. doi: 10.1016/S0022-1759(03)00226-6. [DOI] [PubMed] [Google Scholar]
- Langenkamp A, Casorati G, Garavaglia C, Dellabona P, Lanzavecchia A, Sallusto F. T cell priming by dendritic cells: thresholds for proliferation, differentiation and death and intraclonal functional diversification. Eur J Immunol. 2002;32:2046–2054. doi: 10.1002/1521-4141(200207)32:7<2046::AID-IMMU2046>3.0.CO;2-M. [DOI] [PubMed] [Google Scholar]
- Ledur A, Fitting C, David B, Hamberger C, Cavaillon JM. Variable estimates of cytokine levels produced by commercial ELISA kits: results using international cytokine standards. J Immunol Methods. 1995;186:171–179. doi: 10.1016/0022-1759(95)00184-C. [DOI] [PubMed] [Google Scholar]
- Maecker HT, et al. Standardization of cytokine flow cytometry assays. BMC Immunol. 2005;6:13. doi: 10.1186/1471-2172-6-13. [DOI] [PMC free article] [PubMed] [Google Scholar]
- Marshall JD, Wen Y, Abrams JS, Umetsu DT. In vitro synthesis of IL-4 by human CD4+ T cells requires repeated antigenic stimulation. Cell Immunol. 1993;152:18–34. doi: 10.1006/cimm.1993.1264. [DOI] [PubMed] [Google Scholar]
- Mascher B, Schlenke P, Seyfarth M. Expression and kinetics of cytokines determined by intracellular staining using flow cytometry. J Immunol Methods. 1999;223:115–121. doi: 10.1016/S0022-1759(98)00200-2. [DOI] [PubMed] [Google Scholar]
- Moser JM, Sassano ER, del Leistritz C, Eatrides JM, Phogat S, Koff W, Drake DR., 3rd Optimization of a dendritic cell-based assay for the in vitro priming of naive human CD4+ T cells. J Immunol Methods. 2010;353:8–19. doi: 10.1016/j.jim.2009.11.006. [DOI] [PubMed] [Google Scholar]
- North ME, Ivory K, Funauchi M, Webster AD, Lane AC, Farrant J. Intracellular cytokine production by human CD4+ and CD8+ T cells from normal and immunodeficient donors using directly conjugated anti-cytokine antibodies and three-colour flow cytometry. Clin Exp Immunol. 1996;105:517–522. doi: 10.1046/j.1365-2249.1996.d01-795.x. [DOI] [PMC free article] [PubMed] [Google Scholar]
- Prussin C. Cytokine flow cytometry: understanding cytokine biology at the single-cell level. J Clin Immunol. 1997;17:195–204. doi: 10.1023/A:1027350226435. [DOI] [PubMed] [Google Scholar]
- Reiner SL, Zheng S, Corry DB, Locksley RM. Constructing polycompetitor cDNAs for quantitative PCR. J Immunol Methods. 1993;165:37–46. doi: 10.1016/0022-1759(93)90104-F. [DOI] [PubMed] [Google Scholar]
- Roederer M, Nozzi JL, Nason MC. SPICE: exploration and analysis of post-cytometric complex multivariate datasets. Cytometry A. 2011;79:167–174. doi: 10.1002/cyto.a.21015. [DOI] [PMC free article] [PubMed] [Google Scholar]
- Santiago MA, Luca PM, Bertho AL, Azeredo-Coutinho RB, Coutinho SG. Detection of intracytoplasmic cytokines by flow cytometry. Mem Inst Oswaldo Cruz. 2000;95:401–402. doi: 10.1590/S0074-02762000000300017. [DOI] [PubMed] [Google Scholar]
- Schanen BC, Drake DR., 3rd A novel approach for the generation of human dendritic cells from blood monocytes in the absence of exogenous factors. J Immunol Methods. 2008;335:53–64. doi: 10.1016/j.jim.2008.02.021. [DOI] [PubMed] [Google Scholar]
- Schlienger K, Craighead N, Lee KP, Levine BL, June CH. Efficient priming of protein antigen-specific human CD4+ T cells by monocyte-derived dendritic cells. Blood. 2000;96:3490–3498. [PubMed] [Google Scholar]
- Suni MA, Maino VC, Maecker HT. Ex vivo analysis of T-cell function. Curr Opin Immunol. 2005;17:434–440. doi: 10.1016/j.coi.2005.05.002. [DOI] [PubMed] [Google Scholar]
Associated Data
This section collects any data citations, data availability statements, or supplementary materials included in this article.



