Abstract
The prospect of introducing a single C-to-T change at a specific genomic location has become feasible with APOBEC-Cas9 editing technologies. We present a panel of eGFP reporters for quantification and optimization of single base editing by APOBEC-Cas9 editosomes. Reporter utility is demonstrated by comparing activities of seven human APOBEC3 enzymes and rat APOBEC1 (BE3). APOBEC3A and RNA binding-defective variants of APOBEC3B and APOBEC3H display the highest single base editing efficiencies. APOBEC3B catalytic domain complexes also elicit the lowest frequencies of adjacent off-target events. However, unbiased deep-sequencing of edited reporters shows that all editosomes have some degree of local off-target editing. Thus, further optimization is required to generate true single base editors and the eGFP reporters described here have the potential to facilitate this process.
Introduction
The single-stranded DNA cytosine to uracil (C-to-U) deamination activity of several members of the antiviral APOBEC family has been harnessed recently for site-specific genome engineering by incorporation into Cas9/guide (g)RNA editing complexes1–8. An advantage of this technology over canonical Cas9 editing is precise single base substitution mutations (C-to-T) without potentially detrimental intermediates and outcomes including DNA double-stranded breaks (DSBs) and insertion/deletion mutations (indels). Efforts to improve this technology are ongoing and include the utilization of different wild-type and mutant APOBEC enzymes to improve specificity, Cas9 nickase to promote fixation of uracil lesions as mutations and prevent DSB formation, and uracil DNA glycosylase inhibitor (UGI) to prevent local uracil base excision and repair1–4,9–13. Despite these and other modifications, the current generations of editosomes still frequently mutate off-target cytosines and cause indels, which are both adverse events likely to impede translational goals of correcting genetic diseases (reviewed by refs14–16).
All base editing studies to date require DNA sequencing to quantify ratios of intended/on-target and unintended/off-target events. As a complement to this technical necessity, we developed a mCherry restoration-of-function assay that requires APOBEC-mediated DNA editing at two adjacent sites followed by DNA breakage and DSB repair by non-homologous end-joining2. Despite enabling quantification of real-time APOBEC editing activity in living cells, this assay necessarily requires multiple activities including DSBs that are undesirable for bona fide single base editing. Here, we report the development of a panel of reporter constructs in which a single on-target C-to-T editing event restores eGFP fluorescence and enables real-time quantification of on-target DNA editing.
Results
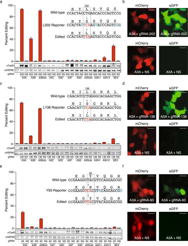
Three eGFP codons were identified where a T-to-C mutation ablates fluorescence and simultaneously creates a potential APOBEC editing site (L202, L138, and Y93 depicted in insets of Fig. 1a,c,e, respectively; Methods). One or more silent mutations were also purposely introduced alongside these specific changes in order to reduce the number of nearby editing sites, decrease the likelihood of DSBs, and optimize the PAM required for gRNA recognition. Each inactivated eGFP editing reporter is positioned downstream of a wild-type mCherry gene and a T2A site, which ensures efficient translation. The constitutively expressed upstream mCherry gene functions as a marker for assessing transfection and transduction efficiencies. Single base editing efficiencies are therefore quantified by dividing the fraction of eGFP and mCherry double-positive cells by the fraction of total mCherry-positive cells.
Figure 1.
Editing efficiencies for episomal single base reporters. (a) Quantification of APOBEC editosome activities using the eGFP L202 single base editing reporter in 293 T cells (n = 3, average ± SD). Immunoblots are shown below for a representative experiment. Inset shows the wild-type eGFP codon 202 region, the mutated L202 reporter sequence, and the editing event required to restore eGFP activity. (b) Representative fluorescent microscopy images of 293 T cells transfected with the L202 reporter, the APOBEC3A editosome plasmid, and a gRNA-202 or a non-specific (NS) gRNA construct (scale bar = 20 µm). (c–f) Quantification of APOBEC editosome activities using eGFP L138 and Y93 single base editing reporters, respectively. Experiments as in panels a,b.
We first tested reporter utility by comparing efficiencies of single base editing in transiently transfected 293 T cells by the established rat APOBEC1 editosome (BE3)1, recently reported APOBEC3A and APOBEC3B C-terminal catalytic domain(ctd)-Cas9n-UGI complexes17, and new editosome constructs for APOBEC3B (full-length), APOBEC3C, APOBEC3D, APOBEC3F, APOBEC3G, and two naturally occurring variants of APOBEC3H (haplotype I and II) (Fig. 1). This panel spans the entire seven enzyme human APOBEC3 repertoire. For each editosome complex, efficiencies were highest for the L202 reporter, lower for the L138 reporter, and lowest for the Y93 reporter (Fig. 1a–f, respectively). Moreover, within a given reporter data set, APOBEC3A and APOBEC3Bctd editosomes showed the highest activity, followed by APOBEC3B (full-length), rat APOBEC1, and APOBEC3H-II. All other editosomes showed negligible activity, which may be based in part on poor expression (APOBEC3D), different dinucleotide editing preference (5′-CC, APOBEC3G), and/or as-yet-unknown reasons. DNA sequencing was not used to analyze these episomal DNA editing events due to a vast excess of non-edited reporter plasmid in each transient transfection reaction.
Next, chromosomal DNA editing efficiencies were compared by transiently co-transfecting each editosome construct and an appropriate eGFP gRNA into 293 T cell pools pre-engineered to contain a single copy of each editing reporter by lentivirus-mediated transduction (Fig. 2, Methods). For each editosome, the overall frequencies of eGFP-positive cells were lower than those for transiently transfected reporters, likely due in part to fewer editing substrates per cell (i.e., one versus many). However, relative editing and reporter efficiencies were still similar with APOBEC3A and APOBECBctd editing more efficiently than full-length APOBEC3B, BE3, and APOBEC3H-II, and the L202 reporter performing better than the L138 and Y93 reporters (Fig. 2a,b). In fact, Y93 chromosomal data were not shown because eGFP fluorescence rarely rose above background.
Figure 2.
Editing efficiencies for chromosomal single base reporters. (a,b) Quantification of APOBEC editosome activities for chromosomally integrated eGFP L202 and L138 single base editing reporters in 293 T cells (n = 3, average ± SD). (c) Sanger sequences of the gRNA binding regions of the L202 and L138 reporters edited by APOBEC3A and APOBEC3Bctd editosomes in panel a. Single base substitutions are colored red. Deletions are represented by hyphens. The number of times each sequence was recovered is shown on the right. (d) Sequence logos summarizing deep sequencing data for the gRNA binding regions of the L202 and L138 reporters with on-target editing events. Base substitution mutations occurring in at least 5% of the reads are shown in red. The L202 PAM mutation is likely a PCR or MiSeq artifact due to G/C richness as it is also present in the control reactions. (e) Pie graphs showing MiSeq read proportions with no mutations (white), one or more single base substitutions (gray), or indels (black; some of which are also coincident with single base substitutions).
Sanger DNA sequencing was then used to assess mutational events in FACS-enriched, eGFP-positive cells. Due to enrichment by FACS (conservatively 85%), we anticipated finding a majority of on-target editing events and a minority of adjacent off-target edits and indels (i.e., additional mutational events within the DNA region analyzed by PCR and sequencing). However, only APOBEC3Bctd showed consistently high frequencies of on-target editing (8/9 for L202 and 13/16 for L138; Fig. 2c). In comparison, APOBEC3A showed lower than expected on-target editing events, with only 1/6 for the L202 reporter and 9/14 for the L183 reporter (Fig. 2c). Significant numbers of indels were also recovered in APOBEC3A reactions potentially due to imperfect FACS and/or preferential amplification of shorter DNA fragments by PCR.
These results were confirmed and extended by deep-sequencing the portion of each eGFP reporter that spans the intended editing target site (Methods). First, we noted that the overall frequency of on-target editing events reflects the proportion of eGFP-positive, reporter-activated cells in the overall mCherry-positive cell population (data not shown). Second, we used these unbiased deep-sequencing data sets to ask what frequencies and types of adjacent off-target base substitution mutations are observed alongside the on-target C-to-T editing events (Fig. 2d). Not surprisingly, the highly active APOBEC3A enzyme catalyzed the highest proportion of adjacent off-target events in both the L202 and L138 reporters with, for instance, >50% C-to-T at the position 5 nucleotides upstream of the intended target and high frequencies at other editing sites further upstream. APOBEC3A also caused mutations outside of the gRNA-targeted region (i.e., upstream of the single-stranded DNA in the R-loop created by gRNA annealing) indicating that this upstream DNA can become single-stranded at some frequency through different mechanisms such as transcription or DNA replication. BE3 editosomes also caused significant off-target events both within and upstream of the R-loop, whereas APOBEC3Bctd editosomes caused fewer overall off-target events and most of these were confined to the 5′-end of the R-loop. In all instances, relatively few off-target mutations were observed downstream of the intended target cytosine. Similar observations have been made previously using BE3 at several different target sites (e.g., refs1,18–20).
Full-length APOBEC3B has two canonical deaminase domains, a catalytically active C-terminal domain and an inactive N-terminal domain known to bind RNA21–23. The higher base editing activity of APOBEC3Bctd in comparison to full-length APOBEC3B suggested that RNA binding might somehow interfere with single base editing (e.g., a bound bulky RNA may prevent the catalytic site from accessing target cytosines in single-stranded DNA). To test this idea directly, we used human APOBEC3H-II, which was recently shown to bind RNA through a basic patch distinct from its DNA editing active site24,25. Substitution of two adjacent arginines to glutamates (R175E/R176E) disrupts the RNA binding activity of APOBEC3H-II and increases its single-stranded DNA editing activity24. A comparison of the single base editing activity of APOBEC3H-II editosomes and an otherwise identical R175E/R176E RNA binding mutant showed that the mutant is 3.1- to 5.5-fold more active regardless of whether the reporter is episomal or chromosomal (Fig. 3a,b). Sanger and MiSeq DNA sequencing showed similar levels of on-target editing events for each APOBEC3H editosome complex, but adjacent off-target events occurred at higher frequencies for the hyperactive RNA binding-defective enzyme (Fig. 3c,d). Both constructs also caused indels but at lower frequencies than APOBEC3A (Fig. 3e).
Figure 3.
Single base editing in DNA is inhibited by RNA binding. (a,b) L202 and L138 reporter quantification of the single base editing activity of wild-type APOBEC3H (haplotype II) versus a RNA binding-defective mutant (R175/6E) (n = 3, average ± SD). Immunoblots below for a representative experiment. (c) Sanger sequences of the gRNA binding regions of the L202 and L138 reporters edited by APOBEC3H editosomes in panel a. Single base substitutions are colored red. Deletions are represented by hyphens. The number of times each sequence was recovered is shown on the right. (d) Sequence logos summarizing deep sequencing data for the gRNA binding regions of the L202 and L138 reporters with on-target editing events. Base substitution mutations occurring in at least 5% of the reads are shown in red. The L202 PAM mutation is likely a PCR or MiSeq artifact due to G/C richness as it is also present in the control reactions. (e) Pie graphs showing MiSeq read proportions with no mutations (white), one or more single base substitutions (gray), or indels (black; some of which are also coincident with single base substitutions).
Discussion
This study describes the first fluorescent reporters for real-time quantification of single base editing by APOBEC-Cas9 editosomes in living cells. These eGFP reporters enabled us to perform the first comprehensive analysis of base editing capabilities of the entire seven protein human APOBEC3 repertoire. A detailed understanding of why some APOBEC enzymes are highly efficient DNA editors (APOBEC3A and APOBEC3Bctd), some are intermediate (rat APOBEC1, full-length APOBEC3B and APOBEC3H-II), and others are poor will be important for developing optimized editors for specific fundamental, applied, and biomedical applications. For instance, the RNA binding activity of APOBEC3H is clearly inhibitory and, therefore, strategies to eliminate or lessen this activity without compromising DNA editing activity may be beneficial. Many other variables may also influence single base editing efficiencies including Cas9 on/off rates, Cas9 endonuclease activity, linker length/composition, construct size, overall editosome solubility, subcellular localization, and as-yet-unidentified cellular factors that interact with APOBEC3 enzymes in human cells (e.g., refs26–29).
Reporter and editosome constructs described here could also be used, among many conceivable applications, to identify active variants of otherwise dead editosomes (reporter-up screen of editosome mutant libraries), variants of existing editosomes with increased single base selectivity (reporter-up screen with Y93 construct that currently yields modest eGFP fluorescence due to stop codon creation by adjacent off-target editing of codon 95), and cellular regulators of single base editing (CRISPR screens for reporter-up and -down mutants identifying negative and positive regulators, respectively). The local context of the target cytosine (5′-TCA in eGFP reporters described here) could also be altered to 5′-CCA, 5′-ACA, or 5′-GCA (or moved to different codon positions as necessary) to screen for mutant editosomes with different di- and tri-nucleotide preferences (e.g., 5′-TC to 5′-CC in ref.30). The eGFP reporters described here may also be easily adapted for use in a wide variety of different cellular systems (animal, plant, bacterial, parasite, etc.).
Methods
Single base editing reporters
The dual fluorescent HIV-based parental vector was reported2 (pLenti-CMV-mCherry-T2A-eGFP). Single base editing reporters were made by replacing wild-type eGFP with mutant eGFP PCR products made by overlapping extension high-fidelity PCR with Phusion DNA polymerase (NEB) using primers listed in Supplementary Table 1. Full-length PCR products were gel purified, digested with XhoI and KpnI, and ligated into a similarly cut parental vector. The resulting L202, L138, and Y93 single base editing reporters were confirmed by diagnostic restriction digestions and Sanger sequencing.
APOBEC editosome constructs
The rat APOBEC1-Cas9n-UGI-NLS construct (BE3) was provided by David Liu1. APOBEC cDNA sequences were amplified using primers in Supplementary Table 1 and high-fidelity PCR using previously validated Harris lab collection plasmids as templates. GenBank accession numbers for APOBEC3A, APOBEC3B, APOBEC3C, APOBEC3D, APOBEC3F, APOBEC3G, and APOBEC3H-II are, respectively, KM266646.1, AY743217.1, NM_014508, NM_152426, NM_145298, NM_021822, and NM_18177321,24,31,32. The resulting PCR products were cut with NotI and XmaI and used to replace rat APOBEC1 in BE3 (NotI site in MCS and XmaI site in XTEN linker). The gRNAs targeting L202, L138, and Y93 in eGFP or non-specific (NS) sequence as a control were synthesized as complementary oligonucleotides (Supplementary Table 1) and cloned into MLM3636, obtained from J. Keith Joung through Addgene (plasmid #43860), using the accompanying Joung Lab gRNA cloning protocol.
Episomal base editing experiments
Semi-confluent 293 T cells in a 6-well plate format were transfected with 200 ng gRNA, 400 ng reporter, and 600 ng of each base editor [10 min at RT with 6 µl of TransIT LT1 (Mirus) and 200 µl of serum-free DMEM (Hyclone)]. Cells were harvested following 72 hrs incubation for editing quantification by flow cytometry.
Chromosomal base editing experiments
Semi-confluent 10 cm plates of 293 T cells were transfected with 8 μg of an HIV-1 Gag-Pol packaging plasmid, 1.5 μg of a VSV-G expression plasmid, and 3 μg of each base editing reporter. Viruses were harvested 48 hrs post-transfection and used to transduce target cells (MOI = 0.1). 48 hrs post-transduction cells were sorted to enrich for a mCherry-positive population (confirmed >85% by subsequent flow cytometry and fluorescence microscopy). Transduced, mCherry-positive cells were transfected with 800 ng APOBEC-Cas9n-UGI editor and 200 ng of targeting or NS-gRNA were transfected into a semi-confluent 6-well plate of reporter-transduced cells. Cells were harvested 72 hrs post-transfection and editing was quantified by flow cytometry (fraction of eGFP and mCherry double-positive cells in total mCherry-positive population).
In a subset of chromosomal editing experiments, eGFP-positive cells were recovered by FACS, converted to genomic DNA (Qiagen Gentra Puregene), and subjected to high-fidelity PCR using Phusion (NEB) to amplify eGFP target sequences. PCR products were gel-purified (GeneJET Gel Extraction Kit, Thermo Scientific) and cloned into a sequencing plasmid (CloneJET PCR Cloning Kit, Thermo Fisher). Sanger sequencing was done in 96-well format (Genewiz) using primers recommended with the CloneJET PCR Cloning Kit (Supplementary Table 1).
To perform MiSeq experiments, eGFP target sequences were amplified using primers in Supplementary Table 1 and Phusion high-fidelity DNA polymerase (NEB). To add diversity to the sequence library, zero, one, or two extra cytosine bases were added to forward and reverse primers for each amplicon. Barcodes were added to generate full-length Illumina amplicons. Samples were analyzed using Illumina MiSeq (University of Minnesota Genomics Center) 2 × 75-nucleotide paired-end reads. Reads were paired using FLASh33. Data processing was performed using a locally installed FASTX-Toolkit. Fastx-clipper was used to trim the 3′ constant adapter region from sequences, and a stand-alone script was used to trim 5′ constant regions. Trimmed sequences were then filtered for high-quality reads using the Fastx-quality filter. Sequences with a Phred quality score less than 30 (99.9% base calling accuracy) at any position were eliminated. Preprocessed sequences were then further analyzed using the FASTAptamer toolkit34. FASTAptamer-Count was used to determine the number of times each sequence was sampled from the population. Each sequence was then ranked and sorted based on overall abundance, normalized to the total number of reads in each population, and directed into FASTAptamer-Enrich. FASTAptamer-Enrich calculates the fold enrichment ratios from a starting population to a selected population by using the normalized reads-per-million (RPM) values for each sequence. Sequences at abundances lower than 5 RPM in the A3-editosome samples were discarded. For reporter and A3-editosome comparisons, sequences that appeared only in the A3-contianing samples (with an RPM value over 5), or, sequences that occurred at a frequency below 5 RPM in the No-editor control were included for analysis.
Immunoblots
1 × 106 cells were lysed directly into 2.5x Laemmli sample buffer, separated by 8% SDS-PAGE, and transferred to PVDF-FL membranes (Millipore). Membranes were blocked in 5% milk in PBS and incubated with primary antibody diluted in 5% milk in PBS supplemented with 0.1% Tween20. Secondary antibodies were diluted in 5% milk in PBS supplemented with 0.1% Tween20 and 0.01% SDS. Membranes were imaged with a Licor Odyssey instrument. Primary antibodies used in these experiments were rabbit anti-Cas9 (Abcam ab204448) and mouse anti-HSP90 (BD Transduction Laboratories 610418). Secondary antibodies used were goat anti-rabbit IRdye 800CW (Licor 827-08365) and goat anti-mouse Alexa Fluor 680 (Molecular Probes A-21057). Relevant regions of each immunoblot are shown in Figs 1 and 3, and full images are provided in the supplement.
Electronic supplementary material
Supplementary Figure 1 and Full Immunoblots
Acknowledgements
We thank Silvo Conticello for thoughtful discussions and David Liu for sharing BE3. These studies were supported by NIGMS R01 GM118000 and NIAID R37 AI064046. A.S. received partial salary support from NSF-GRFP 00039202 and D.J.S. from NIH T90DE022732. R.S.H. is the Margaret Harvey Schering Land Grant Chair for Cancer Research, a Distinguished McKnight University Professor, and an Investigator of the Howard Hughes Medical Institute.
Author Contributions
R.S.H. conceived the overall project. A.S., D.J.S. and N.M.S. designed experiments. A.S. prepared reagents and carried out experiments. A.S., D.J.S. and R.S.H. analyzed editing data and D.J.S. analyzed MiSeq data sets. W.L.B. and A.A.S. provided logistical and technical support. A.S., D.J.S. and R.S.H. wrote the paper. All authors contributed to manuscript proofing and revisions.
Data Availability
The datasets generated during and/or analyzed during the current study are available from the corresponding author on reasonable request.
Competing Interests
R.S.H. is a co-founder, shareholder, and consultant of ApoGen Biotechnologies Inc. The other authors declare no competing interests.
Footnotes
Publisher’s note: Springer Nature remains neutral with regard to jurisdictional claims in published maps and institutional affiliations.
Electronic supplementary material
Supplementary information accompanies this paper at 10.1038/s41598-018-36739-9.
References
- 1.Komor AC, et al. Programmable editing of a target base in genomic DNA without double-stranded DNA cleavage. Nature. 2016;533:420–424. doi: 10.1038/nature17946. [DOI] [PMC free article] [PubMed] [Google Scholar]
- 2.St Martin A, et al. A fluorescent reporter for quantification and enrichment of DNA editing by APOBEC-Cas9 or cleavage by Cas9 in living cells. Nucleic Acids Res. 2018;46:e84. doi: 10.1093/nar/gky332. [DOI] [PMC free article] [PubMed] [Google Scholar]
- 3.Komor AC, et al. Improved base excision repair inhibition and bacteriophage Mu Gam protein yields C:G-to-T: Abase editors with higher efficiency and product purity. Sci Adv. 2017;3:eaao4774. doi: 10.1126/sciadv.aao4774. [DOI] [PMC free article] [PubMed] [Google Scholar]
- 4.Rees HA, et al. Improving the DNA specificity and applicability of base editing through protein engineering and protein delivery. Nat Commun. 2017;8:15790. doi: 10.1038/ncomms15790. [DOI] [PMC free article] [PubMed] [Google Scholar]
- 5.Kim D, et al. Genome-wide target specificities of CRISPR RNA-guided programmable deaminases. Nat Biotechnol. 2017;35:475–480. doi: 10.1038/nbt.3852. [DOI] [PubMed] [Google Scholar]
- 6.Billon, P. et al. CRISPR-Mediated Base Editing Enables Efficient Disruption of Eukaryotic Genes through Induction of STOP Codons. Mol Cell67, 1068–1079, e1064 (2017). [DOI] [PMC free article] [PubMed]
- 7.Kuscu C, et al. CRISPR-STOP: gene silencing through base-editing-induced nonsense mutations. Nat Methods. 2017;14:710–712. doi: 10.1038/nmeth.4327. [DOI] [PubMed] [Google Scholar]
- 8.Nishida, K. et al. Targeted nucleotide editing using hybrid prokaryotic and vertebrate adaptive immune systems. Science353 (2016). [DOI] [PubMed]
- 9.Wang L, et al. Enhanced base editing by co-expression of free uracil DNA glycosylase inhibitor. Cell Res. 2017;27:1289–1292. doi: 10.1038/cr.2017.111. [DOI] [PMC free article] [PubMed] [Google Scholar]
- 10.Li J, et al. Generation of targeted point mutations in rice by a modified CRISPR/Cas9 system. Mol Plant. 2017;10:526–529. doi: 10.1016/j.molp.2016.12.001. [DOI] [PubMed] [Google Scholar]
- 11.Zafra MP, et al. Optimized base editors enable efficient editing in cells, organoids and mice. Nat Biotechnol. 2018;36:888–893. doi: 10.1038/nbt.4194. [DOI] [PMC free article] [PubMed] [Google Scholar]
- 12.Jiang W, et al. BE-PLUS: a new base editing tool with broadened editing window and enhanced fidelity. Cell Res. 2018;28:855–861. doi: 10.1038/s41422-018-0052-4. [DOI] [PMC free article] [PubMed] [Google Scholar]
- 13.Gehrke JM, et al. An APOBEC3A-Cas9 base editor with minimized bystander and off-target activities. Nat Biotechnol. 2018;36:977–982. doi: 10.1038/nbt.4199. [DOI] [PMC free article] [PubMed] [Google Scholar]
- 14.Komor AC, Badran AH, Liu DR. CRISPR-based technologies for the manipulation of eukaryotic genomes. Cell. 2017;168:20–36. doi: 10.1016/j.cell.2016.10.044. [DOI] [PMC free article] [PubMed] [Google Scholar]
- 15.Yang B, Li X, Lei L, Chen J. APOBEC: from mutator to editor. J Genet Genomics. 2017;44:423–437. doi: 10.1016/j.jgg.2017.04.009. [DOI] [PubMed] [Google Scholar]
- 16.Hess GT, Tycko J, Yao D, Bassik MC. Methods and applications of CRISPR-mediated base editing in eukaryotic genomes. Mol Cell. 2017;68:26–43. doi: 10.1016/j.molcel.2017.09.029. [DOI] [PMC free article] [PubMed] [Google Scholar]
- 17.Aird EJ, et al. Increasing Cas9-mediated homology-directed repair efficiency through covalent tethering of DNA repair template. Commun Biol. 2018;1:54. doi: 10.1038/s42003-018-0054-2. [DOI] [PMC free article] [PubMed] [Google Scholar]
- 18.Yeh WH, et al. In vivo base editing of post-mitotic sensory cells. Nat Commun. 2018;9:2184. doi: 10.1038/s41467-018-04580-3. [DOI] [PMC free article] [PubMed] [Google Scholar]
- 19.Li Y, et al. Programmable single and multiplex base-editing in Bombyx mori using RNA-guided cytidine deaminases. G3 (Bethesda) 2018;8:1701–1709. doi: 10.1534/g3.118.200134. [DOI] [PMC free article] [PubMed] [Google Scholar]
- 20.Park DS, et al. Targeted base editing via RNA-guided cytidine deaminases in Xenopus laevis embryos. Mol Cells. 2017;40:823–827. doi: 10.14348/molcells.2017.0262. [DOI] [PMC free article] [PubMed] [Google Scholar]
- 21.Burns MB, et al. APOBEC3B is an enzymatic source of mutation in breast cancer. Nature. 2013;494:366–370. doi: 10.1038/nature11881. [DOI] [PMC free article] [PubMed] [Google Scholar]
- 22.Xiao X, Li SX, Yang H, Chen XS. Crystal structures of APOBEC3G N-domain alone and its complex with DNA. Nat Commun. 2016;7:12193. doi: 10.1038/ncomms12193. [DOI] [PMC free article] [PubMed] [Google Scholar]
- 23.Xiao X, et al. Structural determinants of APOBEC3B non-catalytic domain for molecular assembly and catalytic regulation. Nucleic Acids Res. 2017;45:7494–7506. doi: 10.1093/nar/gkx362. [DOI] [PMC free article] [PubMed] [Google Scholar]
- 24.Shaban NM, et al. The antiviral and cancer genomic DNA deaminase APOBEC3H is regulated by an RNA-mediated dimerization mechanism. Mol Cell. 2018;69:75–86 e79. doi: 10.1016/j.molcel.2017.12.010. [DOI] [PMC free article] [PubMed] [Google Scholar]
- 25.Bohn JA, et al. APOBEC3H structure reveals an unusual mechanism of interaction with duplex RNA. Nat Commun. 2017;8:1021. doi: 10.1038/s41467-017-01309-6. [DOI] [PMC free article] [PubMed] [Google Scholar]
- 26.Kleinstiver BP, et al. High-fidelity CRISPR-Cas9 nucleases with no detectable genome-wide off-target effects. Nature. 2016;529:490–495. doi: 10.1038/nature16526. [DOI] [PMC free article] [PubMed] [Google Scholar]
- 27.Slaymaker IM, et al. Rationally engineered Cas9 nucleases with improved specificity. Science. 2016;351:84–88. doi: 10.1126/science.aad5227. [DOI] [PMC free article] [PubMed] [Google Scholar]
- 28.Chen JS, et al. Enhanced proofreading governs CRISPR-Cas9 targeting accuracy. Nature. 2017;550:407–410. doi: 10.1038/nature24268. [DOI] [PMC free article] [PubMed] [Google Scholar]
- 29.Hu JH, et al. Evolved Cas9 variants with broad PAM compatibility and high DNA specificity. Nature. 2018;556:57–63. doi: 10.1038/nature26155. [DOI] [PMC free article] [PubMed] [Google Scholar]
- 30.Shi K, et al. Structural basis for targeted DNA cytosine deamination and mutagenesis by APOBEC3A and APOBEC3B. Nat Struct Mol Biol. 2017;24:131–139. doi: 10.1038/nsmb.3344. [DOI] [PMC free article] [PubMed] [Google Scholar]
- 31.Hultquist JF, et al. Human and rhesus APOBEC3D, APOBEC3F, APOBEC3G, and APOBEC3H demonstrate a conserved capacity to restrict Vif-deficient HIV-1. J Virol. 2011;85:11220–11234. doi: 10.1128/JVI.05238-11. [DOI] [PMC free article] [PubMed] [Google Scholar]
- 32.Starrett GJ, et al. The DNA cytosine deaminase APOBEC3H haplotype I likely contributes to breast and lung cancer mutagenesis. Nat Commun. 2016;7:12918. doi: 10.1038/ncomms12918. [DOI] [PMC free article] [PubMed] [Google Scholar]
- 33.Magoc T, Salzberg SL. FLASH: fast length adjustment of short reads to improve genome assemblies. Bioinformatics. 2011;27:2957–2963. doi: 10.1093/bioinformatics/btr507. [DOI] [PMC free article] [PubMed] [Google Scholar]
- 34.Alam KK, Chang JL, Burke DH. FASTAptamer: a bioinformatic toolkit for high-throughput sequence analysis of combinatorial selections. Mol Ther Nucleic Acids. 2015;4:e230. doi: 10.1038/mtna.2015.4. [DOI] [PMC free article] [PubMed] [Google Scholar]
Associated Data
This section collects any data citations, data availability statements, or supplementary materials included in this article.
Supplementary Materials
Supplementary Figure 1 and Full Immunoblots
Data Availability Statement
The datasets generated during and/or analyzed during the current study are available from the corresponding author on reasonable request.



