Abstract
Background:
Acute liver failure (ALF) from severe acute liver injury is a critical condition associated with high mortality. The purpose of this study was to investigate the impact of preemptive administration of γ-aminobutyric acid (GABA) on hepatic injury and survival outcomes in mice with experimentally induced ALF.
Materials and Methods:
To induce ALF, C57BL/6NHsd mice were administered GABA, saline, or nothing for 7 days, followed by intraperitoneal administration of 500 μg of tumor necrosis factor α and 20 mg of D-galactosamine. The study mice were humanely euthanized 4 to 5 hours after ALF was induced or observed for survival. Proteins present in the blood samples and liver tissue from the euthanized mice were analyzed using Western blot and immunohistochemical and histopathologic analyses. For inhibition studies, we administered the STAT3-specific inhibitor, NSC74859, 90 minutes before ALF induction.
Results:
We found that GABA-treated mice had substantial attenuation of TUNEL-positive hepatocytes and hepatocellular necrosis, decreased caspase-3, H2AX, and p38 MAPK protein levels; and increased expressions of Jak2, STAT3, Bcl-2, and Mn-SOD, with improved mitochondrial integrity. The reduced apoptotic proteins led to a significantly prolonged survival after ALF induction in GABA-treated mice. The STAT3-specific inhibitor NSC74859 eliminated the survival advantage in GABA-treated mice with ALF, indicating the involvement of the STAT3 pathway in GABA-induced reduction in apoptosis.
Conclusions:
Our results showed that preemptive treatment with GABA protected against severe acute liver injury in mice via GABA-mediated STAT3 signaling. Preemptive administration of GABA may be a useful approach to optimize marginal donor livers before transplantation.
Keywords: acute liver failure, GABA, NSC74859, STAT3 signaling
Graphical Abstract
GABA (ƴ-aminobutyric acid) protects against liver injury via Stat-3 signal. In this model of severe liver injury that is induced with tumor necrosis factor (TNF) and D-galactosamine (Gal), pretreatment with GABA markedly prolongs TNF/Gal-induced mice with a median of 12.15 h as compared with saline-pretreated TNF/Gal-induced animals, 6.23 h. When the specific Stat-3 inhibitor NSC74859 is administered 90 minutes in the GABA-pretreated TNF/Gal–induced mice, the GABA-mediated survival advantage is abolished.

Introduction
γ-Aminobutyric acid (GABA), a well-known inhibitory neurotransmitter, has recently been shown to have regenerative impact and has been implicated in visual cortical function in senescent monkeys and in adult neurogenesis (1–3). In peripheral tissues, GABA has been shown to reduce beta cell inflammation (4), regenerate pancreatic beta cells, and reverse experimental diabetes mellitus (5–7); GABA can also induce αglucagon–producing cells into insulin-producing beta cells, which could lead to a potential therapy for type 1 diabetes mellitus (8). However, GABA’s role in other peripheral organs is less well understood. GABA is hydrophilic when administered, remains in peripheral organs, and does not cross the blood-brain barrier (9); thus, it is suitable for use in regeneration experiments involving the liver and other peripheral organs. In contrast, hydrophobic muscimol, a GABA-specific agonist, readily penetrates the blood-brain barrier (10), and, therefore, is not suitable for such experiments. Similarly, bicuculline, a GABA-specific antagonist, is readily permeable across the blood-brain barrier; it induces seizure (11) and cellular proliferation (10) and is also not suitable for our purposes.
GABA has long been viewed as a by-product of liver disease and contributes to hepatic encephalopathy in patients with cirrhosis (12). However, GABA has also been increasingly recognized to impact peripheral organs. GABA binds to the hepatocyte GABA-A receptor beta3 (Gabrb3) (13), hyperpolarizes hepatocytes and liver (14), induces cell-cycle activation, arrests hepatocytes at the gap 2 (G2) phase of the cell cycle and reduces chromosomal abnormalities (13), and decreases malignancy potential (13, 14). GABA, however, must not be administered after partial hepatectomy because, by its inherent property, it arrests liver regeneration (15, 16). When coupled with chitosan in nanoparticles, GABA has been shown to stimulate DNA synthesis for regenerating livers in rats (17, 18) and to induce proliferation and differentiation of cholangiocytes in small bile duct formation (19). Recent work has shown the protective role of GABA signaling against acute liver injury (20, 21). In previous studies, we observed an advantageous effect of GABA in a mouse model of near-total hepatectomy and a rat model of partial liver transplantation (22, 23). However, the effect of GABA on nonsurgical, severe liver injury is not known.
In this study, we aimed to assess the impact of preemptive GABA administration on severe acute liver injury. We used a mouse model of lethal acute liver failure, which was induced with tumor necrosis factor α (TNF-α) and D(+)-galactosamine (D-gal) in order to examine the potential impact of GABA on severe liver injury. Preemptive administration of GABA prior to acute liver injury was hypothesized to have a protective effect.
Materials and Methods
Animals
Inbred male C57BL/6NHsd mice (age, 7–11 weeks; weight, 21–28 g) (Harlan Laboratories, Indianapolis, Indiana) were housed under specific, pathogen-free conditions with 12-hour light/dark cycles, food, and water. All experimental protocols were approved by the Institutional Animal Care and Use Committee at Mayo Clinic (Protocol No. A40711) and were performed according to institutional guidelines.
Antibodies and Reagents
GABA (A5835), D-gal hydrochloride (G1639), NSC74859 (S3I-201; SML0330), protease inhibitor cocktail (P8340), phosphatase inhibitor cocktail 2 (P5726) and 3 (P0044), and dimethyl sulfoxide (DMSO) (D8418) were purchased from Sigma-Aldrich (St. Louis, Missouri). Mouse recombinant TNF-α (410-MT-050) was purchased from R&D Systems (Minneapolis, Minnesota). Monoclonal antibodies against Janus kinase 2 (Jak2) (3230), phosphorylated (phospho) Jak2 (3776), signal transducer and activator of transcription 3 (STAT3) (4904), phospho-STAT3 (9145), phospho-p38 mitogen-activated protein kinase (MAPK) (4631), phosphor-extracellular signal-regulated kinase 1/2 (Erk1/2) (4370), stress-activated protein kinase/Jun-amino-terminal kinase (SAPK/JNK) (9258), protein kinase B (Akt) (4691), phospho-Akt (2965), caspase-3 (9665), and polyclonal antibodies of p38 MAPK (9212), Erk1/2 (9102), phosphor-SAPK/JNK (9251), cleaved caspase-3 (9661), and phospho-histone H2AX (2577) were purchased from Cell Signaling Technology (Danvers, Massachusetts). Polyclonal antibodies against nuclear factor-kappa B (NFκB) (ab7971), Bcl-2 (ab59348), Mn-superoxide dismutase (Mn-SOD) (ab55835), and FLIP (ab8421) were purchased from Abcam (Cambridge, Massachusetts). Antibodies against interleukin (IL)-6 polyclonal antibody (JM-5144–100) were purchased from MBL (Woburn, Massachusetts) and against human glyceraldehyde-3-phosphate dehydrogenase (GAPDH) monoclonal antibody (IMG-5019A-2) from Imagenex (San Diego, California). Horseradish peroxidase-conjugated secondary antibodies of goat anti-rabbit (4010–05), goat anti-mouse (1012–05), and rabbit anti-sheep (6010–05) were purchased from SouthernBiotech (Birmingham, Alabama).
GABA Administration Protocol
Mice underwent daily intraperitoneal administration of either GABA (500 μmol [50 mg]) in 0.5 mL saline or 0.5 mL saline alone for 7 days. Normal control mice did not receive saline or GABA (Figure 1A). The body weights of the mice were obtained before the first (day −7) and final (−5 minutes) administrations.
Figure 1.
Study design and baseline characteristics. A, Overall study design, including pretreatment with GABA, saline, or nothing, and induction of acute liver failure (ALF) with TNF-α and D-gal. B-E, Baseline characteristics of the study animals without induced ALF. B, Weight (n=10/study group), measured 7 days before and immediately before ALF induction. The mice had significant and similar trends in weight gain (P<.001). C, Serum levels of ALT. D, Serum levels of total bilirubin. E, Serum levels of urea (n=5/group). ALT and total bilirubin were not different, whereas serum urea was significantly higher in GABA-treated mice (P<.05). F, Representative images of the macroscopic appearance of livers and histologic analyses (hematoxylin-eosin; scale bar, 200 μm) for the 3 study groups. ALT indicates alanine aminotransferase; GABA, γ-aminobutyric acid; IP, intraperitoneal; NS, not significant; PBS, phosphate-buffered saline; TNF-α, tumor necrosis factor α.
Induction of Acute Liver Failure
After GABA was administered, acute liver failure (ALF) was induced with TNF-α and D-gal, as we previously described (24, 25). In brief, 0.3 or 1.0 μg/body of TNF-α and 20 mg of D-gal in 0.5 mL phosphate buffered saline (PBS) were injected intraperitoneally (Figure 1A). At 4 to 5 hours after ALF induction, the animals were humanely euthanized with a pentobarbital overdose. Blood was taken via cardiac puncture; the liver was then perfused with 3 mL of saline through the portal vein at 1.5 mL/min and subsequently procured. The left lateral lobe was fixed in 10% buffered formalin; other lobes were immediately frozen in liquid nitrogen. For the survival studies, the conditions of the mice were evaluated, with neurologic findings based on a mouse coma scale we previously reported (stage 0, normal; stage 1, aroused; stage 2, ataxic; stage 3, sleepy with intact reflexes; stage 4, obtunded and comatose) (25, 26).
Inhibition of STAT3 Pathway
The STAT3 pathway was tested using a selective inhibitor, NSC74859 (27). In brief, 5 mg/kg of NSC74859 in 5% DMSO or 5% DMSO alone (vehicle) was given intraperitoneally 90 minutes before TNF-α and D-gal.
Liver Biochemical Assays
Blood samples were centrifuged at 1,000×g for 10 minutes to obtain serum samples. An alanine aminotransferase (ALT) reagent kit (37490, Biotron Diagnostics, Hemet, California), total bilirubin reagent kit (0070, Biotron Diagnostics), and QuantiChrom urea assay kit (DIUR-500, BioAssay Systems, Hayward, California) were used to analyze serum concentrations, per manufacturer instructions. Samples were evaluated using a microplate reader (SpectraMax M5, Molecular Devices, Sunnyvale, California).
Spectrophotometric Coupled Assay for Succinate Dehydrogenase
Succinate dehydrogenase (SDH) was determined using a BioVision glutamate dehydrogenase activity colometric assay kit (Cat. K729–100), per manufacturer instructions. Serum samples were obtained as described above; 100 μg of sera proteins from each animal were assayed.
Western Blot Analyses
Samples of frozen liver tissue were homogenized in radioimmunoprecipitation buffer (89900, Thermo Fisher Scientific, Rockford, Illinois) (25 mM tris hydrochloride [pH, 7.6]), 150 mM sodium chloride [NaCl], 1% NP-40 lysis buffer, 1% sodium deoxycholate, 0.1% sodium dodecyl sulfate [SDS]) with protease and phosphate inhibitors. Homogenates were centrifuged at 200,000×g for 20 minutes at 4°C. Supernatants were collected, and protein concentration was determined using a Pierce bicinchoninic acid protein assay kit (23227, Thermo Fisher Scientific). Fifty μg of protein from each sample was separated by SDS-polyacrylamide gel electrophoresis (SDS-PAGE) and transferred to a polyvinylidene fluoride membrane (Immobilon-P, Millipore, Billerica, Massachusetts). Membranes were blocked with 5% nonfat milk (M-0841, LabScientific, Livingstone, New Jersey) in 20 mM tris-buffered saline (TBS) (pH, 7.4) with 0.005% Tween 20 for 30 minutes and probed with primary antibodies overnight at 4°C. Membranes were washed 3 times with TBS-Tween and incubated in secondary antibodies for 1 hour at room temperature. Finally, membranes were washed twice with TBS-Tween and once with PBS before visualization using enhanced chemiluminescence (ECL prime, RPN2232; GE Healthcare Bioscience, Pittsburgh, Pennsylvania). GAPDH was used as an internal control. Signals were detected by a digital imaging system (ImageQuant LAS-4000 mini, GE Healthcare Bioscience) and quantified using ImageJ software (28).
Histologic Analyses
Liver samples fixed in 10% buffered formalin were embedded in paraffin, and 5-μm thick sections were stained with hematoxylin-eosin, TUNEL (terminal deoxynucleotidyl transferase dUTP nick end labeling), and phospho-STAT3. TUNEL staining was performed per manufacturer instructions, using an ApopTag Peroxidase In Situ Apoptosis Detection Kit (S7100, Millipore) and DAB (3,3’-diaminobenzidine) Quanto (TA-060-QHDX, Millipore). Ten random views of each sample in high-power field were obtained and TUNEL-positive cells were separately counted using a microscope (BX50; Olympus, Center Valley, Pennsylvania) and image software (DP Controller, Olympus). Immunohistochemical staining with antibodies against phospho-STAT3 (Cell Signaling, 9145) was performed using Vectastain Universal Elite ABC Kit (PK-6200; Vector Laboratories, Burlingame, California), an Avidin/Biotin Blocking Kit (SP-2001, Vector Laboratories), and DAB Quanto, according to manufacturer instructions.
Statistical Analyses
We performed the following statistical analyses for survival using SigmaPlot 11.0 (Systat Software, San Jose, California): unpaired t test, Mann-Whitney U test, analysis of variance, and log-rank test. Data are presented as the mean ± standard error of the mean (SEM), with values of P<.05 considered to be statistically significant.
Results
GABA Treatment Is Well Tolerated In Mice
In previous reports, results showed that rodents tolerated GABA at daily doses up to 2,500 mg/kg for 13 weeks, or 75 mg per 30-g mouse (29). Humans have reportedly taken large doses of GABA (up to 10 g in a day), and a recent clinical trial showed no major adverse effects of GABA for humans who took 5 g daily for 7 days (30, 31). To determine whether such large doses of GABA can be tolerated by mice, we administered 50 mg GABA daily for 7 days and compared the treated mice to untreated and saline-only controls. This dosage is equivalent to that orally administered via drinking water (6). The mice in our study tolerated GABA administration well (Figure 1A) and did not show adverse effects from GABA on movement, diet, and social behavior. Furthermore, no significant differences in average body weight were noted before or after GABA administration, although body weight increased significantly in each group throughout the study interval (Figure 1B; P=.001). Serum analyses indicated no significant differences in ALT level (Figure 1C) and total bilirubin level (Figure 1D) among the 3 study groups, indicating no adverse effect of GABA on liver function. However, the GABA-treated group had significantly higher serum urea levels than the group receiving saline alone (P<.05), even though the levels in both groups were not significantly different from those of the normal control animals (Figure 1E). The livers appeared normal macroscopically for all groups and showed no obvious differences in color and size. In addition, no obvious differences were observed on hematoxylin-eosin staining (Figure 1F).
GABA Protects Against Severe Liver Injury
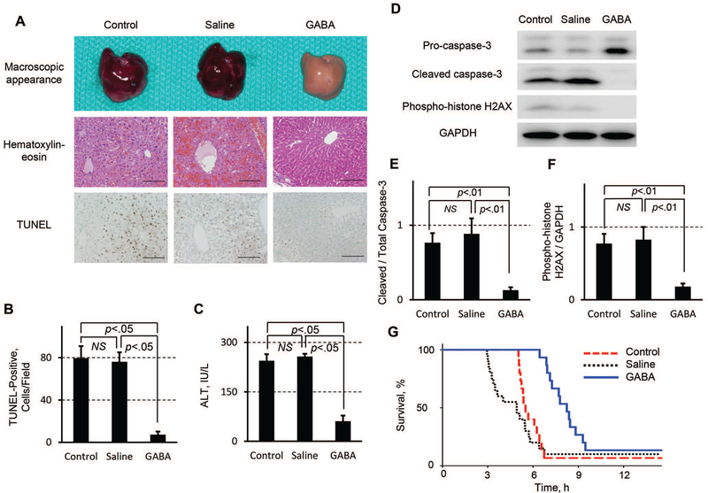
Next, we sought to examine the effect of GABA pretreatment on the mouse response to acute liver injury. An experimental model of acute liver failure that is induced with D-gal and TNF-α is well-established in our laboratory (25). The experimental animals received TNF-α, 1.0 μg/mouse, and D-gal, 20 mg/mouse—a combination that is always fatal within 18 hours after induced ALF. The livers of the mice in the control and saline groups looked dark and congested, suggesting severe liver damage, while those from the GABA group appeared almost normal (Figure 2A). Hematoxylin-eosin staining showed diffuse hemorrhage and necrosis in the livers of the control and saline mice, whereas the hepatic structures were well maintained in the livers of GABA-pretreated mice. TUNEL-positive cells were seen throughout the livers of the control and saline animals (Figure 2A). The number of TUNEL-positive cells per field was significantly diminished in the livers of GABA-treated mice, indicating a marked attenuation of apoptotic damage (Figures 2A and 2B). Serum ALT levels were also markedly reduced in the GABA group (Figure 2C). Furthermore, Western blot analyses of liver extracts showed a lower expression of both cleaved caspase-3 and phospho-histone H2AX in the GABA group, indicating attenuation of apoptotic cell death (Figures 2D, 2E, and 2F).
Figure 2.
Protective effects of GABA pretreatment in mice with induced ALF. A-F, Each mouse was given 1.0 μg of TNF-α and 20 mg of D-gal and humanely euthanized 4 to 5 hours after ALF induction (n=5/group). A, Macroscopic appearance of livers and hematoxylin-eosin and TUNEL stains. The livers of the mice representing the control and saline groups appeared dark, suggesting severe liver damage. These livers also showed more TUNEL-positive cells. Each image represents 5 samples in each group (scale bar, 200 μm). B, Number of TUNEL-positive cells per field (×200). C, Serum level of ALT. D, Western blot analyses of pro- (inactive form of caspase-3) and cleaved caspase-3, phospho-histone H2AX and GAPDH. E, Ratios of cleaved caspase-3 to total (pro- and cleaved) caspase-3. F, Ratios of phospho-histone H2AX to GAPDH. G, Kaplan-Meier survival curves after induction of ALF. Median survival times were 4.9 hours in the control group (n=20); 5.5 hours, saline group (n=15); and 8.2 hours, GABA group (n=15). Survival rates in the GABA group were significantly longer than that of the control (P<.01) and saline (P<.001) groups; there was no statistical difference between the control and saline groups. These results were obtained from 3 independent experiments. ALT indicates alanine aminotransferase; GABA, γ-aminobutyric acid; GAPDH, human glyceraldehyde-3-phosphate dehydrogenase; NS, not significant; TUNEL, terminal deoxynucleotidyl transferase dUTP nick end labeling.
GABA Pretreatment-Activated STAT3
Next, we sought to determine the pathway responsible for the protective effect to acute liver injury observed after GABA pretreatment. We assessed potential signal pathways in the livers of control and GABA-treated mice (control, n=9; GABA, n=5) at 4 to 5 hours after induction of ALF. We did not observe any significant differences in the expression level of NFκB (Figures 3A and 3B) and Jak2 (Figures 3A and 3C). In contrast, STAT3, its major downstream transcription factor (Figures 3A and 3D), showed a significantly increased expression in GABA-treated mice (P<.05). Importantly, we observed a marked upregulation of phospho-STAT3 and Jak2 in the GABA-treated mice, indicating activation of the STAT3 pathway (Figure 3A). These results were confirmed with immunohistochemical analyses where active phospho-STAT3 was strongly positive in hepatocyte nuclei in the livers of GABA-treated mice compared with significantly lower expression in livers of control animals (Figure 3J). In contrast, the expression level of p38 MAPK significantly decreased (Figures 3A and 3E) while other protein kinases, including Erk1/2 (Figures 3A and 3F), SAPK/JNK (Figures 3A and 3G), and Akt (Figures 3A, 3H, 3K, and 3L) showed no significant differences. IL-6 showed no changes (Figures 3A and 3I). These results suggested that STAT3 was activated and upregulated in the hepatocytes and livers of GABA-treated mice.
Figure 3.
Signals in liver tissues of ALF-induced mice pretreated with GABA. A-I, Analyses of liver samples from study mice humanely euthanized 5 hours after ALF induction: A, Representative images of Western blots. B-I, Expression of selected signals in the GABA (n=5) and control (n=9) groups (B, NFκB to GAPDH; C, Phospho-Jak2 to Jak2; D, Phospho-STAT3 to STAT3; E, Phospho-p38 MAPK to p38 MAPK; F, Phospho-Erk1/2 to Erk1/2; G, Phospho-SAPK/JNK to SAPK/JNK; H, Phospho-Akt to Akt; I, IL-6 to GAPDH). J, Hematoxylin-eosin and phospho-STAT3 immunohistochemical staining. Bottom panels are magnifications of indicated areas in the middle panels. Red arrowheads note positive nuclei of hepatocytes (scale, 200 μm). K, Akt to GAPDH. L, Phospho-Akt to GAPDH. M, Bcl-2 to GAPDH. N, FLIP to GAPDH. O, Mn-SOD to GAPDH. P, Spectrophotometric-coupled enzymatic assay for succinate dehydrogenase (SDH) in the sera of control, saline, and GABA-pretreated mice 5 hours after ALF induction. GABA-pretreated mice had significantly lower levels of SDH in the sera at every time point (P<.05) (n=8/group). Akt indicates protein kinase B; Erk1/2, extracellular signalregulated kinase 1/2; GABA, γ-aminobutyric acid; GAPDH, human glyceraldehyde-3-phosphate dehydrogenase; IL-6, interleukin-6; Jak2, Janus kinase 2; MAPK, mitogen-activated protein kinase; Mn-SOD, Mn-superoxide dismutase; NFκB, nuclear factor-kappa B; NS, not significant; OD 450 nm, optical density of spectrophotometric absorbance at a wavelength of 450 nm; P-, phosphorylated; SAPK/JNK, stress-activated protein kinase/Jun-amino-terminal kinase.
GABA Pretreatment Attenuated Mitochondrial Oxidative Injury
We observed a robust increase in the expression levels of antiapoptotic antioxidative enzymes Bcl-2, FLIP, and Mn-SOD (Figures 3A and 3M-3O) that specifically reside in mitochondria (32–35). Therefore, we speculated that mitochondrial integrity and function are important in GABA-mediated effects. We employed a coupled enzymatic assay to measure SDH in the plasma of the study animals (36). SDH is an intrinsic element of respiratory complex II located in the inner mitochondrial membrane. Thus, a release of SDH into the circulating plasma or sera indicates mitochondrial dysfunction (36, 37). We found that the GABA-treated mice had marked reductions of SDH in the circulating plasma (Figure 3P). These results supported the role of GABA-mediated protective effects on the mitochondrial integrity by augmenting the antiapoptotic antioxidative enzymes Bcl-2, FLIP, and Mn-SOD.
GABA Improved Survival in Mice With Induced ALF
Next, we asked whether the protective effects of GABA would translate into a survival advantage for the group of mice with ALF. As expected, all mice in the saline and control groups died at median times of 5.5 and 4.9 hours, respectively, after ALF induction. In contrast, the GABA-treated mice had a distinct and statistically significant median survival of 8.2 hours: about 3 hours extended survival (Figure 2G; P<.05). The survival studies were repeated 3 times (n=5/group each trial), with similar outcomes.
We assessed the regenerative potential of the livers in the study mice using the proliferative marker Ki-67 and the mitotic marker phosphohistone H3 (pHH3). Before ALF was induced, Ki-67–positive hepatocytes increased in the livers of the GABA-treated mice but not significantly, and pHH3-positive hepatocyte numbers did not change (Figures 4A and 4B). This increase in Ki-67–positive hepatocytes was consistent with previous reports showing that GABA induced hepatocytes and other cells into proliferative phases, including the G2 phase (10, 13, 38). In contrast, after ALF induction, Ki-67–positive hepatocytes increased in the livers of the control mice, also without any change in pHH3-positive hepatocytes; this increase did not occur in the GABA or saline-treated mice (Figures 4C and 4D). These results suggested that GABA nudges hepatocytes into proliferative phases but is unable to improve mitotic activity, i.e, regeneration, in a liver with induced severe liver injury.
Figure 4.
A-D. Regenerative assessment of livers from GABA-pretreated and control mice before and after ALF induction. Immunohistochemical staining for Ki-67 and pHH3 represents proliferative and mitotic phases of the cell cycle. The GABA-pretreated livers showed a nonsignificant tendency for increases in Ki67-positive hepatocytes (P=.08). No differences existed for hepatocellular proliferative or mitotic activities in the livers of GABA-pretreated versus control mice. ALF indicates acute liver failure; GABA, γ-aminobutyric acid; pHH3, phosphohistone H3; scale bar, 200 μm.
GABA-Exerted Protective Effects on Severe Liver Injury Through STAT3 Signaling
We observed increased expression levels of activated Jak2 and STAT3 and decreases in apoptotic markers of TUNEL and caspase-3 (Figures 2B, 2D, and 2E) and of oxidative-associated DNA damage of H2AX (Figures 2D and 2F). These results suggested that GABA’s protective effects may be mediated via a STAT3 signal (39, 40). Moreover, we also observed that GABA pretreatment augmented the mitochondrial integrity by upregulating Bcl-2, FLIP, and Mn-SOD; these effects might be mediated through mitochondrial STAT3 (41). As active STAT3 can also be found in mitochondria, it was important to assess the role of STAT3 signaling in the protective effect we observed. We used a STAT3-specific inhibitor, NSC74859, which was administered 90 minutes before ALF induction (Figure 5A) (27). We found that the administration of a single dose of NSC74859 in the GABA-treated mice clearly offset the survival advantage that was gained with GABA pretreatment (Figure 5B). Western blot and immunostaining analyses showed strong expression of phospho-STAT3 in the groups that were pretreated with GABA (GABA/DMSO and GABA/NSC74859). However, administering NSC74859 resulted in the reappearance of cleaved caspase-3 in GABA-treated mice to a level that was similar to that of the mice in the saline group (Figure 5C). ALT was not measured for this part of the study. Although not shown, the control mice that received NSC74859 remained healthy without any changes in body weight or survival, which is a finding consistent with other reports (42, 43). These results strongly support that GABA’s protective effects against severe acute liver injury are likely mediated through the STAT3 signaling pathway.
Figure 5.
Elimination of the GABA-mediated survival advantage by the STAT3-specific inhibitor. A, Study protocol/design (same as that described in Figure 1A). NSC74859 or DMSO alone were injected intraperitoneally 90 minutes before ALF induction. B, Kaplan-Meier survival curves for the groups of mice (n=10/group) after ALF induction. Median survival times were 6.95 hours for the saline-DMSO group; 6.23 hours, GABA-NSC74859; and 12.15 hours, GABA-DMSO. The GABA-DMSO group had significantly longer survival than the saline-DMSO group (P<.05) and the GABA-NSC74859 group (P<.001), but there was no statistical difference between the saline-DMSO and GABA-NSC74859 groups. These results were obtained from 2 independent experiments. C, Representative immunoblot and histologic findings (hematoxylin-eosin, scale bar, 200 μm) (n=5/group). The groups preadministered GABA showed increasing expressions of phosphorylated STAT3. Although its expression levels appeared to be the same in Western blot and immunohistochemical staining, NSC74859 administration resulted in more cleaved caspase-3. ALF indicates acute liver failure; D-gal, D(+)-galactosamine; DMSO, dimethyl sulfoxide; GABA, γ-aminobutyric acid; GAPDH, human glyceraldehyde-3-phosphate dehydrogenase; P-, phosphorylated; PBS, phosphate-buffered saline; STAT3, signal transducer and activator of transcription 3; TNF-α, tumor necrosis factor α.
Discussion
In this study, we showed that preemptive treatment with GABA attenuated liver injury and extended survival in mice with experimentally induced, lethal acute liver failure. The livers of GABA-treated mice had reduced hepatocellular necrosis and apoptosis and an augmented antioxidative system. The beneficial impact of GABA on severe liver injury was eliminated by the specific inhibitor of STAT3. These results suggested the first evidence for STAT3 in mediating the GABA-mediated protection against severe acute liver injury.
GABA is a ubiquitous inhibitory neurotransmitter, but its role in peripheral organs has only recently been appreciated. In experimental type 1 diabetes mellitus, GABA reduces islet inflammation and induces beta cell regeneration by inducing reprogramming of beta cell gene expression (5, 8). GABA could also be altering the alpha cell gene expression profile to take on beta cell–like function, producing insulin in place of glucagon. The capability of GABA to attenuate oxidative stress–related injury certainly has an essential role in assisting cellular reprogramming. DNA damage from ongoing oxidative burden is key evidence, as represented by H2AX. GABA signaling was shown to reduce H2AX and to upregulate the PI3K and ATM/ATX pathway, regulating and sustaining the stem cell pool (10).
We observed that GABA supports maintenance of mitochondrial integrity by preserving the mitochondrial antioxidative system, including Mn-SOD, Bcl-2, and FLIP. In the mitochondrial matrix, GABA transaminase, also known as ABAT, converts GABA into succinic semialdehydes, which are essential for forming deoxynucleotide (dNTP) for mitochondrial DNA synthesis (37). Mutations or irreversible inhibition of ABAT can lead to mitochondrial depletion syndrome, which can manifest in various combinations of myopathic and encephalopathic symptoms (37). Intuitively, when ABAT is normal (without mutation), exogenous GABA in hepatocytes would stimulate ABAT, thus improving the pool of dNTP available for mitochondrial DNA homeostasis. This speculation regarding the connection between GABA metabolism and mitochondrial DNA and nucleotide homeostasis requires further investigation. Of note, mitochondrial defects are not uncommon among patients with liver disease who require liver transplantation (44, 45).
STAT3 is upregulated in the hepatocytes of a regenerating liver after a standard partial hepatectomy (46, 47) and is critical in cell progression from the G1 to S phases of the cell cycle (48). Mice deficient in hepatic STAT3 had increased mortality with slight decreases in DNA synthesis after partial hepatectomy (49). The protective effect of STAT3 in the liver is mediated through Bcl-2, FLIP, Mn-SOD (50), and Ref1 (39, 40). Bcl-2 prevents mitochondrial leakage of cytochrome c and dysfunction of mitochondrial membrane potential (39, 40). These results, coupled with the loss of the protective survival benefit of pretreatment with GABA when STAT3 was specifically inhibited, strongly support STAT3 as a major pathway in GABA signaling (40, 51). STAT3 could be directly activated with GABA signaling or indirectly via the GABA-induced brain-derived neurotrophic factor (BDNF) pathway (52). When GABA is administered after a strong mitogenic stimulus, such as partial hepatectomy, it inhibits liver regeneration, most likely because of GABA-induced accumulation of hepatocytes into the G2 phase of the cell cycle (13, 15, 16). However, preemptive administration of GABA is designed to prepare hepatocytes for serious events, such as liver injury or hepatectomy (53).
Failure of the cell cycle to progress is the common link for acute liver failure, primary graft failure, and small-for-size liver (54, 55). How to clinically overcome this hurdle to regeneration remains undefined. Our results showed the first evidence that GABA can attenuate apoptotic and necrotic cell death and reduce DNA damage by activating STAT3, which upregulates antioxidant factors that stabilize mitochondrial integrity. These results are consistent with previous reports from other investigators (53, 56). However, the limited survival advantage indicates the inadequacy of GABA for restoring and regenerating the entire hepatocellular population. We observed a nonsignificant increase in Ki-67 but not in pHH3 for the proliferative and mitotic activities of GABA in the mice with severe acute liver injury; these limited proliferative activities might be a reason why we saw only a small survival advantage for GABA-treated mice. Although a lesser acute liver injury might result in longer survival, spontaneous recovery of ALF would confound the end point. Thus, the therapeutic role of STAT3 in acute liver failure remains an unknown.
In contrast, small-molecule STAT3 agonists or activators may have applications for optimizing donor livers for transplantation (57). GABA, known since 1951, is ubiquitous in plants and foods, is used in nutrient supplements, and is generally regarded as a safe drug. In a clinical trial (NCT01917760), 12 healthy persons tolerated 6 g of oral GABA daily for 7 days with mild adverse effects that included dizziness and sore throat (58). The peak serum level of GABA is ≤1 hour, and its half-life is 5 hours. Similar experience with GABA in humans was previously reported (31). GABA may also have an important role for preemptive optimization of livers from deceased donors. STAT3 was previously reported as protecting against ischemic reperfusion injury in hepatocytes (59). Its preemptive use for elderly liver donors may be even more important because of the greater incidence of ischemic reperfusion injury and graft failure in this age group (60, 61); with successful attenuation of reperfusion injury, more livers from elderly donors could be used (62–64).
In this study, we did not perform a deletion of hepatocellular Gabrb3; therefore, we cannot make a definitive conclusion about the exact roles of hepatocytes versus other parenchymal hepatic cells on the observed GABA-mediated effect. Our study is further limited by a lack of data from STAT3 global or liver-specific knockout mice. In the future, we plan to use AAV8-TGB-Cre in STAT3-fl/fl mice to generate a hepatocellular-specific STAT3 deficiency (65). This model should allow us to determine the contribution of STAT3 to hepatocellular survival after acute severe liver injury. In our study, we could not determine whether a non-hepatocellular source of STAT3 such as myeloid cellular STAT3 protected against liver injury (49). However, the effect of liver-specific STAT3 deficiency may be limited and transient, as was shown for mice with carbon tetrachloride–induced acute liver failure (66). Thus, the use of a specific inhibitor of STAT3 was a viable method for determining how STAT3 mediated the impact of GABA in our TNF-α/D-gal model. Lack of gene expression profiles in this study limited our ability to decipher more comprehensively other canonical pathways, top regulators, and the involved interactive network; for example, in another study, the notch pathway was shown to protect against ischemic reperfusion injury in hepatocytes via Jak2/STAT3 signaling (67). Dissection of gene expression profiles will likely provide additional insights into the mechanisms that block the cell cycle progression in ALF, small-for-size liver, and, probably, primary liver graft failure.
In conclusion, preemptive GABA treatment enhances antioxidative countermeasures and improves mitochondrial function in mice that have severe acute liver injury. Our results suggest that the beneficial effects of GABA are mediated via STAT3. Preemptive administration of GABA may prepare livers, particularly livers from elderly donors, to withstand severe stresses and, thus, improve utilization of donor livers for transplantation.
Acknowledgments
The authors acknowledge the editorial assistance from Scientific Publications, Mayo Clinic.
Role of the funding source: The sponsor did not have any involvement in study design; in the collection, analysis and interpretation of the data; in the writing of the report; and in the decision to submit the article for publication.
Disclosure
The authors report no proprietary or commercial interest in any product mentioned or concept discussed in this article. Toshiyuki Hata received a Center for Regenerative Medicine fellowship at Mayo Clinic, Jacksonville, Florida. This work was supported by Liver Regenerative Medicine at Mayo Clinic and the National Institutes of Health (R21AG052822–01A1) (J.H.N).
Abbreviations
- Akt
protein kinase B
- ALF
acute liver failure
- ALT
alanine aminotransferase
- BDNF
brain-derived neurotrophic factor
- DAB
3,3’-diaminobenzidine
- D-gal
D(+)-galactosamine
- DMSO
dimethyl sulfoxide
- dNTP
deoxynucleotide
- Erk1/2
extracellular signal-regulated kinase 1/2
- G2
gap 2
- GABA
γ-aminobutyric acid
- Gabrb3
GABA-A receptor beta3
- GAPDH
human glyceraldehyde-3-phosphate dehydrogenase
- IL
interleukin
- Jak2
Janus kinase 2
- MAPK
mitogen-activated protein kinase
- Mn-SOD
Mn-superoxide dismutase
- NaCl
sodium chloride
- NFκB
nuclear factor-kappa B
- PBS
phosphate-buffered saline
- pHH3
phosphohistone H3
- phospho
phosphorylated
- SAPK/JNK
stress-activated protein kinase/Jun-amino-terminal kinase
- SDH
succinate dehydrogenase
- SDS
sodium dodecyl sulfate
- SDS-PAGE
sodium dodecyl sulfate-polyacrylamide gel electrophoresis
- SEM
standard error of the mean
- STAT3
signal transducer and activator of transcription 3
- TBS
tris-buffered saline
- TNF-α
tumor necrosis factor α
- TUNEL
terminal deoxynucleotidyl transferase dUTP nick end labeling
Footnotes
Conflict of interest: None.
Publisher: To expedite proof approval, send proof via email to scipubs@mayo.edu.
Contributor Information
Dr Toshiyuki Hata, Department of Hepatobiliary-pancreatic and Transplant Surgery, Kyoto University Graduate School of Medicine, Kyoto, Japan.
Dr Fatima Rehman, Department of Biology, University of North Florida, Jacksonville, Florida.
Dr Tomohide Hori, Department of Hepatobiliary-pancreatic and Transplant Surgery, Kyoto University Graduate School of Medicine, Kyoto, Japan.
Dr Justin H. Nguyen, Division of Transplant Surgery, Mayo Clinic, Jacksonville, Florida.
References
- 1.Leventhal AG, Wang Y, Pu M, Zhou Y, Ma Y GABA and its agonists improved visual cortical function in senescent monkeys. Science 2003:300:812–815. [DOI] [PubMed] [Google Scholar]
- 2.Ge S, Goh EL, Sailor KA, Kitabatake Y, Ming GL, et al. GABA regulates synaptic integration of newly generated neurons in the adult brain. Nature 2006:439:589–593. [DOI] [PMC free article] [PubMed] [Google Scholar]
- 3.Ge S, Pradhan DA, Ming GL, Song H GABA sets the tempo for activity-dependent adult neurogenesis. Trends Neurosci 2007:30:1–8. [DOI] [PubMed] [Google Scholar]
- 4.Young SZ, Bordey A GABA’s control of stem and cancer cell proliferation in adult neural and peripheral niches. Physiology (Bethesda) 2009:24:171–185. [DOI] [PMC free article] [PubMed] [Google Scholar]
- 5.Soltani N, Qiu H, Aleksic M, Glinka Y, Zhao F, et al. GABA exerts protective and regenerative effects on islet beta cells and reverses diabetes. Proc Natl Acad Sci U S A 2011:108:11692–11697. [DOI] [PMC free article] [PubMed] [Google Scholar]
- 6.Purwana I, Zheng J, Li X, Deurloo M, Son DO, et al. GABA promotes human beta-cell proliferation and modulates glucose homeostasis. Diabetes 2014:63:4197–4205. [DOI] [PubMed] [Google Scholar]
- 7.Tian J, Dang H, Chen Z, Guan A, Jin Y, et al. gamma-Aminobutyric acid regulates both the survival and replication of human beta-cells. Diabetes 2013:62:3760–3765. [DOI] [PMC free article] [PubMed] [Google Scholar]
- 8.Ben-Othman N, Vieira A, Courtney M, Record F, Gjernes E, et al. Long-Term GABA Administration Induces Alpha Cell-Mediated Beta-like Cell Neogenesis. Cell 2017:168:73–85 e11. [DOI] [PubMed] [Google Scholar]
- 9.Boonstra E, de Kleijn R, Colzato LS, Alkemade A, Forstmann BU, et al. Neurotransmitters as food supplements: the effects of GABA on brain and behavior. Front Psychol 2015:6:1520. [DOI] [PMC free article] [PubMed] [Google Scholar]
- 10.Andang M, Hjerling-Leffler J, Moliner A, Lundgren TK, Castelo-Branco G, et al. Histone H2AX-dependent GABA(A) receptor regulation of stem cell proliferation. Nature 2008:451:460–464. [DOI] [PubMed] [Google Scholar]
- 11.De Deyn PP, D’Hooge R, Marescau B, Pei YQ Chemical models of epilepsy with some reference to their applicability in the development of anticonvulsants. Epilepsy Res 1992:12:87–110. [DOI] [PubMed] [Google Scholar]
- 12.Jones EA Potential mechanisms of enhanced GABA-mediated inhibitory neurotransmission in liver failure. Neurochem Int 2003:43:509–516. [DOI] [PubMed] [Google Scholar]
- 13.Sun D, Gong Y, Kojima H, Wang G, Ravinsky E, et al. Increasing cell membrane potential and GABAergic activity inhibits malignant hepatocyte growth. Am J Physiol Gastrointest Liver Physiol 2003:285:G12–19. [DOI] [PubMed] [Google Scholar]
- 14.Minuk GY, Zhang M, Gong Y, Minuk L, Dienes H, et al. Decreased hepatocyte membrane potential differences and GABAA-beta3 expression in human hepatocellular carcinoma. Hepatology 2007:45:735–745. [DOI] [PubMed] [Google Scholar]
- 15.Minuk GY, Gauthier T The effect of gamma-aminobutyric acid on hepatic regenerative activity following partial hepatectomy in rats. Gastroenterology 1993:104:217–221. [DOI] [PubMed] [Google Scholar]
- 16.Zhang M, Gong YW, Minuk GY The effects of ethanol and gamma aminobutyric acid alone and in combination on hepatic regenerative activity in the rat. J Hepatol 1998:29:638–641. [DOI] [PubMed] [Google Scholar]
- 17.Biju MP, Pyroja S, Rajeshkumar NV, Paulose CS Hepatic GABA(A) receptor functional regulation during rat liver cell proliferation. Hepatol Res 2001:21:136–146. [DOI] [PubMed] [Google Scholar]
- 18.Shilpa J, Naijil G, Nandhu MS, Paulose CS Evaluation of GAB-Achitosan nanoparticle induced cell signaling activation during liver regeneration after partial hepatectomy. J Nanosci Nanotechnol 2012:12:6145–6155. [DOI] [PubMed] [Google Scholar]
- 19.Mancinelli R, Franchitto A, Glaser S, Meng F, Onori P, et al. GABA induces the differentiation of small into large cholangiocytes by activation of Ca(2+) /CaMK I-dependent adenylyl cyclase 8. Hepatology 2013:58:251–263. [DOI] [PMC free article] [PubMed] [Google Scholar] [Retracted]
- 20.Wang S, Xiang YY, Zhu J, Yi F, Li J, et al. Protective roles of hepatic GABA signaling in acute liver injury of rats. Am J Physiol Gastrointest Liver Physiol 2017:312:G208–G218. [DOI] [PubMed] [Google Scholar]
- 21.Yang H, Xing R, Liu S, Yu H, Li P Rescuing fluoride-induced damages in liver with gamma aminobutyric acid. Biochem Biophys Res Commun 2017:491:19–24. [DOI] [PubMed] [Google Scholar]
- 22.Hori T, Uemoto S, Walden LB, Chen F, Baine AM, et al. Pretreatment of Small-for-Size Grafts In Vivo by gamma -Aminobutyric Acid Receptor Regulation against Oxidative Stress-Induced Injury in Rat Split Orthotopic Liver Transplantation. Int J Hepatol 2013:2013:149123. [DOI] [PMC free article] [PubMed] [Google Scholar]
- 23.Gardner LB, Hori T, Chen F, Baine AM, Hata T, et al. Effect of specific activation of gamma-aminobutyric acid receptor in vivo on oxidative stress-induced damage after extended hepatectomy. Hepatol Res 2012:42:1131–1140. [DOI] [PMC free article] [PubMed] [Google Scholar]
- 24.Wielockx B, Lannoy K, Shapiro SD, Itoh T, Itohara S, et al. Inhibition of matrix metalloproteinases blocks lethal hepatitis and apoptosis induced by tumor necrosis factor and allows safe antitumor therapy. Nat Med 2001:7:1202–1208. [DOI] [PubMed] [Google Scholar]
- 25.Chen F, Radisky ES, Das P, Batra J, Hata T, et al. TIMP-1 attenuates blood-brain barrier permeability in mice with acute liver failure. J Cereb Blood Flow Metab 2013:33:1041–1049. [DOI] [PMC free article] [PubMed] [Google Scholar]
- 26.Nguyen JH, Yamamoto S, Steers J, Sevlever D, Lin W, et al. Matrix metalloproteinase-9 contributes to brain extravasation and edema in fulminant hepatic failure mice. J Hepatol 2006:44:1105–1114. [DOI] [PMC free article] [PubMed] [Google Scholar]
- 27.Siddiquee K, Zhang S, Guida WC, Blaskovich MA, Greedy B, et al. Selective chemical probe inhibitor of Stat3, identified through structure-based virtual screening, induces antitumor activity. Proc Natl Acad Sci U S A 2007:104:7391–7396. [DOI] [PMC free article] [PubMed] [Google Scholar]
- 28.Schneider CA, Rasband WS, Eliceiri KW NIH Image to ImageJ: 25 years of image analysis. Nat Methods 2012:9:671–675. [DOI] [PMC free article] [PubMed] [Google Scholar]
- 29.Takeshima K, Yamatsu A, Yamashita Y, Watabe K, Horie N, et al. Subchronic toxicity evaluation of gamma-aminobutyric acid (GABA) in rats. Food Chem Toxicol 2014:68:128–134. [DOI] [PubMed] [Google Scholar]
- 30.Cavagnini F, Pinto M, Dubini A, Invitti C, Cappelletti G, et al. Effects of gamma aminobutyric acid (GABA) and muscimol on endocrine pancreatic function in man. Metabolism 1982:31:73–77. [PubMed] [Google Scholar]
- 31.Powers ME, Yarrow JF, McCoy SC, Borst SE Growth hormone isoform responses to GABA ingestion at rest and after exercise. Med Sci Sports Exerc 2008:40:104–110. [DOI] [PubMed] [Google Scholar]
- 32.Gross A, McDonnell JM, Korsmeyer SJ BCL-2 family members and the mitochondria in apoptosis. Genes Dev 1999:13:1899–1911. [DOI] [PubMed] [Google Scholar]
- 33.Martinou JC, Youle RJ Mitochondria in apoptosis: Bcl-2 family members and mitochondrial dynamics. Dev Cell 2011:21:92–101. [DOI] [PMC free article] [PubMed] [Google Scholar]
- 34.Moumen A, Ieraci A, Patane S, Sole C, Comella JX, et al. Met signals hepatocyte survival by preventing Fas-triggered FLIP degradation in a PI3k-Akt-dependent manner. Hepatology 2007:45:1210–1217. [DOI] [PubMed] [Google Scholar]
- 35.Bakthavatchalu V, Dey S, Xu Y, Noel T, Jungsuwadee P, et al. Manganese superoxide dismutase is a mitochondrial fidelity protein that protects Polgamma against UV-induced inactivation. Oncogene 2012:31:2129–2139. [DOI] [PMC free article] [PubMed] [Google Scholar]
- 36.Jones AJ, Hirst J A spectrophotometric coupled enzyme assay to measure the activity of succinate dehydrogenase. Anal Biochem 2013:442:19–23. [DOI] [PMC free article] [PubMed] [Google Scholar]
- 37.Besse A, Wu P, Bruni F, Donti T, Graham BH, et al. The GABA transaminase, ABAT, is essential for mitochondrial nucleoside metabolism. Cell Metab 2015:21:417–427. [DOI] [PMC free article] [PubMed] [Google Scholar]
- 38.Cesetti T, Fila T, Obernier K, Bengtson CP, Li Y, et al. GABAA receptor signaling induces osmotic swelling and cell cycle activation of neonatal prominin+ precursors. Stem Cells 2011:29:307–319. [DOI] [PubMed] [Google Scholar]
- 39.Haga S, Terui K, Zhang HQ, Enosawa S, Ogawa W, et al. Stat3 protects against Fas-induced liver injury by redox-dependent and -independent mechanisms. J Clin Invest 2003:112:989–998. [DOI] [PMC free article] [PubMed] [Google Scholar]
- 40.Taub R Hepatoprotection via the IL-6/Stat3 pathway. J Clin Invest 2003:112:978–980. [DOI] [PMC free article] [PubMed] [Google Scholar]
- 41.Wegrzyn J, Potla R, Chwae YJ, Sepuri NB, Zhang Q, et al. Function of mitochondrial Stat3 in cellular respiration. Science 2009:323:793–797. [DOI] [PMC free article] [PubMed] [Google Scholar]
- 42.Huang TQ, Willis MS, Meissner G IL-6/STAT3 signaling in mice with dysfunctional type-2 ryanodine receptor. JAKSTAT 2015:4:e1158379. [DOI] [PMC free article] [PubMed] [Google Scholar]
- 43.Lin L, Amin R, Gallicano GI, Glasgow E, Jogunoori W, et al. The STAT3 inhibitor NSC 74859 is effective in hepatocellular cancers with disrupted TGF-beta signaling. Oncogene 2009:28:961–972. [DOI] [PMC free article] [PubMed] [Google Scholar]
- 44.Lane M, Boczonadi V, Bachtari S, Gomez-Duran A, Langer T, et al. Mitochondrial dysfunction in liver failure requiring transplantation. J Inherit Metab Dis 2016:39:427–436. [DOI] [PMC free article] [PubMed] [Google Scholar]
- 45.Lee WS, Sokol RJ Liver disease in mitochondrial disorders. Semin Liver Dis 2007:27:259–273. [DOI] [PMC free article] [PubMed] [Google Scholar]
- 46.Cressman DE, Diamond RH, Taub R Rapid activation of the Stat3 transcription complex in liver regeneration. Hepatology 1995:21:1443–1449. [PubMed] [Google Scholar]
- 47.Michalopoulos GK Liver regeneration. J Cell Physiol 2007:213:286–300. [DOI] [PMC free article] [PubMed] [Google Scholar]
- 48.Kiuchi N, Nakajima K, Ichiba M, Fukada T, Narimatsu M, et al. STAT3 is required for the gp130-mediated full activation of the c-myc gene. J Exp Med 1999:189:63–73. [DOI] [PMC free article] [PubMed] [Google Scholar]
- 49.Wang H, Park O, Lafdil F, Shen K, Horiguchi N, et al. Interplay of hepatic and myeloid signal transducer and activator of transcription 3 in facilitating liver regeneration via tempering innate immunity. Hepatology 2010:51:1354–1362. [DOI] [PMC free article] [PubMed] [Google Scholar]
- 50.Terui K, Enosawa S, Haga S, Zhang HQ, Kuroda H, et al. Stat3 confers resistance against hypoxia/reoxygenation-induced oxidative injury in hepatocytes through upregulation of Mn-SOD. J Hepatol 2004:41:957–965. [DOI] [PubMed] [Google Scholar]
- 51.Fujiyoshi M, Ozaki M Molecular mechanisms of liver regeneration and protection for treatment of liver dysfunction and diseases. J Hepatobiliary Pancreat Sci 2011:18:13–22. [DOI] [PubMed] [Google Scholar]
- 52.Chen B, Liang Y, He Z, An Y, Zhao W, et al. Autocrine activity of BDNF induced by the STAT3 signaling pathway causes prolonged TrkB activation and promotes human non-small-cell lung cancer proliferation. Sci Rep 2016:6:30404. [DOI] [PMC free article] [PubMed] [Google Scholar]
- 53.Wang S, Xiang YY, Zhu J, Yi F, Li J, et al. Protective roles of hepatic GABA signaling in acute liver injury of rats. Am J Physiol Gastroentest Liver Physiol 2017:312:G208–G218. [DOI] [PubMed] [Google Scholar]
- 54.Michalopoulos GK Liver regeneration after partial hepatectomy: critical analysis of mechanistic dilemmas. Am J Pathol 2010:176:2–13. [DOI] [PMC free article] [PubMed] [Google Scholar]
- 55.Clavien PA, Eshmuminov D Small for size: Laboratory perspective. Liver Transpl 2015:21 Suppl 1:S13–14. [DOI] [PubMed] [Google Scholar]
- 56.Kaneko Y, Pappas C, Tajiri N, Borlongan CV Oxytocin modulates GABAAR subunits to confer neuroprotection in stroke in vitro. Sci Rep 2016:6:35659. [DOI] [PMC free article] [PubMed] [Google Scholar]
- 57.Wang H, Lafdil F, Kong X, Gao B Signal transducer and activator of transcription 3 in liver diseases: a novel therapeutic target. Int J Biol Sci 2011:7:536–550. [DOI] [PMC free article] [PubMed] [Google Scholar]
- 58.Li J, Zhang Z, Liu X, Wang Y, Mao F, et al. Study of GABA in Healthy Volunteers: Pharmacokinetics and Pharmacodynamics. Front Pharmacol 2015:6:260. [DOI] [PMC free article] [PubMed] [Google Scholar]
- 59.Lou LX, Uemura T, Mani H, Yang C, Li W, et al. Endogenous signal transducer and activator of transcription 3 is required for the protection of hepatocytes against warm ischemia/reperfusion injury. Liver Transpl 2013:19:1078–1087. [DOI] [PubMed] [Google Scholar]
- 60.Haddad L, Cassenote AJ, Andraus W, de Martino RB, Ortega NR, et al. Factors Associated with Mortality and Graft Failure in Liver Transplants: A Hierarchical Approach. PLoS One 2015:10:e0134874. [DOI] [PMC free article] [PubMed] [Google Scholar]
- 61.Feng S, Goodrich NP, Bragg-Gresham JL, Dykstra DM, Punch JD, et al. Characteristics associated with liver graft failure: the concept of a donor risk index. Am J Transplant 2006:6:783–790. [DOI] [PubMed] [Google Scholar]
- 62.Nguyen JH, Dickson RC, Harnois DM A decade of liver transplantation at Mayo Clinic in Florida. Clin Transpl 2008:127–135. [PubMed] [Google Scholar]
- 63.Halldorson J, Roberts JP Decadal analysis of deceased organ donation in Spain and the United States linking an increased donation rate and the utilization of older donors. Liver Transpl 2013:19:981–986. [DOI] [PubMed] [Google Scholar]
- 64.Paterno F, Wima K, Hoehn RS, Cuffy MC, Diwan TS, et al. Use of Elderly Allografts in Liver Transplantation. Transplantation 2016:100:153–158. [DOI] [PubMed] [Google Scholar]
- 65.Chandler RJ, Tarasenko TN, Cusmano-Ozog K, Sun Q, Sutton VR, et al. Liver-directed adeno-associated virus serotype 8 gene transfer rescues a lethal murine model of citrullinemia type 1. Gene Ther 2013:20:1188–1191. [DOI] [PMC free article] [PubMed] [Google Scholar]
- 66.Moh A, Iwamoto Y, Chai GX, Zhang SS, Kano A, et al. Role of STAT3 in liver regeneration: survival, DNA synthesis, inflammatory reaction and liver mass recovery. Lab Invest 2007:87:1018–1028. [DOI] [PubMed] [Google Scholar]
- 67.Yu HC, Qin HY, He F, Wang L, Fu W, et al. Canonical notch pathway protects hepatocytes from ischemia/reperfusion injury in mice by repressing reactive oxygen species production through JAK2/STAT3 signaling. Hepatology 2011:54:979–988. [DOI] [PubMed] [Google Scholar]






