Abstract
Aim
Zinc is a critical divalent cation in mammalian brain, but its concentration must be strictly-controlled. Within certain subsets of glutamatergic neurons, ZnT3 (encoded by the Slc30a3 gene) facilitates the transport and storage of zinc in synaptic vesicles. It has been previously reported that Slc30a3 mRNA levels are perturbed in numerous neurodegenerative disorders. Given the growing evidence of zinc dysregulation in another neurodegenerative disease known as Mucolipidosis IV (MLIV), we hypothesized that abnormal ZnT3 expression would be observed in the brain of MLIV mouse model. Elucidating the link between abnormal ZnT3 and zinc levels could reveal the neuropathological correlates between MLIV and other age-related brain disorders.
Methods
Total RNAs from cortical tissues of Mucolipin-1 knockout (Mcoln1−/− KO) and Mcoln1+/+ wild-type (WT) littermate control mice were analyzed for differential gene expression (DGE) using RNA sequencing (RNA-seq). Real-time quantitative PCR (qPCR) and Western blot techniques were used to validate the data.
Results
RNA-seq analysis showed a marked decrease in baseline levels of Slc30a3 mRNA in Mcoln1−/− mice. Real-time qPCR and Western blot analyses confirmed that Slc30a3 transcripts and its protein levels were significantly reduced. Our observations add MLIV to a growing list of neurodegenerative diseases that parallels abnormal ZnT3 expression with zinc dyshomeostasis.
Electronic supplementary material
The online version of this article (10.1186/s13041-019-0446-3) contains supplementary material, which is available to authorized users.
Keywords: Zinc, ZnT3, Slc30a3, AP3, Ap3d1, TRPML1, Mucolipidosis IV, Neurodegenerative disorders
Zinc is a critical trace element for life; however, its involvement in various neurodegenerative diseases is well document [1]. Within a subset of glutamatergic neurons, facilitated zinc transport into synaptic vesicles is entirely achieved through ZnT3 (encoded by the Slc30a3 gene) [2]. Interestingly, aberrant ZnT3 expression levels in the brain appear to be a common feature in Alzheimer’s disease, Lewy-body dementia, and amyotrophic lateral sclerosis, in which abnormal cerebral zinc levels have been implicated in disease process [3–5]. Recent evidence from our laboratory suggests that zinc dyshomeostasis plays a role in the pathogenesis of Mucolipidosis IV (MLIV) [6, 7], which has since been corroborated by another group [8]. MLIV is caused by the loss of TRPML1 function, which is a lysosomal cation channel encoded by the MCOLN1 gene. The existing Mcoln1−/− KO mice have been shown to mimic MLIV disease phenotype [9], and is thus an excellent model to dissect pathological processes connected with zinc dyshomeostasis.
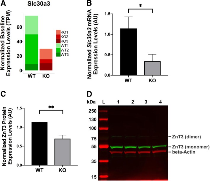
A detailed description of experimental methods, including the RNA-seq approach (Additional file 1: Table S1) and real-time qPCR primers (Additional file 1: Table S2) can be found in Additional file 1. Baseline transcript expression levels from Mcoln1−/− KO and Mcoln1+/+ WT littermate control mice (aged 2–3 months) were adjusted for gene length and library size using the Transcripts Per Million (TPM) normalization. We generated a list of DGE using Galaxy’s DeSeq2 analysis to further corroborate the TPM data (Additional file 2: Table S3). Gene ontology (GO) analysis of the RNA-seq data revealed significant DGE under the “zinc ion transmembrane transporter activity” category. This led us to look into Slc30a3 mRNAs levels. Despite the variations within and between KO and WT samples, marked decrease in Slc30a3 transcripts among the Mcoln1−/− KO brain samples was consistently observed (Fig. 1a). DeSeq2 analysis showed a two-fold down-regulation of Slc30a3 expression in KO brain samples (Additional file 2: Table S3, log2[FC] = − 0.8 ± 0.3, p-value = 0.02). The list also befittingly showed the reduction of Mcoln1 transcripts (log2[FC] = − 0.7 ± 0.3, p-value = 0.03) as a consequence of exons 3 and 4 exclusion caused by the transgene. Indeed, the sequencing coverage for Mcoln1 gene is in agreement with the excised exons that produced the KO phenotype [9] (Additional file 1: Figure S1). Validation with real-time qPCR confirmed the reduced Slc30a3 transcripts (Fig. 1b). Integrated density value (IDV) analysis (Fig. 1c) of Western blot experiments (Fig. 1d) further confirmed the RNA-seq and qPCR data. Although a sex-specific negative regulation of ZnT3 and Ap3d1 (a subunit of the AP3 complex) expression levels have been reported in mice exposed to incremental doses of the estrogen analog estradiol [10], our data did not show such an effect since the animals were fed a standard chow. Nevertheless, this report prompted us to analyze the Ap3d1 transcripts despite not identifying Ap3d1 on the DGE list. Using real-time qPCR, we found a reduction in Ap3d1 mRNA levels (Additional file 1: Figure S2), which parallels the reduction of Slc30a3 mRNA and protein levels observed in the current study (Fig. 1).
Fig. 1.
Baseline Slc30a3 mRNA and Slc30a3 (ZnT3) protein expression levels. a Transcriptomic analysis of brain tissues from Mcoln1−/− KO mice (KO1-KO3, n = 3) and Mcoln1+/+ WT (WT1-WT3, n = 3) littermate control mice. b Real-time qPCR analysis of relative Slc30a3 mRNA expression levels from brain tissues taken from Mcoln1−/− KO and Mcoln1+/+ WT littermate control mice. The qPCR experiments were done in triplicate wells, normalized using 18S rRNA, and analyzed using the Standard Curve method. The data are represented as mean ± SD (*p < 0.05, Student’s t-test, paired, n ≥ 3). c Integrated density value analysis of Slc30a3 (ZnT3) protein bands normalized with beta-Actin bands from two independent Western blot experiments. The relative Slc30a3 protein expression levels in Mcoln1−/− KO-A and KO-B mouse brains are significantly reduced in comparison to Mcoln1+/+ WT-A mouse brain (**p < 0.01, Student’s t-test, paired, n ≥ 2). d Representative Western blot image of ZnT3 (green; monomer: ~ 42 kDa; dimer: ~ 84 kDa) and beta-Actin proteins (red; ~ 41 kDa). Each lane corresponds to: L, protein ladder; 1, Mcoln1+/+ WT-A control brain; 2, Mcoln1+/− heterozygote control brain; 3, Mcoln1−/− KO-A brain; and 4, Mcoln1−/− KO-B brain. The blot was probed with anti-beta-Actin mouse monoclonal antibody and anti-ZnT3 rabbit polyclonal antibody, and imaged using LICOR Odyssey Sa infrared scanner at 700 nm and 800 nm channels, respectively
MLIV disease phenotypes such as abnormal gait, hind-limb paralysis, and mortality are typically observed between six and 9 months [9]. The significant reduction of Slc30a3/ZnT3 expression in Mcoln1−/− KO brain tissue suggests that it may be used as a biomarker. Our previous reports that zinc dyshomeostasis may be a key pathological event that initiates neuronal death and contributes to progressive neurodegeneration in MLIV have been gaining ground and are independently confirmed by others. Whether the distinct reduction of Slc30a3/ZnT3 expression in Mcoln1−/− KO mice is a cause or consequence of the disease remains to be elucidated. However, the concomitant downregulation of Ap3d1, a key AP3 complex subunit involved in co-targeting ZnT3 protein and vesicular glutamate transporter 1 (Vglut1) to synaptic vesicles [11], suggests that the former argument may not be the case. Noteworthy is that oxidative stress has been implicated in MLIV [12] and other neurodegenerative disorders [1], and that reactive oxygen [13] and nitrogen [14] species have been shown to uncontrollably release chelatable zinc. Therefore, it may be that the reductions in Slc30a3/ZnT3 expression could reflect a cytoprotective role to limit the neurotoxic release of glutamatergic zinc-rich vesicles. The recent observations of augmented glutamate exocytosis in Mcoln1−/− KO neurons [15] and enhanced loading of glutamate into zinc-rich vesicles by ZnT3 and Vglut1 proteins [11] lend further credence to the possibility that decreased Slc30a3/ZnT3 expression in certain brain disorders may be a negative feedback regulation to prevent or minimize both glutamate and zinc-induced cytotoxicity. Future proteomic studies using Mcoln1−/− brain tissues are warranted to yield better insight into the mechanistic processes that underlie zinc dyshomeostasis in MLIV and other neurodegenerative diseases.
Additional files
Materials and methods. Table S1. Basic demographics, sample IDs, and RNA-seq reads for each mouse sample. Table S2. Tabulated list of real-time qPCR primers used to validate specific RNA-seq data. Figure S1. RNA-seq coverage for exons within the major mouse Mcoln1 isoform. Figure S2. Baseline Ap3d1 transcript levels of individual brain tissues taken from Mcoln1–/– knockout (KO1-KO3, n = 3) and Mcoln1+/+ wild-type (WT1-WT3, n = 3) littermate control mice. (DOCX 5087 kb)
Table S3. Tabulated list of differentially expressed genes between Mcoln1−/− KO and Mcoln1+/+ WT control samples using DESeq2. (DOCX 150 kb)
Acknowledgements
We thank Dr. Sam Behseta (Mathematics) for helping on R programming and statistical analysis, and to Dr. Susan A. Slaugenhaupt for providing the Mcoln1–/– KO and WT littermate mice. JC was supported by the CSUF BD3-REAP program. We are also grateful to Dr. Sean Murray (CSU Northridge) for helping improve the readability of the manuscript.
Funding
This work was funded by grants from the NIH AREA R15 NS0101594, and NIH BD2K R25 MD01397. The content of this paper is solely the responsibility of the authors and does not necessarily represent the official views of the National Institutes of Health.
Availability of data and materials
The RNA-seq datasets generated were deposited and are available at the NCBI Sequencing Read Archive database (SRA accession: PRJNA497598).
Abbreviations
- AP3
adaptor protein 3
- DGE
differential gene expression
- Mcoln1
mucolipin-1
- qPCR
quantitative polymerase chain reaction
- RNA-seq
RNA sequencing
- Slc30a3
solute carrier 30 type a3
- TPM
transcripts per million
- Vglut1
vesicular glutamate transporter 1
- ZnT3
zinc transporter 3
Authors’ contributions
MPC conceived and designed the study, performed data analysis and interpretation. JC performed RNA-seq data analysis, R coding, gene ontology analysis and data interpretation. LR prepared tissue RNA samples, conducted experimental qPCR validation, and data interpretation. JC and MPC wrote and revised the manuscript with input from LR. All authors read and approved the final manuscript.
Ethics approval
The CSUF Institutional Animal Care and Use Committee (IACUC) approved the use of animals or their tissues in the study (IACUC protocol # 07-R-05 and 17-R-08).
Consent for publication
Not applicable.
Competing interests
The authors declare that they have no competing interest.
Publisher’s Note
Springer Nature remains neutral with regard to jurisdictional claims in published maps and institutional affiliations.
Contributor Information
Jonathan Chacon, Email: jchacon27@csu.fullerton.edu.
Lauren Rosas, Email: lrosas@csu.fullerton.edu.
Math P. Cuajungco, Phone: 657-278-8522, Email: mcuajungco@fullerton.edu
References
- 1.Cuajungco MP, Lees GJ. Zinc metabolism in the brain: relevance to human neurodegenerative disorders. Neurobiol Dis. 1997;4(3–4):137–169. doi: 10.1006/nbdi.1997.0163. [DOI] [PubMed] [Google Scholar]
- 2.Palmiter RD, Cole TB, Quaife CJ, Findley SD. ZnT-3, a putative transporter of zinc into synaptic vesicles. Proc Natl Acad Sci U S A. 1996;93(25):14934–14939. doi: 10.1073/pnas.93.25.14934. [DOI] [PMC free article] [PubMed] [Google Scholar]
- 3.Beyer N, Coulson DT, Heggarty S, Ravid R, Irvine GB, Hellemans J, et al. ZnT3 mRNA levels are reduced in Alzheimer's disease post-mortem brain. Mol Neurodegener. 2009;4:53. doi: 10.1186/1750-1326-4-53. [DOI] [PMC free article] [PubMed] [Google Scholar]
- 4.Whitfield DR, Vallortigara J, Alghamdi A, Howlett D, Hortobagyi T, Johnson M, et al. Assessment of ZnT3 and PSD95 protein levels in Lewy body dementias and Alzheimer's disease: association with cognitive impairment. Neurobiol Aging. 2014;35(12):2836–2844. doi: 10.1016/j.neurobiolaging.2014.06.015. [DOI] [PubMed] [Google Scholar]
- 5.Kaneko M, Noguchi T, Ikegami S, Sakurai T, Kakita A, Toyoshima Y, et al. Zinc transporters ZnT3 and ZnT6 are downregulated in the spinal cords of patients with sporadic amyotrophic lateral sclerosis. J Neurosci Res. 2015;93(2):370–379. doi: 10.1002/jnr.23491. [DOI] [PubMed] [Google Scholar]
- 6.Eichelsdoerfer JL, Evans JA, Slaugenhaupt SA, Cuajungco MP. Zinc dyshomeostasis is linked with the loss of mucolipidosis IV-associated TRPML1 ion channel. J Biol Chem. 2010;285(45):34304–34308. doi: 10.1074/jbc.C110.165480. [DOI] [PMC free article] [PubMed] [Google Scholar]
- 7.Cuajungco MP, Basilio LC, Silva J, Hart T, Tringali J, Chen CC, et al. Cellular zinc levels are modulated by TRPML1-TMEM163 interaction. Traffic. 2014;15(11):1247–1265. doi: 10.1111/tra.12205. [DOI] [PMC free article] [PubMed] [Google Scholar]
- 8.Kukic I, Lee JK, Coblentz J, Kelleher SL, Kiselyov K. Zinc-dependent lysosomal enlargement in TRPML1-deficient cells involves MTF-1 transcription factor and ZnT4 (Slc30a4) transporter. Biochem J. 2013;451(2):155–163. doi: 10.1042/BJ20121506. [DOI] [PMC free article] [PubMed] [Google Scholar]
- 9.Venugopal B, Browning MF, Curcio-Morelli C, Varro A, Michaud N, Nanthakumar N, et al. Neurologic, gastric, and opthalmologic pathologies in a murine model of mucolipidosis type IV. Am J Hum Genet. 2007;81(5):1070–1083. doi: 10.1086/521954. [DOI] [PMC free article] [PubMed] [Google Scholar]
- 10.Lee JY, Kim JH, Hong SH, Lee JY, Cherny RA, Bush AI, et al. Estrogen decreases zinc transporter 3 expression and synaptic vesicle zinc levels in mouse brain. J Biol Chem. 2004;279(10):8602–8607. doi: 10.1074/jbc.M309730200. [DOI] [PubMed] [Google Scholar]
- 11.Salazar G, Craige B, Love R, Kalman D, Faundez V. Vglut1 and ZnT3 co-targeting mechanisms regulate vesicular zinc stores in PC12 cells. J Cell Sci. 2005;118(Pt 9):1911–1921. doi: 10.1242/jcs.02319. [DOI] [PubMed] [Google Scholar]
- 12.Coblentz J, St Croix C, Kiselyov K. Loss of TRPML1 promotes production of reactive oxygen species: is oxidative damage a factor in mucolipidosis type IV? Biochem J. 2014;457(2):361–368. doi: 10.1042/BJ20130647. [DOI] [PubMed] [Google Scholar]
- 13.Hwang JJ, Lee SJ, Kim TY, Cho JH, Koh JY. Zinc and 4-hydroxy-2-nonenal mediate lysosomal membrane permeabilization induced by H2O2 in cultured hippocampal neurons. J Neurosci. 2008;28(12):3114–3122. doi: 10.1523/JNEUROSCI.0199-08.2008. [DOI] [PMC free article] [PubMed] [Google Scholar]
- 14.Cuajungco MP, Lees GJ. Nitric oxide generators produce accumulation of chelatable zinc in hippocampal neuronal perikarya. Brain Res. 1998;799(1):118–129. doi: 10.1016/S0006-8993(98)00463-6. [DOI] [PubMed] [Google Scholar]
- 15.Park S, Ahuja M, Kim MS, Brailoiu GC, Jha A, Zeng M, et al. Fusion of lysosomes with secretory organelles leads to uncontrolled exocytosis in the lysosomal storage disease mucolipidosis type IV. EMBO Rep. 2016;17(2):266–278. doi: 10.15252/embr.201541542. [DOI] [PMC free article] [PubMed] [Google Scholar]
Associated Data
This section collects any data citations, data availability statements, or supplementary materials included in this article.
Supplementary Materials
Materials and methods. Table S1. Basic demographics, sample IDs, and RNA-seq reads for each mouse sample. Table S2. Tabulated list of real-time qPCR primers used to validate specific RNA-seq data. Figure S1. RNA-seq coverage for exons within the major mouse Mcoln1 isoform. Figure S2. Baseline Ap3d1 transcript levels of individual brain tissues taken from Mcoln1–/– knockout (KO1-KO3, n = 3) and Mcoln1+/+ wild-type (WT1-WT3, n = 3) littermate control mice. (DOCX 5087 kb)
Table S3. Tabulated list of differentially expressed genes between Mcoln1−/− KO and Mcoln1+/+ WT control samples using DESeq2. (DOCX 150 kb)
Data Availability Statement
The RNA-seq datasets generated were deposited and are available at the NCBI Sequencing Read Archive database (SRA accession: PRJNA497598).

