Abstract
Macrophages orchestrate immune responses by sensing and responding to pathogen-associated molecules. These responses are modulated by prior conditioning with cytokines such as interferons (IFNs). Type I and II IFN have opposing functions in many biological scenarios, yet macrophages directly stimulated with Type I or II IFN activate highly overlapping gene expression programs. We hypothesized that a sequential conditioning-stimulation approach would reveal with greater specificity the differential effects of Type I and II IFN on human macrophages. By first conditioning with IFN then stimulating with toll-like receptor ligands and cytokines, followed by genome-wide RNA-seq analysis, we identified 713 genes whose expression was unaffected by IFN alone but showed potentiated or diminished responses to a stimulus after conditioning. For example, responses to the cytokine TNF were restricted by Type II IFN conditioning but potentiated by Type I IFN conditioning. We observed that the effects of IFN were not uniformly pro- or anti-inflammatory, but highly gene-specific and stimulus-specific. By assessing expression levels of key signal transducers and characterizing chromatin accessibility by ATAC-seq, we identify the likely molecular mechanisms underlying Type I and Type II-specific effects, distinguishing between modulation of cytoplasmic signaling networks and the nuclear epigenome that synergistically regulate macrophage immune responses.
Introduction
Macrophages play multiple crucial roles in initiating and coordinating healthy immune responses, and their dysregulation is associated with pathologic processes ranging from atherosclerosis to the cytokine storm seen in sepsis. One of the key functions of macrophages is to sense signals from the environment, such as pathogen associated molecular patterns (PAMPs) and cytokines, and translate these environmental inputs into a coordinated response involving the expression of hundreds of genes1,2. The specific nature of this response depends not only on the type of signal but also on the tissue microenvironment and prior cytokine exposures. Stimulus-responsive gene expression programs in macrophages are thus context-dependent. The same environmental signal that elicits an inflammatory response in one context might be immunologically silent in another.
One of the best-defined examples of this context-dependence is the “M1/M2” paradigm of macrophage polarization1,2. Macrophages conditioned with interferon (IFN)-γ and lipopolysaccharide (LPS) have been termed “classically activated” M1 macrophages and are skewed towards a pro-inflammatory phenotype that favors killing of intracellular pathogens. In contrast, macrophages conditioned with cytokines such as interleukin (IL)-4 have been termed “alternative” M2 macrophages whose functions are predominantly immunomodulatory and are important for tissue repair. First described in the late 1990s, these M1/M2 polarization states are now viewed as extremes of a wide spectrum of macrophage phenotypes that are defined by their exposure to diverse cytokine microenvironments3,4. In this model, cytokines “condition” macrophages, and the conditioning regimen can either “prime” or “tolerize” cells, respectively potentiating or diminishing their response to a subsequent stimulus.
Alterations in the epigenome are the primary mechanism of this phenomenon5. For instance, exposure to either IFNγ or IL-4 leads to a gain of enhancers and increases in chromatin accessibility as measured by ChIP- and FAIRE-seq.6,7. Furthermore, prior IL-4 exposure inhibits the gain of IFNγ-mediated enhancers, illustrating that cross-repressive mechanisms exist amongst the various cytokines to which macrophages are exposed8. In addition to epigenetic changes, cytokine conditioning can affect signaling and transcription factor activity as an additional mechanism of priming or tolerance8–10. Altogether, there has been a paradigm shift towards understanding macrophage biology within this framework of conditioning and subsequent response to stimulation.
The IFNs have long been appreciated as fundamentally important cytokines in the mammalian immune system whose functions go beyond antiviral host defense11. IFNγ, as described above, has a well-appreciated role for activating macrophages and is required for immunity to intracellular pathogens such as tuberculosis and listeria12,13. Similarly, the Type I IFNs also play a substantial role in regulating myeloid cell function14,15. One of their roles in macrophages is thought to be the induction of an anti-inflammatory state that is in contrast to the pro-inflammatory role of Type II IFN16,17. However, others have also shown that Type I IFNs can promote inflammation, induce apoptosis, enhance antigen-presentation, and participate in signaling cross-talk with other cytokines like tumor necrosis factor (TNF)18–21.
In some human disease states, Type I and II IFNs do indeed have contrasting effects. In Mycobacterium leprae infection, patients with lepromatous type, a progressive form of leprosy, possess an IFNβ signature in their skin lesions, while patients with the self-limiting tuberculoid form of leprosy have an IFNγ signature at the site of infection22. Similarly, IFNβ inhibits while IFNγ enhances the control of Mycobacterium tuberculosis infection23. A variety of mechanisms have been proposed for the opposing roles of Type I and II IFN, such as IFNβ leading to down-regulation of IL-12 and antimicrobial peptides through IL-10, or IFNβ suppression of IFNγ receptor expression22,24,25.
Despite these contrasting physiological effects of Type I and II IFN in vivo, gene expression studies have found that Type I and Type II IFN have highly overlapping effects on the macrophage transcriptome26,27. These results appear insufficient to explain the biological differences, and they challenge the dichotomy that IFNγ is pro-inflammatory while IFNβ is anti-inflammatory. Notably, however, these studies have assessed only the direct gene-expression consequences of IFN and have not addressed the physiologically relevant paradigm of macrophage conditioning followed by stimulation. Additionally, the majority of studies on macrophage conditioning have been done using murine macrophages, and data are lacking from human cells which are likely to be different28,29.
We therefore sought to define with high resolution the effects of Type I and II IFN on human macrophages using sequential conditioning and stimulation. We hypothesized that additional differences would be revealed by unbiased, genome-wide transcriptomic analyses of macrophages conditioned with IFNβ or IFNγ and subsequently stimulated with various PAMPs and cytokines. Our findings reveal complex and nuanced differences between Type I and II IFNs that are gene-specific and stimulus-specific.
Results
Gene expression programs in human macrophages are stimulus-specific
To characterize the gene expression response of primary human macrophages we isolated CD14+ monocytes from the peripheral blood of three healthy adult donors. These were then cultured in media containing M-CSF for seven days to differentiate the monocytes to macrophages (Fig. 1a). On day 7, we stimulated the macrophages with the Toll-like receptor (TLR) ligands Pam3CSK (which activates TLR2), Lipid A (TLR4), and poly(I:C) (TLR3), and the cytokines TNFα and IFNβ in a time course over ten hours, and performed RNA-seq. There was a high degree of reproducibility between the one female (Donor 2) and two male donors, with correlation coefficients between replicates ranging from 0.940 to 0.984.
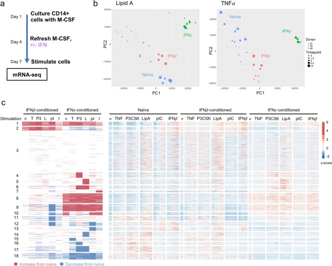
Figure 1.
Stimulus-responsive gene expression in human macrophages. (a) Experimental design. (b) Principal component analysis of expressed genes in naïve macrophages with five stimulation conditions. (c) Heat map of 1421 genes induced at least four-fold by any stimulus (FDR < 0.05). (d) Transcription factor motif analysis for enrichment of NFκB and ISRE sequences within promoters of clustered genes.
We observed that the gene expression programs were highly stimulus-specific. Principal component analysis (PCA) revealed divergent gene expression patterns for the five stimuli (Fig. 1b), and using K-means clustering we identified nine distinct gene expression clusters based on stimulus-specificity (Fig. 1c). As one would predict from the established models of innate immune signaling networks, TNFα and Pam3CSK displayed similar patterns in the PCA and heatmap with only subtle differences, for instance in Clusters 5 and 6 where Pam3CSK induced more robust gene expression than TNFα. Consistent with the known induction of Type I IFNs by TLR3 signaling, poly(I:C) and IFNβ also induced similar responses, with the exception of a few genes in Clusters 1 and 3, presumably due to poly(I:C)’s activation of NFκB through TRIF. Lipid A was at the center of the PCA plot and induced virtually all the genes in the heatmap as one would predict, given that TLR4 signaling is known to activate multiple transcription factors through MyD88-dependent and independent pathways.
To further our understanding of the regulatory control of stimulus-specific gene expression programs, we performed an analysis of transcription factor binding motifs in promoters of induced genes (Fig. 1d). Confirming our prior understanding of the signaling networks downstream of PAMPs and cytokines, NFκB motifs were enriched in Clusters 1, 2, 4, 5, and 8, and ISRE motifs were enriched in Clusters 7, 8, and 9. Having validated the stimulus-specificity of gene expression programs in our macrophage system, we next used these transcriptomic phenotypes to understand the effects of Type I vs Type II IFN conditioning on the stimulus-responsiveness of human macrophages.
Conditioning with Type I or II IFN differentially alters macrophage gene expression responses to stimuli
On day 4 of the M-CSF differentiation process, IFNβ or IFNγ was added and left in the medium through day 7 to condition the macrophages (Fig. 2a). IFN-treated and untreated (“naïve”) macrophages were then stimulated with the same five stimuli on day 7 in a 10-hour time course, and RNA-seq was performed on all samples. Altogether, RNA-seq libraries from 152 samples encompassing three biological replicates, three conditioning regimens, five stimuli, and five time points were analyzed.
Figure 2.
Type I and II IFN have gene-specific and stimulus-specific effects on gene expression. (a) Experimental design. IFNβ (200 U/ml) or IFNγ (10 ng/ml) were added on Day 4 of macrophage differentiation, 64 hours prior to stimulation. (b) Representative PCA plots for two of the five stimuli illustrating the differential effect of IFNβ vs IFNγ on stimulus-responsive gene expression. (c) Master heat map of all conditions. On the right, biological replicates are averaged, and z-scores for 1754 genes are represented. “ ” denotes unstimulated sample, and each stimulus contains four time points: 1.5, 3, 5.5, and 10 hours. On the left, the same data are represented as fold-change of IFN-conditioned relative to naïve. Red denotes genes where IFN conditioning results in a maximum induction that is 4-fold greater than naïve, blue denotes genes where IFN conditioning results in 4-fold decrease, and white denotes genes where IFN conditioning does not affect expression. Genes are grouped into 18 clusters by the effect of conditioning on stimulus-responsive gene expression.
Our first observation was that IFNβ and IFNγ had substantial and distinct effects on the basal transcriptomic state of macrophages, with a correlation coefficient of only 0.110 (Fig S1a) at the zero-hour time point prior to the second stimulation. We found that IFNγ had a larger effect on basal gene expression than IFNβ, in agreement with the fact that our widely accepted protocol of using M-CSF for monocyte-to-macrophage differentiation produces macrophages whose basal transcriptome is dependent on tonic Type I IFN signaling30. These effects could be visualized by the distance between unstimulated samples in PCA plots of naïve, IFNβ-, and IFNγ-conditioned macrophages (Fig. 2b, S2). Despite the overall discordance, we identified a subset of genes that were concordantly down-regulated. Ontology analysis (Fig S1b) of these genes revealed roles in cell cycle, mitosis, and chromosome organization, suggesting that both IFNs inhibit macrophages from proliferating.
Although there were gene expression differences between Type I and II IFN at the basal state, we hypothesized that many effects of IFN conditioning would only be observed upon second simulation. To address this hypothesis, we developed an analytical workflow to address the complexity of the datasets. We first averaged counts across replicates, collapsed the four time points into a maximum fold-induction for each stimulation condition, and then classified gene expression responses into three categories based on a gene’s expression in the IFN-conditioned stimulation relative to the naïve stimulation using a four-fold threshold to define increase, decrease, or unchanged. We then performed K-means clustering based on this discrete classification system and identified 18 clusters that demonstrated the distinct effects of IFN conditioning on gene expression responses to each stimulus (Fig. 2c, left). 1754 genes were included in the analysis: the 1421 genes that were inducible in naïve macrophages plus an additional 333 genes that met criteria for induction only when conditioned with an IFN (see Supplemental Table 1 for counts).
We found that many genes fit our hypothesis of differential IFN effects that were observable only upon second stimulation. For instance, IFNγ and IFNβ had similar effects on the genes in Cluster 6 at the basal state (“” column), yet IFNγ conditioning potentiated these genes’ response to Pam3CSK and Lipid A whereas IFNβ conditioning had no effect. In another example, IFNβ conditioning of the genes in Cluster 10 had no effect on the basal expression but diminished their response to poly(I:C), whereas IFNγ conditioning increased both basal expression and their responses to poly(I:C).
To visualize these data without imposed thresholds, we plotted z-scores in a heatmap with the same clusters, also including individual time point information (Fig. 2c, right). We found that the relationships we observed in the thresholded analysis on the left were preserved when visualized as z-scores on the right, though in some instances the thresholded analysis exaggerated the true quantitative effect. Overall, this analysis demonstrated that the differential effects of Type I and II IFN are both gene-specific and stimulus-specific. That is, for a given gene, IFNβ and IFNγ could have opposing effects on its response to one PAMP, but similar effects on its response to another PAMP.
IFN conditioning potentiates or diminishes the stimulus-responsiveness of genes not induced by IFN alone
We next focused on the genes whose expression was unchanged by IFN alone yet exhibited a potentiated or diminished response to second stimulation when conditioned with IFN. To further explore this group of genes we categorized all treatment conditions into nine categories: first by the effect of IFN treatment alone, i.e. “basal” gene expression, then by their conditioned response to stimulation compared to naïve (Fig S3a,b). For this analysis, we used a two-fold threshold to more stringently identify genes that had “no change” in the basal state. We then used a four-fold threshold to categorize the stimulus-responsiveness of the conditioned macrophages as “unaffected,” “potentiated,” or “diminished” compared to naïve.
For each of the 1,754 inducible genes, ten cases were analyzed: two conditioning regimens and five stimulation conditions. At the basal state, we found that 65.4% of cases fell within a range of two-fold change and were considered “no change” by IFN treatment alone (Fig. 3a). Of these cases that were unchanged, we found that 12.4% were nonetheless potentiated or diminished in their response to a second stimulation, with 8.9% of cases showing a diminished response, and 3.5% showing a potentiated response. Altogether 713 genes had responses to one or more stimuli that were potentiated or diminished by IFN conditioning.
Figure 3.
IFN conditioning potentiates or diminishes the stimulus-responsiveness of genes not induced by IFN alone. (a) Left: effect of either IFN prior to second stimulation (two-fold threshold). Right: of the genes not changed by IFN alone, the distribution of genes with potentiated or diminished response to a stimulus. (b) Cartoons illustrating the categories in right-hand pie chart of (a) Black = naïve, Color = conditioned. (c) Number of genes in each category, separated by stimulus. (d) TNFα-inducible genes that are unaffected by IFN alone but have a potentiated (left) or diminished (right) response after IFN conditioning, clustered by whether the criteria are met in IFNβ conditioning, IFNγ conditioning, or both. (e) Genes that are unaffected by IFN alone but have a diminished response to poly(I:C).
We performed Ingenuity pathway analysis on these genes and found that canonical pathways related to immune functions were significantly overrepresented (Fig S3c). For many of these pathways, IFNβ and IFNγ conditioning had a similar effect, frequently diminishing gene expression responses. For instance, IL-10 signaling and granulocyte adhesion and diapedesis were overrepresented in the genes diminished by conditioning with either IFN. On the other hand, some pathways were potentiated by IFNγ but diminished by IFNβ conditioning, such as dendritic cell maturation. This pathway analysis provided a general sense that many relevant immunological pathways were affected by IFN conditioning, but did not identify any unifying functional themes.
To obtain a more detailed understanding of the “no change/potentiated” and “no change/diminished” gene responses, we organized our analysis in a stimulus-centric manner (Fig. 3c, S4). We found that macrophage responses to TNF were dramatically different in Type I vs Type II IFN conditioning. IFNγ potentiated only 10 genes but diminished 120 genes, while IFNβ potentiated 63 genes and diminished only 8 genes. This included many genes with well-defined roles in immune responses. For instance, IFNβ potentiated IL1A, IL6, and CCR7, while IFNγ diminished the TNF response of IL1A, IL6, IL18, and CXCL1 (Fig. 3d, full gene list in Supplemental Table 2). There were also very few genes that were potentiated or diminished by both IFNs. These results suggest that, for genes not directly induced by IFN, Type I and II IFNs have opposing and non-overlapping effects on macrophage responses to TNF.
Pam3CSK and Lipid A responses were also significantly affected by IFN conditioning (Fig. 3c). In contrast to the TNF responses, one could not make a generalized statement about the direction of the effects of IFNβ or IFNγ on Pam3CSK and Lipid A responses. Instead, both IFNs are able to potentiate and diminish gene expression responses. A key observation, therefore, is that the effects of IFN conditioning on TLR2 and TLR4 responses are gene-specific. For instance, IFNγ had opposing effects on two chemokines that are reported to both recruit neutrophils31: in response to Pam3CSK, CXCL3 was potentiated and CXCL6 was diminished by IFNγ conditioning (Supplemental Table 2).
IFN conditioning had a striking effect on poly(I:C) and IFNβ responses (Fig. 3c,e). Here, the vast majority of effects were of diminished gene expression response, demonstrating that both IFNs, classically produced in the context of viral infection, can tolerize macrophages and diminish their subsequent response to the viral dsRNA-mimetic poly(I:C) and additional antiviral cytokines. Importantly, however, only a minority of these genes were affected by both IFNβ and IFNγ. In fact, many genes whose poly(I:C)-responsiveness was diminished by IFNβ were directly upregulated by IFNγ treatment (Fig. 3e), suggesting that IFNγ directly induces a subset of the poly(I:C) gene expression program that is inhibited by IFNβ conditioning. The reverse is also true – many poly(I:C)-responsive genes that are also induced by IFNβ are inhibited by IFNγ conditioning.
IFN conditioning differentially alters cytokine and chemokine expression in a stimulus-specific manner
Many of the genes we identified in the analysis of “no change/potentiated” and “no change/diminished” groups were cytokines and chemokines. One widely accepted model of Type I and II IFN contends that IFNγ is pro-inflammatory while IFNβ is anti-inflammatory16,17. We therefore assessed the effect of IFN conditioning on transcript levels of the well-established inflammatory cytokines IL1β, IL6, and TNF and the anti-inflammatory cytokine IL10 in response to TLR stimulation (Fig. 4). We found that some conditions were consistent with the proposed model, such as IL6 and TNF in responses to Pam3CSK, where IFNγ primed macrophages for potentiated gene expression. We also saw that IFNγ conditioning dramatically suppressed IL10 induction, while IFNβ preserved the expression of this anti-inflammatory cytokine. However, there were also conditions where the gene expression pattern did not conform to the proposed model. For instance, conditioning with either IFN completely abrogated the expression of IL1B and IL6 in response to poly(I:C). Both IFNs also had parallel effects on potentiating IL6 responses to Lipid A. These stimulus-specific effects of IFNβ and IFNγ challenge the idea that IFNγ is strictly pro-inflammatory and IFNβ anti-inflammatory.
Figure 4.
Effects of IFNβ vs IFNγ conditioning on inflammatory and anti-inflammatory cytokines.
Our genome-wide analysis also suggested that exposure to Type I or II IFN modulated subsequent chemokine production. We grouped chemokines by the primary cell type recruited31 and assessed the effect of IFN conditioning on gene expression after TLR stimulation (Fig S5). Even in naïve macrophages, without IFN conditioning, we observed stimulus-specific patterns of chemokine expression. TLR3 stimulation, for instance, induced more expression of lymphocyte and monocyte-recruiting chemokines than neutrophil-recruiting chemokines. Exposure to either IFN had relatively little effect on the basal expression of chemokines prior to second stimulus. However, in response to TLR2 or TLR4 stimulation, conditioning with IFNγ tended to enhance lymphocyte-recruiting chemokines and diminish chemokines involved in recruitment of monocytes and neutrophils. The majority of chemokines, however, had specific effects depending on the type of IFN and the type of PAMP. For instance, expression of CXCL8 was potentiated by IFNγ but slightly diminished by IFNβ for TLR2 and TLR3 stimulation and unaffected by either IFN for TLR4 stimulation, again illustrating that the effects of IFN conditioning are gene-specific and stimulus-specific.
IFN conditioning differentially affects signaling networks
Having established that IFN conditioning has stimulus-specific effects on a genome-wide level as well as on relevant single genes, we next explored potential mechanisms for these phenomena. We considered that IFN conditioning may affect the strength of stimulus-responsive signaling networks and the chromatin environment of target genes, which together may result in stimulus- and gene-specific potentiation or reduction in gene activation.
To examine whether conditioning with IFN might affect PAMP and cytokine-responsive signaling networks, we assessed the impact of IFNβ and IFNγ conditioning on the basal expression of genes that encode the transcriptional networks downstream of TNFR, TLR2, TLR4, TLR3, and IFNAR (Fig. 5a). We found a number of substantial changes in expression of both positive and negative regulators. For instance, TLR3 expression was increased 5.1-fold and IRF7 was increased 11.9-fold by IFNβ conditioning. The changes in TLR3 and IRF7 would predict increased responses to poly(I:C) when conditioned with IFNβ, but expression of USP18, a key negative regulator of IFNAR32 was also dramatically increased, perhaps mitigating the poly(I:C) response.
Figure 5.
IFN conditioning alters innate immune signaling networks. (a) The effects of IFN conditioning on genes that participate in innate immune signaling are shown as fold-change over naïve expression. Genes are arranged in their known signaling networks, and negative regulators appear in dashed boxes. Asterisks (*) denotes genes with zero counts in all samples. (b) Conditioning with IFNγ diminishes responsiveness to IFNβ stimulation for four well-established IFNβ inducible genes, consistent with IFNγ upregulation of SOCS1 and SOCS3. (c) 205 IFNβ-inducible genes (>10-fold induction in naïve macrophages) are plotted in a heatmap and clustered by effect of IFNγ conditioning. Top results of transcription factor motif and gene ontology analyses are shown for the clusters affected by IFNγ conditioning. (d) Conditioning with IFNγ potentiates induction of IFNλ genes in response to Lipid A, consistent with IFNγ upregulation of IRF1.
The effect of IFNγ conditioning on IRF and ISGF3 signaling was particularly striking. IFNγ conditioning resulted in an 18.7-fold increase in STAT1, a 3.4-fold increase in STAT2, and a 1.4-fold increase in IRF9. These three proteins form the ISGF3 transcription factor downstream of IFNAR signaling, so one might anticipate that IFNγ potentiates IFNβ signaling. However, we also observed a 28.6-fold increase of SOCS1 and a 7.8-fold increase of SOCS3. These suppressors of cytokine signaling inhibit IFNAR signaling by blocking and dephosphorylating JAKs33.
Given the potentially conflicting activities of STAT and SOCS upregulation as well as the findings in Fig. 3e, we explored at a more granular level whether IFNγ diminishes or potentiates IFNβ-responsive genes. We found that expression of the well-established IFNβ stimulated genes ISG15, IFIT1, MX1, and OAS1 were diminished by IFNγ conditioning (Fig. 5b). To address this question in an unbiased manner, we defined IFNβ responsive genes as any gene that was induced 10-fold or higher by IFNβ in naïve macrophages. We then performed K-means clustering of these 205 genes (Fig. 5c) and found that 113 of them behaved similarly, with relatively unchanged basal expression but diminished responsiveness to IFNβ when conditioned with IFNγ (Cluster 1). However, we also identified a second cluster of genes in which IFNγ conditioning had the opposite effect of increasing expression both at basal and in response to IFNβ and a third cluster in which IFNγ had no effect.
To further understand the differences between the genes in these three clusters, we performed transcription factor motif and gene ontology (GO) analysis. The top GO term for the genes in Cluster 1 was “Defense response to virus,” and the top transcription factor binding motif was for ISRE, the canonical binding motif for ISGF3. This suggested that the genes diminished by IFNγ conditioning were classical, antiviral IFNβ stimulated genes under the control of ISGF3, including ISG15, IFIT1, MX1, and OAS1, whose activity may be diminished by the induction of SOCS proteins. In contrast, the top GO term for Cluster 2 was a generic “response to stimulus,” and the top transcription factor motif was for IRF1. These results suggested that the genes potentiated or unchanged by IFNγ conditioning are functionally different from those in Cluster 1 and that they are co-regulated by different transcription factors. The presence of IRF1 binding motifs in the promoters of Cluster 2 is particularly interesting given that IRF1 expression was upregulated 33-fold by IFNγ conditioning. This supports the possibility of crosstalk between IFNAR signaling and IRF1 that synergistically activates a subset of IFNβ stimulated genes.
IRF1 is also known to play a key role in the regulation of Type III IFN (IFNλ) expression34,35. Indeed, we observed that IFNγ conditioning dramatically up-regulated the IFNλ genes IFNL1, IFNL2, and IFNL3 in response to Lipid A (Fig. 5d). In the naïve condition these Type III IFN genes are not induced at all by any stimulus. Interestingly, IFNγ’s ability to potentiate IFNλ expression, which was reproducible between biological replicates, was specific only to Lipid A. Pam3CSK, poly(I:C), TNF, and IFNβ stimulation did not induce IFNλ expression in any condition. This suggests a complex regulation of IFNλ expression involving IRF1 but possibly also requiring other factors that are only activated upon TLR4 stimulation.
IFN conditioning differentially affects chromatin landscape
Whereas changes in signaling networks are likely to result in stimulus-specificity, changes in the epigenome, with gains and losses of accessible enhancers, may be a mechanism for the gene-specific effects of cytokine conditioning. We therefore sought to define the effects of IFNβ and IFNγ on the chromatin landscape by measuring DNA accessibility. On Day 7, prior to secondary stimulation, we performed ATAC-seq on naïve, IFNβ-conditioned, and IFNγ-conditioned macrophages in biological replicate. We found that conditioning with either IFN resulted in differential ATAC-seq signals corresponding to gains and losses of transposase-accessible sites. IFNγ conditioning resulted in 4.5-times more differential peaks than IFNβ (9562 versus 2085), and 705 of these peaks were overlapping.
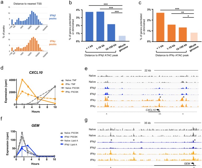
To assess the biological relevance of these ATAC-seq peaks, we surveyed their genomic distribution relative to transcription start sites (TSSs). We found that both IFNβ and IFNγ peaks were distributed near TSSs for annotated genes (Fig. 6a), with 95% of both IFNβ and IFNγ peaks falling within 100 kilobases (kb) of a TSS. Additionally, 19% of IFNβ peaks and 12% of IFNγ peaks were found in potential promoter regions, within 1 kb of a TSS. The proximity of ATAC-seq peaks to gene TSSs suggested that these gains and losses in chromatin accessibility were not randomly distributed in the genome but may correspond to cis-acting gene regulatory elements.
Figure 6.
IFN conditioning affects chromatin landscape. (a) Distribution of the distance from differential ATAC-seq peaks to the nearest TSS. (b,c) Relationship of differential ATAC-seq peaks to gene expression. Based on RNA-seq data, 419 and 493 genes were categorized as potentiated or diminished by IFNβ and IFNγ, respectively. Regions near ATAC-seq peaks are enriched for these genes. (* = p < 0.01, ** = p < 0.001, *** = p < 0.0001) (d) Example of gene potentiated by IFNγ, with more rapid response to TNF and Pam3CSK when primed. (e) ATAC-seq tracks at CXCL10 locus in replicate, showing three peaks that are gained by IFNγ conditioning. Asterisks (*) denote differential peaks, and arrows (^) denote NFκB motifs. (f) Example of gene diminished by IFNβ, with more delayed and decreased response to Pam3CSK and Lipid A after IFNβ conditioning. (g) ATAC-seq tracks at GEM locus show three peaks that are lost with IFNβ conditioning. Asterisks (*) denote differential peaks, and arrows (^) denote NFκB motifs.
Next, we investigated whether there was a correlation between these ATAC-seq peaks and our gene expression data. We utilized the previously described nine categories of gene expression responses (Fig S3a) and focused on four conditions relevant to the ATAC-seq analysis. We inferred that if an enhancer was gained or lost by IFN conditioning, the resultant gene expression response to stimulus would fall into one of four categories: “no change/potentiated,” “no change/diminished,” “up/potentiated,” or “down/diminished.” 419 and 493 genes fell into these categories for one or more stimuli for IFNβ and IFNγ, respectively.
We then asked whether the regions around ATAC-seq peaks were enriched for these potentiated or diminished genes. We found that, compared to the whole genome, the regions around ATAC-seq differential peaks were significantly enriched, with a trend towards greater enrichment at the most proximal genes (Fig. 6b,c). Genomic regions within 1 kb of a differential ATAC-seq peak were enriched 5.1-fold in IFNβ conditioning and 3.1-fold in IFNγ conditioning. Interestingly, despite the enrichment near ATAC-seq peaks, the majority of potentiated or diminished genes still fell in regions of the genome that are not near an ATAC-seq peak. This may reflect the difficulty in relating enhancer function to a particular gene, or may suggest that other mechanisms not assayable by ATAC-seq are responsible for their gene expression.
To corroborate our genome-wide analyses, we investigated single gene examples where differential ATAC-seq peaks were correlated with gene expression changes. CXCL10 is an NFκB target gene and is induced by TNF and Pam3CSK in naïve macrophages at late time points (Fig. 6d). When conditioned with IFNγ, CXCL10 was more highly expressed at basal steady-state, and its response to TNF and Pam3CSK was much more rapid, peaking at (or before) 1.5 hours. ATAC-seq analysis revealed three peaks near CXCL10 that were gained in IFNγ conditions, one at the promoter, one 5.1 kb upstream, and one 11.4 kb downstream of the TSS (Fig. 6e). Each of these peaks contained at least one NFκB binding motif, strongly suggesting a mechanism where IFNγ renders these latent enhancers more accessible and CXCL10 primed to respond more rapidly to NFκB-activating stimuli.
Similarly, the expression of GEM in response to TNF and Pam3CSK is diminished by conditioning with IFNβ (Fig. 6f). GEM is also an NFκB target gene, and IFNβ conditioning results in the loss of three ATAC-seq peaks, one in the promoter, and two downstream (Fig. 6g). The ATAC-seq peaks at the promoter and 17.8 kb downstream of the TSS contain NFκB binding motifs, suggesting a mechanism where IFNβ conditioning results in silencing of previously active NFκB enhancers. These examples and our genome-wide analysis both imply that the differential peaks identified by ATAC-seq were biologically relevant and co-localized with genes whose expression is potentiated or diminished by IFN conditioning.
Discussion
Here we have reported the results of an unbiased, genome-wide analysis of the effects of Type I vs Type II IFN conditioning on the stimulus-responsive gene expression patterns of primary human macrophages. An essential feature of this study was the use of a sequential conditioning and stimulation approach. By examining not only the direct consequences of IFN treatment but focusing on subsequent responses to pathogen-associated stimuli, we gained novel insight into the gene-specific and stimulus-specific effects of Type I and II IFN. Our approach enabled us to identify subtle but important differences between Type I and II IFN, including their opposing effects on TNF-inducible genes, the negative regulation of antiviral Type I IFN-stimulated genes by IFNγ conditioning, and the potentiation of Type III IFN genes by IFNγ. We found that the IFNs modulate macrophage function in a highly nuanced manner that is not uniformly pro- or anti-inflammatory. These immune regulatory functions of IFN could not be gleaned by examining only direct IFN-induced gene expression programs, thus highlighting the importance of the sequential conditioning-stimulation approach.
One of our most notable findings was that IFNγ and IFNβ have opposing effects on macrophage responses to TNF. IFNγ substantially diminished TNF responses, with 120 genes falling into our “no-change/diminished” category. This was a surprising finding given that IFNγ-conditioned macrophages are thought to be more pro-inflammatory, and TNF is a prototypical inflammatory cytokine. The mechanism of this phenomenon is uncertain; our analysis of signaling networks was unrevealing in this respect as a number of factors in the TNF signaling pathway such as TRAF1, TRAF2, CIAP2, and MADD were actually increased by IFNγ (Fig. 5a). One possibility, since TNF is an IFNγ target gene36 and is upregulated three-fold by IFNγ in our dataset, is that IFNγ conditioning leads to an increase in tonic TNF which tolerizes macrophages to additional TNF37. Together with a recent study showing that IFNγ restricts the induction of some inflammatory cytokines in response to TLR4 stimulation38, our data challenges the generalization that IFNγ makes macrophages more inflammatory.
In contrast to IFNγ, IFNβ conditioning generally potentiated macrophage responses to TNF. This is in agreement with previous observations that TNF and IFNβ synergistically induce gene expression, possibly through a STAT1-independent ISGF3 complex18,39. Additionally, a recent study showed that conditioning with both IFNβ and TNF potentiates responses to LPS compared to TNF conditioning alone40. Our data thus provides additional support for the model where TNF and IFNβ can cooperatively regulate macrophage gene expression and extends this notion to describe that prior IFNβ exposure enables TNF to potently activate a new set of target genes. The contrasting effects of Type I and II IFN on TNF gene expression responses are highly relevant for our understanding of immune responses in vivo, where all three cytokines could be present simultaneously, and cautions against the simple characterization of Type I IFN as being anti-inflammatory. The regulatory logic controlling the interplay of these key cytokines deserves further attention.
While IFNβ and IFNγ had opposing effects on TNF responses, conversely, we found that they had similar effects on poly(I:C) and IFNβ responses (Figs 3f,g, 5b,c). Both IFNs diminished these gene expression programs, demonstrating the importance of negative feedback loops in the IFN regulatory system. Indeed, a number of negative regulators, including SOCS1, SOCS3, and USP1832,33,41, are upregulated by IFN conditioning. Physiologically, it makes sense that prolonged Type I IFN stimulation tolerizes cells to subsequent Type I IFN stimulation. However, the repressive effect of IFNγ conditioning on subsequent response to Type I IFN stimulation is noteworthy. It suggests that when IFNγ is dominant or pre-existent, as in an intracellular bacterial infection, there is a functional advantage to silencing the antiviral portion of the IFNβ transcriptome, which may be superfluous in this context. Together with prior work showing a similar inhibition in the reverse direction where IFNβ inhibits IFNγ gene expression24, one can begin to conclude that Type I and II IFN gene expression programs are cross-repressive when macrophages are conditioned in one and then exposed to the other.
Another intriguing and novel finding was that IFNγ conditioning dramatically potentiated induction of Type III IFN genes in response to Lipid A. This result was particularly noteworthy for its specificity for TLR4 and not TLR2 or TLR3 stimulation. That TLR4, typically a receptor for bacterial PAMPs and host-derived DAMPs, results in IFNλ expression under IFNγ conditions suggests that IFNλ might play additional roles beyond its described antiviral function at epithelial barriers42. The specificity for TLR4 stimulation also raises questions about the mechanisms controlling IFNλ expression. The IFNL1 promoter shares many features with IFNB, and it is thought that NFκB and IRFs, particularly IRF1, cooperatively induce gene expression of IFNλ genes34,35,42. IRF1 is highly upregulated by IFNγ conditioning, suggesting a potential mechanism for IFNγ’s potentiation of IFNλ induction. Additionally, a recent study found that in human monocyte-derived dendritic cells, IFNL1 expression was p38 MAPK-dependent43. This may provide an explanation for TLR4-specificity, but further studies into the mechanisms of IFNλ regulation are clearly warranted.
Many prior studies have implicated Type I and II IFNs in regulating expression of cytokines and chemokines, with wide-ranging clinical implications such as viral-bacterial co-infections, host response to leprosy, response to DAMPs, and connections to autoimmunity. The contribution of our study to this field is to show that chemokines and cytokine production is modulated by IFN conditioning in a stimulus-specific manner. It is overly simplistic, for instance, to say IFNγ potentiates inflammatory cytokines when poly(I:C) stimulation actually induces much less IL1B and IL6 when conditioned with IFNγ. Here we have addressed specificity for synthetic TLR stimuli. By extension, our findings imply that in vivo there will also be specificity for different pathogens. For example, although IFNβ increases susceptibility to bacterial pneumonia following influenza infection due to an impairment of neutrophil recruitment and IL17-mediated immunity44,45, these mechanisms may not hold true for fungal superinfections, which activate the immune system through different receptors.
In this study, we also explored potential mechanisms of context-specific responses. We found that Type I and II IFNs altered both the basal signaling network and the chromatin accessibility of cells and described examples of potentiated and diminished gene expression that may be a consequence of these perturbations. These findings support prior models that posit that signaling networks encode stimulus information into the activity of transcriptional effectors, and epigenetic states decode that information into a context-dependent, stimulus-specific gene-expression program and biological response46. We show here that both the encoding and decoding steps are affected by cytokine context. It is likely that stimulus-specificity is driven by alterations in signaling networks while gene-specific differences are a result of epigenetic transcriptional control, and the interdependent relationship between the two is what gives rise to highly tunable, context-specific immune responses.
Indeed, in vivo, macrophages are simultaneously exposed to multiple cytokines that may also vary in dose and duration of exposure. The space of possible conditions is in fact too large to systematically probe experimentally, and therefore one goal of studies such as the present, that characterize well-defined points within this space, is to catalyze the development of data-driven and mechanistic computational models (e.g. Cheng et al.)47 to fill in the regulatory landscape. Such models may then also provide analytical frameworks without the use of intuitive thresholds we have employed here to analyze high-complexity data and define categories such as expressed, inducible, potentiated, or diminished genes. However, what constitutes a feasible strategy for developing such models that account for condition- or context-dependent states of signaling systems and epigenomic responsiveness requires further theoretical work before they can be deployed. The present dataset and the scope, range, and granularity of the observations should prove useful in guiding such computational modeling investigations.
Materials and Methods
Macrophage cell culture
Whole blood was obtained from healthy donors with written informed consent prior to inclusion in the study according to protocol #11-001274 approved by the UCLA Institutional Review Board. Peripheral blood mononuclear cells (PBMCs) were isolated using Ficoll (GE Healthcare, Piscataway, NJ) gradient centrifugation. Monocytes were purified by positive selection of CD14+ cells using MACS CD14 microbeads (Miltenyi Biotec, Cologne, Germany) from PBMCs according to manufacturer’s instructions. Macrophages were derived from CD14+ positively-selected monocytes by differentiation for seven days in RPMI (Thermo Fisher Scientific, Waltham, MA) with 10% fetal bovine serum (Omega Scientific, Tarzana, CA), glutamine, and penicillin-streptomycin supplemented with 50 ng/ml recombinant human M-CSF (CHO-derived, R&D Systems, Minneapolis, MN) at a concentration of 0.5 × 106 monocytes/ml in 24-well plates (Corning Inc., Corning, NY). On day four, 64 hours prior to stimulation, a 1/5th volume of fresh medium was added containing conditioning cytokines 10 ng/ml IFNγ (BD Biosciences, La Jolla, CA) or 200 U/ml IFNβ (PBL Assay Science, Piscataway, NJ). On Day 4 M-CSF was also refreshed by adding an extra 25 ng/ml (final concentration) on top of any exhausted M-CSF.
Stimulation and RNA preparation
On day 7, a 1/6th volume of fresh medium with stimuli were added to the following final concentrations: 100 ng/ml Lipid A (InvivoGen), 5 ng/ml TNFα (BD Biosciences), 100 ng/ml Pam3CSK (InvivoGen, San Diego, CA), 20 μg/ml poly(I:C) (InvivoGen), 200 U/ml IFNβ (PBL Assay Science). Cells were collected at 1.5, 3, 5.5, and 10 hours post stimulation by lysis with TRIzol reagent (Life Technologies, Carlsbad, CA). Total RNA was purified with DIRECTzol kit (Zymo Research, Irvine, CA) according to manufacturer’s instructions.
Next generation sequencing
For RNA-seq, strand-specific libraries were generated from 500 ng total RNA using KAPA Stranded mRNA-seq Library Preparation kit (KAPA Biosystems, Wilmington, MA) according to the manufacturer’s instructions. Resulting cDNA libraries were single-end sequenced with a length of 50 bp on an Illumina HiSeq 2000 (Illumina, San Diego, CA).
ATAC-seq libraries were prepared as previously described48. Briefly, cells were dissociated with Accutase (Thermo Fisher Scientific), and 50,000 cells were used to prepare nuclei. Cell membrane was lysed using cold lysis buffer (10 mM Tris-HCl pH7.5, 3 mM MgCl2, 10 mM NaCl and 0.1% IGEPAL CA-630). Nuclei were pelleted by centrifugation for 10 minutes at 500 × g, and suspended in the transposase reaction mixture (25 µl of 2X TD Buffer (Illumina), 2.5 µl of TD Enzyme 1 (Illumina), and 22.5 µl of nuclease-free water). The transposase reaction was performed for 30 minutes at 37 °C in a thermomixer shaker. Then, fragmented DNA in the reaction was purified using MinElute PCR purification kit (QIAGEN, Hilden, Germany). The purified DNA fragments were amplified by PCR to obtain ATAC-seq libraries with Illumina Nextera sequencing primers. The libraries were purified using MinElute PCR purification kit (QIAGEN) and quantified using KAPA Library Quantification Kit (KAPA Biosystems). The libraries were single-end sequenced with a length of 50 bp on an Illumina HiSeq 2500.
All sequencing data was deposited in the National Center for Biotechnology Information (NCBI) Sequencing Read Archive (SRA) and is publicly available under experiment numbers SRP145599 (RNA-seq) and SRP145626 (ATAC-seq).
Global RNA-seq analysis
The low quality 3′ ends of reads were trimmed (cutoff q = 30), and remaining adapters sequences were removed using cutadapt49. Reads were aligned to the hg19 genome build with STAR50 with the following options: --outFilterMultimapNmax 20, --alignSJoverhangMin 8, --alignSJDBoverhangMin 1, --outFilterMismatchNmax 999, --outFilterMismatchNoverLmax 0.04, --alignIntronMin 20, and --alignIntronMax 1000000 --seedSearchStartLmax 30. Only uniquely mapped reads with a mapping quality ≥30 were kept for further analysis, using samtools. Read counts were normalized for library size and transcript length by conversion to CPM and RPKM. Genes below an expression threshold of 4 RPKM in all samples were excluded from downstream analysis. Biological replicates of “unstimulated” samples were averaged and considered to be the zero-hour time point or basal expression. The zero-hour data were then placed in a log2-transformed bimodal distribution using the Mix-Tools Package51. The first equivalent overlap of the two distributions was 2.2 CPMs, and this pseudo-count was added to all expressed genes. Induced genes were defined as those with a 4-fold increase over basal by any stimulation with FDR threshold of 0.01 calculated with edgeR52. Principle components were calculated with the prcomp package53 and plotted with ggplots54. K-means clustering was performed with the mclust package55 with spherical clustering and constant shape and orientation, and the choice of number of clusters was based on the plateau of logliklihood scores. The linear z-score transformation of the CPM values across all samples were plotted as heatmaps using heatmap2 and pheatmap packages56.
Thresholds for Nine-Category analysis
The effect of conditioning on basal gene expression (“up,” “down,” or “no-change”) was determined by calculating fold change of the IFN-conditioned basal over naïve basal, with a threshold of two-fold and FDR of 0.01. Next, the effect of conditioning on inducible gene expression was determined. For cases of “no-change” at basal the direct fold-change was calculated at each time point as the change of conditioned-stimulated over naïve-stimulated gene expression. For each case, the greatest absolute change across time-points was used to categorize the effect of conditioning on inducible gene expression, using a threshold of four-fold and FDR of 0.01, as “potentiated,” “diminished,” or “unaffected.” For cases of “up” or “down” at basal the change in fold change was calculated at each time point to increase the stringency of the analysis for genes already differentially expressed at the basal state. For each case, the greatest change in fold-change across time-points was then used to categorize the effect of conditioning on inducible gene expression, using a threshold of four-fold and FDR of 0.01, as “potentiated,” “diminished,” or “unaffected.” Altogether this yielded nine categories: three basal categories, each with three inducibility subcategories (Fig S3).
Ingenuity Pathway Analysis
Gene lists falling into “no change/diminished” and “down/diminished” or “no change/potentiated” and “up/potentiated” categories from the Nine Category analysis (above) were uploaded to the Ingenuity Pathway Analysis (IPA) tool (QIAGEN). Default settings were used to obtain enrichment scores for canonical pathways, and p-values were calculated by Fisher’s exact test. Hierarchical clustering was performed using default IPA settings.
Transcription factor motif and Gene Ontology analysis
Transcription factor motif analysis was performed using HOMER57 with JASPAR matrices for known NFκB and ISRE motifs to derive p-values for overrepresentation of these motifs within a defined promoter region of −600 bp to +50 bp. Search options included absolute match length of 8, 10, 12, 14, or 16 bp; allowed mismatch of 4 bp; and all expressed genes as the background for control. Gene ontology (GO) analysis was performed using the PANTHER database with entire human genome as background58.
ATAC-seq analysis
ATAC-seq reads were aligned to the hg38 genome build using bowtie2 with default parameters except --very-sensitive and --non-deterministic options and filtered based on mapping score (MAPQ ≥ 30) by Samtools version 1.3.159. Duplicated reads were removed using Picard MarkDuplicates (version picard-tools-2.1.0). MACS2 version 2.1.0 was used to identify peaks for each sample individually with default settings except FDR of 0.0160. These peaks were merged to generate a single reference peak file, and the number of reads that fell into each peak was counted using bedtools multicov61. DESeq2 was used to normalize and identify differential peaks across treatment conditions with p-value < 0.0562. ChipPeakAnno63 was used to assess overlap of differential peaks and relate peaks to annotated transcription start sites using default options except --PeakLocForDistance = “middle”. NFκB motifs within ATAC-seq peaks were defined by the consensus sequence GGRNNN(N)YCC.
Supplementary information
Acknowledgements
This work was supported by NIH grants P50AR063020, R01AI127864, and T32AI089398 and the Specialized Training for Advanced Research (STAR) program of the UCLA Department of Medicine. We would like to thank Diane Lefaudeux and Zhang (Frank) Cheng for valuable bioinformatics advice, and Adewunmi Adelaja, Simon Mitchell, and Kim Ngo for helpful discussions. Sequencing was performed at the UCLA Broad Stem Cell Center Sequencing Core. NIH grants AR40312 and AI22553.
Author Contributions
Q.C., S.S., S.O. and R.S. performed the experiments. Q.C., F.B., R.S., R.T. and A.H. analyzed the data. R.T. obtained the biological samples. A.H. and R.L.M. conceived of the project. Q.C. and A.H. wrote the manuscript. All authors reviewed the final manuscript.
Data Availability
Sequencing data is publicly available at NIH SRA, https://www.ncbi.nlm.nih.gov/sra, under experiment numbers SRP145599 (RNA-seq) and SRP145626 (ATAC-seq)
Competing Interests
The authors declare no competing interests.
Footnotes
Publisher’s note: Springer Nature remains neutral with regard to jurisdictional claims in published maps and institutional affiliations.
Supplementary information
Supplementary information accompanies this paper at 10.1038/s41598-019-40503-y.
References
- 1.Ginhoux F, Schultze JL, Murray PJ, Ochando J, Biswas SK. New insights into the multidimensional concept of macrophage ontogeny, activation and function. Nat Immunol. 2016;17:34–40. doi: 10.1038/ni.3324. [DOI] [PubMed] [Google Scholar]
- 2.Murray PJ, Wynn TA. Protective and pathogenic functions of macrophage subsets. Nat Rev Immunol. 2011;11:723–737. doi: 10.1038/nri3073. [DOI] [PMC free article] [PubMed] [Google Scholar]
- 3.Murray PJ, et al. Macrophage activation and polarization: nomenclature and experimental guidelines. Immunity. 2014;41:14–20. doi: 10.1016/j.immuni.2014.06.008. [DOI] [PMC free article] [PubMed] [Google Scholar]
- 4.Xue J, et al. Transcriptome-Based Network Analysis Reveals a Spectrum Model of Human Macrophage Activation. Immunity. 2014;40:274–288. doi: 10.1016/j.immuni.2014.01.006. [DOI] [PMC free article] [PubMed] [Google Scholar]
- 5.Glass CK, Natoli G. Molecular control of activation and priming in macrophages. Nature Immunology. 2015;17:26–33. doi: 10.1038/ni.3306. [DOI] [PMC free article] [PubMed] [Google Scholar]
- 6.Ostuni R, et al. Latent enhancers activated by stimulation in differentiated cells. Cell. 2013;152:157–171. doi: 10.1016/j.cell.2012.12.018. [DOI] [PubMed] [Google Scholar]
- 7.Qiao Y, et al. Synergistic Activation of Inflammatory Cytokine Genes by Interferon-γ-Induced Chromatin Remodeling and Toll-like Receptor Signaling. Immunity. 2013;39:454–469. doi: 10.1016/j.immuni.2013.08.009. [DOI] [PMC free article] [PubMed] [Google Scholar]
- 8.Piccolo V, et al. Opposing macrophage polarization programs show extensive epigenomic and transcriptional cross-talk. Nat Immunol. 2017 doi: 10.1038/ni.3710. [DOI] [PMC free article] [PubMed] [Google Scholar]
- 9.Mancino A, et al. A dual cis-regulatory code links IRF8 to constitutive and inducible gene expression in macrophages. Genes & development. 2015;29:394–408. doi: 10.1101/gad.257592.114. [DOI] [PMC free article] [PubMed] [Google Scholar]
- 10.Deng H, Maitra U, Morris M, Li L. Molecular Mechanism Responsible for the Priming of Macrophage Activation. J Biol Chem. 2013;288:3897–3906. doi: 10.1074/jbc.M112.424390. [DOI] [PMC free article] [PubMed] [Google Scholar]
- 11.Pestka S, Krause CD, Walter MR. Interferons, interferon-like cytokines, and their receptors. Immunological reviews. 2004;202:8–32. doi: 10.1111/j.0105-2896.2004.00204.x. [DOI] [PubMed] [Google Scholar]
- 12.Buchmeier NA, Schreiber RD. Requirement of endogenous interferon-gamma production for resolution of Listeria monocytogenes infection. Proc Natl Acad Sci USA. 1985;82:7404–7408. doi: 10.1073/pnas.82.21.7404. [DOI] [PMC free article] [PubMed] [Google Scholar]
- 13.Flynn JLC, et al. An essential role for interferon gamma in resistance to Mycobacterium tuberculosis infection. J Exp Med. 1993;178:2249–2254. doi: 10.1084/jem.178.6.2249. [DOI] [PMC free article] [PubMed] [Google Scholar]
- 14.Ivashkiv LB, Donlin LT. Regulation of type I interferon responses. Nature Reviews Immunology. 2013;14:36–49. doi: 10.1038/nri3581. [DOI] [PMC free article] [PubMed] [Google Scholar]
- 15.McNab F, Mayer-Barber K, Sher A, Wack A, O’Garra A. Type I interferons in infectious disease. Nat Rev Immunol. 2015;15:87–103. doi: 10.1038/nri3787. [DOI] [PMC free article] [PubMed] [Google Scholar]
- 16.Benveniste EN, Qin H. Type I interferons as anti-inflammatory mediators. Science’s STKE: signal transduction knowledge environment. 2007;2007:pe70. doi: 10.1126/stke.4162007pe70. [DOI] [PubMed] [Google Scholar]
- 17.Boscá L, Bodelón OG, Hortelano S, Casellas A, Bosch F. Anti-inflammatory action of type I interferons deduced from mice expressing interferon β. Gene Therapy. 2000;7:817. doi: 10.1038/sj.gt.3301179. [DOI] [PubMed] [Google Scholar]
- 18.Fink K, et al. IFNbeta/TNFalpha synergism induces a non-canonical STAT2/IRF9-dependent pathway triggering a novel DUOX2 NADPH oxidase-mediated airway antiviral response. Cell Res. 2013;23:673–690. doi: 10.1038/cr.2013.47. [DOI] [PMC free article] [PubMed] [Google Scholar]
- 19.Montoya M, et al. Type I interferons produced by dendritic cells promote their phenotypic and functional activation. Blood. 2002;99:3263–3271. doi: 10.1182/blood.V99.9.3263. [DOI] [PubMed] [Google Scholar]
- 20.Thyrell L, et al. Mechanisms of Interferon-alpha induced apoptosis in malignant cells. Oncogene. 2002;21:1251–1262. doi: 10.1038/sj.onc.1205179. [DOI] [PubMed] [Google Scholar]
- 21.Trinchieri GT. I interferon: friend or foe? J Exp Med. 2010;207:2053–2063. doi: 10.1084/jem.20101664. [DOI] [PMC free article] [PubMed] [Google Scholar]
- 22.Teles RM, et al. Type I interferon suppresses type II interferon-triggered human anti-mycobacterial responses. Science. 2013;339:1448–1453. doi: 10.1126/science.1233665. [DOI] [PMC free article] [PubMed] [Google Scholar]
- 23.Novikov A, et al. Mycobacterium tuberculosis triggers host type I IFN signaling to regulate IL-1beta production in human macrophages. Journal of immunology (Baltimore, Md.: 1950) 2011;187:2540–2547. doi: 10.4049/jimmunol.1100926. [DOI] [PMC free article] [PubMed] [Google Scholar]
- 24.Kearney SJ, et al. Type I IFNs downregulate myeloid cell IFN-gamma receptor by inducing recruitment of an early growth response 3/NGFI-A binding protein 1 complex that silences ifngr1 transcription. Journal of immunology (Baltimore, Md.: 1950) 2013;191:3384–3392. doi: 10.4049/jimmunol.1203510. [DOI] [PMC free article] [PubMed] [Google Scholar]
- 25.McNab FW, et al. Type I IFN induces IL-10 production in an IL-27-independent manner and blocks responsiveness to IFN-gamma for production of IL-12 and bacterial killing in Mycobacterium tuberculosis-infected macrophages. Journal of immunology (Baltimore, Md.: 1950) 2014;193:3600–3612. doi: 10.4049/jimmunol.1401088. [DOI] [PMC free article] [PubMed] [Google Scholar]
- 26.Waddell SJ, et al. Dissecting interferon-induced transcriptional programs in human peripheral blood cells. PLoS One. 2010;5:e9753. doi: 10.1371/journal.pone.0009753. [DOI] [PMC free article] [PubMed] [Google Scholar]
- 27.Raza S, et al. Analysis of the transcriptional networks underpinning the activation of murine macrophages by inflammatory mediators. J Leukoc Biol. 2014;96:167–183. doi: 10.1189/jlb.6HI0313-169R. [DOI] [PMC free article] [PubMed] [Google Scholar]
- 28.Lin S, et al. Comparison of the transcriptional landscapes between human and mouse tissues. Proceedings of the National Academy of Sciences. 2014;111:17224–17229. doi: 10.1073/pnas.1413624111. [DOI] [PMC free article] [PubMed] [Google Scholar]
- 29.Schroder K, et al. Conservation and divergence in Toll-like receptor 4-regulated gene expression in primary human versus mouse macrophages. Proc Natl Acad Sci USA. 2012;109:E944–953. doi: 10.1073/pnas.1110156109. [DOI] [PMC free article] [PubMed] [Google Scholar]
- 30.Fleetwood AJ, Dinh H, Cook AD, Hertzog PJ, Hamilton JA. GM-CSF- and M-CSF-dependent macrophage phenotypes display differential dependence on type I interferon signaling. J Leukoc Biol. 2009;86:411–421. doi: 10.1189/jlb.1108702. [DOI] [PubMed] [Google Scholar]
- 31.Mantovani A, Bonecchi R, Locati M. Tuning inflammation and immunity by chemokine sequestration: decoys and more. Nat Rev Immunol. 2006;6:907–918. doi: 10.1038/nri1964. [DOI] [PubMed] [Google Scholar]
- 32.Malakhova OA, et al. UBP43 is a novel regulator of interferon signaling independent of its ISG15 isopeptidase activity. The EMBO journal. 2006;25:2358–2367. doi: 10.1038/sj.emboj.7601149. [DOI] [PMC free article] [PubMed] [Google Scholar]
- 33.Croker BA, Kiu H, Nicholson SE. SOCS Regulation of the JAK/STAT Signalling Pathway. Seminars in cell & developmental biology. 2008;19:414–422. doi: 10.1016/j.semcdb.2008.07.010. [DOI] [PMC free article] [PubMed] [Google Scholar]
- 34.Yang J, Tian B, Sun H, Garofalo RP, Brasier AR. Epigenetic silencing of IRF1 dysregulates type III interferon responses to respiratory virus infection in epithelial to mesenchymal transition. Nature Microbiology. 2017;2:17086. doi: 10.1038/nmicrobiol.2017.86. [DOI] [PMC free article] [PubMed] [Google Scholar]
- 35.Odendall C, et al. Diverse intracellular pathogens activate type III interferon expression from peroxisomes. Nature Immunology. 2014;15:717. doi: 10.1038/ni.2915. [DOI] [PMC free article] [PubMed] [Google Scholar]
- 36.Vila-del Sol V, Punzon C, Fresno M. IFN-gamma-induced TNF-alpha expression is regulated by interferon regulatory factors 1 and 8 in mouse macrophages. Journal of immunology (Baltimore, Md.: 1950) 2008;181:4461–4470. doi: 10.4049/jimmunol.181.7.4461. [DOI] [PubMed] [Google Scholar]
- 37.Huber R, et al. TNF Tolerance in Monocytes and Macrophages: Characteristics and Molecular Mechanisms. Journal of Immunology Research. 2017;2017:9. doi: 10.1155/2017/9570129. [DOI] [PMC free article] [PubMed] [Google Scholar]
- 38.Hoeksema MA, et al. IFN-gamma priming of macrophages represses a part of the inflammatory program and attenuates neutrophil recruitment. Journal of immunology (Baltimore, Md.: 1950) 2015;194:3909–3916. doi: 10.4049/jimmunol.1402077. [DOI] [PubMed] [Google Scholar]
- 39.Bartee E, Mohamed MR, Lopez MC, Baker HV, McFadden G. The addition of tumor necrosis factor plus beta interferon induces a novel synergistic antiviral state against poxviruses in primary human fibroblasts. J Virol. 2009;83:498–511. doi: 10.1128/jvi.01376-08. [DOI] [PMC free article] [PubMed] [Google Scholar]
- 40.Park SH, et al. Type I interferons and the cytokine TNF cooperatively reprogram the macrophage epigenome to promote inflammatory activation. Nat Immunol. 2017;18:1104–1116. doi: 10.1038/ni.3818. [DOI] [PMC free article] [PubMed] [Google Scholar]
- 41.Song MM, Shuai K. The suppressor of cytokine signaling (SOCS) 1 and SOCS3 but not SOCS2 proteins inhibit interferon-mediated antiviral and antiproliferative activities. J Biol Chem. 1998;273:35056–35062. doi: 10.1074/jbc.273.52.35056. [DOI] [PubMed] [Google Scholar]
- 42.Lazear HM, Nice TJ, Diamond MS. Interferon-lambda: Immune Functions at Barrier Surfaces and Beyond. Immunity. 2015;43:15–28. doi: 10.1016/j.immuni.2015.07.001. [DOI] [PMC free article] [PubMed] [Google Scholar]
- 43.Jiang M, et al. MAP kinase p38α regulates type III interferon (IFN-λ1) gene expression in human monocyte-derived dendritic cells in response to RNA stimulation. Journal of leukocyte biology. 2015;97:307–320. doi: 10.1189/jlb.2A0114-059RR. [DOI] [PubMed] [Google Scholar]
- 44.Lee B, et al. Influenza-induced type I interferon enhances susceptibility to gram-negative and gram-positive bacterial pneumonia in mice. American journal of physiology. Lung cellular and molecular physiology. 2015;309:L158–167. doi: 10.1152/ajplung.00338.2014. [DOI] [PMC free article] [PubMed] [Google Scholar]
- 45.Shahangian A, et al. Type I IFNs mediate development of postinfluenza bacterial pneumonia in mice. J Clin Invest. 2009;119:1910–1920. doi: 10.1172/jci35412. [DOI] [PMC free article] [PubMed] [Google Scholar]
- 46.O’Dea, E. & Hoffmann, A. The Regulatory Logic of the NF-κB Signaling System. Cold Spring Harbor Perspectives in Biology2, 10.1101/cshperspect.a000216 (2010). [DOI] [PMC free article] [PubMed]
- 47.Cheng CS, et al. Iterative Modeling Reveals Evidence of Sequential Transcriptional Control Mechanisms. Cell Syst. 2017;4:330–343 e335. doi: 10.1016/j.cels.2017.01.012. [DOI] [PMC free article] [PubMed] [Google Scholar]
- 48.Buenrostro JD, Giresi PG, Zaba LC, Chang HY, Greenleaf WJ. Transposition of native chromatin for fast and sensitive epigenomic profiling of open chromatin, DNA-binding proteins and nucleosome position. Nat Methods. 2013;10:1213–1218. doi: 10.1038/nmeth.2688. [DOI] [PMC free article] [PubMed] [Google Scholar]
- 49.Martin, M. Cutadapt removes adapter sequences from high-throughput sequencing reads. 2011 17, 10.14806/ej.17.1.200 pp. 10–12 (2011).
- 50.Dobin A, et al. STAR: ultrafast universal RNA-seq aligner. Bioinformatics. 2013;29:15–21. doi: 10.1093/bioinformatics/bts635. [DOI] [PMC free article] [PubMed] [Google Scholar]
- 51.Benaglia T, Chauveau D, Hunter DR, Young D. S. mixtools: An R Package for Analyzing Mixture Models. 2009;2009(32):29. doi: 10.18637/jss.v032.i06. [DOI] [Google Scholar]
- 52.Robinson MD, McCarthy DJ, Smyth GK. EdgeR: a Bioconductor package for differential expression analysis of digital gene expression data. Bioinformatics. 2010;26:139–140. doi: 10.1093/bioinformatics/btp616. [DOI] [PMC free article] [PubMed] [Google Scholar]
- 53.R Core Team R: A language and environment for statistical computing. R Foundation for Statistical Computing, Vienna, Austria. URL www.R-project.org/ (2014).
- 54.Wickham, H. Ggplot2: Elegant Graphics for Data Analysis. (Springer-Verlag, 2009).
- 55.Chris Fraley, A. E. R., T. Brendan Murphy, Luca Scrucca. mclust Version 4 for R: Normal Mixture Modeling for Model-Based Clustering, Classification, and Density Estimation. Report No. 597, (University of Washington, 2012).
- 56.Raivo Kolde pheatmap: Pretty Heatmaps. R package version 1.0.10, https://CRAN.R-project.org/package = pheatmap (2018).
- 57.Heinz S, et al. Simple combinations of lineage-determining transcription factors prime cis-regulatory elements required for macrophage and B cell identities. Mol Cell. 2010;38:576–589. doi: 10.1016/j.molcel.2010.05.004. [DOI] [PMC free article] [PubMed] [Google Scholar]
- 58.Mi H, et al. PANTHER version 11: expanded annotation data from Gene Ontology and Reactome pathways, and data analysis tool enhancements. Nucleic Acids Research. 2017;45:D183–D189. doi: 10.1093/nar/gkw1138. [DOI] [PMC free article] [PubMed] [Google Scholar]
- 59.Langmead B, Salzberg SL. Fast gapped-read alignment with Bowtie 2. Nat Methods. 2012;9:357–359. doi: 10.1038/nmeth.1923. [DOI] [PMC free article] [PubMed] [Google Scholar]
- 60.Zhang Y, et al. Model-based analysis of ChIP-Seq (MACS) Genome biology. 2008;9:R137. doi: 10.1186/gb-2008-9-9-r137. [DOI] [PMC free article] [PubMed] [Google Scholar]
- 61.Quinlan AR, Hall IM. BEDTools: a flexible suite of utilities for comparing genomic features. Bioinformatics. 2010;26:841–842. doi: 10.1093/bioinformatics/btq033. [DOI] [PMC free article] [PubMed] [Google Scholar]
- 62.Love MI, Huber W, Anders S. Moderated estimation of fold change and dispersion for RNA-seq data with DESeq. 2. Genome biology. 2014;15:550. doi: 10.1186/s13059-014-0550-8. [DOI] [PMC free article] [PubMed] [Google Scholar]
- 63.Zhu LJ, et al. ChIPpeakAnno: a Bioconductor package to annotate ChIP-seq and ChIP-chip data. BMC bioinformatics. 2010;11:237. doi: 10.1186/1471-2105-11-237. [DOI] [PMC free article] [PubMed] [Google Scholar]
Associated Data
This section collects any data citations, data availability statements, or supplementary materials included in this article.
Supplementary Materials
Data Availability Statement
Sequencing data is publicly available at NIH SRA, https://www.ncbi.nlm.nih.gov/sra, under experiment numbers SRP145599 (RNA-seq) and SRP145626 (ATAC-seq)






