Abstract
We have reported the existence of a distinct neutrophil phenotype in giant cell arteritis (GCA) patients arising at week 24 of steroid treatment. In the present study, we investigated whether longitudinal analysis of neutrophil phenotype in patients with polymyalgia rheumatica (PMR) could reveal a novel association with disease status and immune cell cross-talk. Thus, we monitored PMR patient neutrophil phenotype and plasma microvesicle (MV) profiles in blood aliquots collected pre-steroid, and then at weeks 1, 4, 12 and 24 post-steroid treatment.
Using flow cytometric and flow chamber analyses, we identified 12-week post-steroid as a pivotal time-point for a marked degree of neutrophil activation, correlating with disease activity. Analyses of plasma MVs indicated elevated AnxA1+ neutrophil-derived vesicles which, in vitro, modulated T-cell reactivity, suggesting distinct neutrophil phenotypic and cross-talk changes at 24 weeks, but not at 12-week post-steroid.
Together, these data indicate a clear distinction from GCA patient neutrophil and MV signatures, and provide an opportunity for further investigations on how to ‘stratify’ PMR patients and monitor their clinical responses through novel use of blood biomarkers.
Keywords: microvesicles, neutrophils, Polymyalgia rheumatica, T-cells
Introduction
Polymyalgia rheumatica (PMR) is a disease that manifests in patients over 50 years of age, typically within an age range between 70 and 80, with a 2–3-fold higher incidence in women. The disease is difficult to diagnose as there is no validated diagnostic test [1]. PMR is considered to represent a chronic systemic inflammatory pathology, characterised by new onset bilateral shoulder and hip girdle pain (not better explained by an alternative condition) and stiffness with raised inflammatory markers (2012 EULAR ACR Criteria). These symptoms are typically associated with a significant rise in erythrocyte sedimentation rate (ESR) and C-reactive protein (CRP), often accompanied by anaemia, hypo-albuminaemia and a raised alkaline phosphatase level [2, 3]. However, the pathogenesis of PMR remains poorly understood [2, 3]. Analysis of biopsy materials from the shoulder of PMR patients confirms signs of inflammation with infiltration by macrophages and CD4+ T lymphocytes [4], indicating the existence of an underlying immune component to the disease.
We have recently reported an unexpected involvement of neutrophils in the pathogenesis of giant cell arteritis (GCA) [5]. Longitudinal analyses of blood samples of GCA patients undergoing a steroid regimen tapered over a 24-week period, revealed the existence of two distinct neutrophil phenotypes: at 1-week post-initiation of corticosteroid therapy (high-dose steroid phase), neutrophils were AnxA1hiCD62LloCD11blo with minimal activation and an inherent ability to suppress T-cell responses. However, by week 24 (low-dose steroid phase), neutrophil phenotype and activation was altered, displaying an AnxA1hiCD62LhiCD11bhi phenotype; these neutrophils were now unable to suppress T-cell responses. These experimental observations suggest that the GCA disease process is incompletely controlled by glucocorticoid therapy, with increased risk of an unchecked T-cell response leading to disease relapse and an enhanced risk of vascular complications following drug tapering.
In parallel studies, we have shown that neutrophil-derived microvesicles (MVs) can be heterogenous in their proteinaceous content, and while expression of AnxA1 can explain some of their anti-inflammatory actions [6], a specific subset abundant in α-2-macroglobulin (A2MG) can evoke pro-inflammatory responses [7]. Intriguingly, A2MG is also a constituent of platelet-derived MVs in venous thrombosis [8], opening new possibilities for A2MG+ vesicles to inform and/or affect vascular inflammatory responses.
In the present study, we queried whether longitudinal analysis of neutrophil phenotype in patients with PMR could reveal novel associations with disease status. Of interest, though two distinct neutrophil sub-populations could be identified, the temporal-relationship in PMR is different from GCA. In PMR patients, 12-week post-steroid seems the pivotal time-point for a maximal degree of neutrophil activation, coupled with a novel mode of immune cell cross-talk based on MV modulation of T-cell reactivity.
Materials and methods
Patients
The present study was conducted in accordance with the Declaration of Helsinki 1975/83. Patients gave informed consent and samples were collected from Southend University Hospital approved by the East London & The City Local Research Ethics Committee (Rec Ref. 05/Q0603/34 ELCHA, London, U.K.). Briefly, blood was collected between 9 and 10 am from PMR patients prior to steroid commencement and then again at weeks 1, 4, 12 and 24-post-glucocorticoid commencement. Each patient was followed at the time-points indicated. Age-matched healthy volunteers also gave informed consent, approved by the Queen Mary Ethics of Research Committee (QMERC2014.61). Age-matched controls consisted of nine OA patients not on any steroid treatment.
Whole blood flow cytometry detection of surface proteins on neutrophils
Briefly, whole blood aliquots (50 μl) were subjected to a three-step staining protocol, starting with an incubation for 1 h at 4°C with mouse anti-human AnxA1 (monoclonal 1B, produced in-house [9]) or anti-human FPR2/ALX (Genovac, Germany); both at a final concentration of 20 μg/ml plus IgG1k isotype control. Blood was then washed twice in PBS containing 10 mM CaCl2 and 1.5% BSA, followed by 30-min incubation at 4°C with a rabbit anti-mouse IgG FITC-conjugated secondary Ab (AbD Serotec, Oxford, U.K.). Following another wash, conjugated antibodies to CD16 (PE, clone eBioCB16; eBioscience, U.K.) and L-selectin (PE-Cy7, clone DREG-56; BioLegend, U.K.) or, in some samples, CD11b (APC, clone ICRF44; BioLegend, U.K.) were added for 30 min. Following two washes, blood was lysed using a whole blood lysis kit (as per manufacturer’s protocol, Beckman Coulter, High Wycombe, U.K.).
In all samples, 20,000 events were acquired by using a FACSCalibur flow cytometer (Becton Dickinson), and analysed using FlowJo analysis software (Version 9.4.1.1, Treestar Inc, Stanford, CA). For whole blood analyses, neutrophils were identified by first gating on the granulocyte population on the forward/side scatter, then further gated on the CD16 positive population within the granulocyte gate
Flow chamber assay
Use of human umbilical vein endothelial cells (HUVEC) was approved by the East London & The City Local Research Ethics Committee (REC Ref 06/Q0605/40 ELCHA, London, U.K.). HUVEC were cultured onto 6-channel μ-slides (IBIDI, Germany) coated with gelatin until confluence and stimulated with 10 ng/ml tumour necrosis factor-α for 4 (Sigma–Aldrich) [10]. Patient neutrophils were isolated via density gradient as previously described [10]. Isolated cells were incubated with vehicle or 10 nM human recombinant AnxA1 for 10 min at 37°C, before flow over HUVEC monolayers at a shear stress of 1 dyne/cm2, for 8 min, as previously described [10]. Neutrophil/HUVEC interaction in the flow chamber was monitored on six random fields recorded for ten seconds. Analysis of total cell capture, rolling and firmly adherent neutrophils was carried out off-line by manual quantification using Image-Pro Plus software (Media Cybernetics, Inc. Bethesda, MD U.S.A.).
Quantification of plasma of IL-6, IL-8, IL-6, IL-17A and CXCL5 levels
Plasma prepared from blood of patients was tested for CXCL5, IL-8, IL-6, IL-17A using specific enzyme-immunoassays according to manufacturer’s instructions (CXCL5 from R&D Systems, Oxford, U.K.; IL-6; IL-8 and IL-17A from Peprotech, NJ, U.S.A.)
Determination on plasma MV subsets
All antibodies for vesicle analyses were obtained from BioLegend, unless otherwise stated. For the purpose of the present study MVs were defined as particles between 0.1 and 1 μm in diameter, positive for Annexin V (Pacific blue). MVs were characterised in platelet free plasma (PFP) obtained by differential centrifugation (13000×g for 2 min) and 5 μl was used for each test. Sample was diluted in a similar volume and antibodies were made up to 10 μl using 10× annexin V binding buffer (BD Pharmingen, U.S.A.). Fluorochrome conjugated antibodies against CD66b (PE, clone G10F5); CD31 (PE, clone WM59) were used to further characterise the vesicles according to the cell of origin. In addition, A2MG antibody (Biomac, Germany; FITC, 1 μg/ml) was used to identify pro-inflammatory vesicles [7], while anti-AnxA1 staining was used for vasculo-protective vesicles [11]. For this purpose, unconjugated anti-annexin-A1 antibody (Monoclonal 1B, in-house, 0.375 μg/ml) and a secondary antibody (Serotec, U.S.A. – 0.375 μg/ml – FITC conjugated) were used. Samples were acquired for 30 s using flow-cytometry (BD LSR-Fortessa) high acquisition option (60 μl/min) with application of mathematical compensation. The MV concentration was calculated using the following formula:
Statistical analyses
Data were analysed by one- or two-way ANOVA, repeated measures for longitudinal analyses, followed by Bonferroni’s post hoc test using GraphPad Prism 5. Alternatively, some experiments were analysed using Pearson’s Correlation Coefficient. Data are presented as mean ± S.E.M., and values of P<0.05 were considered statistically significant.
Results
An activated neutrophil phenotype emerges at 12-week post-steroid in PMR patients
Longitudinal investigations of PMR patient samples prior to steroid commencement (Pre) and then at 1, 4, 12 and 24 weeks after initiation (see Tables 1 and 2 for patient demographics and individual steroid dose by week, respectively) were conducted. Analyses of CRP revealed an initial significant increase at week 12 compared with week 1 (11.6 vs. 7.6 mg/l; P<0.05), before the CRP values fell below 5mg/l at week 24. The increase in CRP at week 12 coincided with a 2-fold increase in the number of circulating neutrophils: from 2.3 × 106/ml at week 1 to 5.1 × 106/ml at week 12 (P<0.001), with the latter higher than pre-steroid circulating neutrophil numbers (3.7 × 106/ml), before returning to week 1 levels by 24 weeks post-steroid. Next we assessed the activation status of neutrophils from these patients.
Table 1. Patient demographics.
| Marker | Weeks post-steroid | ||||
|---|---|---|---|---|---|
| Pre | 1 | 4 | 12 | 24 | |
| CRP (mg/l) | 30.9 ± 10.7 | 7.6 ± 3.4*§ | 6.6 ± 3.0*§ | 11.6 ± 3.0* | 3.1 ± 1.1*§ |
| Steroid Dose (mg/day) | 0 | 15.0 ± 0 | 13.7 ± 0.7 | 7.4 ± 0.7** | 6.4 ± 1.1** |
| Neutrophil number (×106/ml) | 3.7 ± 0.3 | 2.3 ± 0.6 | 1.9 ± 0.4§§ | 5.1 ± 0.6** | 2.3 ± 0.3§§ |
Abbreviation: CRP, C reactive protein. Data are mean ± S.E.M. of ten patients per time-point.
**P<0.01 compared pre-steroid values (pre); §§ compared with week 12 values
Table 2. Steroid dose by week, steroid response and cumulative steroid dose of individual PMR patients.
| Patient | Week 1 | Week 4 | Week 12 | Week 24 | Cumulative | ||||
|---|---|---|---|---|---|---|---|---|---|
| Steroid Dose | Response | Steroid Dose | Response | Steroid dose | Response | Steroid Dose | Response | ||
| BS02 | 15 mg | No | 10 mg | Partial | 9 mg | Partial | 6 mg | Partial | 1.50 g |
| BS03 | 15 mg | No | 10 mg | No | 2.5 mg | Partial | 2.5 mg | No | 262 mg |
| BS04 | 15 mg | No | 12.5 mg | Complete | 10/7.5 mg alternated days | Complete | 7.5/5 mg alternate days | Complete | 1.56 g |
| BS05 | 15 mg | Partial | 10 mg | Complete | 9 mg | Partial | 5 mg | Complete | 1.07 g |
| BS07 | 15 mg | Complete | 15 mg | Complete | 9 mg | Complete | 8 mg | Complete | 1.338 g |
| BS12 | 15 mg | Complete | 12.5 mg | Complete | 8 mg | Partial | 6 mg | Complete | 1.63 g |
| BS13 | 15 mg | No | 10 mg | No | 8 mg | Complete | 3 mg | No | 1.41 g |
| BS16 | 15 mg | Complete | 80 mg Depomedrone im | Complete | 80 mg mth im | Complete | 80 mg 5 weeks | Complete | 560 mg |
| BS18 | 15 mg | Partial | 12.5 mg | Complete | 10 mg | Complete | 10/7.5 mg | Complete | 757 mg |
| BS21 | 15 mg | No | 12.5 mg | Complete | 10 mg | Partial | 10/7.5 mg alternating | Partial | 1.87 g |
Flow cytometric analyses (Figure 1A) revealed a near 3-fold increase in AnxA1 expression on week 12 neutrophils compared with neutrophils from the same patient prior to steroid commencement and at weeks 1, 4 and 24-week post-steroid, but no significant difference in the expression of the AnxA1 receptor, FPR2/ALX (Figure 1B). This alteration in week 12 AnxA1 expression coincided with a significant (∼50%) reduction in CD62L expression (Figure 1C). A tendency to higher CD11b expression was evident, albeit not statistically significant (Figure 1D), though an increase in the sample population may yield statistically different changes with respect to AnxA1, ALX/FPR2 and CD11b. Taken together, these data suggest that at a time when steroid doses are significantly lowered (from 15 mg/day at week 1–7.5 mg/day at week 12; see Table 1), there is an apparent underlying re-emergence of disease, as highlighted by increased CRP levels and an enhanced activation status of circulating neutrophils.
Figure 1. Altered neutrophil phenotype and reactivity in PMR patients during steroid therapy.
(A) Blood samples were taken from ten PMR patients longitudinally through their steroid treatment course over 6 months: samples were taken prior to steroid commencement (pre) and again at 1-, 4-, 12- and 24-week post-steroid. Whole blood flow cytometry was carried to determine neutrophil phenotype with respect to annexin-A1 (AnxA1) (A), ALX/FPR2 (B), CD62L (C) and CD11b (D). Right hand histograms are from representative samples. Dotted lines refer to age-mated controls. Data are mean ± S.E.M. of n=10 per time-point. *P<0.05; **P<0.01 compared with age-matched control (n=9); §§P<0.001 compared with week 12. One-way ANOVA, Bonferroni post-correction, repeated measures.
Neutrophil AnxA1 level at week 12 does not correlate with reactivity
We have shown that high levels of AnxA1 on the neutrophil cell surface confer an anti-inflammatory low-reactive phenotype [5, 12]. Given our observation that neutrophils from PMR patients after 12-week steroid therapy express high levels of AnxA1, coupled with an activated phenotype, we wanted to test whether this phenotype correlated with their reactivity. To this end, we utilised the flow chamber model [5] to test the reactivity of neutrophils harvested from PMR patients at 1-, 12- and 24-week post-steroid. Although there was no overall difference in the total number of neutrophils recruited to the inflamed endothelial monolayer (Figure 2A, top panel), deeper analyses revealed a approxiamtely 2-fold augmentation in the number of firmly adhered cells when collected from patients 12-week post-steroid, significantly different from values quantified with cells from age-matched controls or isolated from patients 24-week post-steroid (Figure 2B, middle panel). This enhanced degree of neutrophil adhesion correlated with a decrease in the number of rolling cells from patients 12-week post-steroid (Figure 2C, bottom panel). Taken together, these data suggest that, in addition to altered immune-phenotype, at 12-week post-steroid neutrophils from PMR patients are highly reactive and adhesive.
Figure 2. Altered neutrophil reactivity in PMR patients during steroid therapy.
Neutrophils from PMR patients were isolated at 1-, 12- and 24-week post-steroid treatment and flowed over activated HUVEC monolayers under shear stress. Cells from age-matched control volunteers were also used. Parameters measured include: total cell capture (A); total cell rolling (B) and total cell firm adhesion of neutrophils (C). Representative images are shown in (D). Dotted lines refer to age-mated control. Data are mean ± S.E.M. of n=10 per time-point. **P<0.01 compared with age-matched control (n=9); ##P<0.001 compared with week 12. One-way ANOVA, Bonferroni post-correction, repeated measures.
Quantification of plasma cytokine pre- and post-initiation of steroid therapy
We next determined the profile of soluble mediators in the plasma of PMR patients focusing on a selection of cytokines putatively associated with vasculitides. While we observed no significant difference in IL-6, IL-8 and CXCL5 (Figure 3A–C), we did quantify significant changes in IL-17A levels (Figure 3D). IL-17A levels were elevated in samples collected pre-steroid and 1-week post-steroid, while there was a significant attenuation in this cytokine after 4-week steroid therapy (∼5-fold reduction; P<0.01). However, in line with other observations noted above, there was a significant increase in IL-17A at 12-week post-steroid (160 vs. 40 pg/ml at week 4), which fell back to lower values 24-week post-steroid samples (59 pg/ml). Again, these plasma data suggest a surge of disease activation in PMR patients at 12-week post-steroid.
Figure 3. Cytokine levels in blood samples at 12-week post-steroid therapy.
Plasma samples were taken pre-steroid and again at 1-, 4-, 12- and 24-week post-steroid. Cytokine levels were quantified using specific ELISA for IL-6 (A), IL-8 (B), CXCL5 (C) and IL-17A (D). Dotted lines refer to age-mated control phenotypes. Data are mean ± S.E.M. of n=10 PMR and nine age-matched controls. **P<0.01 compared with pre-steroid; §§P<0.01 compared with age-matched controls. One-way ANOVA, Bonferroni post-correction, repeated measures.
Distinct plasma MV profile in PMR patents during the steroid course and correlation with CRP levels
Analyses of plasma samples revealed heterogeneity within MV populations during the steroid treatment regimen: total vesicle numbers increased steadily in patients from pre-steroid to 24-week post-steroid, as measured by expression of phosphatidylserine surface expression (Annexin-V; data not shown). Further analyses revealed a 5-fold diminution in the total number of neutrophil-derived (CD66b+AnxV+) MVs by 12-week post-steroid compared with pre-steroid and 1-week post-steroid (P<0.05, Figure 4A), while numbers returned to week 1 levels by week 24. Despite the detection of low levels of AnxA1 on circulating neutrophils at the 24-week time-point (Figure 4B), there was a significant increase in the number AnxA1+CD66b+ MVs at this time-point (P<0.05 compared with pre-steroid and 1-week post, Figure 4C). In contrast to neutrophil-derived MVs, there was a 2-fold increase in the number of endothelial-derived (AnxV+CD31+) MVs 12-week post-steroid compared with the values measured at week 1. These numbers were similar to those quantified in the same patients pre-steroid. Finally, we observed a significant augmentation in the number of total AnxV+A2MG+ MVs in PMR plasma 24-week post-steroid (Figure 4D).
Figure 4. Characterisation of distinct MV phenotypes in PMR patients.
Plasma samples were analysed from PMR patients pre-steroid and 1-, 4-, 12- and 24-week post-steroid therapy. Platelet-poor plasma was directly labelled for CD66b, AnxA1, CD31 and A2MG. MV sub-populations were analysed by flow cytometry. Total number of neutrophil-derived CD66b+ (A), neutrophil-derived MVs expressing AnxA1+ (B), total number of endothelial CD31+; (C) total number of α-2 macroglobulin A2MG+ MVs (D) are shown. All MVs were counterstained with Annexin-V. MV quantities are expressed as number per microliter. Data are mean ± S.E.M. of ten samples. Dashed lines represent microparticles from nine age-matched controls. **P<0.01 compared with pre-steroid; *P<0.05 compared with pre-steroid; §P<0.05 compared with week 12; One-way ANOVA, Bonferroni post-correction, repeated measures.
Next, we explored whether there was any correlation between CRP levels and distinct MV populations. While we did not observe any significant correlation between CRP and total plasma MV number at weeks 12 and 24 (Figure 5A,B), deeper analyses revealed a significant correlation between CRP levels and PMN-specific (CD66b+) MVs at week 24, but not at week 12 (Figure 5C,D). Furthermore, a significant negative correlation between week 24 CRP levels and the number of AnxA1+CD66b+ plasma MVs emerged (Figure 5E,F). These correlations between CRP and MV populations at 24-week post-steroid were confined to the neutrophil subset (Figure 5G–J). We think that the lack of correlation at week 12 could be due to factors other than MVs that are having effects on the inflammatory status seen at this time point: for example, IL-17A, which is significantly up-regulated at 12-week post-steroid (Figure 3D).
Figure 5. Correlation of CRP with plasma MV populations at weeks 12 and 24 post-steroid.
Correlation between patient CRP levels at weeks 12 and 24 with corresponding plasma MV numbers (per µl of blood): total annexin-A5 (AnxV; panels A and B), neutrophils CD66b+ (panels C and D), CD66b+Annexin-A1+ (AnxA1; panels E and F), α-2 macroglobulin+ (A2MG; panels G and H) and CD31+ (panels I and J) MV. Pearson’s Correlation Coeffecients were used to determine r and P-values. *P<0.05.
Plasma MVs from PMR patients play a role in neutrophil phenotype and T-cell interaction
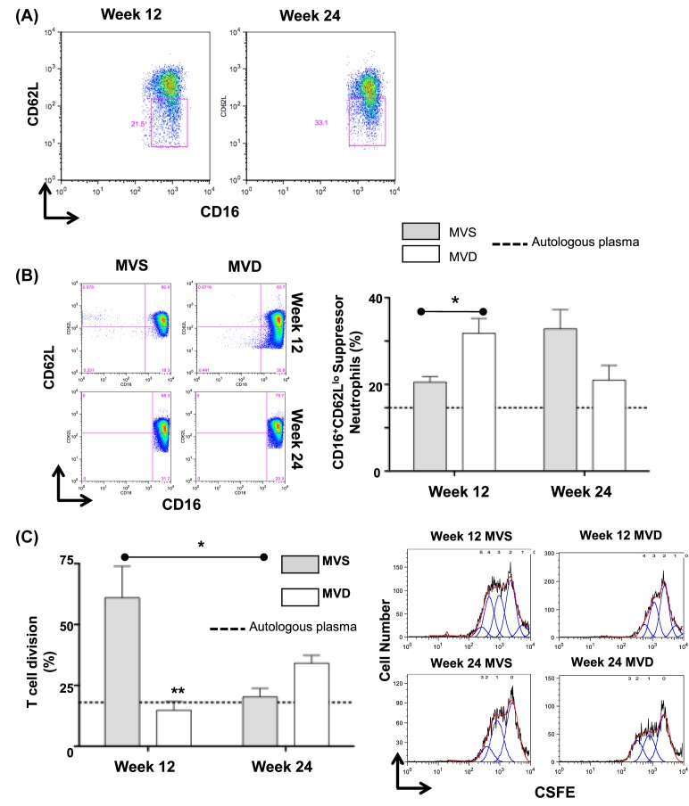
We have recently shown that a distinct CD16+CD62Llo suppressor neutrophil population interacts with T cells to evoke downstream anti-inflammatory T-cell responses in GCA patients [5] and in pregnancy [13]. In these analyses, we could detect a significant reduction in the proportion of suppressor neutrophils (CD16+CD62Llo) 12-week post-steroid compared with 24 weeks (Figure 6A), suggesting that despite a significant increase in CD62L expression on week 12 neutrophils at the single cell level (MFI; Figure 1B), at this time-point there was still an overall loss in the proportion of suppressor neutrophils in PMR patients.
Figure 6. PMR plasma MVs influence neutrophil phenotype and subsequent modulation of T-cell responses.
(A) Representative FACS plots of proportion of CD16+CD62L+ neutrophils at week 12 and 24 post-steroid in PMR patients. (B) Neutrophils from healthy donors were incubated in microvesicle-sufficient (MVS) or microvesicle-deficient (MVD) plasma from PMR patients 12- and 24-week post-steroid therapy for 30 min. The proportion of suppressor neutrophils phenotype was determined via CD16 and CD62L flow cytometric analyses. Data are mean ± S.E.M. of three distinct samples. *P<0.05 compared with week-12 MVS. (C) The downstream effect of PMR plasma-treated neutrophils in the presence or absence of MVs (as in A) on autologous T-cell proliferation was also determined by flow cytometry: the proportion of T-cell division was quantified by CFSE labelling. Dotted lines represent autologous plasma. Data are mean ± S.E.M. of three distinct samples. **P<0.01 compared with week-12 MVS. Two-way ANOVA, Bonferroni post-correction.
Given that we identified a unique MV profile in PMR patient plasma 12-week post-steroids, we determined whether these vesicles might affect neutrophil phenotype as well as their capacity to suppress T-cell proliferation. To this end, we collected neutrophils from healthy donors and treated them for 30 min with plasma from PMR patients 12- or 24-week post-steroid that was either microvesicle-sufficient (MVS) or microvesicle-deficient (MVD). A significant reduction in the proportion of CD16+CD62Llo suppressor sub-population of neutrophils was quantified when cells were treated with week 12 MVS plasma, compared with neutrophils treated with the same samples but deficient in MVs. This outcome was not observed when neutrophils were treated with week 24 MVS or MVD plasma (Figure 6B) and compared with healthy autologous plasma (the latter indicating the non-activated neutrophil phenotype in steady-state conditions).
These results correlated with the ability of these ‘instructed’ neutrophils to suppress T-cell proliferation: neutrophils treated with week 12 MVS were unable to suppress autologous T-cell proliferation (measured by CFSE dilution; Figure 6C), compared with neutrophils treated with week 24 MVS (60% cell division with week 12 MVS vs. 20% with week 24 MVS). However, if neutrophils were treated with week 12 MVD plasma, their inability to suppress T–cell proliferation observed with week 12 MVS, was rectified, leading to 3-fold suppression in T-cell proliferation, similar to that observed with neutrophils treated with week 24 MVD (60% T-cell division with week 12 MVS vs. 15% with week 12 MVD). Of note, there was no significant difference in the ability of neutrophils to suppress T-cell proliferation regardless of treatment with week 24 MVS or MVD plasma.
Taken together, these data suggest that at 12-week post-steroid PMR plasma MVs may play a critical role in regulating the phenotype and reactivity of neutrophils, potentially impacting on downstream T cells.
Discussion
Although they represent distinct disease entities, the chronic inflammatory conditions PMR and GCA often overlap. Thus, PMR is reported in up to 60% of those in GCA at diagnosis, while approximately 20% of PMR patients eventually develop GCA [14]. However, the initial corticosteroid dose used differs between PMR and GCA. Classical PMR attracts a starting dose of approximately 15 mg prednisolone daily, while doses of 40–60 mg daily are typically commenced in GCA. Following our own work in GCA and the discovery of distinct neutrophil phenotypes with potential aetio-pathogenic and biomarker potential, we performed a similar investigation in patients suffering from PMR. The need for novel biomarkers in both conditions is evident and may be even more so in PMR given the absence of typical and robust clinical and histological readouts. With this rationale, our study followed a longitudinal analysis of neutrophil phenotypes in PMR over a 24-week course of corticosteroid treatment. Importantly, and in contrast to the study conducted in GCA [5], in PMR we were able to analyse pre-steroid samples and to investigate plasma MV profiles.
The differences in the starting doses of corticosteroids may in part be reflected in the contrasting data we have obtained in PMR and GCA. In GCA, we reported disease re-emergence at week 24 post-initiation of steroid therapy, which correlated with prednisolone tapering, clinical scores and an increase in the CD16+CD62Lhi activated neutrophil population [5]. In contrast, in PMR signs of disease relapse were observed after 12-week steroid therapy. This ‘peak’ in disease activity was characterised by an increase in CRP and coincided with the first analysis point at which a significant reduction in prednisolone dose had been achieved (a reduction by 50%). More specifically, we could quantify a reduction in the proportion of CD16+CD62Llo suppressor neutrophils, yielding higher neutrophil reactivity. We also measured a significant augmentation in circulating neutrophil numbers, which correlated with an increase in plasma IL-17A levels. Congruently, IL-17A can mobilise neutrophils from the bone marrow into the circulation [15], suggesting that in these settings, the increase in circulating neutrophils at week 12, could be, in part, due to higher circulating levels of this cytokine. Of interest, no major changes could be observed under the time-course investigated here with respect to IL-6, IL-8 and CXCL5. The former cytokine data are particularly interesting as it sets a major difference between PMR and GCA: in GCA IL-6 levels change dramatically with the disease course [16, 17] and anti-IL-6 therapy [18].
To identify further changes in PMR patient plasma, we analysed the profile of circulating MVs. These microstructures, released from virtually any cell type, are characterised by an outer-lipid bilayer, usually displaying surface proteins derived from their parent cell and have a 0.1–1μm diameter. There is considerable interest in phenotyping these vesicles (for protein, DNA, RNA or micro-RNA contents) and also for their potential as therapeutic tools and/or robust disease biomarkers [19]. This is particularly true in cardiovascular settings where changes in leukocyte, platelet and endothelial MVs occurred in abundance, as recently reviewed [20]. Closer investigation of PMR plasma revealed a distinct MV profile: there was an augmentation in an anti-inflammatory MV profile 24 weeks following initiation of corticosteroids, specifically neutrophil MVs expressing AnxA1. However, we observed significant attenuation in the total number of neutrophil-derived MVs in PMR patients at 12-week post-steroid, correlating with elevated numbers of endothelial MVs – similar to levels quantified in pre-steroid samples. Given that neutrophil-derived MVs may exert anti-inflammatory effects [11, 21] and that increased endothelial MVs are associated with poor disease outcomes in ischemic pathologies affected by endothelial dysfunction [20,22], these data suggest the presence of on-going vascular inflammation in PMR and potentially the presence of sub-clinical ischemic events. Of note, endothelial dysfunction has been reported in the patients with PMR [23, 24]. Furthermore, adding to their clinical relevance, at week 24 post-steroid, we obtained a significant positive correlation between neutrophil-derived MVs and CRP while a significant negative correlation between AnxA1+ neutrophil-derived MVs and CRP was observed. Such correlations were restricted to neutrophil-derived MVs, as no significant correlations with A2MG+ or CD31+ MVs occurred. These preliminary data, which require validation in a separate series, suggest neutrophil-derived and perhaps more specifically AnxA1+ anti-inflammatory neutrophil-derived MVs, might offer an additional more reliable measure of steroid responsiveness in PMR patients.
The notion that neutrophils can impact on the adaptive immune response is only now being realised. We and others have demonstrated that neutrophils can directly interact with T cells to either reduce their responses [5, 25] or have further impact on their tolerogenic capabilities [13], both effects being promoted by a distinct neutrophil sub-population defined as the CD16+CD62Llo one. In the final set of experiments, we aimed to link these phenomena with the distinct MV profile we quantified in PMR patients at 12 weeks of steroid therapy. Our data demonstrate that incubating healthy neutrophils in week 12 plasma from PMR patients significantly augmented the proportion of the neutrophil suppressor sub-population and subsequent suppression of T-cell proliferation, but only when the MV component was removed. Therefore, once the dose of glucocorticoid has been reduced to approximately 7.5 mg/day, it appears that specific subsets of MVs at week 12 can at least contribute to the vascular inflammatory status of PMR patients and feed-forward further inflammation by promoting T-cell proliferation. These findings could be, in part, due to an attenuation in anti-inflammatory neutrophil-derived MVs expressing AnxA1. Furthermore, we found no statistical difference in the induction of suppressor PMN between autologous plasma and MVS plasma from week 12 patients. Thus, if these inflammatory MVs are removed from week 12 plasma, then there are likely soluble factors (rather than vesicles) that promote the generation of suppressor PMN.
As such we reason that reduction in steroid dose exclusively based on clinical symptoms might not be ideal, at least in a cohort of patients that may be experiencing a significant degree of vascular inflammation, as evidenced by the markers we have identified herein. Interestingly, in week 24 samples, there was no significant difference in the ability of neutrophils to suppress T-cell proliferation regardless of treatment with MVS or MVD plasma, suggesting that by this time point, there may be a MV-independent mechanism by which neutrophils could interact with T cells.
Taken together, the results described in the present study, particularly those pertinent to neutrophil phenotype, IL-17A elevation and MV heterogeneity within the same patient during the steroid regimen, merit further investigation as potential new biomarkers of PMR disease activity and response to treatment. While a major limitation of the present study is the small sample size, these new data identify specific, and novel, readouts of vascular inflammation that may begin to distinguish the pathology of PMR from GCA. Larger longitudinal cohorts of samples are now required to substantiate and validate these proof-of-concept findings and subsequently develop innovative markers for the benefit of patients affected by PMR. If the differences between PMR and GCA detected herein and previously [5] are reproducible in the new series, they may ultimately direct novel therapeutic approaches, including targeting of IL-17A in PMR, while focusing an IL-6 inhibition in GCA. Novel biomarkers will also facilitate more accurate tailoring of steroid treatment and reduced side-effects. Further work should be aimed at validation, leading to development of the means to ‘stratify’ PMR and GCA patients and hence deliver targeted therapies appropriately. Subsequent monitoring of a panel of biochemical blood markers including those described here should improve patient outcomes.
Clinical perspectives
Neutrophil phenotype could be used to predict disease re-emergence at 12-week post-steroid in PMR.
Heterogeneity in plasma MVs could provide biomarkers for PMR disease activity.
Combination of neutrophil phenotype and plasma MV could help a tailored corticosteroid treatment.
Abbreviations
- A2MG
α-2-macroglobulin
- CRP
C-reactive protein
- GCA
giant cell arteritis
- HUVEC
human umbilical vein endothelial cell
- MV
microvesicle
- MVD
microvesicle-deficient
- MVS
microvesicle-sufficient
- OA
Osteoarthritis
- PMR
polymyalgia rheumatica
Competing interests
The author declares that there are no competing interests associated with the manuscript.
Author contribution
S.N. designed, performed and analysed experiments, wrote the manuscript; H.L. performed and analysed microvesicle data; J.H. coordinated patient samples; B.D. provided patient samples and helped write the manuscript; J.C.M. provided patient samples and helped write the manuscript; M.P. designed experiments and wrote the manuscript.
Funding
This work was supported by British Heart Foundation [grant number PG/09/060], and partly by the Wellcome Trust [grant number 086867/Z/08], The William Harvey Research Foundation and Imperial College Biomedical Resource Centre.
References
- 1.Dasgupta B., Borg F.A., Hassan N., Barraclough K., Bourke B. and Fulcher J. (2010) BSR and BHPR guidelines for the management of polymyalgia rheumatica. Rheumatology (Oxford) 49, 186–190 10.1093/rheumatology/kep303a [DOI] [PubMed] [Google Scholar]
- 2.Kermani T.A. and Warrington K.J. (2013) Polymyalgia rheumatica. Lancet 381, 63–72 10.1016/S0140-6736(12)60680-1 [DOI] [PubMed] [Google Scholar]
- 3.Weyand C.M. and Goronzy J.J. (2014) Clinical practice. Giant-cell arteritis and polymyalgia rheumatica. N. Engl. J. Med. 371, 50–57 10.1056/NEJMcp1214825 [DOI] [PMC free article] [PubMed] [Google Scholar]
- 4.Meliconi R., Pulsatelli L., Melchiorri C., Frizziero L., Salvarani C. and Macchioni P. (1997) Synovial expression of cell adhesion molecules in polymyalgia rheumatica. Clin. Exp. Immunol. 107, 494–500 10.1046/j.1365-2249.1997.d01-946.x [DOI] [PubMed] [Google Scholar]
- 5.Nadkarni S., Dalli J., Hollywood J., Mason J.C., Dasgupta B. and Perretti M. (2014) Investigational analysis reveals a potential role for neutrophils in giant-cell arteritis disease progression. Circ. Res. 114, 242–248 10.1161/CIRCRESAHA.114.301374 [DOI] [PubMed] [Google Scholar]
- 6.Dalli J., Norling L.V., Renshaw D., Cooper D., Leung K.Y. and Perretti M. (2008) Annexin 1 mediates the rapid anti-inflammatory effects of neutrophil-derived microparticles. Blood 112, 2512–2519 10.1182/blood-2008-02-140533 [DOI] [PubMed] [Google Scholar]
- 7.Dalli J., Norling L.V., Montero-Melendez T., Federici Canova D., Lashin H. and Pavlov A.M. (2014) Microparticle alpha-2-macroglobulin enhances pro-resolving responses and promotes survival in sepsis. EMBO Mol. Med. 6, 27–42 10.1002/emmm.201303503 [DOI] [PMC free article] [PubMed] [Google Scholar]
- 8.Ramacciotti E., Hawley A.E., Wrobleski S.K., Myers D.D. Jr, Strahler J.R. and Andrews P.C. (2010) Proteomics of microparticles after deep venous thrombosis. Thromb. Res. 125, e269–74 10.1016/j.thromres.2010.01.019 [DOI] [PMC free article] [PubMed] [Google Scholar]
- 9.Pepinsky R.B., Sinclair L.K., Dougas I., Liang C.M., Lawton P. and Browning J.L. (1990) Monoclonal antibodies to lipocortin-1 as probes for biological function. FEBS Lett. 261, 247–252 10.1016/0014-5793(90)80564-Y [DOI] [PubMed] [Google Scholar]
- 10.Hayhoe R., Kamal A., Solito E., Flower R., Cooper D. and Perretti M. (2006) Annexin 1 and its bioactive peptide inhibit neutrophil-endothelium interactions under flow: indication of distinct receptor involvement. Blood 107, 2123–2130 10.1182/blood-2005-08-3099 [DOI] [PubMed] [Google Scholar]
- 11.Dalli J., Norling L., Renshaw D., Cooper D., Leung K. and Perretti M. (2008) Annexin 1 mediates the rapid anti-inflammatory effects of neutrophil-derived microparticles. Blood 112, 2512–2519 10.1182/blood-2008-02-140533 [DOI] [PubMed] [Google Scholar]
- 12.Nadkarni S., Cooper D., Brancaleone V., Bena S. and Perretti M. (2011) Activation of the annexin A1 pathway underlies the protective effects exerted by estrogen in polymorphonuclear leukocytes. Arterioscler. Thromb. Vasc. Biol. 31, 2749–2759 10.1161/ATVBAHA.111.235176 [DOI] [PMC free article] [PubMed] [Google Scholar]
- 13.Nadkarni S., Smith J., Sferruzzi-Perri A.N., Ledwozyw A., Kishore M. and Haas R. (2016) Neutrophils induce proangiogenic T cells with a regulatory phenotype in pregnancy. Proc. Natl. Acad. Sci. U. S. A. 113, E8415–E8424 10.1073/pnas.1611944114 [DOI] [PMC free article] [PubMed] [Google Scholar]
- 14.Dejaco C., Duftner C., Buttgereit F., Matteson E.L. and Dasgupta B. (2017) The spectrum of giant cell arteritis and polymyalgia rheumatica: revisiting the concept of the disease. Rheumatology (Oxford) 56, 506–515 [DOI] [PubMed] [Google Scholar]
- 15.Stark M., Huo Y., Burcin T., Morris M., Olson T. and Ley K. (2005) Phagocytosis of apoptotic neutrophils regulates granulopoiesis via IL-23 and IL-17. Immunity 22, 285–294 10.1016/j.immuni.2005.01.011 [DOI] [PubMed] [Google Scholar]
- 16.Unizony S.H., Dasgupta B., Fisheleva E., Rowell L., Schett G. and Spiera R. (2013) Design of the tocilizumab in giant cell arteritis trial. Int. J. Rheumatol. 2013, 912562 [DOI] [PMC free article] [PubMed] [Google Scholar]
- 17.Evans J., Steel L., Borg F. and Dasgupta B. (2016) Long-term efficacy and safety of tocilizumab in giant cell arteritis and large vessel vasculitis. RMD Open 2, e000137 10.1136/rmdopen-2015-000137 [DOI] [PMC free article] [PubMed] [Google Scholar]
- 18.Stone J.H., Tuckwell K., Dimonaco S., Klearman M., Aringer M. and Blockmans D. (2017) Trial of tocilizumab in giant-cell arteritis. N. Engl. J. Med. 377, 317–328 10.1056/NEJMoa1613849 [DOI] [PubMed] [Google Scholar]
- 19.Norling L.V. and Dalli J. (2013) Microparticles are novel effectors of immunity. Curr. Opin. Pharmacol. 13, 570–575 10.1016/j.coph.2013.05.008 [DOI] [PubMed] [Google Scholar]
- 20.Ridger V.C., Boulanger C.M., Angelillo-Scherrer A., Badimon L., Blanc-Brude O. and Bochaton-Piallat M.L. (2017) Microvesicles in vascular homeostasis and diseases. Position Paper of the European Society of Cardiology (ESC) Working Group on Atherosclerosis and Vascular Biology. Thromb. Haemost. 117 [DOI] [PubMed] [Google Scholar]
- 21.Gasser O. and Schifferli J.A. (2004) Activated polymorphonuclear neutrophils disseminate anti-inflammatory microparticles by ectocytosis. Blood 104, 2543–2548 10.1182/blood-2004-01-0361 [DOI] [PubMed] [Google Scholar]
- 22.Zhang Y., Cheng J., Chen F., Wu C., Zhang J. and Ren X. (2017) Circulating endothelial microparticles and miR-92a in acute myocardial infarction. Biosci. Rep. 37 [DOI] [PMC free article] [PubMed] [Google Scholar]
- 23.Loffers C., Heilig B. and Hecker M. (2015) T-786C single nucleotide polymorphism of the endothelial nitric oxide synthase gene as a risk factor for endothelial dysfunction in polymyalgia rheumatica. Clin. Exp. Rheumatol. 33, 726–730 [PubMed] [Google Scholar]
- 24.Pirro M., Bocci E.B., Di Filippo F., Schillaci G., Mannarino M.R. and Bagaglia F. (2012) Imbalance between endothelial injury and repair in patients with polymyalgia rheumatica: improvement with corticosteroid treatment. J. Intern. Med. 272, 177–184 10.1111/j.1365-2796.2011.02510.x [DOI] [PubMed] [Google Scholar]
- 25.Pillay J., Kamp V., van Hoffen E., Visser T., Tak T. and Lammers J. (2012) A subset of neutrophils in human systemic inflammation inhibits T cell responses through Mac-1. J. Clin. Invest. 122, 327–336 10.1172/JCI57990 [DOI] [PMC free article] [PubMed] [Google Scholar]






