Dear Editor,
Centromeres are critical for the faithful inheritance of genetic information during cell division and maintenance of centromere identity is vital for genome integrity. The identity of centromeres is epigenetically determined by centromere-specific histone H3 variant,1 which is termed CENP-A in mammals. Unlike canonical histones that are incorporated into chromatin during S phase in a replication-dependent manner, CENP-A is incorporated into centromeric chromatin during G1 phase in mammals.2 Several regulators critical for CENP-A deposition and centromere identity have been identified,3–6 but additional regulatory factors likely exist. We devised a genome-wide RNAi screen using an siRNA library (Human Whole Genome siRNA Set V4.0, Qiagen) targeting ~19,000 human genes to identify factors regulating CENP-A localization in human cells.
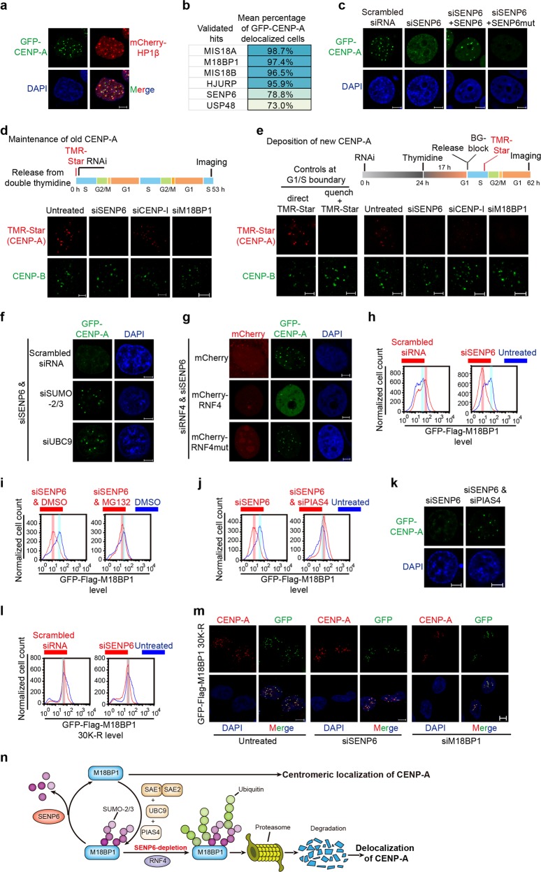
The screen was performed in HeLa cells stably expressing a GFP-tagged CENP-A and a mCherry-tagged HP1β, which form spots at centromeric and pericentromeric regions, respectively (Fig. 1a). Automated image acquisition and data processing were achieved using the Opera high-content platform and Columbus server (PerkinElmer). Cells having < 5 GFP-CENP-A spots per cell were defined as CENP-A delocalized cells. Under this arbitrary definition, 93% of cells were classified as CENP-A delocalized cells upon knockdown of HJURP, the specific chaperone for CENP-A,5,6 whereas only 15% of cells were classified as GFP-CENP-A delocalized cells in control experiments (Supplementary information, Fig. S1a). Thus, we established a robust screening condition. The identification of known regulators for CENP-A centromeric localization, HJURP and the three subunits (MIS18A, MIS18B and M18BP1) of the MIS18 complex4 among the top hits, confirmed the reliability of our screen (Fig. 1b).
Fig. 1.
SENP6 mediates M18BP1 deSUMOylation to regulate CENP-A localization. a HeLa cells stably expressing GFP-CENP-A and mCherry-HP1β for the RNAi screen. b The list of validated hits that affected GFP-CENP-A localization. c Exogenous SENP6 expression rescued GFP-CENP-A localization in cells depleted of endogenous SENP6. However, a catalytic activity deficient mutant SENP6 (C1022A) failed to do so. d Images showing the maintenance of CENP-A in untreated cells and SENP6-, CENP-I- or M18BP1-depleted cells. The existing CENP-A was labeled with SNAP-Cell TMR-Star by pulse labeling for 20 min. e Images showing the assembly of CENP-A in untreated cells and SENP6-, CENP-I- or M18BP1-depleted cells. The left two controls showed efficient quenching by O6-benzylguanine (BG). Old CENP-A was quenched by BG and newly synthesized CENP-A was labeled with SNAP-Cell TMR-Star. f Depletion of SUMO-2/3 or UBC9 fully rescued the GFP-CENP-A delocalization phenotype in cells depleted of SENP6. g Expression of an RNAi-resistant RNF4, but not RNF4mut with disrupted SUMO-binding motifs, caused CENP-A delocalization in cells co-depleted of SENP6 and endogenous RNF4. h FACS analysis quantifying the GFP signal for GFP-Flag-M18BP1 in cells with the indicated treatments. Treatment with siSENP6 induced reduction of the GFP-Flag-M18BP1 signal. i FACS analysis quantifying the GFP signal for GFP-Flag-M18BP1 in cells with the indicated treatments. Treatment with MG132 efficiently blocked the degradation of GFP-Flag-M18BP1 induced by SENP6 depletion. j Depletion of PIAS4 rescued the GFP-Flag-M18BP1 degradation caused by SENP6 depletion. k Depletion of PIAS4 rescued the GFP-CENP-A delocalization phenotype in cells depleted of SENP6. l GFP-Flag-M18BP1 30K-R was resistant to degradation upon SENP6 depletion. m CENP-A and GFP-Flag-M18BP1 30K-R distribution in cells depleted of SENP6 or endogenous M18BP1. n Model illustration of the role of SENP6 in regulating CENP-A localization. Scale bar, 5 μm
Interestingly, we identified two novel factors essential for CENP-A centromeric localization, SENP6, a SUMO-2/3 (small ubiquitin-like modifier 2 and 3) specific isopeptidase, and USP48, a ubiquitin isopeptidase (Fig. 1b). Although SENP6 was our best novel hit, it was reported not to affect CENP-A localization.7 Unfortunately, in this report, the results were referred to “unpublished data”.7 To characterize the role of SENP6 in regulating CENP-A localization, we performed extensive analysis detailed below. Ectopically expressed GFP-CENP-A and endogenous CENP-A were both delocalized in SENP6-depleted cells (Fig. 1c and Supplementary information, Fig. S1b-e). Moreover, the GFP-CENP-A delocalization phenotype in cells depleted of SENP6 was rescued by ectopic expression of the ORF region of SENP6 that was not targeted by the siRNA used, but not by a SENP6 mutant lacking its catalytic activity8 (Fig. 1c and Supplementary information, Fig. S1e). SNAP tag based pulse labeling of ectopic CENP-A and quench-chase-pulse labeling methods2 determined that SENP6 was essential for the maintenance of old CENP-A (Fig. 1d and Supplementary information, Fig. S2a) and the deposition of new CENP-A at centromeres (Fig. 1e and Supplementary information, Fig. S2b).
Depletion of SUMO-2/3 or UBC9 (the sole SUMO-specific E2-conjugating enzyme in human cells) (Supplementary information, Fig. S3a, b) efficiently rescued the GFP-CENP-A delocalization phenotype in cells depleted of SENP6 (Fig. 1f and Supplementary information, Fig. S1e), although depletion of UBC9 or SUMO-2/3 alone had little effect on the localization of GFP-CENP-A (Supplementary information Figs. S1e and 3c). These results collectively indicate that SENP6 regulates CENP-A localization via its deSUMOylation activity.
SUMOylated proteins often undergo polyubiquitination due to the presence of RNF4, a SUMOylation-dependent ubiquitination E3 ligase.9,10 Interestingly, knocking down RNF4 (Supplementary information, Fig. S3d) partially rescued the GFP-CENP-A delocalization phenotype in cells depleted of SENP6 (Supplementary information, Fig. S1e), but had no effect on GFP-CENP-A localization in cells without SENP6 perturbation (Supplementary information, Figs. S1e and 3c). The SUMO-binding ability of RNF4 was required for its function in regulating CENP-A localization, because the expression of an RNAi-resistant RNF4, but not mutant RNF4 (RNF4mut) with disrupted SUMO-binding motifs,9 caused CENP-A delocalization in cells co-depleted of SENP6 and endogenous RNF4 (Fig. 1g, Supplementary information, Fig. S3e, f). In control cells with single depletion of SENP6 or RNF4 (Supplementary information, Fig. S3e), ectopic expression of RNF4 or RNF4mut displayed little difference (Supplementary information, Fig. S3f, g). Thus, we speculated that a critical protein for CENP-A centromeric localization underwent SUMOylation-dependent ubiquitination and degradation in cells depleted of SENP6.
It has been reported that SENP6 protects CENP-I from SUMOylation, polyubiquitination, and degradation.7 In addition, CENP-I is required for optimal deposition of newly synthesized CENP-A (Fig. 1e, Supplementary information, Figs. S2b and 4a).11 Thus, CENP-I is likely a candidate. However, SENP6 was essential, but CENP-I was dispensable, for the maintenance of old CENP-A (Fig. 1d and Supplementary information, Fig. S2a). These results suggest the presence of additional factor(s) linking SENP6 and CENP-A localization.
Among known regulators of CENP-A localization, HJURP, MIS18A and M18BP1 are SUMOylatable proteins.12 We generated stable cell lines expressing mCherry-MIS18A or GFP-HJURP, and a stable cell line expressing GFP-Flag-M18BP1 (Supplementary information, Movie S1) upon doxycycline (Dox) induction. Fluorescence-Activated Cell Sorting (FACS) analysis displayed limited changes of the levels of mCherry-MIS18A or GFP-HJURP upon SENP6 depletion (Supplementary information, Fig. S4b, c). By contrast, the level of GFP-Flag-M18BP1 was clearly decreased after SENP6 depletion (Fig. 1h), although the mRNA level of GFP-Flag-M18BP1 did not change (Supplementary information, Fig. S4d). The decrease of GFP-Flag-M18BP1 level was rescued by treatment with MG132, an inhibitor of the proteasome degradation pathway (Fig. 1i and Supplementary information, Fig. S5a). Moreover, in cells co-treated with MG132 and SENP6 depletion, GFP-Flag-M18BP1 accumulated at ubiquitin-enriched aggresomes in the cytoplasm (Supplementary information, Fig. S5b, c). In control cells, depletion of RNF4, UBC9, or SUMO-2/3 had little effect on the level of GFP-Flag-M18BP1 (Supplementary information, Fig. S6a, b). However, in cells depleted of SENP6, the protein level of GFP-Flag-M18BP1 was restored by co-depletion of UBC9 or SUMO-2/3 and partially restored by co-depletion of RNF4 (Supplementary information, Fig. S6c, d). Importantly, the level of endogenous M18BP1 was regulated in a similar way by these factors (Supplementary information, Fig. S6e, f).
Although M18BP1 is known to be a SUMOylatable protein (Supplementary information, Fig. S7a, b),12 the E3 ligase responsible for its SUMOylation remains unknown. We screened 13 candidate E3 ligases (Supplementary information, Fig. S7c) for protein SUMOylation and identified PIAS4 as the SUMOylation E3 for M18BP1. Knockdown of PIAS4 in SENP6-depleted cells effectively rescued the degradation of M18BP1 and localization of CENP-A (Fig. 1j, k, Supplementary information, Fig. S7d, e). These results collectively suggest that M18BP1 undergoes PIAS4-mediated SUMOylation, and subsequent SUMOylation-dependent ubiquitination and degradation upon SENP6 depletion.
SUMOylation has been detected at 25 lysine residues of M18BP1 by mass spectrometry analysis.13 In addition, a protein SUMOylation site prediction program (GPS-SUMO)14 predicts 5 additional lysine residues of M18BP1 to be potential SUMOylation sites (Supplementary information, Fig. S8a). Therefore, we generated a M18BP1 mutant (M18BP1 30K-R) (Supplementary information, Movie S2) with all these 30 lysine residues mutated to arginine. In cells expressing GFP-Flag-M18BP1, the GFP signal was distinct from SUMO-2/3 signals, but became partially colocalized upon MG132 treatment (Supplementary information, Fig. S8b), suggesting the accumulation of SUMOylated M18BP1. By contrast, GFP-Flag-M18BP1 30K-R did not colocalize with SUMO-2/3 under the same conditions (Supplementary information, Fig. S8b), suggesting that it could no longer be SUMOylated. This was confirmed by biochemical detection of SUMO-2/3 with immunopurified GFP-Flag-M18BP1 30K-R and wild-type proteins (Supplementary information, Fig. S8c). Moreover, this mutant was resistant to SENP6 depletion-induced polyubiquitination and degradation (Fig. 1l and Supplementary information, Fig. S8d). Importantly, although M18BP1 30K-R was an extensively mutated protein, it was capable of supporting endogenous CENP-A centromeric localization in cells depleted of SENP6 or endogenous M18BP1 (Fig. 1m and Supplementary information, Fig. S8e).
Finally, we would like to point out that the GFP-Flag-M18BP1 30K-R mutant can be ubiquitinated upon overexpression of ubiquitin (Supplementary information, Fig. S9), although it could no longer be SUMOylated (Supplementary information, Fig. S8c). These results suggest that SUMOylation-dependent polyubiquitination is likely not the sole mechanism controlling M18BP1 ubiquitination and stability.
Thus, we conclude that SENP6, a factor important for CENP-A maintenance and assembly, functions in protecting a portion of M18BP1 from PIAS4-mediated SUMOylation and subsequent SUMOylation-dependent ubiquitination and degradation. This activity is crucial for CENP-A centromeric localization and centromere identity (Fig. 1n). CENP-A deposition is a cell cycle-regulated event; whether M18BP1 SUMOylation and deSUMOylation events are coordinated to ensure the fidelity of CENP-A deposition during cell cycle is a highly interesting topic for future exploration.
Very recently, a paper characterizing the maintenance of old CENP-A during S phase was published,15 which reports that HJURP is essential, and MIS18A is required but M18BP1 is not required for the optimal maintenance of old CENP-A. This is quite surprising, because M18BP1 and MIS18A function in the same protein complex. We were able to reproduce the results of siHJURP and siMIS18A (Supplementary information, Fig. S2a). However, there is one discrepancy for the role of M18BP1 in the maintenance of old CENP-A between their and our findings. To be sure of our own results, we repeated our analysis four times and obtained consistent results (Supplementary information, Fig. S10). We also realize that they generated an AID-tagged M18BP1 knock-in cell line and performed auxin-induced M18BP1 degradation. However, their western blot analysis shows that the AID-tagged M18BP1 appeared to be expressed at a much lower level than the endogenous M18BP1. We are not sure whether this may have reduced the initial loading of CENP-A and affected the level of old CENP-A to begin with, which might explain their observation.
Supplementary information
Acknowledgements
We thank L. Jansen for M18BP1 cDNA. We thank the chemistry center and the imaging facility at the National Institute of Biological Sciences, Beijing (NIBS) for operating the screening equipment. We thank Junying Jia, Shang Sun, and Yihui Xu from the Protein Science Core Facility Center at Institute of Biophysics, Chinese Academy of Sciences for the help of FACS and imaging. This work was supported by the Ministry of Science and Technology of China (2017YFA0504200 and 2015CB856200), the National Natural Science Foundation of China (31701101, 31730047, 31521002, and 31425013), and the Chinese Academy of Sciences (QYZDY-SSW-SMC031, XDB08010103, and XDPB1001). Z.Z. and C.H. are sponsored by the Youth Innovation Promotion Association of the Chinese Academy of Sciences (2017133 and 2018127).
Author contributions
H.F., N.L., Q.D., and B.Z. designed this study. H.F. and N.L. performed the majority of experiments. Q.D. helped to establish the screening system. J.Y. and C.M. assisted the experiments. J.X., Z.Z., and C.H. participated in data analysis. X.Q. supervised the operation of the screening system. H.F. and B.Z. wrote the manuscript. All authors read and discussed the manuscript.
Competing interests
The authors declare no competing interests.
Footnotes
Publisher’s note: Springer Nature remains neutral with regard to jurisdictional claims in published maps and institutional affiliations.
These authors contributed equally: Hang Fu, Nan Liu.
Electronic supplementary material
Supplementary information accompanies this paper at 10.1038/s41422-018-0139-y.
References
- 1.McKinley KL, Cheeseman IM. Nat. Rev. Mol. Cell Biol. 2016;17:16–29. doi: 10.1038/nrm.2015.5. [DOI] [PMC free article] [PubMed] [Google Scholar]
- 2.Jansen LE, Black BE, Foltz DR, Cleveland DW. J. Cell Biol. 2007;176:795–805. doi: 10.1083/jcb.200701066. [DOI] [PMC free article] [PubMed] [Google Scholar]
- 3.Hayashi T, et al. Cell. 2004;118:715–729. doi: 10.1016/j.cell.2004.09.002. [DOI] [PubMed] [Google Scholar]
- 4.Fujita Y, et al. Dev. Cell. 2007;12:17–30. doi: 10.1016/j.devcel.2006.11.002. [DOI] [PubMed] [Google Scholar]
- 5.Dunleavy EM, et al. Cell. 2009;137:485–497. doi: 10.1016/j.cell.2009.02.040. [DOI] [PubMed] [Google Scholar]
- 6.Foltz DR, et al. Cell. 2009;137:472–484. doi: 10.1016/j.cell.2009.02.039. [DOI] [PMC free article] [PubMed] [Google Scholar]
- 7.Mukhopadhyay D, Arnaoutov A, Dasso M. J. Cell Biol. 2010;188:681–692. doi: 10.1083/jcb.200909008. [DOI] [PMC free article] [PubMed] [Google Scholar]
- 8.Liu X, et al. PLoS Pathog. 2013;9:e1003480. doi: 10.1371/journal.ppat.1003480. [DOI] [PMC free article] [PubMed] [Google Scholar]
- 9.Tatham MH, et al. Nat. Cell Biol. 2008;10:538–546. doi: 10.1038/ncb1716. [DOI] [PubMed] [Google Scholar]
- 10.Lallemand-Breitenbach V, et al. Nat. Cell Biol. 2008;10:547–555. doi: 10.1038/ncb1717. [DOI] [PubMed] [Google Scholar]
- 11.Okada M, et al. Nat. Cell Biol. 2006;8:446–457. doi: 10.1038/ncb1396. [DOI] [PubMed] [Google Scholar]
- 12.Hendriks IA, et al. Nat. Struct. Mol. Biol. 2017;24:325–336. doi: 10.1038/nsmb.3366. [DOI] [PubMed] [Google Scholar]
- 13.Hendriks IA, et al. Nat. Struct. Mol. Biol. 2014;21:927–936. doi: 10.1038/nsmb.2890. [DOI] [PMC free article] [PubMed] [Google Scholar]
- 14.Zhao Q, et al. Nucleic Acids Res. 2014;42:W325–W330. doi: 10.1093/nar/gku383. [DOI] [PMC free article] [PubMed] [Google Scholar]
- 15.Zasadzinska E, et al. Dev. Cell. 2018;47:348–362. doi: 10.1016/j.devcel.2018.09.003. [DOI] [PMC free article] [PubMed] [Google Scholar]
Associated Data
This section collects any data citations, data availability statements, or supplementary materials included in this article.

