Abstract
A recent gamma-retroviral clinical Chronic Granulomatous Disease (CGD) gene therapy (GT) trial achieved proof-of-concept but was accompanied by activation of oncogenes and transgene silencing. The ubiquitous chromatin opening element (UCOE) comprises the sequences of two divergently oriented house-keeping gene promoters and is known to have anti-silencing properties. In a screen we identified two novel UCOE constructs that prevent adjacent promoter methylation in P19 cells. Experiments were continued with the shorter UCOE constructs in induced pluripotent stem cells (iPSC) derived from a p47phox-deficient CGD patient. The iPSC line was transduced with the lentiviral GT vectors expressing P47 under the constitutively active SFFV promoter with UCOE element (UCOE_SF) and without UCOE element (SF) adjacent to the SFFV promoter. The iPSC were expanded before propagation towards neutrophils. 20 days after transduction the UCOE_SF vector was protected from methylation in iPSC as previously shown in P19 cells, whereas the SF vector was heavily methylated in iPSC. The UCOE_SF vector maintained stable transgene expression in iPSC, macrophages and neutrophils, whereas the SF vector was strongly silenced. The UCOE_SF vector stably restored ROS production in neutrophils, whereas for the SF vector the count of ROS producing cells was marginal. To conclude, we have shown that the prevention of transgene silencing by UCOE is functionally and mechanistically preserved upon terminal neutrophil differentiation.
Keywords: Genetherapy, Silencing, IPSC, Neutrophils, CGD
Disciplines: Clinical Immunology, Hematology, Immunology
Introduction
The primary immunodeficiency Chronic Granulomatous Disease (CGD) is caused by a defective NADPH-oxidase complex, which is the molecular machinery required for the production of reactive oxygen species (ROS) that facilitate microbial killing by phagocytes. The disease is characterized by recurrent severe bacterial and fungal infections requiring prophylactic treatment of the patients with antibiotics and antimycotics. The state-of-the-art curative therapy for CGD is bone marrow transplantation if a HLA identical donor is available. Unfortunately, depending on the ethnic group, a HLA identical donor is available for only about 16–75% of CGD patients [1]. For patients without HLA matching BM donor, a gene therapy (GT) approach using autologous bone marrow cells might be an alternative therapeutic option.
For the X-chromosomal form of CGD (X-CGD) a clinical phaseI/II trial was initiated in 2005 utilizing a γ-retroviral GT vector. This GT vector drives gp91phox transgene expression by the viral long terminal repeat (LTR). The clinical trial was temporarily successful as gene modified stem cells engrafted in the bone marrow in significant amount which led to the restoration of ROS production in peripheral phagocytes and to the disappearance of life threatening infections within about 50 days after GT. Unfortunately GT was accompanied by two major adverse events; Oncogene transactivation by enhancer sequences within the LTR sequence of the GT vector led to clonal dominance which partially progressed to myelodysplastic syndrome and monosomy 7 requiring medical intervention. Furthermore an increasing discrepancy between gene marking and functionality over time was observed resulting in decreased therapeutic efficiency. A detailed analysis revealed DNA-methylation within the viral LTR promoter sequence as the molecular cause for decreasing therapeutic efficiency [2] [3] [4].
This study focuses on the development of a silencing resistant GT vector for the p47phox deficient form of CGD. We used the constitutively active viral LTR of spleen focus forming virus (SFFV) driving p47phox transgene expression as this sequence within the LTR was sensitive to DNA methylation in the above mentioned clinical trial. To prevent transgene silencing we used the ubiquitous chromatin opening element (UCOE), which is published, to prevent methylation when inserted 5’ of SFFV promoter [5] [6] [7] but which has not been analyzed in neutrophils in a CGD-specific context up to now. As the UCOE element possesses intrinsic promoter activity we generated various UCOE deletion constructs. Our constructs were initially tested in P19 cells known for their high DNA methylation activity. Main experiments were conducted in a p47phox CGD patient derived induced pluripotent stem cell (iPSC) line [8] as a CGD disease model to test the silencing of the GT vectors. The p47phox deficient iPSC were transduced with the GT vectors and propagated to neutrophils. The gene corrected cells were again tested for promoter methylation in iPSC, and after differentiation to neutrophils, cells were tested for expression of p47phox transgene and restoration of ROS production.
Objective
We analyzed a UCOE construct for its capacity to protect the strongly silencing sensitive SFFV LTR promoter from inactivation in a disease model which reflects the CGD disease as well as the long term epigenetic processes observed in vivo, in order to combine this UCOE construct in a second step with a tissue-specific promoter for CGD gene therapy vector development.
Results & Discussion
UCOE prevents promoter methylation in P19 cells
A previously described plasmid with full length UCOE sequence [6] was used to generate deletion constructs of this UCOE element. These constructs were then cloned into gamma-retroviral vectors 5’ to the silencing sensitive SFFV promoter (Suppl. Fig. 1A). P19 cells with high DNA methylation activity were retrovirally transduced with the generated UCOE/SFFV fusion constructs and SFFV promoter methylation was analyzed (Suppl. Fig. 1B). This screen revealed two UCOE constructs which in only one orientation UCOEi794fwd and UCOEi662fwd protected the adjacent SFFV promoter from silencing. The analysis was repeated after introducing the two UCOE/SFFV fusion constructs into lentiviral vector backbones [9]. Similarly, both UCOE constructs protected the adjacent SFFV promoter from inactivation in P19 cells (Suppl. Fig. 2).
UCOE prevents SFFV promoter methylation in iPSC and maintains stable expression in iPSC derived neutrophils
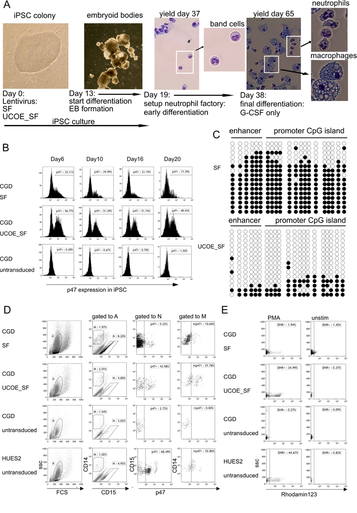
As P19 cells can’t be propagated to phagocytes, we transduced cells of a p47phox-deficient iPSC cell line with the lentiviral GT vectors SF and UCOE_SF with targeted MOI 2 and expanded them before differentiation to neutrophils alongside the untransduced CGD iPSC line as negative control and the embryonic stem cell line HUES2 as positive control. Some of the iPSC were expanded until day 20 for p47 expression analysis and promoter methylation analysis. The percentage of p47 expressing iPSC was assayed by flow cytometry at 4 timepoints. The Oct3/4 pluripotency marker was used to identify iPSC (Fig. 1B). The percentage of p47-positive cells for the SF vector transduced cells decreased from 33.11% at day 6 to 17.39% at day 20, whereas in UCOE_SF transduced cells the percentage only marginally declined from 56.77% at day 6 to 48.43% at day 20. Methylation of the SFFV promoter was assayed at day 20 after transduction in iPSC. Similarly to P19 cells, the SFFV promoter was protected from methylation in UCOE_SF (12.1% of CpGs methylated), whereas the SF was heavily methylated (74.1% of CpGs methylated).
Figure 1. Gene therapy of iPSC and differentiation to neutrophils.

(A) Workflow of iPSC Work. Methylene blue/eosin staining shows that early yield of neutrophil factories contain cells with band cell morphology (neutrophil progenitors), whereas late yield of the factory contains cells with mature neutrophil morphology (with the neutrophil typical multi-lobal segmented nuclei) and also macrophage morphology (with single round nuclei). (B) p47 expression in OCT3/4 gated iPSC over time. P47 expression of UCOE_ SF_p47 is stable over time, but decreases in SF_p47 transduced cells. (C) DNA methylation analysis in iPSC after 20 days of culture. CpG dinucleotides in individual subcloned PCR products are shown in horizontal orientation with black/white circles indicating methylated/unmethylated CpGs. UCOE protects the SFFV promoter from methylation, whereas unprotected SFFV promoter is strongly methylated in iPSC 20 days after transfection. (D) Gating strategy and p47 expression in yield of neutrophil factory day 68 after transduction. p47 expression of UCOE_ SF_p47 is maintained at high level in neutrophils (FCSlow (gate A), CD15+CD14- (gate N)) and in macrophages (FCSlow, CD14+CD15- (gate M)), but significantly reduced in SF_p47 transduced cells in comparison to p47phox expression in iPSC on day 6 (Fig. 1B).,(E) Detection of ROS production in differentiated CD15+ neutrophils in a dihydrorho-damine 123 assay. ROS production leads to increased fluorescence resulting in a shift to the right. Percentage of ROS producing neutrophils is high for UCOE_ SF_p47, but marginal in SF_p47 in comparison to p47phox expression in iPSC on day 6 (Fig. 1B).
UCOE maintains stable expression and enables stable ROS production in iPSC-derived neutrophils
The iPSC were differentiated to neutrophils with an embryoid body (EB) based differentiation protocol that releases a mixture of neutrophils and macrophages into the supernatant (Fig. 1A). In early phase of culture maturation, EB supernatant contained band cells (progenitors of neutrophils). In advanced stage of culture maturation (Fig. 1A, 1D) the EB supernatant contained macrophages, and mature neutrophils with multi-lobal segmented nuclei.
p47phox transgene expression was analyzed in macrophage and neutrophil cell populations defined by surface markers (Fig. 1D). Within the CD14+/CD15- (Fig. 1D, gate M) and in the CD14-/CD15+ (Fig. 1D, gate N) populations the percentages of p47 expressing cells were high for UCOE_SF vector (gate M: 57.78%; gate N: 43.58%) and very low for unprotected SF vector (gate M: 10.04%; gate N: 5.22%). Together with the known anti-silencing properties of our UCOE construct (Fig. 1C), the low p47phox expression in the absence of the UCOE element is likely due to promoter methylation during the differentiation of iPSC to neutrophils. More important than transgene expression is functional correction of neutrophilic ROS production. The flow cytometry based di-hydrorhodamine 123 (DHR) assay was used to detect ROS production upon stimulation with PMA. In CD14-/CD15+ neutrophils UCOE_SF restored ROS production in 34.99% of cells. The percentage of ROS producing neutrophils derived from UCOE_SF transduced iPSC was in the same range as in neutrophils derived from HUES2 positive control. In contrast to these results, p47phox expression and ROS production in cells obtained from SF vector transduced iPSC was marginal (1.94%) again pointing towards epigenetic inactivation of the unprotected SFFV promoter in the SF vector.
In order to prevent silencing of the SFFV promoter we analyzed SFFV promoter and ubiquitous chromatin opening element (UCOE) – SFFV promoter fusion constructs for DNA methylation in a highly DNA methylating embryonic carcinoma cell line and in iPSC. The UCOE element consists of two divergently oriented CpG island housekeeping gene promoters, CBX3 and HNRPA2B1. The UCOE element was reported to be resistant to silencing and to reduce integration site effects on transgene expression levels independent of vector copy number [6]. Its anti-silencing effect was not restricted to the UCOE sequence itself but expanded to adjacent promoter sequences including an adjacent SFFV promoter [5].
This reported UCOE effect was orientation dependent. Only a UCOE element in which SFFV was fused to the CBX3 promoter element (A2B1-CBX3-SFFV termed 3’UCOE or “forward” in [5] corresponding to our reverse orientation) was reported to prevent SFFV promoter silencing [5]. In our hands, only two of our UCOE deletion constructs (1797bp (UCOE1797fwd) and 1662bp (UCOE1662fwd)) and both only in CBX3-A2B1-SFFV (forward, fwd) orientation (Suppl. Fig. 1) were able to prevent SFFV promoter silencing. It is worth noting that the UCOE elements used in our study and in the study of Zhang and coworkers differed in size.
The anti-silencing effect of our UCOE1662fwd element was independent of viral back-ground (gamma-retrovirus and lentivirus) and could be reproduced in P19 cells and in the iPSC model. Furthermore, the GT vector Lenti UCOE 1662fwd SFFV p47 (UCOE SF) showed stable transgene expression in iPSC and in iPSC derived macrophages and neutrophils.
For the endogenous native UCOE sequence, it is known that the open DNA conformation is associated with depletion of nucleosomes and changes in histone code and demethylation of DNA around the UCOE promoters [10]. Authors could show an accumulation of histones related to active transcription of H3K9Ac, H3K14Ac, H3K4me2, H3K4me3 and histones related to open chromatin conformation H4K4Ac, H4K7ac, H4K11Ac and H4K14Ac which is mandatory for transcription. We therefore hypothesize that this histone code spreads from the UCOE element into adjacent SFFV promoter region and thereby prevents promoter methylation and transgene silencing. Recently the site with anti-silencing activity could be restricted to a core region of UCOE spanning only 455bp of the CBX3 part of UCOE in the authers 3’ orientation [11], corresponding to our reverse orientation. The reason why individual constructs of different sizes possess anti-silencing activity in only one orientation remains enigmatic and requires further investigation.
Conclusions
We have described a silencing resistant gene therapy vector with stable expression of p47phox transgene in a highly DNA methylating embryonic carcinoma cell line as well as in iPSC, and upon iPSC differentiation to neutrophils and macrophages. Due to the stable transgene expression this vector was able to facilitate full restoration of ROS production in neutrophils obtained from transduced p47phox CGD iPSC.
Limitations
The SFFV promoter served as a model system due to its susceptibility to silencing in vivo. For gene therapy vector DNA methylation studies, the unprotected SFFV promoter and the UCOE protected SFFV promoter are reliable positive and negative controls. Further studies are required to confirm whether UCOE elements described in this study and in the study described by [11] are able to protect tissue specific promoters [9] [12] [13] as well, which might add to long term performance of these gene therapy vectors in vivo, respectively if those promoters need silencing protection after all.
Alternative Explanations
Additional Information
Methods
Reagents were from ThermoFisher (Invitrogen) unless stated otherwise.
iPSC culture and transduction with GT vectors
Until the start of experiments, p47 deficient CGD iPSC and healthy control hES cells HUES2 [14] were cultured in 6 well plates in co-culture with mitomycin C inactivated mouse embryonic fibroblast (MEF) feeder cells in hES medium 2 ml/well, with daily half medium changes and passage to new plates by manual passage every 5 days. hES medium consisted of KO DMEM, 20% KO serum replacement, 2 mM Gluta-MAX, 50 nM 2-mercaptoethanol, 10 ng/mlbFGF, 100 units/ml penicillin, and 100 μg/ml streptomycin (PAA Laboratories GmbH).
For viral transduction, iPSC were transferred enzymatically with TrypLEexpress to a 48 well tissue culture plate (50.000 cells/well) and cultured feeder free on matrigel with mTeSR complete medium (Stem Cell Technologies Inc) with daily full medium change. The following day iPSC were transduced with lentiviral GT vectors. For transduction viral supernatants were diluted in mTeSR medium (Stem Cell Technologies Inc) supplemented with 4 ng/ml polybren to infect iPSC with MOI 2. Viral infectious particles were centrifuged for 45 min at 1200 g, 15°C onto the iPSC growing on matrigel followed by incubation at 37C for 4 h. Then the medium was exchanged completely. 2 days after transduction iPSC were transferred enzymatically back onto MEFs and were further cultured in hES medium and enzymatically transferred to new plates every 3–6 days.
Differentation of iPSC to neutrophils
The neutrophil differentiation protocol described here was not published previously, but was informed by the following myeloid differentiation protocols [15] [16] [17] [18]. At day 13 after iPSC transduction one well of a 6 well plate with densely grown iPSC colonies on MEF feeder cells was used to setup embryoid bodies (EBs). Using a 24G syringe needle a grid with 100 patches was scratched onto the iPSC containing well of a 6 well plate and the patches were lifted by a cell scraper. The patches from each well were transferred into one well of a 6 well ultra-low adherence plate (Corning) in 3 ml/well hES culture medium and cultured for 6 days, with a half medium change after 2 days. iPSC patches were kept in intermediate neutrophil differentiation medium for 6 days to form EBs, with half medium change after 2 days. Intermediate neutrophil medium consisted of IMDM (PAA Laboratories GmbH, 15% FCS (Biosera), supplemented with IGFII, 20 ng/ml, VEGF 20 ng/ml, SCF100 ng/ml, FLT-3L 10 ng/ml, TPO 50 ng/ml and G-CSF 100 ng/ml, 2 mM glutamax, 100 units/ml penicillin, and 100 μg/ml streptomycin and 0.055 mM β-mercaptoethanol. For each transfected cell line 10–15 EBs were transferred to one well of a normal tissue culture 6 well plate and maintained for another 19 days in 4 ml/well of intermediate neutrophil differentiation medium with half medium changes every 5th day. Then culture conditions were changed to terminal neutrophil differentiation medium for the whole factory containing G-CSF as the only growth factor to improve differentiation of neutrophils. Terminal neutrophil differentiation medium consisted of IMDM (PAA Laboratories GmbH), 15% FCS (Biosera), supplemented with G-CSF 100 ng/ml, 2 mM Glutamax, 100 U/ml penicillin, and 100 μg/ml streptomycin and 0.055 mM β-mercaptoethanol. Emerging neutrophils were harvested every 5 days and medium was replaced.
p47phox transgene expression analysis
Transgene expression was analyzed on a FACS Calibur (BD). Cells were incubated with surface antibodies for 30 min and washed twice with PBS. Then intracellular staining was performed with Fix/Perm kit (BD) according to manufacturer’s description. Transgene expression was detected with anti p47phox antibody (BD, clone 1), which was APC labeled by BD services. To identify iPSC, no surface staining was performed, instead, anti hOCT3/4 IgG2B rat monoclonal primary anti body (R&D, Cat-No: MAB1759) was used together with p47-APC antibody, then cells were washed twice with perm wash buffer followed by a staining with Alexa488 conjugated goat anti rat IgG H+L (Cat-No: A11006) antibody for 30 min. Finally iPSC were washed twice with perm wash buffer. After staining the cells were fixed with PBS containing 2% formaldehyde and stored light protected at 4°C until measurement.
Macrophages were identified with CD14-FITC (BD, Cat-No: 345784), and neutrophils with CD15-FITC (BD, Cat-No: 347423 antibody.
DHR assay
The DHR assay was performed as previously described [19].
The neutrophil yield was stained with CD15-APC antibody (BD, Cat-No:551376) for 15 min on ice. After washing cells were incubated 15 min with HBSS+Ca+Mg (PAA Laboratories GmbH, Pasching, Austria), 0.5% human serum albumin, 0.725 fM DHR (Sigma, St. Luis, USA), 1 U/ml catalase (Sigma, St. Luis, USA, Cat No: C 9322). Then cell suspension was divided on 2 FACS tubes. One tube was left unstimulated, the other tube was stimulated with 0.4 ng/ml PMA (Sigma, St. Luis, USA). Both tubes were incubated at 37C for 15 min and measured immediately after.
SFFV promoter methylation analysis
Promoter methylation analysis was performed by bisulfite conversion as described previously for the clinical trial of X-CGD [2]. In brief, isolated DNA was bisulfite converted using the Epi Tect kit (Qiagen AG). Bisulfite converted DNA was amplified by PCR and cloned into TOPO vector for sequencing.
The PCR of SFFV promoter methylation analysis amplified the enhancer and CpG island region of the SFFV promoter as well as the first 7 CpGs of the p47phox transgene and the PCR was carried out using the primer “SFFVfwdbisulfite” 5’-AATTA AGAAT AGAGA AGTTT AGATT AAGGG-3’ and primer “METH_SFFV_rev” 5’-TCCTA CCACT TCACCA AAAAC ATATAC-3’ TOPO vector subcloned PCR products were sequenced with M13forward and M13reverse standard primers.
Cytochemistry
Maturity of neutrophils and iPSC macrophages was monitored with an eosin/methylene blue staining as described by [17]. About 2×104 cells were centrifuged on an X-tra® adhesive slide (Surgipath, Canada) using a cytospin device. The sample was then fixed for 1 min in methanol, stained for 30 s with eosin solution directly followed by staining with methylene blue solution for 30 s. Then the slides were washed twice in distilled water for 30 s and placed in a drying oven until water was evaporated. Images were recorded with an EVOSxl core inverted microscope (AMG).
Supplementary Material
Acknowledgements
A plasmid with full length UCOE sequence [6] was kindly provided by Prof. A. Thrasher. The p47phox deficient iPSC [8] line was kindly provided by Prof. M. Lako and Prof. Lyle Armstrong.
Funding Statement
Walther Haenseler was supported by Swiss National Science Foundation Projektförderung grant, 121983 and an Early Postdoc Mobility grant, 148607. This study was supported in part by the CGD Society (grant no. CGDS16/01), EU-FP7 NET4CGD Project 305011, EU-FP7 CELL-PID HEALTH-2010–261387, Gebert Rüf Stiftung, program “Rare Diseases-New Approaches” (grant no. GRS-046/10), Fondazione Ettore e Valeria Rossi foundation, Hochspezialisierte Medizin Schwerpunkt Immunologie (HSM-2-Immunologie), ZIHP (Zurich Center for Integrative Human Physiology) and the Gottfried und Julia Bangerter-Rhyner-Stiftung. Adjoa Smalls-Mantey was supported by a personal grant number F31AI098409 from the National Institute of Allergy and Infectious Diseases.
Full Open Access
Supported by the Velux Foundation, the University of Zurich, and the EPFL School of Life Sciences.
Footnotes
Ethics Statement
The work with embryonic stem cell line HUES2 [14] was reviewed and approved by the U.K. Stem Cell Bank Steering Committee.
Citation
- [1].Loren Gragert et al. “HLA Match Likelihoods for Hematopoietic Stem-Cell Grafts in the U.S. Registry”. In: New England Journal of Medicine 371.4 (2014), pp. 339–348. DOI: 10.1056/nejmsa1311707. URL: 10.1056/nejmsa1311707. [DOI] [PMC free article] [PubMed] [Google Scholar]
- [2].Ott Marion G et al. “Correction of X-linked chronic granulomatous disease by gene therapy, augmented by insertional activation of MDS1-EVI1, PRDM16 or SETBP1”. In: Nature Medicine 12.4 (2006), pp. 401–409. DOI: 10.1038/nm1393. URL: 10.1038/nm1393. [DOI] [PubMed] [Google Scholar]
- [3].Stefan Stein et al. “Genomic instability and myelodysplasia with monosomy 7 consequent to EVI1 activation after gene therapy for chronic granulomatous disease”. In: Nature Medicine 16.2(2010), pp. 198–204. DOI: 10.1038/nm.2088. URL: 10.1038/nm.2088. [DOI] [PubMed] [Google Scholar]
- [4].Ulrich Siler et al. “Successful Combination of Sequential Gene Therapy and Rescue Allo-HSCT in Two Children with X-CGD - Importance of Timing”. In: Current Gene Therapy 15.4 (2015), pp. 416–427. DOI: 10.2174/1566523215666150515145255. URL: 10.2174/1566523215666150515145255. [DOI] [PubMed] [Google Scholar]
- [5].Fang Zhang et al. “A Ubiquitous Chromatin Opening Element (UCOE) Confers Resistance to DNA Methylation–mediated Silencing of Lentiviral Vectors”. In: Molecular Therapy 18.9 (2010), pp. 1640–1649. DOI: 10.1038/mt.2010.132. URL: 10.1038/mt.2010.132. [DOI] [PMC free article] [PubMed] [Google Scholar]
- [6].Zhang F et al. “Lentiviral vectors containing an enhancer-less ubiquitously acting chromatin opening element (UCOE) provide highly reproducible and stable transgene expression in hematopoietic cells”. In: Blood 110.5 (2007), pp. 1448–1457. DOI: 10.1182/blood-2006-12-060814. URL: https://doi.org/10.1182/blood-2006-12-060814. [DOI] [PMC free article] [PubMed] [Google Scholar]
- [7].Brendel C et al. “Physiological regulation of transgene expression by a lentiviral vector containing the A2UCOE linked to a myeloid promoter”. In: Gene Therapy 19.10 (2011), pp. 1018–1029. DOI: 10.1038/gt.2011.167. URL: 10.1038/gt.2011.167. [DOI] [PubMed] [Google Scholar]
- [8].Yan Jiang et al. “Derivation and Functional Analysis of Patient-Specific Induced Pluripotent Stem Cells as an In Vitro Model of Chronic Granulomatous Disease”. In: STEM CELLS 30.4 (2012), pp. 599–611. DOI: 10.1002/stem.1053. URL: 10.1002/stem.1053. [DOI] [PMC free article] [PubMed] [Google Scholar]
- [9].Christian Brendel et al. “Human miR223 Promoter as a Novel Myelo-Specific Promoter for Chronic Granulomatous Disease Gene Therapy”. In: Human Gene Therapy Methods 24.3 (2013), pp. 151–159. DOI: 10.1089/hgtb.2012.157. URL: 10.1089/hgtb.2012.157. [DOI] [PMC free article] [PubMed] [Google Scholar]
- [10].Allen Marianne Lindahl and Antoniou Michael. “Correlation of DNA Methylation with Histone Modifications Across the HNRPA2B1-CBX3 Ubiquitously-Acting Chromatin Open Element (UCOE)”. In: Epigenetics 2.4 (2007), pp. 227–236. DOI: 10.4161/epi.2.4.5231. URL: 10.4161/epi.2.4.5231. [DOI] [PubMed] [Google Scholar]
- [11].Fang Zhang, Giorgia Santilli, and Thrasher Adrian J “Characterization of a core region in the A2UCOE that confers effective anti-silencing activity”. In: Scientific Reports 7.1 (2017), p. 10213 DOI: 10.1038/s41598-017-10222-3. URL: [DOI] [PMC free article] [PubMed] [Google Scholar]
- [12].Giorgia Santilli et al. “Biochemical Correction of X-CGD by a Novel Chimeric Promoter Regulating High Levels of Transgene Expression in Myeloid Cells”. In: Molecular Therapy 19.1 (2011), pp. 122–132. DOI: 10.1038/mt.2010.226. URL: 10.1038/mt.2010.226. [DOI] [PMC free article] [PubMed] [Google Scholar]
- [13].Peirong Hu et al. “Hematopoietic Stem cell transplantation and lentiviral vector-based gene therapy for Krabbe’s disease: Present convictions and future prospects”. In: Journal of Neuroscience Research 94.11 (2016), pp. 1152–1168. DOI: 10.1002/jnr.23847. URL: 10.1002/jnr.23847. [DOI] [PMC free article] [PubMed] [Google Scholar]
- [14].Cowan Chad A et al. “Derivation of Embryonic Stem-Cell Lines from Human Blastocysts”. In: New England Journal of Medicine 350.13 (2004), pp. 1353–1356. DOI: 10.1056/nejmsr040330. URL: 10.1056/nejmsr040330. [DOI] [PubMed] [Google Scholar]
- [15].Karlsson Karl R et al. “Homogeneous monocytes and macrophages from human embryonic stem cells following coculture-free differentiation in M-CSF and IL-3”. In: Experimental Hematology 36.9 (2008), pp. 1167–1175. DOI: 10.1016/j.exphem.2008.04.009. URL: 10.1016/j.exphem.2008.04.009. [DOI] [PMC free article] [PubMed] [Google Scholar]
- [16].Sayandip Mukherjee et al. “Generation of Functional Neutrophils from a Mouse Model of X-Linked Chronic Granulomatous Disorder Using Induced Pluripotent Stem Cells”. In: PLoS ONE 6.3(2011), e17565 DOI: 10.1371/journal.pone.0017565. URL: https://doi.org/10.1371/journal.pone.0017565. [DOI] [PMC free article] [PubMed] [Google Scholar]
- [17].Koichi Saeki et al. “A Feeder-Free and Efficient Production of Functional Neutrophils from Human Embryonic Stem Cells”. In: STEM CELLS 27.1 (2009), pp. 59–67. DOI: 10.1634/stemcells.2007-0980. URL: 10.1634/stemcells.2007-0980. [DOI] [PubMed] [Google Scholar]
- [18].Bonnie van Wilgenburg et al. “Efficient, Long Term Production of Monocyte-Derived Macrophages from Human Pluripotent Stem Cells under Partly-Defined and Fully-Defined Conditions”. In: PLoS ONE 8.8 (2013), e71098 DOI: 10.1371/journal.pone.0071098. URL: 10.1371/journal.pone.0071098. [DOI] [PMC free article] [PubMed] [Google Scholar]
- [19].Emmendörffer A et al. “Evaluation of flow cytometric methods for diagnosis of chronic granulomatous disease variants under routine laboratory conditions”. In: Cytometry 18.3 (1994), pp. 147–155. DOI: 10.1002/cyto.990180306. URL: https://doi.org/10.1002/cyto.990180306. [DOI] [PubMed] [Google Scholar]
Associated Data
This section collects any data citations, data availability statements, or supplementary materials included in this article.
