Abstract
The single-celled ciliate Paramecium bursaria is an indispensable model for investigating endosymbiosis between protists and green-algal symbionts. To elucidate the mechanism of this type of endosymbiosis, we combined PacBio and Illumina sequencing to assemble a high-quality and near-complete macronuclear genome of P. bursaria. The genomic characteristics and phylogenetic analyses indicate that P. bursaria is the basal clade of the Paramecium genus. Through comparative genomic analyses with its close relatives, we found that P. bursaria encodes more genes related to nitrogen metabolism and mineral absorption, but encodes fewer genes involved in oxygen binding and N-glycan biosynthesis. A comparison of the transcriptomic profiles between P. bursaria with and without endosymbiotic Chlorella showed differential expression of a wide range of metabolic genes. We selected 32 most differentially expressed genes to perform RNA interference experiment in P. bursaria, and found that P. bursaria can regulate the abundance of their symbionts through glutamine supply. This study provides novel insights into Paramecium evolution and will extend our knowledge of the molecular mechanism for the induction of endosymbiosis between P. bursaria and green algae.
Subject terms: Sequencing, Genomics
Introduction
Endosymbiosis is a widely accepted theory that explains the origin of eukaryotic organelles, such as chloroplasts and mitochondria. Many interesting endosymbiotic events provide insight into horizontal gene transfer and coevolution. For example, two Hydra species (H. viridissima and H. vulgaris) can establish an endosymbiotic relationship with green algae [1, 2]. Gene expression analysis revealed that hosts’ genes associated with oxidative stress can benefit the survival and life cycles of Hydra. In addition, biotrophic transport of algal maltose to hosts has been observed, and endosymbiotic algae can also make use of amino acids provided by the Hydra host [3], suggesting that the endosymbiotic relationship between hydra and green algae is mutualistic. In another example, the marine mollusk Elysia chlorotica exhibits endosymbiosis by acquiring chloroplasts from Vaucheria litorea [4, 5]. When V. litorea is ingested, all of its cellular components except for the chloroplasts are digested or discarded, whereas the retained chloroplasts could help the host survive for weeks to months under extreme conditions in which only carbon dioxide and light are supplied [5].
Paramecium species, such as P. bursaria, provide an excellent opportunity to examine the formation of endosymbiosis because they harbor hundreds of endosymbiotic Chlorella variabilis in its cytoplasm (Fig. 1a). Previous studies have reported that the symbiotic algae are enveloped by a perialgal vacuole (PV) membrane beneath the cell cortex (Supplementary Figure S1A), which prevents the algae from being fused by the host’s lysosome [6, 7]. PV-coated algae usually occupy the position of trichocysts under the cell cortex (Supplementary Figure S1B) [6]. The symbiotic C. variabilis can divide within the PV membrane, and the division furrow was observed (Supplementary Figure S1C), suggesting that C. variabilis in the cytoplasm can not only survive but also proliferate with their host cell’s growth. Furthermore, the newborn algae were also observed crumbling away from their mother cytoderm fragment (Supplementary Figure S1D) [8]. As a result, P. bursaria and C. variabilis form a relatively stable endosymbiotic relationship under the protection of the PV membrane. Previous study revealed that P. bursaria could control the abundance of algal symbionts according to light intensity and gain more benefits from the system, which is a general evolutionary strategy to maintain the stable endosymbiosis within protists [9].
Fig. 1.
Difference between algae-bearing and algae-free P. bursaria and comparative genomic analysis. a Differential interference contrast microscope image of a typical P. bursaria cell. Ma, macronucleus; Cy, cytopharynx. b Microscope images of algae-bearing and algae-free P. bursaria are shown. c The cell length distribution of algae-bearing and algae-free P. bursaria for three independent biological replicates, n = 5. ***P < 0.001, based on a t-test. The top and bottom of the box represent the 3rd quartile and 1st quartile, respectively. The band within the box represents the median. d The cell proliferation of algae-bearing and algae-free P. bursaria within 6 days, feeding with E. coli HT115. The original P. bursaria cell number is 100, with each curve and error bar representing the mean ± standard deviation from three experimental replicates, respectively. e Extremely programmed genome rearrangements between P. bursaria and P. caudatum. Vertical bars represent collinear blocks of orthologous regions. The collinear blocks between the two genomes are connected by colored lines. f A schematic visualization of genome rearrangement between P. bursaria and P. caudatum, in which multiple inversion and translocation events are present among these contigs. g BI and ML trees for 69 orthologous genes of 11 ciliates with the evolutionary model ‘LG+I+G+F’. The solid black dots at nodes indicate Bayesian posterior probabilities (PPs) of 1.0 and bootstrap support (BS) values of 100%
To investigate the contribution of C. variabilis to P. bursaria, we generated P. bursaria without C. variabilis symbionts. Since cycloheximide can induce the swelling of the PV and then cause the digestion of PV-free Chlorella [10–12], algae-bearing P. bursaria was treated with 10 μg/ml cycloheximide for several weeks to generate algae-free P. bursaria (Fig. 1b). The length of algae-bearing P. bursaria cells was significantly longer than that of cells without algae (t-test, P < 0.001) (Fig. 1c) [10]. Furthermore, the proliferation of algae-bearing P. bursaria was much faster than that of algae-free P. bursaria (Fig. 1d), feeding with E. coli HT115, suggesting that endosymbiotic algae were vital for P. bursaria’s growth and proliferation. Before this experiment, we have utilized filter membrane, penicillin and streptomycin antibiotics and starving methods to eliminate unspecified bacteria.
To better understand their symbiotic relationship, we sequenced the genome and transcriptome of P. bursaria and compared them with those of other Paramecium species. We constructed one 16–20 Kb DNA library for the PacBio RS II System and generated 721,593 long reads (average sub-read length of 8.6 kb) with an ultra-high sequencing depth (177×). We performed genome assembly using Canu [13] including error correction, read trimming and sequence assembly, which is specifically designed for assembling high-noise, single-molecule sequencing reads. Considering the high error rate of PacBio sequencing, two additional short-fragment libraries (180 and 500 bp) were constructed and sequenced on an Illumina HiSeq 2500 sequencer, which generated 27,378,470 (5.4 Gb) and 32,475,823 (6.4 Gb) PE100 reads, respectively (Supplementary Table S1). We used these two data sets to correct substitution and indel errors in the PacBio assembly using Pilon [14]. Finally, we obtained a 29.2 Mb P. bursaria genome, consisting of 405 contigs with no gaps (Supplementary Table S2). Its genome size is much smaller than that of other ciliates but comparable to that of P. caudatum. Genomic synteny analysis revealed that P. bursaria exhibits tremendous genomic rearrangements compared with P. caudatum (Fig. 1e, f). We further constructed a TruSeq Synthetic Long-Read DNA library to generate long reads and verify the accuracy of the assembled genome. In total, 51 Gb TruSeq Synthetic long reads were generated and then assembled into 22,218 long sequences (average length of 7.1 kb). All these synthetic long sequences were aligned to the 29.2 Mb genome using BLASTN (e-value 1e−5). Approximately 96.56% of the reads could be continuously aligned to the assembled genome and the remaining reads were found to be bacterial or algal origins, indicating its high completeness and accuracy (Supplementary Figure S2A). Meanwhile, we used a widely used approach CEGMA [15] to evaluate the completeness and potential contaminations in assembled ciliate genomes. 94.8% of standard core genes could be identified in the assembled P. burasia genome, which is similar to the completeness rate of three well-studied ciliate genomes, T. thermophila (89.9%), O. trifallax (93.1%) and P. tetraurelia (92.7%). In addition, we plotted the distribution of GC contents of the assembled contigs and found that they follow a typical ciliate %GC distribution and do not contain any obvious algal or bacterial contaminants (Supplementary Figure S2B). The copy number of MAC (macronucleus) in the ciliate cells is generally several hundreds or thousands of times higher than MIC (micronucleus) [16, 17]. Therefore, the distribution of the Illumina sequencing as of assembled contigs was used to exclude the potential contamination of the MIC genome. As shown in Supplementary Figure S2C, only one peak (230×) of sequencing depth could be found, with more than 93.6% of contigs having a sequencing depth >100×. In addition, we further used single-copy protein-coding genes to evaluate the redundancy of assembled contigs to exclude the potential contamination of the MIC genome.
To predict the protein-coding genes of the P. bursaria genome, an RNA-Seq library was constructed and sequenced to generate 6,375,138 paired-end reads (Supplementary Table S1). In addition, a published P. bursaria RNA-Seq data set [18] (DRR003755) was also used to improve the completeness of gene prediction. We employed a comprehensive strategy to annotate the genome by combining transcriptome-based, homolog-based and ab initio approaches. In all, 17,266 protein-coding genes were predicted in the P. bursaria genome (Supplementary Table S2), which is slightly lower than the number of genes predicted in its close relative P. caudatum (18,509). Paramecium tetraurelia, Paramecium biaurelia and Paramecium sexaurelia have undergone whole-genome duplication events [19], such that their genome size and gene number are twice as large those in P. bursaria and P. caudatum (Supplementary Table S2). The P. bursaria genome and the other ten sequenced genomes of ciliates were selected to investigate their phylogenetic relationships (Supplementary Table S3). These 11 species can be classified into three classes: Oligohymenophorea, Spirotrichea, and Heterotrichea. Stentor coeruleus [20] in class Heterotrichea was selected as an outgroup. We used the ortho-MCL approach [21] to find orthologous genes from protein-coding gene sets of these ciliate genomes. In total, 69 orthologous single-copy genes with 23,175 amino acid residues were chosen to construct phylogenetic trees. Both the maximum likelihood tree and Bayesian inference tree were constructed and showed similar phylogenetic relationships to those in previous studies [22–24] (Fig. 1g). Notably, P. bursaria formed a sister clade with other Paramecium species and occupied the earliest diverging branch of Paramecium, indicating that P. bursaria is the earliest differentiated species among the five Paramecium species.
We annotated the predicted genes of P. bursaria and P. caudatum based on Gene Ontology (GO) terms, and then performed functional enrichment analysis. A Pearson Chi-Square test was used to select differentially enriched GO terms between P. bursaria and P. caudatum. Differentially enriched GO terms are involved in a variety of biological processes and molecular functions, including oxidation reduction, drug transporter, oxygen binding, and lipid binding (Supplementary Figure S3A and Supplementary Figure S4). The function of the multidrug and toxin extrusion protein (MATE) family (drug transporter) is to eliminate exogenous and endogenous poisonous compounds from both hosts and symbionts [25, 26], which is the consequence of adaptation to endosymbiosis over evolutionary time. The enriched MATE proteins in P. bursaria may confer resistance to toxic compounds on the hosts to maintain the symbiotic relationship. In contrast, genes involved in oxygen binding are depleted in P. bursaria, especially for globin genes. Globin proteins including heme and globular proteins are widely distributed in plants, animals and microbes and consist of three globin lineages, which can bind and transport oxygen [27, 28]. The comparison among ciliate genomes indicates that the copy numbers of globin genes between the macronucleus and the micronucleus are similar in both Tetrahymena thermophila (12 vs. 9) and Oxytricha trifallax (5 vs. 6) (Supplementary Figure S3B). However, the globin gene number of P. bursaria is far less than that in other Paramecium species (2 vs. 21~46). A possible explanation is that endosymbiotic algae may produce enough oxygen through photosynthesis for P. bursaria to maintain cellular respiration in mitochondria. Consequently, an abundant oxygen supply may allow P. bursaria to encode fewer oxygen binding genes over the course of long-term evolution. By comparing P. tetraurelia, P. biaurelia and P. sexaurelia to P. caudatum, we found that the average globin gene number in the three Paramecium species was twice that in P. caudatum, which can be attributed to multiple whole-genome duplication events that occurred in these species. To investigate the phylogenetic relationships among these globin genes, 45 globin sequences were retrieved from P. tetraurelia, P. caudatum, P. bursaria and O. trifallax after filtering short fragmented sequences (<100 aa) and then they were used to construct a phylogenetic tree. As shown in Supplementary Figure S3C, globin genes from one species exhibited a dispersed distribution instead of being clustered together, indicating that they may be amplified through speciation.
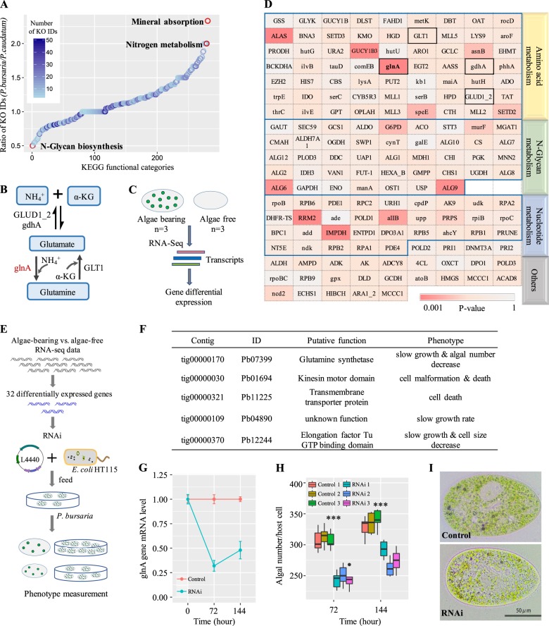
We then annotated the predicted protein-coding genes to the KEGG pathway. Compared with those of P. caudatum, P. bursaria genes exhibited obviously different functional enrichments in a number of KO categories, including mineral absorption, nitrogen metabolism and N-glycan biosynthesis (Fig. 2a). P. bursaria encodes fewer genes involved in N-glycan biosynthesis, but instead it has more genes related to mineral absorption and the nitrogen metabolism pathway. The transient receptor potential cation channel subfamily M member 6 (TRPM6) gene of hosts encodes a protein including an ion channel domain and a protein kinase domain, which can transport the Mg2+ that plays a key role in harvesting solar energy during photosynthesis [29, 30]. This finding indicates that P. bursaria may supply its endosymbiotic algae with Mg2+ to ensure the symbionts’ ability to photosynthesize, which may explain the ability of P. bursaria to manipulate symbionts load according to light intensity [9]. However, the exact mechanism of how P. bursaria hosts supply Mg2+ to chlorella is still not fully understood. Previous studies revealed that the number of amino acid transporters in endosymbiotic algae increases significantly, and endosymbionts could obtain amino acids from P. bursaria as a nitrogen source [18, 31, 32]. According to the results of KO enrichment analysis, we speculated that nitrogen metabolism, especially glutamine and glutamate biosynthesis (Fig. 2b), may be a critical factor for this endosymbiotic system. To clarify the role of nitrogen metabolism in the endosymbiosis, we conducted differential expression analysis using the transcriptome data sets of P. bursaria with and without C. variabilis symbionts (Fig. 2c) [18]. Differential expressions of 165 genes related to nitrogen metabolism (amino acid metabolism, N-glycan metabolism and nucleotide metabolism) were explored (Fig. 2d). The glnA gene ranks the first among these differentially expressed genes (P = 0.0013), as its expression level in algae-bearing P. bursaria is up-regulated four-fold compared to that in algae-free cells (average FPKM 155 vs. 38).
Fig. 2.
Glutamine biosynthesis contributes to the establishment of endosymbiosis between P. bursaria and C. variabilis. a The ratio of KOs between P. bursaria and P. caudatum for each KEGG pathway. The ratios for mineral absorption and the nitrogen metabolism pathway are the highest (> = 2). The ratio for the N-glycan biosynthesis pathway is the lowest ( = 0.5). b The biosynthetic pathway of glutamine and glutamate. Glutamate dehydrogenase (GLUD1_2) and NADP-specific glutamate dehydrogenase (gdhA) can reversibly catalyze oxidative deamination of glutamate to produce ammonia and alpha-ketoglutarate (α-KG). Glutamine synthetase (glnA) can catalyze ammonia and glutamate to generate glutamine. NADH-dependent glutamate synthase (GLT1) can catalyze one glutamine and one α-KG to generate two glutamates. c The flow chart of differential gene expression analysis between algae-bearing and algae-free P. bursaria for three independent replicates. d Differential expression analysis of 165 genes related to nitrogen metabolism between algae-bearing and algae-free P. bursaria. The color depth represents the P value (t-test). The most significant differentially expressed gene (glnA, P = 0.0013) is highlighted in a black box. e–i Functional validation of differentially expressed genes using RNAi. e The workflow of the RNAi experiment. A L4440 plasmid with the target gene was transferred into E. coil HT115. The phenotype of P. bursaria was measured before and after the hosts were fed wit E. coil HT115. f The list of five genes which exhibited significant phenotype changes after knockdown. g The expression level of glnA at 72 and 144 h after RNAi using RT-qPCR with Centrosomal protein gene as an internal reaction control. The curve and error bar represent the mean ± standard deviation for three independent experimental replicates. Control represents P. bursaria fed with E. coil HT115 including an empty L4440 vector. RNAi represents P. bursaria fed with E. coil HT115 including the RNAi vector L4440. h The algal number per host cell after 72 and 144 h for three independent experimental replicates (n = 5 cells for each replicate). ***P < 0.001, based on a t-test. (i) Microscope images of P. bursaria in the control and RNAi groups. After RNAi, P. bursaria harbors fewer algae than that in the control group
To further investigate the relationship between P. bursaria and its symbiotic algae, we used RNAi experiments to knock down 32 most differentially expressed genes using the homology-dependent gene silencing approach (Supplementary Table S4) [33–36]. We firstly cloned these target genes from the cDNA library of P. bursaria. The expression vector L4440 with the target gene sequence was induced by IPTG to produce dsRNA, which can knock down the expression of the target gene of the hosts. Subsequently, P. bursaria were fed the transformed E. coli HT115 consisting of the L4440 plasmid with the target gene under normal culture conditions (Fig. 2e). When E. coli HT115 is digested by P. bursaria, the dsRNA of target gene will be discharged into the hosts’ cytoplasm and then will be cleaved into short-interfering RNAs (siRNAs) by Dicer [33–35]. Eventually, an RNA-induced silencing complex consisting of the guide strand will specifically bind and cleave the target mRNA in P. bursaria. After 6 days, we examined the phenotype of transformed P. bursaria by measuring their cell shape and size, growth rate, and endosymbiotic algae number. As shown in Fig. 2f and Supplementary Figure S5, the knockdown of five genes could cause obvious abnormal phenotypes, including smaller cell size, reduced symbiotic algae, slow growth rate or cell depth. Strikingly, the knockdown of Pb07399 (glnA) could significantly reduce the number of symbiotic algae and the growth rate but did not affect the host cell size (Fig. 2g–i and Supplementary Figure S5). We counted the algal number per P. bursaria cell using micrographs of each crushed host cell and found that the algal number of the glnA RNAi group was significantly lower than that of the control group (t-test, P < 0.001) (Fig. 2h, i and Supplementary Figure S6). These findings indicated that P. bursaria may supply glutamine for C. variabilis as a nitrogen source, and the host cells can regulate the abundance of endosymbiotic algae through the expression of their glnA gene.
Based on the comparative genomic analyses, we propose a model of the symbiotic relationship between P. bursaria and its symbiotic algae (Fig. 3). P. bursaria can produce glutamine and Mg2+ for the symbiotic algae, and the algae can take glutamine as a nitrogen source and utilize Mg2+ for chlorophyll-based photosynthesis. In return, symbiotic algae may provide photosynthetic products, such as fructose, maltose, and oxygen, to host cells. Previous studies also proved our findings that there are nutrient trading systems between hosts and symbionts (e.g. O2, CO2, maltose and amino acids) [37].
Fig. 3.
A schematic summary of the metabolic interaction between P. bursaria and C. variabilis. Green arrows indicate that symbionts provide hosts with O2, carbohydrates, and lipids, whereas gray arrows indicate that hosts supply symbionts with Mg2+, CO2, and glutamine. The blue arrow indicates that the MATE protein family excretes harmful metabolites. Hosts can absorb Fe2+, Mg2+, and NH4+ for themselves and for symbionts
The transcriptomes of P. bursaria symbiont-bearing and symbiont-free and endosymbiotic C. variabilis NC64A genome illustrated some genes correlated with endosymbiosis, such as glutathione S-transferase, 70 kDa HSP (heat shock protein), some amino acid transporters and lipase [18]. Several studies also reported that the abundance of algal symbionts could be regulated by host according to light intensity [9, 18, 31]. In addition, the symbiotic algae are located under the cell cortex which may promote their photosynthetic efficiency. After removing algae from the host cells by using a cycloheximide treatment, the growth of algae-free P. bursaria was significantly inhibited and the cells became smaller [10], indicating that symbiotic algae can supply important nutrition for P. bursaria growth. Interestingly, the oxygen-binding ability of P. bursaria is lower due to the sufficient supply of oxygen from its symbiotic algae. For the host cells, the phototrophic symbionts can produce oxygen to keep their aerobic metabolism stable [38]. The globin gene family also undergoes extensive gene loss during adaptation to oxygen-enriched conditions. Symbiotic algae may produce metabolites that are harmful to their hosts. More MATE genes are present in P. bursaria, which help hosts eliminate these harmful metabolites. The RNA interference experiment in this study confirmed the essential role of glutamine in maintaining the endosymbiotic relationship between P. bursaria and C. variabilis. The algal number per host cell was reduced when the expression level of glnA in P. bursaria was down-regulated. As shown in Supplementary Figure S7, the glnA gene in algae-bearing P. bursaria exhibited more correlations with other genes than in algae-free P. bursaria. When the endosymbiotic system is established in P. bursaria, the host encounters more complex conditions and triggers sophisticated regulation of gene expression, including glnA. Previous studies found that glnA mRNA levels and specific activities of glutamine synthetase could be regulated by nitrogen [39]. Through regulation of its glutamine production, P. bursaria can farm hundreds of C. variabilis to obtain enough oxygen as well as carbohydrates for use as a carbon source.
This study provides a valuable model to examine the mechanism of endosymbiosis as well as a favorable candidate to study the origin of eukaryotic organelles. We believe that this study offers a unique opportunity to research ‘in progress’ genetic changes that are caused by endosymbiosis.
Materials and methods
P. bursaria culture
P. bursaria 110224 was provided by the Institute of Evolution and Marine Biodiversity at the Ocean University of China, collected from Zhongshan Park, Qingdao, China. It was incubated at 25 °C in sterilized distilled water under fluorescent lighting (20–40 μmol photon/m2 s) in an incubator. An anatomical lens was used to check the status and count numbers. Differential interference contrast microscope was employed to observe cellular morphological structure [6, 8]. After 7–10 days, approximately 105 P. bursaria cells could be harvested per 300 ml of medium. In addition, an algae-free P. bursaria was generated by adding cycloheximide (10 μg/ml) for several weeks under normal culture conditions [10, 11]. The Paramecium strain and other related materials will be available upon request.
Nucleic acid preparation
To eliminate bacterial contamination and harvest more P. bursaria cells, a 15-μm-pore-size nylon filter membrane was used to isolate the cells from the medium [40]. The resulting cells were washed three times with sterilized distilled water, and the cells were starved and incubated with 1 × penicillin-streptomycin antibiotics (Invitrogen, Carlsbad, USA) for 24 h to further eliminate the bacterial contamination [19, 20]. The treated samples were then centrifuged at 10,000 rpm for 10 min to collect P. bursaria. Precipitations of approximately 7 × 106 P. bursaria cells were used for DNA and RNA extraction. DNA was extracted using a DNeasy Blood & Tissue Kit (Qiagen, Düsseldorf, Germany) according to the manufacturer’s instructions. RNA was isolated using an RNeasy Mini Kit (Qiagen, Düsseldorf, Germany).
Genome and transcriptome sequencing
Approximately 15 μg DNA was used to construct a 16–20 kb DNA library according to the guide for preparing a SMRTbell template and sequenced on a PacBio RS II system (Pacific Biosciences, Menlo Park, CA). Additionally, ~10 μg DNA was sheared into ~180 bp and ~500 bp fragments on a Covaris S220 system (Covaris, Woburn, MA). Two DNA libraries with different insert sizes were built using a Nextera DNA Flex Library Prep kit (Illumina, San Diego, CA) and then sequenced (PE100) on an Illumina HiSeq 2500 platform (Illumina, San Diego, CA). Genomic DNA (10 μg) was prepared for a TruSeq Synthetic Long-Read DNA library. The gDNA was fragmented to length of ~10 kb, and long DNA fragments were scattered in 384 wells. Each well with fragments was treated as a small library and sequenced using the HiSeq 2500 system. An RNA library of 150 bp insert size was prepared and sequenced (PE100) using an Illumina HiSeq 2500 platform. Library quality and concentration determination were performed using a Fragment Analyzer (AATI, Ankeny, IA) and a StepOne Plus real-time PCR system (Applied Biosystems, Foster City, CA).
Genome assembly
High-quality PacBio sub-reads were assembled to a draft genome using Canu software with the ‘genomeSize = 30 M’ parameter [13]. The Canu software includes correction, trimming and assembling steps. Subsequently, PE reads from two short insert-size (180 bp and 500 bp) libraries were imported to Pilon (--genome genome.fasta, --bam input.bam) [14] to correct the draft genome. Assemblies of the TruSeq Synthetic Long-Read DNA library were employed to validate the accuracy of the corrected genome by BLASTN (e-value 1e-5). Finally, we generated a near-complete 29.2 Mb P. bursaria genome without gaps, including a mitochondrial genome sequence. Mauve software [41] was used to discover conserved synteny with rearrangements between P. bursaria and P. caudatum. The genome sequence of P. bursaria and its annotation can be accessed at the public database BIGD (http://bigd.big.ac.cn, BioProject accession: PRJCA001086).
Gene prediction and annotation
To identify protein-coding genes, de novo gene prediction, homolog-based and transcriptome-based methods were combined. GeneMark-ES Suite 4.2.1 (--ES --max_intron 100 --min_gene_prediction 100) [42] and Augustus version 3.2.2 with default parameters [43] were adopted for de novo gene prediction. The protein sequences of four Paramecium species (P. caudatum, P. tetraurelia, P. sexaurelia, and P. biaurelia) were integrated by using Exonerate version 2.2.0 [44] with the Protein2Genome model (--geneticcode 6 --minintron 10 --maxintron 100, --score 300 --bestn 1) to predict protein-coding genes. The RNA-Seq raw data were trimmed with Trimmomatic [45] to remove adapters and filter low-quality reads (TruSeq3-PE.fa:2:30:10 LEADING:3 TRAILING:3 MINLEN:80 SLIDINGWINDOW:4:15). The trimmed reads were mapped to the P. bursaria genome using Tophat2 (-i 10, -I 100) and Cufflink (--min-intron-length 10, -I 100) [46, 47] to generate transcripts and to guide gene prediction. inGAP-CDG [48] was also used for gene prediction from the transcriptomic data sets. All of the gene sets from the three approaches were merged to produce the eventual gene sets.
The non-redundant protein database (NR) and SWISS-PROT database were used to annotate protein-coding genes by BLASTP (e-value 1e−5). The Pfam-A database was used to annotate protein domains by hmmscan using default parameters [49]. The gene name was derived from the best hit. The differential genes were analyzed using KEGG pathway and GO enrichment analyses. KEGG pathway analysis was achieved by using KAAS (KEGG Automatic Annotation Server). Gene ontology (GO) analysis was annotated through InterPro (with default parameters), including the Pfam, PANTHER, SMART, PROSITE, and PRINTS databases. GO enrichment analysis was achieved using Web Gene Ontology Annotation Plot (WEGO) with Pearson Chi-Square test [50]. A published RNA-sequencing data set of P. bursaria with and without C. variabilis symbionts [18] was utilized to estimate the transcript abundance and to quantify gene expression levels using the Tophat2-Cufflink pipeline (min intron length 10, max intron length 100). The genes with P < 0.05 and fold change > 2 were treated as differentially expressed genes. The Pearson correlation values were computed using R and the co-expression network analysis was displayed using Gephi (https://github.com/gephi/gephi).
Phylogenetic analysis
To identify orthologous genes among P. bursaria and ten other published ciliate genomes, the get_homologous software [21] with the MCL algorithm was used. Using MAFFT version 5 [51], we performed multiple alignment for each orthologous gene. Gblocks version 0.91b [52] was used to eliminate poor regions and then select conserved blocks. In totally, 69 orthologous genes with 23,175 amino acid residues were used to conduct the phylogenetic analysis (Supplementary Table S5). ProtTest 3 [53] was employed to select optimum evolutionary model. RAxML [54] constructed the ML tree with the optimum model for tandem orthologous protein sequences (bootstrap 100). A BI phylogenetic tree was constructed for tandem sequences at CIPRES Science Gateway Web (https://cushion3.sdsc.edu/portal2/login!input.action) with the options ‘ngen = 1,000,000, samplefreq = 100 nchains = 4’ and the selected model. The topological structures of the ML and BI phylogenetic trees were compared.
RNAi experiment
Total RNA of P. bursaria was prepared using an RNeasy Mini Kit (Qiagen, Düsseldorf, Germany). Single-stranded cDNA was synthesized with the Promega A5000 reverse transcription system (Promega, Madison, WI) following the user’s guide. Oligo-dT primer was used to reduce bacterial contamination in the samples. The cDNA was provided as the template for PCR and RT-PCR. The PCR product of the target gene was ligated into the pMD19-T vector (Supplementary Figure S8A) and then transferred into JM109-competent cells. Positive clones were selected for plasmid extraction. A double restriction-enzyme digestion segment generated using PstI and KpnI from a pMD19 plasmid was ligated into a L4440 plasmid, which consisted of two T7 promoters (Supplementary Figure S8B). Subsequently, the L4440 plasmid was transferred into HT115-competent cells and spread on a plate (LB medium with tetracycline and ampicillin). Positive clones were cultured and induced by 0.4 mmol/L IPTG to express dsRNA. Cultures (5 ml) were grown to an OD600 value of 1 and then centrifuged at 7000 rpm for 2 min to harvest E. coil HT115 with the L4440 plasmid. E. coil HT115 from 0.25 ml medium were re-suspended into 0.25 ml ultrapure water and then added into the 2.5 ml RNAi experimental system including ~1000 P. bursaria cells, IPTG and ampicillin. Each day we cultured new E. coil HT115 and added them into the experimental system. When the E. coil cells were digested, dsRNA of the target gene expressed by the L4440 plasmid was discharged into the cytoplasm of hosts to mediate the target mRNA degradation.
Supplementary information
Acknowledgements
This work was supported by grants from the Marine S&T Fund of Shandong Province for Pilot National Laboratory for Marine Science and Technology (2018SDKJ0406-2) and National Natural Science Foundation of China [31672279, 31722031, 91531306, 31572223] and grants from University of Chinese Academy of Sciences (Y8540XX1W2) and Beijing Natural Science Foundation (JQ18020).
Author contributions
F.Z. and M.M. conceived the project and designed the experiments. H.M., J.W., X.F., X.L., N.H. performed the experiments, H.M. and W.S. analyzed the data. H.M. J.W., F.Z. and M.M. wrote the manuscript.
Compliance with ethical standards
Conflict of interest
The authors declare that they have no conflict of interest.
Footnotes
Publisher’s note: Springer Nature remains neutral with regard to jurisdictional claims in published maps and institutional affiliations.
These authors contributed equally: Ming He, Jinfeng Wang
Contributor Information
Fangqing Zhao, Email: zhfq@biols.ac.cn.
Miao Miao, Email: miaomiao@ucas.ac.cn.
Supplementary information
The online version of this article (10.1038/s41396-018-0341-4) contains supplementary material, which is available to authorized users.
References
- 1.Ishikawa M, Shimizu H, Nozawa M, Ikeo K, Gojobori T. Two-step evolution of endosymbiosis between hydra and algae. Mol Phylogenetics & Evol. 2016;103:19–25. doi: 10.1016/j.ympev.2016.07.010. [DOI] [PubMed] [Google Scholar]
- 2.Kawaida H, Ohba K, Koutake Y, Shimizu H, Tachida H, Kobayakawa Y. Symbiosis between hydra and chlorella: molecular phylogenetic analysis and experimental study provide insight into its origin and evolution. Mol Phylogenet Evol. 2013;66:906–14. doi: 10.1016/j.ympev.2012.11.018. [DOI] [PubMed] [Google Scholar]
- 3.Ishikawa M, Yuyama I, Shimizu H, Nozawa M, Ikeo K, Gojobori T. Different endosymbiotic Interactions in two hydra species reflect the evolutionary history of endosymbiosis. Genome Biol Evol. 2016;8:2155–63. doi: 10.1093/gbe/evw142. [DOI] [PMC free article] [PubMed] [Google Scholar]
- 4.Pelletreau KN, Weber AP, Weber KL, Rumpho ME. Lipid accumulation during the establishment of kleptoplasty in Elysia chlorotica. PLoS One. 2014;9:e97477. doi: 10.1371/journal.pone.0097477. [DOI] [PMC free article] [PubMed] [Google Scholar]
- 5.Wagele H, Deusch O, Handeler K, Martin R, Schmitt V, Christa G, et al. Transcriptomic evidence that longevity of acquired plastids in the photosynthetic slugs Elysia timida and Plakobranchus ocellatus does not entail lateral transfer of algal nuclear genes. Mol Biol Evol. 2011;28:699–706. doi: 10.1093/molbev/msq239. [DOI] [PMC free article] [PubMed] [Google Scholar]
- 6.Fujishima M, Kodama Y. Endosymbionts in Paramecium. Eur J Protistol. 2012;48:124–37. doi: 10.1016/j.ejop.2011.10.002. [DOI] [PubMed] [Google Scholar]
- 7.Kodama Y, Fujishima M. Synchronous induction of detachment and reattachment of symbiotic Chlorella spp. from the cell cortex of the host Paramecium bursaria. Protist. 2013;164:660–72. doi: 10.1016/j.protis.2013.07.001. [DOI] [PubMed] [Google Scholar]
- 8.Kodama Y, Fujishima M. Cell division and density of symbiotic Chlorella variabilis of the ciliate Paramecium bursaria is controlled by the host’s nutritional conditions during early infection process. Environ Microbiol. 2012;14:2800–11. doi: 10.1111/j.1462-2920.2012.02793.x. [DOI] [PubMed] [Google Scholar]
- 9.Lowe CD, Minter EJ, Cameron DD, Brockhurst MA. Shining a light on exploitative host control in a photosynthetic endosymbiosis. Curr Biol. 2016;26:207–11. doi: 10.1016/j.cub.2015.11.052. [DOI] [PubMed] [Google Scholar]
- 10.Kodama Y, Fujishima M. Cycloheximide induces synchronous swelling of perialgal vacuoles enclosing symbiotic Chlorella vulgaris and digestion of the algae in the ciliate Paramecium bursaria. Protist. 2008;159:483–94. doi: 10.1016/j.protis.2008.02.005. [DOI] [PubMed] [Google Scholar]
- 11.Kodama Y, Inouye I, Fujishima M. Symbiotic Chlorella vulgaris of the Ciliate Paramecium bursaria plays an important role in maintaining perialgal vacuole membrane functions. Protist. 2011;162:288–303. doi: 10.1016/j.protis.2010.06.005. [DOI] [PubMed] [Google Scholar]
- 12.Weis The effect of accumulation time of separate cultivation on the frequency of infection of aposymbiotic ciliates by symbiotic algae in Paramecium bursaria. J Protozool. 1984;31:14A. [Google Scholar]
- 13.Koren S, Walenz BP, Berlin K, Miller JR, Bergman NH, Phillippy AM. Canu: scalable and accurate long-read assembly via adaptive k-mer weighting and repeat separation. Genome Res. 2017;27:722–36. doi: 10.1101/gr.215087.116. [DOI] [PMC free article] [PubMed] [Google Scholar]
- 14.Walker BJ, Abeel T, Shea T, Priest M, Abouelliel A, Sakthikumar S, et al. Pilon: an integrated tool for comprehensive microbial variant detection and genome assembly improvement. PLoS One. 2014;9:e112963. doi: 10.1371/journal.pone.0112963. [DOI] [PMC free article] [PubMed] [Google Scholar]
- 15.Parra G, Bradnam K, Korf I. CEGMA: a pipeline to accurately annotate core genes in eukaryotic genomes. Bioinformatics. 2007;23:1061–7. doi: 10.1093/bioinformatics/btm071. [DOI] [PubMed] [Google Scholar]
- 16.Swart EC, Bracht JR, Magrini V, Minx P, Chen X, Zhou Y, et al. The Oxytricha trifallax macronuclear genome: a complex eukaryotic genome with 16,000 tiny chromosomes. PLoS Biol. 2013;11:e1001473. doi: 10.1371/journal.pbio.1001473. [DOI] [PMC free article] [PubMed] [Google Scholar]
- 17.Coyne RS, Hannick L, Shanmugam D, Hostetler JB, Brami D, Joardar VS, et al. Comparative genomics of the pathogenic ciliate Ichthyophthirius multifiliis, its free-living relatives and a host species provide insights into adoption of a parasitic lifestyle and prospects for disease control. Genome Biol. 2011;12:R100. doi: 10.1186/gb-2011-12-10-r100. [DOI] [PMC free article] [PubMed] [Google Scholar]
- 18.Kodama Y, Suzuki H, Dohra H, Sugii M, Kitazume T, Yamaguchi K, et al. Comparison of gene expression of Paramecium bursaria with and without Chlorella variabilis symbionts. BMC Genom. 2014;15:183. doi: 10.1186/1471-2164-15-183. [DOI] [PMC free article] [PubMed] [Google Scholar]
- 19.McGrath CL, Gout JF, Doak TG, Yanagi A, Lynch M. Insights into three whole-genome duplications gleaned from the Paramecium caudatum genome sequence. Genetics. 2014;197:1417–28. doi: 10.1534/genetics.114.163287. [DOI] [PMC free article] [PubMed] [Google Scholar]
- 20.Slabodnick MM, Ruby JG, Reiff SB, Swart EC, Gosai S, Prabakaran S, et al. The macronuclear genome of Stentor coeruleus reveals tiny introns in a giant cell. Curr Biol. 2017;27:569–75. doi: 10.1016/j.cub.2016.12.057. [DOI] [PMC free article] [PubMed] [Google Scholar]
- 21.Contrerasmoreira B, Vinuesa P. GET_HOMOLOGUES, a versatile software package for scalable and robust microbial pangenome analysis. Appl Environ Microbiol. 2013;79:7696–701. doi: 10.1128/AEM.02411-13. [DOI] [PMC free article] [PubMed] [Google Scholar]
- 22.Feng JM, Jiang CQ, Warren A, Tian M, Cheng J, Liu GL, et al. Phylogenomic analyses reveal subclass Scuticociliatia as the sister group of subclass Hymenostomatia within class Oligohymenophorea. Mol Phylogenet Evol. 2015;90:104–11. doi: 10.1016/j.ympev.2015.05.007. [DOI] [PubMed] [Google Scholar]
- 23.Gentekaki E, Kolisko M, Boscaro V, Bright KJ, Dini F, Di Giuseppe G, et al. Large-scale phylogenomic analysis reveals the phylogenetic position of the problematic taxon Protocruzia and unravels the deep phylogenetic affinities of the ciliate lineages. Mol Phylogenet Evol. 2014;78:36–42. doi: 10.1016/j.ympev.2014.04.020. [DOI] [PubMed] [Google Scholar]
- 24.Chen X, Zhao X, Liu X, Warren A, Zhao F, Miao M. Phylogenomics of non-model ciliates based on transcriptomic analyses. Protein Cell. 2015;6:373–85. doi: 10.1007/s13238-015-0147-3. [DOI] [PMC free article] [PubMed] [Google Scholar]
- 25.Brown M, Paulsen IT, Skurray RA. The multidrug efflux protein NorM is a prototype of a new family of transporters (letter) Mol Microbiol. 1999;31:394–5. doi: 10.1046/j.1365-2958.1999.01162.x. [DOI] [PubMed] [Google Scholar]
- 26.Tanaka Y, Hipolito CJ, Maturana AD, Ito K, Kuroda T, Higuchi T, et al. Structural basis for the drug extrusion mechanism by a MATE multidrug transporter. Nature. 2013;496:247–51. doi: 10.1038/nature12014. [DOI] [PubMed] [Google Scholar]
- 27.Efstratiadis A, Posakony JW, Maniatis T, Lawn RM, O’Connell C, Spritz RA, et al. The structure and evolution of the human β-globin gene family. Cell. 1980;21:653–68. doi: 10.1016/0092-8674(80)90429-8. [DOI] [PubMed] [Google Scholar]
- 28.Vinogradov SN, Hoogewijs D, Bailly X, Mizuguchi K, Dewilde S, Moens L, et al. A model of globin evolution. Gene. 2007;398:132. doi: 10.1016/j.gene.2007.02.041. [DOI] [PubMed] [Google Scholar]
- 29.Farhat N, Rabhi M, Krol M, Barhoumi Z, Ivanov AG, Mccarthy A, et al. Starch and sugar accumulation in Sulla carnosa leaves upon Mg2+ starvation. Acta Physiol Plant. 2014;36:2157–65. doi: 10.1007/s11738-014-1592-y. [DOI] [Google Scholar]
- 30.Romero JR, Castonguay AJ, Barton NS, Germer S, Martin M, Zee RYL. Gene variation of the transient receptor potential cation channel, subfamily M, members 6 (TRPM6) and 7 (TRPM7), and type 2 diabetes mellitus: a case-control study. Transl Res. 2010;156:235–41. doi: 10.1016/j.trsl.2010.07.001. [DOI] [PubMed] [Google Scholar]
- 31.Blanc G, Duncan G, Agarkova I, Borodovsky M, Gurnon J, Kuo A, et al. The Chlorella variabilis NC64A genome reveals adaptation to photosymbiosis, coevolution with viruses, and cryptic sex. Plant Cell. 2010;22:2943–55. doi: 10.1105/tpc.110.076406. [DOI] [PMC free article] [PubMed] [Google Scholar]
- 32.Kato Y, Ueno S, Imamura N. Studies on the nitrogen utilization of endosymbiotic algae isolated from Japanese Paramecium bursaria. Plant Sci. 2006;170:481–6. doi: 10.1016/j.plantsci.2005.09.018. [DOI] [Google Scholar]
- 33.Funfak A, Fisch C, Abdel Motaal HT, Diener J, Combettes L, Baroud CN, et al. Paramecium swimming and ciliary beating patterns: a study on four RNA interference mutations. Integr Biol. 2015;7:90–100. doi: 10.1039/c4ib00181h. [DOI] [PubMed] [Google Scholar]
- 34.Ruiz F, Vayssié L, Klotz C, Sperling L, Madeddu L. Homology-dependent gene silencing in Paramecium. Mol Biol Cell. 1998;9:931–43. doi: 10.1091/mbc.9.4.931. [DOI] [PMC free article] [PubMed] [Google Scholar]
- 35.Timmons L, Court DL, Fire A. Ingestion of bacterially expressed dsRNAs can produce specific and potent genetic interference in Caenorhabditis elegans. Gene. 2001;263:103. doi: 10.1016/S0378-1119(00)00579-5. [DOI] [PubMed] [Google Scholar]
- 36.Wassmer T, Froissard M, Plattner H, Kissmehl R, Cohen J. The vacuolar proton-ATPase plays a major role in several membrane-bounded organelles in. Paramecium J Cell Sci. 2005;118:2813. doi: 10.1242/jcs.02405. [DOI] [PubMed] [Google Scholar]
- 37.Dean AD, Minter EA, Sørensen ME, Lowe CD, Cameron DD, Brockhurst MA, et al. Host control and nutrient trading in a photosynthetic symbiosis. J Theor Biol. 2016;405:82–93. doi: 10.1016/j.jtbi.2016.02.021. [DOI] [PubMed] [Google Scholar]
- 38.Esteban GF, Fenchel T, Finlay BJ. Mixotrophy in Ciliates. Protist. 2010;161:621–41. doi: 10.1016/j.protis.2010.08.002. [DOI] [PubMed] [Google Scholar]
- 39.Cohen-Kupiec R, Marx CJ, Leigh JA. Function and regulation of glnA in the methanogenic archaeon Methanococcus maripaludis. J Bacteriol. 1999;181:256–61. doi: 10.1128/jb.181.1.256-261.1999. [DOI] [PMC free article] [PubMed] [Google Scholar]
- 40.Kodama Y, Fujishima M. Symbiotic Chlorella sp. of the ciliate Paramecium bursaria do not prevent acidification and lysosomal fusion of host digestive vacuoles during infection. Protoplasma. 2005;225:191–203. doi: 10.1007/s00709-005-0087-5. [DOI] [PubMed] [Google Scholar]
- 41.Darling AC, Mau B, Blattner FR, Perna NT. Mauve: multiple alignment of conserved genomic sequence with rearrangements. Genome Res. 2004;14:1394. doi: 10.1101/gr.2289704. [DOI] [PMC free article] [PubMed] [Google Scholar]
- 42.Ter-Hovhannisyan V, Lomsadze A, Chernoff YO, Borodovsky M. Gene prediction in novel fungal genomes using an ab initio algorithm with unsupervised training. Genome Res. 2008;18:1979–90. doi: 10.1101/gr.081612.108. [DOI] [PMC free article] [PubMed] [Google Scholar]
- 43.Stanke M, Schoffmann O, Morgenstern B, Waack S. Gene prediction in eukaryotes with a generalized hidden Markov model that uses hints from external sources. BMC Bioinforma. 2006;7:62. doi: 10.1186/1471-2105-7-62. [DOI] [PMC free article] [PubMed] [Google Scholar]
- 44.Slater GS, Birney E. Automated generation of heuristics for biological sequence comparison. BMC Bioinforma. 2005;6:31. doi: 10.1186/1471-2105-6-31. [DOI] [PMC free article] [PubMed] [Google Scholar]
- 45.Bolger AM, Lohse M, Usadel B. Trimmomatic: a flexible trimmer for Illumina sequence data. Bioinformatics. 2014;30:2114–20. doi: 10.1093/bioinformatics/btu170. [DOI] [PMC free article] [PubMed] [Google Scholar]
- 46.Trapnell C, Pachter L, Salzberg SL. TopHat: discovering splice junctions with RNA-Seq. Bioinformatics. 2009;25:1105–11. doi: 10.1093/bioinformatics/btp120. [DOI] [PMC free article] [PubMed] [Google Scholar]
- 47.Trapnell C, Roberts A, Goff L, Pertea G, Kim D, Kelley DR, et al. Differential gene and transcript expression analysis of RNA-seq experiments with TopHat and Cufflinks. Nat Protoc. 2012;7:562–78. doi: 10.1038/nprot.2012.016. [DOI] [PMC free article] [PubMed] [Google Scholar]
- 48.Peng G, Ji P, Zhao F. A novel codon-based de Bruijn graph algorithm for gene construction from unassembled transcriptomes. Genome Biol. 2016;17:232. doi: 10.1186/s13059-016-1094-x. [DOI] [PMC free article] [PubMed] [Google Scholar]
- 49.Finn RD, Mistry J, Tate J, Coggill P, Heger A, Pollington JE et al. (2010). Pfam protein families database. Nucleic Acids Res. 2010;38:D211–222. [DOI] [PMC free article] [PubMed]
- 50.Ye J, Fang L, Zheng H, Zhang Y, Chen J, Zhang Z, et al. WEGO: a web tool for plotting GO annotations. Nucleic Acids Res. 2006;34:W293–W297. doi: 10.1093/nar/gkl031. [DOI] [PMC free article] [PubMed] [Google Scholar]
- 51.Katoh K, Kuma K, Toh H, Miyata T. MAFFT version 5: improvement in accuracy of multiple sequence alignment. Nucleic Acids Res. 2005;33:511–8. doi: 10.1093/nar/gki198. [DOI] [PMC free article] [PubMed] [Google Scholar]
- 52.Castresana J. Selection of conserved blocks from multiple alignments for their use in phylogenetic analysis. Mol Biol Evol. 2000;17:540–52. doi: 10.1093/oxfordjournals.molbev.a026334. [DOI] [PubMed] [Google Scholar]
- 53.Darriba D, Taboada GL, Doallo R, Posada D. ProtTest 3: fast selection of best-fit models of protein evolution. Bioinformatics. 2011;27:1164–5. doi: 10.1093/bioinformatics/btr088. [DOI] [PMC free article] [PubMed] [Google Scholar]
- 54.Stamatakis A. RAxML-VI-HPC: maximum likelihood-based phylogenetic analyses with thousands of taxa and mixed models. Bioinformatics. 2006;22:2688. doi: 10.1093/bioinformatics/btl446. [DOI] [PubMed] [Google Scholar]
Associated Data
This section collects any data citations, data availability statements, or supplementary materials included in this article.



