Abstract
Although increasing evidence indicated that deregulation of microRNAs (miRNAs) contributed to tumor initiation and progression, but little is known about the biological role of miR-340 in ovarian cancer (OC). In this study, we found that miR-340 expression was downregulated in OC tissues compared with its expression in normal ovarian epithelium and endometrium, and treatment with 5-aza-2′-deoxycytidine (5-Aza-dC) or trichostatin A (TSA) increased miR-340 expression in OC cells. In addition, ectopic miR-340 expression inhibited OC cell growth and metastasis in vitro and in vivo. Four and a half LIM domains protein 2 (FHL2) was confirmed as a direct target of miR-340 and silencing FHL2 mimicked the effects of miR-340 in OC cells. Further mechanistic study showed that miR-340 inhibited the Wnt/β-catenin pathway by targeting FHL2, as well as downstream cell cycle and epithelial-to-mesenchymal transition (EMT) signals in OC cells. Moreover, the greatest association between miR-340 and FHL2 was found in 481 ovarian serous cystadenocarcinoma tissues via pan-cancer analysis. Finally, we revealed that lower miR-340 or higher FHL2 was associated with poor OC patient outcomes. Our findings indicate that the miR-340-FHL2 axis regulates Wnt/β-catenin signaling and is involved in tumorigenesis in OC. Therefore, manipulating the expression of miR-340 or its target genes is a potential strategy in OC therapy.
Subject terms: Cancer, Translational research
Introduction
Human ovarian cancer (OC) is the leading cause of death from gynecologic malignancies1–3. Worldwide, ~295,400 new cases of OC have been diagnosed and 184,800 women are expected to succumb to the disease in 20184. This case-to-fatality ratio is nearly twice that of breast cancer4. Due to high tumor heterogeneity and lack of reliable detection markers, the majority of OC patients are diagnosed at advanced stages. Despite high response rates for initial chemotherapy, many patients develop recurrent disease with chemoresistance which ultimately leads to a poor 5-year survival rate5–7. Thus, increased understanding of the mechanisms driving OC and identification of new therapeutic targets are needed to improve OC treatments.
Wingless/integrated (Wnt)-mediated signal transduction pathways are known to regulate development and stemness, but are also tightly associated with cancer8–10. Activated Wnt signaling has been reported to mediate OC initiation and progression by regulating cell proliferation and apoptosis, even epithelial-to-mesenchymal transition (EMT)11,12. The Wnt signaling pathway is commonly divided into β-catenin-dependent (canonical) and β-catenin-independent (noncanonical) signaling8,9. The canonical pathway is activated upon Wnt ligand binding to Frizzled receptors and LDL-receptor-related protein (LRP) co-receptors. These interactions disrupt the adenomatous polyposis coli (APC)/Axin/casein kinase 1 alpha (CK1A)/glycogen synthase kinase 3 beta (GSK3β) complex, which results in the translocation and accumulation of β-catenin in the nucleus, where it activates target gene expression by interacting with T-cell factor/lymphoid enhancer-binding factor (TCF/LEF) transcription factors8,9.
Four and a half LIM domains protein 2 (FHL2) is a multifunctional scaffolding protein regulating signaling cascades and gene transcription13. FHL2 has been implicated in the Wnt/β-catenin signaling pathway14. FHL2 was first reported as a coactivator of β-catenin15 that promoted differentiation of mouse myoblasts16. In osteosarcoma and colon cancer, FHL2 can stabilize nuclear β-catenin, resulting in enhanced β-catenin transactivation activity17,18. FHL2 was also shown to promote tubular EMT through modulation of β-catenin signaling in fibrotic kidneys19. Consistent with aberrant Wnt/β-catenin signaling, the expression of FHL2 was dysregulated in several types of cancers, including OC18,20–22. Recently, FHL2 has been shown to regulate ovarian granulosa cell tumor progression via controlling AKT1 transcription23. Nevertheless, the precise molecular mechanism of FHL2’s involvement in OC remains far from being understood.
MicroRNAs (miRNAs) are non-coding RNAs ~22 nucleotides in length that can influence a wide range of biological processes by repressing target mRNA levels24,25. Increasing evidence has demonstrated that miRNAs are highly dysregulated in cancers, suggesting that they can function as therapeutic targets in tumorigenesis24–26. MicroRNA-340 (miR-340) has been identified as one of the miRNAs that are downregulated in several types of cancer. miR-340 can inhibit cell proliferation, induce cell apoptosis, and reduce cell migration and invasion by targeting multiple oncogenes in breast cancer, gastric cancer, glioblastoma, and non-small cell lung cancer27–32. Accordingly, some signaling pathways related to tumorigenesis, such as Janus kinase/signal transducers and activators of transcription (JAK/STAT), Wnt/β-catenin, and RAS/RAF/mitogen-activated protein kinase (MAPK), were shown to be suppressed by miR-34033–35.
The purpose of the present study was to investigate the molecular function of miR-340, as well as its regulatory mechanisms in OC. We found that downregulation of miR-340 in OC was due to the promoter hypermethylation, which is associated with poor patient outcomes. miR-340 inhibited cell growth, promoted apoptosis, and reduced migratory and invasive ability in vitro and in vivo by directly targeting FHL2. Moreover, we identified that the miR-340-FHL2 axis regulated Wnt/β-catenin signaling in OC cells.
Methods
Cell culture and drug treatment
The human A2780, SKOV3, and HEK293T cell lines were acquired from ATCC (Manassas, VA, USA). A2780 cells were grown in Dulbecco’s modified Eagle’s medium (DMEM, BI, Israel). HEK293T and SKOV3 cells were grown in Roswell Park Memorial Institute (RPMI) 1640 medium (BI). All media were supplemented with 10% fetal bovine serum and the cells were incubated at 37 °C in a humidified incubator with 5% CO2. Cell line authentication was achieved by genetic profiling using polymorphic short tandem repeat loci. The cells were treated with 5-aza-2′-deoxycytidine (5-Aza-dC) or trichostatin A (TSA) at the indicated concentrations for 48 or 24 h, respectively, before subsequent analysis.
Microarray data analysis
Microarray datasets were obtained from Gene Expression Omnibus (GEO): GSE71477 (eight groups including 19 paired tissue samples representing OC and endometrium) and GEO: GSE47841 (including 9 ovarian surface epithelium scraping samples and 12 high-grade serous ovarian carcinoma samples). miRNAs upregulated by >1.25-fold or downregulated by <0.8-fold (P < 0.025) in the OC samples were considered to be dysregulated. The heat-map was plotted using MEV 4.9.0 software.
Establishment of stable OC cell lines
To generate stable miR-340-overexpressing cells, A2780 and SKOV3 cells were transduced with a lentivirus expressing miR-340 or a negative control (Genechem, Shanghai, China), according to the manufacturer’s instructions, and selected using 500 ng/mL puromycin. After 6 days, puromycin-resistant cell pools with green fluorescent protein signals were identified using laser scanning confocal microscopy, collected, and then verified by real-time RT-PCR. To generate stable miR-340 and FHL2 co-expressing cells, the lentiviral particles were first produced in HEK293T cells co-transfected with p-FHL2 plasmid (EX-M0686-Lv105-5, Genecopoeia, USA) or control plasmid (EX-eGFP-Lv105, Genecopoeia) along with psPAX2 (Addgene, Watertown, MA, USA) and pMD2.G (Addgene) plasmids. Lv-miR-340-SKOV3 cells were then transduced with the resulting lentiviral particles and selected using 1000 ng/mL puromycin. After 6 days, puromycin-resistant cell pools were collected and verified by western blotting.
siRNA and transfection
siRNAs targeting FHL2 were obtained from GenePharma (Shanghai, China). siRNA was transfected at a final concentration of 50 nM using Lipofectamine 2000 (Life Technologies) according to the manufacturer’s instructions. The cells were collected 48 h after transfection for subsequent analysis.
Real-time RT-PCR
Total RNA was isolated using TRIzol (Thermo Fisher Scientific) and treated with RNase-free DNase I (Promega, Madison, WI, USA) for 30 min. To quantify mRNA levels, the DNA-free RNA was reverse-transcribed using the M-MLV Reverse Transcription Kit (Promega) according to the manufacturer’s instructions. Real-time PCR (qPCR) was performed using SYBR® Premix Ex Taq (TaKaRa). Glyceraldehyde-3-phosphate dehydrogenase (GAPDH) mRNA expression levels served as a reference control. The sequences of the qPCR primers are listed in Supplementary Table S1. To evaluate miR-340 expression, reverse transcription and qPCR were performed using the bulge-loop miRNA qPCR primer set (RiboBio, Guangzhou, China) according to the manufacturer’s instructions, and the data were normalized to the expression levels of human small nuclear RNA U6.
Dual-luciferase reporter assay
The FHL2 3′-untranslated region (UTR) reporter plasmid (Wt-FHL2 3′UTR) was generated by cloning the full length of FHL2 3′-UTR sequences (NM_001039492) into the pGL3-control vector (Promega) at the Xba1 site. To generate the mutant FHL2 reporter (Mut-FHL2 3′UTR), the seed region of the FHL2 3′-UTR was mutated using the QuickMutation™ Site-Directed Mutagenesis Kit (Beyotime, Shanghai, China). HEK293T or SKOV3 cells were seeded in 96-well plates and co-transfected with 100 ng of the firefly luciferase reporter vectors, Wt-FHL2 3′UTR or Mut-FHL2 3′UTR, and 10 ng Renilla luciferase control vector (pRL-CMV), with 5 pmol miRNAs (RiboBio), using Lipofectamine 2000. Luciferase activities were measured 48 h after transfection using the Dual-Glo Luciferase Assay System (Promega), in which firefly luciferase activity was normalized to Renilla luciferase activity.
Cell viability and colony formation assay
Cell proliferation/viability was determined as described previously36, using the CellTiter 96® AQueous One Solution Cell Proliferation Assay Kit (3-(4,5-dimethylthiazol-2-yl)-5-(3-carboxymethoxyphenyl)-2-(4-sulfophenyl)-2H-tetrazolium (MTS) assay, Promega) according to the manufacturer’s instructions. For the colony formation assay, treated cells were seeded in six-well plates at a density of 500 cells per well and cultured for 14 days. The colonies were then fixed with cold methanol and stained with 0.1% crystal violet; colonies comprising more than 50 cells were counted.
Cell cycle and apoptosis analysis
The treated cells were harvested at 80% confluence and washed with ice-cold phosphate-buffered saline (PBS) twice. For cell cycle analysis, the cells were fixed with cold 70% ethanol at 4 °C overnight, washed with ice-cold PBS twice, and then filtered with a 0.05-mm cell strainer. After incubation with PBS containing 50 μg/mL propidium iodide (PI), 100 μg/mL RNase A, and 0.2% (v/v) Triton X-100 for 30 min at 4 °C, the cells were washed and analyzed by flow cytometry (C6, BD, NJ, USA) to detect the DNA content of the stained cells. For cell apoptosis analysis, the cells were stained with the PE Annexin V Apoptosis Detection Kit (#559763, BD, USA) for 15 min at room temperature, following the manufacturer’s instructions. Flow cytometry was then performed to determine the percentage of apoptotic cells.
Immunofluorescence staining
Immunofluorescence assays were performed as described previously36. The primary antibody, anti-Ki67 (sc-23900), was obtained from Santa Cruz Biotechnology (Santa Cruz, CA, USA). Anti-FHL2 (ab12327) was obtained from Abcam (Cambridge, UK). Anti-β-catenin (#8480) was obtained from Cell Signaling Technology (Danvers, MA, USA). The fluorescein isothiocyanate (FITC)-conjugated donkey anti-mouse (D110081-0100) and Cy3-conjugated donkey anti-rabbit (D110052-010) secondary antibodies were obtained from Sangon Biotech (Shanghai, China).
5-Ethynyl-2′-deoxyuridine (EdU) proliferation assay
Logarithmically proliferating Lv-miR-340-A2780 or Lv-miR-340-SKOV3 cells were seeded in 96-well plates (8 × 104 cells/well) 12 h before staining with the Cell-Light™ EdU Apollo®643 In Vitro Imaging Kit (RiboBio) according to the manufacturer’s protocol. Briefly, the cells were incubated with 50 μM EdU for 2 h before fixation with 4% paraformaldehyde, permeabilization with 0.5% Triton X-100, and EdU staining. The cell nuclei were stained with Hoechst 33342 for 30 min. The number of EdU-positive cells in five random fields was counted under laser scanning confocal microscopy.
In vitro migration and invasion assays
The migration and invasion assays were conducted as described previously37; 5 × 104 cells were used for migration (SKOV3 for 6 h and A2780 for 12 h) and invasion (SKOV3 for 18 h and A2780 for 24 h).
Wound-healing assay
For the wound-healing assay, the cells were seeded in six-well plates at a number that reached confluency after an overnight incubation. A horizontal line scratch was created in the cell monolayer using a pipette tip assisted with a ruler. Then, the cells were lightly washed with PBS twice and incubated in serum-free medium. The scratch healing ability was recorded by taking pictures 0, 24, and 48 h after scratching.
Western blot
Western blot analysis was performed as described previously36. The primary antibodies were as follows: anti-p27 (ab193379, Abcam), anti-phosphorylated Rb (Ser795) (#9301, Cell Signaling Technology), anti-E2F1 (#3742, Cell Signaling Technology), anti-p21 (#2947, Cell Signaling Technology), anti-caspase-3 antibody (ab32351, Epitomics), anti-FHL2 (ab12327, Abcam), anti-β-catenin (#8480, Cell Signaling Technology), anti-phosphorylated β-catenin (Ser33/37/Thr41) (#9561, Cell Signaling Technology), anti-cyclin D1 (60186-lg, Proteintech), anti-p53 (10442-1-AP, Proteintech), anti-PUMA (ab33906, Epitomics), anti-E-cadherin (20874-1-AP, Proteintech), anti-N-cadherin (22018-1-AP, Proteintech), and anti-GAPDH (#2118, Cell Signaling Technology).
Animal studies
For the xenograft studies, 6-week-old female BALB/c nude mice were purchased from SLAC Laboratory Animal Co., Ltd (Shanghai, China) and maintained under pathogen-free conditions. A total of 4.5 × 106 Lv-miR-340-A2780 or control cells in 100 µL PBS were subcutaneously (s.c.) injected into the rear flank of the mice. Tumors were measured using a caliper, and tumor volume was calculated using the following formula: V = L × W2 × 0.5236 (L = long axis, W = short axis). For in vivo metastasis assays, 1 × 106 Lv-miR-340-SKOV3 or 2 × 106 Lv-miR-340-A2780 cells and the corresponding control cells in 200 µL PBS were injected intraperitoneally (i.p.) into the nude mice. After 70 days, the mice were photographed, and then euthanized. The nodules throughout the peritoneal cavity were counted and the ascites weight was measured. The intestines were subjected to fluorescent image detection using the IVIS Lumina III In Vivo Imaging System (PerkinElmer, MA, USA). All animals were maintained and treated in accordance with the guidelines of the Institutional Animal Care and Use Committee of Wenzhou Medical University.
Immunohistochemistry
Paraffin sections (5 μm) from tumor tissue samples were deparaffinized in 100% xylene and rehydrated with a decreasing ethanol series and then water, according to standard protocols. Heat-induced antigen retrieval was performed in 0.01 mol/L sodium citrate buffer (pH 6.0) for 10 min at 100 °C. Endogenous peroxidase activity and non-specific antigens were blocked, followed by incubation with anti-FHL2 antibody (ab12327, Abcam), anti-Ki67 antibody (sc-23900, Santa Cruz), or anti-caspase-3 antibody (ab32351, Epitomics), overnight at 4 °C. After washing, the sections were incubated with Poly-HRP-Conjugated Anti-Rabbit IgG or Poly-HRP-Conjugated Anti-Mouse IgG (Sangon Biotech) for 45 min at room temperature. The sections were visualized with 3,3′-diaminobenzidine (DAB), counterstained with hematoxylin, mounted in neutral gum and analyzed using a bright field microscope.
The Cancer Genome Atlas (TCGA) data set analysis
TCGA gene expression data and clinical data were obtained from TCGA Data Portal (http://cancergenome.nih.gov/). miRNA and mRNA expression was determined using the HiSeq™ 2000 platform. Reads per million (RPM) was used to quantify miR-340 expression levels from the miRNA-Seq datasets. FHL2 expression was calculated as reads per kilobase per million mapped reads (RPKM) values. The normalized values of miR-340 and FHL2 expression were converted to log2-transformed values. The relationship between miR-340 expression and survival was explored by separating the cases into two groups by the data-driven approach.
Statistical analysis
Data are presented as means ± SD or ±SEM. Unless noted otherwise, each experiment was carried out in triplicate. Statistical significance was determined by two-tailed Student’s t-test or Mann–Whitney U-test. Differences between groups were determined using two-way analysis of variance (ANOVA). P < 0.05 was considered statistically significant.
Results
miR-340 is downregulated in human OC
To identify novel miRNAs involved in OC tumorigenesis, we analyzed two datasets from GEO (GSE71477, 1155 miRNAs and GSE47841, 914 miRNAs), which contains most known miRNAs, and 36 (15 downregulated and 21 upregulated) common significantly dysregulated miRNAs were identified (P < 0.025 and fold-change (FC) <0.8 or >1.25) (Fig. 1a–c). Consistent with previous reports38–42, this list contained miR-145, miR-140, the miR-200 family, and miR-20a, suggesting its reliability (Supplementary Table S2, Fig. 1b). As one of the downregulated miRNAs, the levels of miR-340 among 30 types of cancers were lowest in OC (Supplementary Fig. S1A), so it was selected for further in-depth mechanistic study.
Fig. 1. miR-340 is downregulated in human ovarian cancer (OC).
a Dysregulated miRNAs in OC compared with the corresponding control in both GSE71477 and GSE47841 datasets, in which 15 are downregulated and 21 are upregulated (P < 0.025, fold change <0.8 or >1.25). b Heatmap showing the hierarchical clustering of miRNAs expressed in human OC from GSE71477 dataset. c Expression of miR-340 was significantly downregulated in OC compared with that of ovarian epithelium (GSE47841) or endometrium (GSE71477). Data are shown as means ± SEM. d, e A2780 and SKOV3 cells were treated with 5-aza-2′-deoxycytidine (5-Aza-dC) (d) for 48 h or trichostatin A (TSA) (e) for 24 h. The relative expression of miR-340 was determined by real-time RT-PCR. Data are shown as means ± SD from three independent experiments. *P < 0.05, **P < 0.01 by Student’s t-tests
Previous studies have shown that the downregulated miRNAs are associated with DNA hypermethylation in their promoters43. Thus, we first analyzed the 2-kb region upstream of miR-340 by EMBOSS44, and three putative CpG islands (Observed/Expected ratio (Obs/Exp ratio) >0.60, C+G>50% and length >200) were found (Supplementary Fig. S1B), which could be involved in the downregulation of miR-340 in OC cells. As expected, treatment with 5-Aza-dC or TSA restored the levels of miR-340 in A2780 and SKOV3 cells (Fig. 1d, e), suggesting that downregulation of miR-340 is due to its promoter hypermethylation in OC cells.
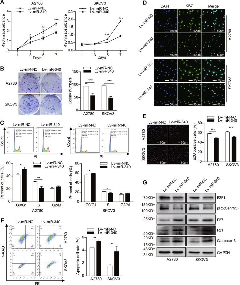
miR-340 inhibits growth of OC cells and promotes apoptosis in vitro and in vivo
To further explore the biological role of miR-340 in OC, A2780 and SKOV3 cells were transduced with miR-340-overexpressing lentivirus (Lv-miR-340) or control lentivirus (Lv-miR-NC). More than 300-fold increase in miR-340 expression was observed in Lv-miR-340-A2780 and Lv-miR-340-SKOV3 cells compared with that of the corresponding Lv-miR-NC group (Supplementary Fig. S2). Subsequently, OC cell proliferation was assessed in vitro. Overexpression of miR-340 resulted in a significant decrease in cell viability compared with that in the miR-NC group by MTS assay, both in A2780 and SKOV3 cells (Fig. 2a). Ectopic miR-340 expression blocked proliferation of OC cells in the colony formation assay (Fig. 2b). Cell-cycle analysis revealed that miR-340 overexpression significantly arrested both A2780 and SKOV3 cells at the G1-S transition, as indicated by a marked accumulation of cells in the G1 peak and a reduction of cells in S phase (Fig. 2c). Decreased expression of Ki67 (a cell proliferation marker) indicated that miR-340 significantly inhibited OC cell proliferation (Fig. 2d). Furthermore, an EdU incorporation assay for detecting DNA replication showed that the cell proliferation of A2780 and SKOV3 cells was significantly inhibited by miR-340 (Fig. 2e). In addition, flow cytometry demonstrated that cell apoptosis was markedly increased in miR-340-overexpressing A2780 and SKOV3 cells compared with miR-NC cells (Fig. 2f). Moreover, we found that miR-340 overexpression downregulated E2F1 and pRb (Ser795), but enhanced the levels of p27, p21, and caspase-3 (Fig. 2g). These results indicate that miR-340 has an inhibitory effect on OC cell proliferation in vitro.
Fig. 2. miR-340 inhibits growth of ovarian cancer cells and promotes apoptosis in vitro.
A2780 and SKOV3 cells were transduced with miR-340-overexpressing lentivirus (Lv-miR-340) or control lentivirus (Lv-miR-NC). a, b Cell proliferation was determined at the indicated time points by MTS assay (a) and colony formation assay (b). c Cell cycle was determined by flow cytometry. d Immunofluorescence staining shows that the cell proliferation marker Ki67 was decreased in Lv-miR-340 cells compared with that in Lv-miR-NC cells. Scale bar, 50 μm. e Effect of miR-340 on cell proliferative ability of A2780 and SKOV3 cells was examined by EdU incorporation assay. Scale bar, 50 μm. f Cell apoptotic rate was increased in Lv-miR-340 cells as determined by flow cytometry of cells with Annexin V-PE/7AA-D double staining. g Levels of E2F1, pRb (Ser795), p27, p21, and caspase-3 were detected in Lv-miR-340 cells by western blot. Data are shown as means ± SD from three independent experiments. *P < 0.05, **P < 0.01, ***P < 0.001 by Student’s t-tests
To determine whether miR-340 affects tumor formation in vivo, we performed an in vivo tumorigenesis study by subcutaneously injecting Lv-miR-340-A2780 cells into nude mice. The mice in the Lv-miR-340-A2780 and control Lv-miR-NC groups were euthanized 30 days after inoculation, and the average tumor volumes and weights were significantly reduced in Lv-miR-340-A2780 groups (Fig. 3a–c). By immunohistochemical analysis, Ki67 was markedly decreased in the Lv-miR-340 group tumors, while caspase-3 expression was increased in the Lv-miR-340 group tumors compared with that in the Lv-miR-NC group tumors (Fig. 3d, e). These results demonstrate that miR-340 can exert a significant inhibitory effect on tumorigenesis in vivo.
Fig. 3. miR-340 suppresses ovarian tumor growth in vivo.
Subcutaneous xenografts of A2780 cells infected with miR-340-overexpressing lentivirus (Lv-miR-340) or control lentivirus (Lv-miR-NC) (n = 5). a Images of the tumors at autopsy from nude mice are presented. b Tumor volumes were measured at the indicated time points. c Average weight of xenografted tumors was measured. d, e Immunohistochemical (IHC) staining of Ki67 (d) and caspase-3 (e) in xenografted tumors from Lv-miR-340-A2780 cells or control cells. Magnification ×400; scale bar, 50 μm. Data are shown as means ± SD. *P < 0.05, ***P < 0.001 by two-way ANOVA or Student’s t-tests
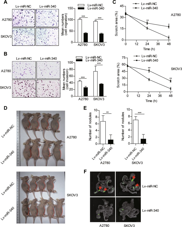
miR-340 inhibits migratory and invasive abilities of OC cells in vitro and in vivo
To examine the effect of miR-340 on OC cell migration and invasion, Lv-miR-340-A2780 or Lv-miR-340-SKOV3 cells and their corresponding control Lv-miR-NC cells were cultured in Transwell chambers pre-coated with or without Matrigel. As shown in Fig. 4a, b, compared with that of Lv-miR-NC cells, Lv-miR-340-A2780 and Lv-miR-340-SKOV3 cells both showed significantly decreased migratory and invasive ability. Consistent with this, in an in vitro wound-healing assay, overexpression of miR-340 inhibited cell migration and impeded closure of a scratched area of cells compared with that of the miR-NC cells (Fig. 4c and Supplementary Fig. S3A).
Fig. 4. miR-340 inhibits migratory and invasive ability of OC cells in vitro and in vivo.
a, b Stably upregulating miR-340 reduced migration (a) and invasion (b) of A2780 and SKOV3 cells in vitro. c Wound healing assay indicted that miR-340 overexpression inhibited healing ability of A2780 and SKOV3 cells. d–f Lv-miR-340 OC cells and corresponding Lv-miR-NC cells were injected intraperitoneally into BALB/c nude mice that were euthanized after 70 days (n = 4–5). d The images showing smaller ascites volumes in mice injected with Lv-miR-340 cells than in control. e Number of nodules was significantly lower in mice injected with Lv-miR-340 cells when compared with that of the control group. f Fluorescence imaging revealed that mice injected with Lv-miR-340 cells had weaker green fluorescence signals on the mesentery than did the control group. Data are shown as means ± SD from three independent experiments, unless noted otherwise. *P < 0.05, **P < 0.01, ***P < 0.001 by Student’s t-tests
To examine the effect of miR-340 on OC metastasis in vivo, Lv-miR-340 cells and their corresponding control Lv-miR-NC cells were injected intraperitoneally into nude mice. After 70 days, the mice that had been injected with Lv-miR-340 cells showed smaller ascites volumes (Fig. 4d), although there was no significant difference in ascites weight between the two groups (Supplementary Fig. S3B). A few small nodules throughout the peritoneal cavity were also detected in the Lv-miR-340 group (Fig. 4e). Fluorescence imaging revealed that the mice inoculated with Lv-miR-340 cells had weaker green fluorescence signals on their mesentery than did mice injected with Lv-miR-NC cells (Fig. 4f). These results demonstrate that miR-340 is an OC metastatic inhibitor in vivo.
FHL2 is a direct target of miR-340
Based on three bioinformatics algorithms (TargetScan, miRanda, and PITA), one potential binding site of miR-340 in the FHL2 3′-UTR was predicted. To test specific regulation through this predicted binding site, a dual-luciferase reporter system was employed. We constructed two reporter vectors consisting of the luciferase coding sequence followed by the 3′-UTR of FHL2 (Wt-FHL2 3′UTR) or mutant 3′-UTR (Mut-FHL2 3′UTR) (Fig. 5a). Co-transfection experiments showed that miR-340 decreased the luciferase activity of Wt-FHL2 3′UTR, but had almost no effect on Mut-FHL2 3′UTR in both HEK293T and SKOV3 cells (Fig. 5b), indicating that FHL2 is a potential target of miR-340. Furthermore, endogenous FHL2 mRNA and protein levels were reduced in Lv-miR-340-A2780 and Lv-miR-340-SKOV3 cells compared with the levels in their corresponding control cells (Fig. 5c, d). Similarly, immunofluorescence staining showed that FHL2 levels decreased in both the nucleus and cytoplasm of Lv-miR-340-A2780 and Lv-miR-340-SKOV3 cells (Fig. 5e). Consistent with this, the protein levels of FHL2 were also decreased in miR-340-overexpressing tumor samples from nude mice (Fig. 3a), as shown by immunohistochemistry and immunoblot analysis (Fig. 5f). Collectively, these data indicate that FHL2 is a novel direct target of miR-340.
Fig. 5. FHL2 is a direct target of miR-340.
a Nucleotide resolution of predicted miR-340-binding site in the FHL2 mRNA 3′-UTR; mutated binding sites are in red letters. b Luciferase activities were measured in HEK293T and SKOV3 cells transfected with reporter plasmids containing wild type (Wt) or mutant type (Mut) FHL2 3′-UTR together with miR-340 mimetic or control mimetic. Relative mRNA (c) and protein (d) levels of FHL2 in Lv-miR-340-A2780 and Lv-miR-340-SKOV3 cells were measured by real-time RT-PCR and western blot. e Immunofluorescence staining showed that FHL2 was decreased in Lv-miR-340 cells compared with that in Lv-miR-NC cells. Scale bar, 50 μm. f FHL2 expression was decreased in xenografted tumors from Lv-miR-340-A2780 cells by IHC staining (top, magnification ×400; scale bar, 50 μm) and western blot (bottom). Data are shown as means ± SD from three independent experiments. *P < 0.05, ***P < 0.001 by Student’s t-tests
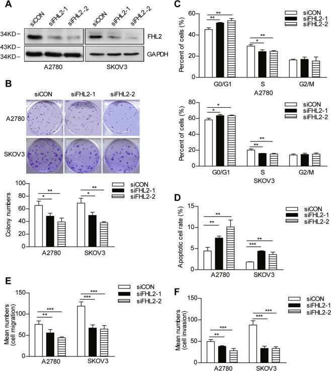
Knockdown of FHL2 mimics the effects of miR-340 in OC cells
The observations that miR-340 inhibits OC progression and that FHL2 is a direct target of miR-340 led us to hypothesize that suppression of FHL2 will have similar effects on OC tumorigenesis. To test this hypothesis, siRNA targeting FHL2 were utilized to suppress its expression, and knockdown efficiency was assessed by both western blot and real-time RT-PCR (Fig. 6a, Supplementary Fig. S4A). As expected, knockdown of FHL2 blocked the proliferation of OC cells, as assessed by colony formation assay (Fig. 6b), arrested the cell cycle at the G1-S transition (Fig. 6c, Supplementary Fig. S4B), and promoted cell apoptosis in A2780 and SKOV3 cells (Fig. 6d, Supplementary Fig. S4C). Consistent with the effects of miR-340 overexpression, knockdown of FHL2 also inhibited OC cell migration and invasion (Fig. 6e, f, Supplementary Fig. S4D, E).
Fig. 6. Silencing FHL2 reduces proliferation, migration, and invasion of OC cells.
A2780 and SKOV3 cells were transfected with siFHL2 or siCON. a FHL2 expression was detected by western blot. b Cell proliferation was determined by colony formation assay. c Cell cycle was determined by flow cytometry. d Cell apoptotic rate was increased in siFHL2 knockdown cells by flow cytometry of cells with Annexin V-PE/7AA-D double staining. Silencing FHL2 expression markedly reduced the ability of migration (e) and invasion (f) in OC cells. Data are shown as means ± SD from three independent experiments. *P < 0.05, **P < 0.01, ***P < 0.001 by Student’s t-tests
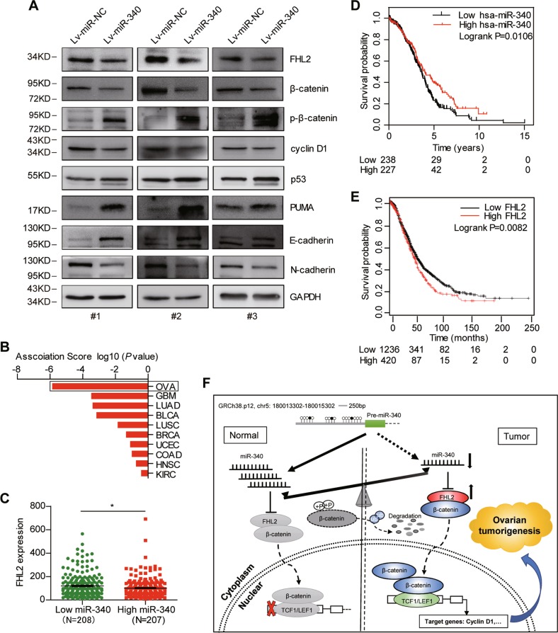
miR-340-FHL2 axis regulates Wnt/β-catenin signaling in OC cells
FHL2 is known to play an oncogenic role in several types of cancers13, and it has been implicated in Wnt/β-catenin signaling17–19. Therefore, we first determined whether FHL2 is also involved in Wnt/β-catenin signaling in OC. Indeed, we found that overexpression of FHL2 significantly enhanced β-catenin reporter activity (TopFlash) in A2780 and SKOV3 cells (Fig. 7a). Conversely, miR-340 had an antagonistic effect on β-catenin reporter activity (Fig. 7b). However, FHL2 and miR-340 had no effect on the activity of FopFlash, a negative control β-catenin reporter (Fig. 7a, b). These results showed that Wnt/β-catenin signaling was negatively regulated by miR-340 and positively regulated by FHL2, which offers a plausible explanation for the suppressive effects of the miR-340-FHL2 axis in OC cells. More interestingly, we found that FHL2 knockdown or ectopic miR-340 overexpression increased the levels of phosphorylated β-catenin (Ser33/37/Thr41) and reduced the total β-catenin expression in both A2780 and SKOV3 cells. Correspondingly, a Wnt target gene, the cell cycle regulator cyclin D1, was significantly inhibited. In addition, expression of the apoptosis-associated genes, p53 and PUMA, was significantly induced in FHL2-knockdown and miR-340-overexpressing cells (Fig. 7c and Supplementary Fig. S5A). Moreover, we found that ectopic overexpression of miR-340 increased the expression of E-cadherin and suppressed the expression of N-cadherin, which were only slightly affected by FHL2 knockdown in both A2780 and SKOV3 cells (Fig. 7c and Supplementary Fig. S5A). Subcellular distribution analysis showed that total β-catenin expression was decreased in both the nucleus and cytoplasm of Lv-miR-340-SKOV3 cells, in which the levels of phosphorylated β-catenin (Ser33/37/Thr41) were increased, compared with that of the control cells (Fig. 7d and Supplementary Fig. S5B). Furthermore, ectopic expression of FHL2 partially restored total β-catenin, phosphorylated β-catenin (Ser33/37/Thr41) and cyclin D1 levels, which were regulated in Lv-miR-340-SKOV3 cells (Fig. 7e). Collectively, miR-340 suppressed Wnt/β-catenin signaling via targeting FHL2 in OC cells.
Fig. 7. miR-340-FHL2 axis regulates Wnt/β-catenin signaling in OC cells.
a, b β-catenin reporter assay in A2780 or SKOV3 cells with FHL2 overexpression (a) or miR-340 overexpression (b). Data are shown as means ± SD from three independent experiments. *P < 0.05 by Student’s t-test. c Effects of miR-340 on protein levels of total β-catenin, phosphorylated β-catenin (Ser33/37/Thr41), cyclin D1, p53, PUMA, E-cadherin, and N-cadherin by western blot. d Levels of total β-catenin and phosphorylated β-catenin (Ser33/37/Thr41) in nucleus and cytoplasm of Lv-miR-340 SKOV3 cells. e FHL2 partially restored the levels of total β-catenin, phosphorylated β-catenin (Ser33/37/Thr41), cyclin D1, and p53 regulated by miR-340
Clinical associations of miR-340 with FHL2 expression in human OC tissues
Consistent with the gene expression pattern in OC cells, the levels of total β-catenin, phosphorylated β-catenin (Ser33/37/Thr41), cyclin D1, p53, PUMA, E-cadherin, and N-cadherin were also regulated in miR-340-overexpressing tumor samples from nude mice as shown by immunoblot analysis (Fig. 8a). More interestingly, the highest association score between miR-340 and FHL2 was found in 481 ovarian serous cystadenocarcinoma tissues through pan-cancer analysis by CancerMiner (Fig. 8b). Furthermore, data analysis from TCGA revealed that FHL2 expression was significantly upregulated in OC tissues with lower miR-340 levels (Fig. 8c). Similarly, Oncomine analysis indicated that FHL2 was increased in OC tissues compared with its expression in normal ovary tissues (Supplementary Fig. S6A). Next, we investigated whether miR-340 expression levels were associated with overall survival of cancer patients by analyzing data from 465 ovarian patients downloaded from TCGA database. As expected, the median overall survival was substantially reduced in patients expressing low levels of miR-340 compared with that of patients expressing high levels of miR-340 (Fig. 8d). Furthermore, three online bioinformatics algorithms (Kaplan–Meier plotter, Protein Atlas, and R2: Genomics Analysis and Visualization Platform) were used to analyze the association of overall survival of cancer patients with FHL2, β-catenin, and cyclin D1 expression in human OC. The results showed that higher FHL2 was associated with poor outcomes in human OC with all three bioinformatics algorithms, but the expression of β-catenin and cyclin D1 were associated with poor patient outcomes only with Protein Atlas (Fig. 8e, Supplementary Fig. S6B).
Fig. 8. Clinical associations of miR-340 with FHL2 expression in human OC tissues.
a Levels of total β-catenin, phosphorylated β-catenin (Ser33/37/Thr41), cyclin D1, p53, PUMA, E-cadherin, and N-cadherin in miR-340-overexpressing tumor samples from nude mice by immunoblot analysis. b miR-340 was significantly associated with FHL2 in 481 ovarian serous cystadenocarcinoma tissues by CancerMiner. c FHL2 expression was significantly upregulated in OC tissues with lower miR-340 levels. Means ± SEM are shown. *P < 0.05 by Student’s t-test. d, e Kaplan–Meier survival curves for OC patients according to miR-340 (d) and FHL2 (e) expression levels in tumor tissues; significance was calculated using log-rank test. f Schematic diagram of roles of miR-340-FHL2 axis on Wnt/β-catenin signaling and its function in ovarian tumorigenesis
Discussion
In this study, we found that the expression of miR-340 was downregulated in OC tissues compared with its expression in normal ovary epithelium and endometrium. Furthermore, we provided strong evidence to support a tumor-suppressive role of miR-340 in OC cells. We demonstrated that ectopic miR-340 significantly decreased cell proliferation, migration, and invasion, but promoted cell apoptosis in vitro. In addition, miR-340 inhibited tumor growth and metastasis in vivo. Moreover, clinical sample analysis indicated that lower levels of miR-340 are associated with poor OC patient outcomes. Our data indicate that miR-340 acts as a tumor suppressor in OC, in accordance with previous reports of miR-340 functioning as a tumor suppressor gene in several other cancers, including breast cancer28, gastric cancer33, glioblastoma30, and non-small cell lung cancer31. These results demonstrate that lower miR-340 levels are associated with more aggressive disease.
OC is a disease with a poor prognosis and little progress has been made to improve treatment5–7. A major factor for low survival has been our poor understanding of the initiating events that lead to OC and how the disease progresses. Accumulating evidence has demonstrated that epigenetic aberrations are crucial in OC initiation and development45,46. Several miRNAs have been shown to be epigenetically modified by DNA methylation and histone modifications, similar to that of protein-coding genes47–51. For example, DNA (cytosine-5)-methyltransferase 1 (DNMT1)-mediated and enhancer of zeste 2 polycomb repressive complex 2 subunit (EZH2)-mediated methylation silenced the miR-200 family and promoted the progression of gastric cancer and glioblastoma52. miR-34a/b/c are another frequently reported epigenetically dysregulated miRNA family, and frequent downregulation of the miR-34 family was shown to be involved in tumorigenesis including OC53,54. Thus, it is reasonable to surmise that miR-340 is modulated by aberrant methylation. An analysis of the ~2 kb region upstream of the miR-340 locus revealed three putative CpG islands, which are usually unmethylated under normal cell conditions55,56. As expected, subsequent experiments confirmed that either 5-Aza-dC or TSA restored the levels of miR-340 in OC cells, which implies that low miR-340 expression in OC cells is regulated by epigenetic modification.
It is well-known that cell cycle transition and EMT are intimately connected with Wnt pathway activation that leads to cell growth and metastasis57–59. Activation of Wnt signaling through mutation of pathway components, as well as through activation of upstream signaling molecules, occurs in the majority of cancers8. In this study, miR-340 was observed to modulate key oncogenic genes, including FHL2, β-catenin, and cyclin D1, involved in the Wnt pathway in OC cells. This signaling cascade suppresses cell cycle transition and EMT-related genes, thus reducing cell growth and metastasis and promoting OC cell apoptosis.
FHL2 contains four and one-half highly conserved cysteine-rich LIM homeodomains. These unique structures enable FHL2 to interact with many different proteins14. The role of FHL2 in cancer is particularly intriguing because it may function as an oncogenic protein or a tumor suppressor13. Previous reports have revealed that FHL2 promotes cell proliferation in cervical20, gastric, and colon60 cancers, but inhibits myeloid malignancies61, and neuroblastoma62. In our study, FHL2 was observed to be a direct target of miR-340, and silencing FHL2 mimicked the effects of miR-340 on cell growth, apoptosis, and metastasis in OC cells. This was accomplished by depression of the Wnt pathway via β-catenin, as well as the downstream cell cycle and EMT signals. Accordingly, β-catenin and cyclin D1 were observed to be downregulated after FHL2 knockdown in OC cells, an effect consistent with miR-340 overexpression. Furthermore, FHL2 reversed the inhibitory effects of miR-340 on the expression of β-catenin and cyclin D1. Interestingly, we also observed that downregulation of miR-340 in OC was associated with poor patient outcomes. These results support that FHL2 is a direct target of miR-340, which activates the Wnt signaling pathway, downstream cell cycle progression, and EMT signals in OC. These findings differ from those of a previous report where FHL2 was shown to regulate AKT1 transcription in ovarian granulosa cell tumor progression23. The detailed mechanisms of the apparent bidirectional effects of FHL2 remain unclear. One possibility is that the function of FHL2 in tumorigenesis is dependent, at least in part, on its interacting partners, as well as the tissue where it is expressed.
In addition, FHL2 shuttles between the cytosol and nucleus, acting as a cofactor of transcriptional activity. The multiplicity of the molecular pathways affected by FHL2 suggests an important role in several physiological events. A previous study showed that FHL2 controls cardiomyocyte hypertrophy and its expression is reduced in heart failure patients63. Another report revealed that FHL2 is involved in bone formation and bone mass through the modulation of Wnt molecules17. FHL2 also plays essential roles in skin biology and FHL2 null mice display impaired cutaneous wound healing64. Similarly, miR-340 was observed to regulate cardiac eccentric hypertrophy and heart failure65, osteoclast differentiation66, and tumorigenesis of squamous cell carcinoma32. Collectively, several common biological processes are regulated by FHL2 and miR-340, implying that the miR-340-FHL2 axis is also involved in these processes.
Consistent with their known roles in OC, we observed that the downregulation of miR-340 was negatively associated with high FHL2 levels in clinical OC tissues. As summarized in Fig. 8f, miR-340 is able to suppress OC cell growth and metastasis by directly targeting FHL2, and subsequently mediating downstream phosphorylation of β-catenin, as well as total β-catenin, cyclin D1, E-cadherin, N-cadherin, p53, and PUMA levels. Apparently, miR-340 is modulated through epigenetic modification, the verification of which needs further study. This model is a work-in-progress that will likely be modified in future studies. For example, a recent study has shown that NF-κB1 is another target of miR-340 involved in the tumorigenesis of OC cells67. Nevertheless, miR-340 can be considered a tumor suppressor; it has significant value as a prognostic indicator for OC patients and may serve as a therapeutic target in the future.
Supplementary information
Acknowledgements
This work was supported by National Natural Sciences Foundation of China (grant NSFC-81472651, 81201589).
Conflict of interest
The authors declare that they have no conflict of interest.
Footnotes
Edited by A. Peschiaroli
This article has been retracted. Please see the retraction notice for more detail:https://doi.org/10.1038/s41419-026-08454-1
Publisher’s note: Springer Nature remains neutral with regard to jurisdictional claims in published maps and institutional affiliations.
These authors contributed equally: Zheng Huang, Qiuxia Li, Kaili Luo
Change history
2/5/2026
This article has been retracted. Please see the Retraction Notice for more detail: 10.1038/s41419-026-08454-1
Supplementary information
Supplementary Information accompanies this paper at (10.1038/s41419-019-1604-3).
References
- 1.Siegel, R. L., Miller, K. D. & Jemal, A. Cancer statistics, 2018. CA Cancer J. Clin.68, 7–30 (2018). [DOI] [PubMed] [Google Scholar]
- 2.Torre, L. A. et al. Ovarian cancer statistics, 2018. CA Cancer J. Clin.68, 284–296 (2018). [DOI] [PMC free article] [PubMed] [Google Scholar]
- 3.Chen, W. et al. Cancer statistics in China, 2015. CA Cancer J. Clin.66, 115–132 (2016). [DOI] [PubMed] [Google Scholar]
- 4.Bray, F. et al. Global cancer statistics 2018: GLOBOCAN estimates of incidence and mortality worldwide for 36 cancers in 185 countries. CA Cancer J. Clin.68, 394–424 (2018). [DOI] [PubMed] [Google Scholar]
- 5.Allemani, C. et al. Global surveillance of trends in cancer survival 2000-14 (CONCORD-3): analysis of individual records for 37 513 025 patients diagnosed with one of 18 cancers from 322 population-based registries in 71 countries. Lancet391, 1023–1075 (2018). [DOI] [PMC free article] [PubMed] [Google Scholar]
- 6.Kroeger, P. T. Jr. & Drapkin, R. Pathogenesis and heterogeneity of ovarian cancer. Curr. Opin. Obstet. Gynecol.29, 26–34 (2017). [DOI] [PMC free article] [PubMed] [Google Scholar]
- 7.Norouzi-Barough, L. et al. Molecular mechanisms of drug resistance in ovarian cancer. J. Cell. Physiol.233, 4546–4562 (2018). [DOI] [PubMed] [Google Scholar]
- 8.Zhan, T., Rindtorff, N. & Boutros, M. Wnt signaling in cancer. Oncogene36, 1461–1473 (2017). [DOI] [PMC free article] [PubMed] [Google Scholar]
- 9.Clevers, H. & Nusse, R. Wnt/beta-catenin signaling and disease. Cell149, 1192–1205 (2012). [DOI] [PubMed] [Google Scholar]
- 10.Anastas, J. N. & Moon, R. T. WNT signalling pathways as therapeutic targets in cancer. Nat. Rev. Cancer13, 11–26 (2013). [DOI] [PubMed] [Google Scholar]
- 11.Arend, R. C., Londono-Joshi, A. I., Straughn, J. M. Jr. & Buchsbaum, D. J. The Wnt/beta-catenin pathway in ovarian cancer: a review. Gynecol. Oncol.131, 772–779 (2013). [DOI] [PubMed] [Google Scholar]
- 12.Nagaraj, A. B. et al. Critical role of Wnt/beta-catenin signaling in driving epithelial ovarian cancer platinum resistance. Oncotarget6, 23720–23734 (2015). [DOI] [PMC free article] [PubMed] [Google Scholar]
- 13.Verset, L., Feys, L., Trepant, A. L., De Wever, O. & Demetter, P. FHL2: a scaffold protein of carcinogenesis, tumour-stroma interactions and treatment response. Histol. Histopathol.31, 469–478 (2016). [DOI] [PubMed] [Google Scholar]
- 14.Johannessen, M., Moller, S., Hansen, T., Moens, U. & Van Ghelue, M. The multifunctional roles of the four-and-a-half-LIM only protein FHL2. Cell. Mol. Life Sci.63, 268–284 (2006). [DOI] [PMC free article] [PubMed] [Google Scholar]
- 15.Wei, Y. et al. Identification of the LIM protein FHL2 as a coactivator of beta-catenin. J. Biol. Chem.278, 5188–5194 (2003). [DOI] [PubMed] [Google Scholar]
- 16.Martin, B. et al. The LIM-only protein FHL2 interacts with beta-catenin and promotes differentiation of mouse myoblasts. J. Cell Biol.159, 113–122 (2002). [DOI] [PMC free article] [PubMed] [Google Scholar]
- 17.Brun, J. et al. FHL2 silencing reduces Wnt signaling and osteosarcoma tumorigenesis in vitro and in vivo. PLoS ONE8, e55034 (2013). [DOI] [PMC free article] [PubMed] [Google Scholar]
- 18.Zhang, W. et al. Four-and-a-half LIM protein 2 promotes invasive potential and epithelial-mesenchymal transition in colon cancer. Carcinogenesis31, 1220–1229 (2010). [DOI] [PubMed] [Google Scholar]
- 19.Cai, T. et al. FHL2 promotes tubular epithelial-to-mesenchymal transition through modulating beta-catenin signalling. J. Cell. Mol. Med.22, 1684–1695 (2018). [DOI] [PMC free article] [PubMed] [Google Scholar]
- 20.Jin, H. et al. Scaffold protein FHL2 facilitates MDM2-mediated degradation of IER3 to regulate proliferation of cervical cancer cells. Oncogene35, 5106–5118 (2016). [DOI] [PMC free article] [PubMed] [Google Scholar]
- 21.Nouet, Y. et al. The four and a half LIM-only protein 2 regulates liver homeostasis and contributes to carcinogenesis. J. Hepatol.57, 1029–1036 (2012). [DOI] [PubMed] [Google Scholar]
- 22.Gabriel, B. et al. Focal adhesion kinase interacts with the transcriptional coactivator FHL2 and both are overexpressed in epithelial ovarian cancer. Anticancer Res.24, 921–927 (2004). [PubMed] [Google Scholar]
- 23.Hua, G. et al. The four and a half LIM domains 2 (FHL2) regulates ovarian granulosa cell tumor progression via controlling AKT1 transcription. Cell Death Dis.7, e2297 (2016). [DOI] [PMC free article] [PubMed] [Google Scholar]
- 24.Rupaimoole, R. & Slack, F. J. MicroRNA therapeutics: towards a new era for the management of cancer and other diseases. Nat. Rev. Drug Discov.16, 203–222 (2017). [DOI] [PubMed] [Google Scholar]
- 25.Bracken, C. P., Scott, H. S. & Goodall, G. J. A network-biology perspective of microRNA function and dysfunction in cancer. Nat. Rev. Genet.17, 719–732 (2016). [DOI] [PubMed] [Google Scholar]
- 26.Di Leva, G., Garofalo, M. & Croce, C. M. MicroRNAs in cancer. Annu. Rev. Pathol.9, 287–314 (2014). [DOI] [PMC free article] [PubMed] [Google Scholar]
- 27.Yamashita, D. et al. miR340 suppresses the stem-like cell function of glioma-initiating cells by targeting tissue plasminogen activator. Cancer Res.75, 1123–1133 (2015). [DOI] [PubMed] [Google Scholar]
- 28.Shi, Z. et al. MiR-340 inhibits triple-negative breast cancer progression by reversing EZH2 mediated miRNAs dysregulated expressions. J. Cancer8, 3037–3048 (2017). [DOI] [PMC free article] [PubMed] [Google Scholar]
- 29.Huang, T. et al. SRGAP1, a crucial target of miR-340 and miR-124, functions as a potential oncogene in gastric tumorigenesis. Oncogene37, 1159–1174 (2018). [DOI] [PMC free article] [PubMed] [Google Scholar]
- 30.Huang, D. et al. miR-340 suppresses glioblastoma multiforme. Oncotarget6, 9257–9270 (2015). [DOI] [PMC free article] [PubMed] [Google Scholar]
- 31.Fernandez, S. et al. miR-340 inhibits tumor cell proliferation and induces apoptosis by targeting multiple negative regulators of p27 in non-small cell lung cancer. Oncogene34, 3240–3250 (2015). [DOI] [PMC free article] [PubMed] [Google Scholar]
- 32.Wang, H. et al. MicroRNA-340 inhibits squamous cell carcinoma cell proliferation, migration and invasion by downregulating RhoA. J. Dermatol. Sci.92, 197–206 (2018). [DOI] [PubMed] [Google Scholar]
- 33.Xiao, C. et al. MiR-340 affects gastric cancer cell proliferation, cycle, and apoptosis through regulating SOCS3/JAK-STAT signaling pathway. Immunopharmacol. Immunotoxicol.40, 278–283 (2018). [DOI] [PubMed] [Google Scholar]
- 34.Poenitzsch Strong, A. M., Setaluri, V. & Spiegelman, V. S. MicroRNA-340 as a modulator of RAS-RAF-MAPK signaling in melanoma. Arch. Biochem. Biophys.563, 118–124 (2014). [DOI] [PMC free article] [PubMed] [Google Scholar]
- 35.Shi, S. et al. LGR5 acts as a target of miR-340-5p in the suppression of cell progression and drug resistance in breast cancer via Wnt/beta-catenin pathway. Gene683, 47–53 (2019). [DOI] [PubMed] [Google Scholar]
- 36.Wu, J. et al. The Fra-1-miR-134-SDS22 feedback loop amplifies ERK/JNK signaling and reduces chemosensitivity in ovarian cancer cells. Cell Death Dis.7, e2384 (2016). [DOI] [PMC free article] [PubMed] [Google Scholar]
- 37.Ye, G. et al. MicroRNA-647 targets SRF-MYH9 axis to suppress invasion and metastasis of gastric cancer. Theranostics7, 3338–3353 (2017). [DOI] [PMC free article] [PubMed] [Google Scholar]
- 38.Xu, Q. et al. MiR-145 directly targets p70S6K1 in cancer cells to inhibit tumor growth and angiogenesis. Nucleic Acids Res.40, 761–774 (2012). [DOI] [PMC free article] [PubMed] [Google Scholar]
- 39.Lan, H., Chen, W., He, G. & Yang, S. miR-140-5p inhibits ovarian cancer growth partially by repression of PDGFRA. Biomed. Pharmacother.75, 117–122 (2015). [DOI] [PubMed] [Google Scholar]
- 40.Koutsaki, M., Spandidos, D. A. & Zaravinos, A. Epithelial–mesenchymal transition-associated miRNAs in ovarian carcinoma, with highlight on the miR-200 family: prognostic value and prospective role in ovarian cancer therapeutics. Cancer Lett.351, 173–181 (2014). [DOI] [PubMed] [Google Scholar]
- 41.Zuberi, M. et al. Expression of serum miR-200a, miR-200b, and miR-200c as candidate biomarkers in epithelial ovarian cancer and their association with clinicopathological features. Clin. Transl. Oncol.17, 779–787 (2015). [DOI] [PubMed] [Google Scholar]
- 42.Xie, J. et al. Ovarian tumor-associated microRNA-20a decreases natural killer cell cytotoxicity by downregulating MICA/B expression. Cell. Mol. Immunol.11, 495–502 (2014). [DOI] [PMC free article] [PubMed] [Google Scholar]
- 43.Iorio, M. V. et al. MicroRNA signatures in human ovarian cancer. Cancer Res.67, 8699–8707 (2007). [DOI] [PubMed] [Google Scholar]
- 44.Sturgill, T. W., Stoddard, P. B., Cohn, S. M. & Mayo, M. W. The promoter for intestinal cell kinase is head-to-head with F-Box 9 and contains functional sites for TCF7L2 and FOXA factors. Mol. Cancer9, 104 (2010). [DOI] [PMC free article] [PubMed] [Google Scholar]
- 45.Natanzon, Y., Goode, E. L. & Cunningham, J. M. Epigenetics in ovarian cancer. Semin. Cancer Biol.51, 160–169 (2018). [DOI] [PMC free article] [PubMed] [Google Scholar]
- 46.Yang, Q. et al. Epigenetics in ovarian cancer: premise, properties, and perspectives. Mol. Cancer17, 109 (2018). [DOI] [PMC free article] [PubMed] [Google Scholar]
- 47.Tuna, M., Machado, A. S. & Calin, G. A. Genetic and epigenetic alterations of microRNAs and implications for human cancers and other diseases. Genes Chromosomes Cancer55, 193–214 (2016). [DOI] [PubMed] [Google Scholar]
- 48.Nebbioso, A., Tambaro, F. P., Dell’Aversana, C. & Altucci, L. Cancer epigenetics: moving forward. PLoS Genet.14, e1007362 (2018). [DOI] [PMC free article] [PubMed] [Google Scholar]
- 49.Zheng, K. et al. Epigenetic silencing of miR-490-3p promotes development of an aggressive colorectal cancer phenotype through activation of the Wnt/beta-catenin signaling pathway. Cancer Lett.376, 178–187 (2016). [DOI] [PubMed] [Google Scholar]
- 50.Moutinho, C. & Esteller, M. MicroRNAs and epigenetics. Adv. Cancer Res.135, 189–220 (2017). [DOI] [PubMed] [Google Scholar]
- 51.Strmsek, Z. & Kunej, T. MicroRNA silencing by DNA methylation in human cancer: a literature analysis. Noncoding RNA1, 44–52 (2015). [DOI] [PMC free article] [PubMed] [Google Scholar]
- 52.Ning, X. et al. DNMT1 and EZH2 mediated methylation silences the microRNA-200b/a/429 gene and promotes tumor progression. Cancer Lett.359, 198–205 (2015). [DOI] [PubMed] [Google Scholar]
- 53.Schmid, G. et al. Expression and promotor hypermethylation of miR-34a in the various histological subtypes of ovarian cancer. BMC Cancer16, 102 (2016). [DOI] [PMC free article] [PubMed] [Google Scholar]
- 54.Corney, D. C. et al. Frequent downregulation of miR-34 family in human ovarian cancers. Clin. Cancer Res.16, 1119–1128 (2010). [DOI] [PMC free article] [PubMed] [Google Scholar]
- 55.Bird, A. P. CpG-rich islands and the function of DNA methylation. Nature321, 209–213 (1986). [DOI] [PubMed] [Google Scholar]
- 56.Klutstein, M., Nejman, D., Greenfield, R. & Cedar, H. DNA methylation in cancer and aging. Cancer Res.76, 3446–3450 (2016). [DOI] [PubMed] [Google Scholar]
- 57.Teo, J. L. & Kahn, M. The Wnt signaling pathway in cellular proliferation and differentiation: a tale of two coactivators. Adv. Drug Deliv. Rev.62, 1149–1155 (2010). [DOI] [PubMed] [Google Scholar]
- 58.Yang, S. et al. FOXP3 promotes tumor growth and metastasis by activating Wnt/beta-catenin signaling pathway and EMT in non-small cell lung cancer. Mol. Cancer16, 124 (2017). [DOI] [PMC free article] [PubMed] [Google Scholar]
- 59.Wang, G. et al. Brg-1 targeting of novel miR550a-5p/RNF43/Wnt signaling axis regulates colorectal cancer metastasis. Oncogene35, 651–661 (2016). [DOI] [PubMed] [Google Scholar]
- 60.Wang, J. et al. Suppression of FHL2 expression induces cell differentiation and inhibits gastric and colon carcinogenesis. Gastroenterology132, 1066–1076 (2007). [DOI] [PubMed] [Google Scholar]
- 61.Hou, Y. et al. FHL2 regulates hematopoietic stem cell functions under stress conditions. Leukemia29, 615–624 (2015). [DOI] [PMC free article] [PubMed] [Google Scholar]
- 62.Han, W. et al. FHL2 interacts with and acts as a functional repressor of Id2 in human neuroblastoma cells. Nucleic Acids Res.37, 3996–4009 (2009). [DOI] [PMC free article] [PubMed] [Google Scholar]
- 63.Friedrich, F. W. et al. FHL2 expression and variants in hypertrophic cardiomyopathy. Basic Res. Cardiol.109, 451 (2014). [DOI] [PMC free article] [PubMed] [Google Scholar]
- 64.Wixler, V. et al. Deficiency in the LIM-only protein Fhl2 impairs skin wound healing. J. Cell Biol.177, 163–172 (2007). [DOI] [PMC free article] [PubMed] [Google Scholar]
- 65.Zhou, J. et al. microRNA-340-5p functions downstream of cardiotrophin-1 to regulate cardiac eccentric hypertrophy and heart failure via target gene dystrophin. Int. Heart J.56, 454–458 (2015). [DOI] [PubMed] [Google Scholar]
- 66.Zhao, H. et al. miRNA-340 inhibits osteoclast differentiation via repression of MITF. Biosci. Rep.37, BSR20170302 (2017). [DOI] [PMC free article] [PubMed] [Google Scholar]
- 67.Li, P., Sun, Y. & Liu, Q. MicroRNA-340 induces apoptosis and inhibits metastasis of ovarian cancer cells by inactivation of NF-x03BA;B1. Cell. Physiol. Biochem.38, 1915–1927 (2016). [DOI] [PubMed] [Google Scholar]
Associated Data
This section collects any data citations, data availability statements, or supplementary materials included in this article.








