Abstract
SAM and SH3 domain-containing 1 (SASH1), a scaffold protein, is regarded as a tumor suppressor. Recent studies have verified the decreased expression of SASH1 in many tumors. Our previous clinical investigation found that SASH1 was widely expressed in normal brain tissues but reduced or absent in glioma tissues. However, the functions of SASH1 in normal astrocytes and the reasons for the reductions in SASH1 levels in glioma tissues are unclear. In this study, we found that in astrocytes, SASH1 functions in cell adhesion. We observed that knockdown of SASH1 expression in cultured astrocytes significantly decreased cell adhesion and increased invasion. Conversely, overexpression of SASH1 in C6 cells markedly promoted cell adhesion and decreased cell invasion. In addition, we found that the expression level of one member of the integrin family, integrin β8, was significantly reduced in SASH1-downregulated astrocytes and elevated in SASH1-upregulated C6 cells. Furthermore, the results of methylation and ChIP assays showed that the methylation level of the SASH1 gene was markedly higher in C6 cells than in astrocytes and that HMGB1 could bind to the CpG islands of the SASH1 gene. HMGB1 overexpression in astrocytes significantly increased the methylation level of the SASH1 gene. This study reveals, for the first time, that HMGB1 contributes to the methylation of the SASH1 gene, and our findings suggest that methylation downregulates the expression of the SASH1 gene and later reduces integrin β8 expression, thereby reducing cell adhesion and promoting cell migration.
Subject terms: Cell adhesion, Tumour-suppressor proteins
Introduction
The expression of SAM and SH3 domain-containing 1 (SASH1) was first reported to be significantly decreased in breast cancer samples by Zeller in 20031. The SASH1 gene is widely expressed in normal human tissue. This gene regulates cell growth, proliferation, and apoptosis and is involved in the development of a variety of diseases. Current studies regard SASH1 as a tumor suppressor gene. SASH1 gene function is reduced or absent in most human tumor cells, such as lung cancer2, gastric cancer3, colon cancer4,5, cervical cancer6, ovarian carcinoma7, and thyroid cancer cells8. Our previous studies found that SASH1 expression in high-grade gliomas was significantly lower than that in low-grade gliomas and that low SASH1 expression was also correlated with poor prognosis9. When the SASH1 gene is overexpressed in glioma cells, cell invasion, and cell proliferation decrease10. However, the mechanism by which SASH1 influences these biological behaviors in normal glia is unclear, and the specific factor that downregulates SASH1 expression has not been thoroughly elucidated to date.
The annual incidence rates of most human tumors have declined; however, the incidence of brain glioma is still increasing, revealing that it is one of the least curable types of clinical tumors11. High-grade gliomas usually grow invasively, showing no clear boundaries with surrounding normal tissue. Uncovering the possible mechanism of glioma invasion will be of benefit to clinical therapeutics. As a scaffold protein, SASH1 has been reported to play an important role in the regulation of signal transduction. SASH1, together with related molecules, regulates cytoskeletal proteins and promotes cell and matrix adhesion12. In addition, Zhou et al. found that SASH1 affects E-cadherin signaling to regulate transepithelial migration13.
Therefore, in this study, we manipulated SASH1 gene expression using siRNA in cultured astrocytes and compared these cells to C6 glioma cells transfected with Adv4-SASH1. We further investigated changes in relevant biological characteristics of the cells and the effects of SASH1 on astrocyte adhesion.
Results
SASH1 expression levels are related to cell proliferation
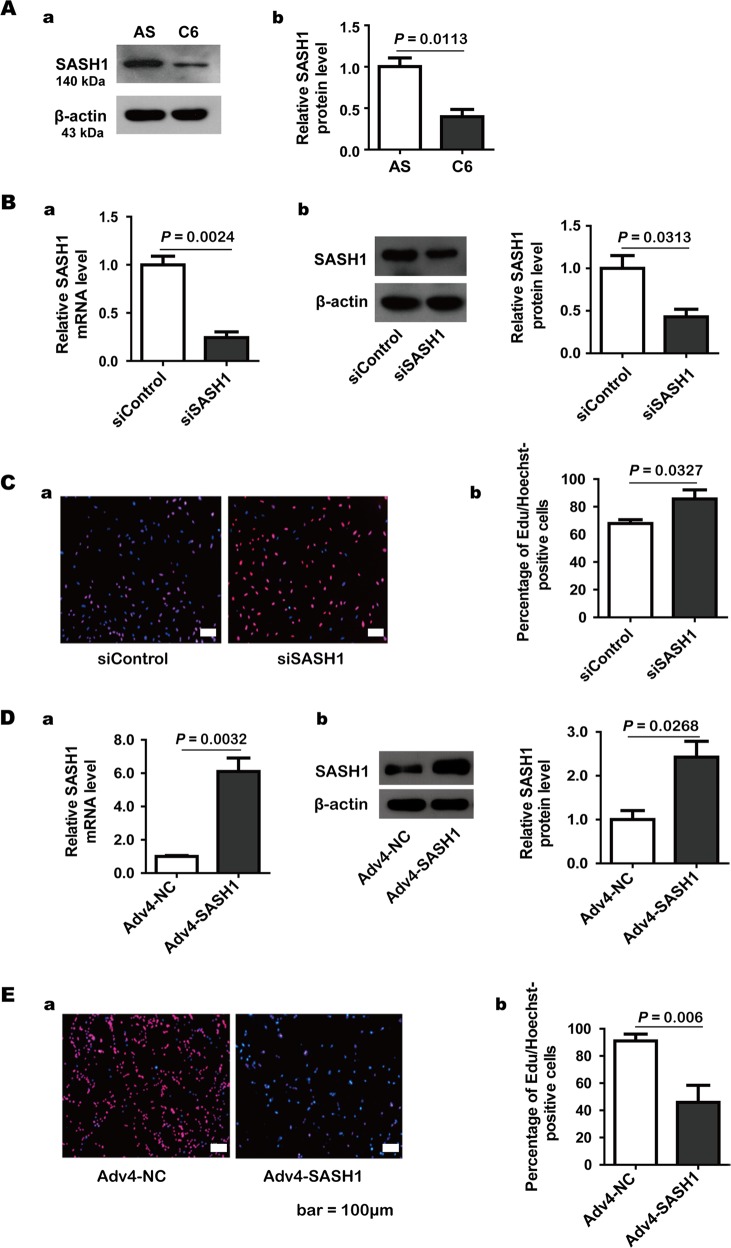
First, we identified SASH1 expression using Western blotting, and the results are shown in Fig. 1A. SASH1 protein expression was almost 2.5-fold higher in astrocytes than in C6 glioma cells. After the astrocytes were treated with SASH1 siRNA for 3 days, the SASH1 mRNA and protein levels decreased to 25.6% and 42.9%, respectively, of the levels in the control siRNA group (Fig. 1B). In addition, we detected the effect of SASH1 siRNA on astrocyte proliferation using the EdU incorporation method, and the results, shown in Fig. 1C, showed that the proliferation ratio increased from 67.9% for the control siRNA-treated astrocytes to 85.6% for the SASH1 siRNA-treated astrocytes.
Fig. 1. Original and manipulated expression of SASH1 in astrocytes and C6 glioma cells.
A The original SASH1 protein expression in C6 rat glioma cells and cultured rat astrocytes. β-Actin was used as the internal control. a Representative Western blots. b The statistical results. Astrocytes vs. C6 cells, n = 3, P = 0.0113. B The mRNA and protein levels of SASH1 in astrocytes after treatment with SASH1 siRNA. a The statistical results of qRT-PCR analysis. b Representative Western blots (left) and the statistical results (right). SASH1 siRNA (siSASH1) vs. control siRNA (siControl), n = 3, P = 0.0024 (mRNA), P = 0.0313 (protein). C The results of the EdU assay on cultured astrocytes. a Representative images of the EdU assay results in astrocytes after siControl and siSASH1 treatment. Panel b The statistical results. siSASH1 vs. siControl, n = 4, P = 0.0327. D The mRNA and protein levels of SASH1 in C6 cells after Adv4-SASH1 application. a The statistical results of qRT-PCR analysis. b Representative Western blots (left) and the statistical results (right). Adv4-SASH1 vs. control Adv4 vector (Adv4-NC), n = 3, P = 0.0032 (mRNA), P = 0.0268 (protein). E The results of the EdU assay on C6 glioma cells. a Representative images of the EdU assay results in C6 cells after Adv4-NC and Adv4-SASH1 treatment. b The statistical results. Adv4-SASH1 vs. Adv4-NC, n = 4, P = 0.006
We applied AdV-SASH1 to C6 cells for 3 days and found that treatment with AdV-SASH1 increased the SASH1 mRNA and protein levels to 610.5% and 242.4%, respectively, of the control levels (in cells treated with control adenovirus) (Fig. 1D). We also detected the effect of SASH1 overexpression on C6 cell proliferation, and the results, as shown in Fig. 1E, indicated that the proliferation ratio decreased from 91.0% in the control cells to 45.9% in the Adv4-SASH1-overexpressing C6 cells.
These results showed that SASH1 expression is low in C6 glioma cells and high in cultured astrocytes. The SASH1 expression level could be effectively manipulated in C6 glioma cells or astrocytes by Adv4-SASH1 application or SASH1 siRNA treatment, respectively. In addition, we confirmed that the cell proliferation ratio is closely related to the SASH1 expression level.
RNAseq analysis reveals that SASH1 protein depletion affects cell adhesion
We used RNAseq analysis to investigate the effects of SASH1 depletion on cell function. The information on the differentially expressed genes is shown in the supplemental file named BiologicalInfoAnalysisReport. GO analysis revealed that SASH1 depletion significantly affected adhesion and other biological processes (Fig. 2A). Usually, cell adhesion is related to actin cytoskeletal reorganization14. The extracellular signal for actin polymerization is mostly dependent on Laminin15. Laminin is a major extracellular matrix (ECM) protein in the brain16. Therefore, we used a cell adhesion assay to detect whether Laminin could be involved in the effects on adhesion mediated by SASH1 protein expression.
Fig. 2. Effect of SASH1 on cell adhesion.
A The results of GO analysis of the differential gene expression due to depletion of SASH1 were clustered in the biological adhesion and other biological processes categories. B The results of the cell adhesion assay showed that depletion of SASH1 expression attenuated cell adhesion when astrocytes were seeded on Laminin (Ln)-coated wells for 20 min. siSASH1 vs. siControl, n = 3, P = 0.017. C Overexpression of SASH1 in C6 cells significantly increased cell adhesion when C6 cells were seeded on Ln-coated wells for 20 min. Adv4-SASH1 vs. Adv4-NC, n = 3, P = 0.011. D The results of the cell invasion assay showed that depletion of SASH1 expression markedly increased cell invasion when astrocytes were seeded on Ln-coated upper chambers. a Representative images of the transwell assay results. b The statistical results. siSASH1 vs. siControl, n = 4, P = 0.0283. E Overexpression of SASH1 in C6 cells significantly decreased the ability of C6 cells to invade the Ln-coated upper chambers. a Representative images of the transwell assay results. b The statistical results. Adv4-SASH1 vs. Adv4-NC, n = 4, P = 0.0324
After the astrocytes were transfected with control or SASH1 siRNA or the C6 cells were transfected with Adv4-NC or Adv4-SASH1, the cells were reseeded in Laminin-coated wells. As shown in Fig. 2B, C, the results of the cell adhesion assay showed that a loss of SASH1 function significantly decreased cell adhesion to the Laminin coating in 20 min (Fig. 2B), while a gain of SASH1 gene function markedly increased cell adhesion to the Laminin coating in 20 min (Fig. 2C).
We used a Transwell assay to detect whether cell invasion was affected by SASH1 protein expression. After astrocytes or C6 cells were subjected to SASH1 gene downregulation or upregulation, the cells were reseeded in the upper chambers, which were precoated with Laminin. After cell invasion for 16–18 h, the cells in the upper chambers were removed, and the bottom membranes were stained using crystal violet. The results showed that compared to control siRNA-treated astrocytes, SASH1 siRNA-treated astrocytes showed strong invasion on the laminin-coated membranes. In addition, compared to Adv4-NC application, Adv4-SASH1-mediated overexpression resulted in less invasion of C6 cells on the Laminin-coated membranes. These results revealed that the SASH1 expression level impacted cell invasion ability.
The effect of SASH1 on cell invasion is related to integrin β8 expression
Next, we investigated which member of the integrin family was involved in the observed effects on cell invasion. We used a qRT-PCR method to detect alterations in integrin β1, β5, and β8 mRNA after SASH1 expression was changed. We found that integrin β8 mRNA expression was markedly decreased in SASH1-depleted astrocytes (Fig. 3A). Western blotting showed that integrin β8 protein expression was also decreased by 57% (Fig. 3B) in the SASH1-depleted astrocytes and that the expression of integrin β8 was significantly increased to 119% of control levels (Fig. 3C) in the C6 cells transfected with Adv4-SASH1. These results suggested that depletion of SASH1 resulted in the downregulation of integrin β8 expression.
Fig. 3. Effects of SASH1 on cell invasion and integrin β8 expression.
A qRT-PCR results showing that the depletion of SASH1 expression by siSASH1 treatment could significantly decrease integrin β8 mRNA levels in astrocytes. n = 3, P = 0.0163. B The results of Western blot analysis showing that the expression of integrin β8 was significantly reduced in astrocytes after siSASH1 treatment. a Representative Western blots. b The statistical results. n = 3, P = 0.0207. C Integrin β8 protein levels were markedly increased in C6 cells after application of Adv4-SASH1. c Representative Western blots. d The statistical results. n = 3, P = 0.0225. D The results of the cell invasion assay showing that Integrin β8 overexpression plasmids attenuated the increases in cell invasion due to siSASH1 treatment. Astrocytes were transfected by electroporation with a combination of siRNA and plasmid. After culture for 3 days, trypsin-isolated cells were seeded on the Ln-coated upper chambers of Transwell plates. a Representative figures of the transwell assay results. b The statistical results. n = 4, actual P-values indicated in bar graphs
Then, we detected the effect of integrin β8 overexpression on cell migration using the above Transwell method. As shown in Fig. 3D, integrin β8 overexpression significantly decreased cell migration (P = 0.0136), and integrin β8 attenuated the increased cell migration caused by SASH1 siRNA treatment (P = 0.8352).
High methylation contributes to the decreased SASH1 expression in C6 glioma cells
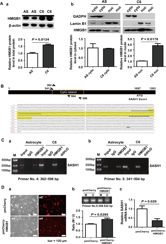
We used methylation-specific PCR (MSP) and bisulfite genomic sequencing assays to examine the methylation statuses of the CpG islands of the SASH1 gene in astrocytes and C6 cells, referring to the methods in a previous study17.
As shown in Fig. 4A, the predicted CpG islands exist in the 5′ UTR region (+188 bp to +1233 bp) of the rat SASH1 gene promoter. The representative figure shows methylated and unmethylated bands from AS and C6 cells. The ratio of M (methylated) CpG sites to U (unmethylated) CpG sites of the SASH1 gene was significantly increased in C6 cells compared to astrocytes (Fig. 4B). The results of DNA sequencing of the 258 bp PCR fragment (+356 bp to +613 bp) were obtained after the gDNA samples were treated with sodium bisulfite. The fragments (shown in Fig. 4A) containing 17 CpG sites, indicated with red text, were sequenced (Fig. 4C). The results revealed that compared with that in astrocytes, the degree of methylation of CpG sites within the chosen 258 bp fragment was significantly increased in C6 glioma cells (Fig. 4D), which was consistent with the results of the MSP assay. The hypermethylation of the SASH1 gene in C6 cells’ genomic DNA indicates that the transcription of SASH1, a tumor suppressor gene, is reduced. Therefore, SASH1 gene promoter methylation contributes to the downregulated SASH1 expression in glioma.
Fig. 4. High methylation levels of the SASH1 gene in C6 glioma cells.
A Schematic of a CpG island showing the locations of the 17 CpG sites (shown in red text) in the 5′ UTR of the SASH1 gene promoter. B Representative PCR results for the SASH1 promoter region using primers specific for methylated (M) and unmethylated (U) gDNA in astrocytes (AS) and C6 cells. The bar graph (lower panel) shows the M-to-U product ratios. C6 vs. AS, n = 3, P = 0.0194. C Each square indicates a clone of AS or C6 cells. Six clones were subjected to bisulfite sequencing. The clones methylated on individual CpG sites are labeled in black. D A significant increase in the percentage of methylated CpG sites was observed in C6 cells compared to AS cells. P = 0.0002
HMGB1 contributes to the methylation of the SASH1 gene
A previous study reported that HMGB1 could regulate gene transcription through chromatin-specific remodeling18. We speculated that HMGB1, a well-known multifunctional factor, may be involved in SASH1 gene methylation. As shown in Fig. 5A, using nuclear and cytoplasmic extract isolation and Western blotting, we found that HMGB1 protein expression was increased in C6 whole-cell lysates compared with astrocyte lysates (Fig. 5A, a) and was especially increased in C6 nuclei (Fig. 5A, b). Therefore, we used a ChIP assay to examine whether HMGB1 binds to the CpG sites of the SASH1 gene. As shown in Fig. 5B, C, the HMGB1 antibody could pull down more DNA fragments of predicted CpG island regions from 362 bp to 596 bp and from 341 to 504 bp in the 5′ UTR of the SASH1 gene derived from C6 cells than in that of the SASH1 gene derived from astrocytes. The results revealed that more HMGB1 protein occupies the CpG sites of the SASH1 gene in C6 glioma cells than in astrocytes and that this increased occupation may contribute to the methylation of these sites in C6 cells.
Fig. 5. HMGB1 contributes to SASH1 gene methylation.
A The Western blotting results showed that, a HMGB1 protein was expressed at a high level in C6 cell total protein compared to cultured astrocyte total protein (upper panel, representative blots of duplicate samples; lower panel, statistical results; n = 4, P = 0.0124). The results of Western blotting after nuclear and cytoplasmic extract isolation showed that, b HMGB1 protein levels in astrocyte nuclei are significantly lower than those in C6 nuclei. (Upper panel, representative blots of duplicate samples. GAPDH was used as the internal control for cytosolic protein, and LaminB1 was used as the internal control for nuclear protein. Lower panel, the statistical results. n = 4, P = 0.0178.). B Schematic diagram of the CpG sites in the 5′ UTR of the SASH1 gene and the DNA sequences occupied by the PCR primers. C Representative results of ChIP analysis. The anti-HMGB1 antibody immunoprecipitated a HMGB1-DNA complex. The DNA region bound by HMGB1 was identified by PCR using SASH1-specific primers (the sequences of primers No. 4 and No. 5 are listed in Table 1), the sites of which are shown in B. The input lanes show the PCR products obtained directly from gDNA of astrocytes and C6 cells, the IgG lanes show mouse IgG-immunoprecipitated controls, and the ddH2O lanes show the blank PCR controls. D HMGB1 overexpression increased the methylation of SASH1 in astrocytes. a Representative images of astrocytes transfected with mCherry-HMGB1 plasmids under bright-field (a1 and a3) and fluorescence (a2 and a4) inverted microscopes and of HMGB1 protein accumulation in nuclei (a4). b Representative PCR results for the SASH1 promoter region using primers (shown in Table 1) specific for methylated (M) and unmethylated (U) gDNA in astrocytes transfected with mCherry or mCherry-HMGB1 constructs. The bar graph (lower panel) shows the M-to-U product ratios. The data are presented as the mean ± SE, n = 3, pmCherry-HMGB1 vs. pmCherry, P = 0.0285. c qRT-PCR results showing that HMGB1 overexpression in astrocytes could significantly decrease SASH1 mRNA levels. P = 0.029
We further tested whether HMGB1 overexpression could increase the methylation level of the SASH1 gene. As shown in Fig. 5D, a, after transfection of cells with mCherry-HMGB1 plasmids, HMGB1 protein accumulated in astrocyte nuclei. Then, we used the MSP method to examine the methylation level of the SASH1 gene. As shown in Fig. 5D, b, HMGB1 protein overexpression significantly increased the methylation level of the SASH1 gene 5′ UTR region (+358 bp to +522 bp). This DNA fragment is precisely within the HMGB1 antibody recognized region. In addition, the SASH1 mRNA level was found to be significantly decreased (Fig. 5D, c) using qRT-PCR detection. These results indicated that HMGB1 could decrease SASH1 gene transcription by facilitating methylation.
Discussion
Accumulating evidence indicates that SASH1 may be a tumor suppressor gene and that its expression is either decreased or lost in most cancers, including human glioma. The mechanism by which SASH1 plays a role in normal astrocytes and the processes that lead to the decrease or loss of SASH1 expression are not clear to date. Our previous study found that SASH1 expression was much higher in nontumorous tissues than in glioma tissues and that SASH1 expression levels were closely correlated with glioma grade9. SASH1 expression is lower in higher-grade tumors, and vice versa. This result suggested an association between gradually declining SASH1 expression and glioma progression.
The property of invasive growth makes glioma an interesting research target19. In 2011, Martini et al. reported that SASH1 interacts with the actin cytoskeleton and stimulates cell-matrix adhesion in epithelial cells20. Therefore, we wanted to investigate whether this adhesive characteristic would be lost in astrocytes when SASH1 function was depleted. For this purpose, we developed SASH1 siRNA and an Adv4-SASH1 virus as tools to deplete or replenish SASH1 expression, respectively, in cultured astrocytes or in C6 glioma cells. First, the inhibitory effect of SASH1 expression on cell proliferation was confirmed by EdU assay, and this result was similar to results reported in previous publications3,8.
Furthermore, we used RNAseq to investigate alterations in cellular function due to SASH1 depletion in astrocytes. Functional cluster analysis of the differentially expressed genes revealed that SASH1 protein depletion significantly affected adhesion. In 2016, Chen et al. reported that SASH1 overexpression suppressed the FAK pathway in cervical cancer cells21. Recently, SASH1 was reported to be an inhibitor of tumor metastasis22. Our study reveals that in cultured astrocytes, the SASH1 protein plays a role in cell adhesion. Depletion of the SASH1 protein markedly increased cell invasion.
The extracellular matrix (ECM) is an important component of the mechanism controlling cell behaviors, including cell adhesion23. We chose Laminin, a major ECM protein in the brain, to coat the Transwell chambers to test for alterations in cell invasion when SASH1 expression was manipulated. The results showed that SASH1 knockdown in astrocytes could significantly increase cell invasion.
Laminin, produced by primary cultured astrocytes, is regarded to function via integrin receptors24. Milner et al. once reported that αvβ5 and αvβ8 integrins expressed in primary astrocytes play roles in adhesion25. Upon detection, we found that the expression levels of the β8 integrin protein could respond to alterations in SASH1 expression. Furthermore, we transfected cells with β8 integrin plasmids combined with SASH1 siRNA, and the results showed that β8 integrin upregulation in astrocytes could attenuate the increases in cell invasion due to SASH1 depletion. Therefore, our present study suggested that β8 integrin downregulation, which was induced by SASH1 depletion, was involved in attenuating cell adhesion in cultured astrocytes. However, what causes the downregulation of SASH1 gene expression in glioma is unknown. Previously, Zeller et al. noted that they did not find any mutations in the SASH1 gene CDS region, and they suggested that promoter methylation may contribute to SASH1 downregulation in cancers1. Sheyu et al. reported some methylation sites of the SASH1 gene promoter in breast cancer cells26. Previous studies have documented SASH1 methylation in smoke-related diseases and in cancers27,28. Weidmann et al. reported that SASH1 is strongly associated with smoking-linked atherosclerosis29,30. Therefore, we compared the methylation statuses of the SASH1 gene in astrocytes and C6 cells. Our results showed that the SASH1 gene in C6 cells has a high methylation level compared to that in astrocytes. However, the difference from previous reports is that our experiments found that the CpG sites were in the 5′ UTR of the SASH1 gene.
HMGB1, a highly conserved nucleoprotein, has been reported to play a role in gliomagenesis and glioma progression31. In this study, we verified that HMGB1 expression is increased in C6 glioma cells compared with rat primary astrocytes. We further demonstrated that C6 cells express high levels of HMGB1 with large amounts in their nuclei. We know that HMGB1, a chromatin-binding protein, can facilitate DNA construction and regulate the DNA transcription of some target genes18. We demonstrated HMGB1 binding to the CpG islands of the SASH1 gene by ChIP assay. Finally, we demonstrated that HMGB1 overexpression in astrocytes could increase the methylation level of the SASH1 gene. In summary, our study found that in normal primary astrocytes, the scaffold protein SASH1 could play a role in maintaining cell adhesion on Laminin as an extracellular matrix protein. As SASH1 is a tumor suppressor, SASH1 knockdown could decrease β8 integrin expression, resulting in a decrease in cell adhesion. We also verified in the present study that HMGB1, a protein present in large amounts in glioma cell nuclei, contributed to SASH1 gene methylation, thereby resulting in downregulated SASH1 expression.
Materials and methods
Rat primary astrocyte and C6 glioma cell culture
Newborn rat pups (P1) were obtained from the Laboratory Animal Center of Nantong University (Nantong, China). All animal surgeries were conducted in accordance with the institutional animal care guidelines and with the National Institutes of Health (Bethesda, MD) guidelines. The primary astrocytes were prepared as previously described32,33; cultured in DMEM (Invitrogen, Grand Island, NY) supplemented with 10% fetal bovine serum (FBS; Invitrogen, Grand Island, NY), 0.5 mM glutamine (Invitrogen, Grand Island, NY), and 1% penicillin–streptomycin (P-S; Invitrogen, Grand Island, NY); and incubated in a humidified atmosphere of 95% air and 5% CO2 at 37 °C. Briefly, cerebral cortex tissues from P1 rat pups were isolated aseptically, and the meninges were removed. The tissues were dissected out, digested, and gently dropped through a sterile 75-μm Nitex mesh. The cell suspension was used to seed tissue culture flasks. When the cells were confluent, the flasks were shaken at 150 rpm for 16 h to purify the cultures. The successful purification of the subcultured astrocytes was confirmed by glial fibrillary acidic protein (GFAP, Cat. 12389T, CST) immunocytochemical staining, and astrocyte cultures were considered appropriate for use when they were 95% positive for GFAP, as we specified in a previous study34.
C6 cells purchased from the Shanghai Cell Bank of the Chinese Academy of Sciences were cultured in the recommended medium, DMEM containing 10% FBS and 1% P-S, under the supplier’s recommended conditions of 37 °C under a 5% CO2 atmosphere.
SASH1 siRNA and AdV-SASH1 treatment and plasmid transfection
siRNAs were designed and synthesized by Biomics Biotechnologies Inc. (Nantong, China). The sequences of the universal control siRNA and the gene-specific SASH1 siRNA are listed in Table 1. One day prior to the experiment, the cultured astrocytes were seeded into 24-well plates at an initial density of 3 × 104 cells/well in 0.5 ml of culture medium. The cultured astrocytes were transfected using Lipofectamine 2000 Transfection Reagent (Invitrogen, Grand Island, NY) according to the manufacturer’s protocol.
Table 1.
Oligonucleotides, plasmids and antibodies used in this study
| Usage | Target | Sequence (5′–3′) or Cat No. |
|---|---|---|
| qRT-PCR | GAPDH sense | ccatcactgccactcagaagact |
| GAPDH antisense | acattgggggtaggaacacg | |
| SASH1 sense | ggtggaactgttgcaggaat | |
| SASH1 antisense | gttggactccgtggatgact | |
| β8 integrin sense | tcttgattgggttgctt | |
| β8 integrin antisense | tttctcgtcggtaggtt | |
| Plasmid | pEGFP-N1-integrin β8 | refer to NM_ 001108726.1 |
| pmCherry-HMGB1 | refer to NM_ 012963.2 | |
| siRNA | Control sense | uucuccgaacgugucacgutt |
| Control antisense | acgugacacguucggagaatt | |
| SASH1 sense | ccagcaguacgcagauuautt | |
| SASH1 antisense | auaaucugcguacugcuggtt | |
| Methylation-specific PCR | Methylated forward | ggatttagttcgggagttggagtc |
| Methylated reverse | accaaaatacccatcacgtcgat | |
| Unmethylated forward | tggatttagtttgggagttggagtt | |
| Unmethylated reverse | tcaccaaaatacccatcacatcaat | |
| Bisulfite sequencing | Forward | tgattttttatgaatttgggtttag |
| Reverse | aaataaactcttccaactccacataac | |
| ChIP | Primer No.4 sense | ttcatgaacttgggctcagc |
| Primer No.4 antisense | gggagggagtcatgtgga | |
| Primer No.5 sense | gggttgtcaccatactgact | |
| Primer No.5 antisense | cgatttgttggcggcgc | |
| For identification-Methylation PCR | FI-methylated forward | gattttttatgaatttgggtttagc |
| FI-methylated reverse | cataaaaataaacttcaacgccg | |
| FI-Unmethylated forward | attttttatgaatttgggtttagtga | |
| FI-Unmethylated Reverse | taaaaataaacttcaacaccacc | |
| Antibodies | SASH1 | bs-6099R, Bioss Co. |
| β-actin | 14755-1-AP, Proteintech Co. | |
| β8 integrin | ab80637, Abcam Co. | |
| GFAP | 12389T, CST Co. | |
| GAPDH | 60004-1-Ig, Proteintech co. | |
| Lamin B1 | 13435s, CST Co. | |
| HMGB1 | H9539, Sigma Co. |
Adv4-NC and Adv4-SASH1 were generated and purified by GenePharma Suzhou. For in vitro stimulation, the cultured C6 glioma cells were seeded into 24-well plates one day before the experiment. The cells were infected with Adv4-NC and Adv4-SASH1 at a multiplicity of infection (MOI) of 800 at 37 °C for 4–6 h.
The plasmids pEGFP-N1-Integrin β8 and pmCherry-HMGB1 were synthesized by General Biosystems (Anhui, China) Co. Ltd. Before transfection, cultured astrocytes were seeded into 6-well plates at an initial density of 2 × 106 cells/well in 2 ml of culture medium. The cultured astrocytes were transfected using a Nepa Gene electroporator (NEPA21) according to the manufacturer’s protocol, and the plasmids were used at a density of 10 μg/well.
qRT-PCR, Western blotting and RNAseq analysis
Total RNA was extracted from astrocytes and C6 glioma cells with TRIzol (Gibco, CA, USA). cDNA was synthesized with an Omniscript RT Kit (Qiagen, Dusseldorf, Germany), and real-time PCR was performed using a DyNAmo Flash SYBR Green qPCR Kit (Thermo Fisher Scientific, MA, USA) following the supplier’s instructions. The primers used to detect SASH1, integrin β8, and the internal control gene GAPDH are listed in Table 1. Western blotting was performed according to standard protocols using the following antibodies: anti-SASH1 antibody (1:500, bs-6099R, Bioss), anti-Integrin β8 antibody (1:1000, ab80637, Abcam), and donkey anti-mouse or anti-rabbit IRDye (1:10,000, Rockland, Limerick, PA, USA). The immunoblots were analyzed using the Odyssey densitometry program (LI-COR, Lincoln, NE, USA). After the astrocytes were transfected with control siRNA or SASH1 siRNA for 3 days, all cells were collected in TRIzol and sent to the gene analysis center at the company 1Gene (http://www.1gene.com.cn).
Cell proliferation and invasion assays
As described in our previous study34, we evaluated cell proliferation using a Cell-Light™ EdU DNA Cell Proliferation Kit (RiboBio, Guangzhou, China). Briefly, the cells were resuspended and seeded at a density of 1 × 105 cells/ml in 96-well plates. At the indicated time after treatment, 50 μM 5-ethynyl-2′-deoxyuridine (EdU) was applied to the cells. After incubation for an additional 24 h, the cells were fixed with 4% formaldehyde in PBS for 30 min. The cells were then assayed, and cell proliferation (the ratio of EdU-positive cells to all cells) was analyzed by using images of randomly selected fields obtained with a DMR fluorescence microscope (Leica Microsystems, Bensheim, Germany).
Cell invasion was examined using 6.5 mm Transwell chambers with 8 μm pores (Corning Lnc., Coring, NY, USA). The upper chamber was coated with Laminin (1:500, Cat. 23017–015, Gibco). A volume of 200 μl of culture medium containing 2 × 103 dissociated cells was seeded in each Laminin-coated chamber, and 600 μl of complete medium was added to each lower chamber. After the cells were cultured for 12–16 h, the cells on the upper chambers were scraped away, whereas the invaded cells on the lower surface were fixed in 4% paraformaldehyde and stained with 0.1% crystal violet before being imaged and counted using a DMR inverted microscope. The assays were performed three times, once using triplicate wells.
Cell adhesion assay
We used the CCK8 method to evaluate cell adhesion. Briefly, 96-well plates were coated with Laminin or Fibronectin (1:500, Cat. PHE0023, Gibco) overnight at 4 °C. After being transfected for 3 days, the cells were reseeded in 96-well plates and cultured. At the indicated time points, nonadherent cells were removed by washing with PBS, fresh medium with CCK8 reagent was added, and the absorbance was measured with a microplate reader.
Methylation-specific PCR and bisulfite sequencing
The methylation statuses of the CpG islands in the SASH1 gene promoter region were first investigated by methylation-specific PCR (MSP), as reported previously17. If the CpG sites analyzed by MSP are methylated, the methylated (M) band is present. If the sites are unmethylated, the unmethylated (U) band is present. Occasionally, both bands are present if the sites are partially methylated. Genomic DNA extracted from astrocytes and C6 cells was treated with bisulfite reagents (Zymo Research, Irvine, CA). This treatment transforms the unmethylated cytosine into thymine, while the methylated cytosine is unchanged. A total of 20 ng of bisulfite-modified DNA was subjected to PCR amplification and later sequenced using an ABI 3700 automated sequencing system (Applied Biosystems). The MSP primers for the SASH1 gene, which were designed using online software (www.utogene.org/cgi-bin/methprimer), are listed in Table 1. The methylation status was then validated by bisulfite sequencing. The primers used to amplify the predicted CpG-rich region of the SASH1 gene are shown in Table 1.
Chromosome immunoprecipitation (ChIP)
As described in our previous study35, a ChIP assay was performed using an Enzymatic Chromatin IP Kit (CST) according to the manufacturer’s instructions. In brief, astrocytes and C6 cells were fixed in 37% formaldehyde for 10 min at room temperature, and glycine was added to quench the unreacted formaldehyde. The cells were washed with PBS and collected. The cells were sonicated three times for 20 seconds each, a small fraction of sonicated material was retained as the sample, and the remainder was incubated with an antibody against either HMGB1 or IgG. The immunoprecipitated complexes were collected using protein G-agarose beads and washed with elution buffer. The crosslinking of the protein–DNA complexes was reversed at 65 °C for 30 min followed by treatment with 6 μl of 5 M NaCl and 2 μl of proteinase K for 2 h at 65 °C. The DNA was extracted with wash buffer. The pellets were suspended in wash solution and subjected to PCR amplification. We used two pairs of primers (No. 4 and No. 5) to verify the results, and the sequences are listed in Table 1.
Statistical analysis
Measurements were performed on at least three replicates. The data are expressed as the mean ± SE and were analyzed by one-way analysis of variance and unpaired Student’s t-test when necessary. Differences with a P < 0.05 were considered statistically significant.
Supplementary information
Acknowledgements
This study was supported by grants from the National Natural Science Foundation of China (31871211), the Natural Science Foundation of Jiangsu Province (BK20171253), the Six Talent Peaks Project of Jiangsu Province (2014-WSW-027), the Priority Academic Program Development (PAPD) of Jiangsu Higher Education Institutions, and the Nantong 226 Project. The authors thank Dr. Zhou Youlang at the Affiliated Hospital of Nantong University for helping set up the methylation assay.
Conflict of interest
The authors declare that they have no conflict of interest.
Footnotes
Edited by A. Oberst
Publisher’s note: Springer Nature remains neutral with regard to jurisdictional claims in published maps and institutional affiliations.
These authors contributed equally: Ronghua Wu, Yingying Yan
Contributor Information
Mei Liu, Email: liumei@ntu.edu.cn.
Liu Yang, Email: ylnt@sina.com.
Supplementary information
Supplementary Information accompanies this paper at (10.1038/s41419-019-1645-7).
References
- 1.Zeller C, et al. SASH1: a candidate tumor suppressor gene on chromosome 6q24.3 is downregulated in breast cancer. Oncogene. 2003;22:2972–2983. doi: 10.1038/sj.onc.1206474. [DOI] [PubMed] [Google Scholar]
- 2.Chen EG, Chen Y, Dong LL, Zhang JS. Effects of SASH1 on lung cancer cell proliferation, apoptosis, and invasion in vitro. Tumour Biol. 2012;33:1393–1401. doi: 10.1007/s13277-012-0387-2. [DOI] [PubMed] [Google Scholar]
- 3.Zhou N, et al. Downregulated SASH1 expression indicates poor clinical prognosis in gastric cancer. Hum. Pathol. 2018;74:83–91. doi: 10.1016/j.humpath.2018.01.008. [DOI] [PubMed] [Google Scholar]
- 4.Rimkus C, et al. Prognostic significance of downregulated expression of the candidate tumour suppressor gene SASH1 in colon cancer. Br. J. Cancer. 2006;95:1419–1423. doi: 10.1038/sj.bjc.6603452. [DOI] [PMC free article] [PubMed] [Google Scholar]
- 5.Nitsche U, et al. Integrative marker analysis allows risk assessment for metastasis in stage II colon cancer. Ann. Surg. 2012;256:763–771. doi: 10.1097/SLA.0b013e318272de87. [DOI] [PubMed] [Google Scholar]
- 6.Xie J, Zhang W, Zhang J, Lv QY, Luan YF. Downregulation of SASH1 correlates with poor prognosis in cervical cancer. Eur. Rev. Med. Pharmacol. Sci. 2017;21:3781–3786. [PubMed] [Google Scholar]
- 7.Ren X, et al. Downregulation of SASH1 correlates with tumor progression and poor prognosis in ovarian carcinoma. Oncol. Lett. 2016;11:3123–3130. doi: 10.3892/ol.2016.4345. [DOI] [PMC free article] [PubMed] [Google Scholar]
- 8.Sun D, et al. SASH1 inhibits proliferation and invasion of thyroid cancer cells through PI3K/Akt signaling pathway. Int. J. Clin. Exp. Pathol. 2015;8:12276–12283. [PMC free article] [PubMed] [Google Scholar]
- 9.Yang L, et al. Clinical significance of SASH1 expression in glioma. Dis. Mark. 2015;2015:383046. doi: 10.1155/2015/383046. [DOI] [PMC free article] [PubMed] [Google Scholar]
- 10.Yang L, et al. Overexpression of SASH1 related to the decreased invasion ability of human glioma U251 cells. Tumour Biol. 2012;33:2255–2263. doi: 10.1007/s13277-012-0487-z. [DOI] [PubMed] [Google Scholar]
- 11.Cronin KA, et al. Annual report to the Nation on the Status of Cancer, part I: National cancer statistics. Cancer. 2018;124:2785–2800. doi: 10.1002/cncr.31551. [DOI] [PMC free article] [PubMed] [Google Scholar]
- 12.Dauphinee SM, et al. SASH1 is a scaffold molecule in endothelial TLR4 signaling. J. Immunol. 2013;191:892–901. doi: 10.4049/jimmunol.1200583. [DOI] [PubMed] [Google Scholar]
- 13.Zhou D, et al. SASH1 regulates melanocyte transepithelial migration through a novel Galphas-SASH1-IQGAP1-E-Cadherin dependent pathway. Cell Signal. 2013;25:1526–1538. doi: 10.1016/j.cellsig.2012.12.025. [DOI] [PubMed] [Google Scholar]
- 14.Bachir Alexia I., Horwitz Alan Rick, Nelson W. James, Bianchini Julie M. Actin-Based Adhesion Modules Mediate Cell Interactions with the Extracellular Matrix and Neighboring Cells. Cold Spring Harbor Perspectives in Biology. 2017;9(7):a023234. doi: 10.1101/cshperspect.a023234. [DOI] [PMC free article] [PubMed] [Google Scholar]
- 15.Schlie-Wolter S, Ngezahayo A, Chichkov BN. The selective role of ECM components on cell adhesion, morphology, proliferation and communication in vitro. Exp. Cell Res. 2013;319:1553–1561. doi: 10.1016/j.yexcr.2013.03.016. [DOI] [PubMed] [Google Scholar]
- 16.George N, Geller HM. Extracellular matrix and traumatic brain injury. J. Neurosci. Res. 2018;96:573–588. doi: 10.1002/jnr.24151. [DOI] [PMC free article] [PubMed] [Google Scholar]
- 17.Zhou YL, et al. Enhanced binding capability of nuclear factor-kappaB with demethylated P2X3 receptor gene contributes to cancer pain in rats. Pain. 2015;156:1892–1905. doi: 10.1097/j.pain.0000000000000248. [DOI] [PMC free article] [PubMed] [Google Scholar]
- 18.El Gazzar M, et al. Chromatin-specific remodeling by HMGB1 and linker histone H1 silences proinflammatory genes during endotoxin tolerance. Mol. Cell Biol. 2009;29:1959–1971. doi: 10.1128/MCB.01862-08. [DOI] [PMC free article] [PubMed] [Google Scholar]
- 19.Laerum OD, Bjerkvig R, Steinsvag SK, de Ridder L. Invasiveness of primary brain tumors. Cancer Metastas. Rev. 1984;3:223–236. doi: 10.1007/BF00048386. [DOI] [PubMed] [Google Scholar]
- 20.Martini M, Gnann A, Scheikl D, Holzmann B, Janssen KP. The candidate tumor suppressor SASH1 interacts with the actin cytoskeleton and stimulates cell-matrix adhesion. Int. J. Biochem. Cell Biol. 2011;43:1630–1640. doi: 10.1016/j.biocel.2011.07.012. [DOI] [PubMed] [Google Scholar]
- 21.Chen H, Wang D, Liu Y. SASH1 inhibits cervical cancer cell proliferation and invasion by suppressing the FAK pathway. Mol. Med. Rep. 2016;13:3613–3618. doi: 10.3892/mmr.2016.4946. [DOI] [PubMed] [Google Scholar]
- 22.Franke FC, et al. The tumor suppressor SASH1 interacts with the signal adaptor CRKL to inhibit epithelial–mesenchymal transition and metastasis in colorectal cancer. Cell. Mol. Gastroenterol. Hepatol. 2019;7:33–53. doi: 10.1016/j.jcmgh.2018.08.007. [DOI] [PMC free article] [PubMed] [Google Scholar]
- 23.Thorsen F, Tysnes BB. Brain tumor cell invasion, anatomical and biological considerations. Anticancer Res. 1997;17:4121–4126. [PubMed] [Google Scholar]
- 24.Liesi P, Dahl D, Vaheri A. Laminin is produced by early rat astrocytes in primary culture. J. Cell Biol. 1983;96:920–924. doi: 10.1083/jcb.96.3.920. [DOI] [PMC free article] [PubMed] [Google Scholar]
- 25.Milner R, et al. Distinct roles for astrocyte alphavbeta5 and alphavbeta8 integrins in adhesion and migration. J. Cell Sci. 1999;112(Pt 23):4271–4279. doi: 10.1242/jcs.112.23.4271. [DOI] [PubMed] [Google Scholar]
- 26.Sheyu L, et al. Promoter methylation assay of SASH1 gene in breast cancer. J. Balkon Union Oncol. 2013;18:891–898. [PubMed] [Google Scholar]
- 27.Wan M, et al. Identification of smoking-associated differentially methylated regions using reduced representation bisulfite sequencing and cell type-specific enhancer activation and gene expression. Environ. Health Perspect. 2018;126:047015. doi: 10.1289/EHP2395. [DOI] [PMC free article] [PubMed] [Google Scholar]
- 28.Roos L, et al. Integrative DNA methylome analysis of pan-cancer biomarkers in cancer discordant monozygotic twin-pairs. Clin. Epigenet. 2016;8:7. doi: 10.1186/s13148-016-0172-y. [DOI] [PMC free article] [PubMed] [Google Scholar]
- 29.Verdugo RA, et al. Graphical modeling of gene expression in monocytes suggests molecular mechanisms explaining increased atherosclerosis in smokers. PLoS One. 2013;8:e50888. doi: 10.1371/journal.pone.0050888. [DOI] [PMC free article] [PubMed] [Google Scholar]
- 30.Weidmann H, et al. SASH1, a new potential link between smoking and atherosclerosis. Atherosclerosis. 2015;242:571–579. doi: 10.1016/j.atherosclerosis.2015.08.013. [DOI] [PubMed] [Google Scholar]
- 31.Angelopoulou E, Piperi C, Adamopoulos C, Papavassiliou AG. Pivotal role of high-mobility group box 1 (HMGB1) signaling pathways in glioma development and progression. J. Mol. Med. 2016;94:867–874. doi: 10.1007/s00109-016-1435-y. [DOI] [PubMed] [Google Scholar]
- 32.Schildge, S., Bohrer, C., Beck, K. & Schachtrup, C. Isolation and culture of mouse cortical astrocytes. JoVE10.3791/50079 (2013). [DOI] [PMC free article] [PubMed]
- 33.Hu Z, et al. Fidgetin regulates cultured astrocyte migration by severing tyrosinated microtubules at the leading edge. Mol. Biol. Cell. 2017;28:545–553. doi: 10.1091/mbc.e16-09-0628. [DOI] [PMC free article] [PubMed] [Google Scholar]
- 34.Feng J, et al. Depletion of kinesin-12, a myosin-IIB-interacting protein, promotes migration of cortical astrocytes. J. Cell Sci. 2016;129:2438–2447. doi: 10.1242/jcs.181867. [DOI] [PMC free article] [PubMed] [Google Scholar]
- 35.Wu R, et al. MEF2A regulates Calpain 3 expression in L6 myoblasts. Gene. 2018;668:204–210. doi: 10.1016/j.gene.2018.05.056. [DOI] [PubMed] [Google Scholar]
Associated Data
This section collects any data citations, data availability statements, or supplementary materials included in this article.





